A Novel Approach Based on Honey Badger Algorithm for Optimal Allocation of Multiple DG and Capacitor in Radial Distribution Networks Considering Power Loss Sensitivity
Abstract
:1. Introduction
1.1. Background
- Type-I: inserts real power only to the network at power factor unity, such as photovoltaic cells (PVs).
- Type-II: inserts only reactive power at zero leading power factor, such as synchronous compensators.
- Type-III: inserts both reactive and real power into the network, such as doubly fed induction generators of the wind turbine.
- Type-IV: consumes reactive power and inserts real power into the network, such as squirrel cage induction generators of the wind turbine.
1.2. Literature Survey
1.3. Paper Contribution and Organization
- Scenario 1: the DG is generating real power only (DG Type-I).
- Scenario 2: the Capacitor Bank is generating only reactive power (CBs).
- Scenario 3: the DG is producing both reactive and active power (DG Type-III).
- Scenario 4: simultaneous installation of DG Type-I with DG Type-III.
2. Problem Formulation
2.1. Principles of Forward–Backward Power Flow Algorithm
- DG Type-I
- Capacitor Bank
- DG Type-III
2.2. Objective Function and Operation Constraints
2.2.1. Equality Constraints
2.2.2. Inequality Constraints
- Bus voltage constraints
- DG capacity limits
- Thermal capacity constraints
2.3. Loss Sensitivity Factor
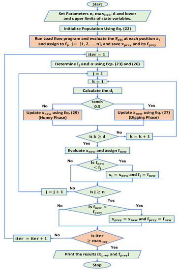
3. Optimization Algorithm
3.1. Honey Badger Optimization Algorithm
3.1.1. Inspiration
3.1.2. Mathematical Model
- Honey phase. Equation (29) simulates the case when the HB tracks the honeyguide bird to a beehive.
| Algorithm 1: Pseudocode of HBA |
| Set parameters: |
| : population size. |
| : no. of state variables. |
| : maximum number of iterations. |
| , and : constant numbers with initial values 6, and 2 respectively. |
| , and state variable lower and upper limits. |
| Using Equation (22) for random initialization of initial population positions. |
| Compute the fitness of every honey badger position using and assign to . |
| Select initial best position and related best fitness . |
| Set |
| while do |
| Modernize the decreasing operator by (26). |
| Evaluate the intensity using (23) for each position. |
| Set |
| while do |
| while do |
| Determine the distance given in (23). |
| if (Digging Phase) |
| Update each element in each position using (27) |
| else (Honey Phase) |
| Update each element in each position using (29) |
| end if |
| end while |
| Determine the fitness of the current position |
| if |
| Update the and |
| end if |
| end while |
| if |
| Set and |
| end if |
| end while (main loop) |
| Print the best solution: and |
4. Simulation Results
4.1. Scenario 1: DG Type-I Installation on RDS
4.2. Scenario 2: Capacitor Bank Installation on RDS
4.3. Scenario 3: DG Type-III Installation on RDS
4.4. Scenario 4: Simultaneous Installation of DG Type-I with DG Type-III on RDS
5. Discussion
6. Conclusions
Author Contributions
Funding
Institutional Review Board Statement
Informed Consent Statement
Data Availability Statement
Conflicts of Interest
References
- Qian, K.; Zhou, C.; Allan, M.; Yuan, Y. Effect of load models on assessment of energy losses in distributed generation planning. Int. J. Electr. Power Energy Syst. 2011, 33, 1243–1250. [Google Scholar] [CrossRef]
- El-Samahy, I.; El-Saadany, E. The effect of DG on power quality in a deregulated environment. In Proceedings of the IEEE Power Engineering Society General Meeting, San Francisco, CA, USA, 12–16 June 2005. [Google Scholar] [CrossRef]
- Singh, B.; Mukherjee, V.; Tiwari, P. A survey on impact assessment of DG and FACTS controllers in power systems. Renew. Sustain. Energy Rev. 2015, 42, 846–882. [Google Scholar] [CrossRef]
- Saddique, M.W.; Haroon, S.S.; Amin, S.; Bhatti, A.R.; Sajjad, I.A.; Liaqat, R. Optimal placement and sizing of shunt capacitors in radial distribution system using polar bear optimization algorithm. Arab. J. Sci. Eng. 2021, 46, 873–899. [Google Scholar] [CrossRef]
- Bayat, A.; Bagheri, A. Optimal active and reactive power allocation in distribution networks using a novel heuristic approach. Appl. Energy 2019, 233–234, 71–85. [Google Scholar] [CrossRef]
- Taha, I.B.M.; Elattar, E.E. Optimal reactive power resources sizing for power system operations enhancement based on improved grey wolf optimiser. IET Gener. Transm. Distrib. 2018, 12, 3421–3434. [Google Scholar] [CrossRef]
- Ali, E.S.; Abd Elazim, S.M.; Abdelaziz, A.Y. Ant Lion optimization algorithm for optimal location and sizing of renewable distributed generations. Renew. Energy 2017, 101, 1311–1324. [Google Scholar] [CrossRef]
- Mahmoud, I.; Kamel, S.; Abdel-Mawgoud, H.; Nasrat, L.; Jurado, F. Integration of DG and Capacitor in Radial Distribution Networks Using an Efficient Hybrid Optimization Method. Electr. Power Compon. Syst. 2020, 48, 1102–1110. [Google Scholar] [CrossRef]
- Ali, E.S.; Abd Elazim, S.M.; Abdelaziz, A.Y. Optimal allocation and sizing of renewable distributed generation using ant lion optimization algorithm. Electr. Eng. 2018, 100, 99–109. [Google Scholar] [CrossRef]
- Li, Y.; Feng, B.; Li, G.; Qi, J.; Zhao, D.; Mu, Y. Optimal distributed generation planning in active distribution networks considering integration of energy storage. Appl. Energy 2018, 210, 1073–1081. [Google Scholar] [CrossRef] [Green Version]
- Abdel-Mawgoud, H.; Kamel, S.; El-Ela, A.A.A.; Jurado, F. Optimal Allocation of DG and Capacitor in Distribution Networks Using a Novel Hybrid MFO-SCA Method. Electr. Power Compon. Syst. 2021, 49, 259–275. [Google Scholar] [CrossRef]
- Abdel-mawgoud, H.; Kamel, S.; Tostado, M.; Yu, J.; Jurado, F. Optimal installation of multiple DG using chaotic moth-flame algorithm and real power loss sensitivity factor in distribution system. In Proceedings of the International Conference on Smart Energy Systems and Technologies (SEST 2018), Seville, Spain, 10–12 September 2018; pp. 1–5. [Google Scholar] [CrossRef]
- Devabalaji, K.R.; Imran, A.M.; Yuvaraj, T.; Ravi, K.J.E.P. Power loss minimization in radial distribution system. Energy Procedia 2015, 79, 917–923. [Google Scholar] [CrossRef] [Green Version]
- Yuvaraj, T.; Devabalaji, K.R.; Ravi, K. Optimal allocation of DG in the radial distribution network using bat optimization algorithm. In Proceedings of the Advances in Power Systems and Energy Management, Singapore, 28 November 2017; pp. 563–569. [Google Scholar] [CrossRef]
- Ibrahim, A.M.; Swief, R.A. Comparison of modern heuristic algorithms for loss reduction in power distribution network equipped with renewable energy resources. Ain Shams Eng. J. 2018, 9, 3347–3358. [Google Scholar] [CrossRef]
- Mohamed, E.A.; Mohamed, A.A.A.; Mitani, Y. Hybrid GMSA for optimal placement and sizing of distributed generation and shunt capacitors. J. Eng. Sci. Technol. Rev. 2018, 11, 55–65. [Google Scholar] [CrossRef]
- Reddy, P.; Reddy, V.C.; Manohar, T.G. Whale optimization algorithm for optimal sizing of renewable resources for loss reduction in distribution systems. Renewables 2017, 4, 3. [Google Scholar] [CrossRef] [Green Version]
- Hemeida, M.G.; Ibrahim, A.A.; Mohamed, A.A.A.; Alkhalaf, S.; El-Dine, A.M.B. Optimal allocation of distributed generators DG based Manta Ray Foraging Optimization algorithm (MRFO). Ain Shams Eng. J. 2021, 12, 609–619. [Google Scholar] [CrossRef]
- Sanjay, R.; Jayabarathi, T.; Raghunathan, T.; Ramesh, V.; Mithulananthan, N. Optimal allocation of distributed generation using hybrid grey wolf optimizer. IEEE Access 2017, 5, 14807–14818. [Google Scholar] [CrossRef]
- Dixit, M.; Kundu, P.; Jariwala, H.R. Incorporation of distributed generation and shunt capacitor in radial distribution system for techno-economic benefits. Eng. Sci. Technol. Int. J. 2017, 20, 482–493. [Google Scholar] [CrossRef]
- Karunarathne, E.; Pasupuleti, J.; Ekanayake, J.; Almeida, D. Optimal placement and sizing of DGs in distribution networks using MLPSO algorithm. Energies 2020, 13, 6185. [Google Scholar] [CrossRef]
- Devabalaji, K.R.; Yuvaraj, T.; Ravi, K. An efficient method for solving the optimal sitting and sizing problem of capacitor banks based on cuckoo search algorithm. Ain Shams Eng. J. 2018, 9, 589–597. [Google Scholar] [CrossRef] [Green Version]
- Sultana, U.; Khairuddin, A.B.; Mokhtar, A.S.; Zareen, N.; Sultana, B. Grey wolf optimizer-based placement and sizing of multiple distributed generation in the distribution system. Energy 2016, 111, 525–536. [Google Scholar] [CrossRef]
- Sambaiah, K.S.; Jayabarathi, T. Optimal allocation of renewable distributed generation and capacitor banks in distribution systems using salp swarm algorithm. Int. J. Renew. Energy Res. 2019, 9, 96–107. [Google Scholar] [CrossRef]
- Khodabakhshian, A.; Andishgar, M.H. Simultaneous Placement and Sizing of DGs and Shunt Capacitors in Distribution Systems by Using IMDE algorithm. Electr. Power Energy Syst. 2016, 82, 599–607. [Google Scholar] [CrossRef]
- Ali, A.; Keerio, M.U.; Laghari, J.A. Optimal site and size of distributed generation allocation in radial distribution network using multi-objective optimization. J. Mod. Power Syst. Clean Energy 2020, 9, 404–415. [Google Scholar] [CrossRef]
- Shuaijia, H.; Hongjun, G.; Hao, T.; Lingfeng, W.; Youbo, L.; Junyong, L. A Two-stage Robust Optimal Allocation Model of Distributed Generation Considering Capacity Curve and Real-time Price Based Demand Response. J. Mod. Power Syst. Clean Energy 2021, 9, 114–127. [Google Scholar] [CrossRef]
- Samala, R.K.; Kotapuri, M.R. Optimal allocation of distributed generations using hybrid technique with fuzzy logic controller radial distribution system. SN Appl. Sci. 2020, 2, 191. [Google Scholar] [CrossRef] [Green Version]
- Hashim, F.A.; Houssein, E.H.; Hussain, K.; Mabrouk, M.S.; Al-Atabany, W. Honey Badger Algorithm: New metaheuristic algorithm for solving optimization problems. Math. Comput. Simul. 2022, 192, 84–110. [Google Scholar] [CrossRef]
- Kansal, S.; Kumar, V.; Tyagi, B. Hybrid approach for optimal placement of multiple DGs of multiple types in distribution networks. Int. J. Electr. Power Energy Syst. 2016, 75, 226–235. [Google Scholar] [CrossRef]
- Eminoglu, U.; Hocaoglu, M.H. Distribution systems forward/backward sweep-based power flow algorithms: A review and comparison study. Electr. Power Compon. Syst. 2008, 37, 91–110. [Google Scholar] [CrossRef]
- Aman, M.M.; Jasmon, G.B.; Bakar, A.H.A.; Mokhlis, H. A new approach for optimum simultaneous multi-DG distributed generation Units placement and sizing based on maximization of system loadability using HPSO (hybrid particle swarm optimization) algorithm. Energy 2014, 66, 202–215. [Google Scholar] [CrossRef]
- Kumar, A.; Vijay Babu, P.; Murty, V.V.S.N. Distributed generators allocation in radial distribution systems with load growth using loss sensitivity approach. J. Inst. Eng. 2017, 98, 275–287. [Google Scholar] [CrossRef]
- Begg, C.M.; Begg, K.S.; Du Toit, J.T.; Mills, M.G.L. Scent-marking behaviour of the honey badger, mellivora capensis (mustelidae), in the southern Kalahari. Anim. Behav. 2003, 66, 917–929. [Google Scholar] [CrossRef]
- Begg, C.M.; Begg, K.S.; Du Toit, J.T.; Mills, M.G.L. Life-history variables of an atypical mustelid, the honey badger mellivora capensis. J. Zool. 2005, 265, 17–22. [Google Scholar] [CrossRef] [Green Version]
- Kapner, D.J.; Cook, T.S.; Adelberger, E.G.; Gundlach, J.H.; Heckel, B.R.; Hoyle, C.D.; Swanson, H.E. Tests of the gravitational inverse-square law below the dark-energy length scale. Phys. Rev. Lett. 2007, 98, 021101. [Google Scholar] [CrossRef] [Green Version]
- Akopyan, A.V. Geometry of the cardioid. Amer. Math. Mon. 2015, 122, 144–150. [Google Scholar] [CrossRef] [Green Version]
- Abdel-Mawgoud, H.; Ali, A.; Kamel, S.; Rahmann, C.; Abdel-Moamen, M.A. A Modified Manta Ray Foraging Optimizer for Planning Inverter-Based Photovoltaic with Battery Energy Storage System and Wind Turbine in Distribution Networks. IEEE Access 2021, 9, 91062–91079. [Google Scholar] [CrossRef]
- Ali, E.S.; Abd Elazim, S.M.; Abdelaziz, A.Y. Ant lion optimization algorithm for renewable distributed generations. Energy 2016, 116, 445–458. [Google Scholar] [CrossRef]
- Mahmoud, K.; Yorino, N.; Ahmed, A. Optimal distributed generation allocation in distribution systems for loss minimization. IEEE Trans. Power Syst. 2016, 31, 960–969. [Google Scholar] [CrossRef]
- Mohamed, A.A.; Kamel, S.; Selim, A.; Khurshaid, T.; Rhee, S.B. Developing a Hybrid Approach Based on Analytical and Metaheuristic Optimization Algorithms for the Optimization of Renewable DG Allocation Considering Various Types of Loads. Sustainability 2021, 13, 4447. [Google Scholar] [CrossRef]
- Biswal, S.R.; Shankar, G. Optimal sizing and allocation of capacitors in radial distribution system using sine cosine algorithm. In Proceedings of the IEEE International Conference on Power Electronics, Drives and Energy Systems (PEDES 2018), Chennai, India, 18–21 December 2018; pp. 1–4. [Google Scholar] [CrossRef]
- Shuaib, Y.M.; Kalavathi, M.S.; Rajan, C.C.A. Optimal capacitor placement in radial distribution system using gravitational search algorithm. Int. J. Electr. Power Energy Syst. 2015, 64, 384–397. [Google Scholar] [CrossRef]
- Nowdeh, S.A.; Davoudkhani, I.F.; Moghaddam, M.H.; Najmi, E.S.; Abdelaziz, A.Y.; Ahmadi, A.; Razavi, S.E.; Gandoman, F.H. Fuzzy multi-objective placement of renewable energy sources in distribution system with objective of loss reduction and reliability improvement using a novel hybrid method. Appl. Soft Comput. 2019, 77, 761–779. [Google Scholar] [CrossRef]


























| Parameters | Used Value |
|---|---|
| 100 | |
| Population size | 50 |
| No. of DGs | Technique | Total Loss | Reduction | Location | DG Size | Min. VSI | Min. Voltage | |
|---|---|---|---|---|---|---|---|---|
| (KW) | (%) | (KW) | (p.u.) | (p.u.) | ||||
| Unit Capacity | Total Capacity | |||||||
| Without DG | 224.975 | - | - | - | - | 0.6833 | 0.90919 | |
| One PV | Proposed | 83.2224 | 63.01 | 61 | 1872.71 | 1872.71 | 0.8791 | 0.9683 |
| Hybrid [30] | 83.37 | 62.95 | 61 | 1800 | 1800 | - | - | |
| EA [40] | 83.23 | 63.00 | 61 | 1878 | 1878 | - | - | |
| Hybrid [41] | 83.37 | 62.95 | 61 | 1810 | 1810 | - | 0.9679 | |
| Two PVs | Proposed | 71.6745 | 68.14 | 17 | 531.48 | 2312.98 | 0.9183 | 0.9789 |
| 61 | 1781.47 | |||||||
| Hybrid [30] | 71.80 | 68.09 | 17 | 520 | 2240 | - | - | |
| 61 | 1720 | |||||||
| EA [40] | 71.68 | 68.14 | 17 | 534 | 2329 | - | - | |
| 61 | 1795 | |||||||
| Hybrid [41] | 71.804 | 68.09 | 17 | 518 | 2242 | - | 0.9769 | |
| 61 | 1724 | |||||||
| Three PVs | Proposed | 69.4266 | 69.14 | 11 | 526.70 | 2626.16 | 0.9185 | 0.9790 |
| 17 | 380.49 | |||||||
| 61 | 1718.97 | |||||||
| Hybrid [30] | 69.54 | 69.09 | 11 | 510 | 2560 | - | - | |
| 17 | 380 | |||||||
| 61 | 1670 | |||||||
| EA [40] | 69.62 | 69.05 | 11 | 467 | 2642 | - | - | |
| 18 | 380 | |||||||
| 61 | 1795 | |||||||
| Hybrid [41] | 69.5456 | 69.09 | 11 | 499 | 2544 | - | 0.9770 | |
| 18 | 377 | |||||||
| 61 | 1668 | |||||||
| No. of DGs | Technique | Bus (Size (KW)) | Total Loss (KW) |
|---|---|---|---|
| - | Without DG | - | 2173.8506 |
| Three PVs | Modified MRFO [38] | 61 (1991.45) | 1021.694 |
| 17 (439.53) | |||
| 11 (599.51) | |||
| Three PVs | Proposed | 61 (1991.5) | 1021.694 |
| 18 (439.4) | |||
| 11 (599.7) |
| No. of DGs | Technique | Total Loss | Reduction | Location | DG Size | Min. VSI | Min. Voltage | |
|---|---|---|---|---|---|---|---|---|
| (KW) | (%) | (KVAR) | (p.u.) | (p.u.) | ||||
| Unit Capacity | Total Capacity | |||||||
| Without DG | - | 224.975 | - | - | - | - | 0.6833 | 0.90919 |
| One CB | Proposed | 152.0348 | 32.422 | 61 | 1330.01 | 1330.01 | 0.750418 | 0.930729 |
| Hybrid [30] | 152.10 | 32.40 | 61 | 1290 | 1290 | - | - | |
| Two CBs | Proposed | 146.4346 | 34.9107 | 17 | 361.081 | 1636.14 | 0.751709 | 0.931129 |
| 61 | 1275.06 | |||||||
| Hybrid [30] | 146.52 | 34.88 | 18 | 350 | 1590 | - | - | |
| 61 | 1240 | |||||||
| SCA [42] | 147.762 | 34.33 | 18 | 250 | 1400 | - | 0.9290 | |
| 61 | 1150 | |||||||
| Three CBs | Proposed | 145.10916 | 35.4999 | 11 | 413.139 | 8762.43 | 0.752669 | 0.931426 |
| 21 | 230.698 | |||||||
| 61 | 232.406 | |||||||
| Hybrid [30] | 145.24 | 35.45 | 11 | 330 | 1770 | - | - | |
| 18 | 250 | |||||||
| 61 | 1190 | |||||||
| GSA [43] | 145.9 | 35.15 | 26 | 150 | 1350 | - | - | |
| 13 | 150 | |||||||
| 15 | 1050 | |||||||
| No. of DGs | Technique | Total Loss | Reduction | Location | DG Size | Min. VSI | Min. Voltage | |
|---|---|---|---|---|---|---|---|---|
| (KW) | (%) | (KW) | (p.u.) | (p.u.) | ||||
| Unit Capacity | Optimal P.F | |||||||
| Without DG | - | 224.975 | - | - | - | - | 0.6833 | 0.90919 |
| One WT | Proposed | 23.1688 | 89.702 | 61 | 1828.47 | 0.8149 | 0.8943 | 0.9725 |
| Hybrid [30] | 23.19 | 89.69 | 61 | 2240 | 0.81 | - | - | |
| TLBO–GWO [44] | 58.80 | 73.86 | 61 | 1000 | 0.81 | - | 0.9598 | |
| EA-OPF [40] | 23.17 | 89.7 | 61 | 1828 | 0.82 | - | - | |
| Two WTs | Proposed | 7.2013 | 96.8 | 17 | 522.03 | 0.828 | 0.9772 | 0.9943 |
| 61 | 1734.78 | 0.814 | ||||||
| Hybrid [30] | 7.21 | 96.7 | 17 | 630 | 0.82 | - | - | |
| 61 | 2120 | 0.81 | ||||||
| TLBO–GWO [44] | 23.28 | 89.65 | 61 | 1000 | 0.81 | - | 0.9724 | |
| 62 | 820 | 0.83 | ||||||
| EA-OPF [40] | 7.20 | 96.8 | 61 | 1735 | 0.81 | - | - | |
| 17 | 522 | 0.83 | ||||||
| Three WTs | Proposed | 4.2664 | 98.10 | 11 | 493.15 | 0.8120 | 0.9773 | 0.9943 |
| 17 | 378.92 | 0.8332 | ||||||
| 61 | 1675.08 | 0.8140 | ||||||
| Hybrid [30] | 4.30 | 98.01 | 18 | 480 | 0.77 | - | - | |
| 61 | 2060 | 0.83 | ||||||
| 66 | 530 | 0.82 | ||||||
| TLBO–GWO [44] | 7.27 | 96.77 | 18 | 523 | 0.83 | - | 0.9942 | |
| 61 | 1000 | 0.82 | ||||||
| 62 | 723 | 0.8 | ||||||
| EA-OPF [40] | 4.48 | 97.12 | 11 | 495 | 0.81 | - | - | |
| 18 | 379 | 0.83 | ||||||
| 61 | 1674 | 0.81 | ||||||
| No. of DGs | Technique | Total Loss | Reduction | Location | DG Size | Min. VSI | Min. Voltage | |
|---|---|---|---|---|---|---|---|---|
| (KW) | (%) | (KW) | (p.u.) | (p.u.) | ||||
| Unit Capacity | Optimal P.F | |||||||
| Without DG | - | 224.975 | - | - | - | - | 0.6833 | 0.90919 |
| One PV with One WT | Proposed | 12.1068 | 94.62 | 17 | 523.66 | 1.00 | 0.9688 | 0.9921 |
| 61 | 1736.19 | 0.80 | ||||||
| EA-OPF [40] | 12.35 | 94.51 | 17 | 531 | 1.00 | - | - | |
| 61 | 225 (KVA) | - | ||||||
| Two PVs with two WTs | Proposed | 4.4567 | 98.02 | 10 | 493.342 | 1.00 | 0.9801 | 0.9950 |
| 49 | 301.04 | 1.00 | ||||||
| 17 | 389.148 | 0.74 | ||||||
| 61 | 1670.522 | 0.804 | ||||||
| three PVs with three WTs | Proposed | 3.6741 | 98.37 | 12 | 300 | 1.00 | 0.9872 | 0.9968 |
| 64 | 300 | 1.00 | ||||||
| 58 | 300 | 1.00 | ||||||
| 49 | 300 | 0.70 | ||||||
| 61 | 1194.4 | 0.70 | ||||||
| 19 | 377.18 | 0.74 | ||||||
Publisher’s Note: MDPI stays neutral with regard to jurisdictional claims in published maps and institutional affiliations. |
© 2022 by the authors. Licensee MDPI, Basel, Switzerland. This article is an open access article distributed under the terms and conditions of the Creative Commons Attribution (CC BY) license (https://creativecommons.org/licenses/by/4.0/).
Share and Cite
Elseify, M.A.; Kamel, S.; Abdel-Mawgoud, H.; Elattar, E.E. A Novel Approach Based on Honey Badger Algorithm for Optimal Allocation of Multiple DG and Capacitor in Radial Distribution Networks Considering Power Loss Sensitivity. Mathematics 2022, 10, 2081. https://doi.org/10.3390/math10122081
Elseify MA, Kamel S, Abdel-Mawgoud H, Elattar EE. A Novel Approach Based on Honey Badger Algorithm for Optimal Allocation of Multiple DG and Capacitor in Radial Distribution Networks Considering Power Loss Sensitivity. Mathematics. 2022; 10(12):2081. https://doi.org/10.3390/math10122081
Chicago/Turabian StyleElseify, Mohamed A., Salah Kamel, Hussein Abdel-Mawgoud, and Ehab E. Elattar. 2022. "A Novel Approach Based on Honey Badger Algorithm for Optimal Allocation of Multiple DG and Capacitor in Radial Distribution Networks Considering Power Loss Sensitivity" Mathematics 10, no. 12: 2081. https://doi.org/10.3390/math10122081
APA StyleElseify, M. A., Kamel, S., Abdel-Mawgoud, H., & Elattar, E. E. (2022). A Novel Approach Based on Honey Badger Algorithm for Optimal Allocation of Multiple DG and Capacitor in Radial Distribution Networks Considering Power Loss Sensitivity. Mathematics, 10(12), 2081. https://doi.org/10.3390/math10122081

