Differential Expression of Amaranth AtrDODA Gene Family Members in Betalain Synthesis and Functional Analysis of AtrDODA1-1 Promoter
Abstract
1. Introduction
2. Results
2.1. Identification of AtrDODA Gene Family Members and Analysis of Physicochemical Properties
2.2. Analysis of the Structure, Chromosomal Localization, and Motif Composition of AtrDODA
2.3. Collinearity Analysis and Construction of a Phylogenetic Tree
2.4. Multiple Comparison Analysis with Protein Sequences
2.5. Analysis of Cis-Acting Elements of the AtrDODA Promoter
2.6. Expression Pattern of AtrDODA Based on TPM Values
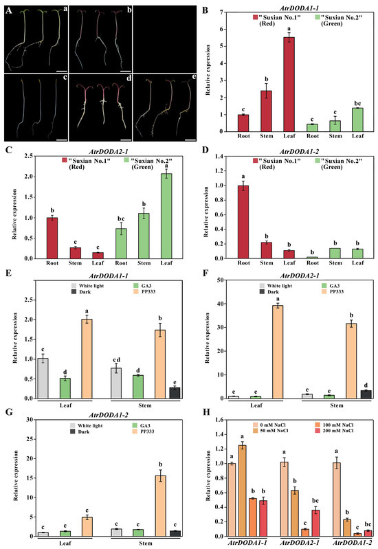
2.7. AtrDODA Gene qRT-PCR Analysis
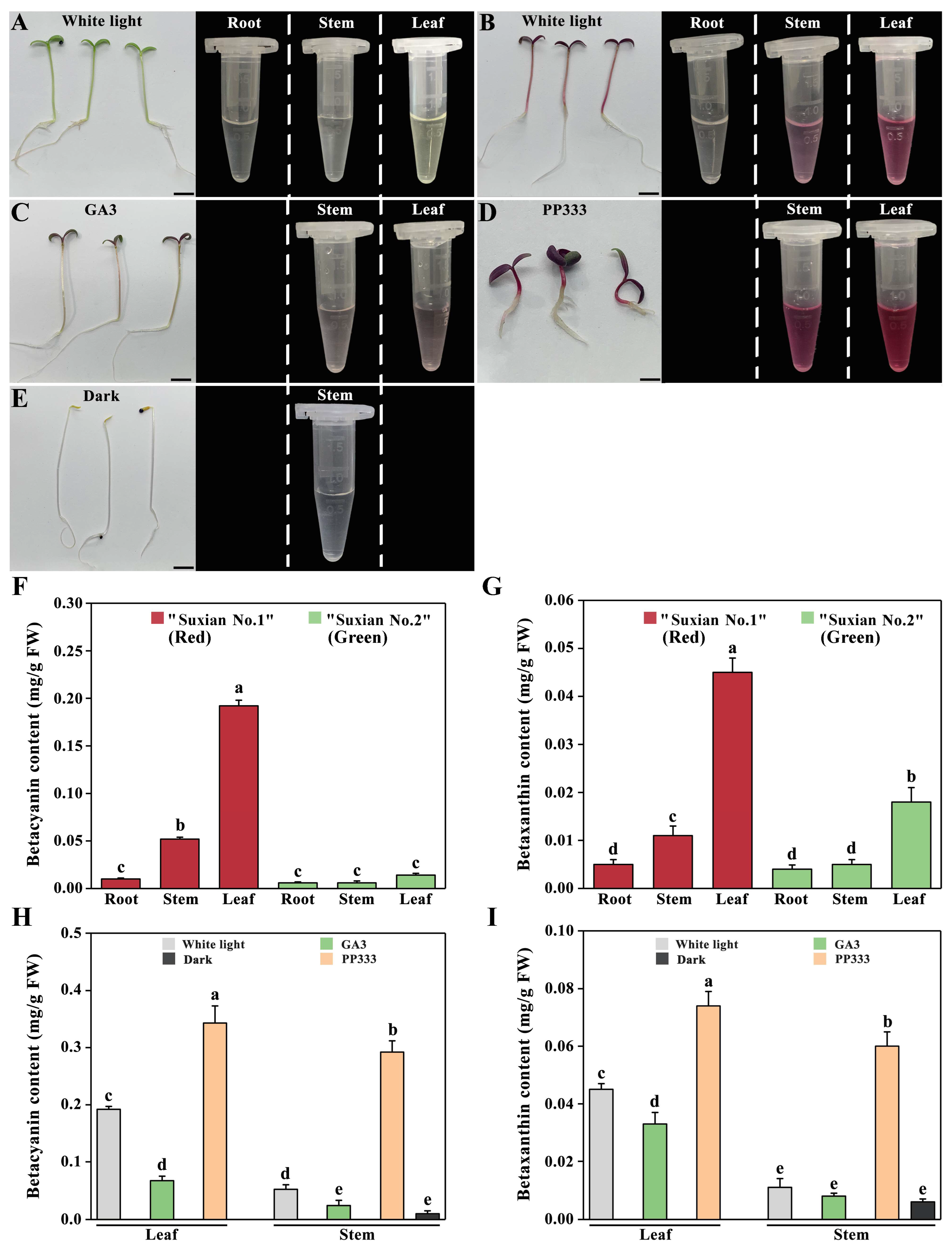
2.8. Betalain Content
2.9. Subcellular Localization of the AtrDODA Proteins
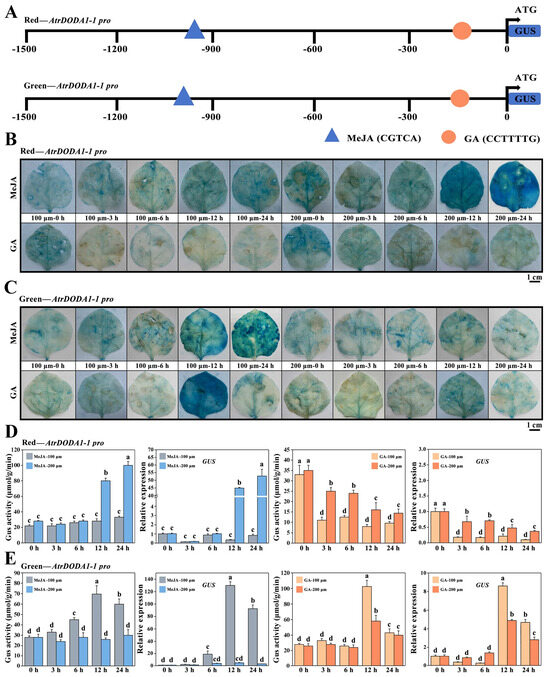
2.10. Promoter Activity of AtrDODA1-1 in ‘Suxian No.1’ and ‘Suxian No.2’ Amaranth
2.11. Response of AtrDODA1-1 Promoters from ‘Suxian No.1’ and ‘Suxian No.2’ Amaranth to Exogenous Hormones Treatment
3. Discussion
3.1. Bioinformatics Analysis of Potential Functions of the AtrDODA Gene Family
3.2. Correlation Between AtrDODAs Gene Expression and Betalain Content
3.3. The Different Activity of the DODA1-1 Promoter in Red and Green Amaranth May Affect Betalain Synthesis
4. Materials and Methods
4.1. Materials and Treatments
4.2. Bioinformatics Analysis
4.2.1. Identification of DODA Gene Family Members in Amaranth
4.2.2. Structural Characterization of DODA Gene Family Members in Amaranth
4.2.3. Gene Collinearity Analysis and Phylogenetic Tree Construction of DODA
4.2.4. Multiple Sequence Alignment Analysis of DODA Amino Acids in Amaranth and Other Species
4.2.5. Prediction of Cis-Acting Elements in the Promoter Sequences of AtrDODA Genes
4.2.6. Analysis of Expression Patterns of the AtrDODA Gene Family Based on the Transcriptome Data
4.2.7. RNA Extraction and qRT-PCR Analysis
4.2.8. Determination of Betalain Content in Amaranth
4.2.9. Analysis of the Subcellular Localization of the Amaranth AtrDODA Proteins
4.2.10. Analysis of AtrDODA1-1 Promoter Activity and Response to Exogenous Hormones
5. Conclusions
Supplementary Materials
Author Contributions
Funding
Data Availability Statement
Conflicts of Interest
References
- Wang, X.; Ma, X.; Yan, G.; Hua, L.; Liu, H.; Huang, W.; Liang, Z.; Chao, Q.; Hibberd, J.M.; Jiao, Y.; et al. Gene duplications facilitate C4-CAM compatibility in common purslane. Plant Physiol. 2023, 193, 2622–2639. [Google Scholar] [CrossRef] [PubMed]
- Gandía-Herrero, F.; García-Carmona, F. Biosynthesis of betalains: Yellow and violet plant pigments. Trends Plant Sci. 2013, 18, 334–343. [Google Scholar] [CrossRef] [PubMed]
- Lan, L.; Zhao, H.; Xu, S.; Kan, S.; Zhang, X.; Liu, W.; Liao, X.; Tembrock, L.R.; Ren, Y.; Reeve, W.; et al. A high-quality Bougainvillea genome provides new insights into evolutionary history and pigment biosynthetic pathways in the Caryophyllales. Hortic. Res. 2023, 10, uhad124. [Google Scholar] [CrossRef]
- Zhao, S.; Sun, H.; Gao, Y.; Sui, N.; Wang, B. Growth regulator-induced betacyanin accumulation and dopa-4,5-dioxygenase (DODA) gene expression in euhalophyte Suaeda salsa calli. Vitr. Cell. Dev. Biol.-Plant 2011, 47, 391–398. [Google Scholar] [CrossRef]
- Hatlestad, G.J.; Sunnadeniya, R.M.; Akhavan, N.A.; Gonzalez, A.; Goldman, I.L.; McGrath, J.M.; Lloyd, A.M. The beet R locus encodes a new cytochrome P450 required for red betalain production. Nat. Genet. 2012, 44, 816–820. [Google Scholar] [CrossRef] [PubMed]
- Cheng, M.-N.; Huang, Z.-J.; Hua, Q.-Z.; Shan, W.; Kuang, J.-F.; Lu, W.-J.; Qin, Y.-H.; Chen, J.-Y. The WRKY transcription factor HpWRKY44 regulates CytP450-like1 expression in red pitaya fruit (Hylocereus polyrhizus). Hortic. Res. 2017, 4, 17039–17047. [Google Scholar] [CrossRef]
- Chang, Y.; Chiu, Y.; Tsao, N.; Chou, Y.; Tan, C.; Chiang, Y.; Liao, P.; Lee, Y.; Hsieh, L.; Wang, S.; et al. Elucidation of the core betalain biosynthesis pathway in Amaranthus tricolor. Sci. Rep. 2021, 11, 60–86. [Google Scholar] [CrossRef] [PubMed]
- Wang, H.; Xu, D.; Wang, S.; Wang, A.; Lei, L.; Jiang, F.; Yang, B.; Yuan, L.; Chen, R.; Zhang, Y.; et al. Chromosome-scale Amaranthus tricolor genome provides insights into the evolution of the genus Amaranthus and the mechanism of betalain biosynthesis. DNA Res. 2023, 30, dsac050. [Google Scholar] [CrossRef]
- Henarejos-Escudero, P.; Contreras-Llano, L.E.; Lozada-Ramírez, J.D.; Gómez-Pando, L.R.; García-Carmona, F.; Gandía-Herrero, F. A dopamine-based biosynthetic pathway produces decarboxylated betalains in Chenopodium quinoa. Plant Physiol. 2021, 186, 1473–1486. [Google Scholar] [CrossRef]
- Strack, D.; Vogt, T.; Schliemann, W. Recent advances in betalain research. Phytochemistry 2003, 62, 247–269. [Google Scholar] [CrossRef] [PubMed]
- Polturak, G.; Heinig, U.; Grossman, N.; Battat, M.; Leshkowitz, D.; Malitsky, S.; Rogachev, I.; Aharoni, A. Transcriptome and Metabolic Profiling Provides Insights into Betalain Biosynthesis and Evolution in Mirabilis jalapa. Mol. Plant 2018, 11, 189–204. [Google Scholar] [CrossRef] [PubMed]
- Brockington, S.F.; Yang, Y.; Gandia-Herrero, F.; Covshoff, S.; Hibberd, J.M.; Sage, R.F.; Wong, G.K.S.; Moore, M.J.; Smith, S.A. Lineage-specific gene radiations underlie the evolution of novel betalain pigmentation in Caryophyllales. New Phytol. 2015, 207, 1170–1180. [Google Scholar] [CrossRef]
- Tanaka, Y.; Sasaki, N.; Ohmiya, A. Biosynthesis of plant pigments: Anthocyanins, betalains and carotenoids. Plant J. 2008, 54, 733–749. [Google Scholar] [CrossRef] [PubMed]
- Chung, H.-H.; Schwinn, K.E.; Ngo, H.M.; Lewis, D.H.; Massey, B.; Calcott, K.E.; Crowhurst, R.; Joyce, D.C.; Gould, K.S.; Davies, K.M.; et al. Characterisation of betalain biosynthesis in Parakeelya flowers identifies the key biosynthetic gene DOD as belonging to an expanded LigB gene family that is conserved in betalain-producing species. Front. Plant Sci. 2015, 6, 499–515. [Google Scholar] [CrossRef]
- Harris, N.N.; Javellana, J.; Davies, K.M.; Lewis, D.H.; Jameson, P.E.; Deroles, S.C.; Calcott, K.E.; Gould, K.S.; Schwinn, K.E. Betalain production is possible in anthocyanin-producing plant species given the presence of DOPA-dioxygenase and L-DOPA. BMC Plant Biol. 2012, 12, 34. [Google Scholar] [CrossRef]
- Christinet, L.; Burdet, F.X.; Zaiko, M.; Hinz, U.; Zrÿd, J.P. Characterization and Functional Identification of a Novel Plant 4,5-Extradiol Dioxygenase Involved in Betalain Pigment Biosynthesis in Portulaca grandiflora. Plant Physiol. 2004, 134, 265–274. [Google Scholar] [CrossRef]
- Dohm, J.C.; Minoche, A.E.; Holtgräwe, D.; Capella-Gutiérrez, S.; Zakrzewski, F.; Tafer, H.; Rupp, O.; Sörensen, T.R.; Stracke, R.; Reinhardt, R.; et al. The genome of the recently domesticated crop plant sugar beet (Beta vulgaris). Nature 2014, 505, 546–549. [Google Scholar] [CrossRef]
- Wang, Q.; Ruan, Y.; Wang, B. SsDODA promoter regulates betacyanin biosynthesis via interaction of SsDODA expression and environmental stresses in euhalophytes Suaeda salsa L. Front. Plant Sci. 2012, 3, 131–150. [Google Scholar]
- Xu, S.; Huang, Q.; Lin, C.; Lin, L.; Zhou, Q.; Lin, F.; He, E. Transcriptome comparison reveals candidate genes responsible for the betalain-/anthocyanidin-production in bougainvilleas. Funct. Plant Biol. 2016, 43, 278. [Google Scholar] [CrossRef]
- Hatlestad, G.J.; Akhavan, N.A.; Sunnadeniya, R.M.; Elam, L.; Cargile, S.; Hembd, A.; Gonzalez, A.; McGrath, J.M.; Lloyd, A.M. The beet Y locus encodes an anthocyanin MYB-like protein that activates the betalain red pigment pathway. Nat. Genet. 2015, 47, 92–96. [Google Scholar] [CrossRef] [PubMed]
- Nakatsuka, T.; Yamada, E.; Takahashi, H.; Imamura, T.; Suzuki, M.; Ozeki, Y.; Tsujimura, I.; Saito, M.; Sakamoto, Y.; Sasaki, N.; et al. Genetic engineering of yellow betalain pigments beyond the species barrier. Sci. Rep. 2013, 3, 7–14. [Google Scholar] [CrossRef] [PubMed]
- Choudhary, A.K.; Sultana, R.; Vales, M.I.; Saxena, K.B.; Kumar, R.R.; Ratnakumar, P. Integrated physiological and molecular approaches to improvement of abiotic stress tolerance in two pulse crops of the semi-arid tropics. Crop J. 2018, 6, 99–114. [Google Scholar] [CrossRef]
- Sokolova, D.V. Dynamic changes in betanin content during the growing season of table beet: Their interplay with abiotic factors. Vavilovskii Zhurnal Genet. Sel. 2022, 26, 30–39. [Google Scholar]
- Gatti, N.; Serio, G.; Gentile, C.; Bertea, C.M.; Mannino, G. Impact of a biostimulant enriched in betalain degradation products on ROS signaling, proline accumulation, and phytohormone homeostasis. Curr. Plant Biol. 2024, 39, 100373. [Google Scholar] [CrossRef]
- Pari, M.; Lee, W.Q.; Wong, C.K.F.; Teh, C.Y. Induction of callus culture through plant growth regulators supplementation and the effect of elicitors on enhancement of betalain synthesis using Gomphrena globosa. Plant Cell Tissue Organ Cult. (PCTOC) 2024, 156, 19. [Google Scholar] [CrossRef]
- Pavokovic, D.; Krsnik-Rasol, M. Complex biochemistry and biotechnological production of betalains. Food Technol. Biotechnol. 2011, 49, 145–155. [Google Scholar]
- Murthy, H.N.; Joseph, K.S.; Paek, K.Y.; Park, S. Production of betalains in plant cell and organ cultures: A review. Plant Cell Tissue Organ Cult. (PCTOC) 2024, 158, 28. [Google Scholar] [CrossRef]
- Georgiev, V.; Ilieva, M.; Bley, T.; Pavlov, A. Betalain production in plant in vitro systems. Acta Physiol. Plant. 2008, 30, 581–593. [Google Scholar] [CrossRef]
- Jain, G.; Gould, K.S. Functional significance of betalain biosynthesis in leaves of Disphyma australe under salinity stress. Environ. Exp. Bot. 2015, 109, 131–140. [Google Scholar] [CrossRef]
- Yolcu, S.; Alavilli, H.; Ganesh, P.; Asif, M.; Kumar, M.; Song, K. An Insight into the Abiotic Stress Responses of Cultivated Beets (Beta vulgaris L.). Plants 2022, 11, 12. [Google Scholar] [CrossRef]
- Li, J.; Cui, J.; Dai, C.; Liu, T.; Cheng, D.; Luo, C. Whole-Transcriptome RNA Sequencing Reveals the Global Molecular Responses and CeRNA Regulatory Network of mRNAs, lncRNAs, miRNAs and circRNAs in Response to Salt Stress in Sugar Beet (Beta vulgaris). Int. J. Mol. Sci. 2021, 22, 289. [Google Scholar] [CrossRef]
- Chung, I.; Park, M.R.; Chun, J.C.; Yun, S.J. Resveratrol accumulation and resveratrol synthase gene expression in response to abiotic stresses and hormones in peanut plants. Plant Sci. 2003, 164, 103–109. [Google Scholar] [CrossRef]
- Gevú, K.V.; Lima, H.R.P.; Kress, J.; Da Cunha, M. Morphological analysis of vessel elements for systematic study of three Zingiberaceae tribes. J. Plant Res. 2017, 130, 527–538. [Google Scholar] [CrossRef]
- Zou, C.; Sang, L.; Gai, Z.; Wang, Y.; Li, C. Morphological and Physiological Responses of Sugar Beet to Alkaline Stress. Sugar Tech. 2018, 20, 202–211. [Google Scholar] [CrossRef]
- Haque, A.M.; Tasnim, J.; El-Shehawi, A.M.; Rahman, M.A.; Parvez, M.S.; Ahmed, M.B.; Kabir, A.H. The Cd-induced morphological and photosynthetic disruption is related to the reduced Fe status and increased oxidative injuries in sugar beet. Plant Physiol. Biochem. 2021, 166, 448–458. [Google Scholar] [CrossRef] [PubMed]
- Wiśniewska, A.; Andryka-Dudek, P.; Czerwiński, M.; Chołuj, D. Fodder beet is a reservoir of drought tolerance alleles for sugar beet breeding. Plant Physiol. Biochem. 2019, 145, 120–131. [Google Scholar] [CrossRef]
- Porcel, R.; Bustamante, A.; Ros, R.; Serrano, R.; Mulet Salort, J.M. BvCOLD1: A novel aquaporin from sugar beet (Beta vulgaris L.) involved in boron homeostasis and abiotic stress. Plant Cell Environ. 2018, 41, 2844–2857. [Google Scholar] [CrossRef] [PubMed]
- Kayın, N.; Atalay, D.; Türken Akçay, T.; Erge, H.S. Color stability and change in bioactive compounds of red beet juice concentrate stored at different temperatures. J. Food Sci. Technol. 2019, 56, 5097–5106. [Google Scholar] [CrossRef] [PubMed]
- Kishima, Y.; Nozaki, K.; Akashi, R.; Adachi, T. Light-inducible pigmentation in Portulaca callus; selection of a high betalain producing cell line. Plant Cell Rep. 1991, 10, 304–307. [Google Scholar] [CrossRef] [PubMed]
- Kinsman, L.T.; Pinfield, N.J.; Stobart, A.K. A gibberellin bioassay based on betacyanin production in Amaranthus caudatus seedlings. Planta 1975, 127, 149–152. [Google Scholar] [CrossRef]
- Liu, Y.; Liu, Q.; Liu, X.; Zhao, Y.; Liu, Y.; Wang, B.; Chen, M. NaCl improves the vegetable quality of Mesembryanthemum crystallinum Linn. by increasing betacyanin and nutrient contents. Plant Soil 2024, 503, 611–628. [Google Scholar] [CrossRef]
- Janiszewska-Turak, E.; Wierzbicka, A.; Rybak, K.; Pobiega, K.; Synowiec, A.; Woźniak, Ł.; Trych, U.; Krzykowski, A.; Gramza-Michałowska, A. Studying the Influence of Salt Concentrations on Betalain and Selected Physical and Chemical Properties in the Lactic Acid Fermentation Process of Red Beetroot. Molecules 2024, 29, 4803. [Google Scholar] [CrossRef] [PubMed]
- Wang, N.; Zhao, Z.; Zhang, X.; Liu, S.; Zhang, K.; Hu, M. Plant growth, salt removal capacity, and forage nutritive value of the annual euhalophyte Suaeda salsa irrigated with saline water. Front. Plant Sci. 2023, 13, 20–33. [Google Scholar] [CrossRef]
- Aderibigbe, O.R.; Ezekiel, O.O.; Owolade, S.O.; Korese, J.K.; Sturm, B.; Hensel, O. Exploring the potentials of underutilized grain amaranth (Amaranthus spp.) along the value chain for food and nutrition security: A review. Crit. Rev. Food Sci. Nutr. 2022, 62, 656–669. [Google Scholar] [CrossRef] [PubMed]
- Bean, A.; Sunnadeniya, R.; Akhavan, N.; Campbell, A.; Brown, M.; Lloyd, A. Gain-of-function mutations in beet DODA2 identify key residues for betalain pigment evolution. New Phytol. 2018, 219, 287–296. [Google Scholar] [CrossRef]
- Chen, J.-Y.; Xie, F.-F.; Cui, Y.-Z.; Chen, C.-B.; Lu, W.-J.; Hu, X.-D.; Hua, Q.-Z.; Zhao, J.; Wu, Z.-J.; Gao, D.; et al. A chromosome-scale genome sequence of pitaya (Hylocereus undatus) provides novel insights into the genome evolution and regulation of betalain biosynthesis. Hortic. Res. 2021, 8, 164–179. [Google Scholar] [CrossRef]
- Feng, Y.; Yan, X.; Guo, F.; Wang, S.; Liu, Z.; Long, W. Identification, expression analysis of quinoa betalain biosynthesis genes and their role in seed germination and cold stress. Plant Signal. Behav. 2023, 18, 2250891. [Google Scholar] [CrossRef] [PubMed]
- Hinz, U.G.; Fivaz, J.; Girod, P.A.; Zyrd, J.P. The gene coding for the DOPA dioxygenase involved in betalain biosynthesis in Amanita muscaria and its regulation. Mol. Gen. Genet. 1997, 256, 1–6. [Google Scholar] [CrossRef]
- Kasei, A.; Watanabe, H.; Ishiduka, N.; Noda, K.; Murata, M.; Sakuta, M. Comparative Analysis of the Extradiol Ring-Cleavage Dioxygenase LigB from Arabidopsis and 3,4-Dihydroxyphenylalanine Dioxygenase from Betalain-Producing Plants. Plant Cell Physiol. 2021, 62, 732–740. [Google Scholar] [CrossRef]
- Hua, Q. Identification and Functional Analyses of Key Genes Related to Betalain Biosynthesis in Pitaya. Ph.D. Thesis, South China Agricultural University, Guangzhou, China, 2020. [Google Scholar]
- Sheehan, H.; Feng, T.; Walker-Hale, N.; Lopez-Nieves, S.; Pucker, B.; Guo, R.; Yim, W.C.; Badgami, R.; Timoneda, A.; Zhao, L.; et al. Evolution of l-DOPA 4,5-dioxygenase activity allows for recurrent specialisation to betalain pigmentation in Caryophyllales. New Phytol. 2020, 227, 914–929. [Google Scholar] [CrossRef] [PubMed]
- Casique-Arroyo, G.; Martinez-Gallardo, N.; Vara, G.D.; Delano-Frier, J.P. Betacyanin Biosynthetic Genes and Enzymes Are Differentially Induced by (a)biotic Stress in Amaranthus hypochondriacus. PLoS ONE 2014, 9, e99012. [Google Scholar]
- Winson, K.W.S.; Chew, B.L.; Sathasivam, K.; Subramaniam, S. Effect of amino acid supplementation, elicitation and LEDs on Hylocereus costaricensis callus culture for the enhancement of betalain pigments. Sci. Hortic. 2021, 289, 110459. [Google Scholar] [CrossRef]
- Marina, G. Effect of white and far-red light on betalain formation. Phytochemistry 1974, 13, 439–442. [Google Scholar]
- El-Ashry, A.E.; El-Bahr, M.; Gabr, A.M. Effect of light quality on Betalain content of red beet (Beta vulgaris L.) cultured in vitro. Egypt. Pharm. J. 2020, 19, 143–148. [Google Scholar] [CrossRef]
- Wang, C.-Q.; Tao, L. Cryptochrome 2 is involved in betacyanin decomposition induced by blue light in Suaeda salsa. Funct. Plant Biol. 2006, 33, 697. [Google Scholar]
- Zhao, S.; Sun, H.; Chen, M.; Wang, B. Light-regulated betacyanin accumulation in euhalophyte Suaeda salsa calli. Plant Cell Tissue Organ Cult. (PCTOC) 2010, 102, 99–107. [Google Scholar] [CrossRef]
- Nemat Alla, M.M.; Younis, M.E.; El-Shihaby, O.A.; El-Bastawisy, Z.M. Kinetin regulation of growth and secondary metabolism in waterlogging and salinity treated Vigna sinensis and Zea mays. Acta Physiol. Plant. 2002, 24, 19–27. [Google Scholar] [CrossRef]
- Zhang, Y.; Liu, Z.; Liu, R.; Hao, H.; Bi, Y. Gibberellins negatively regulate low temperature-induced anthocyanin accumulation in a HY5/HYH-dependent manner. Plant Signal. Behav. 2011, 6, 632–634. [Google Scholar] [CrossRef] [PubMed]
- Laloraya, M.M.; Srivastav, H.N.; Guruprasad, K.N. Recovery of Gibberellic Acid Inhibition of Betacyanin Biosynthesis by Pigment Precursors. Planta 1976, 128, 275–276. [Google Scholar] [CrossRef] [PubMed]
- Zheng, X.; Liu, S.; Cheng, C.; Guo, R.; Chen, Y.; Xie, L.; Mao, Y.; Lin, Y.; Zhang, Z.; Lai, Z. Cloning and expression analysis of betalain biosynthesis genes in Amaranthus tricolor. Biotechnol. Lett. 2016, 38, 723–729. [Google Scholar] [CrossRef]
- Liu, S.; An, Z.; Lai, Z. Amaranth’s Growth and Physiological Responses to Salt Stress and the Functional Analysis of AtrTCP1 Gene. Int. J. Mol. Sci. 2024, 25, 5437. [Google Scholar] [CrossRef] [PubMed]
- Zhang, Q.; Ma, C.; Zhang, Y.; Gu, Z.; Li, W.; Duan, X.; Wang, S.; Hao, L.; Wang, Y.; Wang, S.; et al. A Single-Nucleotide Polymorphism in the Promoter of a Hairpin RNA Contributes to Alternaria alternata Leaf Spot Resistance in Apple (Malus × domestica). Plant Cell 2018, 30, 1924–1942. [Google Scholar] [CrossRef]
- Guo, M.; Yang, F.; Liu, C.; Zou, J.; Qi, Z.; Fotopoulos, V.; Lu, G.; Yu, J.; Zhou, J. A single-nucleotide polymorphism in WRKY33 promoter is associated with the cold sensitivity in cultivated tomato. New Phytol. 2022, 236, 989–1005. [Google Scholar] [CrossRef]
- Hendelman, A.; Zebell, S.; Rodriguez-Leal, D.; Dukler, N.; Robitaille, G.; Wu, X.; Kostyun, J.; Tal, L.; Wang, P.; Bartlett, M.E.; et al. Conserved pleiotropy of an ancient plant homeobox gene uncovered by cis-regulatory dissection. Cell 2021, 184, 1724–1739. [Google Scholar] [CrossRef]
- Huang, Y.; Chen, X.; Liu, Y.; Roth, C.; Copeland, C.; McFarlane, H.E.; Huang, S.; Lipka, V.; Wiermer, M.; Li, X. Mitochondrial AtPAM16 is required for plant survival and the negative regulation of plant immunity. Nat. Commun. 2013, 4, 2558. [Google Scholar] [CrossRef] [PubMed]
- Cao, S.; Liu, T.; Jiang, Y.; He, S.; Harrison, D.K.; Joyce, D.C. The effects of host defence elicitors on betacyanin accumulation in Amaranthus mangostanus seedlings. Food Chem. 2012, 134, 1715–1718. [Google Scholar] [CrossRef] [PubMed]
- Milech, C.; Auler, P.A.; Do Amaral, M.N.; Lucho, S.R.; Da Silva Dos Santos, J.; Furlan, V.J.M.; Bianchi, V.J.; Braga, E.J.B. Biosynthesis of Betalains Elicited by Methyl Jasmonate in Two Species of Alternanthera Genus: Antagonistic Regulations Result in Increase of Pigments. Appl. Biochem. Biotechnol. 2023, 195, 4965–4982. [Google Scholar] [CrossRef] [PubMed]
- Milech, C.; Do Amaral, M.N.; Auler, P.A.; Lucho, S.R.; Kleinowski, A.M.; Da Maia, L.C.; Bianchi, V.J.; Braga, E.J.B. Betalain accumulation and de novo transcriptome sequencing reveal the potential to increase bioactive compounds in Alternanthera sessilis elicited by methyl jasmonate. Acta Physiol. Plant. 2023, 45, 15. [Google Scholar] [CrossRef]










Disclaimer/Publisher’s Note: The statements, opinions and data contained in all publications are solely those of the individual author(s) and contributor(s) and not of MDPI and/or the editor(s). MDPI and/or the editor(s) disclaim responsibility for any injury to people or property resulting from any ideas, methods, instructions or products referred to in the content. |
© 2025 by the authors. Licensee MDPI, Basel, Switzerland. This article is an open access article distributed under the terms and conditions of the Creative Commons Attribution (CC BY) license (https://creativecommons.org/licenses/by/4.0/).
Share and Cite
Xie, H.; Zeng, J.; Feng, W.; Gao, W.; Lai, Z.; Liu, S. Differential Expression of Amaranth AtrDODA Gene Family Members in Betalain Synthesis and Functional Analysis of AtrDODA1-1 Promoter. Plants 2025, 14, 454. https://doi.org/10.3390/plants14030454
Xie H, Zeng J, Feng W, Gao W, Lai Z, Liu S. Differential Expression of Amaranth AtrDODA Gene Family Members in Betalain Synthesis and Functional Analysis of AtrDODA1-1 Promoter. Plants. 2025; 14(3):454. https://doi.org/10.3390/plants14030454
Chicago/Turabian StyleXie, Huiying, Jiajing Zeng, Wenli Feng, Wei Gao, Zhongxiong Lai, and Shengcai Liu. 2025. "Differential Expression of Amaranth AtrDODA Gene Family Members in Betalain Synthesis and Functional Analysis of AtrDODA1-1 Promoter" Plants 14, no. 3: 454. https://doi.org/10.3390/plants14030454
APA StyleXie, H., Zeng, J., Feng, W., Gao, W., Lai, Z., & Liu, S. (2025). Differential Expression of Amaranth AtrDODA Gene Family Members in Betalain Synthesis and Functional Analysis of AtrDODA1-1 Promoter. Plants, 14(3), 454. https://doi.org/10.3390/plants14030454

