Endophytic Fungal Diversity of Mangrove Ferns Acrostichum speciosum and A. aureum in China
Abstract
1. Introduction
2. Results
2.1. Operational Taxonomic Units Clustering and Species Annotation
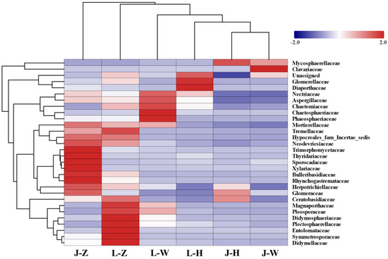
2.2. Species Composition of Endophytic Fungi
2.3. Factors Influencing Endophytic Fungal Richness and Species Composition
2.3.1. Influence of Locations
2.3.2. Influence of Tissue Positions
2.4. The Diversity Index and Community Similarity of Endophytic Fungi
2.4.1. Alpha Diversity
2.4.2. Beta Diversity
2.4.3. Community Similarity
3. Discussion
3.1. Relationships between Hosts and Endophytic Fungi
3.2. Effects of Ecological Environments on the Abundance and Species Composition of Endophytic Fungi
3.3. Influence of Tissues on Endophytic Fungal Abundance and Species Composition
3.4. Endophytic Fungi and Mangrove Conservation
4. Materials and Methods
4.1. Study Area and Sample Collection
4.2. DNA Extraction and PCR Amplification
4.3. Data Analysis
5. Conclusions
Supplementary Materials
Author Contributions
Funding
Data Availability Statement
Acknowledgments
Conflicts of Interest
References
- Alongi, D. Present state and future of the world’s mangrove forests. Environ. Conserv. 2002, 29, 331–349. [Google Scholar] [CrossRef]
- Kathiresan, K.; Rajendran, N. Coastal mangrove forests mitigated tsunami. Estuar. Coast. Shelf Sci. 2005, 65, 601–606. [Google Scholar] [CrossRef]
- He, B.; Fan, H.; Wang, M.; Lai, T.; Wang, W. Species diversity and formation of mangrove wetlands in China. Acta Ecol. Sin. 2007, 11, 4859–4870. [Google Scholar]
- Zhang, Y.; Chen, G.; Zhong, G. Research and restoration of endangered mangrove plants in China. J. Appl. Oceanogr. 2021, 40, 142–153. [Google Scholar] [CrossRef]
- Badola, R.; Hussain, S. Valuing ecosystem functions: An empirical study on the storm protection function of Bhitarkanika mangrove ecosystem, India. Environ. Conserv. 2005, 32, 85–92. Available online: http://www.jstor.org/stable/44520810 (accessed on 3 December 2023). [CrossRef]
- Wang, X.; Yang, H.; Guo, S.; Zhou, G.; Liao, B. The wave prevention effect of mangrove ecosystem of Sonneratia Apetala-Sonneratia caseolaris. Sci. Silvae Sin. 2012, 48, 39–45. [Google Scholar]
- Liang, Z.; Huang, Z.; Peng, T.; Su, M.; Shu, F.; Zhang, B. Mangrove resources present situation and protection countermeasures in Huidong County. J. Zhejiang Sci. Technol. 2021, 41, 108–112. [Google Scholar] [CrossRef]
- Yang, S.; Lu, W.; Zou, Z.; Li, S. Mangrove wetlands in China: Distribution, species composition and conservation. Subtrop. Plant Sci. 2017, 46, 301–310. [Google Scholar] [CrossRef]
- Zhang, T.; He, Y.; You, S.; Luo, J.; Chen, H.; Sun, L.; Mu, X.; Luo, Z.; Liu, A.; Gan, Y. Satellite remote sensing monitoring for mangrove ecosystem conservation and restoration in China. Satell. Appl. 2023, 11, 14–19. [Google Scholar]
- Wolanski, E.; Spagnol, S.; Thomas, S.; Moore, K.; Alongi, D.; Trott, L.; Davidson, A. Modelling and Visualizing the Fate of Shrimp Pond Effluent in a Mangrove-fringed Tidal Creek. Estuar. Coast. Shelf Sci. 2000, 50, 85–87. [Google Scholar] [CrossRef]
- Romañach, S.; DeAngelis, D.; Koh, H.; Li, Y.; Teh, S.; Barizan, R.; Zhai, L. Conservation and restoration of mangroves: Global status, perspectives, and prognosis. Ocean Coast. Manag. 2018, 154, 72–82. [Google Scholar] [CrossRef]
- Michael, S.; Christopher, J.; Jennifer, M.; Mischa, P.; Christina, A.; Briana, H.; Ryan, M.; Maria, F.; Dominic, A.; Andy, A.; et al. Co-occurrence of biodiversity, carbon storage, coastal protection, and fish and invertebrate production to inform global mangrove conservation planning. Sci. Total Environ. 2023, 904, 166357. [Google Scholar] [CrossRef]
- Thatoi, H.; Behera, B.; Mishra, R.; Dutta, S. Biodiversity and biotechnological potential of microorganisms from mangrove ecosystems: A review. Ann. Microbiol. 2013, 63, 1–19. [Google Scholar] [CrossRef]
- Alongi, D.; Christoffersen, P.; Tirendi, F. The influence of forest type on microbial-nutrient relationships in tropical mangrove sediments. J. Exp. Mar. Biol. Ecol. 1993, 171, 201–223. [Google Scholar] [CrossRef]
- Holguin, G.; Bashan, Y.; Mendoza-Salgado, R.; Amador, E.; Toledo, G.; Vazquez, P.; Amador, A. La Microbiologia de los manglares. Bosques en la frontera entre el mar y la tierrra. Geography 1999, 144, 26–35. [Google Scholar]
- Liu, Y.; Wen, C.; Li, Y.; Peng, Y.; Hong, Z.; Zeng, C.; Yuan, B. Effects of mangrove plants on fungi ecology in root domain. Acta Ecol. Sin. 2015, 35, 2473–2480. [Google Scholar] [CrossRef][Green Version]
- Wang, R.; Zhang, Q.; Ju, M.; Yan, S.; Zhang, Q.; Gu, P. The Endophytic Fungi Diversity, Community Structure, and Ecological Function Prediction of Sophora alopecuroides in Ningxia, China. Microorganisms 2022, 10, 2099. [Google Scholar] [CrossRef]
- Shi, Y.; Li, C.; Yang, H.; Zhang, T.; Gao, Y.; Zeng, J.; Lin, Q.; Mahemuti, O.; Li, Y.; Huo, X.; et al. Endophytic fungal diversity and space-time dynamics in sugar beet. Eur. J. Soil Biol. 2016, 77, 77–85. [Google Scholar] [CrossRef]
- Degnan, P.H.; Ochman, H. Illumina-based analysis of microbial community diversity. ISME J. 2012, 6, 183–194. [Google Scholar] [CrossRef]
- Caporaso, J.; Lauber, C.; Walters WBerg-Lyons, D.; Huntley, J.; Fierer, N.; Owens, S.; Betley, J.; Fraser, L.; Bauer, M.; Gormley, N.; et al. Ultra-high-throughput microbial community analysis on the Illumina HiSeq and MiSeq platforms. ISME J. 2012, 6, 1621–1624. [Google Scholar] [CrossRef]
- Zhao, Y.; Shi, Y.; Tang, W.; Li, H. Prediction of endophytic fungal diversity, community structure and ecological function in Erigeron Breviscapus. Microbiol. Bull. 2023, 50, 4812–4824. [Google Scholar] [CrossRef]
- Wu, Z.; Su, Q.; Cui, Y.; He, H.; Wang, J.; Zhang, Y.; Zhao, Y.; Abul, H.; Yang, Y.; Long, Y. Temporal and spatial pattern of endophytic fungi diversity of Camellia sinensis (cv. Shu Cha Zao). BMC Microbiol. 2020, 20, 270. [Google Scholar] [CrossRef]
- Pereira, C.; Gustavo, L.; Rafael, F. Leaf anatomical traits and their ecological significance for Acrostichum aureum (Pteridaceae), a remarkable fern species growing in mangroves. Aquat. Bot. 2021, 171, 103379. [Google Scholar] [CrossRef]
- Hu, Y. Comparative Study on Carbon Density and Carbon Sequestration Rate of Mangroves with Different Restoration Types on Qi-ao Island; Central South University of Forestry and Technology: Changsha, China, 2019. [Google Scholar]
- Yan, K. Assessment of Carbon Storage and Carbon Sequestration Value of Mangrove Wetland in Dongzhai Port, Hainan Province; Harbin Normal University: Harbin, China, 2015. [Google Scholar]
- Tan, L. Comparative Study on the Life History of Acrostichum aureum and Isoetes Sinensis; Harbin Normal University: Harbin, China, 2010. [Google Scholar]
- Zhang, Z.; He, Z.; Xu, S.; Li, X.; Guo, W.; Yang, Y.; Zhang, C.; Zhou, R.; Shi, S. Transcriptome analyses provide insights into the phylogeny and adaptive evolution of the mangrove fern genus Acrostichum. Sci. Rep. 2016, 6, 35634. [Google Scholar] [CrossRef]
- Yan, Y.; Zhou, X. Fern Planting of Hainan; China Forestry Publishing House: Beijing, China, 2018; pp. 106–107. [Google Scholar]
- He, H.; Guo, Q.; Sun, D.; Ji, D.; Zhou, F.; Shao, C. Leaf characteristics and microscopic identification of Acrostichum aureum L. and Acrostichum speciosum Willd. Tradit. Chin. Med. Mater. 2018, 41, 2537–3541. [Google Scholar] [CrossRef]
- Guo, Z.; Gai, C.; Yuan, J.; Chen, L.; Mei, W.; Dai, H. Hainan endemic mangrove plants, Acrostichum speciosum Willd, endophytic fungi resistant to agricultural pathogens, secondary metabolites. In Proceedings of the 2014 Chinese Pharmaceutical Conference and the 14th Chinese Pharmacists Week, Shijiazhuang, China, 25 October 2014. [Google Scholar]
- Saad, S.; Taher, M.; Susanti, D.; Qaralleh, H.; Noorhaidi, N.; Awang, A. Antimicrobial Activity of Mangrove Plant Acrostichum speciosum. J. Pure Appl. Microbio. 2013, 7, 253–257. [Google Scholar]
- Zhong, Y.; Yu, R.; Chen, Y.; Zhou, R.; Liu, Y. The complete chloroplast genomes of the mangrove fern Acrostichum aureum. Mitochondrial. DNA Part B 2020, 5, 2258–2259. [Google Scholar] [CrossRef]
- Sukumaran, D.; Joseph, J.; Madhavan, K.; Harikumar, P.S. The Role of Antioxidant Metabolism in Phytoremediation of Shrimp Farm Effluent by Acrostichum aureum Linn; The Role of Antioxidant Metabolism in Phytoremediation of Shrimp Farm Effluent by Acrostichum aureum Linn; The Role of Antioxidant Metabolism in Phytoremediation of Shrimp Farm Effluent by Acrostichum aureum Linn. Am. J. Environ. Prot. 2019, 7, 7–12. [Google Scholar] [CrossRef]
- Wu, X.; Huang, Q.; Xu, N.; Cai, J.; Luo, D.; Zhang, Q.; Su, Z.; Gao, C.; Liu, Y. Antioxidative and Anti-Inflammatory Effects of Water Extract of Acrostichum aureum Linn. against Ethanol-Induced Gastric Ulcer in Rats. Evid.-Based Compl. Alt. 2018, 2018, 3585394. [Google Scholar] [CrossRef] [PubMed]
- Li, Y.; Li, X.; Xu, R.; Li, H.; Wang, B. A novel alkenic anhydride derivative methylate cordyanhydride A from the endophytic fungus Cladosporium perangustum MA-318 of the Marine mangrove plant Acrostichum aureum L. Mar. Sci. 2017, 41, 110–113. [Google Scholar] [CrossRef]
- Cui, H.; Mei, W.; Miao, C.; Lin, H.; Hong, K.; Dai, H. Study on antibacterial active components of endophytic fungus Penicillium sp.0935030 from mangrove Acrostichum aureum L. Natl. J. Antibiot. 2008, 33, 407–410. [Google Scholar]
- Lobo, M.; Krishnakumar, G. An assessment of hetal pollution and accumulation potential of mangrove fern Acrostichum aureum L. from south west coast of karnataka, India. Pollut. Res. 2016, 35, 773–779. [Google Scholar]
- He, C. Diversity of Endophytic Fungi in Mangroves; Hebei University: Baoding, China, 2016; Volume 5, p. 1. [Google Scholar]
- Liu, A.; Wu, X.; Xu, T. Research advances in endophytic fungi of mangrove. Ying Yong Sheng Tai Xue Bao 2007, 18, 912–918. [Google Scholar]
- Tayung, K.; Jha, D.K. Antimicrobial endophytic fungal assemblages inhabiting bark of Taxus baccata L. of Indo-Burma mega biodiversity hotspot. Indian J. Microbiol. 2010, 50, 74–81. [Google Scholar] [CrossRef]
- José, H.; Hana, H.; Douglas, M.; Andrea, P.; Donald, O.; Robert, L. Shifting fungal endophyte communities colonize Bouteloua gracilis: Effect of host tissue and geographical distribution. Mycologia 2010, 102, 1012–1026. [Google Scholar] [CrossRef]
- Karimi, S.; Mirlohi, A.; Sabzalian, M.R.; Sayed Tabatabaei, B.E.; Sharifnabi, B. Molecular evidence for Neotyphodium fungal endophyte variation and specificity within host grass species. Mycologia 2012, 104, 1281–1290. [Google Scholar] [CrossRef]
- Jin, H.; Yang, X.; Lu, D.; Li, C.; Yan, Z.; Li, X.; Zeng, L.; Qin, B. Phylogenic diversity and tissue specificity of fungal endophytes associated with the pharmaceutical plant, Stellera chamaejasme L. revealed by a cultivation-independent approach. Antonie Leeuwenhoek 2015, 108, 835–850. [Google Scholar] [CrossRef]
- Pawłowska, J.; Wilk, M.; Śliwińska-Wyrzychowska AMętrak, M.; Wrzosek, M. The diversity of endophytic fungi in the above-ground tissue of two Lycopodium species in Poland. Symbiosis 2014, 63, 87–97. [Google Scholar] [CrossRef] [PubMed]
- Wearn, J.; Sutton, B.; Morley, N.; Gange, A. Species and organ specificity of fungal endophytes in herbaceous grassland plants. J. Ecol. 2012, 100, 1085–1092. [Google Scholar] [CrossRef]
- Larkin, B.; Hunt, L.; Ramsey, P. Foliar nutrients shape fungal endophyte communities in Western white pine (Pinus monticola) with implications for white-tailed deer herbivory. Fungal. Ecol. 2012, 5, 252–260. [Google Scholar] [CrossRef]
- Vincent, J.; Weiblen, G.; May, G. Host associations and beta diversity of fungal endophyte communities in New Guinea rainforest trees. Mol. Ecol. 2016, 25, 825–841. [Google Scholar] [CrossRef]
- Xu, J.; Wang, C. Research progress of endophytic fungi improving plant stress resistance. Shandong Chem. Ind. 2021, 50, 58–59. [Google Scholar] [CrossRef]
- Irina, K.; Ho, C.; Ri, W.; Ji, J.; Yoosun, O.; Guk, K.; Jung, L.; Sik, C.; Guk, K. Diversity and plant growth-promoting effects of the fungal endophytes isolated from salt tolerant plants. J. Microbiol. Biotechn. 2020, 30, 1680–1687. [Google Scholar] [CrossRef]
- Moghaddam, M.S.H.; Safaie, N.; Soltani, J.; Hagh-Doust, N. Desert-adapted fungal endophytes induce salinity and drought stress resistance in model crops. Plant Physiol. Bioch. 2021, 160, 225–238. [Google Scholar] [CrossRef]
- Matsumura, E.; Fukuda, K. A comparison of fungal endophytic community diversity in tree leaves of rural and urban temperate forests of Kanto district, eastern Japan. Fungal. Biol. 2013, 117, 191–201. [Google Scholar] [CrossRef]
- Manila, Y.; Amita, Y.; Sandeep, K.; Parkash, Y. Spatial and seasonal influences on culturable endophytic mycobiota associated with different tissues of Eugenia jambolana Lam. and their antibacterial activity against MDR strains. BMC Microbiol. 2016, 16, 44. [Google Scholar] [CrossRef]
- Gu, M.; Zhang, Z.; Tang, G.; Gulinisha, S.; Zhang, L.; Zhu, J.; Tang, Q.; Chu, M.; Ghenijan, O.; Outikuer, M.; et al. Analysis of the Composition and Ecological Functions of Endophytic Fungal Communities in Different Tissues of Lycium ruthenicum Murr (Genus Species). J. Fungi 2022, 41, 1254–1267. [Google Scholar] [CrossRef]
- Gopi, K.; Jayaprakashvel, M. Distribution of Endophytic Fungi in Different Environments and Their Importance. Res. J. Pharm. Technol. 2017, 10, 4102–4104. [Google Scholar] [CrossRef]
- Zhou, H. Soil Microbial Diversity in Gaoligongshan National Nature Reserve, Yunnan Province; Hunan Agricultural University: Changsha, China, 2008. [Google Scholar]
- Xia, B. Effects of vegetation on soil microbial community structure. China J. Appl. Ecol. 1998, 9, 296–300. [Google Scholar] [CrossRef]
- Wang, T.; Jiang, H.; Xiang, C. Effects of Tourism Disturbance on Plant Species Diversity and Soil Physicochemical Properties in Wulingyuan World Heritage Reserve; Francis Academic Press: London, UK, 2020. [Google Scholar] [CrossRef]
- Ranaweerage, E.; Ranjeewa, D.; Sugimoto, K. Tourism-induced disturbance of wildlife in protected areas: A case study of free ranging elephants in Sri Lanka. Glob. Ecol. Conserv. 2015, 4, 625–631. [Google Scholar] [CrossRef]
- Xu, M.; Zhang, Q.; Xia, C.; Zhong, Y.; Sun, G.; Guo, J.; Yuan, T.; Zhou, J.; He, Z. Elevated nitrate enriches microbial functional genes for potential bioremediation of complexly contaminated sediments. ISME J. 2014, 8, 1932–1944. [Google Scholar] [CrossRef]
- Wang, B.; Zheng, X.; Zhang, H.; Xiao, F.; Gu, H.; Zhang, K.; He, Z.; Liu, X.; Yan, Q. Bacterial community responses to tourism development in the Xixi National Wetland Park, China. Sci. Total Environ. 2020, 720, 137570. [Google Scholar] [CrossRef]
- Li, Q.; Dai, M.; Luo, F. Influence of Tourism Disturbance on Soil Microbial Community Structure in Dawei Mountain National Forest Park. Sustainability 2022, 14, 1162. [Google Scholar] [CrossRef]
- Ding, Q.; Liang, Y.; Legendre, P.; He, X.; Pei, K.; Du, X.; Ma, K. Diversity and composition of ectomycorrhizal community on seedling roots: The role of host preference and soil origin. Mycorrhiza 2011, 21, 669–680. [Google Scholar] [CrossRef]
- Sui, J.; He, X.; Yi, G.; Zhou, L.; Liu, S.; Chen, Q.; Xiao, X.; Wu, J. Diversity and structure of the root-associated bacterial microbiomes of four mangrove tree species, revealed by high-throughput sequencing. PeerJ 2023, 11, e16156. [Google Scholar] [CrossRef]
- Song, H.; Zhou, C.; Liu, Z. Study on similarity of woody plant communities in Qingdao. Chin. Landsc. Archit. 2014, 30, 90–93. [Google Scholar]
- Zhang, N.; Zhong, M.; Shi, L.; Guan, Q.; Qin, F. Analysis of Characteristics and Interspecific Relationships in the Eria coronaria Community. Guizhou For. Sci. Technol. 2022, 50, 36–41. [Google Scholar] [CrossRef]
- Zhang, J. Quantitative Ecology; Science Press: Beijing, China, 2004; pp. 1–351. [Google Scholar]










represents the collecting sites of the samples. The sampling site at Jilong Mountain in Zhanjiang is located at 21°25′45.47″ N, 110°22′30.28″ E. The sampling site at Qinglan Port in Wenchang is located at 19°37′33.07″ N, 110°50′20.89″ E. The sampling site at Dongzhai Port in Haikou is located at 19°56′52.43″ N, 110°34′47.95″ E.
represents the collecting sites of the samples. The sampling site at Jilong Mountain in Zhanjiang is located at 21°25′45.47″ N, 110°22′30.28″ E. The sampling site at Qinglan Port in Wenchang is located at 19°37′33.07″ N, 110°50′20.89″ E. The sampling site at Dongzhai Port in Haikou is located at 19°56′52.43″ N, 110°34′47.95″ E.
| Sample | Simpson | Shannon_e | Chao1 | ACE | Pielou |
|---|---|---|---|---|---|
| J | 0.437 | 1.789 | 261.725 | 335.293 | 0.321 |
| L | 0.270 | 2.437 | 289.922 | 365.543 | 0.433 |
| J-Z | 0.271 | 2.533 | 325.175 | 390.015 | 0.443 |
| J-W | 0.503 | 1.363 | 212.783 | 287.691 | 0.254 |
| J-H | 0.537 | 1.472 | 247.217 | 328.172 | 0.264 |
| L-Z | 0.205 | 2.913 | 391.125 | 463.072 | 0.496 |
| L-W | 0.243 | 2.528 | 251.008 | 321.304 | 0.458 |
| L-H | 0.362 | 1.870 | 227.633 | 312.253 | 0.344 |
| J-Z | J-W | J-H | L-Z | L-W | |
|---|---|---|---|---|---|
| J-W | 46.52% | ||||
| J-H | 53.99% | 49.55% | |||
| L-Z | 54.86% | 39.64% | 46.77% | ||
| L-W | 49.49% | 49.00% | 44.66% | 55.89% | |
| L-H | 58.82% | 51.46% | 54.85% | 49.11% | 51.49% |
| J-L | J-P | J-R | J-RS | L-L | L-P | L-R | |
|---|---|---|---|---|---|---|---|
| J-P | 57.98% | ||||||
| J-R | 56.83% | 60.54% | |||||
| J-RS | 58.54% | 52.53% | 53.09% | ||||
| L-L | 52.19% | 58.71% | 50.57% | 49.31% | |||
| L-P | 56.60% | 60.17% | 62.79% | 51.18% | 58.08% | ||
| L-R | 53.18% | 52.79% | 54.55% | 53.99% | 55.33% | 53.23% | |
| L-RS | 45.78% | 47.39% | 46.10% | 49.04% | 57.69% | 46.69% | 55.46% |
Disclaimer/Publisher’s Note: The statements, opinions and data contained in all publications are solely those of the individual author(s) and contributor(s) and not of MDPI and/or the editor(s). MDPI and/or the editor(s) disclaim responsibility for any injury to people or property resulting from any ideas, methods, instructions or products referred to in the content. |
© 2024 by the authors. Licensee MDPI, Basel, Switzerland. This article is an open access article distributed under the terms and conditions of the Creative Commons Attribution (CC BY) license (https://creativecommons.org/licenses/by/4.0/).
Share and Cite
Zhu, H.; Zeng, W.; Chen, M.; He, D.; Cheng, X.; Yu, J.; Liu, Y.; Wu, Y.; Yang, D. Endophytic Fungal Diversity of Mangrove Ferns Acrostichum speciosum and A. aureum in China. Plants 2024, 13, 685. https://doi.org/10.3390/plants13050685
Zhu H, Zeng W, Chen M, He D, Cheng X, Yu J, Liu Y, Wu Y, Yang D. Endophytic Fungal Diversity of Mangrove Ferns Acrostichum speciosum and A. aureum in China. Plants. 2024; 13(5):685. https://doi.org/10.3390/plants13050685
Chicago/Turabian StyleZhu, Hongjuan, Wending Zeng, Manman Chen, Dan He, Xialan Cheng, Jing Yu, Ya Liu, Yougen Wu, and Dongmei Yang. 2024. "Endophytic Fungal Diversity of Mangrove Ferns Acrostichum speciosum and A. aureum in China" Plants 13, no. 5: 685. https://doi.org/10.3390/plants13050685
APA StyleZhu, H., Zeng, W., Chen, M., He, D., Cheng, X., Yu, J., Liu, Y., Wu, Y., & Yang, D. (2024). Endophytic Fungal Diversity of Mangrove Ferns Acrostichum speciosum and A. aureum in China. Plants, 13(5), 685. https://doi.org/10.3390/plants13050685

