Abstract
Autophagy is an evolutionarily well-conserved cellular catabolic pathway in eukaryotic cells and plays an important role in cellular processes. Autophagy is regulated by autophagy-associated (ATG) proteins. Among these ATG proteins, the ubiquitin-like protein ATG8/LC3 is essential for autophagosome formation and function. In this study, the potato StATG8 family showed clade I and clade II with significantly different sequences. Expression of the StATG8 family was also increased in senescence. Interestingly, the expression of the StATG8 and other core StATG genes decreased in potato tubers as the tubers matured. The StATG8 family also responded to a variety of stresses such as heat, wounding, salicylic acid, and salt stress. We also found that some Arabidopsis WRKY transcription factors interacted with the StATG8 protein in planta. Based on group II-a WRKY, StATG8-WRKY interaction is independent of the ATG8 interacting motif (AIM) or LC3 interacting region (LIR) motif. This study showed that the StATG8 family had diverse functions in tuber maturation and multiple stress responses in potatoes. Additionally, StATG8 may have an unrelated autophagy function in the nucleus with the WRKY transcription factor.
1. Introduction
Climate change has a significant impact on the productivity of various crops [1]. High temperatures, drought stress, floods, etc. have serious adverse effects on crop production. Since this adversely affects global food production, developing crops through novel molecular genetic engineering using various plant genes is required [2,3].
Selective macroautophagy/autophagy is one of the most evolutionarily conserved mechanisms and is a catabolic process induced primarily with nutrient deprivation and various stress conditions [4]. Autophagy is a basic function of eukaryotic cells and is well conserved in animals, plants, yeast, and fungi [5]. The most typical morphological feature of autophagy is the formation of bilayer autophagosomes containing selected cargo or non-selective bulk cytoplasm [4]. Autophagy is formed to remove dysfunctional organelles, abnormal cytoplasmic proteins, and pathogenic proteins; it eventually fuses with lysosomes (animals) or vacuoles (yeast and plants) to remove and recycle material [6]. Completion of the autophagosome forms a key step in autophagy that depends on a series of autophagy-related (ATG) proteins [7].
Among various ATG proteins, ATG8/LC3, a ubiquitin-like protein, performs almost all major processes of autophagosome formation [8]. Therefore, ATG8 protein is mainly used as an autophagosome marker to evaluate the induction of autophagy [9,10]. ATG8 is also required for cargo recognition through specific interactions with autophagy receptors during selective autophagy [11]. ATG8 is expressed as a cytoplasmic precursor that is processed at the C-terminal Gly residue by the ATG4 protein and is conjugated to phosphatidylethanolamine (PE) [12]. Lapidated ATG8 (ATG8-PE) protein is anchored to the inner and outer membranes of phagocytes [12]. The ATG8-PE protein serves as an adapter or scaffold for recruiting LC3 interacting region (LIR) motif-containing proteins in mammalian selective autophagy [13]. The term Atg8/ATG8 interaction motif (AIM) is also usually used in yeast and plants [14,15]. It was recently identified that the ubiquitin interaction motif (UIM) is a 20 amino acid stretch of amino acid sequence that folds into a single α-helix with a consensus sequence for ATG8 (φ-θ-X-A-φ-X-X-S) [16]. ATG8 binds to UIM and proteins via an alternative interaction site called the UIM docking site (UDS) [16]. The UIM-UDS interface greatly expands the scope of autophagy receptors and adapters in selective autophagy.
The ATG gene is evolutionarily conserved throughout eukaryotes [8]. However, the plant ATG8 gene family is diversified in higher plants. Yeast and fungi have only one ATG8 gene, but eleven ATG8 isoforms have been identified in soybeans; seven in rice and potatoes, five in pepper and maize, and nine in Arabidopsis [17]. As expected, the ATG8 gene family has been greatly expanded in plants to adapt to adverse and stressful conditions. The plant ATG8 gene can be classified into two clades. Most members of the plant ATG8 family are clade I and are associated with fungi, whereas clade II is more similar to animal ATG8 homologues [18].
Recently, transcriptional regulators regulating ATG gene expression in animal cells, yeast, and plants have been identified [19,20]. For example, Arabidopsis TGA9 (TGA motif-binding protein 9) has been identified as a positive regulator of autophagy. Overexpression of TGA9 enhanced AtATG8b, AtATG8e, and additional ATG genes via binding to the promoter [19]. In mammals, E2F transcriptional activity is regulated by several mechanisms, including autophagy genes. E2F1 upregulates the expression of four autophagy genes, microtubule-associated protein-1 light chain-3 (LC3), ATG1, ATG5, and the damage-regulating autophagy regulator (DRAM) through binding of the ATG promoter [21,22]. Therefore, it is quite natural that the expression of the autophagy gene is regulated by transcriptional regulators. However, in the case of plants, it can be expected that the expression control function will be diversified due to the expansion of the ATG8 gene. Additionally, mammalian LC3B and plant ATG8 are localized both in the cytoplasm and the nucleus [23,24,25]. Several studies have shown that chromatin and nuclear membranes are targets of nuclear autophagy [23]. In fungi, Fusarium graminearum Atg8 can relocalize between the cytoplasm and the nucleus in an acetylation-dependent manner [26].
In this study, we investigated the StATG8 family present in potatoes. The StATG8 family showed specific response patterns at different stages of development and to different stresses. Additionally, StATG8, corresponding to clade I, interacted with the WRKY transcription factor; WRKY may affect the expression of StATG8. Although not yet known, additional functions of StATG8 in the nucleus are expected to be related to transcriptional regulators.
2. Results
2.1. The Potato StATG8 Family Contained Two Distinct Subgroups
A genome-wide analysis of the ATG family present in various crops is ongoing by many researchers [27,28,29,30,31]. Unlike other eukaryotes, the plant ATG8 family has been shown to diversify the gene family. Therefore, research on the ATG8 family present in many plants is ongoing. In the case of potatoes (Solanum tuberosum L.), only in-silco data were analyzed and there were few actual experimental results [32]. Therefore, we identified the StATG8 family (Table S1). Additionally, we analyzed the DNA and protein sequences of the potato ATG8 family. The difference was confirmed by analyzing the DNA sequence of the ATG8 family present in red pepper, tobacco, and tomato, which are representative crops of the Solanaceae family together with potato. ATG8 is divided into two main types as previously reported according to DNA sequencing [17,32]. The difference was so large that it was confirmed that there was only one clade II in each crop of Solanaceae (Figure 1A). In addition, we found that one clade II gene was also present in pepper (Figure 1A). The results of the comparative analysis of protein sequences were even more interesting. There is a significant difference between the two clades (Figure 1B). The StATG8-2.1 and StATG8-2.2 protein sequences are identical, but the DNA is slightly different (Figure 1A,B). There may be specific functional differences between the two genes due to differences in promoters.
Figure 1.
Potato StATG8 family divided into two group with other plant species. (A). Phylogenetic relationships of ATG8s from Solanum tuberosum with those of Nicotiana tabacum, Solanum lycopersicum, Capsicum annuum, and Arabidopsis thaliana. The tree was constructed from an analysis conducted with MEGA-X software using a maximum likelihood method. Phylogenetic tree was based on the nucleotide sequence data. Numbers along the branches (bootstrap value) show the percentage occurrence of nodes in 1000 replicates of stimulation. Sequences of ATG8 genes: StATG8-1.1; XM_006355410.2, StATG8-1.2; XM_006358290.2, StATG8-2.1; XM_006352449.2, StATG8-2.2; XM_006346145.2, StATG8-3.1; XM_006348060.2, StATG8-3.2; XM_006343223.2, StATG8-4; Soltu.DM.01G025400.1, Solyc08g078820; XM_010326987.3, Solyc08g007400; XM_004244522.4, Solyc07g064680; NM_001247701.2, Solyc10g006270; XM_004248315.4, Solyc02g080590; XM_010318289.3, Solyc03g031650; XM_004234427.4, Solyc01g068060; NM_001247710.1, NtATG8a; KR336564.1, NtATG8b; KR336565.1, NtATG8c; KR336566.1, NtATG8d; KR336567.1, NtATG8e; KR336568.1, NtATG8i; XM_016590903.1, AtATG8a; NM_118319.4, AtATG8b; NM_001340494.1, AtATG8c; NM_104884.5, AtATG8d; NM_126586.4, AtATG8e; NM_130080.6, AtATG8f; NM_117751.4, AtATG8g; NM_115928.5, AtATG8h; NM_111517.3, AtATG8i; NM_112426.4, LOC107840514; XM_047398402.1, LOC107851185; XM_047402075.1, LOC107867500; XM_016713764.2, LOC107856326; XM_016701325.2, LOC107868309; XM_016714970.2, and LOC107859590; XM_016704642.2 were retrieved from the GenBank database (https://www.ncbi.nlm.nih.gov/genbank/) on 1 to 10 January 2022. (B). Alignment of multiple amino acid sequences of the StATG8 proteins with other plants using the neighbor-joining. Yellow box indicates the conserved glycine essential for lipidation.
Mature ATG8, processed by the ATG4 protease, is conjugated to the membrane lipid phosphatidylethanolamine (PE) and functions as a ubiquitin-like protein required for autophagosome formation [33]. The cysteine proteinase ATG4 has a dual function in autophagosome assembly and degradation by exposing the C-terminal glycine residue of ATG8 [34]. Interestingly, members of the clade II group of Arabidopsis AtATG8h and AtATG8i were already glycine-exposed (Figure 1B). However, StATG8-4, NtATG8i, CaLOC107840514, and Solyc01g068060 may require ATG4 cleavage for conjugation and deconjugation in autophagosome formation (Figure 1B). These evolutionary consequences of ATG8 clades I and II with large differences in amino acid sequence are probably characteristic of Solanaceae crops.
2.2. Promoters of StATG8s Contained Multiple Regulatory Cis-Elements
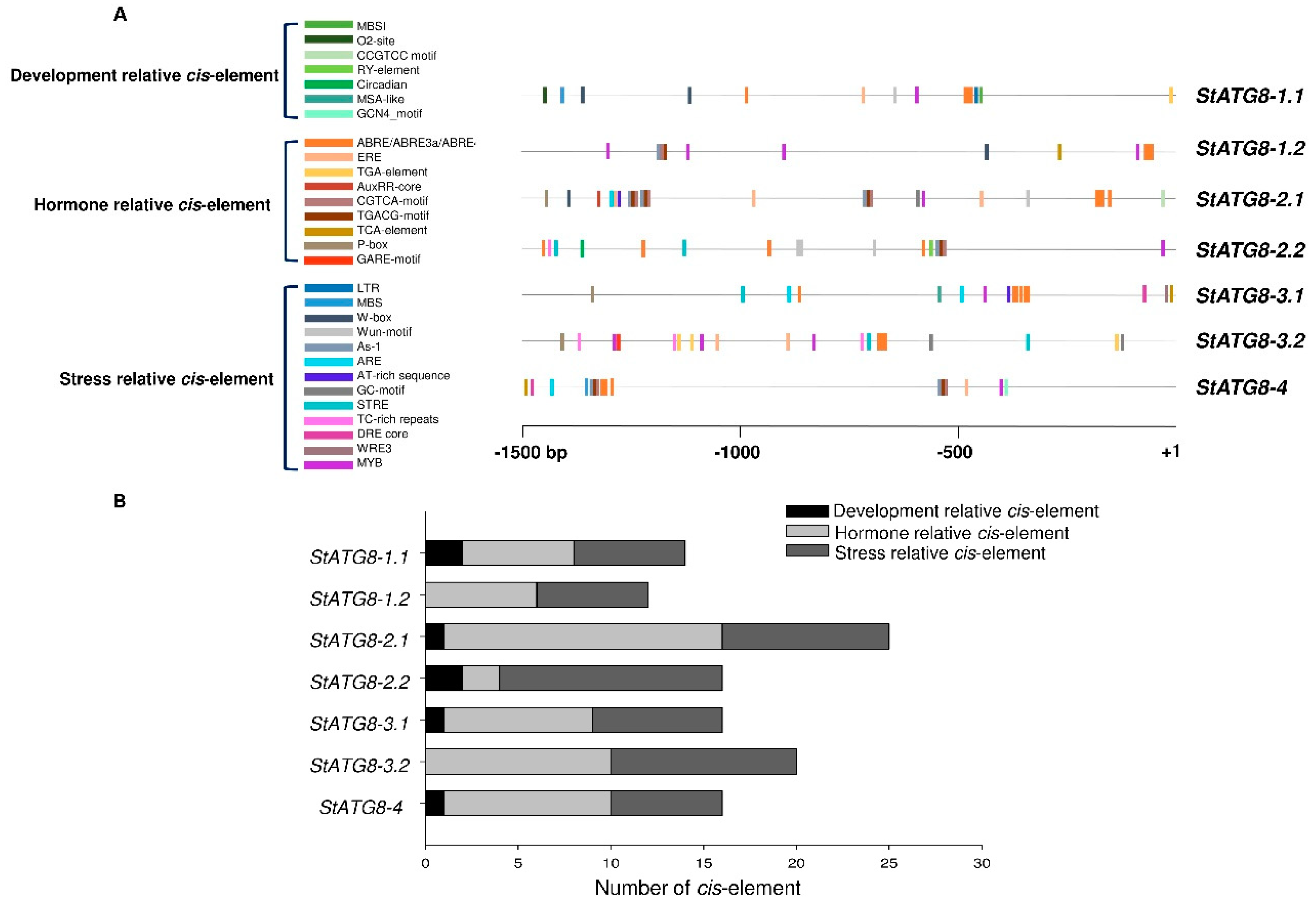
The regulatory elements of the StATG8 promoter sequence were analyzed to understand regulatory pathways and gene functions. The 1.5 kb protomer sequence of StATG8 was selected through the Spud Potato Genomics Resource DB (http://spuddb.uga.edu/) on 1 to 20 February 2022. Specific cis-acting regulatory elements of the StATG8 gene were identified using the PlantCARE database (http://bioinformatics.psb.ugent.be/webtools/plantcare/html/ on 1 to 20 February 2022) [35]. As shown in Figure 2 and Table 1, at least 15 different cis-elements were identified in the StATG8 promoter involved in development, hormone, and stress responsiveness.
Figure 2.
Promoter analysis of StATG8 family. (A). The 1.5 kb genomic DNA sequence upstream of the initiation codon of each StATG was retrieved from the S. tuberosum genome (http://spuddb.uga.edu/index.shtml) on 1 to 20 February 2022. The cis-elements of StATG8 promoter were predicted using PlantCARE (http://bioinformatics.psb.ugent.be/webtools/plantcare/html/) on 1 to 20 February 2022. (B). The cis-element present in StATG8 is divided into three categories related to development, hormone, and stress. It was summarized in a graph.
Table 1.
Cis-acting regulatory element analysis in potato StATG8 promoter regions.
In the promoters of StATG8-2.1 and StATG8-2.2 having the same protein sequence, the proportion of hormone-related cis-elements in the promoters was relatively higher in StATG8-2.1 than in StATG8-2.2 (Figure 2B). The promoter of StATG8-2.1 has about 35% more regulatory elements than other StATG8 members. Except for the StATG8-2.2 promoter, the abscisic acid (ABA)-responsive element ABRE was present in all StATG8 promoters [36]. Moreover, MYB cis-elements are found in all StATG8 promoters, which may be associated with drought stress [37]. Regulatory elements corresponding to methyl-jasmonic acid (MeJA)-responsiveness such as CGTCA/TGACG-motifs were also found [38]. Many of the StATG8 promoters exhibited wounding-response elements such as As-1, Wun, and WRE3 motifs [39,40]. It can be expected that the expression of StATG8 may also be affected by mechanical stress and immune responses [41]. WRKY transcription factor binding motif “W-box” was also found in the promoters of StATG8-1.1, StATG8-1.2, and StATG8-2.1. It can be expected that StATG8 genes can be regulated using the WRKY transcription factor [42]. From the previous reports, autophagy plays an important role in development [43,44]; the regulatory elements CCGTCC motif, RY-element, MSA-like, and GCN4-motif related to development were present in StATG8 promoters (Figure 2 and Table 1) [45]. Thus, the diverse StATG8 genes are deeply associated with multiple stress responses and developments.
2.3. The Potato ATG8 Family Genes Are Specifically Regulated during Leaf Senescence and Tuber Maturation
It is well known that the function of autophagy is directly related to cellular senescence [46,47]. In this regard, we investigated how the gene expression of the StATG8 family changes during leaf senescence and tuber maturation, which is important for its value as a crop. In semi-quantitative RT-PCR comparing mature and senescent leaves (Figure 3A), StATG8-2.1, StATG8-3.2, and StATG8-4 showed strong expression. On the other hand, StATG8-1.1, StATG8-1.2, StATG8-2.2, and StATG8-3.1 did not exhibit a significant increase in gene expression (Figure 2B). Thus, the functions of StATG8 in the aging process are not all the same. We also confirmed the expression of StATG8 by sampling tubers grown in three different sizes (Figure 3A). Interestingly, it was observed that the expression of most StATG8 genes decreased as tuber size increased (Figure 3B). It seems different from the pattern of increasing ATG genes during the fruit ripening of tomatoes [48]. We further investigated the expression levels of other core StATG genes present in potato. It was confirmed that the expression of StATG10, StATG11, StATG13a, StATG16, and StATG101 was strongly down-regulated in leaf senescence (Figure 3B). In addition, it was confirmed that StATG3, StATG9, StATG10, StATG11, StATG13a, StATG16, and StATG101 dramatically decreased according to tuber maturation as in the StATG8 family genes (Figure 3B). It was first discovered that the expression of StATG8 and core StATG genes decreases in potato tubers maturation. Based on the above results, we speculated that the autophagy could be important for tuber developments.
Figure 3.
Expression patterns of StATGs in mature leaves, senescent leaves, and tubers. (A). Photographs of fully mature leaves, senescent leaves, and tubers of potato plants were used for sampling. (B). Semiquantitative RT-PCR measurement of StATGs expression in mature leaves (ML), senescent leaves (SL), and tubers (T1 to T3). StEF1α was used as a reference gene. The white bar represents 1 cm. Semi-quantitative RT-PCR was performed using the StATG gene-specific primers and primer information is in Supporting Table S2.
2.4. Response of StATG8 Genes Expression upon Multiple Stresses
Through previous promoter analysis, we hypothesized that the StATG8 family gene expressions would respond to wounding and heat stresses. Under heat stress, the expression of StATG8 family genes was observed in two patterns. StATG8-2.1, StATG8-2.2, StATG8-3.2, and StATG8-4 showed a strong increase in thermal stress at 3 h (Figure 4A). On the other hand, the expression of StATG8-3.1 was significantly decreased, and StATG8-1.1 and StATG8-1.2 showed a tendency to decrease after 6 h in the heat stress (Figure 4A). Upon wounding stress, StATG8-1.1, StATG8-2.1, and StATG8-3.2 showed an increased pattern (Figure 4A). These results suggest that the StATG8 family will function in response to mechanical stress and wounding stress induced by insects.
Figure 4.
Expression analysis of StATG8s in response to multiple stresses. (A,B). Real-time PCR analysis of StATG8 genes in response to heat (42 ℃), mechanical wounding (A), 1 mM salicylic acid (SA), and 200 mM NaCl treatments (B). For stress treatments, 4-week-old potato plants were used to stress treatment for the indicated times. StEF1α was used as a reference gene. Error bars indicate the standard deviations of three independent qRT-PCR biological replicates. Asterisks indicate significant differences from the control using the unpaired Student’s t-test (* p < 0.05, ** p < 0.01, and *** p < 0.001).
We also investigated whether the StATG8 family responds to the plant defense hormone salicylic acid (SA) [49]. Interestingly, only StATG8-2.1 responded to SA at 12 h (Figure 4B). However, other StATG8 genes did not change significantly to SA treatments between 6 and 12 h. The absence of a response by SA probably means that most StATG8 genes can be regulated by other hormones such as JA and ABA. Additionally, salt stress is also one of the very important plant stresses and we tested whether StATG8 family responses to salt stress. The gene expression of StATG8-1.1, StATG8-2.1, and StATG3-2.2 showed a significantly upregulated pattern (Figure 4B). As a result, each member of StATG8 specifically responds in a specific stress and its functions may be diversified.
2.5. Response of Core StATG Genes upon Multiple Stresses
Based on the results of investigating the gene expression of the StATG8 family for various stresses, qRT-PCR was performed to test the expression pattern of the core StATG genes. The results exhibited that StATG3, StATG9, StATG11, StATG13a, and StATG101 significantly responded to heat and wounding stresses (Figure 5A). On the other hand, mRNA transcript levels of StATG10 and StATG16 were not significantly changed upon heat and wounding stresses (Figure 5A). StATG11 showed a specific increase pattern in heat stress. Transcript levels of StATG9 were observed at increased patterns in both heat and wounding stresses. StATG101 exhibited a down-regulated pattern in heat, whereas increased expression was observed at 6 h for wounding stress (Figure 5A). Like the StATG8 family, the core StATG genes are also thought to perform autophagy function in response to heat and wounding stresses.
Figure 5.
Core StATG genes responded to multiple stresses. (A,B). Real-time PCR analysis of core StATG genes in response to heat (42 ℃), mechanical wounding (A), 1 mM salicylic acid (SA), and 200 mM NaCl treatments (B). For stress treatments, 4-week-old potato plants were used for stress treatment for the indicated times. StEF1α was used as a reference gene. Error bars indicate the standard deviations of three independent qRT-PCR biological replicates. Error bars represent SD of three independent experiments. Asterisks indicate significant differences from the control using the unpaired Student’s t-test (* p < 0.05, ** p < 0.01, and *** p < 0.001).
We also investigated the expression patterns of core StATG genes during SA and NaCl treatments. The expression of StATG3, StATG9, StATG11, and StATG13a genes increased upon SA treatment (Figure 5B). Upon salt treatment, StATG11 and StATG101 showed a significant increase pattern, though the rest of the StATG8 genes did not show a significant change of mRNA transcript levels (Figure 5B). Thus, several StATG genes responded to SA and salt treatments. These different types of responses are expected to have features that contribute to autophagy formation and function in multiple stresses.
2.6. StATG8 Interacts with WRKY Transcription Factor in Planta
The function of autophagy is based on what happens in the cytoplasm. However, it has recently been reported that animal LC3 and fungal Atg8, which corresponds to plant ATG8, exist in the nucleus and shuttle between the nucleus and the cytoplasm through post-translational modifications such as acetylation [23,26]. Furthermore, there are reports that cassava (Manihot esculenta) MeWRKY20 associated with MeATG8s and activated MeATG8 gene expression in the nucleus [50]. In addition, transcriptional regulator TGA9 also regulate the expression of AtATG8 genes [19]. Although the function of ATG8 in the nucleus is still largely unknown, we performed protein interaction experiments to determine whether StATG8 interacts with WRKY transcriptional regulators.
We first selected several groups of Arabidopsis WRKY (Figure 6A). As shown in Figure 6B, we determined whether these proteins had AIM or LIR motifs known to be capable of interacting with ATG8 proteins using iLIR database (https://ilir.warwick.ac.uk on 1 to 20 February 2022) and hfAIM (http://bioinformatics.psb.ugent.be/hfAIM/ on 1 to 20 February 2022). Interestingly, most of the AtWRKY proteins contained one or two AIMs. In case of AtWRKY33, it does not have any AIM signatures and it could be used as a negative control in StATG8-WRKY interaction coIP experiments.
Figure 6.
StATG8 associated with WRKY transcription factors in planta. (A) Phylogenetic relationships of protein sequences within the AtWRKY family. The tree was constructed from an analysis conducted with MEGA-X software using a maximum likelihood method [51]. AtWRKYs used for CoIP are shown in red boxes. (B) Analysis of putative ATG8 binding motifs present in AtWRKY utilizing the iLIR database on 1 to 25 June 2022 [52]. ATG8 interacting proteins have a LC3-interacting region (LIR) and Atg8-interacting motif (AIM) responsible for interaction with ATG8 family proteins. In AtWRKYs, LIR motifs are shown in red text and AIM motifs are shown in blue text. AtWRKY18, AtWRKY40, and AtWRKY60 protein sequence analysis corresponds to group II-a. Only AtWRKY18 contains a putative LIR motif at the N-terminal end. AtWRKY33 do not contain any ATG8-binding related motifs. (C) Co-immunoprecipitation (coIP) assays reveal that StATG8 is associated with multiple AtWRKY transcription factors. Agrobacterium-mediated transient co-expression of GFP-StATG8-2.1 or GFP control with AtWRKY-22-HF, AtWRKY-28-HF, AtWRKY-33-HF, AtWRKY-40-HF, AtWRKY-60-HF, AtWRKY-18-HF, AtWRKY-20-HF, and AtWRKY-38-HF, and AtWRKY-70-HF was performed in N. benthamiana leaves. Anti-GFP co-IPs were performed with total protein extracts and probed with anti-GFP and -FLAG antibodies. All experiments were performed for at least three times.
We prepared co-immunoprecipitation (co-IP) samples with 35S::GFP-StATG8-2.1 and various 35S::AtWRKYs-HF combinations for Agrobacterium-mediated transient assay using Nicotiana benthamiana [53,54]. As previously reported [50], we expected that there would be enough protein interaction between WRKY and StATG8. Surprisingly, AtWRKY33, which does not contain either AIM or iLIR (Figure 6B), can still associate with GFP-StATG8-2.1 in coIP (Figure 6C). However, AtWRKY18 containing both AIM and iLIR did not work in coIP with StATG8-2.1 (Figure 6B,C). AtWRKY38 has two AIMs (Figure 6B), but when co-expressing AtWRKY38 and StATG8-2.1, protein interactions could not be confirmed in coIP experiments (Figure 6C). In our coIPs, StATG8-2.1 can associate with many of AtWRKY proteins. However, additional experiments are needed to determine whether the expected AIM motif can play a major role.
3. Discussion
Autophagy is well conserved in all eukaryotes and is known to play a variety of roles in many areas, including intracellular immunity, development, stress response, and waste recycling [4,55,56]. In this study, we characterized the StATG8 family among important ATG genes present in potatoes, a representative food resource under developmental and various stress conditions. Although the function of ATG8 in the nucleus is not yet clear, we found that StATG8 can interact with WRKY family proteins, one of the transcription factors, either using AIM or an unknown motif.
Plants are constantly exposed to various stresses [57]. Climate change, which has been emphasized, is creating a situation that disturbs the homeostasis of plants [58]. This climate condition is believed to be closely related to the function of autophagy, which plays an important role in maintaining intracellular homeostasis. To overcome this climate change, genetic engineering of autophagy can be one of the strategies to improve enhanced crop development. Research on core autophagy genes is ongoing [59,60]. One of them, ATG8 protein, plays an important role in the conjugation part in autophagosome formation. Plant ATG8 has several unique characteristics compared to other eukaryotes. First, plant ATG8 contains more isoforms than other eukaryotes. Animals with functions corresponding to plant ATG8 (LC3A-C, GABARAPs, and GATE-16) and fungi have 1-2 isoforms of the gene [61,62], whereas Solanaceous crops such as potatoes have about 7-8 genes (Figure 1A). Furthermore, StATG8 members are divided into two clades (Figure 1A). This suggests that the function of ATG8 is diversified as a plant-specific autophagy. In this study, we also confirmed that different features exist in each function in the gene expression and promoter analysis of StATG8 family. Second, ATG8 is an effector target of foreign pathogens in plant immunity. For example, StATG8 is targeted by PexRD54, an effector of the Irish potato famine pathogen Phytophthora infestans [63]. PexRD54 induces ATG8 malfunction and perturbs plant autophagy-related immunity. Barley stripe mosaic virus γb protein also utilizes a strategy to increase viral infection by disrupting the ATG7-ATG8 Interaction [64]. The pathogen probably targets ATG8 to suppress the immune function of autophagy. Interestingly, there are very large changes in the protein sequence of StATG8 members [32]. StATG8 is divided into two major clades, which are probably related to the evolution of function.
Plant leaf senescence is one of the degenerative processes of organelles or biomolecules [65]. Studies of the function of senescence-related autophagy have fairly similar results in both animals and plants [66]. Autophagy is one of the functions contributing to the maintenance of basic homeostasis in plants and is thought to play a distinct role in the breakdown of recyclable substances during leaf senescence [4]. In our experimental results, it was confirmed that the expression of StATG8-2.1, StATG8-3.2, and StATG8-4 was highly upregulated in leaf senescence (Figure 2B). In addition, it was found that not all core ATG genes increase mRNA levels during leaf senescence. That is, each isoform of the StATG8 family may have a different part of function in senescence-associated autophagosome formation.
Potato tubers are one of the tissues used as a very important food resource [67]. To date, no information is known on the expression of autophagy-related genes in tuber formation. Through this study, we newly discovered that expression of the StATG8 family decreased during tuber maturation. This is expected to be a part that can be used for engineering by regulating the function of autophagy that regulates tuber formation. Moreover, since core ATG genes also show a decrease (Figure 2B), autophagy activity is expected to decrease during tuber maturity. It is necessary to proceed with the study of tuber formation using Clustered Regularly Interspaced Short Palindromic Repeats and associated protein 9 (CRISPR-Cas9)-based genome editing and potato StATG gene overexpression system. In general, autophagy activity increases as the fruit ripens. For example, in the fruit maturation of strawberry, the protein expression of ATG8 is increased and the ratio of ATG8-PE is increased from green fruits to red fruits [68]. Additionally, the level of NBR1 protein, a representative cargo protein, was also increased [68]. In the Solanaceae pepper, CaATG8 and CaATG5 were found to increase both protein and mRNA levels during the ripening of pepper fruit [69]. This result may be because the tuber of the potato is not a fruit, or it may be due to a difference in tissue composition.
Plants are exposed to and respond to multiple stresses [25,70]. Various cis-elements in the potato StATG8 family were found to respond to MeJA, wounds, drought stress, etc. in promoter analysis (Figure 2). In fact, the StATG8 member showed various expression patterns from the wound and SA treatment results related to biotic stresses. In particular, StATG8-1.1, StATG8-2.1, and StATG8-3.2 showed significant and strong gene expression patterns in the wounding stress (Figure 4A). On the other hand, in the SA treatment, only StATG8-2.1 exhibited significantly enhanced gene expression. Although previous studies have reported that ATG8 has multiple roles in immune processes [57], most StATG8s appear to have a specialized function in JA-related wounding stress. However, StATG8-2.1 maybe act in SA pathway in defense response. It is also worth investigating the response of StATG8 genes to additional plant hormones.
Global warming associated with climate change adversely affects plant growth at high temperatures and severely limits crop productivity [71]. Autophagy plays an important role in plant heat tolerance, in part by breaking down unusable proteins caused by heat stress [72]. We found that the StATG8 genes responded quite strongly to heat stress (Figure 4A). All gene expression patterns, except for StATG8-1.1 and StATG8-1.2, were confirmed to be significant. This showed a similarly increased pattern for other core ATG genes. For example, there is a result that heat shock protein HsfA1a directly activates gene expression by binding to the heat-shock cis-element of Arabidopsis ATG10 and ATG18f [73]. The autophagy gene is directly regulated by transcriptional regulators such as heat shock transcription factors and is likely regulated by temperature changes; certain members of the StATG8 family are also expected to be involved.
Plant autophagy research is focused on the function in the cytoplasm where selective autophagy works [11]. However, recent studies have shown that ATG8 interacts with various proteins in the nucleus [74,75]. Pathogen proteins might affect autophagy activity through ATG8 interaction in the nucleus. The function of plant ATG8 in the nucleus is not yet well understood, but there may be interactions similar to those of almost all plants, such as the example of the protein interaction of MeATG8-MeWRKY20 [50]. In the disease resistance response, MeATG8 interacts with MeWRKY20 to increase autophagy activity and further enhances ATG8 gene expression. Using the Arabidopsis AtWRKY22 homologue of MeWRKY20, we also confirmed protein interactions with StATG8 (Figure 6). This would be different from the general autophagy function of ATG8 in the nucleus. In addition, not all AtWRKYs interact with StATG8, which may be a versatile strategy to promote the autophagic activity of plant ATG8 with various ATG8s to respond to multiple stresses.
Recently, it has been found that UIM as well as AIM exist [16]. It can be expected that the binding motifs used by ATG8 to interact with specific targets may not yet be limited. In our experiments, AtWRKY33, a group Ia member, interacted with StATG8 despite the absence of a motif that interacts with ATG8. AtWRKY18, AtWRKY40, and AtWRKY60 formed a small group IIa with AIM but only AtWRKY18 exhibited no association with StATG8. It would be a good comparison if further studies on protein–protein interactions and StATG8 gene expression activation were performed using the potato-WRKY homologue group. Therefore, it is possible that unknown ATG8-binding motifs exist. Further studies are needed to determine whether the interaction of ATG8-WRKY is one of the regulatory actions that play a positive role in autophagy activity or autophagosome formation. If this regulatory action is common, it can be applied for crop development through dual regulation of ATG8 and WRKY.
Although functional studies of the StATG8 family are not yet complete, we presented a working model of the potato StATG8 family (Figure 7). The expression of seven members of StATG8 is regulated by specific transcription factors during leaf senescence and tuber maturation. The expression of StATG genes decreases with increasing tuber maturation. Additionally, specific StATG8 genes are up-regulated upon heat, saline, wounding, and salicylic acid treatments, ultimately contributing to autophagy formation and overcoming the stresses. The WRKY transcription regulator is expected to play a role in regulating the gene expression of StATG8. Although the exact mechanism is not yet known, StATG8 proteins can associate with WRKY proteins through specific AIM or unknown binding motifs. It is expected to enhance the expression of StATG8 and activate autophagy activity. On the other hand, a negative feedback-regulation can be expected in which StATG8 pulls WRKY out of the nucleus and degrades it.
Figure 7.
A model for the functional diversification of potato StATG8 under multiple stress conditions. The model for autophagy formation and ATG8 gene activation was inspired by following papers [50,56,76,77].
4. Materials and Methods
4.1. Plant Materials and Stress Treatments
Arabidopsis thaliana (Col-0), tobacco (Nicotiana benthamiana), and potato (Solanum tuberosum L. cv. Sumi) plants were potted in soil and placed in a growth chamber under controlled conditions with 60% relative humidity and a 16 h:8 h, light:dark, 22 °C condition. Four-week-old potato plants were used for salt, wounding, heat, and SA hormone treatments at the indicated times.
4.2. Identification of StATG8 Genes in Solanum tuberosum
To identify the potato StATG8s, protein and coding sequences searched the potato genome databases (https://solgenomics.net/ on 1 to 20 February 2022) and Spud DB database (http://solanaceae.plantbiology.msu.edu/ on 1 to 20 February 2022) with default parameters. Physiochemical properties of StATG8s protein length, molecular weight, and Isoelectric point (pI) were calculated using ExPASy Prot-Param tool (http://web.expasy.org/protparam/ on 1 to 20 February 2022) [78]. SMART (http://smart.embl-heidelberg.de/ on 1 to 20 February 2022) was used to identify the conserved domains [79].
4.3. Phylogenetic Analysis and Protein Sequence Alignment
Phylogenetic analysis was performed for potato StATG8 with Nicotiana tabacum (Nt), Solanum lycopersicum (Sl), Capsicum annuum (Ca), and Arabidopsis thaliana (At). The tree was constructed from an analysis conducted with MEGA-X software using a maximum likelihood method [51]. Phylogenetic tree was based on the nucleotide sequence data. Numbers along the branches (bootstrap value) show the percentage occurrence of nodes in 1000 replicates of stimulation. Solanaceae crops and the identified StATG8 proteins were compared using ClustalW with basic parameters.
4.4. Cis-Acting Element Analysis in StATG8 Promoter Regions
1.5 kb upstream region from 5′ genomic DNA of StATG8 was obtained from the Spud database (http://potato.plantbiology.msu.edu/ on 1 to 20 February 2022). The promoter sequences were analyzed using PlantCARE (http://bioinformatics.psb.ugent.be/webtools/plantcare/html/ on 1 to 20 February 2022) database [35].
4.5. RNA Extraction, Quantitative Real-Time PCR, and Semi-Quantitative RT-PCR
RNA isolation was performed using RNAiso Plus (Takara Bio, Shiga, Japan) according to the instructions provided. The RNA samples were quantified and 0.5 μg of RNA was taken for cDNA synthesis using M-MLV Reverse Transcriptase cDNA synthesis kit (ELPIS BIOTECH, Daejeon, Republic of Korea) as per manufacturer's instructions. Quantitative RT-PCR was performed using specific primers to StATG8 genes using SYBR green kit (Kapa Biosystems, Wilmington, USA). The conditions for qRT-PCR were as follows: 1 min at 95 °C, followed by 35 cycles of 30 s at 95 °C, 30 s at 55-58 °C, and 30 s at 72 °C. The relative expressions of StATG8 were calculated by normalizing the PCR threshold cycle (Ct) values to the expression of reference genes StActin or StEF1a [80]. Semi-quantitative RT-PCR was performed as follows: 1 min at 95 °C, followed by 27 cycles of 30 s at 95 °C, 30 s at 55–58 °C, and 30 s at 72 °C. The primers are listed in the supporting Table S2.
4.6. Plasmid Constructs
35S::GFP-StATG8s were cloned previously using Gateway cloning into the destination vector PK7WGF2 (N-terminal GFP) [63]. 35S::AtWRKYs-HF(His-Flag) were cloned previously using GoldenGate cloning into the pICH86988 (C-terminal 6×His/3×FLAG tag) [81].
4.7. Co-Immunoprecipitation
A. tumefaciens GV3101 strains carrying the plant expression constructs were diluted in an agroinfiltration medium (10 mM MgCl2, 5 mM 2-[Nmorpholine]-ethanesulfonic acid [MES], pH 5.6) to a final OD600 of 0.5. For transient co-expression assays, agro-cells were infiltrated in N. benthamiana [53]. The leaves were ground into a fine powder in liquid nitrogen with a mortar and pestle. Ground tissue was mixed with a GTEN buffer (150 mM Tris-HCl, pH 7.5; 150 mM NaCl; 10% (w/v) glycerol; 10 mM EDTA) augmented with 10 mM dithiothreitol, 2% (w/v) PVPP, and 1% (v/v) protease inhibitor cocktail (Sigma, MO, USA). Co-IP was performed following the protocol described previously [54]. Immunoprecipitation was performed using GFP Trap A beads (Proteintech, Manchester, UK) and mixing the beads by turning end-over-end for two hours in the cool room. Immunoblot was performed with anti-GFP (Proteintech, Manchester, UK) and anti-FLAG (Sigma, MO, USA) antibodies.
5. Conclusions
Although the plant ATG8 family exhibits great redundancy, we found that potato StATG8 gene members are subject to specific regulatory actions at multiple stresses or developmental stages. Furthermore, the protein interaction between StATG8 and WKRY transcription factor may be one of the mechanisms regulating autophagy. Further studies are needed to determine whether StATG8 works with WRKY to enhance StATG8 gene expression or plays a role in supporting the proteolysis of WRKY protein.
Supplementary Materials
The following supporting information can be downloaded at: https://www.mdpi.com/article/10.3390/plants11212858/s1, Table S1: StATG8 family identification; Table S2: RT-PCR/qRT-PCR primers.
Author Contributions
Conceptualization, I.S., and S.U.H.; design, I.S., and S.U.H.; methodology, I.S., S.H., and S.U.H.; investigation, I.S., S.H., and S.U.H.; writing-review and editing, I.S., and S.U.H. All authors have read and agreed to the published version of the manuscript.
Funding
This research received no external funding.
Institutional Review Board Statement
Not applicable.
Informed Consent Statement
Not applicable.
Data Availability Statement
The data presented in this study are available on request from the authors. Informed consent was obtained from all subjects involved in the study.
Acknowledgments
The authors would like to thank Yasin Dagdas (Gregor Mendel Institute, Vienna, Austria), Young Koung Lee (Institute of Plasma Technology, Korea Institute of Fusion Energy, Gunsan, Republic of Korea), and Young-Joon Choi (Kunsan National University, Gunsan, Republic of Korea) for critical comments and materials.
Conflicts of Interest
The authors declare no conflict of interest.
References
- Zhao, C.; Liu, B.; Piao, S.; Wang, X.; Lobell, D.B.; Huang, Y.; Huang, M.; Yao, Y.; Bassu, S.; Ciais, P.; et al. Temperature increase reduces global yields of major crops in four independent estimates. Proc. Natl. Acad. Sci. USA 2017, 114, 9326–9331. [Google Scholar] [CrossRef] [PubMed]
- van Esse, H.P.; Reuber, T.L.; van der Does, D. Genetic modification to improve disease resistance in crops. New Phytol. 2020, 225, 70–86. [Google Scholar] [CrossRef] [PubMed]
- Anjanappa, R.B.; Gruissem, W. Current progress and challenges in crop genetic transformation. J. Plant Physiol. 2021, 261, 153411. [Google Scholar] [CrossRef] [PubMed]
- Marshall, R.S.; Vierstra, R.D. Autophagy: The Master of Bulk and Selective Recycling. Annu. Rev. Plant Biol. 2018, 69, 173–208. [Google Scholar] [CrossRef]
- King, J.S. Autophagy across the eukaryotes: Is S. cerevisiae the odd one out? Autophagy 2012, 8, 1159–1162. [Google Scholar] [CrossRef]
- Aman, Y.; Schmauck-Medina, T.; Hansen, M.; Morimoto, R.I.; Simon, A.K.; Bjedov, I.; Palikaras, K.; Simonsen, A.; Johansen, T.; Tavernarakis, N.; et al. Autophagy in healthy aging and disease. Nat. Aging 2021, 1, 634–650. [Google Scholar] [CrossRef]
- Hu, Y.; Reggiori, F. Molecular regulation of autophagosome formation. Biochem. Soc. Trans. 2022, 50, 55–69. [Google Scholar] [CrossRef]
- Nieto-Torres, J.L.; Leidal, A.M.; Debnath, J.; Hansen, M. Beyond Autophagy: The Expanding Roles of ATG8 Proteins. Trends Biochem. Sci. 2021, 46, 673–686. [Google Scholar] [CrossRef]
- Mizushima, N.; Yoshimori, T.; Levine, B. Methods in mammalian autophagy research. Cell 2010, 140, 313–326. [Google Scholar] [CrossRef]
- Cheong, H.; Klionsky, D.J. Biochemical methods to monitor autophagy-related processes in yeast. Methods Enzym. 2008, 451, 1–26. [Google Scholar] [CrossRef]
- Gubas, A.; Dikic, I. A guide to the regulation of selective autophagy receptors. FEBS J. 2022, 289, 75–89. [Google Scholar] [CrossRef] [PubMed]
- Martens, S.; Fracchiolla, D. Activation and targeting of ATG8 protein lipidation. Cell Discov. 2020, 6, 23. [Google Scholar] [CrossRef] [PubMed]
- Farre, J.C.; Subramani, S. Mechanistic insights into selective autophagy pathways: Lessons from yeast. Nat. Rev. Mol. Cell Biol. 2016, 17, 537–552. [Google Scholar] [CrossRef]
- Noda, N.N.; Ohsumi, Y.; Inagaki, F. Atg8-family interacting motif crucial for selective autophagy. FEBS Lett. 2010, 584, 1379–1385. [Google Scholar] [CrossRef] [PubMed]
- Yamaguchi, M.; Noda, N.N.; Nakatogawa, H.; Kumeta, H.; Ohsumi, Y.; Inagaki, F. Autophagy-related protein 8 (Atg8) family interacting motif in Atg3 mediates the Atg3-Atg8 interaction and is crucial for the cytoplasm-to-vacuole targeting pathway. J. Biol. Chem. 2010, 285, 29599–29607. [Google Scholar] [CrossRef] [PubMed]
- Marshall, R.S.; Hua, Z.; Mali, S.; McLoughlin, F.; Vierstra, R.D. ATG8-Binding UIM Proteins Define a New Class of Autophagy Adaptors and Receptors. Cell 2019, 177, 766–781.e24. [Google Scholar] [CrossRef]
- Bu, F.; Yang, M.; Guo, X.; Huang, W.; Chen, L. Multiple Functions of ATG8 Family Proteins in Plant Autophagy. Front. Cell Dev. Biol. 2020, 8, 466. [Google Scholar] [CrossRef]
- Kellner, R.; De la Concepcion, J.C.; Maqbool, A.; Kamoun, S.; Dagdas, Y.F. ATG8 Expansion: A Driver of Selective Autophagy Diversification? Trends Plant Sci. 2017, 22, 204–214. [Google Scholar] [CrossRef]
- Wang, P.; Nolan, T.M.; Yin, Y.; Bassham, D.C. Identification of transcription factors that regulate ATG8 expression and autophagy in Arabidopsis. Autophagy 2020, 16, 123–139. [Google Scholar] [CrossRef]
- Di Malta, C.; Cinque, L.; Settembre, C. Transcriptional Regulation of Autophagy: Mechanisms and Diseases. Front. Cell Dev. Biol. 2019, 7, 114. [Google Scholar] [CrossRef]
- Polager, S.; Ofir, M.; Ginsberg, D. E2F1 regulates autophagy and the transcription of autophagy genes. Oncogene 2008, 27, 4860–4864. [Google Scholar] [CrossRef] [PubMed]
- Polager, S.; Ginsberg, D. E2F—At the crossroads of life and death. Trends Cell Biol. 2008, 18, 528–535. [Google Scholar] [CrossRef] [PubMed]
- Huang, R.; Xu, Y.; Wan, W.; Shou, X.; Qian, J.; You, Z.; Liu, B.; Chang, C.; Zhou, T.; Lippincott-Schwartz, J.; et al. Deacetylation of nuclear LC3 drives autophagy initiation under starvation. Mol. Cell 2015, 57, 456–466. [Google Scholar] [CrossRef] [PubMed]
- Chen, K.; Huang, C.; Yuan, J.; Cheng, H.; Zhou, R. Long-term artificial selection reveals a role of TCTP in autophagy in mammalian cells. Mol. Biol. Evol. 2014, 31, 2194–2211. [Google Scholar] [CrossRef] [PubMed]
- Li, F.; Zhang, M.; Zhang, C.; Zhou, X. Nuclear autophagy degrades a geminivirus nuclear protein to restrict viral infection in solanaceous plants. New Phytol. 2020, 225, 1746–1761. [Google Scholar] [CrossRef] [PubMed]
- Wang, J.; Xu, C.; Sun, Q.; Xu, J.; Chai, Y.; Berg, G.; Cernava, T.; Ma, Z.; Chen, Y. Post-translational regulation of autophagy is involved in intra-microbiome suppression of fungal pathogens. Microbiome 2021, 9, 131. [Google Scholar] [CrossRef] [PubMed]
- Yang, M.; Wang, L.; Chen, C.; Guo, X.; Lin, C.; Huang, W.; Chen, L. Genome-wide analysis of autophagy-related genes in Medicago truncatula highlights their roles in seed development and response to drought stress. Sci. Rep. 2021, 11, 22933. [Google Scholar] [CrossRef]
- Fu, X.Z.; Zhou, X.; Xu, Y.Y.; Hui, Q.L.; Chun, C.P.; Ling, L.L.; Peng, L.Z. Comprehensive Analysis of Autophagy-Related Genes in Sweet Orange (Citrus sinensis) Highlights Their Roles in Response to Abiotic Stresses. Int. J. Mol. Sci. 2020, 21, 2699. [Google Scholar] [CrossRef]
- Zhou, X.M.; Zhao, P.; Wang, W.; Zou, J.; Cheng, T.H.; Peng, X.B.; Sun, M.X. A comprehensive, genome-wide analysis of autophagy-related genes identified in tobacco suggests a central role of autophagy in plant response to various environmental cues. DNA Res. 2015, 22, 245–257. [Google Scholar] [CrossRef]
- Wei, Y.; Liu, W.; Hu, W.; Liu, G.; Wu, C.; Liu, W.; Zeng, H.; He, C.; Shi, H. Genome-wide analysis of autophagy-related genes in banana highlights MaATG8s in cell death and autophagy in immune response to Fusarium wilt. Plant Cell Rep. 2017, 36, 1237–1250. [Google Scholar] [CrossRef]
- Li, W.; Chen, M.; Wang, E.; Hu, L.; Hawkesford, M.J.; Zhong, L.; Chen, Z.; Xu, Z.; Li, L.; Zhou, Y.; et al. Genome-wide analysis of autophagy-associated genes in foxtail millet (Setaria italica L.) and characterization of the function of SiATG8a in conferring tolerance to nitrogen starvation in rice. BMC Genom. 2016, 17, 797. [Google Scholar] [CrossRef] [PubMed]
- Zess, E.K.; Jensen, C.; Cruz-Mireles, N.; De la Concepcion, J.C.; Sklenar, J.; Stephani, M.; Imre, R.; Roitinger, E.; Hughes, R.; Belhaj, K.; et al. N-terminal beta-strand underpins biochemical specialization of an ATG8 isoform. PLoS Biol. 2019, 17, e3000373. [Google Scholar] [CrossRef] [PubMed]
- Park, E.; Woo, J.; Dinesh-Kumar, S.P. Arabidopsis ATG4 cysteine proteases specificity toward ATG8 substrates. Autophagy 2014, 10, 926–927. [Google Scholar] [CrossRef] [PubMed]
- Abreu, S.; Kriegenburg, F.; Gomez-Sanchez, R.; Mari, M.; Sanchez-Wandelmer, J.; Skytte Rasmussen, M.; Soares Guimaraes, R.; Zens, B.; Schuschnig, M.; Hardenberg, R.; et al. Conserved Atg8 recognition sites mediate Atg4 association with autophagosomal membranes and Atg8 deconjugation. EMBO Rep. 2017, 18, 765–780. [Google Scholar] [CrossRef]
- Lescot, M.; Dehais, P.; Thijs, G.; Marchal, K.; Moreau, Y.; Van de Peer, Y.; Rouze, P.; Rombauts, S. PlantCARE, a database of plant cis-acting regulatory elements and a portal to tools for in silico analysis of promoter sequences. Nucleic. Acids. Res. 2002, 30, 325–327. [Google Scholar] [CrossRef]
- Marcotte, W.R., Jr.; Russell, S.H.; Quatrano, R.S. Abscisic acid-responsive sequences from the em gene of wheat. Plant Cell 1989, 1, 969–976. [Google Scholar] [CrossRef]
- Katiyar, A.; Smita, S.; Lenka, S.K.; Rajwanshi, R.; Chinnusamy, V.; Bansal, K.C. Genome-wide classification and expression analysis of MYB transcription factor families in rice and Arabidopsis. BMC Genom. 2012, 13, 544. [Google Scholar] [CrossRef]
- Zhao, W.; Cheng, Y.H.; Zhang, C.; Shen, X.J.; You, Q.B.; Guo, W.; Li, X.; Song, X.J.; Zhou, X.A.; Jiao, Y.Q. Genome-Wide Identification and Characterization of the GmSnRK2 Family in Soybean. Int. J. Mol. Sci. 2017, 18, 1834. [Google Scholar] [CrossRef]
- Garretón, V.; Carpinelli, J.; Jordana, X.; Holuigue, L. The as-1 promoter element is an oxidative stress-responsive element and salicylic acid activates it via oxidative species. Plant Physiol. 2002, 130, 1516–1526. [Google Scholar] [CrossRef]
- Baruah, I.; Baldodiya, G.M.; Sahu, J.; Baruah, G. Dissecting the Role of Promoters of Pathogen-sensitive Genes in Plant Defense. Curr Genom. 2020, 21, 491–503. [Google Scholar] [CrossRef]
- Vega-Munoz, I.; Duran-Flores, D.; Fernandez-Fernandez, A.D.; Heyman, J.; Ritter, A.; Stael, S. Breaking Bad News: Dynamic Molecular Mechanisms of Wound Response in Plants. Front. Plant Sci. 2020, 11, 610445. [Google Scholar] [CrossRef] [PubMed]
- Huh, S.U.; Choi, L.M.; Lee, G.J.; Kim, Y.J.; Paek, K.H. Capsicum annuum WRKY transcription factor d (CaWRKYd) regulates hypersensitive response and defense response upon Tobacco mosaic virus infection. Plant Sci. 2012, 197, 50–58. [Google Scholar] [CrossRef]
- Di Bartolomeo, S.; Nazio, F.; Cecconi, F. The role of autophagy during development in higher eukaryotes. Traffic 2010, 11, 1280–1289. [Google Scholar] [CrossRef]
- Bassham, D.C.; Laporte, M.; Marty, F.; Moriyasu, Y.; Ohsumi, Y.; Olsen, L.J.; Yoshimoto, K. Autophagy in development and stress responses of plants. Autophagy 2006, 2, 2–11. [Google Scholar] [CrossRef] [PubMed]
- Yang, Q.; Li, B.; Rizwan, H.M.; Sun, K.; Zeng, J.; Shi, M.; Guo, T.; Chen, F. Genome-wide identification and comprehensive analyses of NAC transcription factor gene family and expression analysis under Fusarium kyushuense and drought stress conditions in Passiflora edulis. Front. Plant Sci. 2022, 13, 972734. [Google Scholar] [CrossRef] [PubMed]
- Rajendran, P.; Alzahrani, A.M.; Hanieh, H.N.; Kumar, S.A.; Ben Ammar, R.; Rengarajan, T.; Alhoot, M.A. Autophagy and senescence: A new insight in selected human diseases. J. Cell Physiol. 2019, 234, 21485–21492. [Google Scholar] [CrossRef] [PubMed]
- Avila-Ospina, L.; Moison, M.; Yoshimoto, K.; Masclaux-Daubresse, C. Autophagy, plant senescence, and nutrient recycling. J. Exp. Bot. 2014, 65, 3799–3811. [Google Scholar] [CrossRef]
- Alseekh, S.; Zhu, F.; Vallarino, J.G.; Sokolowska, E.M.; Yoshida, T.; Bergmann, S.; Wendenburg, R.; Bolze, A.; Skirycz, A.; Avin-Wittenberg, T.; et al. Autophagy modulates the metabolism and growth of tomato fruit during development. Hortic. Res. 2022, 9, uhac129. [Google Scholar] [CrossRef]
- Palmer, I.A.; Shang, Z.; Fu, Z.Q. Salicylic acid-mediated plant defense: Recent developments, missing links, and future outlook. Front. Biol. 2017, 12, 258–270. [Google Scholar] [CrossRef]
- Yan, Y.; Wang, P.; He, C.; Shi, H. MeWRKY20 and its interacting and activating autophagy-related protein 8 (MeATG8) regulate plant disease resistance in cassava. Biochem. Biophys. Res. Commun. 2017, 494, 20–26. [Google Scholar] [CrossRef]
- Kumar, S.; Stecher, G.; Li, M.; Knyaz, C.; Tamura, K. MEGA X: Molecular Evolutionary Genetics Analysis across Computing Platforms. Mol. Biol. Evol. 2018, 35, 1547–1549. [Google Scholar] [CrossRef] [PubMed]
- Jacomin, A.C.; Samavedam, S.; Promponas, V.; Nezis, I.P. iLIR database: A web resource for LIR motif-containing proteins in eukaryotes. Autophagy 2016, 12, 1945–1953. [Google Scholar] [CrossRef] [PubMed]
- Huh, S.U. Optimization of immune receptor-related hypersensitive cell death response assay using agrobacterium-mediated transient expression in tobacco plants. Plant Methods 2022, 18, 57. [Google Scholar] [CrossRef]
- Huh, S.U.; Cevik, V.; Ding, P.; Duxbury, Z.; Ma, Y.; Tomlinson, L.; Sarris, P.F.; Jones, J.D.G. Protein-protein interactions in the RPS4/RRS1 immune receptor complex. PLoS Pathog. 2017, 13, e1006376. [Google Scholar] [CrossRef] [PubMed]
- Chen, H.; Dong, J.; Wang, T. Autophagy in Plant Abiotic Stress Management. Int. J. Mol. Sci. 2021, 22, 4075. [Google Scholar] [CrossRef] [PubMed]
- Su, T.; Li, X.; Yang, M.; Shao, Q.; Zhao, Y.; Ma, C.; Wang, P. Autophagy: An Intracellular Degradation Pathway Regulating Plant Survival and Stress Response. Front. Plant Sci. 2020, 11, 164. [Google Scholar] [CrossRef]
- Zhang, H.; Zhu, J.; Gong, Z.; Zhu, J.-K. Abiotic stress responses in plants. Nat. Rev. Genet. 2022, 23, 104–119. [Google Scholar] [CrossRef]
- Chaudhry, S.; Sidhu, G.P.S. Climate change regulated abiotic stress mechanisms in plants: A comprehensive review. Plant Cell Rep. 2022, 41, 1–31. [Google Scholar] [CrossRef]
- Luo, N.; Shang, D.; Tang, Z.; Huang, X.; Tao, L.-Z.; Liu, L.; Gao, C.; Qian, Y.; Xie, Q.; Li, F. Engineered Aim-Based Selective Autophagy to Degrade Proteins and Organelles. N. Phytol. 2022. [Google Scholar] [CrossRef]
- Chen, Q.; Soulay, F.; Saudemont, B.; Elmayan, T.; Marmagne, A.; Masclaux-Daubresse, C. Overexpression of ATG8 in Arabidopsis Stimulates Autophagic Activity and Increases Nitrogen Remobilization Efficiency and Grain Filling. Plant Cell Physiol. 2018, 60, 343–352. [Google Scholar] [CrossRef]
- Weidberg, H.; Shvets, E.; Shpilka, T.; Shimron, F.; Shinder, V.; Elazar, Z. LC3 and GATE-16/GABARAP subfamilies are both essential yet act differently in autophagosome biogenesis. Embo J. 2010, 29, 1792–1802. [Google Scholar] [CrossRef]
- Varga, V.B.; Keresztes, F.; Sigmond, T.; Vellai, T.; Kovács, T. The evolutionary and functional divergence of the Atg8 autophagy protein superfamily. Biol. Futur. 2022. [Google Scholar] [CrossRef] [PubMed]
- Dagdas, Y.F.; Belhaj, K.; Maqbool, A.; Chaparro-Garcia, A.; Pandey, P.; Petre, B.; Tabassum, N.; Cruz-Mireles, N.; Hughes, R.K.; Sklenar, J.; et al. An effector of the Irish potato famine pathogen antagonizes a host autophagy cargo receptor. eLife 2016, 5, e10856. [Google Scholar] [CrossRef] [PubMed]
- Yang, M.; Zhang, Y.; Xie, X.; Yue, N.; Li, J.; Wang, X.B.; Han, C.; Yu, J.; Liu, Y.; Li, D. Barley stripe mosaic virus γb Protein Subverts Autophagy to Promote Viral Infection by Disrupting the ATG7-ATG8 Interaction. Plant Cell 2018, 30, 1582–1595. [Google Scholar] [CrossRef]
- Guo, Y.; Ren, G.; Zhang, K.; Li, Z.; Miao, Y.; Guo, H. Leaf senescence: Progression, regulation, and application. Mol. Hortic. 2021, 1, 5. [Google Scholar] [CrossRef]
- Rehman, N.U.; Zeng, P.; Mo, Z.; Guo, S.; Liu, Y.; Huang, Y.; Xie, Q. Conserved and Diversified Mechanism of Autophagy between Plants and Animals upon Various Stresses. Antioxidants 2021, 10, 1736. [Google Scholar] [CrossRef]
- Sonnewald, S.; Sonnewald, U. Regulation of potato tuber sprouting. Planta 2014, 239, 27–38. [Google Scholar] [CrossRef]
- Sánchez-Sevilla, J.F.; Botella, M.A.; Valpuesta, V.; Sanchez-Vera, V. Autophagy Is Required for Strawberry Fruit Ripening. Front. Plant Sci. 2021, 12, 688481. [Google Scholar] [CrossRef]
- López-Vidal, O.; Olmedilla, A.; Sandalio, L.M.; Sevilla, F.; Jiménez, A. Is Autophagy Involved in Pepper Fruit Ripening? Cells 2020, 9, 106. [Google Scholar] [CrossRef]
- Bhar, A.; Chakraborty, A.; Roy, A. Plant Responses to Biotic Stress: Old Memories Matter. Plants 2021, 11, 84. [Google Scholar] [CrossRef]
- Hasegawa, T.; Wakatsuki, H.; Ju, H.; Vyas, S.; Nelson, G.C.; Farrell, A.; Deryng, D.; Meza, F.; Makowski, D. A global dataset for the projected impacts of climate change on four major crops. Sci. Data 2022, 9, 58. [Google Scholar] [CrossRef] [PubMed]
- Zhang, Y.; Min, H.; Shi, C.; Xia, G.; Lai, Z. Transcriptome analysis of the role of autophagy in plant response to heat stress. PLoS ONE 2021, 16, e0247783. [Google Scholar] [CrossRef] [PubMed]
- Wang, Y.; Cai, S.; Yin, L.; Shi, K.; Xia, X.; Zhou, Y.; Yu, J.; Zhou, J. Tomato HsfA1a plays a critical role in plant drought tolerance by activating ATG genes and inducing autophagy. Autophagy 2015, 11, 2033–2047. [Google Scholar] [CrossRef] [PubMed]
- Toth, D.; Horvath, G.V.; Juhasz, G. The interplay between pathogens and Atg8 family proteins: Thousand-faced interactions. FEBS Open Bio. 2021, 11, 3237–3252. [Google Scholar] [CrossRef]
- Lal, N.K.; Thanasuwat, B.; Huang, P.J.; Cavanaugh, K.A.; Carter, A.; Michelmore, R.W.; Dinesh-Kumar, S.P. Phytopathogen Effectors Use Multiple Mechanisms to Manipulate Plant Autophagy. Cell Host. Microbe 2020, 28, 558–571.e6. [Google Scholar] [CrossRef]
- Qi, H.; Xia, F.N.; Xiao, S. Autophagy in plants: Physiological roles and post-translational regulation. J. Integr. Plant Biol. 2021, 63, 161–179. [Google Scholar] [CrossRef]
- Hofius, D.; Munch, D.; Bressendorff, S.; Mundy, J.; Petersen, M. Role of autophagy in disease resistance and hypersensitive response-associated cell death. Cell Death Differ. 2011, 18, 1257–1262. [Google Scholar] [CrossRef]
- Wilkins, M.R.; Gasteiger, E.; Bairoch, A.; Sanchez, J.C.; Williams, K.L.; Appel, R.D.; Hochstrasser, D.F. Protein identification and analysis tools in the ExPASy server. Methods Mol. Biol. 1999, 112, 531–552. [Google Scholar] [CrossRef]
- Letunic, I.; Khedkar, S.; Bork, P. SMART: Recent updates, new developments and status in 2020. Nucleic. Acids. Res. 2021, 49, D458–D460. [Google Scholar] [CrossRef]
- Schmittgen, T.D.; Livak, K.J. Analyzing real-time PCR data by the comparative C(T) method. Nat. Protoc. 2008, 3, 1101–1108. [Google Scholar] [CrossRef]
- Sarris, P.F.; Duxbury, Z.; Huh, S.U.; Ma, Y.; Segonzac, C.; Sklenar, J.; Derbyshire, P.; Cevik, V.; Rallapalli, G.; Saucet, S.B.; et al. A Plant Immune Receptor Detects Pathogen Effectors that Target WRKY Transcription Factors. Cell 2015, 161, 1089–1100. [Google Scholar] [CrossRef] [PubMed]
Publisher’s Note: MDPI stays neutral with regard to jurisdictional claims in published maps and institutional affiliations. |
© 2022 by the authors. Licensee MDPI, Basel, Switzerland. This article is an open access article distributed under the terms and conditions of the Creative Commons Attribution (CC BY) license (https://creativecommons.org/licenses/by/4.0/).






