Interplay between Energy Supply and Glutamate Toxicity in the Primary Cortical Culture
Abstract
1. Introduction
2. Materials and Methods
2.1. Isolation of Primary Cells from Brain Cortex
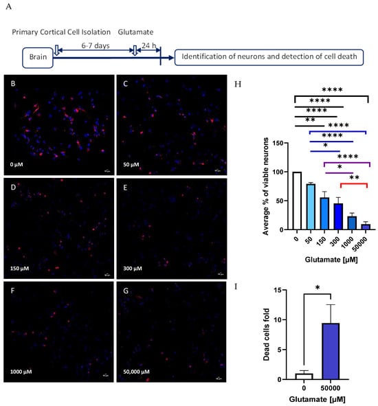
2.2. Glutamate Toxicity Curve
2.3. Immunostaining
2.4. Colorimetric Enzymatic Activity Assay
2.5. Cell Culture with Different Substrates and Toxic Concentrations of Glutamate
2.6. LDH Release Assay
2.7. Mitochondrial Membrane Potential and Intracellular Concentrations of Nitric Oxide
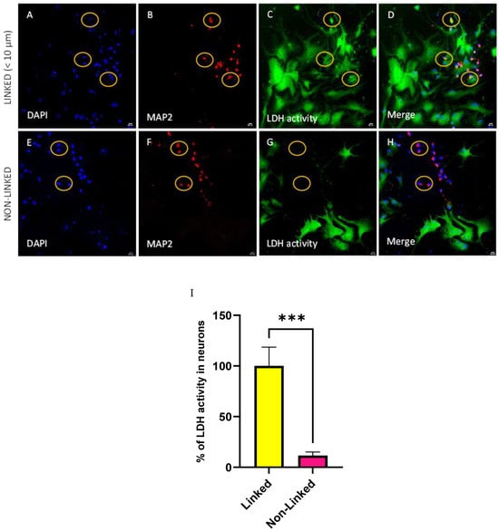
2.8. Linked and Non-Linked Neurons
2.9. Statistic Analysis
3. Results
4. Discussion
5. Conclusions
Supplementary Materials
Author Contributions
Funding
Institutional Review Board Statement
Data Availability Statement
Acknowledgments
Conflicts of Interest
References
- Wang, Y.; Hong, F.; Yang, S. Roles of Nitric Oxide in Brain Ischemia and Reperfusion. Int. J. Mol. Sci. 2022, 23, 4243. [Google Scholar] [CrossRef] [PubMed]
- Verma, M.; Lizama, B.N.; Chu, C.T. Excitotoxicity, Calcium and Mitochondria: A Triad in Synaptic Neurodegeneration. Transl. Neurodegener. 2022, 11, 3. [Google Scholar] [CrossRef] [PubMed]
- Weidinger, A.; Milivojev, N.; Hosmann, A.; Duvigneau, J.C.; Szabo, C.; Törö, G.; Rauter, L.; Vaglio-Garro, A.; Mkrtchyan, G.V.; Trofimova, L.; et al. Oxoglutarate Dehydrogenase Complex Controls Glutamate-Mediated Neuronal Death. Redox Biol. 2023, 62, 102669. [Google Scholar] [CrossRef] [PubMed]
- Wang, J.; Wang, F.; Mai, D.; Qu, S. Molecular Mechanisms of Glutamate Toxicity in Parkinson’s Disease. Front. Neurosci. 2020, 14, 585584. [Google Scholar] [CrossRef] [PubMed]
- Macrez, R.; Stys, P.K.; Vivien, D.; Lipton, S.A.; Docagne, F. Mechanisms of Glutamate Toxicity in Multiple Sclerosis: Biomarker and Therapeutic Opportunities. Lancet Neurol. 2016, 15, 1089–1102. [Google Scholar] [CrossRef] [PubMed]
- Stewart, V.C.; Heales, S.J.R. Nitric Oxide-Induced Mitochondrial Dysfunction: Implications for Neurodegeneration. Free. Radic. Biol. Med. 2003, 34, 287–303. [Google Scholar] [CrossRef] [PubMed]
- Vaglio-Garro, A.; Kozlov, A.V.; Smirnova, Y.D.; Weidinger, A. Pathological Interplay between Inflammation and Mitochondria Aggravates Glutamate Toxicity. Int. J. Mol. Sci. 2024, 25, 2276. [Google Scholar] [CrossRef] [PubMed]
- Abbott, N.J.; Patabendige, A.A.K.; Dolman, D.E.M.; Yusof, S.R.; Begley, D.J. Structure and Function of the Blood-Brain Barrier. Neurobiol. Dis. 2010, 37, 13–25. [Google Scholar] [CrossRef] [PubMed]
- Lim, D.A.; Huang, Y.C.; Alvarez-Buylla, A. The Adult Neural Stem Cell Niche: Lessons for Future Neural Cell Replacement Strategies. Neurosurg. Clin. N. Am. 2007, 18, 81–92. [Google Scholar] [CrossRef]
- Dienel, G.A. Lack of Appropriate Stoichiometry: Strong Evidence against an Energetically Important Astrocyte–Neuron Lactate Shuttle in Brain. J. Neurosci. Res. 2017, 95, 2103–2125. [Google Scholar] [CrossRef]
- Pellerin, L.; Magistretti, P.J. Glutamate Uptake into Astrocytes Stimulates Aerobic Glycolysis: A Mechanism Coupling Neuronal Activity to Glucose Utilization. Proc. Natl. Acad. Sci. USA 1994, 91, 10625–10629. [Google Scholar] [CrossRef] [PubMed]
- Brown, A.M.; Sickmann, H.M.; Fosgerau, K.; Lund, T.M.; Schousboe, A.; Waagepetersen, H.S.; Ransom, B.R. Astrocyte Glycogen Metabolism Is Required for Neural Activity during Aglycemia or Intense Stimulation in Mouse White Matter. J. Neurosci. Res. 2005, 79, 74–80. [Google Scholar] [CrossRef] [PubMed]
- Gruetter, R. Mini-Review Glycogen: The Forgotten Cerebral Energy Store. J. Neurosci. Res. 2003, 74, 179–183. [Google Scholar] [CrossRef] [PubMed]
- Tsacopoulosl, M.; Magistretti, P.J. Metabolic Coupling between Glia and Neurons. J. Neurosci. 1996, 16, 877–885. [Google Scholar] [CrossRef] [PubMed]
- Rouach, N.; Koulakoff, A.; Abudara, V.; Willecke, K.; Giaume, C. Astroglial Metabolic Networks Sustain Hippocampal Synaptic Transmission. Science 2008, 322, 1551–1555. [Google Scholar] [CrossRef] [PubMed]
- Mangia, S.; Giove, F.; Tkáč, I.; Logothetis, N.K.; Henry, P.G.; Olman, C.A.; Maraviglia, B.; Di Salle, F.; Uǧurbil, K. Metabolic and Hemodynamic Events after Changes in Neuronal Activity: Current Hypotheses, Theoretical Predictions and in Vivo NMR Experimental Findings. J. Cereb. Blood Flow Metab. 2009, 29, 441–463. [Google Scholar] [CrossRef] [PubMed]
- Turner, D.A.; Adamson, D.C. Neuronal-Astrocyte Metabolic Interactions: Understanding the Transition into Abnormal Astrocytoma Metabolism. J. Neuropathol. Exp. Neurol. 2011, 70, 167–176. [Google Scholar] [CrossRef] [PubMed]
- Hayashi, M.K. Structure-Function Relationship of Transporters in the Glutamate–Glutamine Cycle of the Central Nervous System. Int. J. Mol. Sci. 2018, 19, 1177. [Google Scholar] [CrossRef]
- Ottersen, P.; Zhang, N.; Walberg, F. Metabolic Compartmentation of Glutamate and Glutamine: Morphological Evidence obtained by Quantitative Immunocytochemistry in Rat Cerebellum. Neuroscience 1992, 46, 519–534. [Google Scholar] [CrossRef]
- Danbolt, N.C. Glutamate Uptake. Prog. Neurobiol. 2001, 65, 1–105. [Google Scholar]
- Martínez-Hernández, A.; Bell, K.P.; Norenberg, M.D. Glutamine Synthetase Glial Localization in Brain. Science 1976, 195, 1356–1358. [Google Scholar] [CrossRef] [PubMed]
- Henrik Laake, J.; Anita Slyngstad, T.; Smejda Haug, F.-M.; Petter Ottersen, O. Glutamine from Glial Cells Is Essential for the Maintenance of the Nerve Terminal Pool of Glutamate: Immunogold Evidence from Hippocampal Slice Cultures. J. Neurochem. 1995, 65, 871–881. [Google Scholar] [CrossRef]
- Newcomb, R.; Sun, X.; Taylor, L.; Curthoys, N.; Giffard, R.G. Increased Production of Extracellular Glutamate by the Mitochondrial Glutaminase Following Neuronal Death. J. Biol. Chem. 1997, 272, 11276–11282. [Google Scholar] [CrossRef]
- Mckenna, M.C.; Sonnewald, U.; Huang, X.; Stevenson, J.; Zielke, H.R. Exogenous Glutamate Concentration Regulates the Metabolic Fate of Glutamate in Astrocytes. J. Neurochem. 1996, 66, 386–393. [Google Scholar] [CrossRef] [PubMed]
- Gordon, J.; Amini, S.; White, M.K. General Overview of Neuronal Cell Culture. Methods Mol. Biol. 2013, 1078, 1–8. [Google Scholar] [PubMed]
- Pickard, L.; Noë, J.; Henley, J.M.; Collingridge, G.L.; Molnar, E. Developmental Changes in Synaptic AMPA and NMDA Receptor Distribution and AMPA Receptor Subunit Composition in Living Hippocampal Neurons. J. Neurosci. 2000, 20, 7922–7931. [Google Scholar] [CrossRef]
- Lüscher, C.; Malenka, R.C. NMDA Receptor-Dependent Long-Term Potentiation and Long-Term Depression (LTP/LTD). Cold Spring Harb. Perspect. Biol. 2012, 4, a005710. [Google Scholar] [CrossRef] [PubMed]
- Hotka, M.; Cagalinec, M.; Hilber, K.; Hool, L.; Boehm, S.; Kubista, H. L-Type Ca2+ Channel–Mediated Ca2+ Influx Adjusts Neuronal Mitochondrial Function to Physiological and Pathophysiological Conditions. Sci. Signal. 2020, 13, eaaw6923. [Google Scholar] [CrossRef]
- Miller, A.; Nagy, C.; Knapp, B.; Laengle, J.; Ponweiser, E.; Groeger, M.; Starkl, P.; Bergmann, M.; Wagner, O.; Haschemi, A. Exploring Metabolic Configurations of Single Cells within Complex Tissue Microenvironments. Cell Metab. 2017, 26, 788–800.e6. [Google Scholar] [CrossRef]
- Shipley, M.M.; Mangold, C.A.; Szpara, M.L. Differentiation of the SH-SY5Y Human Neuroblastoma Cell Line. J. Vis. Exp. 2016, 108, e53193. [Google Scholar] [CrossRef]
- Li, X.; Yang, Y.; Zhang, B.; Lin, X.; Fu, X.; An, Y.; Zou, Y.; Wang, J.X.; Wang, Z.; Yu, T. Lactate Metabolism in Human Health and Disease. Signal Transduct. Target. Ther. 2022, 7, 305. [Google Scholar] [CrossRef] [PubMed]
- Mason, S. Lactate Shuttles in Neuroenergetics-Homeostasis, Allostasis and Beyond. Front. Neurosci. 2017, 11, 239964. [Google Scholar] [CrossRef]
- Bouzier-Sore, A.K.; Voisin, P.; Canioni, P.; Magistretti, P.J.; Pellerin, L. Lactate Is a Preferential Oxidative Energy Substrate over Glucose for Neurons in Culture. J. Cereb. Blood Flow Metab. 2003, 23, 1298–1306. [Google Scholar] [CrossRef]
- Pellerin, L.; Magistretti, P.J. Food for Thought: Challenging the Dogmas. J. Cereb. Blood Flow Metab. 2003, 23, 1282–1286. [Google Scholar] [CrossRef]
- Itoh, Y.; Esaki, T.; Shimoji, K.; Cook, M.; Law, M.J.; Kaufman, E.; Sokoloff, L. Dichloroacetate Effects on Glucose and Lactate Oxidation by Neurons and Astroglia in Vitro and on Glucose Utilization by Brain in Vivo. Proc. Natl. Acad. Sci. USA 2003, 100, 4879–4884. [Google Scholar] [CrossRef]
- Bergersen, L.H. Is Lactate Food for Neurons? Comparison of Monocarboxylate Transporter Subtypes in Brain and Muscle. Neuroscience 2007, 145, 11–19. [Google Scholar] [CrossRef]
- Proia, P.; di Liegro, C.M.; Schiera, G.; Fricano, A.; Di Liegro, I. Lactate as a Metabolite and a Regulator in the Central Nervous System. Int. J. Mol. Sci. 2016, 17, 1450. [Google Scholar] [CrossRef] [PubMed]
- Abbott, N.J. Blood-Brain Barrier Structure and Function and the Challenges for CNS Drug Delivery. J. Inherit. Metab. Dis. 2013, 36, 437–449. [Google Scholar] [CrossRef] [PubMed]
- Wohnsland, S.; Bürgers, H.F.; Kuschinsky, W.; Maurer, M.H. Neurons and Neuronal Stem Cells Survive in Glucose-Free Lactate and in High Glucose Cell Culture Medium during Normoxia and Anoxia. Neurochem. Res. 2010, 35, 1635–1642. [Google Scholar] [CrossRef]
- Coco, M.; Caggia, S.; Musumeci, G.; Perciavalle, V.; Graziano, A.C.E.; Pannuzzo, G.; Cardile, V. Sodium L-Lactate Differently Affects Brain-Derived Neurothrophic Factor, Inducible Nitric Oxide Synthase, and Heat Shock Protein 70 KDa Production in Human Astrocytes and SH-SY5Y Cultures. J. Neurosci. Res. 2013, 91, 313–320. [Google Scholar] [CrossRef]
- Goncalves, J.M.; Casart, Y.C.; Camejo, M.I. Nitric Oxide and Oxidative Stress in Placental Explant Cultures. Syst. Biol. Reprod. Med. 2016, 62, 11–16. [Google Scholar] [CrossRef] [PubMed][Green Version]
- Llorente-Folch, I.; Rueda, C.B.; Pérez-Liébana, I.; Satrústegui, J.; Pardo, B. L-Lactate-Mediated Neuroprotection against Glutamate- Induced Excitotoxicity Requires ARALAR/AGC1. J. Neurosci. 2016, 36, 4443–4456. [Google Scholar] [CrossRef] [PubMed]
- Cesar, K.; Hashemi, P.; Douhou, A.; Bonvento, G.; Boutelle, M.G.; Walls, A.B.; Lauritzen, M. Glutamate Receptor-Dependent Increments in Lactate, Glucose and Oxygen Metabolism Evoked in Rat Cerebellum in vivo. J. Physiol. 2008, 586, 1337–1349. [Google Scholar] [CrossRef] [PubMed]
- Jourdain, P.; Rothenfusser, K.; Ben-Adiba, C.; Allaman, I.; Marquet, P.; Magistretti, P. Dual Action of L-Lactate on the Activity of NR2B-containing NMDA Receptors: From Potentiation to Neuroprotection. Sci. Rep. 2018, 8, 13472. [Google Scholar] [CrossRef] [PubMed]
- Xue, Q.; Yeung, E.S. Determination of Lactate Dehydrogenase Isoenzymes in Single Lymphocytes from Normal and Leukemia Cell Lines. J. Chromatogr. B Biomed. Sci. Appl. 1996, 677, 233–240. [Google Scholar] [CrossRef]
- Bonvento, G.; Bolaños, J.P. Astrocyte-Neuron Metabolic Cooperation Shapes Brain Activity. Cell Metab. 2021, 33, 1546–1564. [Google Scholar] [CrossRef] [PubMed]
- Tang, B.L. Brain Activity-Induced Neuronal Glucose Uptake/Glycolysis: Is the Lactate Shuttle Not Required? Brain Res. Bull. 2018, 137, 225–228. [Google Scholar] [CrossRef]
- Dawson, T.M.; Dawson, V.L. Nitric Oxide Signaling in Neurodegeneration and Cell Death. In Advances in Pharmacology; Academic Press Inc.: Cambridge, MA, USA, 2018; Volume 82, pp. 57–83. ISBN 9780128140871. [Google Scholar]
- Kozlov, A.V.; Bahrami, S.; Redl, H.; Szabo, C. Alterations in Nitric Oxide Homeostasis during Traumatic Brain Injury. Biochim. Biophys. Acta (BBA)-Mol. Basis Dis. 2017, 1863, 2627–2632. [Google Scholar] [CrossRef]










Disclaimer/Publisher’s Note: The statements, opinions and data contained in all publications are solely those of the individual author(s) and contributor(s) and not of MDPI and/or the editor(s). MDPI and/or the editor(s) disclaim responsibility for any injury to people or property resulting from any ideas, methods, instructions or products referred to in the content. |
© 2024 by the authors. Licensee MDPI, Basel, Switzerland. This article is an open access article distributed under the terms and conditions of the Creative Commons Attribution (CC BY) license (https://creativecommons.org/licenses/by/4.0/).
Share and Cite
Vaglio-Garro, A.; Halasz, A.; Nováková, E.; Gasser, A.S.; Zavadskis, S.; Weidinger, A.; Kozlov, A.V. Interplay between Energy Supply and Glutamate Toxicity in the Primary Cortical Culture. Biomolecules 2024, 14, 543. https://doi.org/10.3390/biom14050543
Vaglio-Garro A, Halasz A, Nováková E, Gasser AS, Zavadskis S, Weidinger A, Kozlov AV. Interplay between Energy Supply and Glutamate Toxicity in the Primary Cortical Culture. Biomolecules. 2024; 14(5):543. https://doi.org/10.3390/biom14050543
Chicago/Turabian StyleVaglio-Garro, Annette, Andrea Halasz, Ema Nováková, Andreas Sebastian Gasser, Sergejs Zavadskis, Adelheid Weidinger, and Andrey V. Kozlov. 2024. "Interplay between Energy Supply and Glutamate Toxicity in the Primary Cortical Culture" Biomolecules 14, no. 5: 543. https://doi.org/10.3390/biom14050543
APA StyleVaglio-Garro, A., Halasz, A., Nováková, E., Gasser, A. S., Zavadskis, S., Weidinger, A., & Kozlov, A. V. (2024). Interplay between Energy Supply and Glutamate Toxicity in the Primary Cortical Culture. Biomolecules, 14(5), 543. https://doi.org/10.3390/biom14050543

