Abstract
Network management and troubleshooting require not only a grasp of advanced concepts but also the development of analytical and problem-solving skills. To bridge this gap, this paper introduces a novel network administration system, DRACSC (Spanish acronym for device for automatic recovery and configuration of communication systems), designed for the automatic configuration and disaster recovery of communication equipment. This system transcends the limitations of current hardware and software solutions by combining their advantages, boasting portability, automated functions, and a cloud-based repository as its main features. The DRACSC system, undergoing a comprehensive large-scale evaluation involving diverse user groups across multiple institutions, was tested with 89 users, including students and teachers at educational centers and ICT (Information and Communication Technology) professionals. The benefits of the system were evaluated through a training program based on simulated real-world ICT environments, focusing on both quantitative results on the reduction in time to complete user tasks, as well as qualitative results on the interface and usability of the system. Statistical analysis, including Welch’s t-test on opinion surveys, indicated a significant increase in knowledge and understanding, demonstrating the system’s potential to enhance education and practice. Moreover, the evaluation shed light on the user experience, with positive impacts observed for learning and teaching implications. As a result, the study has verified that the system has the potential to significantly influence network management practices, enhancing both learning and professional application through improved efficiency and usability.
1. Introduction
Communication devices used to provide connectivity to data networks—such as switches or routers—that contained proprietary machine instruction programs (i.e., firmware) created to manage the physical, link, and network layers of the OSI reference model [1]. The functions—depending on the device where they are performed—include the configuration of communication ports, routing tables, virtual private networks (VPNs), access control lists (ACLs), network address translations (NATs), or dynamic host configuration protocols (DHCPs), among others [2]. The information related to these functions is usually stored in files located in non-volatile memory that, together with the firmware located on the computer’s internal storage unit, forms the operating system (OS) and profile loaded during the computer’s boot process. Occasionally, the boot system or the configuration files are compromised by an equipment malfunction. In these cases, most manufacturers provide manual recovery procedures that require a deep understanding of the different line commands and specific connections to be used [3].
To address this problem, we propose a hardware/software system called DRACSC (i.e., Spanish acronym for device for automatic recovery and configuration of communication systems). DRACSC was introduced in a network laboratory at the University of Huelva, Spain, as part of a larger educational project widely described in [4,5,6,7,8,9,10]. At present, the device’s hardware has been upgraded with up-to-date low-cost options and a housing to improve its ergonomics and aesthetics. Also, the software has been enhanced to include new functions and optimize the user experience. As the main advance, the device has been complemented with a web repository of MACRO functions centralized in the cloud. To validate the proposed solution, teachers and students from vocational education and training institutions were actively involved in the evaluation of DRACSC over an academic year. The selection of vocational participants was based on its dual pedagogical approach, which integrates theoretical and practical training to enhance the development of professional skills. For comparative purposes, the system has also been tested with professionals from the ICT sector, thus obtaining a double perspective of both the educational and professional fields.
In summary, the contributions pursued by this work are the following: (i) to present a novel solution for the centralized management of communication equipment; (ii) to examine its applicability and advantages for managing not only equipment configurations but also network services; and (iii) to provide network engineers with a time- and effort-saving tool for managing network infrastructures. To this end, a complete, portable, and universal hardware/software system based on Raspberry Pi 4 Model B and web applications was developed. This solution was patented [11] and extended through an international patent cooperation treaty [12].
Research Hypotheses and Objectives
The main goal of this study is to analyze the impact of a new system devoted to the instruction of IT technicians. We hypothesize that participants can improve their user experience on repetitive and time-consuming tasks through a system that has been previously proven to facilitate IT learning [5]. Additionally, we aim to explore the feasibility of this system in a professional IT environment. This rationale is based on the fact that a significant amount of time is spent on recurring tasks in practical training for both students and teachers, as well as IT professionals. To this end, this manuscript aims to provide empirical evidence through an exhaustive analysis based on user perceptions and their performance during the training and development of IT technicians.
The manuscript is structured as follows. Section 2 presents the work related to software and hardware dedicated to managing communication equipment. Section 3 describes the complete system architecture of DRACSC. Section 4 presents the experimentation carried out. Section 5 analyzes the solution’s impact on the educational and professional environment. Finally, the article provides the results achieved and discusses future work.
2. Related Work
The management and recovery of communication equipment have been solved by solutions classified into software applications and hardware devices [13,14]. On the one hand, software applications usually contain a graphical user interface (GUI) to manage communication equipment remotely. The GUI reduces administration time and makes it easier for the user to perform basic tasks without knowing the entire repertoire of commands. While these applications are widely used, they have the disadvantage that users often perceive limited control due to the reduced configuration possibilities compared to a command-line-based interface. On the other hand, hardware devices—also known as console terminals or servers—can communicate with switches, routers, and other devices via the console port. Although they have more considerable configuration potential, such devices have the disadvantage of being costly.
In addition to combining the facilities of related hardware and software solutions, the proposed system brings two main contributions, as described throughout the paper: portability and a template-based structure for creating high-level MACRO functions.
2.1. Network Device Management Software
Solutions found in the state of the art include Cisco Web Browser User Interface, a web interface supplied with the company’s own switches and routers that requires additional configuration to work with them [2]; Linksys Smart Wi-Fi, a set of tools with functions similar to Cisco Connect Express and Cisco Connect Cloud to manage home networks consisting of access points and Wi-Fi routers remotely and easily [15]; Colibri NetManager, formerly Teldat’s TeldaGES, a router management platform that brings together auditing, network vision, device access, configuration history retrieval, and firmware through the cloud [16]; ManageEngine’s Network Configuration Manager, formerly DeviceExpert, a powerful solution that centralizes the administration, configuration, task automation, and monitoring of network elements (e.g., switches, routers, firewalls, etc.) from a web interface [17]; and SolarWinds’ Network Configuration Manager, a benchmark in this field that combines the monitoring and configuration of network elements [18]. WhatsUp Gold by Progress is a tool that facilitates the automation of network device management, with functionalities such as auditing, configuration backup, and compliance with regulations like PCI, SOX, and HIPAA [19].
In order to compare the capabilities and features of the above solutions concerning DRACSC, Table 1 is presented. While the Cisco (https://www.cisco.com/c/en/us/td/docs/ios-xml/ios/fundamentals/configuration/xe-16/fundamentals-xe-16-book/fundamentals-xe-16-book_chapter_01000.html (23 October 2024)) or Teldat (https://www.teldat.com/solutions/advanced-networking/net-cloud-administration-network-infrastructure-network-management/ (23 October 2024)) software are only compatible with their brands, ManageEngine, SolarWinds, or WhatsUp Gold have been designed to be compatible with as many devices as possible (e.g., Cisco, Juniper, HP, Dell, Brocade, F5, Aruba, or Ruckus). This compatibility is an advantage over others. In terms of functions, all systems follow what can be called a “logical path” to simplify the administration of network elements and, therefore, share similar features. In this respect, the table establishes the medium level when the device brings functions for automating tasks, and the high level when it also includes network monitoring or backups.
Table 1.
Characteristics of network device management software solutions.
Regarding cost, it is worth mentioning that ManageEngine licenses are granted per managed device (e.g., basic package of 25 devices and two users costs EUR 1134 plus EUR 227 of support per year). Similarly, the basic purchase of SolarWinds starts from EUR 1377 per user. Besides the lower cost and other advantages, only DRACSC can manage network devices via the console port.
2.2. Hardware for Network Device Management
Existing state-of-the-art hardware solutions that function as terminals or console servers, such as Aten SN018C0, can be purchased for EUR 2640 for the 8-port model [20]. Perle’s IOLAN SCS48 DAC price is around EUR 3917 and allows for the administration of different computers using the console, Telnet, and SSH connections [21]. Dominion® SX from Raritan is similar to the previous one and provides access, monitoring, and control through the serial port [22]. Opengear IM7200 is a device focused on console servers that offers a more significant number of functions such as firewall, DHCP server, VPN, etc., with Telnet/SSH management over serial port [23]. Some solutions that try to emulate this hardware have been created to reduce costs. This is the case for Raspisco, a console server based on Raspberry Pi, 3G modem, SerialToUSB adapter, and console cable for the administration of devices via USB hub and adapters [24]. Also, but focused on the educational environment, Raspberry Pi is used as a low-cost device that emulates a console server by software [25]. The DIGI Connect EZ 8 is a versatile console that supports RS-232/422/485 communication, making it suitable for a variety of industrial applications. The device is easy to configure through an intuitive web interface and provides robust security features such as SSL/TLS encryption and SSH for secure data transmission [26].
Table 2 compares the capabilities and features of the previous solutions concerning the DRACSC-based one. It is worth mentioning that Dominion® SX II can interface with different manufacturers such as HP, Dell, Cisco, or IBM. Noteworthy are the portability and disaster recovery capabilities of the DRACSC solution beyond simple configuration restore. Another notable feature of DRACSC is the use of space to store data from switches and routers whose file exchange protocol is TFTP (RFC1350) and FTP (RFC1123). In addition, DRACSC allows for the extension of online functionalities through a cloud repository, thus increasing the number of actions to be executed on managed devices without updating the firmware.
Table 2.
Characteristics of network device management hardware solutions.
3. Materials and Methods
The system presented in this paper comprises two parts (Figure 1). On the one hand, DRACSC is the primary device that interacts with the managed equipment (i.e., switches or routers to configure or recover). On the other hand, the cloud repository hosts the web platform where several DRACSCs can work with MACRO functions in a centralized way. These functions are the interface between DRACSC and the managed equipment that will be explained in this section.
Figure 1.
Interaction between DRACSC, cloud repository, and managed devices.
3.1. DRACSC System
DRACSC is a device that interacts with the cloud repository and uses MACRO functions to act on the managed network equipment. The usual operating scenario of DRACSC is within a LAN/WLAN using TCP/IP, allowing it to work in most WAN scenarios, regardless of network size or topology. However, since it has a web application server to which the user can connect via a browser, it could be extended to a WAN via NAT. The system also provides the ability to interact with diverse managed device profiles, thereby showcasing its scalability and adaptability across different manufacturers (e.g., Cisco, Mikrotik, Raspberry Pi), operating systems (e.g., IOS, RouterOS, Raspbian), and models (e.g., routers, switches, computers), extendable to others. There are two ways of working with DRACSC depending on the state of the equipment to be managed (i.e., with or without Telnet/SSH configuration). In the first case, both DRACSC and the equipment to be managed are connected to the same LAN/WLAN. This setup eliminates the need to carry the DRACSC device to extend the autonomy of the internal battery. In the second case, the switch or router cannot communicate with the DRACSC device over the TCP/IP network. Therefore, there is no other way to work with it than to connect directly through the console port. For specific actions—such as loading an IOS image when the equipment is in ROMMON mode—it would be necessary to configure an additional network.
3.1.1. Hardware and Software Implementation
To achieve a prototype based on low-cost components widely available on the market, the DRACSC system has been implemented with Raspberry Pi, a device commonly used in other research projects with acceptable performance in similar applications [27,28,29,30]. Another factor influencing its choice was the broad community behind it, which has a significant impact on both development time and peripheral support. Specifically, the hardware used was Raspberry Pi 4 Model B with a 1.5GHz Broadcom BCM2711 Quadcore Cortex-A72 (ARM v8) 64-bit SoC and 4GB of LPDDR4-3200 SDRAM. The functionality of the DRACSC device has been extended with a 5-inch resistive TFT display (800 × 480 pixels); a designed and 3D-printed housing with a tough hard plastic filament (i.e., ABS); a 32GB Kingston micro SD memory (class 10, 45 MB/s) whose function is to store images of the OS of the managed devices; a serial to RJ45 console cable to manage the devices through the console port; a USBtoRS232 adapter; and a 4000 mAh Contact LXBA4000U battery model that allows for the autonomy of ~4 h with a worst-case consumption of ~1000 mAh. In total, the cost of the hardware system was EUR 132 (Figure 2).
Figure 2.
DRACSC device.
Regarding its software, Raspberry Pi OS 5.10 was selected as a version of Debian optimized for Raspberry. The system applications have been developed using Ruby 2.3.2, an interpreted programming language distributed under a free software license. Accordingly, we used Bundler [31] to provide a consistent environment for Ruby projects that allows for tracking and installing the libraries needed—called gems—to deploy the system’s TFTP and FTP servers (i.e., ‘atftpd’ and ‘ftpd’).
The web server selected for DRACSC is Phusion Passenger, an open-source service compatible with our system developed through the ‘Ruby on Rails’ (RoR) environment. This is a Nginx-based server that can handle HTTP requests, processes, and resources with less load on the system than other web servers (e.g., GlassFish). It also allows for monitoring and diagnosing problems [32]. The client side of this web application has been programmed with HTML, JavaScript, and CSS using the Bootstrap library. This allows for the interface view to be dynamically adapted according to the user device used, thus letting us implement responsive interface versions for desktop and mobile screens.
Moreover, the SQLite database management system (DBMS) was used because it supports a relational data structure that consumes few resources and controls the data atomicity, consistency, isolation, and durability (ACID) in a library written in C language with only ~500 KB. As an additional advantage, SQLite is linked to the main program and becomes an integral part of it, thus reducing access latency in contrast to other databases such as PostgreSQL, MySQL, or MariaDB [33].
Regarding the connection terminals, the Ser2net service has been used to encapsulate the console connection through the serial port in Telnet.
3.1.2. Local Web Application
The web environment has been developed following the model–view–controller (MVC) paradigm. This separates the application’s data, business logic, and persistence mechanisms from the interaction and representation of the data in the interface. The managed equipment stands for the view, whilst DRACSC contains the web service (i.e., controller). Based on this scheme, the web client displays the user interface, and its function is to represent the data exchanged between DRACSC and the managed equipment. On the one hand, DRACSC sends information to the user in a specific format that is practical for use. On the other hand, it is ultimately responsible for initiating, maintaining, and terminating the session with the managed equipment. Therefore, the role of the controller is to receive the commands sent from the view to the equipment and update the session information from the equipment to the view.
The communication can occur via different networking means depending on whether it is conducted via console, Telnet, or SSH. However, functionally, it produces the same result for the user. Thus, when the user requests, the controller creates a console, Telnet, or SSH client through a thread that initializes a procedure on the managed equipment. Finally, the model (i.e., the system layer responsible for implementing the business logic) is made through a relational object mapping system called ‘Active Directory’. Its advantages are mainly independence from the database, faster development, and increased security. For this, query strings were defined through annotations, which cannot be altered by the application at runtime and prevent security problems.
The web interface has been designed to allow two different user roles, administrators and basic users, with restricted functions. These are available after accessing a login page with a username and password. Then, a menu of options shows the information and actions to be performed on the managed equipment, the editing of own actions (i.e., MACRO), the console configuration and interfaces of the DRACSC system, and the administration of user roles, as well as general help regarding the web application. These functions correspond to the options ‘login’, ‘devices’, ‘system’, ‘users’, and ‘help’, respectively.
An example set of MACRO functions preconfigured in DRACSC is displayed on the TFT screen (Figure 2). This view is also generated in the web application and established by running the browser in «kiosk» mode, which shows the entire screen without a configuration or address bar.
3.2. MACRO Function
In the configuration of communication equipment and computer systems, it is prevalent to use scripts to automate—to a greater or lesser extent—a sequence of commands or instructions. Scripts also avoid errors in the execution of processes. Typically, this task is accomplished by the following methods: (i) A manual method in which an original script is given; instructions that need some changes are visually identified and then modified to achieve the desired operation. This method generates a customized script with the advantage of being able to deploy the same configuration on different devices. (ii) A programmatic method that also starts with the original script and—through a scripting language—modifies the instructions using data and control structures. Through the inputs provided by the user, either as parameters when executing the script or interactively through a command interpreter, it is possible to adapt the original script of managed equipment to a series of specific problems. The programmatic method is a powerful and versatile feature that suits almost any situation. As a disadvantage, the effort to achieve said versatility usually increases as the need to adapt to different problems grows. On the other hand, if a specific solution needs to be stored, it must be programmed in such a way that its code can be stored in an appropriate file.
As a consensus solution to the previous methods of script reuse, this paper proposes using the MACRO function concept. Its main objective is the creation of high-level functions that allow users a greater degree of abstraction in such a way that they can focus on the functionality of the managed equipment instead of having to memorize the syntax of the commands. MACRO functions are designed in DRACSC through a graphical interface for that reason; no programming skills are required to create generalized scripts. They are supported by an XML structure that includes metadata used to work with them, the script, and the optional parameters of the managed equipment (Figure 3). The MACRO functions can be executed on a device through the touch screen (Figure 2) or through the DRACSC web interface (Figure 4). The main advantage of using MACRO functions is to facilitate the quick configuration of the managed equipment without requiring knowledge of specific commands. This methodology adapts to the experience and way of working of each user, allowing professionals a wider range of the configuration and optimization of tasks.
Figure 3.
XML structure of a MACRO function.
Figure 4.
View of the web interface of the DRACSC device: (a) list of managed equipment, (b) execution of a MACRO function, and (c) editing of preset MACRO function.
Another problem that the MACRO functions solve is related to the configuration of variables, the number of which is related to the size of the script. In most configurations, the number of variable parameters is associated with the size of the script. Therefore, the advantage of using MACRO functions is the greater the number, the larger the script, as can be seen in Table 3. To improve the user experience, a command interpreter is included in DRACSC to reduce interaction when manual steps are required in certain specific configurations (Table 4). For example, the Cisco ROM monitor (ROMMON) is a state of operation in which a switch or router is booted directly to perform various actions on the IOS image. This state is required when the IOS image has been deleted or damaged, and the device must start from the ROM, the content of the NVRAM must be ignored to reset the password in ‘enable’ mode, and the console speed must be set or the diagnostic messages must be enabled, among others [34]. To access the ROMMON mode of a router, a ‘control + break’ command must be sent through the console or Telnet session during the first 60 s of boot-up. In the case of a switch, it is required to manually turn off the equipment and press the MODE button for 5 s. After restarting, it is essential to know the value of the configuration register, which is responsible for setting the device’s boot. The hexadecimal value set by default at the factory is usually 0x2102 for routers. This means that an image from the Flash memory must be loaded, breaks must be ignored (except for the first 60 s), a 9600 baud rate must be set for the console, and the IOS must be loaded from ROM if the boot fails. Password recovery functions require between 9 and 12 commands plus a user parameter, while recovering a device in ROMMON mode requires an IOS image backed up in an external location. As can be seen, this task is certainly complex and, therefore, is reserved for truly experienced technicians. As an example, the password recovery procedure for a Cisco router using a MACRO function with DRACSC can be seen in Figure 4b.
Table 3.
Statements and parameters for configuring network services on Cisco devices via command line.
Table 4.
Reserved words in the MACRO function interpreter together with their description.
Two modalities have been created to achieve greater flexibility when managing equipment through MACRO functions. These are called «standard MACRO» and «preconfigured MACRO», as detailed below.
3.2.1. Standard MACRO
This function is the closest case to the programmatic method, for which flexibility is more important than immediacy. When creating a MACRO function from the graphical interface, the user must first complete the metadata fields that will be used later for filtering purposes. Afterwards, the variant elements in the code will be identified and selected. In some instances—at the user’s convenience—modifications to the initial script could be made from the graphical editor itself. This results in each line of code being entered as a command and each variable as an entry in a field structure, as shown in Figure 4c.
3.2.2. Preconfigured MACRO
This modality is used when immediacy prevails over flexibility. This type of function differs from the «standard MACRO» in that there are no inputs. In other words, the commands are not modified when the script is launched on the managed device. This can generate various MACRO functions that are very similar, which is why the “icon” tag is included in the metadata to help identify them using a set icon.
3.3. Cloud Repository
This service is conceived as a complete tool developed to facilitate equipment management and share MACRO functions among users from a centralized place on the Internet. The web repository provides an intuitive way of working where it is possible to comment on functions posted by other users, rate them through a scoring system, download functions as XML files, or communicate with different DRACSC devices through a REST API (i.e., an interface for communicating applications via HTTP protocol as between different DRACSC devices and the cloud repository).
3.3.1. Software Implementation
The repository was developed using Laravel, an open-source framework for developing web applications and services with PHP 7.4.0. Like Ruby, it is an interpreted language distributed under a free software license. The repository uses a dependency management system called Composer, which facilitates the administration of libraries and dependencies like ‘passport’ for authentication, ‘purifier’ for input sanitization, and ‘eloquent’ as object-relational mapping. The web repository client was programmed with HTML, JavaScript, and CSS using ‘bootstrap’ to allow for an adaptive design, as well as different libraries such as ‘highlight.js’ to mark the code syntax in different programming languages, ‘sweetalert2’ for modals, or ‘Ace’ to provide a code editor for the browser, among others.
It also has a REST API. To communicate, it is only necessary to know the URL of the repository and the access key (i.e., API-KEY). The repository was hosted in Hosting Cloud Linux. Specifically, a Debian distribution with scalable performance, 2.5 GB of RAM, SSL certificate, DDoS protection, and geo-redundancy—to avoid availability problems—was used. The DBMS used for the repository was MariaDB, a GPL-licensed MySQL derivative compatible with most cloud hosting sites. It was also necessary to have a web server compatible with PHP, such as Apache or Nginx.
3.3.2. Online Web Client
The cloud repository also follows the MVC paradigm. Figure 5a shows an example of the latest MACRO functions uploaded by users with the rating system in the form of stars, number of views, and date of upload. When using the search tool at the top, the filter can order MACRO functions by OS, the creation date, score, and visualizations. By clicking on ‘view details’ for a MACRO function, the user can see the script that it contains (e.g., inputs marked with different colors), download an XML file, and view comments. A user with an active session could make comments and evaluations, as well as create new MACRO functions and edit and import them from an XML file.
Figure 5.
View of the repository web interface: (a) list of MACRO functions, (b) creation of metadata with “standard MACRO”, and (c) creation of script with “standard MACRO”.
4. Experimentation
This section aims to show the advantages of the DRACSC system in diverse work scenarios through performance evaluation and user assessment.
4.1. DRACSC Performance Test
On the one hand, a case study was conducted using a Cisco 800 router to evaluate the performance of the DRACSC system, comparing the time required to manage the device through both manual and automated procedures. This test involved some basic tasks such as configuring IP interfaces or network services (i.e., DNS, Telnet, and DHCP), and more advanced configuration procedures such as creating a backup, restoring the Flash memory on a remote server, or recovering the administration password. To this end, the topology consisted of a switch using a direct connection via console terminal and a remote connection using Telnet (see Section 5.1 for results on performance metrics).
4.2. Training and Experimentation with Use Cases
On the other hand, several validation tests were carried out with 53 students during the same academic year (18.54 ± 2.8 years old, 96.22% male and 3.78% female, 67.92% in Vocational Education and Training -VET, and 32.08% in a higher level of VET); 6 teachers (43. 83 ± 5.15 years old, 100% male); and 30 ICT professionals (35.1 ± 6.30 years old, 93.33% male and 6.67% female, 20% with VET studies, 53.33% with university studies, and 26.67% with post-university studies). The size and diversity of this sample not only allows for generalizing the findings, but also satisfies the criteria for sound statistical analysis, which is commonly conducted in social studies research [35]. According to the Central Limit Theorem, the sampling distribution of the mean approaches normality when the sample size exceeds 30. This allows for applying parametric statistical tests under the assumption of normality with confidence.
The network model used in the validation tests consisted of a D-Link DSR1000N router connected to the Internet via WAN and to the DRACSC via WLAN (Figure 1). This testing bench was connected to the managed equipment on which the users had to carry out the experimentation (i.e., Cisco 800 router and Mikrotik hAP lite router). All study groups followed the same methodology during the testing, as indicated in the procedure described below.
The first step involved introducing the DRACSC device, the cloud repository, and the concept of MACRO function to users through a brief presentation. For each of them, examples of different applicable use cases were described. The training time took 15 min. Afterwards, four tasks to be carried out in the experimentation were defined and a brief explanation was given about the objective of each one of them.
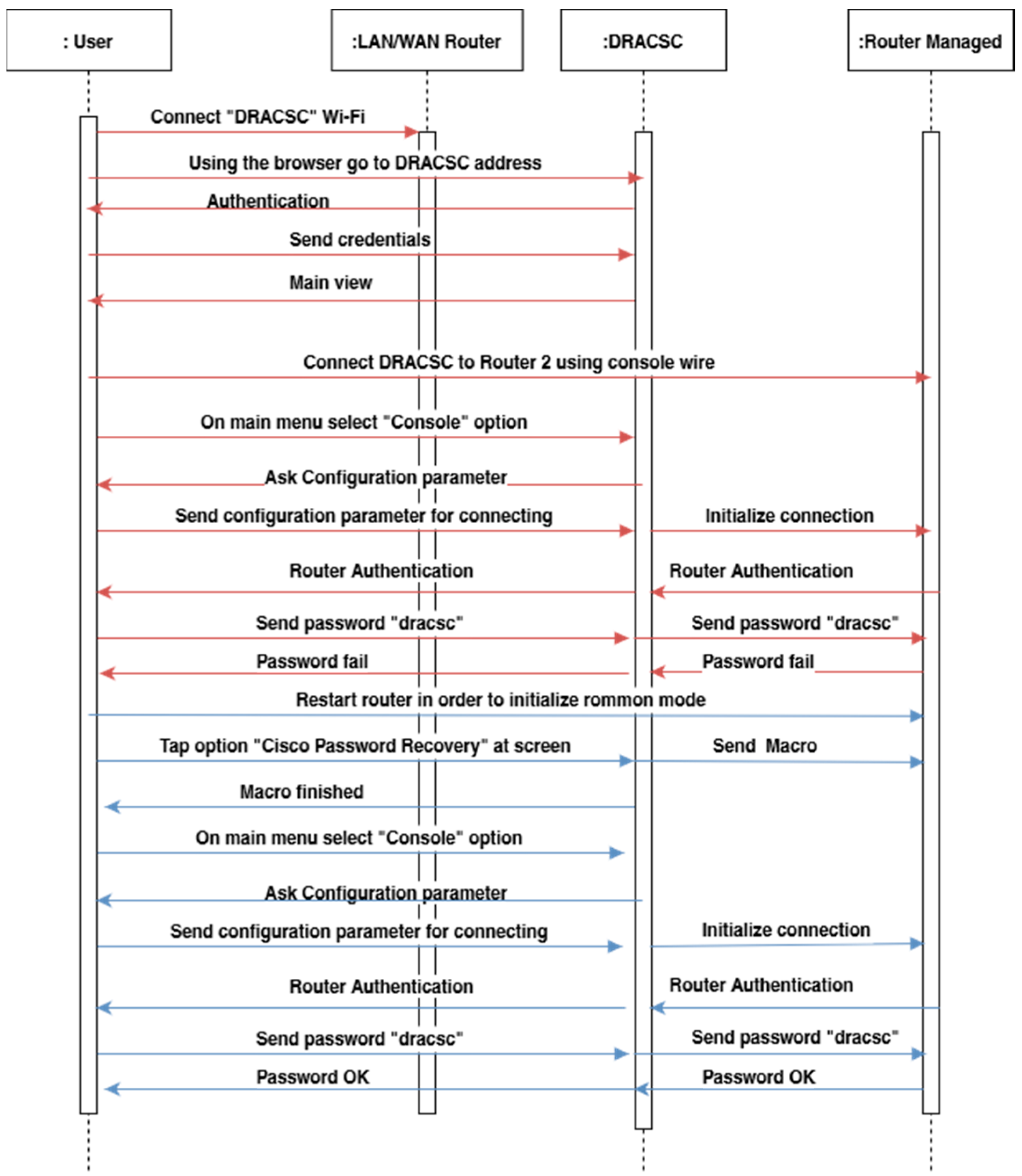
4.2.1. Task 1: Interactive Connection
This activity consisted of learning how to initiate an interactive connection from DRACSC’s console terminal to the managed equipment. To do this, it was explained how to access the web server hosted on the DRACSC device via WLAN. Then, the user connected to the Cisco 800 router through DRACSC’s console port, logged in, and established contact. The activity ended when the user found that the password of the managed equipment was unknown to them, whose recovery was part of the following task. The complete sequence diagram of Task 1 is shown in Figure 6 (red lines). The preliminary explanation took 5 min, whilst the time to perform the task typically required 2 min.
Figure 6.
Sequence diagram of Task 1 (red) and Task 2 (blue).
4.2.2. Task 2: Using Preconfigured MACRO
This activity was a continuation of the previous one and consisted of resetting the password to regain access to the Cisco 800 router. The goal of the task was to learn how to execute a «preconfigured MACRO» function from the DRACSC touch screen. Specifically, the steps involved selecting the “Recover Cisco Router Password” function on the DRACSC, rebooting the managed equipment to enter ROMMON mode, and launching the MACRO function. Once the password was restored, Task 1 had to be repeated to verify the new password set. On average, the explanation took 8 min, while running and verifying the managed equipment took 4 min. The complete sequence of steps is shown in Figure 6 (blue lines).
4.2.3. Task 3: Creation of Standard MACRO
This activity involved learning how to create a «standard MACRO» function from the web repository to change the network configuration of an interface in a managed device (i.e., Mikrotik). To do this, users pointed to the repository’s web domain, used access credentials, and navigated to the list of MACRO functions (Figure 5a). They clicked on the “import” option in the horizontal menu and selected an already provided MACRO function to speed up the task. Then, the MACRO function creation/import wizard started, where users defined the metadata (Figure 5b), command set (Figure 5c), and its variables. The explanation took 5 min, whilst the execution of the task lasted 2 min.
4.2.4. Task 4: Using a Cloud Repository
The objective of this activity was for users to deepen the communication between the DRACSC device and the repository. For this, the «standard MACRO» function created in the previous task was used and executed through the web service of the DRACSC.
The steps consisted of accessing the DRACSC web service, opening the ‘MACRO’ menu, selecting the ‘import’ option, accessing the list of MACRO functions available in the remote repository, and downloading it to the DRACSC. Once imported, users went to the ‘devices’ section (Figure 4a) and selected ‘execute MACRO’ in the submenu. This action started a wizard to set the parameters of the MACRO function of the device and execute it via SSH (Figure 4b). For this, the managed device (i.e., Mikrotik) had to be previously connected to the network with the SSH server operational. This activity required 5 min of explanation and 3 min of execution. The complete steps are shown in the diagram in Figure 7.
Figure 7.
Sequence diagram of Task 4.
5. Results
This section contains an analysis to obtain actual performance metrics in terms of time and the number of keystrokes required to achieve the expected result, as well as a comprehensive analysis of user feedback on the DRACSC system, grouped into four main categories related to its design and evaluation, particularly in the field of technology and education. To this end, a survey among students, teachers, and professionals was conducted using a 5-level Likert scale. Moreover, the responses were analyzed using a two-sample Welch’s t-test. The qualitative and quantitative validation of the results indicated strong correlations in perceptions among the different user groups and highlighted consistent trends across various institutes.
5.1. Performance Metrics
This study was completed in a real scenario, where a technician had the network equipment powered on and connected. To this end, a Cisco 800 router was used to evaluate the performance of the DRACSC system in relation to the tasks described in Table 3. Figure 8 highlights the significant reduction in keystrokes across all tasks when using DRACSC, including both basic and more advanced operations conducted on the network equipment. The most notable difference was seen in the “Reset Password” task, which normally requires entering 12 commands and 209 ASCII characters manually versus one variable to be defined in DRACSC. Similarly, Figure 9 shows that DRACSC substantially reduces the time needed to complete these tasks. These results demonstrate the clear efficiency gains of DRACSC in minimizing both user input and time performance.
Figure 8.
Keystroke comparison between manual and DRACSC settings.
Figure 9.
Time comparison between setting up manually vs DRACSC.
5.2. Opinion Survey
Table 5 shows the survey designed to evaluate the user opinions about the DRACSC system. The survey addresses different educational aspects divided into four thematic areas: “knowledge/learning” to identify the users’ level of knowledge in the ICT area and the usefulness of the system for teaching (Q1–Q5); “interest/motivation” in order to know the incentive the system has for learning (Q6–Q10); “usability/practicality” to know the performance on the work carried out with the system (Q11–Q16); and “results/feasibility” to measure the general opinion of the users about the system (Q17–Q22).
Table 5.
DRACSC evaluation questionnaire.
The questionnaire was assessed using a 5-level Likert scale (1 = strongly disagree, 5 = strongly agree). The responses were statistically analyzed using a two-sample Welch’s t-test, which is broadly used in social science studies [36]. Furthermore, this method is recommended when the groups analyzed have substantially different standard deviations, the sample sizes are unequal, or the sample size is less than or equal to 10 values [37]. Additionally, the Likert R package was utilized to easily present data, simplifying the process of converting raw data from the survey into meaningful visual representations [38]. This package was used to show the distribution of the responses related to different topics and user groups in Figure 10, Figure 11, Figure 12 and Figure 13.
Figure 10.
Comparative results between groups for knowledge/learning topics.
Figure 11.
Comparative results between groups for interest/motivation topics.
Figure 12.
Comparative results between groups for usability/practicality topics.
Figure 13.
Comparative results between groups for results/feasibility topics.
5.2.1. Knowledge/Learning
Regarding the set of questions on “knowledge/learning”, it is observed in Q1 that students rated themselves with a lower level of proficiency than teachers, and teachers, in turn, with a lower level than experts. The largest significant difference was found between the responses of professionals vs. students (p << 0.05). This could be explained by the greater knowledge that—in effect—ICT experts have. In Q2, we observed the same proportion of scores as in Q1, which could indicate that professionals in the ICT sector find the DRACSC functionalities appropriate to apply the theoretical knowledge acquired. This is reinforced by finding the largest significant difference between the responses of professionals vs. students (p << 0.05), which is in line with the given interpretation of Q1.
On the other hand, it was valued very positively in Q3—similarly by all users—that the DRACSC system allowed them to acquire new theoretical knowledge (p >> 0.05 for all groups). In this regard, the absence of significant differences between groups could indicate that there is no bias between users. Q4 is a control question that reinforces the idea that theoretical concepts are not learned only by studying and that using the proposed system does not hinder learning. Observing the scores, it can be drawn as a conclusion that ICT professionals believe more categorically that learning is achieved in a more experimental than theoretical way. This difference is revealed in the statistical analysis, which found significant differences between students vs. professionals (p << 0.05). It was assessed positively in Q5 that the confidence to work with ICT improved after using the DRACSC system. The statistical analysis found the most significant difference between students and experts (p << 0.05), which could mean that this is due again to the greater knowledge on the subject of professionals compared to the other user groups. We can refer to the comparative histogram, depicted in Figure 10, which presents the data distribution for this set of questions.
5.2.2. Interest/Motivation
Regarding the set of questions on “interest/motivation”, the ratings received in Q6 show that the proposed system can be a helpful tool for training in computer networks. The professionals perceived more potential than the teachers, and the teachers perceived more potential than the students. The statistical analysis found significant differences comparing students vs. professionals (p << 0.05), which would mean that they perceive motivation differently due to their role and knowledge of the subject. In Q7, one of the most representative functions of the proposed system was asked (i.e., MACRO functions), receiving very positive ratings from all user groups. The statistical analysis found significant differences between students and professionals (p << 0.05). This is interpreted by the fact that professionals are more aware of the potential that MACRO functions can offer by being in contact with the job world. In Q8, the trend continues for another feature of the DRACSC system consulted (i.e., cloud repository). Looking at the ratings, we found that students perceived the advantage of using the web repository less than the other users, who better know or usually work with services like this. This is confirmed in the statistical analysis, for which we found significant differences between students vs. teachers and professionals (p << 0.05). In Q9, teachers highly rated the independence of the DRACSC system from manufacturers. This could mean that this group of users values the work in the classroom with equipment from different providers, being aware of the difficulty of performance that the protocols and commands imply in educational environments. Following the trend, the statistical analysis found significant differences between students and the rest of the groups (p << 0.5), which could mean that students value this aspect less than the rest of the users motivated by their role. On the contrary, in Q10, we found that students are the group of people with the highest personal expectations to face projects like this in the future. The statistical analysis found no significant differences between the user groups, which could mean no bias in these answers (p >> 0.05). Considering the age of the users could explain the lower scores obtained by the students. In this respect, the older age of teachers and professionals could be related to more responsibility at work and less time to tackle personal projects. Alternatively, this could also be related to greater student enthusiasm due to the learning environment in which they find themselves. The histogram in Figure 11 presents the data distribution for this category of questions.
5.2.3. Usability/Practicality
Regarding the set of questions on “usability/practicality”, we observed in Q11 that the teachers thought that perhaps more information should be provided to use the DRACSC system effectively, in agreement with the students. The statistical analysis found no significant differences between the two groups (p >> 0.05). On the contrary, the professionals considered the information sufficient to work with the tool. The statistical analysis found significant differences between experts and students, suggesting that one’s own knowledge may influence the opinion on the adequacy of the information (p << 0.05). In Q12, we found that the feeling of interactivity with the DRACSC system was good, as this feature was perceived less by the group of students than by the rest of the users. Likewise, the statistical study found significant differences between students and experts in line with the results obtained (p << 0.05). In the case of Q13, students were the group that least valued the appearance of the interface, although positively. However, professionals—and teachers, to a greater extent—perceived the interface as easier to use. The analysis showed significant differences in students vs professionals (p << 0.05). This may be due to the higher contact that students have with very attractive websites (e.g., social networks and e-commerce). In Q14, all user groups similarly agreed that the menus were clear and intuitive, not leading to errors or confusion that could result from poor design. The statistical analysis found no significant differences, and no user bias was found in the system (p >> 0.05). Looking at Q15, we found that teachers perceived more technical problems during the use of the prototype. Their students supported this idea, not finding significant differences between the two groups (p >> 0.05). In contrast, industry professionals perceived fewer faults. Statistical analysis found significant differences between the opinions of professionals and students (p << 0.05). One explanation could be due to the fact that professionals were more aware of the difference between handling a prototype and a finished commercial product. Finally, the portability of the proposed system was rated highly in Q16 by all groups surveyed. The statistical study found significant differences between students and teachers, as well as students and practitioners (p << 0.05). One explanation could be the greater exposure students have to portable electronic devices (e.g., smartphones or game consoles), which would be a less remarkable aspect for them. We can refer to the comparative histogram, depicted in Figure 12, which presents the data distribution for this group of questions.
5.2.4. Results/Feasibility
About the set of questions on “results/feasibility”, all groups agreed positively in Q17 that the functionalities of the DRACSC system were useful. The statistical analysis found significant differences between students and professionals (p << 0.05). This difference in opinion could be explained by considering the lower level of prior knowledge of the students detected in Q1, which could influence how they perceived the usefulness of the DRACSC system functions for carrying out tasks in data networks. Similarly, the MACRO functions would be a clear advantage of the DRACSC system according to Q18, although somewhat less for students than for teachers and professionals. The statistical study again found significant differences in the students, having a bias with respect to the other groups in accordance with the previous questions (p << 0.05). In Q19, we observed that teachers and professionals rated with the highest score that the system allowed for saving time and effort in the tasks carried out. The statistical analysis confirmed the significant differences between students and the rest of the groups, which could indicate that the former are less aware of the advantages due to their lesser knowledge of the area. In Q20, we observed that teachers were slightly more conservative about the viability of the proposed system in the educational context, although positively. This could be motivated by being the group with more founded criteria on education in the classroom. Likewise, we found significant differences with respect to the students, which could mean a bias due to their role (p << 0.05). The three groups had a fairly positive opinion in Q21, not finding significant differences between them, except between students and professionals (p << 0.05). In line with the previous interpretations, this significant difference could be due to the limited exposure of the students to the professional world. Finally, the overall assessment of the DRACSC system was quite positive, with the professionals being the highest of all the groups (Q22). The statistical analysis found the same significant differences between the group of students and experts (p << 0.05), possibly due to a more formed opinion of the professional sector over the rest. In this sense, user feedback on the DRACSC system highlighted two main features. On the one hand, portability is a distinctive feature. On the other hand, the potential of the proposed system can be applied both in the educational and professional fields. A comparative histogram, depicted in Figure 13, presents the data distribution for the set of questions.
5.3. Qualitative and Quantitative Validation of Conclusions
Figure 14 shows the responses given by students, teachers, and professionals. Comparing the lines, it can be assumed that they have certain similarities in trend, which is why linear regression has been used to estimate the strength of the relationship between pairs through the r2 value. As a result, an acceptable correlation was obtained both between students and teachers (r2 = 0.72) and between professionals and teachers (r2 = 0.74), as well as a good correlation between students and professionals (r2 = 0.84). This result implies a significant relationship between the trends of the three groups of users [39].
Figure 14.
Comparative results between students, teachers, and professionals.
It can be observed in Figure 15 that, after carrying out an analysis of the trend line between the responses of the students from the different institutes, all of them except “Martín Rivero” follow a similar trend. This behavior may be due to the fact that the students at that institute were the only ones who attended a cycle oriented to software development, unlike the other centers, so hardware-oriented tasks could have influenced their perception.
Figure 15.
Trend line analysis among students from different high schools.
If the questions are analyzed according to the thematic field (i.e., learning, motivation, usability, and viability), it can be observed that the score of the professionals was always the highest (Figure 16). On the contrary, it can be observed that students were the group of users that gave the lowest score in the surveys in general, except in the block on “feasibility”, where the teachers gave a slightly lower score. It is worth mentioning that Q1 and Q4 have not been included in the bar on “learning” as they are independent questions of the analyzed DRACSC system.
Figure 16.
Questions grouped by learning topic.
Figure 17 shows the average time in seconds taken by professionals and students to carry out the tasks proposed in the experimentation. The mean time of the professionals is shown in red, while blue is used to identify the fastest students and striped blue to identify the students who took the longest time. In general, the professionals were faster in the execution of the activities as in Task 1. It should be noted that times in Task 2 are virtually constant in all cases, as it requires pressing a button on the DRACSC device screen and waiting for the response. It is also worth mentioning that, in Task 3, where users work with the cloud repository, the fastest students took less time than the professionals. This could be explained by the greater ease that students tend to have to handle web applications due to their age and familiarity with small electronic devices.
Figure 17.
Time taken to complete use cases.
To complete the study, Figure 18 shows a factorial correspondence analysis (FCA) obtained with the Pandas and the Scikit-learn libraries for Python. It delineates significant relationships between various questions (Q1–Q22) and participant groups (teachers, professionals, and students). The foremost principal component (F1), standing for 91.67% of the variance, implies the most substantial fluctuation in the data, while the subsequent principal component (F2) captures the subsequent noteworthy variation. The graph portrays distinct question groups as colored points (blue for Q1–Q5, green for Q11–Q16, purple for Q6–Q10, and red for Q17–Q22), whilst the participant groups are denoted by black points. Regarding knowledge/learning (Q1–Q5), participants highly value the questions. In (Q1), participants with higher prior knowledge found the tool particularly beneficial. The ability to work with already-known theoretical concepts (Q2) is generally well received across all groups. However, acquiring new theoretical knowledge (Q3) appears to be more challenging, especially for students, suggesting a need for additional support or resources. Theoretical concepts are learned effectively (Q4), and participants report an increased confidence level in working with data networks after using the tool (Q5), with teachers and professionals particularly noting this improvement. Questions on motivation/interest (Q6–Q10) show varied responses. The use of the system to encourage motivation and interest in networking (Q6) is closer to students, indicating a potential area for improvement in engaging this group. Moreover, creating MACRO solutions (Q7) positively influences motivation across all participants. Using a web repository (Q8) and independence from device manufacturers (Q9) are highly motivating features that teachers and professionals appreciate. The potential to create personal projects using low-cost components (Q10) is a strong motivating aspect, suggesting a high incentive for participants to apply the solution in future projects. Features on usability/practicality (Q11–Q16) receive mixed but mostly positive feedback. Participants agree that the information provided (Q11) is sufficient and the system’s interactivity (Q12) is appropriate, with teachers and professionals finding these aspects particularly beneficial. The appearance of the system GUI (Q13) is attractive, and the tool’s menus are considered clear and intuitive (Q14). Most users confirm the device’s technical reliability (Q15), indicating no significant technical issues. However, portability (Q16) is highlighted as an essential feature, especially by students. In the last group, the analysis of results/feasibility (Q17–Q22), the functionalities enabled by the system (Q17), and the usefulness of the MACRO concept for device configuration (Q18) are acknowledged positively. However, the system’s ability to save time and effort in tasks performed (Q19) and its feasibility for implementation in educational contexts (Q20) received mixed reviews, particularly from professionals who may be more skeptical about timesaving. The intention to use the tool in a professional environment (Q21) is moderately positive, but the overall assessment (Q22) reveals some reservations, particularly from students.
Figure 18.
Symmetric plot of the FCA about the evaluation questionnaire.
6. Conclusions, Limitations, and Future Work
The management of communication equipment is a complex task—usually relegated to technical experts in ICT—that demands strong analytical and troubleshooting skills to deliver the best network performance and service. The traditional methodology based on manual equipment management is ineffective due to time and cost. This is especially true when managing larger infrastructures. For this reason, centralized solutions for managing network equipment and services must provide a high degree of configuration and functionality to be truly useful.
With this objective, this paper presents a portable system that automates the management of equipment configurations and OS. The prototype—called DRACSC—was implemented with a low-cost hardware/software solution based on the Raspberry Pi 4 Model B. In addition, this paper presented a centralized cloud repository developed with the aim of facilitating administration tasks through MACRO functions. This system was tested on managed equipment, including Cisco and MikroTik routers, and is extendible to others. This was possible because the MACRO function concept provides model and manufacturer independence, as well as serves as the basis for developing a procedural language for the harmonized management of network devices. This solution is of particular interest in environments with a significant number of network elements, as it is able to act without having to remember which access credential corresponds to each device or without requiring expert knowledge to perform several different tasks on the devices.
Regarding experimentation, very favorable results were obtained that encourage continuing this research for teaching and professional environments, which are the scenarios for which the DRACSC system is designed. The average score obtained with students, teachers, and ICT professionals out of 5 points was 3.78 ± 0.88, 3.88 ± 0.67, and 4.09 ± 0.71 in the “knowledge/learning” area, which indicates its usefulness as a teaching tool. In the block on “interest/motivation”, a rating of 3.93 ± 0.94, 3.92 ± 0.93, and 4.37 ± 0.69 was obtained, indicating the great potential of this system to help work with managed devices and make tasks more pleasant. Regarding “usability/practicality”, a score of 3.96 ± 0.88, 3.97 ± 0.86, and 4.4 ± 0.63 was obtained, where all groups agreed on the possible use of the DRACSC system in various fields, significantly saving time in making different configurations and centralizing them in a single system. In “results/feasibility”, a rating of 4.28 ± 0.84, 4.27 ± 0.82, and 4.77 ± 0.43 was obtained, which means that all groups approve that this tool has potential in the educational and professional context.
Regarding the execution time of the tasks, it was observed that the professionals performed better in general. This may be because these people have more experience and handling when setting up equipment. However, we also found that some students achieved good times, which could be related to the ease of the DRACSC system in making certain configurations.
Regarding the study limitations, we consider that it would be necessary to include a greater number of teachers to obtain a more representative sample. Nevertheless, although this group is small compared to the others, it provides an acceptable benchmark. This is supported by the fact that trends between groups—and between different institutes—follow similar patterns. To cover a more significant number of teachers, it would be necessary to access a larger number of institutes since, typically, there is one teacher for each group of students. On the other hand, it is also possible to observe the great difference between the number of men and women in the study. In the ICT sector, it is difficult to reach a parity number due to the great gender difference in engineering careers.
Regarding future work, both the gender issue and the number of teachers will be addressed. Moreover, we plan to conduct new experiments using an alternative setup to explore additional use cases for DRACSC that were not covered in this article. For example, we will use new network devices (e.g., switches, access points, and intrusion detection systems), which will increase the complexity of the test network. These new data will enable us to analyze any potential deviations from the current study. On the other hand, current developments are focused on obtaining the greater dissemination and acceptance of the DRACSC system by users. For this, updates will be addressed to improve usability through the graphical interface and manage relays through the GPIO of Raspberry Pi to turn on/off equipment remotely. Also, we will develop a cloud platform that will communicate with DRACSC devices to allow additional actions that require greater resource consumption and that, due to hardware limitations, could not be carried out in the solution provided in this work. These include the administration of multiple networks, the maintenance of a database with configuration history, error recovery, and the automatic repair of network elements using rules defined through expert knowledge, in addition to the development of a new module to preserve the integrity and non-repudiation of user log files using Blockchain technology.
Author Contributions
Conceptualization, J.D.M.R. and T.J.M.S.; methodology, T.J.M.S.; software, J.D.M.R.; validation, T.J.M.S.; formal analysis, T.J.M.S.; investigation, J.D.M.R. and T.J.M.S.; resources, J.D.M.R. and T.J.M.S.; data curation, J.D.M.R. and T.J.M.S.; writing—original draft preparation, J.D.M.R.; writing—review and editing, T.J.M.S.; visualization, J.D.M.R. and T.J.M.S.; supervision, T.J.M.S.; project administration, T.J.M.S. All authors have read and agreed to the published version of the manuscript.
Funding
This research received no external funding.
Data Availability Statement
Dataset available on request from the authors.
Acknowledgments
We are grateful to the Dep. of Electronic Engineering, Computer Systems and Automatics at the UHU for their collaboration, to the educational centers IES San Sebastián (Huelva), IES Delgado Hernández (Bollullos Par del Condado), IES Pedro Espinosa (Antequera), IES Martín Rivero (Ronda), and CFP Nuestra Señora De Las Mercedes (Bollullos Par del Condado), and to all the professionals who participated in the experimentation.
Conflicts of Interest
The authors declare no conflicts of interest.
References
- Clarke, G.E. CompTIA Network+ Certification Study Guide; McGraw Hill Professional: New York, NY, USA, 2018. [Google Scholar]
- Alani, M.M. Guide to Cisco Routers Configuration: Becoming a Router Geek; Springer: Cham, Switzerland, 2017. [Google Scholar]
- Ariganello, E. REDES CISCO. Guía de estudio para la certificación CCNA Routing y Switching; Ra-Ma: Paracuellos de Jarama, Spain, 2017. [Google Scholar]
- Mateo Sanguino, T.J.; Fernández de Viana González, I.J.; Fernández, J.E.; Domínguez, A.G. Using Identity Provider and Automatic Resource Management to Improve a Remote Networking Lab. IEEE Lat. Am. Trans. 2018, 16, 1547–1556. [Google Scholar] [CrossRef]
- Morillo Reina, J.D.; Mateo Sanguino, T.J. Portable Device for Easy Management and Automatic Recovery of Networking Systems. IEEE Lat. Am. Trans. 2019, 17, 401–408. [Google Scholar] [CrossRef]
- Mateo Sanguino, T.J.; Fernández de Viana, I.; López García, D.A.; Cortés Ancos, E. OpenGnSys: A Novel System toward Centralized Deployment and Management of Computer Laboratories. Comput. Educ. 2014, 75, 30–43. [Google Scholar] [CrossRef]
- Pardo Garrido, D.; Mateo Sanguino, T.J.; López García, D.A.; Cortés Ancos, E.; Fernández de Viana González, I.J. OpenGnSys: Un Sistema de Gestión Centralizada y Despliegue de Sistemas Operativos en el Aula. In Proceedings of the 2013 8th Iberian Conference on Information Systems and Technologies (CISTI), Lisboa, Portugal, 19–22 June 2013; pp. 295–301. [Google Scholar]
- Mateo Sanguino, T.J.; López García, D.A.; Cortes Ancos, E. The Role of Telematic Practices in Computer Engineering: A Low-cost Remote Power Control in a Netwok Lab. Intern. J. Online Eng. 2012, 8, 15–22. [Google Scholar] [CrossRef][Green Version]
- Andújar Márquez, J.M.; Mateo Sanguino, T.J. Design of Virtual and/or Remote Laboratories. A Practical Case. Rev. Iberoam. Autom. Inform. Ind. 2010, 7, 64–72. [Google Scholar] [CrossRef]
- Mateo Sanguino, T.J.; Fernández de Viana González, I.J.; Cortés Ancos, E.; Espejo Fernández, J. Exploring Strengths and Weaknesses: A Case Study After Developing a Remote Network Lab. Comput. Appl. Eng. Educ. 2018, 26, 1422–1434. [Google Scholar] [CrossRef]
- Mateo Sanguino, T.J.; Morillo Reina, J.D. Dispositivo y Sistema para la Recuperación de Equipos de Comunicación. ES Patent ES 2569414, 14 October 2014. [Google Scholar]
- Mateo Sanguino, T.J.; Morillo Reina, J.D. Device and System for the Recovery of Communication Equipment. WO Patent WO/2016/055682, 2016. [Google Scholar]
- Docter, Q. CompTIA IT Fundamentals (ITF+) Study Guide with Online Labs: Exam FC0-U61; Sybex: Singapore, 2020. [Google Scholar]
- Elmansor, K. Towards Automated Network Configuration Management. Master’s Thesis, College of Computing and Digital Media, Chicago, IL, USA, 2013. [Google Scholar]
- Cisco Networking Academy. Scaling Networks Companion Guide; Cisco Press: Hoboken, NJ, USA, 2014. [Google Scholar]
- IT Digital Media Group. Las Claves de una Adecuada WLAN en la Empresa; IT-User Tech & Business: Madrid, Spain, 2016; pp. 33–38. [Google Scholar]
- Elangovan, K.R. Security Framework for Supply-Chain Management. In Research Anthology on Business Aspects of Cybersecurity; Information Resources Management Association (USA): Hershey, PA, USA, 2022; pp. 587–610. [Google Scholar]
- EMA. Essential IT Monitoring: Seven Priorities for Network Management. Technical Report. 2013. Available online: https://content.solarwinds.com/creative/pdf/whitepapers/ema-solarwinds_netmonitoring-0913-wp.pdf (accessed on 23 October 2024).
- Siregar, M.H. Network Monitoring Sistem Menggunakan Whatsup Gold Pada Pt. Pembangunan Jaya Ancol, Tbk. J-SAKTI (J. Sains Komput. Inform.) 2021, 5, 197–208. [Google Scholar]
- ATEN Altusem. SN0100CO/SN0100COD/SN9100CO Series Serial Console Server User Manual. Technical Report. 2021. Available online: https://assets.aten.com/product/manual/serial-console-server-user-manual-w.pdf (accessed on 23 October 2024).
- Perle Systems Ltd. IOLAN SDS/SCS/STS User’s Guide. Technical Report. 2018. Available online: https://www.perle.com (accessed on 23 October 2024).
- Raritan, Inc. Dominion SX II User Guide 2.0.0. Technical Report. 2015. Available online: http://support.raritan.com/sx-ii/v2.0.0/DSX2-v2.0.0-E.pdf (accessed on 23 October 2024).
- Raritan, Inc. Opengear User Manual 4.12.0. Technical Report. 2021. Available online: https://ftp.opengear.com/download/documentation/manual/previous%20versions/Opengear%20User%20Manual4.12X.pdf (accessed on 23 October 2024).
- Belunix. Raspisco—Remote access to Cisco through Raspberry Pi. Technical Report. 2013. Available online: http://developers-club.com/posts/192188/ (accessed on 23 October 2024).
- Kyuchukova, D.; Hristov, G.; Zahariev, P.; Borisov, S. A study on the possibility to use Raspberry Pi as a console server for remote access to devices in virtual learning environments. In Proceedings of the IEEE 2015 International Conference on Information Technology Based Higher Education and Training (ITHET), Lisbon, Portugal, 11–13 June 2015. [Google Scholar]
- Nelson, S. The Internet of Getting Things Done. New Electron. 2023, 51, 16–17. [Google Scholar]
- Haro, L.F.D.; Cordoba, R.; Rojo Rivero, J.I.; Diez de la Fuente, J.; Avendano Peces, D.; Bermudo Mera, J.M. Low-Cost Speaker and Language Recognition Systems Running on a Raspberry Pi. IEEE Lat. Am. Trans. 2014, 12, 755–763. [Google Scholar] [CrossRef]
- Moreno, E.; Anjo Lima, F.; Azevedo Dias, W.R. Performance Analysis of a Low Cost Cluster with Parallel Applications and ARM Processors. IEEE Lat. Am. Trans. 2016, 14, 4591–4596. [Google Scholar]
- Makopa, J.; Christopher, A.; Shah, R.; Mandela, N. Internet of Things (IoT) Network Forensic Analysis Using the Raspberry Pi 4 Model B and Open-Source Tools. In Proceedings of the 2023 International Conference on Quantum Technologies, Communications, Computing, Hardware and Embedded Systems Security (iQ-CCHESS), Kottayam, India, 15–16 September 2023; pp. 1–7. [Google Scholar]
- Maulana, H.; Al-Khowarizmi. Analyze and Designing Low-Cost Network Monitoring System Using Icinga and Raspberry Pi. IOP Conf. Ser. Earth Environ. Sci. 2021, 704, 012038. [Google Scholar] [CrossRef]
- Cooper, P. Beginning Ruby: From Novice to Professional; Apress: Berkeley, CA, USA, 2016. [Google Scholar]
- Alshanetsky, I. Nginx Tricks for PHP Developers. In Proceedings of the International PHP Conference, Munich, Germany, 25–29 October 2015. [Google Scholar]
- Forde, M. Using the Raspberry Pi for Data Collection, Display and Dissemination. In Proceedings of the Technical Conference Meteorological and Environmental Instruments and Methods of Observation, Madrid, Spain, 27–30 September 2016. [Google Scholar]
- Larsson, M. Sanitization of Embedded Network Devices. Master’s Thesis, KTH Royal Institute of Technology, Stockholm, Sweden, 2015. [Google Scholar]
- Delacre, M.; Lakensand, D.; Leys, C. Why Psychologists Should by Default Use Welch’s t-test Instead of Student’s t-test. Int. Rev. Soc. Psychol. 2017, 30, 92–101. [Google Scholar] [CrossRef]
- Gravetter, F.J.; Wallnau, L.B. Statistics for the Behavioral Sciences, 10th ed.; Cengage Learning: Boston, MA, USA, 2017; p. 200. [Google Scholar]
- McDonald, J.H. Handbook of Biological Statistics, 3rd ed.; Sparky House Publishing: Baltimore, MD, USA, 2014; pp. 127–131. [Google Scholar]
- Bryer, J. Analysis and Visualization of Likert Based Items. 2013. Available online: https://github.com/jbryer/likert (accessed on 23 October 2024).
- Moore, D.S.; Notz, W.I.; Flinger, M.A. The Basic Practice of Statistics, 6th ed.; W. H. Freeman and Company: New York, NY, USA, 2013; pp. 125–157. [Google Scholar]
Disclaimer/Publisher’s Note: The statements, opinions and data contained in all publications are solely those of the individual author(s) and contributor(s) and not of MDPI and/or the editor(s). MDPI and/or the editor(s) disclaim responsibility for any injury to people or property resulting from any ideas, methods, instructions or products referred to in the content. |
© 2024 by the authors. Licensee MDPI, Basel, Switzerland. This article is an open access article distributed under the terms and conditions of the Creative Commons Attribution (CC BY) license (https://creativecommons.org/licenses/by/4.0/).


















