Advanced Techniques for Internal Temperature Monitoring in Lithium-Ion Batteries: A Review of Recent Developments
Abstract
1. Introduction
2. Temperature Sensor
2.1. Flexible Thin-Film Temperature Sensor
2.2. NTC Temperature Sensor
2.3. Fiber Optic Sensors
2.4. Ultrasonic Wireless Sensor
3. Battery Thermal Model
3.1. Lumped Parametric Thermal Model
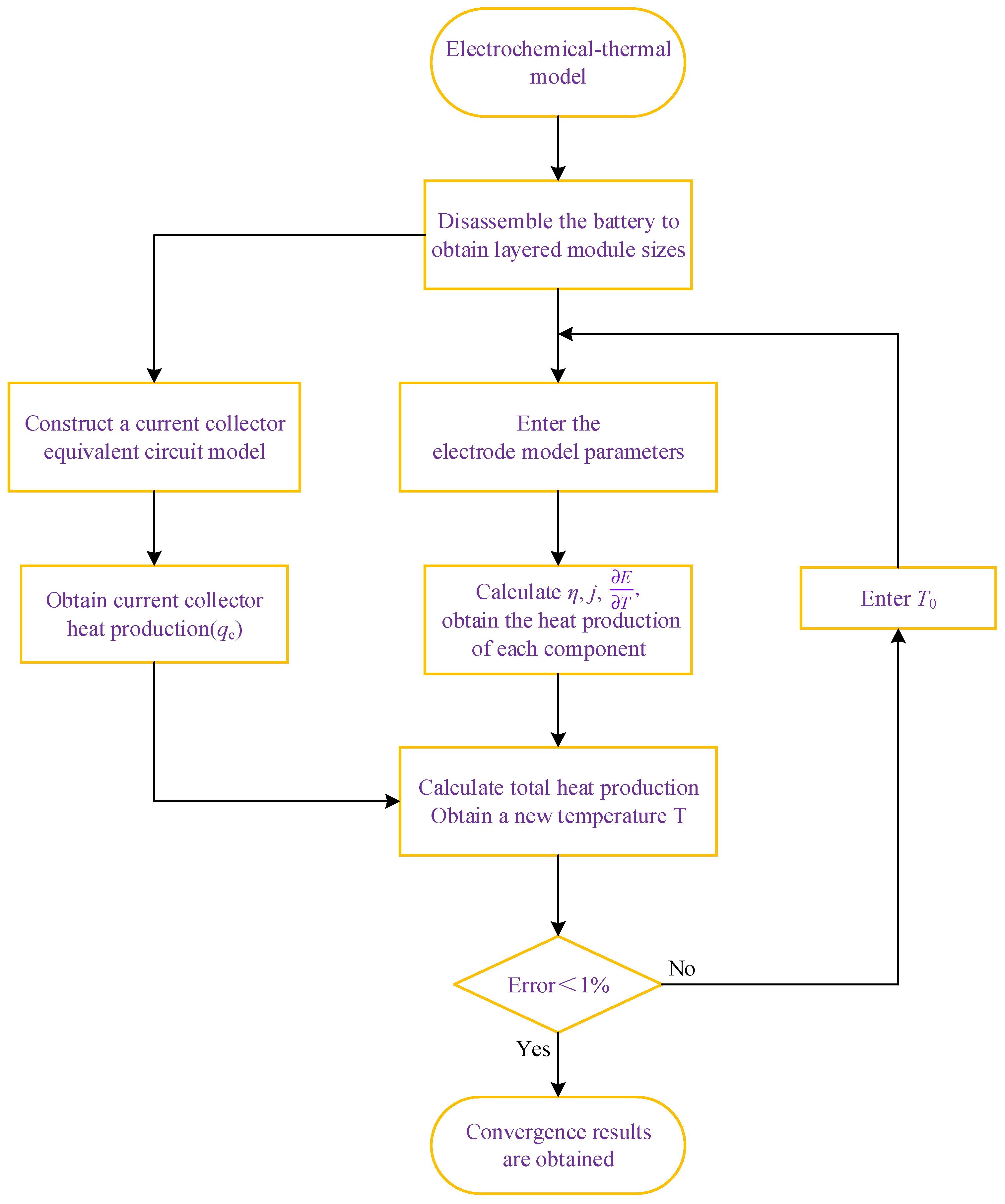
3.2. Electrochemical Thermal Coupling Model
4. EIS
4.1. An EIS-Based Method for Monitoring the Internal Temperature of a Battery
4.2. A New Method for Estimating the Internal Temperature of a Battery Based on Multi-Frequency EIS
5. Results and Discussion
6. Summary
Author Contributions
Funding
Data Availability Statement
Conflicts of Interest
References
- Zhao, F.; Du, H.; Li, Z.; Li, Q.; Lu, J.; Cao, N.; Shi, Y. Multiscale bridged and synergistic interface engineering of Ga2O3@rGO as an anode for lithium-ion batteries. Chem. Phys. Lett. 2024, 839, 144123. [Google Scholar] [CrossRef]
- Pan, Y.; Zhu, Y.; Li, Y.; Liu, H.; Cong, Y.; Li, Q.; Wu, M. Homonuclear transition-metal dimers embedded monolayer C2N as promising anchoring and electrocatalytic materials for lithium-sulfur battery: First-principles calculations. Appl. Surf. Sci. 2023, 610, 155507. [Google Scholar] [CrossRef]
- Pan, Y.; Xu, K.; Wang, R.; Wang, H.; Chen, G.; Wang, K. Lithium-Ion Battery Condition Monitoring: A Frontier in Acoustic Sensing Technology. Energies 2025, 18, 1068. [Google Scholar] [CrossRef]
- Hu, Y.; Du, H.; Lu, J.; Zhang, H.; Li, S.; Du, X. Interface synergistic stabilization of zinc anodes via polyacrylic acid doped polyvinyl alcohol ultra-thin coating. J. Energy Storage 2024, 87, 111444. [Google Scholar] [CrossRef]
- Cui, S.; Lyu, S.; Ma, Y.; Wang, K. Improved informer PV power short-term prediction model based on weather typing and AHA-VMD-MPE. Energy 2024, 307, 132766. [Google Scholar] [CrossRef]
- Shang, Y.; Wang, S.; Tang, N.; Fu, Y.; Wang, K. Research progress in fault detection of battery systems: A review. J. Energy Storage 2024, 98, 113079. [Google Scholar] [CrossRef]
- Li, Y.; Shen, H.; Fu, Y.; Wang, K. A method of dense point cloud SLAM based on improved YOLOV8 and fused with ORB-SLAM3 to cope with dynamic environments. Expert Syst. Appl. 2024, 255, 124918. [Google Scholar] [CrossRef]
- Jiang, H.; Lv, X.; Wang, K. Application of triboelectric nanogenerator in self-powered motion detection devices: A review. APL Mater. 2024, 12, 070601. [Google Scholar] [CrossRef]
- Yu, X.; Shang, Y.; Zheng, L.; Wang, K. Application of Nanogenerators in the Field of Acoustics. ACS Appl. Electron. Mater. 2023, 5, 5240–5248. [Google Scholar] [CrossRef]
- Heenan, T.M.M.; Mombrini, I.; Llewellyn, A.; Checchia, S.; Tan, C.; Johnson, M.J.; Jnawali, A.; Garbarino, G.; Jervis, R.; Brett, D.J.L.; et al. Mapping internal temperatures during high-rate battery applications. Nature 2023, 617, 507–512. [Google Scholar] [CrossRef]
- Li, S.; Ye, C.; Ding, Y.; Bao, M.; Yin, X.; Gao, Q. Reliability modeling and evaluation of large-scale battery energy storage system considering thermal decay and thermal runaway propagation. Proc. CSEE 2023, 43, 2202–2212. [Google Scholar] [CrossRef]
- Hu, W.; Peng, Y.; Wei, Y.; Yang, Y. Application of Electrochemical Impedance Spectroscopy to Degradation and Aging Research of Lithium-Ion Batteries. J. Phys. Chem. C 2023, 127, 4465–4495. [Google Scholar] [CrossRef]
- Chen, S.; Wei, X.; Zhang, G.; Wang, X.; Zhu, J.; Feng, X.; Dai, H.; Ouyang, M. All-temperature area battery application mechanism, performance, and strategies. Innovation 2023, 4, 100465. [Google Scholar] [CrossRef] [PubMed]
- Wang, Y.; Shang, Y.; Gu, X.; Li, J.; Zhang, C. An Incipient Multi-Fault Diagnosis Method for Lithium-Ion Battery Pack Based on Data-Driven with Incremental-Scale. IEEE Trans. Transp. Electrif. 2024, 10, 9554–9565. [Google Scholar] [CrossRef]
- Wang, L.; Wang, T.; Huang, G.; Wang, K.; Yan, R.; Zhang, Y. Softly collaborated voltage control in PV rich distribution systems with heterogeneous devices. IEEE Trans. Power Syst. 2023, 39, 5991–6003. [Google Scholar] [CrossRef]
- Zhang, H.; Gao, J.; Kang, L.; Zhang, Y.; Wang, L.; Wang, K. State of health estimation of lithium-ion batteries based on modified flower pollination algorithm-temporal convolutional network. Energy 2023, 283, 128742. [Google Scholar] [CrossRef]
- Andwari, A.M.; Pesiridis, A.; Rajoo, S.; Martinez-Botas, R.; Esfahanian, V. A review of Battery Electric Vehicle technology and readiness levels. Renew. Sustain. Energy Rev. 2017, 78, 414–430. [Google Scholar] [CrossRef]
- Lu, L.; Han, X.; Li, J.; Hua, J.; Ouyang, M. A review on the key issues for lithium-ion battery management in electric vehicles. J. Power Sources 2013, 226, 272–288. [Google Scholar] [CrossRef]
- Han, W.; Wik, T.; Kersten, A.; Dong, G.; Zou, C. Next-Generation Battery Management Systems: Dynamic Reconfiguration. IEEE Ind. Electron. Mag. 2020, 14, 20–31. [Google Scholar] [CrossRef]
- Ma, N.; Yang, D.; Riaz, S.; Wang, L.; Wang, K. Aging Mechanism and Models of Supercapacitors: A Review. Technologies 2023, 11, 38. [Google Scholar] [CrossRef]
- Ma, S.; Jiang, M.; Tao, P.; Song, C.; Wu, J.; Wang, J.; Deng, T.; Shang, W. Temperature effect and thermal impact in lithium-ion batteries: A review. Prog. Nat. Sci. 2018, 28, 653–666. [Google Scholar] [CrossRef]
- Zhu, Y.; Xie, J.; Pei, A.; Liu, B.; Wu, Y.; Lin, D.; Li, J.; Wang, H.; Chen, H.; Xu, J.; et al. Fast lithium growth and short circuit induced by localized-temperature hotspots in lithium batteries. Nat. Commun. 2019, 10, 2067. [Google Scholar] [CrossRef]
- Choudhari, V.; Dhoble, A.; Sathe, T. A review on effect of heat generation and various thermal management systems for lithium ion battery used for electric vehicle. J. Energy Storage 2020, 32, 101729. [Google Scholar] [CrossRef]
- Shahjalal, M.; Shams, T.; Islam, E.; Alam, W.; Modak, M.; Bin Hossain, S.; Ramadesigan, V.; Ahmed, R.; Ahmed, H.; Iqbal, A. A review of thermal management for Li-ion batteries: Prospects, challenges, and issues. J. Energy Storage 2021, 39, 102518. [Google Scholar] [CrossRef]
- Deshpande, V.S.; McMeeking, R.M. Models for the interplay of mechanics, electrochemistry, thermodynamics, and kinetics in lithium-ion batteries. Appl. Mech. Rev. 2023, 75, 010801. [Google Scholar] [CrossRef]
- Vishwakarma, V.; Waghela, C.; Wei, Z.; Prasher, R.; Nagpure, S.C.; Li, J.; Liu, F.; Daniel, C.; Jain, A. Heat transfer enhancement in a lithium-ion cell through improved material-level thermal transport. J. Power Sources 2015, 300, 123–131. [Google Scholar] [CrossRef]
- Wei, Z.; Zhao, J.; He, H.; Ding, G.; Cui, H.; Liu, L. Future smart battery and management: Advanced sensing from external to embedded multi-dimensional measurement. J. Power Sources 2021, 489, 229462. [Google Scholar] [CrossRef]
- Raijmakers, L.; Danilov, D.; Eichel, R.-A.; Notten, P. A review on various temperature-indication methods for Li-ion batteries. Appl. Energy 2019, 240, 918–945. [Google Scholar] [CrossRef]
- Mei, W.; Liu, Z.; Wang, C.; Wu, C.; Liu, Y.; Liu, P.; Xia, X.; Xue, X.; Han, X.; Sun, J.; et al. Operando monitoring of thermal runaway in commercial lithium-ion cells via advanced lab-on-fiber technologies. Nat. Commun. 2023, 14, 5251. [Google Scholar] [CrossRef]
- Du, X.; Wu, Q.; Wang, Y.-N.; Pan, T.-S.; Wei, Y.-M.; Chen, H.-S.; Song, W.-L.; Fang, D.-N. Visualizing two-dimensional internal temperature distribution in cylindrical Li-ion cells. J. Power Sources 2020, 446, 227343. [Google Scholar] [CrossRef]
- Zhu, S.; Han, J.; An, H.-Y.; Pan, T.-S.; Wei, Y.-M.; Song, W.-L.; Chen, H.-S.; Fang, D. A novel embedded method for in-situ measuring internal multi-point temperatures of lithium ion batteries. J. Power Sources 2020, 456, 227981. [Google Scholar] [CrossRef]
- Gervillié-Mouravieff, C.; Bao, W.; Steingart, D.A.; Meng, Y.S. Non-destructive characterization techniques for battery performance and life-cycle assessment. Nat. Rev. Electr. Eng. 2024, 1, 547–558. [Google Scholar] [CrossRef]
- Lu, Y.; Wang, X.; Mao, S.; Wang, D.; Sun, D.; Sun, Y.; Su, A.; Zhao, C.; Han, X.; Li, K.; et al. Smart batteries enabled by implanted flexible sensors. Energy Environ. Sci. 2023, 16, 2448–2463. [Google Scholar] [CrossRef]
- Meng, Q.; Huang, Y.; Li, L.; Wu, F.; Chen, R. Smart batteries for powering the future. Joule 2024, 8, 344–373. [Google Scholar] [CrossRef]
- Huang, J.; Blanquer, L.A.; Bonefacino, J.; Logan, E.R.; Corte, D.A.D.; Delacourt, C.; Gallant, B.M.; Boles, S.T.; Dahn, J.R.; Tam, H.-Y.; et al. Operando decoding of chemical and thermal events in commercial Na(Li)-ion cells via optical sensors. Nat. Energy 2020, 5, 674–683. [Google Scholar] [CrossRef]
- Liu, F.; Lu, W.; Huang, J.; Pimenta, V.; Boles, S.; Demir-Cakan, R.; Tarascon, J.-M. Detangling electrolyte chemical dynamics in lithium sulfur batteries by operando monitoring with optical resonance combs. Nat. Commun. 2023, 14, 7350. [Google Scholar] [CrossRef] [PubMed]
- Pan, Y.; Song, J.; Wang, K. Research Progress and Prospects of Liquid–Liquid Triboelectric Nanogenerators: Mechanisms, Applications, and Future Challenges. ACS Appl. Electron. Mater. 2024, 7, 1–12. [Google Scholar] [CrossRef]
- Liu, X.; Zhang, S.; He, Y.; Zheng, X.; Liu, X.; Wang, S. Internal Temperature Estimation of Lithium Battery Based on Simplified Variable Parameter Thermal Model. J. South China Univ. Technol. Nat. Sci. Ed. 2019, 47, 44–52. [Google Scholar] [CrossRef]
- Samanta, A.; Williamson, S.S. A Comprehensive Review of Lithium-Ion Cell Temperature Estimation Techniques Applicable to Health-Conscious Fast Charging and Smart Battery Management Systems. Energies 2021, 14, 5960. [Google Scholar] [CrossRef]
- Lee, C.-Y.; Peng, H.-C.; Lee, S.-J.; Hung, I.-M.; Hsieh, C.-T.; Chiou, C.-S.; Chang, Y.-M.; Huang, Y.-P. A Flexible Three-in-One Microsensor for Real-Time Monitoring of Internal Temperature, Voltage and Current of Lithium Batteries. Sensors 2015, 15, 11485–11498. [Google Scholar] [CrossRef]
- Martiny, N.; Rheinfeld, A.; Geder, J.; Wang, Y.; Kraus, W.; Jossen, A. Development of an All Kapton-Based Thin-Film Thermocouple Matrix for In Situ Temperature Measurement in a Lithium Ion Pouch Cell. IEEE Sens. J. 2014, 14, 3377–3384. [Google Scholar] [CrossRef]
- Nascimento, M.; Ferreira, M.S.; Pinto, J.L. Real time thermal monitoring of lithium batteries with fiber sensors and thermocouples: A comparative study. Measurement 2017, 111, 260–263. [Google Scholar] [CrossRef]
- Zhang, C.; Li, K.; Deng, J.; Song, S. Improved Realtime State-of-Charge Estimation of LiFePO4 Battery Based on a Novel Thermoelectric Model. IEEE Trans. Ind. Electron. 2017, 64, 654–663. [Google Scholar] [CrossRef]
- Liu, Y.; Huang, Z.; Wu, Y.; Yan, L.; Jiang, F.; Peng, J. An online hybrid estimation method for core temperature of Lithium-ion battery with model noise compensation. Appl. Energy 2022, 327, 120037. [Google Scholar] [CrossRef]
- Sun, X.; Zhang, Y.; Zhang, Y.; Wang, L.; Wang, K. Summary of Health-State Estimation of Lithium-Ion Batteries Based on Electrochemical Impedance Spectroscopy. Energies 2023, 16, 5682. [Google Scholar] [CrossRef]
- Li, Z.; Zhang, J.; Wu, B.; Huang, J.; Nie, Z.; Sun, Y.; An, F.; Wu, N. Examining temporal and spatial variations of internal temperature in large-format laminated battery with embedded thermocouples. J. Power Sources 2013, 241, 536–553. [Google Scholar] [CrossRef]
- Jiang, Z.; Qu, Z.; Zhou, L.; Tao, W. A microscopic investigation of ion and electron transport in lithium-ion battery porous electrodes using the lattice Boltzmann method. Appl. Energy 2016, 194, 530–539. [Google Scholar] [CrossRef]
- Zixuan, L.; Junhe, R.; Xingai, W.; Fei, D. Research on Internal Temperature Monitoring Technology of Lithium Battery Based on NTC Temperature Sensor. Chin. J. Power Sources 2024, 48, 276–283. [Google Scholar]
- Kang, L.; Liu, S.-F.; Yi, D.-W.; Wang, K.; Du, H.-L.; Huang, H.-Q.; Chen, P. Renewable conversion of coal gangue to 13-X molecular sieve for Cd~(2+)-containing wastewater adsorption performance. Rare Met. 2024, 43, 702–710. [Google Scholar] [CrossRef]
- Wang, X.; Zhu, J.; Liu, D.; Feng, W.; Zhao, S.; Liu, H.; Dai, H.; Wei, X. Non-destructive monitoring and evolution characteristics of internal temperature of lithium-ion battery. Energy Storage Sci. Technol. 2024, 13, 4113–4123. [Google Scholar] [CrossRef]
- Furat, O.; Finegan, D.P.; Yang, Z.; Neumann, M.; Kim, S.; Tanim, T.R.; Weddle, P.; Smith, K.; Schmidt, V. Quantifying the impact of operating temperature on cracking in battery electrodes, using super-resolution of microscopy images and stereology. Energy Storage Mater. 2024, 64, 103036. [Google Scholar] [CrossRef]
- Xu, S.; Du, H.; Zhang, Y.; Hu, Y.; Tang, Z.; Liu, Y.; Du, X. Dielectric tunability of 0.94Na0.5Bi0.5TiO3-0.06BaTiO3 porous ceramics with oriented pore structure. J. Mater. Sci. Mater. Electron. 2024, 35, 284. [Google Scholar] [CrossRef]
- Sturm, J.; Friedrich, S.; Genies, S.; Buzon, D.; Rahn-Koltermann, G.; Rheinfeld, A.; Jossen, A. Experimental Analysis of Short-Circuit Scenarios Applied to Silicon-Graphite/Nickel-Rich Lithium-Ion Batteries. J. Electrochem. Soc. 2022, 169, 020569. [Google Scholar] [CrossRef]
- Yu, Y.; Vergori, E.; Worwood, D.; Tripathy, Y.; Guo, Y.; Somá, A.; Greenwood, D.; Marco, J. Distributed thermal monitoring of lithium ion batteries with optical fibre sensors. J. Energy Storage 2021, 39, 102560. [Google Scholar] [CrossRef]
- Wei, Z.; Hu, J.; He, H.; Yu, Y.; Marco, J. Embedded Distributed Temperature Sensing Enabled Multistate Joint Observation of Smart Lithium-Ion Battery. IEEE Trans. Ind. Electron. 2023, 70, 555–565. [Google Scholar] [CrossRef]
- Li, Y.; Wang, W.; Yang, X.-G.; Zuo, F.; Liu, S.; Lin, C. A smart Li-ion battery with self-sensing capabilities for enhanced life and safety. J. Power Sources 2022, 546, 231705. [Google Scholar] [CrossRef]
- Wang, X.; Zhu, J.; Wei, X.; Wang, D.; Xu, W.; Jin, Y.; Dai, H. Non-damaged lithium-ion batteries integrated functional electrode for operando temperature sensing. Energy Storage Mater. 2024, 65, 103160. [Google Scholar] [CrossRef]
- Lee, C.-Y.; Lee, S.-J.; Chen, Y.-H.; Chung, M.-Y.; Han, K.-C.; Chang, Y.-M.; Tang, M.-S. In-situ Monitoring of Temperature and Voltage in Lithium-Ion Battery by Embedded Flexible Micro Temperature and Voltage Sensor. Int. J. Electrochem. Sci. 2013, 8, 2968–2976. [Google Scholar] [CrossRef]
- Lee, C.-Y.; Lee, S.-J.; Tang, M.-S.; Chen, P.-C. In Situ Monitoring of Temperature inside Lithium-Ion Batteries by Flexible Micro Temperature Sensors. Sensors 2011, 11, 9942–9950. [Google Scholar] [CrossRef]
- Yu, Y.; Vergori, E.; Maddar, F.; Guo, Y.; Greenwood, D.; Marco, J. Real-time monitoring of internal structural deformation and thermal events in lithium-ion cell via embedded distributed optical fibre. J. Power Sources 2022, 521, 230957. [Google Scholar] [CrossRef]
- Fleming, J.; Amietszajew, T.; Charmet, J.; Roberts, A.J.; Greenwood, D.; Bhagat, R. The design and impact of in-situ and operando thermal sensing for smart energy storage. J. Energy Storage 2019, 22, 36–43. [Google Scholar] [CrossRef]
- Huang, F.; Gu, B.; Wu, Q.; Yang, H.; Hu, Y.; Liu, J.; Fu, Y.; He, X.-D.; Wu, H.; Jiang, J.; et al. Real-time monitoring of internal temperature of a lithium-ion battery using embedded fiber Bragg gratings. Chin. Opt. Lett. 2024, 22, 091202. [Google Scholar] [CrossRef]
- Dunphy, J.; Meltz, G.; Lamm, F.; Morey, W. Multifunction, distributed optical fiber sensor for composite cure and response monitoring. In Fiber Optic Smart Structures and Skins III; SPIE: Bellingham, WA, USA, 1990. [Google Scholar]
- Cheng, Y.; Zhao, S.; Shen, G.; Zhang, S.; Yao, P. Real-Time Temperature Monitoring of Lithium Batteries Based on Ultrasonic Technology. ACS Omega 2024, 9, 19517–19524. [Google Scholar] [CrossRef]
- Pan, T.; Zheng, X.; Guo, D.; Huang, X.; Li, W.; Yang, Z.; Jiang, X.; Hu, Y.; Gao, M.; Sun, W.; et al. Operando monitoring of internal temperature in lithium-ion battery enabled by wireless implantable sensor with ultrasonic communication. J. Energy Storage 2024, 101, 113977. [Google Scholar] [CrossRef]
- Zhang, G.; Cao, L.; Ge, S.; Wang, C.-Y.; E Shaffer, C.; Rahn, C.D. In situ measurement of temperature distribution in cylindrical li-ion Cells. ECS Meet. Abstr. 2014, MA2014-02, 466. [Google Scholar] [CrossRef]
- Zhu, C.; Shang, Y.; Lu, F.; Jiang, Y.; Cheng, C.; Mi, C. Core Temperature Estimation for Self-Heating Automotive Lithium-Ion Batteries in Cold Climates. IEEE Trans. Ind. Inform. 2020, 16, 3366–3375. [Google Scholar] [CrossRef]
- Waag, W.; Käbitz, S.; Sauer, D.U. Experimental investigation of the lithium-ion battery impedance characteristic at various conditions and aging states and its influence on the application. Appl. Energy 2013, 102, 885–897. [Google Scholar] [CrossRef]
- Liu, G.; Ouyang, M.; Lu, L.; Li, J.; Han, X. Analysis of the heat generation of lithium-ion battery during charging and discharging considering different influencing factors. J. Therm. Anal. Calorim. 2014, 116, 1001–1010. [Google Scholar] [CrossRef]
- Xie, Y.; Li, W.; Hu, X.; Zou, C.; Feng, F.; Tang, X. Novel Mesoscale Electrothermal Modeling for Lithium-Ion Batteries. IEEE Trans. Power Electron. 2020, 35, 2595–2614. [Google Scholar] [CrossRef]
- Wang, D.; Yang, Y.; Gu, T. A hierarchical adaptive extended Kalman filter algorithm for lithium-ion battery state of charge estimation. J. Energy Storage 2023, 62, 106831. [Google Scholar] [CrossRef]
- Khaparde, A.; Deshmukh, V.; Sharma, V.; Singh, U. Li-Ion Battery Temperature Forecasting Method: Case-Study. WSEAS Trans. Electron. 2023, 14, 112–121. [Google Scholar] [CrossRef]
- Al Miaari, A.; Ali, H.M. Batteries temperature prediction and thermal management using machine learning: An overview. Energy Rep. 2023, 10, 2277–2305. [Google Scholar] [CrossRef]
- Qiaoyun, L.; Xinwei, B.; Xiaomin, L.; Hui, Y. Thermal effect analysis of lithiumion batteries. J. Nanjing Univ. Technol. Nat. Sci. Ed. 2020, 42, 18–26. [Google Scholar]
- Dai, H.; Wang, Y. Study on Thermal Characteristics of Electric Vehicle Battery Module Based on Electrochemical Thermal Coupling Model. Automot. Eng. 2020, 42, 665–671, 687. [Google Scholar] [CrossRef]
- Yang, J.; Zhang, H.; Xu, Y. Heat Generation Analysis of Lithium-ion Battery Modules Based on Electrochemical-Thermal Coupling Model. Energy Storage Sci. Technol. 2023, 12, 2615–2625. [Google Scholar] [CrossRef]
- Fan, W.; Xu, G.; Yu, B.; Zhang, Z.; Lei, W.; Ren, M.; Dong, M. Research on Online Estimation Method of Internal Temperature of Lithium-ion Battery Based on Electrochemical Impedance Spectroscopy. Proc. CSEE 2021, 41, 3283–3293. [Google Scholar] [CrossRef]
- Qin, S. Research and Application of Internal Temperature-Impedance Modulus Estimation Method for Energy Storage Battery. Master’s Thesis, Zhengzhou University, Zhengzhou, China, 2020. [Google Scholar] [CrossRef]
- Cai, J. Estimation of Internal Temperature and State of Charge of Lithium-Ion Battery Based on Electrochemical Impedance Spectroscopy. Master’s Thesis, Harbin Institute of Technology, Harbin, China, 2020. [Google Scholar] [CrossRef]
- Jiang, J.; Wei, X.; Wang, X. Design of impedance measurement system for lithium-ion battery based on LTC6804. Chin. J. Power Sources 2016, 40, 2327–2331. [Google Scholar] [CrossRef]
- Chehab, Z.; Serrao, L.; Guezennec, Y.G.; Rizzoni, G. Aging Characterization of Nickel: Metal Hydride Batteries Using Electrochemical Impedance Spectroscopy. In Proceedings of the ASME 2006 International Mechanical Engineering Congress and Exposition, Chicago, IL, USA, 5–10 November 2006; pp. 343–349. [Google Scholar]
- Srinivasan, R.; Demirev, P.A.; Carkhuff, B.G. Rapid monitoring of impedance phase shifts in lithium-ion batteries for hazard prevention. J. Power Sources 2018, 405, 30–36. [Google Scholar] [CrossRef]
- Schmidt, J.P.; Arnold, S.; Loges, A.; Werner, D.; Wetzel, T.; Ivers-Tiffée, E. Measurement of the internal cell temperature via impedance: Evaluation and application of a new method. J. Power Sources 2013, 243, 110–117. [Google Scholar] [CrossRef]
- Richardson, R.R.; Ireland, P.T.; Howey, D.A. Battery internal temperature estimation by combined impedance and surface temperature measurement. J. Power Sources 2014, 265, 254–261. [Google Scholar] [CrossRef]
- Raijmakers, L.; Danilov, D.; van Lammeren, J.; Lammers, M.; Notten, P. Sensorless battery temperature measurements based on electrochemical impedance spectroscopy. J. Power Sources 2014, 247, 539–544. [Google Scholar] [CrossRef]
- Meddings, N.; Heinrich, M.; Overney, F.; Lee, J.-S.; Ruiz, V.; Napolitano, E.; Seitz, S.; Hinds, G.; Raccichini, R.; Gaberšček, M.; et al. Application of electrochemical impedance spectroscopy to commercial Li-ion cells: A review. J. Power Sources 2020, 480, 228742. [Google Scholar] [CrossRef]
- Wang, X.; Wei, X.; Zhu, J.; Dai, H.; Zheng, Y.; Xu, X.; Chen, Q. A review of modeling, acquisition, and application of lithium-ion battery impedance for onboard battery management. eTransportation 2021, 7, 100093. [Google Scholar] [CrossRef]
- Li, D.; Wang, L.; Duan, C.; Li, Q.; Wang, K. Temperature prediction of lithium-ion batteries based on electrochemical impedance spectrum: A review. Int. J. Energy Res. 2022, 46, 10372–10388. [Google Scholar] [CrossRef]
- Beelen, H.; Raijmakers, L.; Donkers, M.; Notten, P. A comparison and accuracy analysis of impedance-based temperature estimation methods for Li-ion batteries. Appl. Energy 2016, 175, 128–140. [Google Scholar] [CrossRef]
- Varnosfaderani, M.A.; Strickland, D. A Comparison of Online Electrochemical Spectroscopy Impedance Estimation of Batteries. IEEE Access 2018, 6, 23668–23677. [Google Scholar] [CrossRef]
- Beiranvand, H.; Placzek, J.M.; Liserre, M.; Zampardi, G.; Brogioli, D.C.; La Mantia, F. Review of Power Converter Topologies for Electrochemical Impedance Spectroscopy of Lithium-Ion Batteries. In Proceedings of the 24th European Conference on Power Electronics and Applications (EPE ECCE Europe), Hanover, Germany, 5–9 September 2022. [Google Scholar]
- Shen, Z.; Dai, F.; Jiao, F.; He, Y. A new method for estimating the internal temperature of lithium-ion batteries based on multi-frequency electrochemical impedance spectroscopy. Proc. CSEE 2024, 1–10. [Google Scholar] [CrossRef]











| Parameter | Flexible Thin-Film Temperature Sensors | NTC Temperature Sensor | Fiber Optic Sensor | Ultrasonic Wireless Sensor |
|---|---|---|---|---|
| Measurement accuracy | High accuracy, with temperature measurement errors as low as 0.17 °C. | Moderate accuracy, with temperature measurement errors around 0.5 °C. | High accuracy, with temperature measurement errors of ±0.5 °C and good linear relationship between Bragg wavelength and temperature. | The temperature measurement error is within the range of 0.08~0.2 °C. |
| Response time | Fast response time, with temperature-rise response times less than 1 ms. | Moderate response time, suitable for monitoring temperature changes during battery charging and discharging. | Fast response time, enabling real-time monitoring of internal temperature changes. | The response time is fast and can reflect the internal temperature change of the battery in real time. |
| Impact on battery performance | May cause about 4% battery capacity loss and can damage the original battery structure, increasing danger and manufacturing costs. | Minimal impact on battery capacity and coulombic efficiency, with a battery capacity retention rate reaching 84.6% and Coulombic efficiency reaching 99%. | Through reasonable design (e.g., IFE), it can achieve internal temperature monitoring with minimal impact on battery performance. | The implantation of the sensor has little impact on the battery performance, avoiding damage to the traditional wired sensor to the battery structure. |
| Advantages | Small size, high measurement accuracy, and fast response. | Low cost, simple measurement method, and minimal impact on battery performance. | High mechanical strength, corrosion resistance, high measurement accuracy, and fast response. | The sensor implantation has little impact on the battery performance, has non-invasive temperature measurement characteristics, does not affect the battery medium, and can monitor the internal temperature change of the battery in real time. |
| Disadvantages | Thermal resistance of the sensor insulation layer affects measurement accuracy, causes battery capacity loss, damages battery structure, and has a high manufacturing cost. | High resistance, noise issues, unstable at high temperatures, and not suitable for wide operating ranges. | High cost, miniaturization challenges for FBG demodulators, and signal decoupling complexity. | The sensor was not miniaturized, and the problem of reducing the interference of ambient temperature has not been further solved. |
| Monitoring Methods | Advantages | Disadvantages |
|---|---|---|
| NTC temperature sensor | Compared with the optical fiber sensor in contact temperature measurement, its cost is lower, the temperature measurement method is simple, and there is no need to identify the joint signal; compared with the Pt-100 temperature sensor, its sheet structure will not damage the battery pole piece, which is easier to encapsulate inside, and itcan more accurately monitor the internal temperature change of the battery during charging and discharging. | High resistance, noise problems; due to unstable drift and decalibration, especially at high temperatures, thermistors are not suitable for use over a wide operating range. |
| Fiber optic sensor | It has certain mechanical strength and corrosion resistance; its measurement accuracy and temperature-rise response speed are better than those of flexible thin-film thermocouples. The design of the IFE solves the problem of decoupling temperature and stress. | The cost and miniaturization of FBG demodulators remains an issue. |
| Ultrasonic wireless sensor | The implantation of the sensor has little impact on the performance of the battery, it avoids the damage of the traditional wired sensor to the battery structure, and iit s also very reliable under extreme conditions. | Miniaturization has not been realized, and the problem of reducing the interference of the environment has not been further solved. |
| Electrochemical-thermal coupling model | Its high accuracy can accurately represent the microscopic and macroscopic electrochemical reactions inside the battery, which is suitable for the initial battery optimization design. | There are many and complex factors to consider, and large errors will occur when simulating large batteries. |
| Multi-frequency EIS | The traditional single-frequency impedance method is only applicable to a certain temperature range, and this method expands the temperature estimation range. The accuracy of internal temperature estimation has been improved. | There are difficulties in monitoring the surface temperature and measuring the impedance of each cell online, including the complexity of the circuit and the increase in manufacturing costs. |
Disclaimer/Publisher’s Note: The statements, opinions and data contained in all publications are solely those of the individual author(s) and contributor(s) and not of MDPI and/or the editor(s). MDPI and/or the editor(s) disclaim responsibility for any injury to people or property resulting from any ideas, methods, instructions or products referred to in the content. |
© 2025 by the authors. Licensee MDPI, Basel, Switzerland. This article is an open access article distributed under the terms and conditions of the Creative Commons Attribution (CC BY) license (https://creativecommons.org/licenses/by/4.0/).
Share and Cite
Pan, Y.; Xu, K.; Chen, Z.; Wang, K. Advanced Techniques for Internal Temperature Monitoring in Lithium-Ion Batteries: A Review of Recent Developments. Coatings 2025, 15, 268. https://doi.org/10.3390/coatings15030268
Pan Y, Xu K, Chen Z, Wang K. Advanced Techniques for Internal Temperature Monitoring in Lithium-Ion Batteries: A Review of Recent Developments. Coatings. 2025; 15(3):268. https://doi.org/10.3390/coatings15030268
Chicago/Turabian StylePan, Yuanyuan, Ke Xu, Zhaoliang Chen, and Kai Wang. 2025. "Advanced Techniques for Internal Temperature Monitoring in Lithium-Ion Batteries: A Review of Recent Developments" Coatings 15, no. 3: 268. https://doi.org/10.3390/coatings15030268
APA StylePan, Y., Xu, K., Chen, Z., & Wang, K. (2025). Advanced Techniques for Internal Temperature Monitoring in Lithium-Ion Batteries: A Review of Recent Developments. Coatings, 15(3), 268. https://doi.org/10.3390/coatings15030268

