Abstract
In response to the issues of high complexity and low efficiency associated with the current reliance on manual sampling and instrumental measurement for obtaining maize leaf area index (LAI), this study constructed a maize image dataset comprising 624 images from three growth stages of summer maize in the Henan region, namely the jointing stage, small trumpet stage, and large trumpet stage. Furthermore, a maize LAI estimation model named LAINet, based on an improved convolutional neural network (CNN), was proposed. LAI estimation was carried out at these three key growth stages. In this study, the output structure was improved based on the ResNet architecture to adapt to regression tasks. The Triplet module was introduced to achieve feature fusion and self-attention mechanisms, thereby enhancing the accuracy of maize LAI estimation. The model structure was adjusted to enable the integration of growth-stage information, and the loss function was improved to accelerate the convergence speed of the network model. The model was validated on the self-constructed dataset. The results showed that the incorporation of attention mechanisms, integration of growth-stage information, and improvement of the loss function increased the model’s R2 by 0.04, 0.15, and 0.05, respectively. Among these, the integration of growth-stage information led to the greatest improvement, with the R2 increasing directly from 0.54 to 0.69. The improved model, LAINet, achieved an R2 of 0.81, which indicates that it can effectively estimate the LAI of maize. This model can provide information technology support for the phenotypic monitoring of field crops.
1. Introduction
Corn, as one of the world’s most important staple crops, serves not only as a major food source for humans but also has extensive applications in the fields of feed and industrial raw materials. With the continuous growth of the global population and the challenges posed by climate change, enhancing the yield and quality of corn has become a significant objective in agricultural research [1,2]. The LAI is an agronomic indicator reflecting the size of the crop population, which can not only measure the growth condition of crops but is also closely related to yield calculation. The accurate acquisition of LAI is of great significance for scientific cultivation management and yield estimation [3,4]. Traditional methods for estimating LAI require specialized personnel to conduct multiple sampling measurements using instruments, which is a relatively cumbersome process. For example, LAI measurement devices such as the LAI-2200C can be used for LAI determination, but they typically require purchase and operation by trained professionals. Some LAI measurement systems, such as the LAInet leaf area index automatic monitoring system, necessitate complex installation procedures, including the placement of sensor nodes above and below the canopy, as well as regular maintenance and calibration. Most remote-sensing-based monitoring relies on satellites, unmanned aerial vehicles (UAVs), or handheld remote-sensing devices, which often involve a certain degree of lag in data inversion and processing. In contrast, smartphones are convenient, fast, and widely available. By capturing images with smartphones and leveraging deep learning models, LAI estimation can be achieved. This approach provides an intelligent and low-cost method for obtaining crop phenotypic parameters, offering a technological reference for the application of artificial intelligence in smart agriculture. Maize grows rapidly, and there are few agricultural personnel with professional knowledge and measurement instruments. Therefore, estimating maize LAI through field images can help improve monitoring efficiency and meet the practical needs of large-scale maize planting and high-frequency monitoring.
Remote-sensing platforms currently possess robust data acquisition capabilities, enabling rapid coverage of extensive areas. High-resolution imagery from satellite, drone, and ground-based remote-sensing platforms allows for the extraction of a vast amount of surface data, facilitating application research in areas such as agricultural environmental monitoring [5,6], crop-planting surveys [7,8], crop phenotyping [9,10,11], and monitoring and early warning of agricultural pests, diseases, and weeds [12,13]. Zhou et al. [14] used the actual measured LAI data from the United States Soil Moisture Experiment and the surface reflectance data from Landsat 7 ETM+. By optimizing the parameters of Support Vector Regression (SVR) using the Artificial Bee Colony (ABC) algorithm, they achieved a determination coefficient (R2) of 0.775, thereby improving the inversion accuracy of LAI from remote-sensing images. He et al. [15] addressed the issue of LAI estimation for the Suaeda salsa wetlands in the Yellow River Delta. They utilized high-resolution hyperspectral remote-sensing data from drones and ground-based spectral data, combined with soil, vegetation, and image features, to propose a method based on a deep extreme-learning machine (DELM) algorithm optimized by random forest (RF) and particle swarm optimization (PSO). The final R2 and root mean square error (RMSE) reached 0.9546 and 0.1341, respectively. Wang et al. [16] proposed a method for inverting the LAI of winter wheat by combining the PROSAIL model with the VMG multivariate regression method. This method involved constructing an RGB vegetation index model and selecting the optimal model to invert the LAI of winter wheat. Subsequently, a sensitivity analysis of the PROSAIL parameters was conducted to obtain the optimal parameter values. Finally, the two models were combined using a fast simulated annealing algorithm, achieving a R2 of 0.8. The aforementioned methods have achieved high recognition accuracy. However, hyperspectral imaging instruments are relatively expensive, and the processing of hyperspectral data requires professionals to complete, making it difficult to achieve real-time detection in the field.
With the development of drone remote-sensing technology, drones have been widely used in precision agriculture due to their advantages of convenient operation, low cost, fast speed, high image resolution, and the ability to observe large areas [17,18,19]. Wittstruck et al. [20] explored the potential of using UAV-borne RGB data and convolutional neural networks (CNNs) for estimating the LAI of winter wheat during two cropping seasons, demonstrating that the combination of RGB data and plant structures provided the best overall prediction accuracy (R2 = 0.83) compared to models with only one input source (RGB: R2 = 0.58, nDSM: R2 = 0.75). Liu et al. [21] utilized multispectral data from drones and estimated the LAI of maize under different stress levels of disease using machine learning algorithms. The study ultimately demonstrated that the XGBoost method achieved the highest precision in LAI estimation under different disease stress levels, with a relative root mean square error of only 12.85%. Tao et al. [22] utilized hyperspectral data from drones and established models for the LAI of winter wheat at different growth stages using three models: multiple linear regression (MLR), partial least squares regression (PLSR), and RF. They demonstrated that the MLR model provided the best modeling results, with an average determination coefficient of 0.71 on the validation set. The aforementioned studies on crop phenotyping monitoring based on drone platforms have achieved promising results. However, there is still room for improvement in the complexity of spectral feature extraction and selection, model construction, and the accuracy and efficiency of estimation.
With the development of deep learning and convolutional neural networks (CNNs), CNNs can extract deep-level features from images, providing new methods for estimating LAI. Jiang et al. [23] conducted a comprehensive study evaluating the performance of a CNN model across eleven diverse land-cover types within global terrestrial ecosystems for short-term LAI prediction. Their results showed the CNN model achieved an overall R2 of 0.845 and RMSE of 0.301, outperforming all other baseline models. Hao et al. [24] selected ResNet, InceptionV3, and DenseNet to extract features from visible-light RGB images and used the LightGBM model for feature fusion, realizing LAI estimation for four crops—soybean, wheat, peanut, and maize—across six different growth stages. The results ultimately indicated that DenseNet had a strong feature extraction capability, with a determination coefficient reaching 0.71. Relevant studies have used deep learning to replace traditional machine learning, but still require extensive feature selection and extraction.
In real-world environments, RGB images of field crops are more easily obtained compared to spectral images. Li et al. [25] proposed a method for estimating the LAI of winter wheat based on color indices and texture features derived from RGB images captured by unmanned aerial vehicles (UAVs). By integrating multiple features from RGB images, this method enhances the accuracy of LAI estimation for winter wheat. The results indicate that the method achieves an R2 value of 0.730 and an RMSE of 0.691. Zhang et al. [26] developed a multi-feature collaborative optimization method based on the fusion of UAV RGB data and multispectral data. This approach addressed the limitations of traditional univariate models, which often suffer from poor adaptability to different scenarios and restricted accuracy. The results demonstrated that the random forest regression (RFR) model constructed using RGB data at a flight altitude of 20 m achieved the highest accuracy (R2 = 0.673, RMSE = 0.881). Furthermore, by integrating texture and cover features, the model’s accuracy was significantly improved by 7.3%. This study aims to explore the use of CNN networks for the regression analysis of RGB images to directly estimate LAI, thereby simplifying the steps of feature extraction and selection. Unlike traditional image processing or unmanned aerial vehicle (UAV) remote-sensing methods for estimating crop LAI, this study focuses on maize canopy images conveniently obtained using smartphones and constructs a deep learning model. The objective is to identify the optimal LAI estimation model for maize-breeding materials, providing references for maize growth monitoring, the rapid acquisition of phenotypic parameters, and yield estimation. In this paper, the CNN model is improved, using ResNet50 as the baseline model. The network output layer is modified, and a Triplet module is introduced into the model to enhance feature fusion and implement self-attention mechanisms, thereby improving model accuracy. The ResNet framework is reorganized to propose a lightweight model, LAINet. Additionally, the loss function is improved during the training process to enable rapid convergence of the model. The model is ultimately applied to the digital image recognition of maize to estimate the leaf area index using images, with the aim of replacing some manual observation tasks and providing effective support for crop phenotyping monitoring.
2. Materials and Methods
2.1. Data Source
The experimental research area is located at the maize-breeding experimental field of the Yuanyang Base of Henan Agricultural University (Yuanyang County, Xinxiang City, Henan Province). The experimental field is situated at 34°83′ N latitude and 113°84′ E longitude, with an elevation of approximately 81 m. The soil type is fluvo-aquic soil, and only one season of maize-breeding materials is planted per year. The location of the data-collection area has a warm temperate climate, characterized by a semi-humid continental monsoon climate. The typical climatic features of this region include scarce rainfall and frequent winds in spring, abundant rainfall and high temperatures in summer, cool and sunny autumn, and cold and dry winter, with distinct seasons. The frost-free period is 180–240 days, the average annual temperature is about 11–17 °C, and the annual rainfall is around 650 mm, with the majority of precipitation occurring in summer, accounting for 50–60% of the annual total. Rainfall in other months is relatively low, which is suitable for the growth of maize and other food crops. The geographical location of the experimental field is shown in Figure 1.
Figure 1.
Geographical location of data-collection area.
The maize was sown in late June 2023. Forty days after sowing, data collection began during clear-weather periods. The experiment collected canopy RGB images of multiple categories of maize-breeding materials. Data collection took place from July to August 2023, with a total of 67 sampling grid areas selected, each measuring 1.2 m × 2.4 m. Within each sampling grid area, two 1 m × 1 m image sampling zones were established. A smartphone equipped with a 50-million-pixel Sony IMX707 sensor was used to photograph each image sampling zone. During image collection, the device was mounted on a tripod 1 m directly above the sampling zone, with the lens facing downward and the phone parallel to the ground, with the flash and optical zoom turned off. A total of 12 image collections were conducted, yielding 624 maize images with a resolution of 3072 pixels × 4080 pixels. The specific times, quantities, and growth stages of the image collections are indicated in Table 1.
Table 1.
Number of images at different growth stages.
The areas for LAI data collection were the same as those for growth stage data, and the LAI of maize within the same area was measured and recorded immediately after capturing the canopy images. Some original images of maize growth stages are shown in Figure 2.
Figure 2.
Raw images of corn growth stage.
2.2. Dataset Division
In this study, the expanded and augmented dataset was divided into a training set and a validation set in a ratio of 7:3. The original number of images was limited (a total of 624 images), characterized as a high-precision small-sample dataset. To expand the maize LAI image dataset, data augmentation was performed following the procedure shown in Figure 3.
Figure 3.
LAI dataset division process.
For the images in the training set, after the division of the training and validation sets, image augmentation was performed. The enhancement after dataset division was to prevent any overlap between the original images of the training and validation sets, ensuring that the validation set data is cleaner. Additionally, to enhance the generalization capability of the model, random saturation enhancement and random contrast enhancement were applied to the images in the data reader, ensuring that the images for each training iteration are not identical. The number of images for each growth stage is shown in Table 2.
Table 2.
Number of images at different growth stages.
2.3. CNN Model
CNNs are deep learning models particularly well-suited for processing image data. They automatically learn features from images through multiple convolutional and pooling layers, thereby extracting high-level feature representations from raw pixel values. In this study, CNN was chosen as the model for estimating maize LAI. Firstly, CNNs can learn complex features related to vegetation structure from images, which are crucial for accurately predicting LAI. Secondly, the end-to-end learning approach of CNNs allows the model to directly map from image pixels to LAI, bypassing the feature extraction and selection steps required in traditional methods. Moreover, after appropriate training, CNN models have demonstrated good generalization capabilities, enabling the accurate prediction of LAI under different regions, times, and vegetation conditions. ResNet [27] represents a significant innovation in the field of convolutional neural networks, aiming to address the training challenges that arise with increasing network depth. This study selected the classic ResNet50 as the baseline model for LAI estimation and improved the model’s structure.
2.4. Improving the CNN-Based Maize LAI Estimation Model
To address the issues of low precision, large model size, and low processing efficiency caused by the complex background and large image size in field environment for maize images, improvements were made to ResNet in three aspects: network structure modification, addition of attention mechanisms, and integration of growth-stage features. Additionally, the loss function was improved during the training process.
2.4.1. Improve the Network Structure
The original ResNet was designed for classification tasks, whereas estimating LAI is a regression task. Therefore, the output layer of the ResNet network was modified. The original single-layer linear fully connected layer was changed to a three-layer linear connection, with ReLU [28] used as the activation function between the linear layers. The improved output layer structure is shown in Figure 4.
Figure 4.
Improvement of output layer.
Additionally, the ResNet network was originally developed based on the ImageNet 1K dataset, with input images having a resolution of 224 pixels × 224 pixels. In contrast, the original resolution of the maize dataset is significantly higher than that of the ImageNet [29] public dataset. To better learn the features of high-resolution maize images, the ResNet Block, which is the feature extraction module of the ResNet network, was improved. A comparison between the models before and after the improvement is shown in Figure 5. After the improvement, the ResNet module is divided into two types, one of which is a convolutional module with 1 × 1 convolutions connected at the beginning and end. These two types of modules are used alternately to enhance the feature fusion between network layers.
Figure 5.
Improvement of ResNet Block.
2.4.2. Feature Fusion and Attention Mechanism
ResNet lacks the implementation of attention mechanisms. In the improved ResNet structure, a Triplet attention mechanism module [30] was added to achieve the fusion of multi-scale features, and the structure of the Triplet module is shown in Figure 6. This module employs a novel method of calculating attention weights by capturing cross-dimensional interactions using a three-branch structure. The input tensor is first decomposed into three distinct branches, each corresponding to the channel, height, and width dimensions. In each branch, a rotation operation is applied to the input tensor to facilitate the interaction between different dimensions. Following the rotation, shared-weight convolution operations are performed in each branch to extract feature maps that represent the interactions across the respective dimensions. These feature maps are then passed through a global-average-pooling layer to generate attention weights, which quantify the importance of each dimension in the input tensor. The attention weights are subsequently applied to the input tensor via element-wise multiplication, modulating the feature maps to emphasize salient regions and suppress irrelevant background information. Finally, the modulated feature maps from the three branches are combined through a residual connection with the original input tensor, ensuring that the output retains both the enhanced features and the original input information. This design allows the Triplet module to effectively fuse multi-scale features and implement self-attention mechanisms with a lightweight architecture, improving the model’s ability to focus on critical regions of the input data. Compared to the SE module [31] and the CBAM module [32], this module can encode channel-wise and spatial information with fewer parameters, featuring high performance and lightweight characteristics.
Figure 6.
Structure of triplet module.
2.4.3. Integrate Phenological Information
Maize grows rapidly with significant changes in plant height. During the large trumpet stage, there is a considerable overlap of maize plant leaves, and due to the shooting angle, some leaves are occluded, leading to feature disappearance. This results in a certain deviation between the effective LAI and the actual LAI. By introducing the growth-stage number into the model, it can perform well at each growth stage. The input end of the improved ResNet model structure was modified to enable it to accept both growth-stage information and image data simultaneously. The growth-stage information was input into the network model using one-hot encoding, with the encoding for each growth stage shown in Table 3.
Table 3.
One-hot coding value for different growth stages.
To incorporate one-hot encoding into the network, modifications were made to the network structure. The input data to the network includes both image data and growth stage data encoded with one-hot encoding. During input, the data are split, with the growth-stage encoding information placed after the final-average-pooling layer of the network, and a linear layer is used for fusion. The model structure is shown in Figure 7.
Figure 7.
Structure of LAINet network.
2.4.4. Improve the Loss Function
Commonly used loss functions for regression tasks include L1Loss, L2Loss, and SmoothL1Loss [33]. L1Loss represents the mean absolute error (MAE) loss, while L2Loss represents the mean squared error (MSE) loss. L1Loss is more robust than L2Loss. L1Loss is less sensitive to outliers, with a constant derivative for the loss value. In the later stages of training, when the loss value is small and the learning rate remains unchanged, the loss function will fluctuate around a stable value, making it difficult to converge to a higher precision. L2Loss, on the other hand, tends to amplify the effect of outliers. Since L2Loss squares the error, when the error is greater than 1, it becomes significantly magnified. Models using L2Loss are more sensitive to outliers than those using L1Loss. If a sample is an outlier, the model must adjust to accommodate this single outlier, at the expense of many other normal samples. When using gradient descent for optimization, the gradients can be very large, and L2Loss may also lead to gradient explosion. SmoothL1Loss combines the advantages of L1Loss and L2Loss [34], with the calculation formula shown in Equation (1).
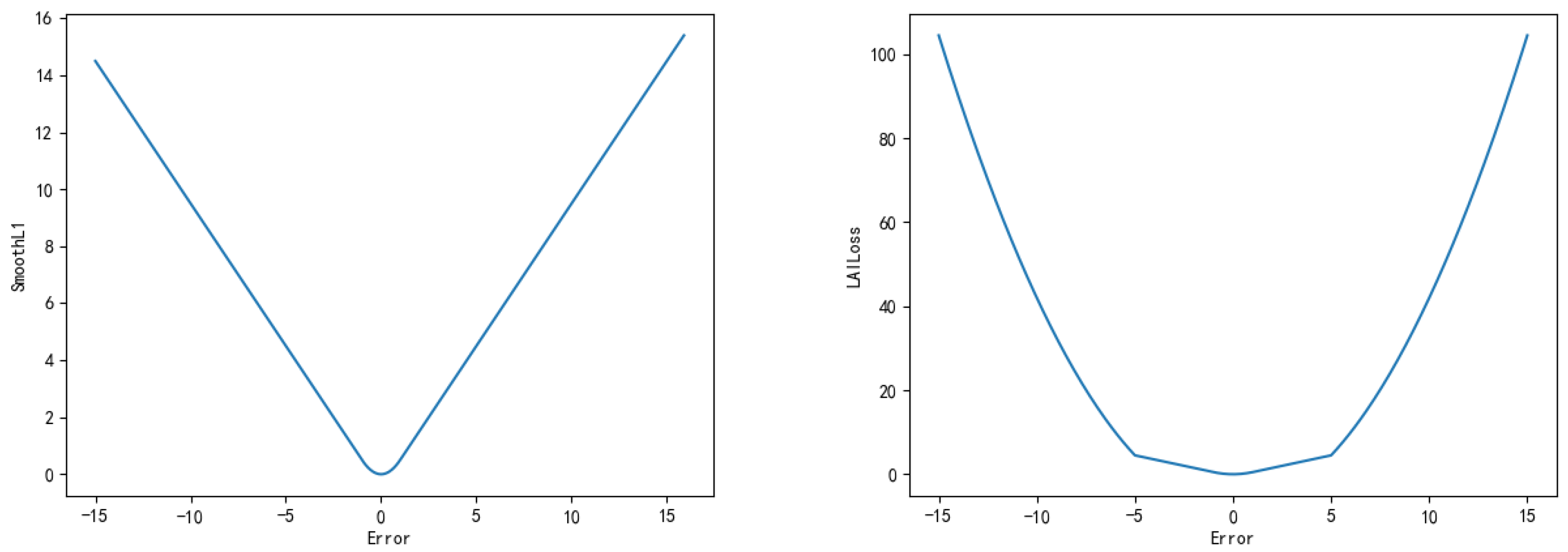
Although SmoothL1Loss addresses some of the issues associated with L1Loss and L2Loss to a certain extent, in the task of estimating maize LAI, the values of LAI typically fall within a specific range, with the maximum LAI value generally not exceeding the minimum by more than 5. The range of maize LAI usually does not exceed 5, and the difference between the predicted and actual values needs to be controlled within a reasonable range. To this end, the LAILoss function is a further optimization of the SmoothL1Loss function. When the error exceeds 5, the selected function amplifies the overall error to a greater extent, facilitating the adjustment of model parameters and reducing extreme cases where the LAI value is excessively large. A comparison of the curves of LAILoss and other loss functions is shown in Figure 8. The calculation formula is given in Equation (2).
Figure 8.
Function curves of LAILoss and others.
2.5. Test Environment and Parameters
The hardware environment for this experiment includes 32 GB of memory, an Intel (R) Core I7 11800F CPU, an NVIDIA V100 32GB GPU, and the operating system is Windows 11. The selected open-source deep learning framework is Pytorch, which is used to call the GPU for training different neural networks. During the experiment, the image size was fixed at 448 pixels × 448 pixels. The Lion optimizer was used, with a batch size set to 16, an initial learning rate of 0.001, and 120 iterations.
2.6. Model Evaluation Indicators
The performance of the model was evaluated using the MAE, MSE, RMSE, and R2 on the test set of the self-constructed maize LAI dataset.
3. Results and Analysis
3.1. The Impact of Improved Network Structure on the Model
Both the improved ResNet model and the original ResNet model were trained on the training set of the maize LAI dataset. Subsequently, testing was conducted on the validation set of the maize LAI dataset. The distribution of the estimated LAI values versus the true values on the validation set is shown in Figure 9.
Figure 9.
Result distribution using ResNet and ResNet-Reform.
As shown in Figure 9, the distribution of the predicted values versus the actual values for the original ResNet model mostly does not closely follow the blue diagonal line, indicating a poor fit of the model. In contrast, the improved ResNet model shows a significant enhancement compared to the original version, with most of the predicted values aligning more closely with the blue diagonal line. To further analyze the improvements brought by the model modifications, various regression evaluation metrics were calculated based on the predicted and actual values. The results of these evaluation metrics are presented in Table 4.
Table 4.
Results between ResNet and ResNet-Reform.
As shown in Table 4, the R2 of the original ResNet was only 0.22, which is almost incapable of performing the LAI estimation task. The improved ResNet model (ResNet-Reform) increased the R2 to 0.54, and all other evaluation metrics also outperformed the original model. The reason for the improvement is that the original ResNet was designed for classification tasks, and its output fully connected layer was also designed for classification. Even though setting the output layer to 1 can endow the model with some regression analysis capabilities, the single linear layer directly maps all features to 1, resulting in a significant loss of information and an inability to effectively utilize various image features. By adding extra linear layers, the model can capture the relationship between image features and LAI. Moreover, the three linear layers not only possess linear analysis capabilities but also have some nonlinear analysis capabilities, enabling the mapping of certain hidden nonlinear relationships, thereby ultimately enhancing the model’s fitting ability.
3.2. The Impact of Adding Attention Mechanism on the Model
After incorporating the attention mechanism module, the various errors of the model were effectively reduced. Table 5 shows the changes in model accuracy after the introduction of the attention mechanism.
Table 5.
Results between ResNet-Reform and ResNet-Attention.
The specific distribution of predicted values versus actual values is shown in Figure 10.
Figure 10.
Result distribution using ResNet-Attention.
As shown in Table 5, after the introduction of the attention mechanism, the MAE was reduced to 0.24, and the R2 reached 0.57, with all evaluation metrics showing significant improvement. Figure 10 indicates that compared to before the introduction of growth-stage information, the estimation accuracy has been greatly enhanced, with the distribution being closer to the diagonal line. The image with the highest improvement in estimation accuracy was selected for analysis, and a heatmap of the region of interest was drawn, as shown in Figure 11.
Figure 11.
Changes in image regions of interest after introducing attention-mechanism modules.
As shown in Figure 11, the original images were collected in a field environment with interferences from non-crop features such as soil, rocks, irrigation pipes, and debris. The irrigation pipes, in particular, affected the region of interest (ROI) in the images. Without the attention mechanism, the ROI was influenced by the pipes in the center of the image, leading to a significant difference between the estimated and actual values. After incorporating the attention-mechanism module, the model was trained to focus on the maize plants, thereby reducing the impact of the environment. This ultimately led to an improvement in the model’s accuracy.
3.3. The Impact of Integrating Phenological Information on the Model
The maize growth-stage data were encoded using one-hot encoding. Compared to not using growth-stage information, this approach led to improvements in the model’s evaluation metrics. The introduction of growth-stage data effectively enhanced the model’s performance. The model was ultimately validated on the validation set, with the results presented in Table 6.
Table 6.
Results between ResNet and ResNet-Stage.
As shown in Table 6, the ResNet-Stage model, which incorporates growth-stage data, achieves superior results compared to the original ResNet model. The MAE decreased from 0.23 to 0.19, and the R2 increased from 0.54 to 0.69. The distribution of predicted values versus actual values is illustrated in Figure 12.
Figure 12.
Result distribution using ResNet-Stage.
3.4. The Impact of Improving the Loss Function on the Model
To investigate the impact of different loss functions on the model, this study selected four loss functions—L1Loss, L2Loss, SmoothL1Loss, and LAILoss—for experimentation. The changes in MAE on the training set using the improved ResNet structure (ResNet-Reform) are shown in Figure 13.
Figure 13.
MAE results of using different loss functions.
As shown in Figure 13, the MAE converges more rapidly with the improved loss function compared to L1Loss, L2Loss, and SmoothL1Loss. Additionally, it avoids the sudden increase in MAE during training that can occur with L1Loss and SmoothL1Loss. The training results for different loss functions are presented in Table 7.
Table 7.
Results using different loss functions.
As shown in Table 7, the RMSE shows almost no significant difference when using different loss functions, while the MAE varies considerably. Using LAILoss as the loss function results in an MAE of 0.19, which is a decrease of 0.03, 0.04, and 0.04 compared to L1Loss, L2Loss, and SmoothL1Loss, respectively. The MAE reflects the situation of the average absolute error. Combining the information from Figure 13, it can be concluded that using the LAI loss function can suppress the extremely large results produced at the beginning, accelerate the convergence speed of the network, and effectively reduce the average absolute error.
3.5. Ablation Experiment
To investigate the impact of four improvement methods—improving network structure, adding attention mechanisms, integrating growth-stage information, and improving the loss function—on the final model performance, ablation studies were conducted on the maize LAI dataset. The results are shown in Table 8.
Table 8.
Results of ablation experiment.
Adjusting the structure is a fundamental improvement, and all other enhancements are built upon this foundational change. As shown in Table 8, the factors that most significantly affect the R2 of the ResNet-Reform model, in descending order, are the integration of growth-stage information, the improved loss function, and the addition of attention mechanisms. Compared to ResNet-Reform, R2 increased by 0.15, 0.05, and 0.03, respectively. The primary reason that integrating growth-stage information has the greatest impact on model accuracy is that the relationship between images and LAI varies across different growth stages. By introducing growth-stage information through one-hot encoding, the model can to some extent fit the feature changes between images of different growth stages and the leaf area index.
3.6. Comparison of Different Regression Methods
The improved CNN model was compared with traditional machine learning models, and the results are shown in Table 9. The enhanced CNN model, referred to as LAINet, outperformed conventional machine learning methods across all evaluation metrics. Specifically, LAINet achieved an MSE of 0.04, an MAE of 0.12, an RMSE of 0.21, and an R2 of 0.81. In contrast, the best-performing machine learning method, SVR-CC, had an MSE of 0.09, an MAE of 0.16, an RMSE of 0.40, and an R2 of 0.77. These results indicate that LAINet has a significant advantage in prediction accuracy and model fit. This superiority can be attributed to the fact that deep learning models, such as LAINet, directly utilize images as inputs for feature learning, whereas traditional machine learning methods require the manual calculation of vegetation features and an analysis of variable correlations to establish relationships between vegetation features and LAI. The latter approach may be more susceptible to environmental influences during feature selection, potentially leading to the omission of important features.
Table 9.
Results of different regression methods.
3.7. LAI Estimation Results Under Different Growth Stages
The LAI estimation results for different growth stages are shown in Table 10. The highest fitting degree was achieved during the small trumpet stage, with an RMSE of only 0.10 and an R2 of 0.91. The estimation accuracy was the lowest during the large trumpet stage, with MSE, MAE, and RMSE values of 0.11, 0.19, and 0.34, respectively, and an R2 of only 0.64.
Table 10.
Results of different growth stages.
To further analyze the prediction results for different growth stages, each image’s results were analyzed, and the differences between actual and estimated values were plotted. Using the actual values as the x coordinate and the predicted values as the y coordinate, a scatter plot was created as shown in Figure 14. The blue line in the figure represents the coincidence of predicted and actual values; points closer to the blue line indicate lower prediction deviations. Points below the blue line indicate that the predicted values are less than the actual values, while points above the blue line indicate that the predicted values are greater than the actual values. The red line represents the overall deviation of the predictions; when the red line coincides with the blue line, it indicates an overall deviation of 0. The larger the angle between the red and blue lines, the lower the fit, and the worse the overall prediction performance.
Figure 14.
Result distribution on the corn growth-stage dataset.
As shown in Figure 14, the constructed network model performs the worst during the large trumpet stage. The reason for this is that as maize grows and develops, the large trumpet stage has essentially completed canopy closure, and the leaves overlap and shade each other. Additionally, when capturing images, shadows can form between upper and lower leaves, leading to low prediction accuracy for some images, which affects the overall precision of the model.
4. Discussion
The present study introduces an enhanced CNN-based model, LAINet, designed to estimate the LAI of corn, addressing the inefficiencies and complexities associated with traditional LAI measurement techniques. The model’s architecture, built upon modifications to the ResNet framework, the integration of a Triplet module for feature fusion and self-attention, and the incorporation of growth-stage information alongside an optimized loss function, has demonstrated significant improvements in performance on a dataset of corn images captured across various growth stages.
The structural modifications to the ResNet output layer were foundational in enhancing the model’s performance. Transitioning from a single linear fully connected layer to a three-layer linear connection, interspersed with ReLU activation functions, allowed the model to more effectively capture the intricate relationships between image features and LAI. This architectural adjustment was pivotal in elevating the model’s fitting capabilities, as evidenced by the substantial increase in the R2 value from 0.22 to 0.54. This improvement underscores the necessity of tailored network adjustments for regression tasks, particularly when dealing with the nuanced data characteristics of agricultural imagery.
The integration of attention mechanisms through the Triplet module further refined the model’s precision. By enabling multi-scale feature fusion and self-attention, the model was able to concentrate on salient regions within the images, effectively mitigating the impact of background noise. This enhancement resulted in a modest yet notable increase in the R2 value by 0.03, highlighting the value of attention mechanisms in processing complex field images. This finding is consistent with prior research that has established the efficacy of attention mechanisms in enhancing the performance of image classification and other visual tasks.
The most significant leap in performance was observed with the incorporation of growth-stage information. Utilizing one-hot encoding to introduce these data into the model allowed for a more nuanced understanding of the variations in corn characteristics across different growth stages. This modification led to a dramatic increase in the R2 value from 0.54 to 0.69, underscoring the critical role of growth-stage information in accurate LAI estimation. The distinct structural and leaf distribution differences across growth stages provide essential cues that aid the model in more accurately predicting LAI, thereby enhancing the overall estimation accuracy.
The optimization of the loss function also played a crucial role in the model’s performance. The LAILoss function, an enhancement over SmoothL1Loss, was designed to amplify errors when they exceeded a certain threshold, thereby accelerating the adjustment of model parameters and improving convergence speed. This adjustment resulted in a noticeable reduction in the MAE, indicating that the improved loss function effectively guided the training process, minimizing prediction errors.
The LAINet model proposed in this study demonstrated significant advantages in the estimation of maize LAI; compared with the BO-CNN-BiLSTM deep learning model reported in the literature [35], the LAINet model achieved an R2 value of 0.81 through an improved CNN architecture, incorporating growth-stage information and an optimized loss function. This R2 value is comparable to that of the BCBL model in winter-wheat yield estimation, but with a smaller RMSE. These results indicate that the LAINet model has better fitting performance. It also exhibits stronger capabilities in feature extraction and fitting when dealing with complex image data, thereby more accurately reflecting the variations in maize LAI. Shi et al. [36] proposed an automated processing pipeline that integrates deep learning and clustering algorithms for individual segmentation of soybean plants and estimation of LAI in the field. Machine learning algorithms, including RF, support vector machine (SVM), and XGBoost, were employed to construct LAI prediction models. Among these, the SVM model exhibited the best performance on the validation set, with an R2 value of 0.79 and an RMSE of 0.47. In contrast, the LAINet model enhanced feature fusion and self-attention mechanisms by incorporating a Triplet module, thereby improving the robustness and adaptability of the model. As a result, LAINet demonstrated superior performance in estimating maize LAI across different growth stages, achieving an R2 value of 0.81. Compared with the method based on drone-based multispectral imaging proposed in Reference [37], LAINet leverages RGB image data and employs an improved CNN architecture to achieve higher estimation accuracy (R2 = 0.81), whereas the R2 value for the multispectral imaging method is 0.80. In addition to its superior accuracy, the LAINet model also features low data acquisition costs and ease of large-scale application.
Despite these advancements, the model exhibited varying degrees of accuracy across different growth stages. Notably, the model’s performance was least accurate during the late trumpet stage, with an R2 value of only 0.64. This discrepancy is likely attributable to the increased complexity of image features during this stage, characterized by overlapping leaves and shadowing, which complicates feature extraction. Additionally, while the model performed well on the self-constructed dataset, its generalizability to other regions or varying planting conditions remains untested. Future research should aim to validate the model’s performance on a broader range of datasets to assess its robustness and adaptability.
Looking forward, the introduction of more sophisticated image-enhancement techniques, such as random rotation, cropping, and flipping, can enhance the model’s adaptability to different shooting angles and lighting conditions, thereby improving its robustness in complex environments. Additionally, in terms of model lightweighting and real-time performance, although LAINet achieves high accuracy, its computational complexity poses challenges for real-time monitoring systems. Techniques such as model pruning, quantization, and knowledge distillation could be employed to reduce the model’s parameter count and computational demands, enabling deployment on edge devices for real-time crop phenotyping.
In conclusion, the LAINet model introduced in this study has shown remarkable performance in estimating corn LAI, yet it is not without limitations. Future research endeavors should focus on optimizing model architecture and training methodologies to enhance robustness and real-time capabilities, ensuring the model’s applicability in practical scenarios.
5. Conclusions
This study presents a maize LAI estimation model, LAINet, based on an improved CNN. By constructing a maize image dataset across three critical growth stages of summer maize in Henan (jointing stage, small trumpet stage, and large trumpet stage), and by modifying the output structure of the ResNet architecture, incorporating a Triplet module for feature fusion and self-attention mechanisms, integrating growth-stage information, and optimizing the loss function, the model significantly enhanced the accuracy of maize LAI estimation. Compared with traditional methods, LAINet eliminates the need for multiple sampling measurements by professionals, effectively simplifies the steps of feature extraction and selection, and achieves a coefficient of determination (R2) of 0.81 on the self-constructed dataset. It can rapidly and efficiently estimate maize LAI, providing robust technical support for crop phenotyping and monitoring. However, this study is limited to datasets from three growth stages. Future research will expand the dataset to include more growth stages, covering key nodes across the entire growth cycle, to improve the model’s generalizability. Building on these findings, future work can further optimize the model architecture and training methods, introduce more advanced image-enhancement techniques to enhance the model’s adaptability to different shooting angles and lighting conditions, and promote the widespread application of this model in practical agricultural production.
- (1)
- After improving the output layer of the ResNet network, the accuracy of LAI estimation was significantly enhanced. Compared to the unimproved version, the R2 increased from 0.22 to 0.54.
- (2)
- A comprehensive comparison of the various improvements shows that incorporating an attention mechanism, integrating growth-stage information, and improving the loss function each increased the R2 of the improved output layer model by 0.03, 0.15, and 0.05, respectively. Among these, the integration of growth-stage information had the most significant impact, directly increasing the R2 from 0.54 to 0.69.
- (3)
- Compared to machine learning, the improved CNN model is capable of automatic feature extraction, eliminating the complex steps involved in traditional feature extraction, while also achieving higher estimation accuracy.
- (4)
- The proposed method can quickly and efficiently estimate the LAI of maize, providing a technical reference for crop phenotyping monitoring.
Author Contributions
Conceptualization, C.Y., J.L. and L.S.; methodology, C.Y., J.L. and L.S.; software, C.Y., J.L. and Z.L.; validation, C.Y., J.L. and S.X.; formal analysis, C.Y., J.L. and L.X.; investigation, J.W. and H.Q.; resources, C.Y., J.L. and L.S.; data curation, C.Y., J.L., Z.L., S.X., L.X., J.W., H.Q. and L.S.; writing—original draft preparation, C.Y., J.L. and L.S.; writing—review and editing, C.Y., J.L., Z.L., S.X., L.X., J.W., H.Q. and L.S.; visualization, C.Y., J.L. and J.W.; supervision, H.Q.; project administration, L.S.; funding acquisition, L.S. All authors have read and agreed to the published version of the manuscript.
Funding
This research was funded by the National Natural Science Foundation of China (No. 31501225); the Natural Science Foundation of Henan Province (No. 242301420143, No. 232300420146); the key research and development projects of Henan Province (No. 241111110080); the Key Scientific and Technological Project of Henan Province (No. 242102111193).
Institutional Review Board Statement
Not applicable.
Informed Consent Statement
Not applicable.
Data Availability Statement
Data will be made available on request.
Conflicts of Interest
The authors declare no conflict of interest.
References
- Erenstein, O.; Jaleta, M.; Sonder, K.; Mottaleb, K.; Prasanna, B.M. Global maize production, consumption and trade: Trends and R&D implications. Food Secur. 2022, 14, 1295–1319. [Google Scholar] [CrossRef]
- Wang, J.; Hu, X. Research on corn production efficiency and influencing factors of typical farms: Based on data from 12 corn-producing countries from 2012 to 2019. PLoS ONE 2021, 16, e0254423. [Google Scholar] [CrossRef] [PubMed]
- Li, H.; Zhou, Y.; Zhao, X.; Zhang, X.; Liang, S. A dataset of 0.05-degree leaf area index in China during 1983–2100 based on deep learning network. Sci. Data 2024, 11, 1122. [Google Scholar] [CrossRef]
- Cheng, Q.; Ding, F.; Xu, H.; Guo, S.; Li, Z.; Chen, Z. Quantifying corn LAI using machine learning and UAV multispectral imaging. Precis. Agric. 2024, 25, 1777–1799. [Google Scholar] [CrossRef]
- Xu, R.; Fan, Y.; Fan, B.; Feng, G.; Li, R. Classification and Monitoring of Salt Marsh Vegetation in the Yellow River Delta Based on Multi-Source Remote Sensing Data Fusion. Sensors 2025, 25, 529. [Google Scholar] [CrossRef] [PubMed]
- Zhang, J.; Qi, Y.; Li, Q.; Zhang, J.; Yang, R.; Wang, H.; Li, X. Combining UAV-Based Multispectral and Thermal Images to Diagnosing Dryness Under Different Crop Areas on the Loess Plateau. Agriculture 2025, 15, 126. [Google Scholar] [CrossRef]
- Zhang, P.; Lu, B.; Ge, J.; Wang, X.; Yang, Y.; Shang, J.; La, Z.; Zang, H.; Zeng, Z. Using UAV-based multispectral and RGB imagery to monitor above-ground biomass of oat-based diversified cropping. Eur. J. Agron. 2025, 162, 127422. [Google Scholar] [CrossRef]
- Crusiol, L.G.T.; Nanni, M.R.; Furlanetto, R.H.; Sibaldelli, R.N.R.; Cezar, E.; Sun, L.; Foloni, J.S.S.; Mertz-Henning, L.M.; Nepomuceno, A.L.; Neumaier, N.; et al. Classification of Soybean Genotypes Assessed Under Different Water Availability and at Different Phenological Stages Using Leaf-Based Hyperspectral Reflectance. Remote Sens. 2021, 13, 172. [Google Scholar] [CrossRef]
- Curran, P.J. Remote sensing in agriculture: An introductory review. J. Geogr. 1987, 86, 147–156. [Google Scholar] [CrossRef]
- Ogungbuyi, M.G.; Mohammed, C.; Fischer, A.M.; Turner, D.; Whitehead, J.; Harrison, M.T. Integration of Drone and Satellite Imagery Improves Agricultural Management Agility. Remote Sens. 2024, 16, 4688. [Google Scholar] [CrossRef]
- Terentev, A.; Badenko, V.; Shaydayuk, E.; Emelyanov, D.; Eremenko, D.; Klabukov, D.; Fedotov, A.; Dolzhenko, V. Hyperspectral Remote Sensing for Early Detection of Wheat Leaf Rust Caused by Puccinia triticina. Agriculture 2023, 13, 1186. [Google Scholar] [CrossRef]
- Long, L.; Chen, Y.; Song, S.; Zhang, X.; Jia, X.; Lu, Y.; Liu, G. Remote sensing monitoring of pine wilt disease based on time-series remote sensing index. Remote Sens. 2023, 15, 360. [Google Scholar] [CrossRef]
- Yang, C. High resolution satellite imaging sensors for precision agriculture. Front. Agric. Sci. Eng. 2018, 5, 393–405. [Google Scholar] [CrossRef]
- Zhou, X.; Li, N.; Pan, Y.; Sun, L. Optimized SVR based on artificial bee colony algorithm for leaf area index inversion. Natl. Remote Sens. Bull. 2022, 26, 766–780. [Google Scholar] [CrossRef]
- He, S.; Zhang, S.; Tian, J.; Lu, X. UAV hyperspectral inversion of Suaeda Salsa leaf area index in coastal wetlands combined with multimodal data. J. Remote Sens. 2023, 27, 1441–1453. [Google Scholar] [CrossRef]
- Wang, X.; Lu, X.; Yang, Z.; Gao, Z.; Wang, L.; Zhang, B. Retrieving Method for Leaf Area Index of Winter Wheat by Combining PROSAIL Model with VMG Model. Trans. Chin. Soc. Agric. Mach. 2022, 53, 209–216. [Google Scholar] [CrossRef]
- Gao, C.; Ji, X.; He, Q.; Gong, Z.; Sun, H.; Wen, T.; Guo, W. Monitoring of Wheat Fusarium Head Blight on Spectral and Textural Analysis of UAV Multispectral Imagery. Agriculture 2023, 13, 293. [Google Scholar] [CrossRef]
- Yeh, J.F.; Lin, K.M.; Yuan, L.C.; Hsu, J.M. Automatic Counting and Location Labeling of Rice Seedlings from Unmanned Aerial Vehicle Images. Electronics 2024, 13, 273. [Google Scholar] [CrossRef]
- Wang, J.; Zhang, S.; Lizaga, I.; Zhang, Y.; Ge, X.; Zhang, Z.; Zhang, W.; Huang, Q.; Hu, Z. UAS-based remote sensing for agricultural Monitoring: Current status and perspectives. Comput. Electron. Agric. 2024, 227, 109501. [Google Scholar] [CrossRef]
- Wittstruck, L.; Jarmer, T.; Trautz, D.; Waske, B. Estimating LAI From Winter Wheat Using UAV Data and CNNs. IEEE Geosci. Remote Sens. Lett. 2022, 19, 1–5. [Google Scholar] [CrossRef]
- Liu, S.; Jin, X.; Feng, H.; Nie, C.; Bai, Y.; Cheng, M. Analysis of Effect of Disease Stress on Maize LAI Remote Sensing Estimation. Trans. Chin. Soc. Agric. Mach. 2023, 54, 246. [Google Scholar] [CrossRef]
- Tao, H.; Xu, L.; Feng, H.; Yang, G.; Miao, M.; Lin, B. Estimation of plant height and biomass of winter wheat based on UAV digital image. Trans. Chin. Soc. Agric. Mach. 2020, 51, 180–191. [Google Scholar] [CrossRef]
- Jiang, C.; Yeddula, S.D.; Ku, W.S. A convolutional neural network model for accurate short-term leaf area index prediction. Model. Earth Syst. Environ. 2024, 10, 6397–6412. [Google Scholar] [CrossRef]
- Zi-yuan, H.; Wei, Y.; Hao, L.; Hao, Y.; Min-zan, L. Study on Prediction Models for Leaf Area Index of Multiple Crops Based on Multi-Source Information and Deep Learning. Spectrosc. Spectr. Anal. 2023, 43, 3862–3870. [Google Scholar]
- Li, H.; Yan, X.; Su, P.; Su, Y.; Li, J.; Xu, Z.; Gao, C.; Zhao, Y.; Feng, M.; Shafiq, F.; et al. Estimation of winter wheat LAI based on color indices and texture features of RGB images taken by UAV. J. Sci. Food Agric. 2025, 105, 189–200. [Google Scholar] [CrossRef] [PubMed]
- Zhang, Y.; Jiang, Y.; Xu, B.; Yang, G.; Feng, H.; Yang, X.; Yang, H.; Liu, C.; Cheng, Z.; Feng, Z. Study on the Estimation of Leaf Area Index in Rice Based on UAV RGB and Multispectral Data. Remote Sens. 2024, 16, 3049. [Google Scholar] [CrossRef]
- He, K.; Zhang, X.; Ren, S.; Sun, J. Deep residual learning for image recognition. In Proceedings of the IEEE Conference on Computer Vision and Pattern Recognition, Las Vegas, NV, USA, 27–30 June 2016; pp. 770–778. [Google Scholar]
- Maas, A.L.; Hannun, A.Y.; Ng, A.Y. Rectifier nonlinearities improve neural network acoustic models. In Proceedings of the International Conference on Machine Learning, Atlanta, GA, USA, 16–21 June 2013; Volume 30, p. 3. [Google Scholar]
- Deng, J.; Dong, W.; Socher, R.; Li, L.J.; Li, K.; Fei-Fei, L. Imagenet: A large-scale hierarchical image database. In Proceedings of the 2009 IEEE Conference on Computer Vision and Pattern Recognition, Miami, FL, USA, 20–25 June 2009; IEEE: Piscataway, NJ, USA, 2009; pp. 248–255. [Google Scholar] [CrossRef]
- Misra, D.; Nalamada, T.; Arasanipalai, A.U.; Hou, Q. Rotate to attend: Convolutional triplet attention module. In Proceedings of the IEEE/CVF Winter Conference on Applications of Computer Vision, Waikoloa, HI, USA, 3–8 January 2021; pp. 3139–3148. [Google Scholar] [CrossRef]
- Hu, J.; Shen, L.; Sun, G. Squeeze-and-excitation networks. In Proceedings of the IEEE Conference on Computer Vision and Pattern Recognition, Salt Lake City, UT, USA, 18–23 June 2018; pp. 7132–7141. [Google Scholar] [CrossRef]
- Woo, S.; Park, J.; Lee, J.Y.; Kweon, I.S. Cbam: Convolutional block attention module. In Proceedings of the European Conference on Computer Vision (ECCV), Munich, Germany, 8–14 September 2018; pp. 3–19. [Google Scholar] [CrossRef]
- Zhao, H.; Liu, W.; Zhou, Y.; Luo, Y.; Zong, S.; Ren, L. Method for detecting pine forest discoloured epidemic wood based on semi-supervised learning. Trans. Chin. Soc. Agric. Eng. 2022, 38, 164–170. [Google Scholar] [CrossRef]
- Tang, H.; Xiao, J.; Zhai, Y.; Yang, D. Remote sensing image matching algorithm based on cycle generative adversarial strategy. J. Optoelectron. Laser 2022, 33, 824–830. [Google Scholar] [CrossRef]
- Zhang, L.; Li, C.; Wu, X.; Xiang, H.; Jiao, Y.; Chai, H. BO-CNN-BiLSTM deep learning model integrating multisource remote sensing data for improving winter wheat yield estimation. Front. Plant Sci. 2024, 15, 1500499. [Google Scholar] [CrossRef] [PubMed]
- Shi, B.; Guo, L.; Yu, L. Accurate LAI estimation of soybean plants in the field using deep learning and clustering algorithms. Front. Plant Sci. 2025, 15, 1501612. [Google Scholar] [CrossRef] [PubMed]
- Yao, X.; Wang, N.; Liu, Y.; Cheng, T.; Tian, Y.; Chen, Q.; Zhu, Y. Estimation of wheat LAI at middle to high levels using unmanned aerial vehicle narrowband multispectral imagery. Remote Sens. 2017, 9, 1304. [Google Scholar] [CrossRef]
Disclaimer/Publisher’s Note: The statements, opinions and data contained in all publications are solely those of the individual author(s) and contributor(s) and not of MDPI and/or the editor(s). MDPI and/or the editor(s) disclaim responsibility for any injury to people or property resulting from any ideas, methods, instructions or products referred to in the content. |
© 2025 by the authors. Licensee MDPI, Basel, Switzerland. This article is an open access article distributed under the terms and conditions of the Creative Commons Attribution (CC BY) license (https://creativecommons.org/licenses/by/4.0/).













