You are currently viewing a new version of our website. To view the old version click .
Agriculture
  • Review
  • Open Access

21 February 2023

Unravelling the Recent Developments in the Production Technology and Efficient Applications of Biochar for Agro-Ecosystems

,
,
,
,
and
1
Department of Environmental Sciences, Central University of Jharkhand, Ranchi 835205, India
2
Academy of Biology and Biotechnology, Southern Federal University, Rostov-on-Don 44090, Russia
*
Authors to whom correspondence should be addressed.
These authors contributed equally to this work.
This article belongs to the Special Issue Plant–Soil–Microbe Interactions for Sustainable Crop Production

Abstract

Considerable interest is being shown in using biochar production from waste biomass with a variety of disciplines to address the most pressing environmental challenges. Biochar produced by the thermal decomposition of biomass under oxygen-limited conditions is gaining popularity as a low-cost amendment for agro-ecosystems. The efficiency of biochar formation is affected by temperature, heating rate, feedstock type, particle size and reactor conditions. Properties such as pH, surface area and ash content of produced biochar increases with increasing temperatures. Biochar produced at lower heating rates may have high porosity and be beneficial for morphological changes in the soil. Biochar can help to enhance soil health and fertility as well as improve agricultural yield. As a result, biochar can assist in increasing food security by promoting sustainable agricultural systems and preserving an eco-friendly environment. Biochar is also widely being used as a sorbent for organic and inorganic pollutants, owing to its large surface area, allowing it to be immobilized from soil with ease. The functional groups and charges present on the surface of biochar play an important role in pollutants removal. This review focuses on the mechanisms of biochar production using different waste materials as a feed stock, factors that influence biochar quality as well as application of biochar in agricultural soil and their reclamation as well. This article also discusses knowledge gaps and future perspectives in the field of biochar-based toxic-pollution remediation.

1. Introduction

Waste utilization is one of the utmost important aspects of environmental management. Converting waste to biochar is a practical solution for addressing sustainable production systems and maintaining an eco-friendly environment. Biochar is a solid by-product of the thermal conversion of biomass or feedstock materials in oxygen-less environments [1,2]. Biochar can also be defined as low-cost carbonaceous (65–90%) material made by pyrolyzing waste biomass in the absence of oxygen [3,4]. It can be produced from a variety of feedstock materials, including agricultural waste, animal manure, paper products and so on. The biochar production rate is primarily dependent on heating values and temperatures (~350 ≤ 1000 °C) [5,6]. It has been well identified that feedstocks and thermochemical decomposition methods and their temperature and durations can all affect the physicochemical properties of biochar [7]. As a result, the properties of biochar derived from various feedstock materials differ as it relates to high surface area, maximum cation exchange capacity, high porosity, stability and functional groups, which makes biochar suitable for a variety of applications [8,9]. Thus, fast and easy preparation, eco-friendliness, reusability and cost-effectiveness are some advantages of biochar [10,11].
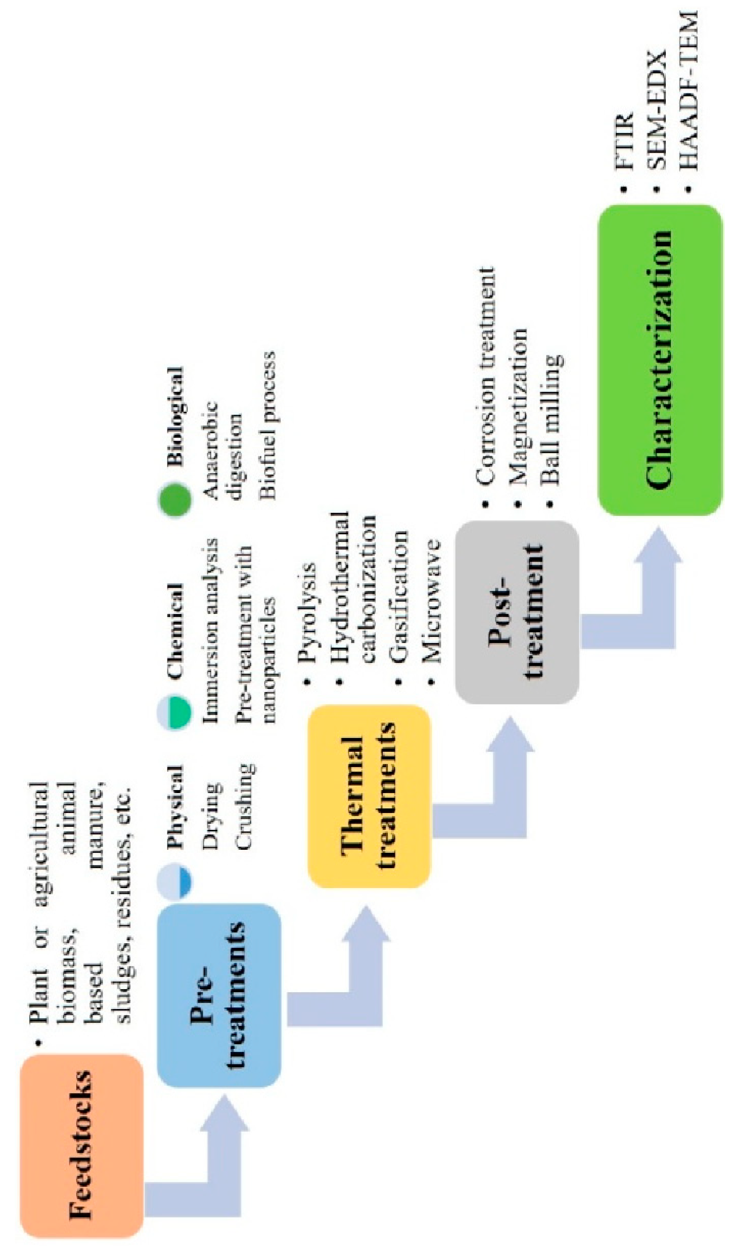
Recently, biochar application combined with previously adapted practices, such as organic farming and chemical fertilizer-based agriculture, is being promoted for managing agricultural sustainability [12,13,14,15]. An investigation of biochar’s function in composting and the use of biochar–compost mixtures in agricultural systems were identified to be the newest study areas [16]. According to studies, using biochar in conjunction with other farm management techniques (including tillage, nutrient, residue and irrigation management) may be a better plan of action in the event of climate change, especially in places with restricted water supplies [12,17]. Several studies are available to prove the potential of biochar in achieving environmental and agronomical benefits. These may help in climate change mitigation, enhanced crop productivity, increased soil microbial biomass, etc. The properties of biochar play an important role in determining soil organic matter, moisture availability, fertilizer use efficiency, nutrient uptake and leaching, etc. Improving soil moisture and nutrient availability are crucial components of biochar to increase plant nutrition and decrease nutrient leaching, particularly of nitrogen (N), phosphorus (P) and potassium (K). Biochar can improve crop yields and soil quality when combined with other organic additives such as manures [18]. Refs. [19,20] observed that mixing biochar with mineral fertilizer has a considerable impact on nutrient use efficiencies and maize productivity. Ref. [21] studied the effects of biochar on enhancing nitrogen uptake efficiency amended in Chinese paddy fields, which increases the yields of rice. Similarly, ref. [22] observed that peanut hull biochar increased the concentration of nutrients (N, P, K, magnesium (mg) and calcium (Ca)) and pH. Several studies have been conducted to investigate the feasibility of using biochar made from plant residues, animal manure, pharmaceuticals and biosolids to adsorb pesticides and toxic metals [23,24,25,26,27]. They have also mentioned that the ability of biochar to adsorb pollutants is dependent on the feedstock materials and their physiochemical properties. Biochar is a promising renewable resource for the economy with several environmental benefits [16,28,29]. As a result, biochar has been produced using variety of feedstocks and other materials and three distinct technologies: pre-treatment, thermal technologies and post-treatment technologies [30,31,32], as mentioned in Figure 1. Ref. [33] mentioned that different methods such as pyrolysis, hydrothermal carbonization and gasification can be used to produce biochar. They also have stated that pyrolysis methods are appropriate for producing biochar from feedstock materials. However, research on various components of biochar has primarily taken place in industrialized nations including the United States, Australia, South America and Europe, as well as a few emerging nations such as China [34]. Therefore, there is a lot of room to investigate how biochar might be used to manage agriculture in a number of developing and resource-poor nations such as rainfed areas with low water availability, such as sub-Saharan Africa and South and Southeast Asia [34]. Furthermore, there are relatively few studies on the use of biochar in dry, tropical Indian agro-ecosystems with cropping systems based on previously modified organic and chemical fertilizer applications. These agro-ecosystems have a significant capacity to store carbon; hence, investigating the function of biochar is crucial in the context of climate change scenarios [35].
Figure 1. Representative workflow of the technologies/methodologies used for the production of biochar.
The existing state of knowledge is mostly based on small-scale laboratory and greenhouse conditions. The properties of biochar may vary depending on the feedstock used and the method of production. The availability of feedstock, economic benefits, energy requirements and environmental problems (if any) associated with its large-scale production and use are still being explored. Preliminary evidence suggests that biochar can play an important role in addressing the problems caused by climate change and threats to agro-ecosystem sustainability.
This review discusses the principles and concepts of producing biochar and the factors that influence biochar’s quality and its applications. The aim of this study is to summarize biochar’s properties produced from various feedstocks materials and also their applications in agro-ecosystems. This review is aimed at assisting researchers throughout the world in the selection of appropriate biochar produced at different conditions to promote agriculture and environmental sustainability without reducing crop output.

2. Methodology

An exhaustive literature search was conducted using Scopus with the search keywords for this review being “biochar and agro-ecosystem, agricultural productivity, crop production, crop yield, economics of biochar, biochar production, etc.” Science Direct and Google Scholar searches were also carried out and studies were deemed to be eligible for inclusion in the review study. The literature cited in this review was published from 2003 to 2022, and the papers majorly targeted were from journal articles, book chapters, books, conference papers and technical reports published between 2003 and 2022. Relevant data from each study were extracted on the biochar production process, feedstock used, biochar preparation methodology, factors impacting the process and yield of biochar and biochar physiochemical characteristics. Both pot and field experiments were documented in the review to increase the number of investigations. Further, the journals of interest were Science of the Total Environment, Journal of Environmental Quality, Journal of Environmental Management, Journal of Agriculture, Ecosystem and Environment, Environmental Pollution, Agronomy, Biochar, Plant Physiology and Biochemistry, Bioresource Technology, Chemosphere, etc., which were searched up to 2022 in order to delve deeper into the relevant literature. We selected and cited 209 articles from the total number of studies found, out of which the total number of articles (including research papers and review papers) was 198 followed by 5 book chapters, 4 books and 2 conference papers. Around 70% of the documents cited were from the years 2016 to 2022.

3. Biochar Production Process

The making of biochar is simple and suitable for many regions around the world; however, large-scale development requires optimization and economic evaluation. Furthermore, the process of producing biochar ranges from traditional kilns and earth mounds to engineered systems that depend on flat beds or fluidized reactors for pyrolysis, gasification or other methodologies [36].

3.1. Feedstocks

There are many potential feedstock materials used in the production of biochar, including wood and agricultural wastes, leaves, rice husks and straw, paper sludge, food waste, manure, bagasse, etc. [37,38,39,40,41] Feedstocks for biochar production are plentiful and inexpensive, primarily derived from agricultural biomass and solid waste [42,43]. Furthermore, agricultural waste feedstock materials (rice, wheat and maize straws), forest residues, etc. are used to make biochar, as mentioned in Figure 2. Biochar produced from invasive terrestrial plant species and different aquatic weeds can aid in invasion management while also protecting the environment [44]. Similarly, crop waste and wood are both energy-rich feedstocks that lend themselves well to pyrolysis [45,46]. Some wastes such as manure or sewage sludge may be appropriate for biochar production, if they can be produced at very high temperatures [47]. Various types of animal waste (chicken or poultry manure, sheep manure, duck manure) have proven to be valuable soil amendments after being pyrolyzed, because of their higher nutrients content [38]. In addition, the application of biochar improved waste management and provided valuable nutrients (such as N, P, K) to the soil as well as metal sorption on contaminated land [48]. Knowing how initial feedstock characteristics influence biochar properties is critical in terms of feedstock. Feedstocks have been found to have a significant impact in the production of biochars with distinctly varied chemical characteristics [49]. Wood-based biochars contain more C and less plant-available nutrients, whereas manure-based biochars exhibit the opposite trend, and grass-based biochars often fall midway between woody and manure biochars [50]. The total C content in biochars is frequently increased since most feedstocks include significant C concentrations; however, feedstock selection has a considerable impact on biochar C content. Wood-based biochars included more C than biochars manufactured from other feedstocks, owing to a lack of other elements (e.g., N, S, P, K, Ca, and P), resulting in a lesser C-dilution effect in wood-based biochars [50].
Figure 2. Feedstocks utilization and their applications.

3.2. Methodology

In relation to temperature, residence time and heating rate, there are several methods for producing biochar [51,52]. There are some thermochemical processes such as pyrolysis, gasification, hydrothermal carbonization and torrefaction that are currently being used to produce biochar and other bio-based products, as shown in Table 1.
Table 1. Methodologies for producing biochar.
These methods affect the chemical composition and physical state of the feedstocks used. Furthermore, during the valorization process, feedstocks (cellulose, hemicellulose, lignin, and pectin) are depolymerized and fragmented, from which small amounts of condensable bio-oil and non-condensable gases are produced [57,58].

3.2.1. Pyrolysis

Pyrolysis is a thermal decomposition of biomass material in the absence of oxygen at a specific temperature, pressure and resident time that is required for complete combustion [59,60]. However, the final products may be produced in significant quantities. Pyrolysis can be categorized into slow and fast pyrolysis based on temperature, pressure and residence time [61,62]. Fast pyrolysis is a direct thermochemical process that can emulsify feedstocks or biomass into biochar with liquid bio-oil, which has a greater energy potential [62,63]. Fast pyrolysis occurs under three conditions: first, when biomass is pyrolyzed at temperature >100 °C/min, the particles of the obtained biochar are distinct in size; second, particles and pyrolysis fumes are released in 0.5–2 s with less time at high temperatures; and third, temperatures in a moderate, fast pyrolysis treatment completed at 400–600 °C [64]. In view of this, fast pyrolysis advancement is obligatory to keep the fume residence time in the reaction chamber to a minimum in order to achieve high bio-oil quality [63]. Similarly, slow pyrolysis is carried out at higher temperatures (350–550 °C) in the absence of O2 [65]. As a result, the biomass containing cellulose, hemicellulose and lignin produces 30% more biochar than fast pyrolysis (12%) or gasification (10%) [66]. The mechanism is observed by significantly reducing the degree of polymerization, which consists of two reaction processes: (a) Slow pyrolysis, which includes cellulose decomposition at a higher residence time and temperature rate and (b) fast pyrolysis, which is done at a higher heating rate by rapid volatilization with formed levoglucosan [67]. Moreover, the hydroxymethyl furfural produced by the dehydration of levoglucosan can decompose to produce both liquid and gaseous products such as syngas and bio-oil [68]. Ref. [69] conducted an experiment to produce biochar from lignocellulosic feedstocks using a slow pyrolysis method and compared its sustainability impact to that of direct biomass combustion. Similarly, ref. [69] found that biochar obtained through pyrolysis produces higher quality bio-oil than alternative treatments. Therefore, the findings observed that the effect of pyrolysis is only dependent on the energy supplied during pre-treatment processes. Additionally, ref. [67] observed that the mechanism of hemicellulose decomposition is correlated with cellulose, because oligosaccharides are formed after hemicellulose depolymerization. This can happen when reaction occurs between intramolecular rearrangement, decarboxylation, depolymerization and aromatization. In accordance with this, the building blocks of lignin are linked with the β-O-4 bond that breaks in the lignin decomposition mechanism and produces free radicals. Such free radicals absorb protons from other species, resulting in the decomposition of organic compounds and move towards the other molecules, showing chain propagation in the produced biochar. The advantage of pyrolysis is that it is a zero-waste process and the disadvantage is that it is not being suitable for biomass with a high moisture content. Several more products can be produced through the pyrolysis method [70], as mentioned in Figure 3.
Figure 3. Products produced through the pyrolysis method.

3.2.2. Hydrothermal Carbonization

Hydrothermal carbonization is one of the cost-effective methods to produce hydrochar. In this, hydrochar can be produced at low temperature (180–250 °C) [71,72]. In the hydrothermal process, the hydrochar is produced by dried feedstocks, which is different from pyrolysis [73]. The process involved in the hydrothermal method is as follows: (a) Feedstocks can be mixed with water and placed in a closed reactor to gradually provide temperature stability and (b) their various temperatures result in a variety of products such as biochar produced at a temperature below 250 °C, bio-oil in between 250–400 °C, which is known as hydrothermal liquefaction, and gaseous substances such as syngas (CO, CO2, H2 and CH4) at temperatures above 400 °C, which is known as hydrothermal gasification [74]. During the hydrothermal carbonization process, the intermediate products 5-hydroxymethylfurfural and its derivatives are formed as a result of the reactions involved such as fragmentation, dehydration and isomerization [75]. Additionally, the hydrochar is produced through the process of polymerization, condensation and intramolecular dehydration [76]. The feedstock with a high lignin content creates more complicated mechanisms due to its high molecular weight and complex nature. The decomposition of lignin commences in the reaction between dealkylation and hydrolysis, which produces phenolic product such as catechols, phenols, syringols, etc. [76,77] Therefore, the produced hydrochar is an intermediate of repolymerization and crosslinking [62,78]. However, the lignin content in biomass is not dissolved in the liquid phase and is converted into hydrochar. The advantages of hydrothermal carbonization include effective utilization of biomass as a clean and convenient solid fuels, and a disadvantage is that it is difficult to collect the products and higher requirements of equipment.

3.2.3. Gasification

Gasification is the breakdown of carbonaceous materials into gaseous products such as syngas, including CO, CO2, H2, CH4 and some hydrocarbons in the reactor that contain oxygen and steam at high temperatures [79]. Syngas production is solely reliant on the feedstock reaction stability at high temperatures [80]. However, as the temperature rises, CO and H2 levels increase while CO2 and CH4 levels decrease. The main product of the gasification process is syngas and char is the by-product with the lowest yield [81]. The processes involved in gasification are as follows: (a) Feedstock or biomass drying or complete moisture destruction, evaporation without energy recovery and the moisture content of biomass influences its drying process and (b) gasification involves a combustion or oxidation reaction with several feedstock materials that have reactive and combustible properties in a gasifier to produce CO, CO2 and water [82]. The advantage of gasification is that it has high efficiency energy recovery; the disadvantage lies with its complex technology and high investment and operating costs.

3.2.4. Torrefaction

Torrefaction is a new and advanced method for making biochar [83,84]. The biomass is gradually heated to a high temperature of 300 °C in an oxygen-deficient environment and it produces a solid, uniform biochar with less moisture and greater energy content than raw biomass [85]. During the torrefaction process, the moisture content and some volatile organic compounds are evaporated from the biomass in the reaction chamber [86]. The processes involved in torrefaction are described in Figure 4. There are three main techniques, which are as follows: (a) The biomass is dried in steam at temperatures no higher than 260 °C and a residence time of 10 min, which is referred to as steam torrefaction, (b) wet torrefaction, also known as hydrothermal carbonization, occurs when biomass is mixed with water at a temperature of 180–260 °C and a residence time of 40 min and (c) in oxidative torrefaction, in which biomass that can be treated with oxidizing agents such as gas is used in the combustion process to generate heat energy. Torrefaction is an incomplete pyrolysis process that requires a temperature of 200–300 °C, a residence time of more than 30 min, a heating rate of 50 °C/min and the absence of oxygen [87]. Several researchers explained that the torrefaction process is divided into four stages: heating, drying (including pre-drying and post-drying), torrefaction and cooling [53,88]. In heating, the biomass is heated until it is completely dry (like moisture and biomass evaporation) at a given temperature. In drying, the biomass is dried (complete drying of moisture and biomass evaporation) at a temperature of 100 °C and 200 °C, referred to as pre-drying and post-drying, respectively. As a result, by using the appropriate temperature, the volume of biomass is reduced. Torrefaction is the final process of producing biochar at a temperature of 200 °C and maintaining stability at that temperature throughout the manufacturing process. In cooling, the produced biochar is allowed to cool at room temperature. The advantages of torrefaction include the production of syngas and biofuels and biochar production, and the disadvantage is that it requires extensive gas cleaning.
Figure 4. Physiochemical properties of biochar.

3.2.5. Flash Carbonization

Flash carbonization is a process whereby biomass can burn at a high pressure (1 to 2 MPa) and temperature (300–600 °C) for a residence time of 30 min; as a result, about 40% solid carbon materials are released [24]. The methodology of flash carbonization seems to be very limited in the literature and is not widely used.

4. Factors Affecting the Process and Yield of Biochar

Feedstocks such as organic or natural materials are often used to produce biochar, but there are several factors that affect the process and yield of biochar, such as temperature, preparation methods and particle size [62,89].

4.1. Temperature

Temperature is the only dependent factor influencing the production of biochar and its properties. Properties such as pH, surface area and the ash content of the produced biochar increase with increasing temperature but the yield of biochar decreases [90,91]. Furthermore, biochar produced at low pyrolysis temperatures has a cellulose crystal structure, which limits the material’s diverse organic character [91]. In addition, when organic feedstocks are used to make biochar at higher temperatures (400–700 °C), a large amount of carbon in a poly-condensed aromatic structure is released, as is an ion exchange functional group due to decarboxylation and dehydration [92]. The surface area and adsorption isotherm of biochar produced at high temperatures (300–600 °C) are directly affected [93]. Maximum biochar yield and C-O and C-H bond can be affected by low temperatures (250–400 °C) [94]. Ref. [95] made biochar using thermogravimetric, thermochemical and infrared spectral methods at both low and high temperatures. They observed that CO2 and water were released at low temperatures, whereas CO, H2 and CH4 were released at high temperatures. As a result, at high temperatures, biochar contains more volatile matter and releases aldehydes and other oxygen-containing aliphatic compounds, while at low temperatures, carbohydrate decomposition and aromatic compounds such as toluene, phenol, benzene and others are released [95,96]. Although it was observed that changes in pyrolysis temperatures affect the sorbent capacity of organic compounds such as nitrobenzene, dinitrobenzene, benzene, naphthalene and catechol [92], Ref. [97] found that producing biochar at low (450 °C) and high (600 °C) temperatures results in low (0.7–13.6 m2g1) and high (243.7–401.0 m2g1) surface areas, respectively. Various biochar studies have found a significant relationship between biochar surface area and pyrolysis temperature [24,98].

4.2. Preparation Methods

  • Heating rates
The pyrolysis temperature (low or high) and heating rates influence the preparation of biochar. Heating rates may also have an impact on the yields of bio-oil, syngas and the surface structures of produced biochar [99]. However, high heating rates and optimal feedstock temperatures improve bio-oil quality, whereas low heating rates and low feedstock temperatures favor biochar production [100]. Therefore, various feedstocks materials can be pyrolyzed or valorized at different temperatures with different heating rates. Biochar made from pine sawdust, at lower heating rates (20 °Cs−1), may have high porosity and be beneficial for soil amendment [92,101]. However, when biochar is produced at a high heating rate (500 °Cs−1), the cell structure of the produced pine sawdust biochar is demolished via devolatilization.
  • Feedstocks
The type of feedstock has a significant impact on the properties and chemical compositions of biochar [90]. Hassan et al. [90] also described oxygen-rich but low-hydrogen feedstock materials, including sugar, which are non-graphitizing and form a strong network of cross-links that immobilize the structure and unite the crystalline phase into a solid mass. During pyrolysis, sugars turn into liquids and the resultant biochar does not have its original physical structure nor does it have high porosity [91]. Furthermore, feedstocks with high carbon and nitrogen concentrations are used to produce biochar through pyrolysis [101].

4.3. Particle Size

Biochar particle size is an important property that is primarily influenced by the type of feedstocks used, as well as temperature and heating rates [91,92]. These factors also have an impact on the rates of heat conduction in reaction mechanisms within the particles. Due to uniform heat transfer, fast pyrolysis produces smaller particle sizes of biochar and yields the greatest amount of bio-oil and gas-product yields, whereas, large particles (1.8 mm) have high temperature gradients, resulting in lower core temperatures and low particle surfaces [102,103]. As a result, the obtained biochar has the highest yields while bio-oil and produced gas yields decrease. Ref. [104] investigated biochar produced from paulownia wood particles of different sizes and they found that the maximum biochar yield obtained was 28% with particle size ranges from 0.224 to 0.425 mm, at a temperature of 500 °C with a heating rate of 223.15 °C min−1 under an oxygen-less atmosphere.

5. Properties of Biochar

The properties of biochar are an important indicator to determine its application for various purposes. Biochar’s physiochemical characteristics such as density, pore volume, pore size, surface area, water holding capacity (WHC), pH, elemental composition, energy content, fixed carbon, volatile matter and cation exchange capacity are of particular interest because they are intimately linked to its functionality and applications. Different physiochemical properties of biochar are summarized in Figure 4.

5.1. Physical Properties

Biochar physical properties are likely to be important in understanding how biomass feedstocks and pyrolysis conditions relate to biochar’s environmental impacts. This section focuses on the physical properties of biochar. Table 2 shows biochar generated from various feedstocks and their physiochemical characteristics as established by various researchers.

5.1.1. Surface Area

Biochar has a large surface area that provides high performance sorption capacity for soil nutrients and organic and inorganic contaminants [105]. Biochar produced at higher temperatures is more likely to be chemically and biologically resistant, which is an essential quality to consider when presenting it as a potential option in favor of carbon sequestration in the environment or soil [106]. Moreover, biochar loses its surface usefulness when pyrolyzed at high temperatures due to increased aromatic condensation processes [107]. As a result, biochar produced at lower and moderate temperatures (400–600 °C) can have a broad range of surface functions [108]. Due to the very heterogeneous nature of biochar, which is dependent on both unstable and stable C compositions, the surface chemistry of biochar varies significantly [109]. The surface chemistry of biochar, which typically exhibits a variety of hydrophobic and hydrophilic functions in both basic and acidic environments, has a large impact on surface behaviors [110]. The heterogeneous character of biochar surfaces is attributed to the intricacy of surface chemistry, which impacts its interaction with a wide spectrum of inorganic and organic molecules found in the environment [111]. Furthermore, soil nutrients such as N, P, K and sulphur are incorporated into the stable C part of biochar materials, resulting in surface heterogeneity due to changes in electronegativity between aromatic carbon and heteroelements [112].

5.1.2. Density and Porosity

Biochar has a lower bulk density (0.6 g cm−3) than soil (1.25 g cm−3) [113]. Due to the mixing or diluting impact, biochar application is likely to diminish the density of the bulk soil. When the density difference between the materials is considerable, the intensity of this effect can be extremely large. In the long run, biochar may reduce bulk density by reacting with soil particles and improving aggregation and porosity [113]. The latter necessitates the continuous monitoring of changes in bulk density over long periods of time. Most biochar research is short-term (less than four years), which may not completely reflect the long-term impacts of biochar. Biochar reduces bulk density in general; however, the level of these changes varies subject to the soil condition and biochar application rate. Increasing pyrolysis temperatures lead to higher porosities of the final product. Ref. [114] found that grass chars have much larger porosities than woody biochars, with porosities exceeding 80% for treatment temperatures of 350 to 700 °C and lower temperature dependence over this range than wood.

5.1.3. Pore Volume and Pore Size Distribution

Simply knowing the biochar surface area is not enough for its applicability. Some gases, for example, may be difficult to reach through a huge surface area made up of numerous extremely small pores, limiting the biochar’s ability to absorb the relevant gas despite the large surface area. Similarly, plenty of nanometer-sized pores have no relevance on plant-available water because plants are unable to defeat the capillary pressures that keep water in these small pores [114]. Biochar pores are divided into macropores (pore diameters of 1000–0.05 μm), mesopores (0.05–0.002 μm) and micropores (0.002–0.0001 μm) [114]. Micropores make up a substantial part of the pore constitution of biochars, accounting for more than 80% of the total pore volume [115,116]. In untreated agricultural residues (straw and stalk), the number of micropores was determined to be less than 10% of the overall pore volume [117]. The pore properties of biochar determine how it adsorbs pollutants and interacts with soil to change the soil’s physical processes [118]. Many biochar-induced ecological roles are also determined by the pore structure of the biochar. Biochar’s pore spaces create suitable environments that are ideal for microbial and fungus communities [119,120].

5.1.4. Hydrophobicity and Water Holding Capacity

The hydrologic characteristics of biochars are affected by two main processes that occur during pyrolysis: the decrease in functional groups reduces the material’s affinity for water, and the rise in porosity alters the amount of water that may be adsorbed. WHC is determined by the porosity of the biochar’s bulk volume, while hydrophobicity is determined by surface functional groups. Because these qualities can have opposing or overlapping impacts, they are not always easy to tell apart. The term hydrophilic refers to a surface that attracts water, while hydrophobic refers to one that repels it. Escalating the pyrolysis temperature is expected to increase the hydrophobic character of the biochar by eliminating more polar surface functional groups and raising the aromaticity of the biochar [113]. This is reflected in the decline in the O/C-ratio [109]. Porosity and interconnectivity of the pores are important factors in a material’s WHC or its capability to contain and retain water [121]. As a result, biochars made at high temperatures should store more water in their porous structures [122]. Despite the fact that biochar made at low temperatures has a porous structure, it may be difficult to access due to smaller pore sizes, less interconnectivity and the presence of tar components plugging the pores [123].

5.2. Chemical Properties

5.2.1. Elemental Composition

One of the fundamental principles of biochar synthesis is to change the chemical composition of raw biomass, specifically to increase its carbon content. Biochar is mainly composed of carbon content with trace amounts of N, P, K, Ca, Na, Mg, Al and Cu [123]. Due to high-temperature pyrolysis, most of the H, O, N and S will be lost during the synthesis process, leaving only aromatic C in the biochar [124]. Biochar’s elemental content, on the other hand, is affected by the source material, pyrolysis substrates, time and method [125]. Biochar formed from biosolids is often richer in N, P, K, Ca, Na, Mg, Al and Cu than biochar derived from plant material. Ref. [126] discovered that four leguminous straw biochars had more nutrients (Ca, Mg and K) than five non-leguminous plant biochars. The elemental content of biochar is affected by the pyrolysis temperature, with higher pyrolysis temperatures resulting in lower total N in the biochar [126].

5.2.2. Energy Content

The energy content of biochar increases with increasing temperature and is determined by the carbon concentration in biomass. Heat treatment at 700 °C increases the energy content of raw biomass from 15 to 20 MJkg−1 to 30–35 MJkg−1 for biochar [113]. This amount of energy is comparable to raw anthracite [114]. At temperatures between 250 and 350 °C, the most substantial rise in energy content occurs. The heating value is raised from less than 20 MJkg−1 to values of 25–30 MJkg−1 within this 100 °C range. The change in energy content after 400 °C is negligible. Lengthening the residence duration has a favorable influence on the heating value, causing it to rise even more. However, as compared to the temperature, the effect of residence duration is minor. In the torrefaction range, increasing the residence period from one to two (or even three) hours adds only a few MJkg−1 to the heating value. Maintaining the initial residence time while increasing the temperature by 20–50 °K can have the same impact [127].

5.2.3. Fixed Carbon and Volatile Matter

Fixed carbon is the carbon content that remains in the solid structure after the volatile components have been removed. It is determined by 100% reduced moisture content, ash content and volatile matter. In order to replace fossil carbon carriers, some biochar applications, particularly metallurgical ones, require very high fixed carbon levels of more than 90 or even 95% [113]. The carbon content of raw biomass is fixed at 10–30% and does not change significantly before entering the torrefaction range [113]. The quantity of fixed carbon increases to roughly 50–60% between 250 and 350 °C. Regardless of the fact that this limited temperature range has the highest effect on fixed carbon content, levels greater than 90% require temperatures of 700 °C. It should also be emphasized that these are ash-free figures and that the final product used contains a large quantity of ash. The devolatilization process increases the fixed carbon content while decreasing the volatile matter.

5.2.4. pH-Value

An increase in biochar pH can have the direct effect of an increase in alkalinity. The pH value of biochar is crucial for agricultural uses such as soil amendment. With pH ranging from 5 to 7.5, raw biomass is often slightly acidic or moderately basic [128]. The most prevalent functional groups that are removed during pyrolysis are carboxyl, hydroxyl and formyl groups. Furthermore, during the process, the relative content of the ash, which is likewise basic in nature, is raised. An increasing degree of carbonization causes an increase in pH [129]. For temperatures exceeding 500 °C, the maximum pH values feasible are in the 10 to 12 range.
Table 2. Biochar produced from various feedstocks and their physiochemical characteristics.
Table 2. Biochar produced from various feedstocks and their physiochemical characteristics.
Physical propertiesChemical PropertiesReferences
FeedstockMethod Temp.
(°C)
SA
(m2/g)
D
(nm)
PV
(cm3 g−1)
pHC/NO/CH/CAsh
(%)
Sewage sludgeHydrothermal liquefaction30057.66NANA6.580.190.12NA[130]
Bamboo Hydrothermal carbonization2009.3214.750.1365.181330.670.110.95[131]
Bamboo Hydrothermal carbonization2407.6311.360.0675.3198.50.340.081.08[131]
Bamboo Hydrothermal carbonization2805.1811.30.0215.3292.10.260.070.71[131]
Pepper stalk Pyrolysis60071.33.20.00610.832.90.090.3210.6[132]
Pine sawdustPyrolysis650130NA0.01389.6260NA0.05NA[133]
Biogas Residue Pyrolysis 400410.10.00910.623.50.230.6828.7[134]
Biogas Residue Pyrolysis 6003.318.10.01311.924.90.230.3231.6[134]
Biogas Residue Pyrolysis 8007.1110.01611.628.50.240.2431.1[134]
Rice huskPyrolysis500–600NANANA9.577.40.260.6127.6[135]
NA: Not Available; SA: Surface Area; D: Density; PV: Pore Volume.

5.2.5. Cation Exchange Capacity

The cation exchange capacity (CEC) of a material is the quantity of exchangeable cations it can hold (e.g., Ca2+, Mg2+, K+, Na+, NH4+) [130]. It is used to characterize the fertility of soils as a result of negative surface charges attracting cations (because almost all nutrients used by plants and microbes are taken up in their ionic form) [130]. Biochar has a high CEC due to its porous nature. Biochar is a form of fixed carbon that will provide microbial communities with a long-term habitat [131]. Biochars formed at relatively low production temperatures, where the surface area has greatly expanded compared to the feedstock but sufficient functional groups remain in the structure to give negative charges, have the highest CEC. A study conducted by [132] determined the average CEC of biochars made from various feedstocks (oak, pine, grass) at various pH levels (1.5–7.5). The result shows that CEC (51.9 cmolckg−1) was the highest for biochar made at the lowest temperature (250 °C) as compared to biochar made at higher temperatures. They also observed that CEC decreases from 32.7 cmolckg−1 at 300 °C to 5 cmolckg−1 at >800 °C of the produced biochar. The application of biochar for soil supplement boosts the overall cation exchange capacity of the soil when produced under the right conditions [131].

6. Application of Biochar in Agro-ecosystems

Declining soil fertility caused by infelicitous application of synthetic fertilizers is also a big worry for agricultural systems, especially in arid and semi-arid regions of the world [136]. Increasing the number of chemical fertilizers used during the green revolution initially increased agricultural yield, but it also caused a rapid deterioration in soil fertility and quality, which later disrupted the long-term viability of soil systems [12,35]. Thus, it is necessary to create new strategies that emphasize sustainability in terms of productivity, resource use, soil quality and accessibility for farmers [12]. Crop productivity could be increased by strengthening soil quality by increasing soil organic matter (SOM) through the application of biochar [137]. Earlier research supported the use of biochar to enhance soil quality and crop yield in various parts of the world [35,138]. The application of biochar has been viewed as a viable tool to address the complex issues of soil quality deterioration, waste management and boosting crop productivity [15,17,139]. In addition, researchers reported improvements in soil C sequestration and soil hydro-physical properties such as water holding capacity due to the modification of some of the soil physical properties such as porosity, texture, structure and aggregate stability under biochar-applied soils [17,137,138].

6.1. Effect of Biochar on Soil Nutrients Cycle

Biochar contributes to an improvement in the N cycle and/or additional N supply and increased soil N retention, and its use efficiency has been linked to increased plant productivity [140,141]. When biochar is added to soil, it not only improves soil fertility, but also provides micro and macro nutrients as required. According to a meta-analysis by [142], biochar may have a greater tendency to improve soil fertility through managing the N cycle than to supply nitrogen. The soil N cycle may be affected by biochar via a number of processes, including N adsorption or desorption by biochar, which can lower or raise the amount of inorganic nitrogen in the soil and alter the amount of soil mineralizable substrates, which in turn influences the microbial processes of N mineralization or immobilization (i.e., labile organic compounds) and shifts the equilibrium between the nitrification and denitrification processes by changing the characteristics of the soil (i.e., pH and aeration) [143]. However, the surface features of biochar (such as surface area, acidic functional groups, and CEC) as well as the species and quantity of NH4+ N and NO3- N in soils greatly influence the extent and dominating processes of N cycling as altered by biochar [140]. Ref. [144] documented that P-solubilizing bacteria (Pseudomonas and Bacillus) were shown to be more prevalent in biochar-amended soil, which indicated that the fixed P forms in soil minerals, SOM or biochars might be solubilized or changed into accessible P.

6.2. Effect of Biochar on Soil Biological Processes

Plant growth is directly impacted by changes in the soil biota [145]. For soil microorganisms, biochar’s porous structure makes a suitable shelter that guards against predation or desiccation [146]. According to several reports, biochar promotes the growth of mycorrhizal fungus. The aggregation and structural stability of soil are both influenced by mycorrhizal fungi, which also help plants absorb nutrients and water. However, biochar has the potential to attract bacteria, making them less susceptible to leaching. According to [147], adding biochar to paddy soil boosted bacterial abundance by 161%, with Gram-positive bacteria being more affected by biochar than Gram-negative bacteria. The application of biochar also alters the N2-fixing bacteria that produce ammonia (NH3) from atmospheric N2 [148]. The reported impact of biochar on biological nitrogen fixation has been attributed to a variety of different mechanisms [149]. It has been observed that raising biochar application rates increases biological nitrogen fixation [150,151].

6.3. Effect of Biochar on Crop Growth and Productivity

There has been a sharp rise in interest in biochar and its impact on crop productivity. Applications of biochar to soils have been found to increase plant growth and yield in several recently published sources [152,153,154]. Ref. [152] examined the association between biochar inputs and productivity (yield and above-ground biomass) for many crops and reported that biochar on average enhanced agricultural production by 10%. Further, authors reported that the liming impact (raised pH) and the better water holding capacity of the soil are the two key factors of biochar that account for increased productivity. Several studies have found that adding biochar to soil reduces bulk density while increasing WHC. The increase in WHC after biochar addition is ascribed to the biochar’s large surface area and porosity, which contribute to improved water usage efficiency and thus plant productivity [154]. The increase in WHC caused by biochar additions could be more noticeable in sandy soils, where the limited surface area of their particles and the presence of macro-pores limit their capacity to hold water. Ref. [154] proposed that biochar addition could improve the WHC of desert soils, resulting in greater plant growth. Ref. [153] articulated that the application of biochar increased the crop yields of soybean, maize, wheat and rice crops by 16%, 17%, 19% and 22%, respectively, over the control treatment without a biochar application. Similarly, ref. [155] stated that crop yield increased by 11% on average when the crop was cultivated with a biochar amendment. All of these studies are highly encouraging but there is a worry that applying fresh or pure biochar to soil, because of its high carbon content, may eventually cause the soil’s nitrogen to become immobilized, which would negatively affect plant growth and reduce crop output [156,157,158]. The crop response, however, varies from adverse to favorable depending on the properties of the biochar, how it is applied and the pre-existing soil conditions [13,15]. Furthermore, owing to the differences in soil buffering ability, different biochar application rates were recommended for different texture soils [159]. They found that a low application rate of Thai traditional kiln biochar derived from Eucalyptus camaldulensis (1%) was suitable for coarse-textured soil with low buffering capacity. However, a larger biochar rate (2%) was proposed for fine-textured soil, which had a higher buffering capacity than coarse-textured soil. These findings suggested that the function of biochar was strongly related to pyrolysis temperatures, soil and plant types and application rates. Therefore, it is crucial to carefully examine the impacts of biochar on a specific soil system before using it widely. The effects of biochar on various crops’ growth and productivity have been shown in Table 3.

6.4. Effect of Biochar on Plant Physiology

A number of physiological indicators responded to biochar treatments as a result of soil, biochar type and other factors. Biochar soil amendment, for example, reduced the leaf chlorophyll content in highland rice cultivated in nutrient-poor soils [160]. Ref. [161] conducted a pot study and found that the application of cotton-sticks-derived biochar increased photosynthetic rate, transpiration rate and sub-stomatal CO2 concentration, as well as the concentrations of chlorophylls, carotenoids, lycopene, anthocyanin, ascorbic acid and protein. Furthermore, ref. [162] reported that when soil treated with mixed-wood biochar at a level of 3 kg m−2 soil, the photosynthetic rate was enhanced three-fold, stomatal conductance was increased 1.7-fold and a 5% rise in chlorophyll fluorescence was observed. It was reported that the application of biochar in poor sandy soils improved plant growth by improving soil–plant water relations (enhanced relative water content and leaf osmotic potential) and photosynthesis (condensed stomatal resistance and stimulated photosynthesis rate by increasing the electron transport rate of photosystem II) under well-watered and drought conditions [163]. The increased water-holding capacity of biochar-amended soils can be used to predict the overall increase in plant accessible water [164]. Biochar amendment improved plant physiology in wheat and maize cultivated in sandy loam soil, whereas the addition of biochar had a significantly positive effect on photosynthetic rate, stomatal conductance and xylem K+ and Na+ in comparison to the control soil [165]. Furthermore, lettuce (Lactuca sativa L.) plants grown in biochar-treated soil had higher leaf water potential, absorption rates, transpiration rates and water usage efficiency [166]. According to [167], biochar improved soil adsorption of Na+ and raised plant xylem K+ content, enhancing potato tuber output. The study also observed that applying biochar had a favourable residual effect on lowering Na+ uptake in the next wheat crop [168]. As a result, biochar has the potential to ameliorate salinity-induced mineral absorption reductions and may be a novel approach for mitigating the impacts of salinization in arable and polluted soils [169].
Table 3. Effects of biochar on crop growth and productivity.
Table 3. Effects of biochar on crop growth and productivity.
Feed Stock UsedBiochar RateAgricultural CropSoil TypeEffectsReferences
Wheat straw 0, 5, 20 and 40 t ha−1RiceSandy clay loam (pH = 5.15)Application of biochar at the rate of 20 t ha−1 increased rice yield (16.89%) and N use efficiency (10.14%) over the control treatment.[170]
Acacia arabica wood 500 g m−2MaizeTypic hapludalfs (pH = 7.78)Application of biochar enhanced 2.5% yield of maize crops over the bio-fertilizer control treatment.[171]
Maize residue2% v/vLettuceLoamy sand (Luvisol) (pH = 6.2)Results showed that plant dry biomass grown on soil amended with maize-residue biochar in combination with microbial inoculants was significantly increased by 5.8–18% compared to the control plants.[172]
Rice husk5 t ha−1WheatAlluvial inceptisol (pH = 7.5)Combined application of biochar and farmyard manure reduced the rate of chemical fertilizers with improved soil properties as well as crop productivity in dry, tropical agro-ecosystems.[173]
Maize residues20 t ha−1MaizeSandy clay loam (pH = 5.12)The increase in growth and grain yield recorded in the biochar-treated soil compared to the unamended plot might be attributed to the improvement in maize water use and nutrient availability. [137]
Sludge biosolids and garden waste10% v/vSorghumSandy clay loam (pH = 5.2)Biochar treatment had a significantly higher crop yield (21%) compared to compost treatment. [174]
Peanut shell1.5% w/wRapeseed LettuceSandy clay loam (pH = 7.61)Biochar application without a fertilizer significantly increased root (153%), shoot (219%) and total biomass (186%) compared to control conditions (only soil). [141]
Willow wood10 t ha−1MaizeFerralsol (pH = 5.6)Application of willow wood biochar increased grain yield by 13%, compared to control conditions. [12]
Acacia wood10 t ha−1BarleyAcidic eutric nitisol (pH = 4.97)Barley yields were 30% higher in soil amendments with biochar compared to control conditions.[175]
Willow wood10 t ha−1PeanutFerralsol (pH = 6.2)Applications of biochar increased pod yield by 24%, compared to control conditions.[176]

7. Application of Biochar for Reclamation of Contaminated Agro-ecosystems

Biochar has a wide variety of environmental applications due to its abundance in feedstock, large surface area, microporosity and ion exchange capacity [177]. Biochar is gaining popularity as a soil amendment because it has the capacity to mitigate climate change by sequestering carbon from the atmosphere into the soil [178]. It also improves soil properties and fertility by increasing moisture, nutrient retention and microbial activity, resulting in increased crop productivity [179]. On the other hand, biochar has the ability to decontaminate polluted soils. These various potential benefits have been cost-effective and environmentally friendly for environmental restoration.

7.1. Reclamation of Inorganic and Organic Pollutants

In a recent study, the application of biochar has been suggested for the removal of metal contaminated soil and water [1]. Several studies have already been conducted or investigated into the quality of biochar and its ability to eliminate or reduce pollution loads from contaminated agricultural soil (Table 4). According to a recent study, the mechanisms behind the removal of heavy metal with biochar amendments can be linked to electrostatic interactions and precipitation reactions. Because of the decreased zeta potential and increased CEC, there is greater negative charge on the soil surface when biochar is used [179]. In terms of precipitation, the significantly elevated soil pH resulting from biochar amendments could contribute to a decrease in heavy metal mobilisation. In different conditions, various oxidates, phosphates and carbonates would form. For example, a novel precipitate was observed on Pb-loaded biochar derived from sludge at an initial pH 5 and was used as a lead–phosphate silicate [180]. Ref. [181] conducted an experiment on the effects of biochar obtained from rice straw on the mobility and bioavailability of Cu(II), Pb(II) and Cd(II) in Ultisol soil [181]. By increasing the biochar amendment dose, acid extractable Cu(II) and Pb(II) fell by 19.7–100% and 18.8–77.0%, respectively. The reducible Pb(II) for treatments with 3% and 5% biochar was two and three times greater than that of samples without biochar when these heavy metals were supplied at 5 mmolkg−1. Another study [182] used microanalyses techniques to investigate the ability of biochar to immobilise and retain As, Cd and Zn from a multi-element contaminated sediment derived soil, finding that biochar reduced Cd and Zn concentrations by 300- and 45-fold, respectively. Heavy metals in the soil can be immobilised, allowing them to be held in the soil and released at a slower rate, resulting in less environmental damage.
The use of biochar to remove organic pollutants from soil is critical, notably for the removal of fungicides, herbicides and pesticides, as well as industrial chemicals such as volatile organic compounds, polycyclic aromatic hydrocarbons (PAHs) and other pollutants [183]. The interactions of these pollutants with various properties of biochar often direct the abstraction processes. Organic pollutants are removed primarily through chemisorption (electrophilic contact), physisorption (hydrophilic, electrostatic attraction/repulsion via-electron donor-acceptor, pore diffusion and H bonding), chemical transformation (through a reductive reaction or electrical conductivity) and through biodegradation (by diverse microorganisms located on the surface and in the micropores of biochar) [184]. Biochar interactions with organic pollutants are influenced by pH, pyrolysis temperature, feedstock type and pollutant ratios to biochar. Biochar is desirable for the removal of nonpolar organic contaminants due to its greater surface area and microporosity at higher pyrolysis temperatures [185]. As the pyrolysis temperature increases above 500 °C, aromaticity, low polarity and acidity of biochar increase, resulting in the loss of O– and H–containing functional groups. When O–bearing functional groups are reduced, hydrophobic interactions accelerate; however, biochar produced at temperatures below 500 °C may contain more O– and H– bearing functional groups, giving it a strong affinity for polar organic molecules [186]. Table 4 shows that biochar has the ability to reduce and degrade organic contaminants in soil.

7.2. Reclamation of Pesticides

The effect of biochar on heavy metal and organic pollutant remediation is proposed as a cost-effective and environmentally acceptable solution for managing polluted environments. Pesticides, on the other hand, are intentionally put in soil or other environmental compartments in agriculture to control pests and diseases. From the standpoint of humans and ecosystems, greater sorption and decreased dissipation of pesticides in the presence of biochar may reduce the risk of environmental pollution and human exposure. Furthermore, from an agricultural standpoint, decreased bioavailability and plant uptake may boost crop production and reduce chemical residues in crops. However, because a pesticide aimed at controlling specific pests or weeds must be accessible to be effective, lower pesticide efficacy due to biochar application is undesirable in agricultural soils [187]. Some studies have noticed that the efficiency of insecticides is compromised in the presence of biochar [188]. Ref. [189] found that the fumigant 1,3- dichloropropene had less efficacy in biochar-amended soil. The results showed that the dose of 1,3-dichloropropene that doubled in the soil amended with 1% biochar achieved full activity against nematode survival. Despite the lower efficacy, adequate nematode control was accomplished with 0.5% and 1% biochar at a 1,3- dichloropropene dose on the low end of the recommended rates range. However, if the biochar’s adsorption strength is too high, appropriate insect or weed control will be impossible to achieve. In this situation, biochar with a higher surface area would be regarded as undesirable, as biochar with a higher surface area has been found to have a higher sorption capacity. Ref. [188] discovered a strong influence of biochar application on the efficacy of artrazine in soil in the management of ryegrass weed and suggested that the dose in biochar supplemented soil (1% biochar by weight) may need to be increased by 3–4 times to attain the required weed control. They also mentioned that the impact of biochar on herbicide efficacy was determined by the chemistry of the herbicide molecule and its method of action. However, it was recently revealed that the sorption capacity of biochar decreases with age, which could be crucial for herbicide efficacy control in biochar-added soils [190]. It is critical to strike a balance between biochar’s potentially beneficial influence on pesticide clean-up and its detrimental impact on pesticide efficacy. Table 4 depicts biochar’s ability to remove pesticides from contaminated soil.

7.3. Reclamation of Other Pollutants

Biochar amendment can also immobilise other contaminants in the environment, such as radionuclides and nutritional elements [191]. Agricultural waste management has become one of the most pressing environmental challenges in recent years since significant amounts of organic waste are generated as a result of intensive agricultural activity. Agricultural wastes, such as crop straw and animal manure, are high in organic components and other elements that plants require, making them ideal for amending agricultural land with the goal of improving soil properties. These wastes can help recycle nutrients, increase soil organic matter levels and improve soil characteristics [192]. However, dumping agricultural waste into the soil without first treating it can cause a slew of issues. For example, manure application carries a high risk of runoff and leaching of manure-derived components such as N and P, which might endanger streams and lakes; uncooked sludge carries a risk of excessive heavy metal levels, which can harm the environment. Converting agricultural trash to biochar is a useful waste management approach, especially since agricultural wastes have little potential to slow down climate change. Composting is one of the most frequently accepted methods for recycling agricultural wastes, as it avoids some of the drawbacks associated with direct land application of raw wastes, such as phytotoxicity [193]. Biochar is used as a bulking agent that can aid this process as a structural and drying supplement as well as a source of carbon and energy for microbes [192].
Table 4. Potential of biochar produced from various feedstocks for the removal of organic and inorganic pollutants from soil.
Table 4. Potential of biochar produced from various feedstocks for the removal of organic and inorganic pollutants from soil.
PollutantsBiochar
Feedstock
Pyrolysis Temp. (°C)Biochar DosesRemoval Efficiency (%)References
Inorganic and organic pollutants
Pb2+Compost and poultry manure5003%89[194]
Zn2+Sewage sludge4005%51.2[195]
Dibutyl phthalateBamboo6501%87.5[196]
Cd2+Eucalyptus wood5002%80[197]
Pb2+Poultry litter5002%99.8[197]
Cd2+Bamboo7505%56[198]
PhenanthreneConifer6000.5%100[36]
Cu2+Poultry manure4201%99[199]
Diethyl phthalateBamboo8200.5%90[200]
TylosinHardwood85010%66[201]
AtrazineDairy manure4505%>66[48]
Pesticides
PyrimethanilRice husk6501%82–84[202]
SimazinePoultry 4502%50–56[203]
ChlorpyrifosPlant residues6005 g/L42–47[204]
AtrazineOrganic waste4004%47–52[203]
CarbofuranEmpty fruit bunches60010%71–80[205]

8. Economic Consideration of Biochar Production

Biochar has recently sparked significant scientific attention due to its ability to increase agricultural yields and carbon sequestration potential. However, less emphasis has been dedicated to measuring biochar economic value, even though it is necessary for any massive application. A few studies have conducted detailed cost-benefit assessments (CBA) of biochar as a soil amendment. The cost of biochar from feedstock to soil application is mostly determined by the cost of the initial biomass resources used and the final production process. Transportation of biomass materials is regarded as a major factor in the economical use of biochar. However, biochar production may be acceptable if the revenues from the above values outweigh the economic costs of raising, harvesting, shipping and storing the biomass feedstock, as well as those of pyrolysis, transportation and application of biochar. As a result, the net margin of generating biochar might be increased by using less expensive feedstock and a promising processing technology [206]. Ref. [207] stated that some pre-treatment operations (such as drying and size reduction) are also covered by feedstock costs, while others are covered by using plant capital and operational costs (e.g., reception, storage, feeding). Large-scale production of biochar will result in agronomic and economic benefits. For example, the economic balance is determined by the yield of the crops to which biochar is applied and the profit made from surplus harvest. This implies that crop selection, soil type and biochar application, both in quality and quantity, are critical since they affect the economic balance [208,209].

9. Conclusions and Future Prospects

In the 21st century, global climate change is a vital concern among scientific researchers. Agro-ecosystems are a major concern in relation to climate change, and the use of biochar has proven itself to reduce the effects of malpractices occurring in agriculture systems. Biochar production reveals a different type of biomass that is used as feedstock and the use of biochar may extend a chance to limit the number of issues related to global climate change. The application of biochar in agricultural fields helps to increase overall soil quality and fertility, also improving nutrient sorption capacity, which substitutes fertilizer use. The review shows that biochar is extremely effective in increasing crop production and yield. The strategies for the application of biochar as a soil additive can cut down the greenhouse gases emission viz CO2, CH4 and N2O in the atmosphere, which results in a reduction of climate change. The efficiency of the biochar majorly depends on the pyrolysis temperature, feedstock and the pyrolysis process. Functional groups such as carboxyl and hydroxyl groups on biochar’s surface aid in contaminant removal. When creating recoverable biochar for a variety of environmental applications, economic consequences and recyclability should be taken into account. The majority of biochar research is still in the laboratory phase. However, environmental factors tend to be more complex than laboratory conditions, resulting in ambiguity about biochar’s environmental impact. Therefore, more in situ experiments are needed to determine the true impact of biochar on the environment, such as environmental microorganisms, before it is used on a broad basis. Furthermore, studies are also required to find new activation strategies to better understand the adsorption and desorption mechanisms for specific contaminants. The research of microbial populations and their interactions with biochar in soil is still in the infant stage. Microbe growth and development in the presence of biochar, as well as the impact of biochar characteristics on the microbial community, must be thoroughly investigated. More research into microbial activity during mineralization and soil remediation is needed. Furthermore, the interactions, modifications and binding mechanisms of biochar with soil must be thoroughly explored.

Author Contributions

Writing—original draft preparation by K.K. and R.K.; Conceptualization and editing by N.B.; K.B., T.M. and C.K. All authors have read and agreed to the published version of the manuscript.

Funding

CK gratefully acknowledges the financial support from the Ministry of Science and Higher Education of the Russian Federation project on the development of the Young Scientist Laboratory (no. LabNOTs-21-01AB) and by the Strategic Academic Leadership Program of the Southern Federal University (“Priority 2030”). KB acknowledges the financial support received from the Science and Engineering Research Board, Government of India (SERB: EEQ/2021/000735).

Institutional Review Board Statement

Not applicable for studies not involving humans or animals.

Data Availability Statement

Not applicable.

Conflicts of Interest

The authors declare no conflict of interest.

References

  1. Shackley, S.; Carter, S.; Knowles, T.; Middelink, E.; Haefele, S.; Sohi, S.; Cross, A.; Haszeldine, S. Sustainable Gasification-Biochar Systems? A Case-Study of Rice-Husk Gasification in Cambodia, Part I: Context, Chemical Properties, Environmental and Health and Safety Issues. Energy Policy 2012, 42, 49–58. [Google Scholar] [CrossRef]
  2. Hadiya, V.; Popat, K.; Vyas, S.; Varjani, S.; Vithanage, M.; Kumar Gupta, V.; Núñez Delgado, A.; Zhou, Y.; Loke Show, P.; Bilal, M.; et al. Biochar Production with Amelioration of Microwave-Assisted Pyrolysis: Current Scenario, Drawbacks and Perspectives. Bioresour. Technol. 2022, 355, 127303. [Google Scholar] [CrossRef]
  3. Shen, Y. Chars as Carbonaceous Adsorbents/Catalysts for Tar Elimination during Biomass Pyrolysis or Gasification. Renew. Sustain. Energy Rev. 2015, 43, 281–295. [Google Scholar] [CrossRef]
  4. Ghodake, G.S.; Shinde, S.K.; Kadam, A.A.; Saratale, R.G.; Saratale, G.D.; Kumar, M.; Palem, R.R.; AL-Shwaiman, H.A.; Elgorban, A.M.; Syed, A.; et al. Review on Biomass Feedstocks, Pyrolysis Mechanism and Physicochemical Properties of Biochar: State-of-the-Art Framework to Speed up Vision of Circular Bioeconomy. J. Clean Prod. 2021, 297, 126645. [Google Scholar] [CrossRef]
  5. Yang, X.; Wang, H.; Strong, P.J.; Xu, S.; Liu, S.; Lu, K.; Sheng, K.; Guo, J.; Che, L.; He, L.; et al. Thermal Properties of Biochars Derived from Waste Biomass Generated by Agricultural and Forestry Sectors. Energies 2017, 10, 469. [Google Scholar] [CrossRef]
  6. Jiang, K.M.; Cheng, C.G.; Ran, M.; Lu, Y.G.; Wu, Q.L. Preparation of a Biochar with a High Calorific Value from Chestnut Shells. Xinxing Tan Cailiao/New Carbon Mater. 2018, 33, 183–187. [Google Scholar] [CrossRef]
  7. Yu, H.; Zou, W.; Chen, J.; Chen, H.; Yu, Z.; Huang, J.; Tang, H.; Wei, X.; Gao, B. Biochar Amendment Improves Crop Production in Problem Soils: A Review. J. Environ. Manag. 2019, 232, 8–21. [Google Scholar] [CrossRef] [PubMed]
  8. Enaime, G.; Baçaoui, A.; Yaacoubi, A.; Lübken, M. Biochar for Wastewater Treatment-Conversion Technologies and Applications. Appl. Sci. 2020, 10, 3492. [Google Scholar] [CrossRef]
  9. Das, S.K.; Ghosh, G.K.; Avasthe, R.K.; Sinha, K. Compositional Heterogeneity of Different Biochar: Effect of Pyrolysis Temperature and Feedstocks. J. Environ. Manag. 2021, 278, 111501. [Google Scholar] [CrossRef] [PubMed]
  10. Dong, L.; Pan, X.; Zhang, S.; Lin, L.; Yin, G. Research Progress on Degradation of Organic Pollutants in Water Body by Iron-Based Materials Activated Persulfate. J. Phys. Conf. Ser. 2021, 2009, 012035. [Google Scholar] [CrossRef]
  11. Han, B.; Weatherley, A.J.; Mumford, K.; Bolan, N.; He, J.Z.; Stevens, G.W.; Chen, D. Modification of Naturally Abundant Resources for Remediation of Potentially Toxic Elements: A Review. J. Hazard. Mater. 2022, 421, 126755. [Google Scholar] [CrossRef]
  12. Agegnehu, G.; Bass, A.M.; Nelson, P.N.; Bird, M.I. Benefits of Biochar, Compost and Biochar-Compost for Soil Quality, Maize Yield and Greenhouse Gas Emissions in a Tropical Agricultural Soil. Sci. Total Environ. 2016, 543, 295–306. [Google Scholar] [CrossRef]
  13. Agbna, G.H.D.; Dongli, S.; Zhipeng, L.; Elshaikh, N.A.; Guangcheng, S.; Timm, L.C. Effects of Deficit Irrigation and Biochar Addition on the Growth, Yield, and Quality of Tomato. Sci. Hortic. 2017, 222, 90–101. [Google Scholar] [CrossRef]
  14. Kanta Gaihre, Y.; Singh, U.; Huda, A.; Islam, S.M.M.; Islam, M.R.; Biswas, J.C.; Dewald, J. Nitrogen Use Efficiency, Crop Productivity and Environmental Impacts of Urea Deep Placement in Lowland Rice Fields. In Proceedings of the 2016 International Nitrogen Initiative Conference, “Solution to Improve Nitrogen use Efficiency for the World”, Melbourne, Australia, 4–8 December 2016; pp. 2013–2016. [Google Scholar]
  15. Chen, W.; Meng, J.; Han, X.; Lan, Y.; Zhang, W. Past, Present, and Future of Biochar. Biochar 2019, 1, 75–87. [Google Scholar] [CrossRef]
  16. Liu, W.J.; Jiang, H.; Yu, H.Q. Emerging Applications of Biochar-Based Materials for Energy Storage and Conversion. Energy Environ. Sci. 2019, 12, 1751–1779. [Google Scholar] [CrossRef]
  17. Fischer, B.M.C.; Manzoni, S.; Morillas, L.; Garcia, M.; Johnson, M.S.; Lyon, S.W. Improving Agricultural Water Use Efficiency with Biochar—A Synthesis of Biochar Effects on Water Storage and Fluxes across Scales. Sci. Total Environ. 2019, 657, 853–862. [Google Scholar] [CrossRef]
  18. Arif, M.; Ali, S.; Ilyas, M.; Riaz, M.; Akhtar, K.; Ali, K.; Adnan, M.; Fahad, S.; Khan, I.; Shah, S.; et al. Enhancing Phosphorus Availability, Soil Organic Carbon, Maize Productivity and Farm Profitability through Biochar and Organic–Inorganic Fertilizers in an Irrigated Maize Agroecosystem under Semi-Arid Climate. Soil Use Manag. 2021, 37, 104–119. [Google Scholar] [CrossRef]
  19. Gokila, B.; Baskar, K. Influence Of BiocharAs A Soil Amendment On Yield And Quality Of Maize In Alflosl Of Thoothukudi District Of Tamilnadu, India. Int. J. Plant Anim. Environ. Sci. 2015, 5, 152–155. [Google Scholar]
  20. Kätterer, T.; Roobroeck, D.; Andrén, O.; Kimutai, G.; Karltun, E.; Kirchmann, H.; Nyberg, G.; Vanlauwe, B.; Röing de Nowina, K. Biochar Addition Persistently Increased Soil Fertility and Yields in Maize-Soybean Rotations over 10 Years in Sub-Humid Regions of Kenya. Field Crops Res. 2019, 235, 18–26. [Google Scholar] [CrossRef]
  21. Huang, M.; Yang, L.; Qin, H.; Jiang, L.; Zou, Y. Quantifying the Effect of Biochar Amendment on Soil Quality and Crop Productivity in Chinese Rice Paddies. Field Crops Res. 2013, 154, 172–177. [Google Scholar] [CrossRef]
  22. Gaskin, J.W.; Speir, R.A.; Harris, K.; Das, K.C.; Lee, R.D.; Morris, L.A.; Fisher, D.S. Effect of Peanut Hull and Pine Chip Biochar on Soil Nutrients, Corn Nutrient Status, and Yield. Agron. J. 2010, 102, 623–633. [Google Scholar] [CrossRef]
  23. Ding, Y.; Zhang, W.; Gu, C.; Xagoraraki, I.; Li, H. Determination of Pharmaceuticals in Biosolids Using Accelerated Solvent Extraction and Liquid Chromatography/Tandem Mass Spectrometry. J. Chromatogr. A 2011, 1218, 10–16. [Google Scholar] [CrossRef]
  24. Cha, J.S.; Park, S.H.; Jung, S.C.; Ryu, C.; Jeon, J.K.; Shin, M.C.; Park, Y.K. Production and Utilization of Biochar: A Review. J. Ind. Eng. Chem. 2016, 40, 1–15. [Google Scholar] [CrossRef]
  25. Han, C.; Chen, F.; Lian, C.; Liang, R.; Liang, W.; Chen, M.; Luo, A.; Gao, T. Development of Preparation Method and Application of Biochar. Int. J. Emerg. Technol. Adv. Eng. 2020, 10, 6–13. [Google Scholar] [CrossRef]
  26. Kumi, A.G.; Ibrahim, M.G.; Nasr, M.; Fujii, M. Biochar Synthesis for Industrial Wastewater Treatment: A Critical Review. In Materials Science Forum; MSF; Trans Tech Publications Ltd.: Schwyz, Switzerland, 2020; Volume 1008, pp. 202–212. [Google Scholar] [CrossRef]
  27. Kamarudin, N.S.; Dahalan, F.A.; Hasan, M.; An, O.S.; Parmin, N.A.; Ibrahim, N.; Hamdzah, M.; Zain, N.A.M.; Muda, K.; Wikurendra, E.A. Biochar: A Review of Its History, Characteristics, Factors That Influence Its Yield, Methods of Production, Application in Wastewater Treatment and Recent Development. Biointerface Res. Appl. Chem. 2022, 12, 7914–7926. [Google Scholar] [CrossRef]
  28. Kumari, K.; Swain, A.A.; Kumar, M.; Bauddh, K. Utilization of Eichhornia Crassipes Biomass for Production of Biochar and Its Feasibility in Agroecosystems: A Review. Environ. Sustain. 2021, 4, 285–297. [Google Scholar] [CrossRef]
  29. You, S.; Li, W.; Zhang, W.; Lim, H.; Kua, H.W.; Park, Y.K.; Igalavithana, A.D.; Ok, Y.S. Energy, Economic, and Environmental Impacts of Sustainable Biochar Systems in Rural China. Crit. Rev. Environ. Sci. Technol. 2022, 52, 1063–1091. [Google Scholar] [CrossRef]
  30. Palniandy, L.K.; Yoon, L.W.; Wong, W.Y.; Yong, S.T.; Pang, M.M. Application of Biochar Derived from Different Types of Biomass and Treatment Methods as a Fuel Source for Direct Carbon Fuel Cells. Energies 2019, 12, 2477. [Google Scholar] [CrossRef]
  31. Xiang, W.; Zhang, X.; Chen, J.; Zou, W.; He, F.; Hu, X.; Tsang, D.C.W.; Ok, Y.S.; Gao, B. Biochar Technology in Wastewater Treatment: A Critical Review. Chemosphere 2020, 252, 126539. [Google Scholar] [CrossRef]
  32. Mohan, I.; Panda, A.K.; Volli, V.; Kumar, S. An Insight on Upgrading of Biomass Pyrolysis Products and Utilization: Current Status and Future Prospect of Biomass in India. Biomass Convers. Biorefin. 2022. [Google Scholar] [CrossRef]
  33. Park, J.H.; Ok, Y.S.; Kim, S.H.; Cho, J.S.; Heo, J.S.; Delaune, R.D.; Seo, D.C. Competitive Adsorption of Heavy Metals onto Sesame Straw Biochar in Aqueous Solutions. Chemosphere 2016, 142, 77–83. [Google Scholar] [CrossRef] [PubMed]
  34. Gwenzi, W.; Chaukura, N.; Mukome, F.N.D.; Machado, S.; Nyamasoka, B. Biochar Production and Applications in Sub-Saharan Africa: Opportunities, Constraints, Risks and Uncertainties. J. Environ. Manag. 2015, 150, 250–261. [Google Scholar] [CrossRef]
  35. Srivastava, P.; Singh, R.; Bhadouria, R.; Tripathi, S.; Singh, P.; Singh, H.; Raghubanshi, A.S. Organic Amendment Impact on SOC Dynamics in Dry Tropics: A Possible Role of Relative Availability of Inorganic-N Pools. Agric. Ecosyst. Environ. 2016, 235, 38–50. [Google Scholar] [CrossRef]
  36. Roy, P.; Dias, G. Prospects for Pyrolysis Technologies in the Bioenergy Sector: A Review. Renew. Sustain. Energy Rev. 2017, 77, 59–69. [Google Scholar] [CrossRef]
  37. Ahmad, M.; Rajapaksha, A.U.; Lim, J.E.; Zhang, M.; Bolan, N.; Mohan, D.; Vithanage, M.; Lee, S.S.; Ok, Y.S. Biochar as a Sorbent for Contaminant Management in Soil and Water: A Review. Chemosphere 2014, 99, 19–33. [Google Scholar] [CrossRef] [PubMed]
  38. Chan, K.Y.; Van Zwieten, L.; Meszaros, I.; Downie, A.; Joseph, S. Agronomic Values of Greenwaste Biochar as a Soil Amendment. Aust. J. Soil Res. 2007, 45, 629–634. [Google Scholar] [CrossRef]
  39. Nanda, S.; Dalai, A.K.; Berruti, F.; Kozinski, J.A. Biochar as an Exceptional Bioresource for Energy, Agronomy, Carbon Sequestration, Activated Carbon and Specialty Materials. Waste Biomass Valorization 2016, 7, 201–235. [Google Scholar] [CrossRef]
  40. Thornley, P.; Upham, P.; Tomei, J. Sustainability Constraints on UK Bioenergy Development. Energy Policy 2009, 37, 5623–5635. [Google Scholar] [CrossRef]
  41. Thornley, P.; Upham, P.; Huang, Y.; Rezvani, S.; Brammer, J.; Rogers, J. Integrated Assessment of Bioelectricity Technology Options. Energy Policy 2009, 37, 890–903. [Google Scholar] [CrossRef]
  42. Qian, L.; Chen, B.; Hu, D. Effective Alleviation of Aluminum Phytotoxicity by Manure-Derived Biochar. Environ. Sci. Technol. 2013, 47, 2737–2745. [Google Scholar] [CrossRef] [PubMed]
  43. Xu, X.; Cao, X.; Zhao, L. Comparison of Rice Husk- and Dairy Manure-Derived Biochars for Simultaneously Removing Heavy Metals from Aqueous Solutions: Role of Mineral Components in Biochars. Chemosphere 2013, 92, 955–961. [Google Scholar] [CrossRef] [PubMed]
  44. Yang, L.; Deng, Y.; Shu, Z.; Chen, Q.; Yang, H.; Tan, X. Application of Invasive Plants as Biochar Precursors in the Field of Environment and Energy Storage. Front. Environ. Sci. 2022, 10, 556. [Google Scholar] [CrossRef]
  45. Yang, H.; Yan, R.; Chen, H.; Lee, D.H.; Zheng, C. Characteristics of Hemicellulose, Cellulose and Lignin Pyrolysis. Fuel 2007, 86, 1781–1788. [Google Scholar] [CrossRef]
  46. Lehmann, J.; Joseph, S. Biochar Systems. In Biochar for Environmental Management; Routledge: London, UK, 2009; pp. 147–168. [Google Scholar]
  47. Huang, W.K.; Ji, H.L.; Gheysen, G.; Debode, J.; Kyndt, T. Biochar-Amended Potting Medium Reduces the Susceptibility of Rice to Root-Knot Nematode Infections. BMC Plant Biol. 2015, 15, 267. [Google Scholar] [CrossRef]
  48. Cao, X.; Ma, L.; Gao, B.; Harris, W. Dairy-Manure Derived Biochar Effectively Sorbs Lead and Atrazine. Environ. Sci. Technol. 2009, 43, 3285–3291. [Google Scholar] [CrossRef] [PubMed]
  49. Novak, J.M.; Sigua, G.C.; Ducey, T.F.; Watts, D.W.; Stone, K.C. Designer Biochars Impact on Corn Grain Yields, Biomass Production, and Fertility Properties of a Highly-Weathered Ultisol. Environments 2019, 6, 64. [Google Scholar] [CrossRef]
  50. Ippolito, J.A.; Cui, L.; Kammann, C.; Wrage-Mönnig, N.; Estavillo, J.M.; Fuertes-Mendizabal, T.; Cayuela, M.L.; Sigua, G.; Novak, J.; Spokas, K.; et al. Feedstock Choice, Pyrolysis Temperature and Type Influence Biochar Characteristics: A Comprehensive Meta-Data Analysis Review. Biochar 2020, 2, 421–438. [Google Scholar] [CrossRef]
  51. Cox, J. Biochar in Horticulture: Prospects for the Use of Biochar in Australian Horticulture; NSW Department of Primary Industries: Sydney, Australia, 2012; pp. 1–104. [Google Scholar]
  52. Lu, K.; Yang, X.; Shen, J.; Robinson, B.; Huang, H.; Liu, D.; Bolan, N.; Pei, J.; Wang, H. Effect of Bamboo and Rice Straw Biochars on the Bioavailability of Cd, Cu, Pb and Zn to Sedum Plumbizincicola. Agric. Ecosyst. Environ. 2014, 191, 124–132. [Google Scholar] [CrossRef]
  53. Kambo, H.S.; Dutta, A. Comparative Evaluation of Torrefaction and Hydrothermal Carbonization of Lignocellulosic Biomass for the Production of Solid Biofuel. Energy Convers. Manag. 2015, 105, 746–755. [Google Scholar] [CrossRef]
  54. Qian, K.; Kumar, A.; Zhang, H.; Bellmer, D.; Huhnke, R. Recent Advances in Utilization of Biochar. Renew. Sustain. Energy Rev. 2015, 42, 1055–1064. [Google Scholar] [CrossRef]
  55. Gabhane, J.W.; Bhange, V.P.; Patil, P.D.; Bankar, S.T.; Kumar, S. Recent Trends in Biochar Production Methods and Its Application as a Soil Health Conditioner: A Review. SN Appl. Sci. 2020, 2, 1307. [Google Scholar] [CrossRef]
  56. Qiu, M.; Liu, L.; Ling, Q.; Cai, Y.; Yu, S.; Wang, S.; Fu, D.; Hu, B.; Wang, X. Biochar for the Removal of Contaminants from Soil and Water: A Review. Biochar 2022, 4, 19. [Google Scholar] [CrossRef]
  57. Alvarez-Chavez, B.J.; Godbout, S.; Palacios-Rios, J.H.; Le Roux, É.; Raghavan, V. Physical, Chemical, Thermal and Biological Pre-Treatment Technologies in Fast Pyrolysis to Maximize Bio-Oil Quality: A Critical Review. Biomass Bioenergy 2019, 128, 105333. [Google Scholar] [CrossRef]
  58. Poveda-Giraldo, J.A.; Solarte-Toro, J.C.; Cardona Alzate, C.A. The Potential Use of Lignin as a Platform Product in Biorefineries: A Review. Renew. Sustain. Energy Rev. 2021, 138, 110688. [Google Scholar] [CrossRef]
  59. Solar, J.; de Marco, I.; Caballero, B.M.; Lopez-Urionabarrenechea, A.; Rodriguez, N.; Agirre, I.; Adrados, A. Influence of Temperature and Residence Time in the Pyrolysis of Woody Biomass Waste in a Continuous Screw Reactor. Biomass Bioenergy 2016, 95, 416–423. [Google Scholar] [CrossRef]
  60. Lewandowski, W.M.; Januszewicz, K.; Kosakowski, W. Efficiency and Proportions of Waste Tyre Pyrolysis Products Depending on the Reactor Type—A Review. J. Anal. Appl. Pyrolysis 2019, 140, 25–53. [Google Scholar] [CrossRef]
  61. Wei, J.; Tu, C.; Yuan, G.; Liu, Y.; Bi, D.; Xiao, L.; Lu, J.; Theng, B.K.G.; Wang, H.; Zhang, L.; et al. Assessing the Effect of Pyrolysis Temperature on the Molecular Properties and Copper Sorption Capacity of a Halophyte Biochar. Environ. Pollut. 2019, 251, 56–65. [Google Scholar] [CrossRef]
  62. Yaashikaa, P.R.; Kumar, P.S.; Varjani, S.; Saravanan, A. A Critical Review on the Biochar Production Techniques, Characterization, Stability and Applications for Circular Bioeconomy. Biotechnol. Rep. 2020, 28, e00570. [Google Scholar] [CrossRef]
  63. Aboagye, D.; Banadda, N.; Kiggundu, N.; Kabenge, I. Assessment of Orange Peel Waste Availability in Ghana and Potential Bio-Oil Yield Using Fast Pyrolysis. Renew. Sustain. Energy Rev. 2017, 70, 814–821. [Google Scholar] [CrossRef]
  64. Wang, Y.; Yin, R.; Liu, R. Characterization of Biochar from Fast Pyrolysis and Its Effect on Chemical Properties of the Tea Garden Soil. J. Anal. Appl. Pyrolysis 2014, 110, 375–381. [Google Scholar] [CrossRef]
  65. Liu, W.J.; Jiang, H.; Yu, H.Q. Development of Biochar-Based Functional Materials: Toward a Sustainable Platform Carbon Material. Chem. Rev. 2015, 115, 12251–12285. [Google Scholar] [CrossRef] [PubMed]
  66. Inyang, M.; Dickenson, E. The Potential Role of Biochar in the Removal of Organic and Microbial Contaminants from Potable and Reuse Water: A Review. Chemosphere 2015, 134, 232–240. [Google Scholar] [CrossRef]
  67. Kan, T.; Strezov, V.; Evans, T.J. Lignocellulosic Biomass Pyrolysis: A Review of Product Properties and Effects of Pyrolysis Parameters. Renew. Sustain. Energy Rev. 2016, 57, 1126–1140. [Google Scholar] [CrossRef]
  68. Kabir, G.; Hameed, B.H. Recent Progress on Catalytic Pyrolysis of Lignocellulosic Biomass to High-Grade Bio-Oil and Bio-Chemicals. Renew. Sustain. Energy Rev. 2017, 70, 945–967. [Google Scholar] [CrossRef]
  69. Peters, J.F.; Iribarren, D.; Dufour, J. Simulation and Life Cycle Assessment of Biofuel Production via Fast Pyrolysis and Hydroupgrading. Fuel 2015, 139, 441–456. [Google Scholar] [CrossRef]
  70. Zahid, M.U.; Pervaiz, E.; Hussain, A.; Shahzad, M.I.; Niazi, M.B.K. Synthesis of Carbon Nanomaterials from Different Pyrolysis Techniques: A Review. Mater. Res. Express 2018, 5, 052002. [Google Scholar] [CrossRef]
  71. Fakkaew, K.; Koottatep, T.; Pussayanavin, T.; Polprasert, C. Hydrochar Production by Hydrothermal Carbonization of Faecal Sludge. J. Water Sanit. Hyg. Dev. 2015, 5, 439–447. [Google Scholar] [CrossRef]
  72. Khoo, C.G.; Lam, M.K.; Mohamed, A.R.; Lee, K.T. Hydrochar Production from High-Ash Low-Lipid Microalgal Biomass via Hydrothermal Carbonization: Effects of Operational Parameters and Products Characterization. Environ. Res. 2020, 188, 109828. [Google Scholar] [CrossRef]
  73. Lee, J.; Lee, K.; Sohn, D.; Kim, Y.M.; Park, K.Y. Hydrothermal Carbonization of Lipid Extracted Algae for Hydrochar Production and Feasibility of Using Hydrochar as a Solid Fuel. Energy 2018, 153, 913–920. [Google Scholar] [CrossRef]
  74. Safaei Khorram, M.; Zhang, Q.; Lin, D.; Zheng, Y.; Fang, H.; Yu, Y. Biochar: A Review of Its Impact on Pesticide Behavior in Soil Environments and Its Potential Applications. J. Environ. Sci. 2016, 44, 269–279. [Google Scholar] [CrossRef]
  75. Guo, S.; Xu, D.; Guo, X.; Zhao, D.; Li, X.; Liu, T. Theoretical Modeling of Hydrochar Precursor Formation during the Hydrothermal Carbonization of Sewage Sludge. Fuel Process. Technol. 2022, 231, 107212. [Google Scholar] [CrossRef]
  76. Shi, N.; Liu, Q.; He, X.; Wang, G.; Chen, N.; Peng, J.; Ma, L. Molecular Structure and Formation Mechanism of Hydrochar from Hydrothermal Carbonization of Carbohydrates. Energy Fuels 2019, 33, 9904–9915. [Google Scholar] [CrossRef]
  77. Wang, J.; Wang, S. Preparation, Modification and Environmental Application of Biochar: A Review. J. Clean Prod. 2019, 227, 1002–1022. [Google Scholar] [CrossRef]
  78. Wang, T.; Zhai, Y.; Zhu, Y.; Li, C.; Zeng, G. A Review of the Hydrothermal Carbonization of Biomass Waste for Hydrochar Formation: Process Conditions, Fundamentals, and Physicochemical Properties. Renew. Sustain. Energy Rev. 2018, 90, 223–247. [Google Scholar] [CrossRef]
  79. Nam, H.; Wang, S.; Sanjeev, K.C.; Seo, M.W.; Adhikari, S.; Shakya, R.; Lee, D.; Shanmugam, S.R. Enriched Hydrogen Production over Air and Air-Steam Fluidized Bed Gasification in a Bubbling Fluidized Bed Reactor with CaO: Effects of Biomass and Bed Material Catalyst. Energy Convers. Manag. 2020, 225, 113408. [Google Scholar] [CrossRef]
  80. Venvik, H.J.; Yang, J. Catalysis in Microstructured Reactors: Short Review on Small-Scale Syngas Production and Further Conversion into Methanol, DME and Fischer-Tropsch Products. Catal. Today 2017, 285, 135–146. [Google Scholar] [CrossRef]
  81. Skoulou, V.K.; Zabaniotou, A.A. Co-Gasification of Crude Glycerol with Lignocellulosic Biomass for Enhanced Syngas Production. J. Anal. Appl. Pyrolysis 2013, 99, 110–116. [Google Scholar] [CrossRef]
  82. Motta, I.L.; Miranda, N.T.; Maciel Filho, R.; Wolf Maciel, M.R. Biomass Gasification in Fluidized Beds: A Review of Biomass Moisture Content and Operating Pressure Effects. Renew. Sustain. Energy Rev. 2018, 94, 998–1023. [Google Scholar] [CrossRef]
  83. Thengane, S.K.; Kung, K.S.; Gomez-Barea, A.; Ghoniem, A.F. Advances in biomass torrefaction: Parameters, models, reactors, applications, deployment, and market. Prog. Energy Combust. Sci. 2022, 93, 101040. [Google Scholar] [CrossRef]
  84. Heikkinen, J.; Keskinen, R.; Soinne, H.; Hyväluoma, J.; Nikama, J.; Wikberg, H.; Källi, A.; Siipola, V.; Melkior, T.; Dupont, C.; et al. Possibilities to Improve Soil Aggregate Stability Using Biochars Derived from Various Biomasses through Slow Pyrolysis, Hydrothermal Carbonization, or Torrefaction. Geoderma 2019, 344, 40–49. [Google Scholar] [CrossRef]
  85. Tumuluru, J.S.; Ghiasi, B.; Soelberg, N.R.; Sokhansanj, S. Biomass Torrefaction Process, Product Properties, Reactor Types, and Moving Bed Reactor Design Concepts. Front. Energy Res. 2021, 9, 728140. [Google Scholar] [CrossRef]
  86. Negi, S.; Jaswal, G.; Dass, K.; Mazumder, K.; Elumalai, S.; Roy, J.K. Torrefaction: A Sustainable Method for Transforming of Agri-Wastes to High Energy Density Solids (Biocoal). Rev. Environ. Sci. Biotechnol. 2020, 19, 463–488. [Google Scholar] [CrossRef]
  87. Banga, K.S.; Kumar, S.; Kargwal, R. Torrefaction of Biomass. In Bioenergy Engineering; CRC Press: Boca Raton, FL, USA, 2021; pp. 113–130. ISBN 9781003230878. [Google Scholar]
  88. Chen, W.H.; Lin, B.J.; Lin, Y.Y.; Chu, Y.S.; Ubando, A.T.; Show, P.L.; Ong, H.C.; Chang, J.S.; Ho, S.H.; Culaba, A.B.; et al. Progress in Biomass Torrefaction: Principles, Applications and Challenges. Prog. Energy Combust. Sci. 2021, 82, 100887. [Google Scholar] [CrossRef]
  89. Hassan, M.; Liu, Y.; Naidu, R.; Parikh, S.J.; Du, J.; Qi, F.; Willett, I.R. Influences of Feedstock Sources and Pyrolysis Temperature on the Properties of Biochar and Functionality as Adsorbents: A Meta-Analysis. Sci. Total Environ. 2020, 744, 140714. [Google Scholar] [CrossRef] [PubMed]
  90. Tomczyk, A.; Sokołowska, Z.; Boguta, P. Biochar Physicochemical Properties: Pyrolysis Temperature and Feedstock Kind Effects. Rev. Environ. Sci. Biotechnol. 2020, 19, 191–215. [Google Scholar] [CrossRef]
  91. Qambrani, N.A.; Rahman, M.M.; Won, S.; Shim, S.; Ra, C. Biochar Properties and Eco-Friendly Applications for Climate Change Mitigation, Waste Management, and Wastewater Treatment: A Review. Renew. Sustain. Energy Rev. 2017, 79, 255–273. [Google Scholar] [CrossRef]
  92. Janu, R.; Mrlik, V.; Ribitsch, D.; Hofman, J.; Sedláček, P.; Bielská, L.; Soja, G. Biochar Surface Functional Groups as Affected by Biomass Feedstock, Biochar Composition and Pyrolysis Temperature. Carbon Resour. Convers. 2021, 4, 36–46. [Google Scholar] [CrossRef]
  93. Baloch, H.A.; Nizamuddin, S.; Siddiqui, M.T.H.; Riaz, S.; Jatoi, A.S.; Dumbre, D.K.; Mubarak, N.M.; Srinivasan, M.P.; Griffin, G.J. Recent Advances in Production and Upgrading of Bio-Oil from Biomass: A Critical Overview. J. Environ. Chem. Eng. 2018, 6, 5101–5118. [Google Scholar] [CrossRef]
  94. Li, S.; Chen, G. Thermogravimetric, Thermochemical, and Infrared Spectral Characterization of Feedstocks and Biochar Derived at Different Pyrolysis Temperatures. Waste Manag. 2018, 78, 198–207. [Google Scholar] [CrossRef]
  95. Venkatesan, K.; Prashanth, F.; Kaushik, V.; Choudhari, H.; Mehta, D.; Vinu, R. Evaluation of Pressure and Temperature Effects on Hydropyrolysis of Pine Sawdust: Pyrolysate Composition and Kinetics Studies. React. Chem. Eng. 2020, 5, 1484–1500. [Google Scholar] [CrossRef]
  96. Yao, Y.; Gao, B.; Chen, H.; Jiang, L.; Inyang, M.; Zimmerman, A.R.; Cao, X.; Yang, L.; Xue, Y.; Li, H. Adsorption of Sulfamethoxazole on Biochar and Its Impact on Reclaimed Water Irrigation. J. Hazard. Mater. 2012, 209–210, 408–413. [Google Scholar] [CrossRef] [PubMed]
  97. Leng, L.; Xiong, Q.; Yang, L.; Li, H.; Zhou, Y.; Zhang, W.; Jiang, S.; Li, H.; Huang, H. An Overview on Engineering the Surface Area and Porosity of Biochar. Sci. Total Environ. 2021, 763, 144204. [Google Scholar] [CrossRef] [PubMed]
  98. Zhao, B.; O’Connor, D.; Zhang, J.; Peng, T.; Shen, Z.; Tsang, D.C.W.; Hou, D. Effect of Pyrolysis Temperature, Heating Rate, and Residence Time on Rapeseed Stem Derived Biochar. J. Clean Prod. 2018, 174, 977–987. [Google Scholar] [CrossRef]
  99. Mishra, R.K.; Mohanty, K. Bio-Oil and Biochar Production Using Thermal and Catalytic Pyrolysis of Low-Value Waste Neem Seeds over Low-Cost Catalysts: Effects of Operating Conditions on Product Yields and Studies of Physicochemical Characteristics of Bio-Oil and Biochar. Biochar 2021, 3, 641–656. [Google Scholar] [CrossRef]
  100. Li, J.; Zhao, P.; Li, T.; Lei, M.; Yan, W.; Ge, S. Pyrolysis Behavior of Hydrochar from Hydrothermal Carbonization of Pinewood Sawdust. J. Anal. Appl. Pyrolysis 2020, 146, 104771. [Google Scholar] [CrossRef]
  101. Brienza, C.; Sigurnjak, I.; Meier, T.; Michels, E.; Adani, F.; Schoumans, O.; Vaneeckhaute, C.; Meers, E. Techno-Economic Assessment at Full Scale of a Biogas Refinery Plant Receiving Nitrogen Rich Feedstock and Producing Renewable Energy and Biobased Fertilisers. J. Clean Prod. 2021, 308, 127408. [Google Scholar] [CrossRef]
  102. Montoya, J.I.; Valdés, C.; Chejne, F.; Gómez, C.A.; Blanco, A.; Marrugo, G.; Osorio, J.; Castillo, E.; Aristóbulo, J.; Acero, J. Bio-Oil Production from Colombian Bagasse by Fast Pyrolysis in a Fluidized Bed: An Experimental Study. J. Anal. Appl. Pyrolysis 2015, 112, 379–387. [Google Scholar] [CrossRef]
  103. Li, J.; Qiao, Y.; Zong, P.; Qin, S.; Wang, C.; Tian, Y. Fast Pyrolysis Characteristics of Two Typical Coastal Zone Biomass Fuels by Thermal Gravimetric Analyzer and down Tube Reactor. Bioresour. Technol. 2019, 283, 96–105. [Google Scholar] [CrossRef]
  104. Yorgun, S.; Yildiz, D. Slow Pyrolysis of Paulownia Wood: Effects of Pyrolysis Parameters on Product Yields and Bio-Oil Characterization. J. Anal. Appl. Pyrolysis 2015, 114, 68–78. [Google Scholar] [CrossRef]
  105. Abbas, Z.; Ali, S.; Rizwan, M.; Zaheer, I.E.; Malik, A.; Riaz, M.A.; Shahid, M.R.; ur Rehman, M.Z.; Al-Wabel, M.I. A Critical Review of Mechanisms Involved in the Adsorption of Organic and Inorganic Contaminants through Biochar. Arab. J. Geosci. 2018, 11, 448. [Google Scholar] [CrossRef]
  106. Gan, C.; Liu, Y.; Tan, X.; Wang, S.; Zeng, G.; Zheng, B.; Li, T.; Jiang, Z.; Liu, W. Effect of Porous Zinc-Biochar Nanocomposites on Cr(VI) Adsorption from Aqueous Solution. RSC Adv. 2015, 5, 35107–35115. [Google Scholar] [CrossRef]
  107. Fang, Q.; Chen, B.; Lin, Y.; Guan, Y. Aromatic and Hydrophobic Surfaces of Wood-Derived Biochar Enhance Perchlorate Adsorption via Hydrogen Bonding to Oxygen-Containing Organic Groups. Environ. Sci. Technol. 2014, 48, 279–288. [Google Scholar] [CrossRef]
  108. Banik, C.; Lawrinenko, M.; Bakshi, S.; Laird, D.A. Impact of Pyrolysis Temperature and Feedstock on Surface Charge and Functional Group Chemistry of Biochars. J. Environ. Qual. 2018, 47, 452–461. [Google Scholar] [CrossRef]
  109. Batista, E.M.C.C.; Shultz, J.; Matos, T.T.S.; Fornari, M.R.; Ferreira, T.M.; Szpoganicz, B.; De Freitas, R.A.; Mangrich, A.S. Effect of Surface and Porosity of Biochar on Water Holding Capacity Aiming Indirectly at Preservation of the Amazon Biome. Sci. Rep. 2018, 8, 10677. [Google Scholar] [CrossRef]
  110. Ebrahimzadeh Omran, S.; Shorafa, M.; Zolfaghari, A.A.; Soltani Toolarood, A.A. The Effect of Biochar on Severity of Soil Water Repellency of Crude Oil-Contaminated Soil. Environ. Sci. Pollut. Res. 2020, 27, 6022–6032. [Google Scholar] [CrossRef]
  111. Kharel, G.; Sacko, O.; Feng, X.; Morris, J.R.; Phillips, C.L.; Trippe, K.; Kumar, S.; Lee, J.W. Biochar Surface Oxygenation by Ozonization for Super High Cation Exchange Capacity. ACS Sustain. Chem. Eng. 2019, 7, 16410–16418. [Google Scholar] [CrossRef]
  112. Shen, Z.; Zhang, Y.; McMillan, O.; Jin, F.; Al-Tabbaa, A. Characteristics and Mechanisms of Nickel Adsorption on Biochars Produced from Wheat Straw Pellets and Rice Husk. Environ. Sci. Pollut. Res. 2017, 24, 12809–12819. [Google Scholar] [CrossRef]
  113. Weber, K.; Quicker, P. Properties of Biochar. Fuel 2018, 217, 240–261. [Google Scholar] [CrossRef]
  114. Brewer, C.E.; Chuang, V.J.; Masiello, C.A.; Gonnermann, H.; Gao, X.; Dugan, B.; Driver, L.E.; Panzacchi, P.; Zygourakis, K.; Davies, C.A. New Approaches to Measuring Biochar Density and Porosity. Biomass Bioenergy 2014, 66, 176–185. [Google Scholar] [CrossRef]
  115. Bergeron, S.P.; Bradley, R.L.; Munson, A.; Parsons, W. Physico-Chemical and Functional Characteristics of Soil Charcoal Produced at Five Different Temperatures. Soil Biol. Biochem. 2013, 58, 140–146. [Google Scholar] [CrossRef]
  116. Angin, D. Effect of Pyrolysis Temperature and Heating Rate on Biochar Obtained from Pyrolysis of Safflower Seed Press Cake. Bioresour. Technol. 2013, 128, 593–597. [Google Scholar] [CrossRef] [PubMed]
  117. Fu, P.; Hu, S.; Xiang, J.; Sun, L.; Su, S.; Wang, J. Evaluation of the Porous Structure Development of Chars from Pyrolysis of Rice Straw: Effects of Pyrolysis Temperature and Heating Rate. J. Anal. Appl. Pyrolysis 2012, 98, 177–183. [Google Scholar] [CrossRef]
  118. Lu, S.; Zong, Y. Pore Structure and Environmental Serves of Biochars Derived from Different Feedstocks and Pyrolysis Conditions. Environ. Sci. Pollut. Res. 2018, 25, 30401–30409. [Google Scholar] [CrossRef]
  119. Schnee, L.S.; Knauth, S.; Hapca, S.; Otten, W.; Eickhorst, T. Analysis of Physical Pore Space Characteristics of Two Pyrolytic Biochars and Potential as Microhabitat. Plant Soil 2016, 408, 357–368. [Google Scholar] [CrossRef]
  120. Zhu, X.; Chen, B.; Zhu, L.; Xing, B. Effects and Mechanisms of Biochar-Microbe Interactions in Soil Improvement and Pollution Remediation: A Review. Environ. Pollut. 2017, 227, 98–115. [Google Scholar] [CrossRef]
  121. Das, O.; Sarmah, A.K. The Love-Hate Relationship of Pyrolysis Biochar and Water: A Perspective. Sci. Total Environ. 2015, 512–513, 682–685. [Google Scholar] [CrossRef]
  122. Gray, M.; Johnson, M.G.; Dragila, M.I.; Kleber, M. Water Uptake in Biochars: The Roles of Porosity and Hydrophobicity. Biomass Bioenergy 2014, 61, 196–205. [Google Scholar] [CrossRef]
  123. Yuan, J.H.; Xu, R.K.; Zhang, H. The Forms of Alkalis in the Biochar Produced from Crop Residues at Different Temperatures. Bioresour. Technol. 2011, 102, 3488–3497. [Google Scholar] [CrossRef]
  124. Chan, K.Y.; Xu, Z. Biochar for Environmental Management: Science and Technology: Biochar: Nutrient Properties and Their Enhancement; Earthscan: London, UK, 2009. [Google Scholar]
  125. Pach, M.; Zanzi, R.; Björnbom, E. Torrefied Biomass a Substitue for Wood and Charcoal. In Proceedings of the 6th Asia-Pacific Internatioonal Symposium on Combustion and Energy Utilization, Kuala Lumpur, Malaysia, 20–22 May 2002; 6p. [Google Scholar]
  126. Ippolito, J.A.; Spokas, K.A.; Novak, J.M.; Lentz, R.D.; Cantrell, K.B. Biochar Elemental Composition and Factors Influencing Nutrient Retention. Biochar for Environmental Management; Routledge: London, UK, 2019; pp. 171–196. [Google Scholar] [CrossRef]
  127. Lee, J.W.; Kidder, M.; Evans, B.R.; Paik, S.; Buchanan, A.C.; Garten, C.T.; Brown, R.C. Characterization of Biochars Produced from Cornstovers for Soil Amendment. Environ. Sci. Technol. 2010, 44, 7970–7974. [Google Scholar] [CrossRef]
  128. Liang, B.; Lehmann, J.; Solomon, D.; Kinyangi, J.; Grossman, J.; O’Neill, B.; Skjemstad, J.O.; Thies, J.; Luizão, F.J.; Petersen, J.; et al. Black Carbon Increases Cation Exchange Capacity in Soils. Soil Sci. Soc. Am. J. 2006, 70, 1719–1730. [Google Scholar] [CrossRef]
  129. Mukherjee, A.; Zimmerman, A.R.; Harris, W. Surface Chemistry Variations among a Series of Laboratory-Produced Biochars. Geoderma 2011, 163, 247–255. [Google Scholar] [CrossRef]
  130. Ren, S.; Usman, M.; Tsang, D.C.W.; O-Thong, S.; Angelidaki, I.; Zhu, X.; Zhang, S.; Luo, G. Hydrochar-Facilitated Anaerobic Digestion: Evidence for Direct Interspecies Electron Transfer Mediated through Surface Oxygen-Containing Functional Groups. Environ. Sci. Technol. 2020, 54, 5755–5766. [Google Scholar] [CrossRef] [PubMed]
  131. Choe, U.; Mustafa, A.M.; Lin, H.; Xu, J.; Sheng, K. Effect of Bamboo Hydrochar on Anaerobic Digestion of Fish Processing Waste for Biogas Production. Bioresour. Technol. 2019, 283, 340–349. [Google Scholar] [CrossRef] [PubMed]
  132. Lee, J.; Yang, X.; Cho, S.H.; Kim, J.K.; Lee, S.S.; Tsang, D.C.W.; Ok, Y.S.; Kwon, E.E. Pyrolysis Process of Agricultural Waste Using CO2 for Waste Management, Energy Recovery, and Biochar Fabrication. Appl. Energy 2017, 185, 214–222. [Google Scholar] [CrossRef]
  133. Sunyoto, N.M.S.; Zhu, M.; Zhang, Z.; Zhang, D. Effect of Biochar Addition on Hydrogen and Methane Production in Two-Phase Anaerobic Digestion of Aqueous Carbohydrates Food Waste. Bioresour. Technol. 2016, 219, 29–36. [Google Scholar] [CrossRef] [PubMed]
  134. Stefaniuk, M.; Oleszczuk, P. Characterization of Biochars Produced from Residues from Biogas Production. J. Anal. Appl. Pyrolysis 2015, 115, 157–165. [Google Scholar] [CrossRef]
  135. Zhang, J.; Lü, F.; Luo, C.; Shao, L.; He, P. Humification Characterization of Biochar and Its Potential as a Composting Amendment. J. Environ. Sci. (China) 2014, 26, 390–397. [Google Scholar] [CrossRef]
  136. Rockström, J.; Karlberg, L.; Wani, S.P.; Barron, J.; Hatibu, N.; Oweis, T.; Bruggeman, A.; Farahani, J.; Qiang, Z. Managing Water in Rainfed Agriculture-The Need for a Paradigm Shift. Agric. Water Manag. 2010, 97, 543–550. [Google Scholar] [CrossRef]
  137. Faloye, O.T.; Alatise, M.O.; Ajayi, A.E.; Ewulo, B.S. Effects of Biochar and Inorganic Fertiliser Applications on Growth, Yield and Water Use Efficiency of Maize under Deficit Irrigation. Agric. Water Manag. 2019, 217, 165–178. [Google Scholar] [CrossRef]
  138. Ramzani, P.M.A.; Shan, L.; Anjum, S.; Khan, W.U.D.; Ronggui, H.; Iqbal, M.; Virk, Z.A.; Kausar, S. Improved Quinoa Growth, Physiological Response, and Seed Nutritional Quality in Three Soils Having Different Stresses by the Application of Acidified Biochar and Compost. Plant Physiol. Biochem. 2017, 116, 127–138. [Google Scholar] [CrossRef]
  139. Singh, R.; Babu, J.N.; Kumar, R.; Srivastava, P.; Singh, P.; Raghubanshi, A.S. Multifaceted Application of Crop Residue Biochar as a Tool for Sustainable Agriculture: An Ecological Perspective. Ecol. Eng. 2015, 77, 324–347. [Google Scholar] [CrossRef]
  140. Ding, Y.; Liu, Y.; Liu, S.; Li, Z.; Tan, X.; Huang, X.; Zeng, G.; Zhou, Y.; Zheng, B.; Cai, X. Competitive Removal of Cd(II) and Pb(II) by Biochars Produced from Water Hyacinths: Performance and Mechanism. RSC Adv. 2016, 6, 5223–5232. [Google Scholar] [CrossRef]
  141. Wang, H.; Zheng, H.; Jiang, Z.; Dai, Y.; Liu, G.; Chen, L.; Luo, X.; Liu, M.; Wang, Z. Efficacies of Biochar and Biochar-Based Amendment on Vegetable Yield and Nitrogen Utilization in Four Consecutive Planting Seasons. Sci. Total Environ. 2017, 593–594, 124–133. [Google Scholar] [CrossRef] [PubMed]
  142. Dai, Z.; Zhang, X.; Tang, C.; Muhammad, N.; Wu, J.; Brookes, P.C.; Xu, J. Potential Role of Biochars in Decreasing Soil Acidification—A Critical Review. Sci. Total Environ. 2017, 581–582, 601–611. [Google Scholar] [CrossRef]
  143. Nguyen, T.T.N.; Xu, C.Y.; Tahmasbian, I.; Che, R.; Xu, Z.; Zhou, X.; Wallace, H.M.; Bai, S.H. Effects of Biochar on Soil Available Inorganic Nitrogen: A Review and Meta-Analysis. Geoderma 2017, 288, 79–96. [Google Scholar] [CrossRef]
  144. Zheng, H.; Wang, X.; Chen, L.; Wang, Z.; Xia, Y.; Zhang, Y.; Wang, H.; Luo, X.; Xing, B. Enhanced Growth of Halophyte Plants in Biochar-Amended Coastal Soil: Roles of Nutrient Availability and Rhizosphere Microbial Modulation. Plant Cell Environ. 2018, 41, 517–532. [Google Scholar] [CrossRef]
  145. Kavitha, B.; Reddy, P.V.L.; Kim, B.; Lee, S.S.; Pandey, S.K.; Kim, K.H. Benefits and Limitations of Biochar Amendment in Agricultural Soils: A Review. J. Environ. Manag. 2018, 227, 146–154. [Google Scholar] [CrossRef]
  146. Shaaban, M.; Van Zwieten, L.; Bashir, S.; Younas, A.; Núñez-Delgado, A.; Chhajro, M.A.; Kubar, K.A.; Ali, U.; Rana, M.S.; Mehmood, M.A.; et al. A Concise Review of Biochar Application to Agricultural Soils to Improve Soil Conditions and Fight Pollution. J. Environ. Manag. 2018, 228, 429–440. [Google Scholar] [CrossRef]
  147. Li, M.; Liu, M.; Li, Z.p; Jiang, C.Y.; Wu, M. Soil N Transformation and Microbial Community Structure as Affected by Adding Biochar to a Paddy Soil of Subtropical China. J. Integr. Agric. 2016, 15, 209–219. [Google Scholar] [CrossRef]
  148. Thies, J.E.; Rillig, M.C.; Graber, E.R. Biochar Effects on the Abundance, Activity and Diversity of the Soil Biota. Biochar Environ. Manag. 2019, 2, 359–422. [Google Scholar] [CrossRef]
  149. Mia, S.; van Groenigen, J.W.; van de Voorde, T.F.J.; Oram, N.J.; Bezemer, T.M.; Mommer, L.; Jeffery, S. Biochar Application Rate Affects Biological Nitrogen Fixation in Red Clover Conditional on Potassium Availability. Agric. Ecosyst. Environ. 2014, 191, 83–91. [Google Scholar] [CrossRef]
  150. Rondon, M.A.; Lehmann, J.; Ramírez, J.; Hurtado, M. Biological Nitrogen Fixation by Common Beans (Phaseolus vulgaris L.) Increases with Bio-Char Additions. Biol Fertil Soils 2007, 43, 699–708. [Google Scholar] [CrossRef]
  151. Tagoe, S.O.; Horiuchi, T.; Matsui, T. Effects of Carbonized and Dried Chicken Manures on the Growth, Yield, and N Content of Soybean. Plant Soil 2008, 306, 211–220. [Google Scholar] [CrossRef]
  152. Jeffery, S.; Verheijen, F.G.A.; van der Velde, M.; Bastos, A.C. A Quantitative Review of the Effects of Biochar Application to Soils on Crop Productivity Using Meta-Analysis. Agric. Ecosyst. Environ. 2011, 144, 175–187. [Google Scholar] [CrossRef]
  153. Jeffery, S.; Abalos, D.; Spokas, K.; Verheijen, F.G.A. Biochar for Environmental Management 2. In Biochar Effects on Crop Yield. Science, Technology and Implementation, 2nd ed.; Routledge: London, UK, 2014; pp. 299–324. [Google Scholar]
  154. Laghari, M.; Naidu, R.; Xiao, B.; Hu, Z.; Mirjat, M.S.; Hu, M.; Kandhro, M.N.; Chen, Z.; Guo, D.; Jogi, Q.; et al. Recent Developments in Biochar as an Effective Tool for Agricultural Soil Management: A Review. J. Sci. Food Agric. 2016, 96, 4840–4849. [Google Scholar] [CrossRef]
  155. Liu, X.; Zhang, A.; Ji, C.; Joseph, S.; Bian, R.; Li, L.; Pan, G.; Paz-Ferreiro, J. Biochar’s Effect on Crop Productivity and the Dependence on Experimental Conditions-a Meta-Analysis of Literature Data. Plant Soil 2013, 373, 583–594. [Google Scholar] [CrossRef]
  156. Clough, T.J.; Condron, L.M.; Kammann, C.; Müller, C. A Review of Biochar and Soil Nitrogen Dynamics. Agronomy 2013, 3, 275–293. [Google Scholar] [CrossRef]
  157. Lehmann, J.; Da Silva, J.P.; Steiner, C.; Nehls, T.; Zech, W.; Glaser, B. Nutrient Availability and Leaching in an Archaeological Anthrosol and a Ferralsol of the Central Amazon Basin: Fertilizer, Manure and Charcoal Amendments. Plant Soil 2003, 249, 343–357. [Google Scholar] [CrossRef]
  158. Bengtsson, G.; Bengtson, P.; Månsson, K.F. Gross Nitrogen Mineralization-, Immobilization-, and Nitrification Rates as a Function of Soil C/N Ratio and Microbial Activity. Soil Biol Biochem. 2003, 35, 143–154. [Google Scholar] [CrossRef]
  159. Butnan, S.; Deenik, J.L.; Toomsan, B.; Antal, M.J.; Vityakon, P. Biochar Characteristics and Application Rates Affecting Corn Growth and Properties of Soils Contrasting in Texture and Mineralogy. Geoderma 2015, 237, 105–116. [Google Scholar] [CrossRef]
  160. Asai, H.; Samson, B.K.; Stephan, H.M.; Songyikhangsuthor, K.; Homma, K.; Kiyono, Y.; Inoue, Y.; Shiraiwa, T.; Horie, T. Biochar Amendment Techniques for Upland Rice Production in Northern Laos. 1. Soil Physical Properties, Leaf SPAD and Grain Yield. Field Crops Res. 2009, 111, 81–84. [Google Scholar] [CrossRef]
  161. Younis, U.; Athar, M.; Malik, S.A.; Raza Shah, M.H.; Mahmood, S. Biochar Impact on Physiological and Biochemical Attributes of Spinach Spinacia Oleracea (L.) in Nickel Contaminated Soil. Glob. J. Environ. Sci. Manag. 2015, 1, 245–254. [Google Scholar] [CrossRef]
  162. Seehausen, M.L.; Gale, N.V.; Dranga, S.; Hudson, V.; Liu, N.; Michener, J.; Thurston, E.; Williams, C.; Smith, S.M.; Thomas, S.C. Is There a Positive Synergistic Effect of Biochar and Compost Soil Amendments on Plant Growth and Physiological Performance? Agronomy 2017, 7, 13. [Google Scholar] [CrossRef]
  163. Haider, G.; Koyro, H.W.; Azam, F.; Steffens, D.; Müller, C.; Kammann, C. Biochar but Not Humic Acid Product Amendment Affected Maize Yields via Improving Plant-Soil Moisture Relations. Plant Soil 2015, 395, 141–157. [Google Scholar] [CrossRef]
  164. Liu, C.; Wang, H.; Tang, X.; Guan, Z.; Reid, B.J.; Rajapaksha, A.U.; Ok, Y.S.; Sun, H. Biochar Increased Water Holding Capacity but Accelerated Organic Carbon Leaching from a Sloping Farmland Soil in China. Environ. Sci. Pollut. Res. 2016, 23, 995–1006. [Google Scholar] [CrossRef]
  165. Major, J.; Lehmann, J.; Rondon, M.; Goodale, C. Fate of Soil-Applied Black Carbon: Downward Migration, Leaching and Soil Respiration. Glob. Chang. Biol. 2010, 16, 1366–1379. [Google Scholar] [CrossRef]
  166. Trupiano, D.; Cocozza, C.; Baronti, S.; Amendola, C.; Vaccari, F.P.; Lustrato, G.; di Lonardo, S.; Fantasma, F.; Tognetti, R.; Scippa, G.S. The Effects of Biochar and Its Combination with Compost on Lettuce (Lactuca sativa L.) Growth, Soil Properties, and Soil Microbial Activity and Abundance. Int. J. Agron. 2017, 2017, 3158207. [Google Scholar] [CrossRef]
  167. Akhtar, S.S.; Andersen, M.N.; Liu, F. Biochar Mitigates Salinity Stress in Potato. J. Agron. Crop Sci. 2015, 201, 368–378. [Google Scholar] [CrossRef]
  168. Akhtar, S.S.; Andersen, M.N.; Liu, F. Residual Effects of Biochar on Improving Growth, Physiology and Yield of Wheat under Salt Stress. Agric. Water Manag. 2015, 158, 61–68. [Google Scholar] [CrossRef]
  169. Kim, H.S.; Kim, K.R.; Yang, J.E.; Ok, Y.S.; Owens, G.; Nehls, T.; Wessolek, G.; Kim, K.H. Effect of Biochar on Reclaimed Tidal Land Soil Properties and Maize (Zea mays L.) Response. Chemosphere 2016, 142, 153–159. [Google Scholar] [CrossRef]
  170. Liu, Y.; Li, J.; Jiao, X.; Li, H.; Hu, T.; Jiang, H.; Mahmoud, A. Effects of Biochar on Water Quality and Rice Productivity under Straw Returning Condition in a Rice-Wheat Rotation Region. Sci. Total Environ. 2022, 819, 152063. [Google Scholar] [CrossRef] [PubMed]
  171. Ali, A.; Ahmad, W.; Munsif, F.; Khan, A.; Nepal, J.; Wójcik-Gront, E.; Ahmad, I.; Khan, M.S.; Ullah, I.; Akbar, S.; et al. Residual Effect of Finely-Ground Biochar Inoculated with Bio-Fertilization Impact on Productivity in a Lentil–Maize Cropping System. Agronomy 2022, 12, 2036. [Google Scholar] [CrossRef]
  172. Ma, H.; Shurigin, V.; Jabborova, D.; Dela Cruz, J.A.; Dela Cruz, T.E.; Wirth, S.; Bellingrath-Kimura, S.D.; Egamberdieva, D. The Integrated Effect of Microbial Inoculants and Biochar Types on Soil Biological Properties, and Plant Growth of Lettuce (Lactuca sativa L.). Plants 2022, 11, 423. [Google Scholar] [CrossRef]
  173. Singh, R.; Singh, P.; Singh, H.; Raghubanshi, A.S. Impact of Sole and Combined Application of Biochar, Organic and Chemical Fertilizers on Wheat Crop Yield and Water Productivity in a Dry Tropical Agro-Ecosystem. Biochar 2019, 1, 229–235. [Google Scholar] [CrossRef]
  174. Bhatta Kaudal, B.; Weatherley, A.J. Agronomic Effectiveness of Urban Biochar Aged through Co-Composting with Food Waste. Waste Manag. 2018, 77, 87–97. [Google Scholar] [CrossRef]
  175. Agegnehu, G.; Nelson, P.N.; Bird, M.I. The Effects of Biochar, Compost and Their Mixture and Nitrogen Fertilizer on Yield and Nitrogen Use Efficiency of Barley Grown on a Nitisol in the Highlands of Ethiopia. Sci. Total Environ. 2016, 569–570, 869–879. [Google Scholar] [CrossRef]
  176. Agegnehu, G.; Bass, A.M.; Nelson, P.N.; Muirhead, B.; Wright, G.; Bird, M.I. Biochar and Biochar-Compost as Soil Amendments: Effects on Peanut Yield, Soil Properties and Greenhouse Gas Emissions in Tropical North Queensland, Australia. Agric. Ecosyst. Environ. 2015, 213, 72–85. [Google Scholar] [CrossRef]
  177. Marris, E. Putting the Carbon Back: Black Is the New Green. Nature 2006, 442, 624–626. [Google Scholar] [CrossRef]
  178. Tang, J.; Zhu, W.; Kookana, R.; Katayama, A. Characteristics of Biochar and Its Application in Remediation of Contaminated Soil. J. Biosci. Bioeng. 2013, 116, 653–659. [Google Scholar] [CrossRef]
  179. Peng, X.; Ye, L.L.; Wang, C.H.; Zhou, H.; Sun, B. Temperature- and Duration-Dependent Rice Straw-Derived Biochar: Characteristics and Its Effects on Soil Properties of an Ultisol in Southern China. Soil Tillage Res. 2011, 112, 159–166. [Google Scholar] [CrossRef]
  180. Lu, H.; Zhang, W.; Yang, Y.; Huang, X.; Wang, S.; Qiu, R. Relative Distribution of Pb2+ Sorption Mechanisms by Sludge-Derived Biochar. Water Res. 2012, 46, 854–862. [Google Scholar] [CrossRef] [PubMed]
  181. Jiang, J.; Xu, R.K.; Jiang, T.Y.; Li, Z. Immobilization of Cu(II), Pb(II) and Cd(II) by the Addition of Rice Straw Derived Biochar to a Simulated Polluted Ultisol. J. Hazard. Mater. 2012, 229–230, 145–150. [Google Scholar] [CrossRef] [PubMed]
  182. Beesley, L.; Marmiroli, M. The Immobilisation and Retention of Soluble Arsenic, Cadmium and Zinc by Biochar. Environ. Pollut. 2011, 159, 474–480. [Google Scholar] [CrossRef] [PubMed]
  183. Herath, H.M.S.K.; Camps-Arbestain, M.; Hedley, M.J.; Kirschbaum, M.U.F.; Wang, T.; van Hale, R. Experimental Evidence for Sequestering C with Biochar by Avoidance of CO2 Emissions from Original Feedstock and Protection of Native Soil Organic Matter. GCB Bioenergy 2015, 7, 512–526. [Google Scholar] [CrossRef]
  184. Yin, Y.F.; He, X.H.; Ren, G.A.; Yang, Y.S. Effects of Rice Straw and Its Biochar Addition on Soil Labile Carbon and Soil Organic Carbon. J. Integr. Agric. 2014, 13, 491–498. [Google Scholar] [CrossRef]
  185. Awad, Y.M.; Lee, S.S.; Kim, K.H.; Ok, Y.S.; Kuzyakov, Y. Carbon and Nitrogen Mineralization and Enzyme Activities in Soil Aggregate-Size Classes: Effects of Biochar, Oyster Shells, and Polymers. Chemosphere 2018, 198, 40–48. [Google Scholar] [CrossRef]
  186. IBI Standard 2.1; International Biochar Initiative (IBI) Standardized Product Definition and Product Testing Guidelines for Biochar that is Used in Soil. International Biochar Initiative: Canandaigua, NY, USA, 2015.
  187. Cabrera, A.; Spokas, K. Impacts of Biochar (Black Carbon) Additions on the Sorption and Efficacy of Herbicides. Herbic. Environ. 2011, 13, 315–340. [Google Scholar] [CrossRef]
  188. Nag, S.K.; Kookana, R.; Smith, L.; Krull, E.; Macdonald, L.M.; Gill, G. Poor Efficacy of Herbicides in Biochar-Amended Soils as Affected by Their Chemistry and Mode of Action. Chemosphere 2011, 84, 1572–1577. [Google Scholar] [CrossRef]
  189. Graber, E.R.; Tsechansky, L.; Khanukov, J.; Oka, Y. Sorption, Volatilization, and Efficacy of the Fumigant 1,3-Dichloropropene in a Biochar-Amended Soil. Soil Sci. Soc. Am. J. 2011, 75, 1365–1373. [Google Scholar] [CrossRef]
  190. Martin, S.M.; Kookana, R.S.; Van Zwieten, L.; Krull, E. Marked Changes in Herbicide Sorption-Desorption upon Ageing of Biochars in Soil. J. Hazard. Mater. 2012, 231–232, 70–78. [Google Scholar] [CrossRef]
  191. Kumar, S.; Loganathan, V.A.; Gupta, R.B.; Barnett, M.O. An Assessment of U(VI) Removal from Groundwater Using Biochar Produced from Hydrothermal Carbonization. J. Environ. Manag. 2011, 92, 2504–2512. [Google Scholar] [CrossRef] [PubMed]
  192. Adhikari, B.K.; Barrington, S.; Martinez, J.; King, S. Effectiveness of Three Bulking Agents for Food Waste Composting. Waste Manag. 2009, 29, 197–203. [Google Scholar] [CrossRef] [PubMed]
  193. Butler, T.A.; Sikora, L.J.; Steinhilber, P.M.; Douglass, L.W. Compost Age and Sample Storage Effects on Maturity Indicators of Biosolids Compost. J. Environ. Qual. 2001, 30, 2141–2148. [Google Scholar] [CrossRef] [PubMed]
  194. Boostani, H.R.; Hardie, A.G.; Najafi-ghiri, M. Lead (Pb) Stabilization in a Polluted Calcareous Soil Using Cost-Effective Biochar and Zeolite Amendments after Spinach Cultivation. Pedosphere 2022. (In press) [CrossRef]
  195. Fathianpour, A.; Taheriyoun, M.; Soleimani, M. Lead and Zinc Stabilization of Soil Using Sewage Sludge Biochar: Optimization through Response Surface Methodology. Clean 2018, 46, 1700429. [Google Scholar] [CrossRef]
  196. Qin, P.; Wang, H.; Yang, X.; He, L.; Müller, K.; Shaheen, S.M.; Xu, S.; Rinklebe, J.; Tsang, D.C.W.; Ok, Y.S.; et al. Bamboo- and Pig-Derived Biochars Reduce Leaching Losses of Dibutyl Phthalate, Cadmium, and Lead from Co-Contaminated Soils. Chemosphere 2018, 198, 450–459. [Google Scholar] [CrossRef]
  197. Li, B.; Yang, L.; Wang, C.Q.; Zhang, Q.P.; Liu, Q.C.; Li, Y.D.; Xiao, R. Adsorption of Cd(II) from Aqueous Solutions by Rape Straw Biochar Derived from Different Modification Processes. Chemosphere 2017, 175, 332–340. [Google Scholar] [CrossRef]
  198. Lu, K.; Yang, X.; Gielen, G.; Bolan, N.; Ok, Y.S.; Niazi, N.K.; Xu, S.; Yuan, G.; Chen, X.; Zhang, X.; et al. Effect of Bamboo and Rice Straw Biochars on the Mobility and Redistribution of Heavy Metals (Cd, Cu, Pb and Zn) in Contaminated Soil. J. Environ. Manag. 2017, 186, 285–292. [Google Scholar] [CrossRef]
  199. Oustriere, N.; Marchand, L.; Galland, W.; Gabbon, L.; Lottier, N.; Motelica, M.; Mench, M. Influence of Biochars, Compost and Iron Grit, Alone and in Combination, on Copper Solubility and Phytotoxicity in a Cu-Contaminated Soil from a Wood Preservation Site. Sci. Total Environ. 2016, 566–567, 816–825. [Google Scholar] [CrossRef]
  200. Zhang, F.; Wang, X.; Xionghui, J.; Ma, L. Efficient Arsenate Removal by Magnetite-Modified Water Hyacinth Biochar. Environ. Pollut. 2016, 216, 575–583. [Google Scholar] [CrossRef]
  201. Jeong, C.Y.; Wang, J.J.; Dodla, S.K.; Eberhardt, T.L.; Groom, L. Effect of Biochar Amendment on Tylosin Adsorption-Desorption and Transport in Two Different Soils. J. Environ. Qual. 2012, 41, 1185–1192. [Google Scholar] [CrossRef] [PubMed]
  202. Sizmur, T.; Quilliam, R.; Puga, A.P.; Moreno-Jiménez, E.; Beesley, L.; Gomez-Eyles, J.L. Application of Biochar for Soil Remediation. Agric. Environ. Appl. Biochar Adv. Barriers 2015, 63, 295–324. [Google Scholar] [CrossRef]
  203. Gai, X.; Wang, H.; Liu, J.; Zhai, L.; Liu, S.; Ren, T.; Liu, H. Effects of Feedstock and Pyrolysis Temperature on Biochar Adsorption of Ammonium and Nitrate. PLoS ONE 2014, 9, e113888. [Google Scholar] [CrossRef]
  204. Uchimiya, M.; Wartelle, L.H.; Boddu, V.M. Sorption of Triazine and Organophosphorus Pesticides on Soil and Biochar. J. Agric. Food Chem. 2012, 60, 2989–2997. [Google Scholar] [CrossRef] [PubMed]
  205. Zimmerman, A.R.; Gao, B.; Ahn, M.Y. Positive and Negative Carbon Mineralization Priming Effects among a Variety of Biochar-Amended Soils. Soil Biol Biochem. 2011, 43, 1169–1179. [Google Scholar] [CrossRef]
  206. Bugge, M.M.; Hansen, T.; Klitkou, A. What Is the Bioeconomy? A Review of the Literature. Sustainability 2016, 8, 691. [Google Scholar] [CrossRef]
  207. Shackley, S.; Hammond, J.; Gaunt, J.; Ibarrola, R. The feasibility and costs of biochar deployment in the UK. Carbon Manag. 2011, 2, 335–356. [Google Scholar] [CrossRef]
  208. Baidoo, I.; Sarpong, D.B.; Bolwig, S. General Rights Biochar Amended Soils and Crop Productivity: A Critical and Meta-Analysis of Literature. Int. J. Dev. Sustain. 2016, 5, 414–432. [Google Scholar]
  209. Shareef, T.M.E.; Zhao, B. Review Paper: The Fundamentals of Biochar as a Soil Amendment Tool and Management in Agriculture Scope: An Overview for Farmers and Gardeners. J. Agric. Chem. Environ. 2017, 06, 38–61. [Google Scholar] [CrossRef]
Disclaimer/Publisher’s Note: The statements, opinions and data contained in all publications are solely those of the individual author(s) and contributor(s) and not of MDPI and/or the editor(s). MDPI and/or the editor(s) disclaim responsibility for any injury to people or property resulting from any ideas, methods, instructions or products referred to in the content.

Article Metrics

Citations

Article Access Statistics

Multiple requests from the same IP address are counted as one view.