Next Article in Journal
Fast Numerical Optimization of Electrode Geometry in a Two-Electrode Electric Resistance Furnace Using a Surrogate Criterion Derived Exclusively from an Electromagnetic Submodel
Previous Article in Journal
Integrated Process for Ballot Bin Waste Valorization for High-Quality Cellulose Acetate Recovery
 
 
Font Type:
Arial Georgia Verdana
Font Size:
Aa Aa Aa
Line Spacing:
Column Width:
Background:
Article

A Holistic Framework to Accelerate Implementation of Circular Economy in Mega-Scale Construction Projects

by
Saud Alotaibi
1,2,*,
Pedro Martinez-Vazquez
1 and
Charalampos Baniotopoulos
1,*
1
Department of Civil Engineering, School of Engineering, University of Birmingham, Edgbaston, Birmingham B15 2TT, UK
2
Civil Engineering Department, College of Engineering, Imam Mohammad Ibn Saud Islamic University (IMSIU), Riyadh 13318, Saudi Arabia
*
Authors to whom correspondence should be addressed.
Appl. Sci. 2024, 14(23), 10958; https://doi.org/10.3390/app142310958
Submission received: 29 October 2024 / Revised: 22 November 2024 / Accepted: 24 November 2024 / Published: 26 November 2024
(This article belongs to the Section Civil Engineering)

Abstract

Circular economy continues to gain momentum in the field of construction. Notwithstanding the rapid attention this concept is gathering within the construction industry, a clear framework to facilitate its implementation in Saudi Arabia has yet to be developed. This paper aims to tackle this knowledge gap by proposing a framework for CE implementation in construction mega-projects. This study builds upon past research by the authors, where 12 key CE enablers for the construction of mega-projects were identified. Interpretive Structural Modelling (ISM) has been brought into the current research to collect and analyse the relevant data, including further validation of the enablers conducted with two university professors and six participants actively involved in three mega-projects. Following this, 17 professionals (stakeholders) drawn from separate case studies were selected to examine the contextual relationships between the identified enablers. In a third and last stage, the framework underwent additional validation by three professionals and three academics to ensure its consistency and adaptability for the Saudi Arabian construction industry. The results obtained showed that all CE enablers clustered into four categories: dependent, driving, linkage, and autonomous, whereas the ISM analysis demonstrated that CE in construction mega-projects fits a five-level framework, starting with the establishment of law and legislation. The integrated framework not only fills the identified knowledge gaps but also serves as a tool for the strategic implementation of CE in Saudi Arabia’s mega-projects.

1. Introduction

The construction industry is able to enhance urban and socio-economic development including through enforcement of sustainability development goals (SDGs). Therefore, addressing the sector’s environmental and resource challenges through a more sustainable approach is crucial for long-term development [1,2,3,4]. One key aspect of the transition towards CE is the reduction of materials and energy consumption while closing the loop on materials use [5,6,7]. This new paradigm, named circular economy, redefines the construction industry as a “system where materials never become waste and nature is regenerated…” [8]. It is a global challenge to facilitate this transition, leveraging societal benefits and waste reduction through decreasing reliance on raw materials and the adoption of more sustainable and efficient resource management.
Past research has identified a variety of schemes for integrating circular economy into the construction sector. International efforts are being led by countries and institutions around the world that have developed legislation and technologies to accelerate the transition to circularity. Locally, we have the British Standards (BS8001) [9], and ReSOLVE (Regenerate, Share, Optimise, Loop, Virtualise, Exchange) introduced by the Ellen MacArthur Foundation [6] to mention a couple of examples. Separate studies have also emphasised the need for clear, practical guidance, tailored to the context where the construction industry operates [10,11]. Yet, CE principles and models differ amongst sectors and regions, highlighting the need for sector-specific frameworks that address the complexities and demands of civil engineering construction [3,12,13].
The literature review undertaken for this study revealed that, to date, most studies have focused on small-scale projects often involving buildings [14,15,16,17]. A few other studies have specialised in strategies of design for deconstruction and design for flexibility [3,11,18], although on some occasions these studies have merely identified barriers, drivers, and strategies of CE without structuring broader pathways for specific context; for an example, see [19]. In fact, several frameworks over-rely on theoretical solutions with limited consideration of practical issues, making them unsuitable for generalisation—for example, ref. [20] focuses on existing buildings but does not address those under construction. Furthermore, previous studies that explore CE overlook the contextual relationship between the enablers in large construction projects like mega-projects. This leaves room for frameworks that facilitate the adoption of CE once the complex relationships between enablers have been understood, particularly for large-scale and infrastructure projects. Examples of studies that emphasise the importance of having a framework to support the adoption of CE in construction projects can be found in [1,7,10,11,21].
This study aims to address gaps in CE frameworks within construction using Interpretive Structural Modelling (ISM), with a particular focus on mega-projects under construction in Saudi Arabia. Mega-projects are characterised by their high risk, substantial costs, significant impact, and the involvement of various stakeholders [22]; hence, understanding and resolving the challenges involved open opportunities for generalising the implementation of CE principles.
Economic transactions derived from construction activities in Saudi Arabia represent approximately 6% of the nation’s GDP and provide around 3 million jobs [23]. However, the industry also generates a significant amount of construction waste, averaging 55 tons per 1 km2 of construction [24], which is one of the various reasons for adopting CE if we want to reduce CO2 emissions and preserve natural resources [1].
In this research, we used ISM to analyse the relationships between the main enablers of CE in construction mega-projects, as previously identified by Alotaibi et al. [1]. This framework builds on past research and introduces practical strategies for integrating CE into the construction sector in Saudi Arabia, after scrutinising three case studies: Project A (building), Project B (urban development), and Project C (infrastructure). This study employed a case study format for its in-depth exploration; however, case studies have limitations related to generalisability and potential bias [25]. To mitigate these issues, three distinct mega-projects were selected. Furthermore, data were collected from three main stakeholder groups within each project to ensure a diversity of perspectives.
The Main Research Question for this Study was:
How can circular economy be adopted in construction mega-projects in Saudi Arabia?
Addressing this question can provide comprehensive understanding and guidance on integrating CE principles within the context of mega-projects. This insight will be invaluable for stakeholders, including academics, professionals, and decision makers in local authorities. Furthermore, it can advance the practical implementation of CE in Saudi Arabian construction and offer guidance for similar efforts and contexts.
This paper is divided into five main sections. The first section provides an overview of the construction sector and the concept of CE, highlighting the significance of its implementation in Saudi Arabian mega-projects. The second section reviews previous studies related to CE frameworks in the construction industry. The third section explains the research methods used to achieve the overall aim. The fourth section presents and discusses the main findings from the Interpretive Structural Modelling (ISM). Finally, the fifth section explores the study’s implications and limitations as well as directions for future research.

2. Literature Review

2.1. Definition of Circular Economy in the Construction Industry

The construction industry is a major contributor to waste generation and energy consumption [2,4,26]; therefore, transitioning towards a more sustainable industry through the adoption of CE is critical. The implementation of CE in construction is viewed as crucial for its socio-economic and environmental benefits, also bearing in mind the impact of construction activities in various areas [5,27,28].
Amudjie et al. [29] define circular economy as “the creation of a closed-loop system that promotes the sustainable use of materials and minimises waste”. The definition is similar to the Ellen MacArthur Foundation’s [6], which defines CE as “a restorative and regenerative industrial system, by intention and design. It replaces the ‘end-of-life’ concept with restoration, shifts towards the use of renewable energy, eliminates the use of toxic chemicals, which impair reuse, and aims for the elimination of waste through the superior design of materials, products, systems, and, within this, business models”.
The rationale behind CE is to shift the sector from the current linear economy (take, make, dispose) towards a more sustainable and circular system, despite the challenges that the successful adoption of CE can face [5,21,30].

2.2. Circular Economy Implementation in the Construction Industry

The British Standard Framework (BS8001) in the UK [9] and ReSOLVE (Regenerate, Share, Optimise, Loop, Virtualise, Exchange), which was introduced by the Ellen MacArthur Foundation [6], are amongst existing initiatives to support the economic shift. However, there is the need for a CE framework tailored to the construction sector’s specific context and characteristics. This can ensure practical, holistic, and sustainable systematic implementation [10,11]. Current CE frameworks vary between sectors and regions, necessitating a tailored approach for construction activities [3,12,13].
A recent study by Charef [31] presented a digital framework for the adoption of CE principles in construction, spanning from design to end-of-life. The study highlighted the critical role of enabling technologies such as building information modelling (BIM), material certification, and collaborative platforms that facilitate CE practices in the building sector. It also reflected on other challenges such as resistance to change, technological complexity, and social acceptance. The study emphasised the importance of contractual agreements to ensure that CE principles are integrated into all stages of a project with fair distribution of risk amongst project parties. This approach fosters collaboration and strengthens the legal and operational structure.
Hossain et al. [18] conducted a review of CE studies across Europe, Asia, Oceania, and North America. They proposed a framework that integrates CE practices into the building sector, focusing on the reuse of materials, design for deconstruction, and lifecycle assessments to measure environmental impact. The framework advocates the use of prefabricated and modular components to support material recovery and reduce construction waste. The study highlighted various challenges to achieving a successful transition towards circularity, such as supply chain, gaps in knowledge and understanding, the absence of appropriate CE policies, and the lack of standardised methods for evaluation of CE practices. Despite identifying these obstacles, the study did not consider enablers in the proposed framework.
López Ruiz et al. [11] proposed an integrative framework to implement CE in the construction and demolition sectors, including 14 strategic steps organised into five phases, starting with preconstruction and extending with material recovery after the end of a building’s life. The framework highlights key factors such as policy development, economic incentives, technological advancement, market creation, quality standards, and stakeholders’ awareness. Similarly, Jayakodi et al. [32] introduced a business model for CE that shed light on socio-economic and environmental challenges. The presented model integrated economic benefits with environmental sustainability.
Superti et al. [33] studied the decision-making processes of architects in developed countries when recommending recycled concrete. Based on a survey of 727 participants, they found factors that significantly influence decisions, such as architects’ age, professional, experience, awareness of recycled materials, and social norms. That study emphasised the significance of project-specific contextual factors in promoting the use of recycled concrete.
Amarasinghe et al. [19] developed a framework for CE in the Australian building sector, identifying key strategies, enablers, and barriers. That study highlighted cost reduction as a major driver for CE adoption and stressed the role of a secondary materials market and robust regulations in aligning strategies with regard to the identified barriers, providing a clear roadmap for circularity in the Australian construction sector.
Rahel et al. [3] highlight the importance of CE as an innovative paradigm for resource management, aiming to optimise material loops. Their study underscores the importance of integrating CE strategies throughout the project lifecycle and proposes a framework that supports effective resources management, circular design principles, and digitalisation. This framework was adopted in two projects in London and the Netherlands with a focus on construction materials’ reuse and recovery at the end of buildings’ life. The identified challenges to CE adoption refer to limited government support, lack of data, and uncertainty regarding material performance and quality.
Similarly, Ping Tserng et al. [14] proposed a CE framework for Taiwanese buildings and identified 30 key practical strategies based on R principles, project items, and phases. That study compared CE implementation in Taiwan and the Netherland, revealing that Taiwanese projects focused on basic and short-term practices such as recycling, while the Netherlands prioritised comprehensive long-term CE strategies. The importance of legislation, incentives, and collaboration between stakeholders were cited as key factors for advancing CE adoption in Taiwan’s buildings sector.
Aitana Sáez-de-Guinoa et al. [34] review several strategies to enhance CE practices in building renovations within the EU. Their framework is based on six key actions (Regenerate, Share, Optimise, Loop, Virtualise, and Exchange) to facilitate CE transition, with an emphasis on integrating circularity strategies into renovation projects to reduce waste and energy consumption.
In the context of developing countries, Ghufran et al. [35] prepared a causal loop diagram (CLD) to map out the interrelations among CE enablers, based on a survey of 108 construction professionals. They identified incentives, technological innovation, awareness, and education as crucial enablers for CE adoption in developing economies. A separate study in Colombia highlighted the importance of waste management, the establishment of technological and environmental parks, and innovative materials as key drivers for CE transition. That study underscored the role of incentives, government support, advanced technology, eco-friendly products, stakeholders’ collaboration, and case studies as crucial aspects of CE adoption in construction [36].
In contrast to the frameworks presented in the literature, which are mostly limited to buildings or small-scale projects or overlook the contextual relationship between enablers, this study presents a framework for CE specifically in construction mega-projects. Interpretive Structural Modelling (ISM) was used to assess, classify, and structure the enablers identified in a previous study [1] and their relationships in the context of Saudi Arabia’s construction mega-projects, providing a more context-specific understanding of how these enablers interact.

3. Methodology

3.1. Research Design

This study used Interpretive Structural Modelling (ISM) to analyse survey results, aiming at identifying the relationships between CE enablers in the context of construction mega-projects. ISM has been identified as an effective means in construction engineering, supply chain, and sustainability studies for establishing relationships between enablers, success factors, and engineering barriers, as highlighted by Ahmad and Qahmash [37]. This analysis tool was adopted as it can unfold otherwise complex interrelationships within data, allowing decision-making frameworks to be structured [38].
Separate studies on construction management and sustainability, such as [39,40,41,42], have adopted ISM as a tool to relate system elements. The current investigation followed the ISM processes outlined by Sushil [43], using MS Excel (version 16.81), which enabled the modelling process and double checking of results against the recommended online facility [37,44]. Examples of the accuracy of ISM were also been found in 29 out of 77 scrutinised studies [37]. This research adhered to proper ISM procedures to develop a structured CE framework for Saudi Arabia’s mega-projects.

3.2. Interpretive Structural Modelling (ISM)

In this study, ISM was employed to map the relationships between CE enablers in mega-projects and illustrate how these enablers influence each other. Visualising such interrelations makes it easier to prioritise actions required for implementing CE in construction mega-projects [37,43]. The outcomes of this study are discussed in Section 4, including the methodology as suggested by Sushil [43] and Ahmad and Qahmash [37]. The study followed the ISM steps as follows:
Step 1: Identification of the main enablers of CE in construction mega-projects, from Alotaibi et al. [1];
Step 2: Use of a pairwise comparison survey to establish contextual relationships between the enablers;
Step 3: Formulation of the structural self-interaction matrix (SSIM);
Step 4: Development of the reachability matrix and checking the transitivity;
Step 5: Level partitioning of the enablers.
Step 6: Development of the ISM framework.
Step 7: MICMAC analysis.

3.3. Identifying the Main Enablers of CE in Construction Mega-Projects

The main enablers of CE in construction mega-projects were primarily identified in previous research with a similar scope and context [1]. To ensure comprehensiveness and avoid overlooking key enablers, these were re-evaluated by two university professors and six professionals involved in three mega-projects (building, urban development, and infrastructure). A few minor modifications were suggested. After the 12 enablers shown in Table 1 were validated, a pairwise survey was prepared to collect data to better contextualise the relationships between them.

3.4. Case Studies

Yin [25] defined the case study as an empirical investigation of a specific phenomenon within its real-life circumstance. While case studies provide significant benefits in investigating complex problems, Yin [25] emphasised the importance of addressing their limitations, such as difficulty in generalisation and potential bias in selection. To mitigate these issues, multiple and distinct case studies should be employed to enhance robustness and generalisability by incorporating different perspectives on the relationships between enablers of CE in large-scale projects. Accordingly, three distinct mega-projects in Saudi Arabia (buildings, urban development, and infrastructure) were selected based on the criteria outlined by Ashkanani and Franzoi [45] and Flyvbjerg [22]. These projects are characterised by different criteria including complexity, significant risks, and impact, as well as budgets exceeding USD 3 billion.

3.5. Sample Strategy

A pairwise survey was developed based on the list of identified enablers. The invitation to take part in the survey was sent to 32 experts, the only ones accessible, drawn from three construction mega-projects (building, urban development, infrastructure), and 17 of these professionals engaged. The participants were selected purposively, i.e., six professionals from each project A and B, and five from project C. These professionals had at least 16 years of experience and worked in various areas including project management, design, construction, and architecture, holding relevant roles such as client, consultant, and contractor.
Although ISM usually targets experienced high-profile participants, as demonstrated in different studies [40,41], in this research, we diversified the profiles to ensure a broad range of opinions and to better contextualise the relationships amongst the enablers [42]. Saturation was reached by the 13th participant, and consensuses started to emerge. Figure 1 illustrates the method adopted in this study.

4. Analysis: ISM Processes and Results

4.1. Use of a Pairwise Comparison Survey to Establish Contextual Relationships Between the Enablers

During consultation meetings, the participants were asked to characterise the relationships amongst enablers, using the following set of symbols:
V: Enabler i influences or leads Enabler j.
A: Enabler j influences or leads Enabler i.
X: Both Enabler i and Enabler j influence or lead each other.
O: Enabler i and Enabler j are unrelated and do not influence each other.
Where enablers i and j are labelled 1, 2, 3, …, 12.
This approach allowed the researcher to explain the process and provide clarifications where needed.

4.2. Formulating Structural Self-Interaction Matrix (SSIM)

Based on the input from the one-to-one meetings, the structural self-interaction matrix (SSIM) shown in Table 2 was completed. The SSIM added a symbol to each pair of enablers that was referenced more often by the experts, as a type of consensus to reflect the expert opinions. Following the SSIM’s formulation, an initial reachability matrix was targeted.

4.3. Developing the Reachability Matrix and Check the Transitivity

A matrix was derived from the SSIM by replacing the symbols (V, A, X, O) with binary digits (0, 1). This transformation helped to calculate and reflect the direct and indirect impacts between the enablers [46]. The points below show the transition criteria with examples:
  • For V, (i, j) is substituted by 1 while (j, i) is substituted by 0. For example, in SSIM, the cell of (1, 2) has V, so (1, 2) is assigned “1” while (2, 1) is assigned “0”.
  • For A, (i, j) is substituted by 0 while (j, i) is substituted by 1. For example, in SSIM, the cell of (2, 4) has A, so, (2, 4) is assigned “0” while (4, 2) is assigned “1”.
  • For X, (i, j) and (j, i) are substituted by 1. For example, in SSIM, the cell of (2, 3) has X; both (2, 3) and (3, 2) are assigned “1”.
  • For O, both (i, j) and (j, i) are substituted by 0. For example, in SSIM, the cell of (2, 5) has O; both (2, 5) and (5, 2) are assigned “0”.
Once the initial reachability matrix shown in Table 3 was complete, a transitivity rule was incorporated to define the final reachability matrix. Transitivity is an assumption that attempts to capture the indirect relationships between variables [46]. For instance, if element A influences or leads element B, and element B leads element C, then element A also leads element C. Applying transitivity was essential to identifying the direct and indirect influences. Table 4 shows the final reachability matrix that resulted from this characterisation; note that the star symbol (*) indicates assumed transitivity.

4.4. Level Partitioning of the Enablers

Level partitioning of the CE enablers helped to further understand the established relationships while adding some relative importance, simplifying the interpretation, as discussed by Sushil [43] and Ahmad and Qahmash [37].
To achieve this partitioning, the final reachability matrix was edited to identify the intersections between each enabler’s reachability and the antecedent sets. The reachability set involves the primary enabler and the ones it influences, while the antecedent set includes the primary enabler and the ones that influence it. The intersection set marks the overlap between these two sets [37,43].
This research utilised the reachability matrix iteratively to partition the CE enablers into five levels. For example, Table 5 shows the first iteration, where enabler 11 has been assigned to level 1 because the reachability and intersection sets are identical. This process was repeated until all enablers were levelled, as shown in Table 6, Table 7, Table 8 and Table 9.
The resulting structure represents the hierarchy and interdependencies of the enablers, it clarifies the roles and prioritisation for decision-making within the CE framework in construction mega-projects.
In the second iteration, {11} was removed from the reachability set, and the identical enablers in both reachability and intersection sets were assigned level 2.
In the third iteration, {5,6,12} were excluded from the reachability set, and enablers common to both the reachability and intersection set were categorised into level 3.
In the fourth iteration, {2,3,7,8,9} were excluded from the reachability set, and identical enablers in the reachability and intersection sets were assigned level 4.
In the final iteration, {4} was removed from the reachability set, and identical enablers in both the reachability and intersection set were assigned level 5.

4.5. Final ISM Framework Development

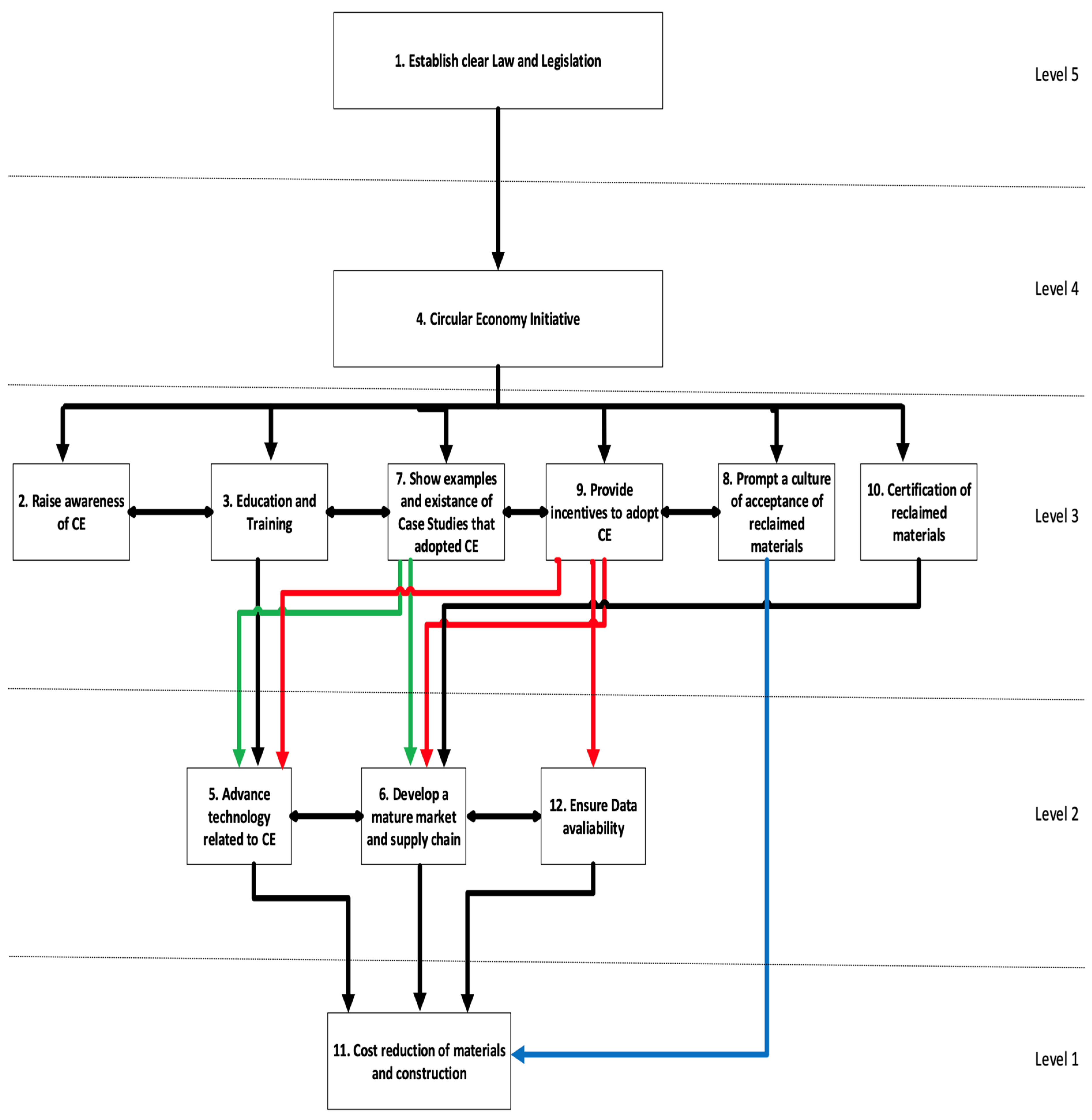
The final ISM framework is illustrated in Figure 2. This framework is intended to simplify the relationships between the enablers by removing indirect relationships, referred to as ‘transitivity’. Transitivity occurs when enabler A influences enabler B, and enabler B influences enabler C, thereby creating an indirect influence of enabler A on enabler C. Although such relationships are crucial for a complete understanding of the framework, they have been removed from Figure 2 to create a clearer and more straightforward visual representation. This framework was validated by three academics in the field of sustainability and three professional experts to ensure its consistency and applicability within construction mega-projects in Saudi Arabia.
The framework highlights key driving factors such as E1 “Establishing clear law and legislation” and E4 “CE initiatives”, which play pivotal roles in the successful adoption of circular economy. These enablers act as foundational pillars to ensure an effective transition towards circular practices.
The scheme presented is not only a visual representation but also a strategic tool for decision makers, offering guidance on the key drivers for sustainable and long-term CE implementation. Its five levels are discussed in the following sections.

4.5.1. Level 5

Legislation and law are strategic enablers for CE. These set the foundation upon which other enablers are built and implemented. Past research [3,11,14,18,19,31,33,36] underscores the importance of regulatory frameworks in the adoption of CE principles in construction projects.
Ping tserng et al. [14] conducted a comparative study between two developed countries, emphasising that clear legislation is crucial for encouraging and facilitating the adoption of CE in the building sector. Although that study highlighted strategies such as design of construction and modular design as key practices, the focus on legislation was comparatively limited. As such, the current study states that establishing CE legislation is fundamental for enhancing the effectiveness of other enablers.
Having appropriate legislation ensures compliance with circular practices, raises awareness, encourages CE initiatives, and fosters the development of a mature market for materials and advanced technology. It is evident that policy makers should prioritise the creation of CE legislation for stakeholders to adopt this concept and facilitate a successful transition to circular economy in the construction sector.

4.5.2. Level 4

After establishing CE legislation, the existence of a CE initiative becomes vital for facilitating its implementation. In the ISM for construction mega-projects, level 4 highlights the critical role of CE initiatives in driving the sector towards circularity, particularly in reducing construction waste. This was demonstrated in a study by Alotaibi et al. [1], where professionals from mega-projects emphasised the importance of such initiatives in supporting CE practices, pointing to the success of the local content initiative in Saudi Arabia’s construction sector.
Both governmental and private initiatives can significantly drive the transition towards CE. These initiatives are enablers and multipliers, as they support other crucial factors. They foster a culture of acceptance of CE practices, ensure the availability of reclaimed material data, and contribute to the development of a mature market and supply chain. Additionally, CE initiatives play a role in raising awareness, as well as providing education and training.
The framework in Figure 1 shows how CE initiatives influence several enabling factors both directly and indirectly. Factors such as awareness, education and training, culture, and incentives are directly impacted by CE initiatives, while other aspects are influenced indirectly. Therefore, CE initiatives drive the adoption of CE principles and facilitate the other enablers that are necessary for transitioning construction mega-projects towards a sustainable, circular model.

4.5.3. Level 3

At the third level of the framework, other crucial enablers are identified for facilitating the adoption of CE in construction mega-projects. These enablers are described below.
  • Raising awareness of CE
One of the key steps to promoting CE adoption is raising awareness among the main stakeholders about the potential benefits of CE for the environment, economy, and society. This aligns with past research which has demonstrated that raising awareness can drive the transition to CE across various contexts in both developed and developing countries [11,18,33].
The framework developed in this study shows a direct link between awareness and education, it highlights that the absence of proper understanding could hinder transition towards CE. This has also been reflected in previous research pointing to lack of awareness as a significant barrier to adopting circularity in mega-projects [21].
  • Education and Training
Education and training are directly related to raising awareness; construction professionals are required to possess the necessary skills and knowledge to implement CE practices. These competencies are crucial throughout the construction lifecycle, mainly in areas such as design for flexibility, selecting reclaimed materials, and modular design, which can significantly reduce material waste and decrease reliance on raw materials [2,18]. This aligns with several studies that have identified lack of knowledge as a major challenge to CE adoption. Educating stakeholders on the relevant practices is essential for a successful transition [11,18,35].
  • Examples of Case Studies that Adopt CE Principles
Examination of and reflection on case studies can help to clarify ways to implement CE [33,36]. In fact, the lack of CE examples and case studies has been identified as one of the top seven barriers to implementing CE in construction mega-projects [21]. Successful projects that have adopted CE principles such as design for flexibility, the use of reclaimed materials, and design for disassembly encourage broader adoption of these practices. Showcasing the potential environmental and socio-economic benefits reinforces the viability of CE and serves as a practical guide for stakeholders and similar projects. The framework demonstrates how successful examples influence other enablers both directly and indirectly, via routes such as raising awareness, education, and incentives. These projects enhance the credibility of CE and demonstrate its applicability, helping convince stakeholders to embrace it.
  • Incentives to Adopt CE
The availability of incentives plays a pivotal role in facilitating the adoption of CE practices, encouraging construction projects to align their goals with CE principles. Incentives such as performance-based rewards, recognition programs, and financial benefits can drive participation in CE initiatives and contribute to attracting stakeholders. The importance of incentives is supported by studies that describe the challenges posed by their absence [11,14,35,36].
  • Certification of Reclaimed Materials
Ensuring the quality of materials through certification is crucial, especially in the context of CE practices. Certification directly impacts the establishment of a mature market and a reliable supply chain by ensuring that materials meet the required specification and adhere to CE principles. It ensures that reclaimed and reused materials meet the relevant standards. This has been discussed by researchers who have highlighted that its absence could hinder CE implementation [3,11,31]. Material certification is thus considered a key enabler, providing credibility mainly when dealing with recycled content.
  • Promoting a Culture of Acceptance of Reclaimed Materials
The acceptance of reclaimed materials in construction is an important enabler for facilitating CE. Resistance to using recycled or reused materials has been identified as one of the top barriers in mega-projects [21]. Charef [31] emphasised the importance of promoting a culture that supports the use of reclaimed materials, as there is often concern over quality, with a perception that reclaimed materials may not offer significant cost savings compared with raw materials. As such, in this framework, promoting a culture of acceptance is crucial for spreading the use of CE practices in construction.
The interconnection between enablers in level 3, namely, raising awareness, existing examples of successful CE projects, education, incentives, material certification, and acceptance, shows how these factors are mutually supported. By adopting and managing these enablers, the construction sector can accelerate its transition towards more sustainable and circular practices.

4.5.4. Level 2

Level 2 of the ISM is underpinned by three enablers identified as critical for facilitating the adoption of CE in construction mega-projects. These enablers are interdependent, although the scope of one of them overlaps the others. Level 2 enablers are discussed below in detail.
  • Advanced Technology
Advanced technology can support the adoption of CE, particularly in relation to themes like recycling, design for deconstruction, and the use of Building Information Technology (BIM). The complexity of mega-projects and construction activities requires a certain level of sophistication, for example, with the aid of modern developments like BIM and 3D printing. These not only optimise projects’ execution but contribute to the integration of circular principles at the design stage, as asserted by previous studies [11,31,35].
Technology can help minimise construction waste through recycling and sourcing reclaimed materials [36]. The advancement of CE-related technology is influenced by three enablers at level 3: the existence of case studies, education and training, and offering incentives.
  • Mature Market and Supply Chain
A credible and mature market and supply chain for reclaimed materials and recycled content is crucial for large-scale CE implementation. A mature market reduces risks and uncertainties such as, for example, those linked to finding appropriate and approved materials for construction. Previous studies support the idea of transitioning from a raw materials-based market to a market that promotes circularity via reusable sources [11,19]. In our proposed framework, market development is advanced by technology and data availability while directly influenced by the existence of case studies, incentives, and materials certification.
  • Data Availability
Reliable and accurate data on reclaimed materials is critical for CE adoption. High-quality information can guide decision makers throughout the construction lifecycle, from design to execution, while ensuring that decisions around CE are cost-effective and environmentally friendly. Charef [31] discussed the importance of collaborative platforms for material and structural component data, which can significantly reduce material and construction costs.

4.5.5. Level 1

Reduction of material and construction costs is fundamental for sustaining CE in construction mega-projects. Without economic benefits such as cost reduction, CE might face significant challenges [19]. Implementing CE practices such as modular construction, selecting reclaimed materials, and designing out waste can substantially lower construction costs [18]. Naturally, cost reduction is linked to other key enablers, including technological advancement, a mature market and supply chain, and data availability. Thus, reducing material and construction costs enhances the economic viability and environmental sustainability of CE practices in mega-projects.

4.6. MICMAC Analysis

To conclude our examination of CE enablers in construction mega-projects, MICMAC analysis was run to cluster the identified enablers into categories: driving, dependent, linkage, and autonomous. These categories were heuristically configured according to driving and dependence powers. Here, the MICMAC analysis helped visual the developed framework from a global perspective in terms of primary and pivotal enablers [40]. Figure 3 shows the results obtained through MICMAC.
Figure 2 confirms that E1 “Establishing clear law and legislation” and E4 “CE initiatives” drive the process. As such, they need to be prioritised due to their significant impact on the entire CE framework. Addressing these driving enablers can positively impact the whole process, as they have the potential to drive the entire system and sustain the adoption of CE in construction mega-projects.
On the other hand, E5 “Advanced technology related to CE”, E6 “Developing a mature market and supply chain”, E11 “Cost reductions for materials and construction”, and E12 “Ensuring data availability” are classified as dependent. These enablers should be monitored and partially interpreted, since it may become apparent whether the implementation of other enablers has been successful only towards the end of the project. In turn, E2 “Raising awareness of CE”, E3 “Education and training”, E7 “Existing examples of case studies that adopt CE principles”, E8 “Promoting a culture of acceptance for reclaimed materials”, and E9 “Providing incentives to adopt CE” are categorised as linkage enablers. These are significantly influenced by E1 and E4 and require special attention because of their dual role, i.e., influencing and being influenced by other enablers. Finally, E10 “Certification of reclaimed materials” is classified as autonomous. Notwithstanding, this enabler still requires attention to operate at the required level and ensure the framework’s overall success.

5. Conclusions and Limitations

The study proposes a framework to facilitate the transition towards circular economy in construction mega-projects, using case studies from the kingdom of Saudi Arabia. The Interpretive Structural Modelling (ISM) based on data collected from three distinct mega-projects (buildings, urban development, and infrastructure) demonstrates a structured approach to understanding the relationships between CE enablers.
The ISM analysis provides various key findings that are vital for the transition to CE in construction mega-projects. The progression of analyses revealed E1 “Establishing clear law and legislation” and E4 “CE initiatives” as the driving enablers that significantly impact entire schemes. Other dependent enablers, including E5 “Advanced technology related to CE”, E6 “Developing a mature market and supply chain”, E11 “Cost reductions for materials and construction”, and E12 “Ensuring data availability” are successfully achieved by addressing the requirements established at separate levels. Furthermore, linkage enablers such as E2 “Raising awareness of CE”, E3 “Education and training”, E7 “Examples and existence of case studies that adopt CE principles”, E8 “Promoting a culture of acceptance of reclaimed materials”, and E9 “Providing incentives to adopt CE”, play a crucial role in the framework’s success. E10 “Certification of reclaimed materials” is considered an autonomous enabler that has less criticality within the framework.
This study aims to underpin circular economy in the construction sector, particularly in the context of mega-projects. The data gathered incorporate views and perspectives expressed by key stakeholders, providing a broader insight to the framework. Notably, the study collected data from three case studies in the Kingdom of Saudi Arabia, where there is no framework yet in the field of circular economy within this context or for mega-projects.
We believe that the use of Interpretive Structural Modelling (ISM) to examine CE enablers is a novel approach that offers new insights on how CE transition can be achieved utilising its advantages such as minimising construction waste. Its contribution lays a foundation for future research across different regions and contexts.
Although the developed framework serves as a strategic tool for decision makers and key stakeholders to adopt CE principles in construction mega-projects, it does not consider potential changes in the regulations or advancement of technologies. Furthermore, this study was limited to Saudi Arabia’s mega-projects and targeted experienced high-profile participants. Future studies could consider validating the method and expanding it to other contexts and industries, as well as applying it to smaller projects to broaden its applicability and impact. To accelerate the transition towards CE, collaboration among decision makers and key stakeholders in the industry is essential. The developed framework can be utilised as a roadmap to prioritise the necessary actions.
The adoption of CE in construction mega-projects can be advanced by considering EU initiatives, as these are in the forefront in this field. The European Union has established regulations, policies, case studies, and best practices such as those presented by CircularB [47]. Incorporating these practices can facilitate the transition towards circularity in the construction industry.

Author Contributions

Conceptualisation, S.A. and C.B.; methodology, S.A.; software, S.A.; validation, S.A., C.B. and P.M.-V.; formal analysis, S.A.; investigation, S.A., C.B. and P.M.-V.; data curation, S.A.; writing—original draft preparation, S.A.; writing—review and editing, S.A., C.B. and P.M.-V.; visualisation, S.A., C.B. and P.M.-V.; supervision, C.B. and P.M.-V.; project administration, S.A., C.B. and P.M.-V. All authors have read and agreed to the published version of the manuscript.

Funding

This research received no external funding.

Institutional Review Board Statement

This study was conducted in line with the University of Birmingham research ethics processes (ERN_2905-Aug2024).

Informed Consent Statement

Informed consent was obtained from all subjects involved in this study.

Data Availability Statement

This study was conducted using datasets and analyses that are accessible on reasonable request to the corresponding author.

Acknowledgments

The first author acknowledges, with thanks, the Imam Mohammed Ibn Saud Islamic University for its support of his research activity at the University of Birmingham.

Conflicts of Interest

The authors declare no conflicts of interest.

References

  1. Alotaibi, S.; Martinez-Vazquez, P.; Baniotopoulos, C. Advancing Circular Economy in Construction Mega-Projects: Awareness, Key Enablers, and Benefits—Case Study of the Kingdom of Saudi Arabia. Buildings 2024, 14, 2215. [Google Scholar] [CrossRef]
  2. Alotaibi, S.; Martinez-Vazquez, P.; Baniotopoulos, C. Waste Generation Factors and Waste Minimisation in Construction. In Proceedings of the 4th International Conference “Coordinating Engineering for Sustainability and Resilience” & Midterm Conference of CircularB “Implementation of Circular Economy in the Built Environment”, Timișoara, Romania, 29–31 May 2024; pp. 552–559. [Google Scholar]
  3. Rahla, K.M.; Mateus, R.; Bragança, L. Implementing Circular Economy Strategies in Buildings—From Theory to Practice. Appl. Syst. Innov. 2021, 4, 26. [Google Scholar] [CrossRef]
  4. Al-Otaibi, A.; Bowan, P.A.; Abdel Daiem, M.M.; Said, N.; Ebohon, J.O.; Alabdullatief, A.; Al-Enazi, E.; Watts, G. Identifying the Barriers to Sustainable Management of Construction and Demolition Waste in Developed and Developing Countries. Sustainability 2022, 14, 7532. [Google Scholar] [CrossRef]
  5. Ferriz-Papi, J.A.; Lee, A.; Alhawamdeh, M. Examining the Challenges for Circular Economy Implementation in Construction and Demolition Waste Management: A Comprehensive Review Using Systematic Methods. Buildings 2024, 14, 1237. [Google Scholar] [CrossRef]
  6. Ellen MacArthur Foundation Towards the Circular Economy: Economic and Business Rationale for an Accelerated Transition. Available online: https://www.ellenmacarthurfoundation.org/assets/downloads/publications/Ellen-MacArthur-Foundation-Towards-the-Circular-Economy-vol.1.pdf (accessed on 4 May 2023).
  7. Regina Munaro, M.; Fernando Tavares, S. A Review on Barriers, Drivers, and Stakeholders towards the Circular Economy: The Construction Sector Perspective. Clean. Responsible Consum. 2023, 8, 100107. [Google Scholar] [CrossRef]
  8. Ellen MacArthur Foundation What Is a Circular Economy? Available online: https://www.ellenmacarthurfoundation.org/topics/circular-economy-introduction/overview (accessed on 3 May 2024).
  9. BS 8001: 2017; Framework for Implementing the Principles of the Circular Economy in Organizations—Guide. British Standards Institution: London, UK, 2017.
  10. Pauliuk, S. Critical Appraisal of the Circular Economy Standard BS 8001:2017 and a Dashboard of Quantitative System Indicators for Its Implementation in Organizations. Resour. Conserv. Recycl. 2018, 129, 81–92. [Google Scholar] [CrossRef]
  11. López Ruiz, L.A.; Roca Ramón, X.; Gassó Domingo, S. The Circular Economy in the Construction and Demolition Waste Sector—A Review and an Integrative Model Approach. J. Clean Prod. 2020, 248, 119238. [Google Scholar] [CrossRef]
  12. Nasr, N. The Circular Economy Is Going Global. Ind. Eng. 2013, 45, 22. [Google Scholar]
  13. Oluleye, B.I.; Chan, D.W.M.; Saka, A.B.; Olawumi, T.O. Circular Economy Research on Building Construction and Demolition Waste: A Review of Current Trends and Future Research Directions. J. Clean Prod. 2022, 357, 131927. [Google Scholar] [CrossRef]
  14. Ping Tserng, H.; Chou, C.M.; Chang, Y.T. The Key Strategies to Implement Circular Economy in Building Projects-a Case Study of Taiwan. Sustainability 2021, 13, 754. [Google Scholar] [CrossRef]
  15. Van De Westerlo, B.; Halman, J.I.M.; Durmisevic, E. Translate the Cradle to Cradle Principles for a Building. In Proceedings of the CIB W115 Green Design Conference, Sarajevo, Bosnia and Herzegovina, 27–29 September 2012; Durmisevic, E., Pasic, A., Eds.; International Council for Building Research Studies and Documentation (CIB): Sarajevo, Bosnia and Herzegovina, 2012; pp. 33–38. [Google Scholar]
  16. Thongkamsuk, P.; Sudasna, K.; Tondee, T. Waste Generated in High-Rise Buildings Construction: A Current Situation in Thailand. In Proceedings of the Energy Procedia; Elsevier Ltd.: Bangkok, Thailand, 2017; Volume 138, pp. 411–416. [Google Scholar]
  17. Luangcharoenrat, C.; Intrachooto, S.; Peansupap, V.; Sutthinarakorn, W. Factors Influencing Construction Waste Generation in Building Construction: Thailand’s Perspective. Sustainability 2019, 11, 3638. [Google Scholar] [CrossRef]
  18. Hossain, M.U.; Ng, S.T.; Antwi-Afari, P.; Amor, B. Circular Economy and the Construction Industry: Existing Trends, Challenges and Prospective Framework for Sustainable Construction. Renew. Sustain. Energy Rev. 2020, 130, 109948. [Google Scholar] [CrossRef]
  19. Amarasinghe, I.; Hong, Y.; Stewart, R.A. Visualising a Framework for Enhancing Material Circularity in Building Construction Projects: Drivers, Barriers, and Strategies. Build Environ. 2024, 253, 111359. [Google Scholar] [CrossRef]
  20. Kyrö, R.K. Share, Preserve, Adapt, Rethink—A Focused Framework for Circular Economy. In Proceedings of the IOP Conference Series: Earth and Environmental Science; IOP Publishing Ltd.: Bristol, UK, 2020; Volume 588. [Google Scholar]
  21. Alotaibi, S.; Martinez-Vazquez, P.; Baniotopoulos, C. Mega-Projects in Construction: Barriers in the Implementation of Circular Economy Concepts in the Kingdom of Saudi Arabia. Buildings 2024, 14, 1298. [Google Scholar] [CrossRef]
  22. Flyvbjerg, B. Five Misunderstandings about Case-Study Research. Qual. Inq. 2006, 12, 219–245. [Google Scholar] [CrossRef]
  23. General Authority for Statistics (GASTAT). Gross Domestic Product Fourth Quarter of 2022; General Authority for Statistics (GASTAT): Riyadh, Saudi Arabia, 2022. [Google Scholar]
  24. Kripka, M.; Haider, H.; Almarshod, S.Y.; Alsaleem, S.S.; Abdelmonteleb, A.; Ali, M.; Alinizzi, M.; Alresheedi, M.T.; Shafiquzzaman, M. Life Cycle Assessment of Construction and Demolition Waste Management in Riyadh, Saudi Arabia. Int. J. Environ. Res. Public Health 2022, 19, 7382. [Google Scholar] [CrossRef]
  25. Yin, R.K. Case Study Research: Design and Methods, 5th ed.; SAGE Publications: Thousand Oaks, CA, USA, 2014. [Google Scholar]
  26. Mohammed, M.; Shafiq, N.; Abdallah, N.A.W.; Ayoub, M.; Haruna, A. A Review on Achieving Sustainable Construction Waste Management through Application of 3R (Reduction, Reuse, Recycling): A Lifecycle Approach. In IOP Conference Series: Earth and Environmental Science; IOP Publishing Ltd.: Bristol, UK, 2020; Volume 476. [Google Scholar]
  27. Tazi, N.; Idir, R.; Ben Fraj, A. Towards Achieving Circularity in Residential Building Materials: Potential Stock, Locks and Opportunities. J. Clean. Prod. 2021, 281, 124489. [Google Scholar] [CrossRef]
  28. Van Gulck, L.; Steeman, M. The Environmental Impact of Circular Building Design: A Simplified Approach to Evaluate Remountable Building Elements in Life Cycle Assessment. Build Environ. 2024, 254, 111418. [Google Scholar] [CrossRef]
  29. Amudjie, J.; Agyekum, K.; Adinyira, E.; Amos-Abanyie, S.; Kumah, V.M.A. Awareness and Practice of the Principles of Circular Economy among Built Environment Professionals. Built Environ. Proj. Asset Manag. 2023, 13, 140–156. [Google Scholar] [CrossRef]
  30. Shooshtarian, S.; Hosseini, M.R.; Kocaturk, T.; Arnel, T.; Garofano, N.T. Circular Economy in the Australian AEC Industry: Investigation of Barriers and Enablers. Build. Res. Inf. 2023, 51, 56–68. [Google Scholar] [CrossRef]
  31. Charef, R. A Digital Framework for the Implementation of the Circular Economy in the Construction Sector: Expert Opinions. Sustainability 2024, 16, 5849. [Google Scholar] [CrossRef]
  32. Jayakodi, S.; Senaratne, S.; Perera, S.; Bamdad, K. Circular Economy Assessment Using Project-Level and Organisation-Level Indicators for Construction Organisations: A Systematic Review. Sustain. Prod. Consum. 2024, 48, 324–338. [Google Scholar] [CrossRef]
  33. Superti, V.; Houmani, C.; Hansmann, R.; Baur, I.; Binder, C.R. Strategies for a Circular Economy in the Construction and Demolition Sector: Identifying the Factors Affecting the Recommendation of Recycled Concrete. Sustainability 2021, 13, 4113. [Google Scholar] [CrossRef]
  34. Sáez-de-Guinoa, A.; Zambrana-Vasquez, D.; Fernández, V.; Bartolomé, C. Circular Economy in the European Construction Sector: A Review of Strategies for Implementation in Building Renovation. Energies 2022, 15, 4747. [Google Scholar] [CrossRef]
  35. Ghufran, M.; Khan, K.I.A.; Ullah, F.; Nasir, A.R.; Al Alahmadi, A.A.; Alzaed, A.N.; Alwetaishi, M. Circular Economy in the Construction Industry: A Step towards Sustainable Development. Buildings 2022, 12, 1004. [Google Scholar] [CrossRef]
  36. Maury-Ramírez, A.; Illera-Perozo, D.; Mesa, J.A. Circular Economy in the Construction Sector: A Case Study of Santiago de Cali (Colombia). Sustainability 2022, 14, 1923. [Google Scholar] [CrossRef]
  37. Ahmad, N.; Qahmash, A. Smartism: Implementation and Assessment of Interpretive Structural Modeling. Sustainability 2021, 13, 8801. [Google Scholar] [CrossRef]
  38. Jain, V.; Raj, T. Modelling and Analysis of FMS Productivity Variables by ISM, SEM and GTMA Approach. Front. Mech. Eng. 2014, 9, 218–232. [Google Scholar] [CrossRef]
  39. Rauniyar, A.; Singh, A.K.; Kineber, A.F.; Chandra, S.S.; Awuzie, B.; Kumar, V.R.P.; Krishnaraj, L.; Al-Otaibi, A.; Alabdullatief, A.; Alfraidi, S. A Strategic Roadmap for Combating Barriers Negating the Implementation of Prefabricated Net-Zero Carbon Buildings. Dev. Built Environ. 2024, 18, 100432. [Google Scholar] [CrossRef]
  40. Pimentel, M.; Arantes, A.; Cruz, C.O. Barriers to the Adoption of Reverse Logistics in the Construction Industry: A Combined ISM and MICMAC Approach. Sustainability 2022, 14, 15786. [Google Scholar] [CrossRef]
  41. Fan, C.; Binchao, D.; Yin, Y. Hierarchical Structure and Transfer Mechanism to Assess the Scheduling-Related Risk in Construction of Prefabricated Buildings: An Integrated ISM–MICMAC Approach. Eng. Constr. Archit. Manag. 2023, 30, 2991–3013. [Google Scholar] [CrossRef]
  42. Li, D.; Li, X.; Feng, H.; Wang, Y.; Fan, S. ISM-Based Relationship among Critical Factors That Affect the Choice of Prefabricated Concrete Buildings in China. Int. J. Constr. Manag. 2022, 22, 977–992. [Google Scholar] [CrossRef]
  43. Sushil Interpreting the Interpretive Structural Model. Glob. J. Flex. Syst. Manag. 2012, 13, 87–106. [CrossRef]
  44. Ahmad, N.; Qahmash, A. SmartISM: Smart Interpretive Structural Modeling. Available online: http://smartism.sgetm.com/ISM.aspx/ (accessed on 25 September 2024).
  45. Ashkanani, S.; Franzoi, R. An Overview on Megaproject Management Systems. Manag. Matters 2022, 19, 129–148. [Google Scholar] [CrossRef]
  46. Thirupathi, R.M.; Vinodh, S. Application of Interpretive Structural Modelling and Structural Equation Modelling for Analysis of Sustainable Manufacturing Factors in Indian Automotive Component Sector. Int. J. Prod. Res. 2016, 54, 6661–6682. [Google Scholar] [CrossRef]
  47. CircularB-COST Action CA21103: Circular Economy in the Built Environment. Available online: https://circularb.eu/ (accessed on 17 November 2024).
Figure 1. The method adopted in this study.
Figure 1. The method adopted in this study.
Applsci 14 10958 g001
Figure 2. The ISM Framework for CE enablers in construction mega-projects.
Figure 2. The ISM Framework for CE enablers in construction mega-projects.
Applsci 14 10958 g002
Figure 3. MICMAC analysis of the CE enablers.
Figure 3. MICMAC analysis of the CE enablers.
Applsci 14 10958 g003
Table 1. The list of the main enablers of CE in construction mega-projects.
Table 1. The list of the main enablers of CE in construction mega-projects.
CodeEnablers of Circular Economy in Construction Mega-Projects
E1Establishing clear law and legislation
E2Raising awareness of CE
E3Education and training
E4CE initiatives
E5Advanced technology related to CE
E6Developing a mature market and supply chain
E7Existing examples of case studies that adopt CE principles
E8Promoting a culture of acceptance of reclaimed materials
E9Provision of incentives to adopt CE
E10Certification of reclaimed materials
E11Cost reductions for materials and construction
E12Ensuring data availability
Table 2. Structural Self-Interaction Matrix of the enablers of CE.
Table 2. Structural Self-Interaction Matrix of the enablers of CE.
CodeEnablersE12E11E10E9E8E7E6E5E4E3E2E1
E1Establishing clear law and legislationVVVVVVVOVVV
E2Raising awareness of CEOOOOVOOOAX
E3Education and trainingOOOOVXOVA
E4CE initiativesVVVVVVVV
E5Advanced technology related to CEXVOAOAX
E6Developing a mature market and supply chainXVAAOA
E7Existing examples of case studies that adopt CE principlesOVOXX
E8Promoting a culture of acceptance of reclaimed materialsOVOA
E9Providing incentives to adopt CEVOO
E10Certification of reclaimed materialsOO
E11Cost reductions for materials and constructionA
E12Ensuring data availability
Table 3. The initial reachability matrix.
Table 3. The initial reachability matrix.
CodeE12E11E10E9E8E7E6E5E4E3E2E1
E1111111101111
E2000010000110
E3000011010110
E4111111111110
E5110000110000
E6110000110000
E7010111110100
E8010011000000
E9100111110000
E10001000100000
E11010000000000
E12110000110000
Table 4. The final reachability matrix.
Table 4. The final reachability matrix.
CodeE12E11E10E9E8E7E6E5E4E3E2E1Driving Power
E111111111 *111112
E21 *1 *01 *11 *1 *1 *01109
E31 *1 *01 *111 *101109
E411111111111011
E51100001100004
E61100001100004
E71 *1011111011 *09
E81 *101 *111 *1 *01 *1 *09
E911 *01111101 *1 *09
E101 *1 *100011 *00005
E110100000000001
E121100001100004
Dependence Power1112377711112771
Table 5. The first iteration of portioning.
Table 5. The first iteration of portioning.
EnablerReachability SetAntecedent SetIntersection SetLevel
E11,2,3,4,5,6,7,8,9,10,11,1211
E22,3,5,6,7,8,9,11,121,2,3,4,7,8,92,3,7,8,9
E32,3,5,6,7,8,9,11,121,2,3,4,7,8,92,3,7,8,9
E42,3,4,5,6,7,8,9,10,11,121,44
E55,6,11,121,2,3,4,5,6,7,8,9,10,125,6,12
E65,6,11,121,2,3,4,5,6,7,8,9,10,125,6,12
E72,3,5,6,7,8,9,11,121,2,3,4,7,8,92,3,7,8,9
E82,3,5,6,7,8,9,11,121,2,3,4,7,8,92,3,7,8,9
E92,3,5,6,7,8,9,11,121,2,3,4,7,8,92,3,7,8,9
E105,6,10,11,121,4,1010
E11111,2,3,4,5,6,7,8,9,10,11,12111
E125,6,11,121,2,3,4,5,6,7,8,9,10,125,6,12
Table 6. The second iteration of portioning.
Table 6. The second iteration of portioning.
EnablerReachability SetAntecedent SetIntersection SetLevel
E11,2,3,4,5,6,7,8,9,10,1211
E22,3,5,6,7,8,9,121,2,3,4,7,8,92,3,7,8,9
E32,3,5,6,7,8,9,121,2,3,4,7,8,92,3,7,8,9
E42,3,4,5,6,7,8,9,10,121,44
E55,6,121,2,3,4,5,6,7,8,9,10,125,6,122
E65,6,121,2,3,4,5,6,7,8,9,10,125,6,122
E72,3,5,6,7,8,9,121,2,3,4,7,8,92,3,7,8,9
E82,3,5,6,7,8,9,121,2,3,4,7,8,92,3,7,8,9
E92,3,5,6,7,8,9,121,2,3,4,7,8,92,3,7,8,9
E105,6,10,121,4,1010
E11 1,2,3,4,5,6,7,8,9,10,12111
E125,6,121,2,3,4,5,6,7,8,9,10,125,6,122
Table 7. The third iteration of portioning.
Table 7. The third iteration of portioning.
EnablerReachability SetAntecedent SetIntersection SetLevel
E11,2,3,4,7,8,9,1011
E22,3,7,8,91,2,3,4,7,8,92,3,7,8,93
E32,3,7,8,91,2,3,4,7,8,92,3,7,8,93
E42,3,4,7,8,9,101,44
E5 1,2,3,4,5,6,7,8,9,10,125,6,122
E6 1,2,3,4,5,6,7,8,9,10,125,6,122
E72,3,7,8,91,2,3,4,7,8,92,3,7,8,93
E82,3,7,8,91,2,3,4,7,8,92,3,7,8,93
E92,3,7,8,91,2,3,4,7,8,92,3,7,8,93
E10101,4,10103
E11 1,2,3,4,5,6,7,8,9,10,12111
E12 1,2,3,4,5,6,7,8,9,10,125,6,122
Table 8. The fourth iteration of portioning.
Table 8. The fourth iteration of portioning.
EnablerReachability SetAntecedent SetIntersection SetLevel
E11,411
E2 1,2,3,4,7,8,92,3,7,8,93
E32,3,7,8,91,2,3,4,7,8,92,3,7,8,93
E441,444
E5 1,2,3,4,5,6,7,8,9,10,125,6,122
E6 1,2,3,4,5,6,7,8,9,10,125,6,122
E72,3,7,8,91,2,3,4,7,8,92,3,7,8,93
E82,3,7,8,91,2,3,4,7,8,92,3,7,8,93
E92,3,7,8,91,2,3,4,7,8,92,3,7,8,93
E10 1,4,10103
E11 1,2,3,4,5,6,7,8,9,10,12111
E12 1,2,3,4,5,6,7,8,9,10,125,6,122
Table 9. Level portioning of CE enablers.
Table 9. Level portioning of CE enablers.
EnablersLevel
Establishing clear law and legislation5
Raise awareness of CE3
Education and training3
CE initiatives4
Advanced technology related to CE2
Developing a mature market and supply chain2
Existing examples of case studies that adopt CE principles3
Promoting a culture of acceptance of reclaimed materials.3
Providing incentives to adopt CE3
Certification of reclaimed materials3
Cost reductions for materials and construction1
Ensuringe data availability2
Disclaimer/Publisher’s Note: The statements, opinions and data contained in all publications are solely those of the individual author(s) and contributor(s) and not of MDPI and/or the editor(s). MDPI and/or the editor(s) disclaim responsibility for any injury to people or property resulting from any ideas, methods, instructions or products referred to in the content.

Share and Cite

MDPI and ACS Style

Alotaibi, S.; Martinez-Vazquez, P.; Baniotopoulos, C. A Holistic Framework to Accelerate Implementation of Circular Economy in Mega-Scale Construction Projects. Appl. Sci. 2024, 14, 10958. https://doi.org/10.3390/app142310958

AMA Style

Alotaibi S, Martinez-Vazquez P, Baniotopoulos C. A Holistic Framework to Accelerate Implementation of Circular Economy in Mega-Scale Construction Projects. Applied Sciences. 2024; 14(23):10958. https://doi.org/10.3390/app142310958

Chicago/Turabian Style

Alotaibi, Saud, Pedro Martinez-Vazquez, and Charalampos Baniotopoulos. 2024. "A Holistic Framework to Accelerate Implementation of Circular Economy in Mega-Scale Construction Projects" Applied Sciences 14, no. 23: 10958. https://doi.org/10.3390/app142310958

APA Style

Alotaibi, S., Martinez-Vazquez, P., & Baniotopoulos, C. (2024). A Holistic Framework to Accelerate Implementation of Circular Economy in Mega-Scale Construction Projects. Applied Sciences, 14(23), 10958. https://doi.org/10.3390/app142310958

Note that from the first issue of 2016, this journal uses article numbers instead of page numbers. See further details here.

Article Metrics

Back to TopTop