Applying Design Thinking to Develop AI-Based Multi-Actor Decision-Support Systems: A Case Study on Human Capital Investments
Abstract
1. Introduction
- Multi-actor: They are able to facilitate negotiation practices among multiple actors with different goals and perspectives;
- User-centered: They are focused on the needs, desires, and limitations of prospective users;
- Transparent: They offer a clear and explainable functioning mechanism;
- Trustworthy: They instill trust and legitimacy in their users.
1.1. The Contribution of DT to the Design of Trustworthy MADSS
- User-centered: Services are tailored to the needs of prospective users;
- Co-creative: Users and stakeholders are actively involved in the service design process;
- Sequencing: Services activities are designed as interrelated actions;
- Evidencing: Access to the service is implemented through interactive artifacts;
- Holistic: All activities offered in the service are recognizable as parts of a sole overall performance.
- Align with user expectations: DT starts with a deep understanding of user needs, desires, and concerns [33]. By empathizing with users, designers can create services that effectively support the achievement of users’ specific goals and objectives. Indeed, users place their trust in the service as a whole, including how AI is integrated, how it interacts with human users, and how effectively the service addresses users’ needs.
- Engage users and providers as co-creators: In DT, prospective users and providers are actively involved throughout the design process [32]. By engaging them as co-creators, designers can ensure that AI-based DSSs are built on the grounds of their specific DM processes. This participatory approach can foster accountability and user confidence in AI systems.
- Bridge multiple actors: DT acts as a bridge, connecting actors from different contexts through empathy, collaboration, co-creation, and a deep understanding of their needs. By embracing a human-centered approach, DT promotes inclusive DM and the development of innovative solutions that take into consideration the interests of all the actors involved [27].
- Foster transparency: Transparency plays a crucial role in establishing trust in AI systems [16]. Within the framework of DT, designers assess prototypes to verify if they effectively address initial user needs. This evaluation, which involves users who possess domain expertise, can be useful in assessing the clarity of the explanations provided and rating the transparency of the ML model [34].
- Address bias and fairness: When building AI systems, it is crucial to address bias and ensure fairness to foster trust [23]. Throughout its steps, the DT framework helps to consider alternative perspectives, recognize adjacent possibilities, and highlight potential bias [35]. By actively considering ethical considerations and striving for fairness, designers can build AI systems that users perceive as trustworthy and reliable.
1.2. AHEDA Case Study: A DSS for Organizational Development
2. The Design Process
- The first step was focused on exploring the provider organization and enhancing the awareness of providers’ intentions and boundaries that shaped their DM. By gaining a deeper understanding of the providers’ perspectives, we aimed to ensure that their intentions were aligned with the desired outcomes and create a foundation for effective decision support.
- The second step involved the exploration of prospective users to gather valuable data about their psychological world. This exploration enabled us to collect relevant information that served as the basis for the subsequent modeling activity. Understanding the needs, motivations, and cognitive processes of prospective users proved to be crucial in designing a user-centered solution.
- In the third step, we engaged in the modeling of DM processes and activities specific to the prospective users and the providers. This comprehensive modeling approach allowed us to gain a holistic view of the different categories of prospective users involved. By capturing the complexities of their DM processes, we aimed to develop a solution that would address their unique needs and challenges.
- The final step involved bridging the users and the providers by aligning their respective DM flows. This step proved to be instrumental in identifying potential issues and developing solutions that facilitated the creation of points of convergence between all the actors involved.
2.1. Classification of DT Tools
- Tools to produce knowledge (e.g., strategic organizational counseling and user research): These help to fully understand DM processes and activities of all the actors involved in the service design, from the providers’ and users’ perspectives;
- Tools to model DM processes and activities (e.g., empathy map, personas, activity diagram, service ecology map, MADM flow, and organizational DM flow): These help to model both the DM processes and activities of the providers and the users in order to create a bridge that can offer efficacy and efficiency to the providers and satisfaction of needs to the users.
2.2. Participants
- consented to participate in the study and signed the informed consent;
- provided consent for data treatment;
- know Italian;
- are part of the identified target groups: coaches, coachees/training participants, HR managers, people managers, and Design & Innovation team of Mylia.
- 8 as primary users (4 coaches and 4 coachees/training participants);
- 8 as secondary users (4 HR and 4 people managers);
- 3 members of the Design & Innovation team of Mylia.
3. Data Collecting
3.1. Tools to Produce Knowledge
3.2. SOC: Innovation Starts from Inside
- Making explicit the participation of key actors for the success of a service in the organization;
- Modeling the flow of organizational DM processes that lead the service from design to sale, focusing on the main critical issues or best practices, respectively, able to interrupt the flow or make it smoother.
3.3. User Research: The Support Users Need
4. Data Analysis
Thematic Analysis
- Data collection: This involves a collection of relevant data for our research through semi-structured narrative interviews;
- Transcription: This involves the transcription of the collected data into textual format;
- Familiarization with data: This involves familiarization with the content of data to gain a general understanding;
- Generation of categories:
- ○
- This involves the identification of the main themes using a theory-driven approach, referring to the areas of users’ psychological functioning identified by Bland [42] for the creation of the empathy map (do, think, say, feel, hear, see, gain, and pain).
- ○
- This involves the development of sub-themes, taken as a reference for creating the activity diagram, through a data-driven approach, identifying the main stages of the development path.
- Coding: This involves the assignment of different parts of the data to the identified categories (Figure 2).
- Revision and refinement: This involves the examination of the categories, ensuring an accurate representation of the data.
- Theme analysis: This involves an analysis of the identified themes and sub-themes for integration into subsequent DT tools, i.e., the empathy map and the activity diagram.
5. Results
5.1. Tools to Model DM Processes and Activities
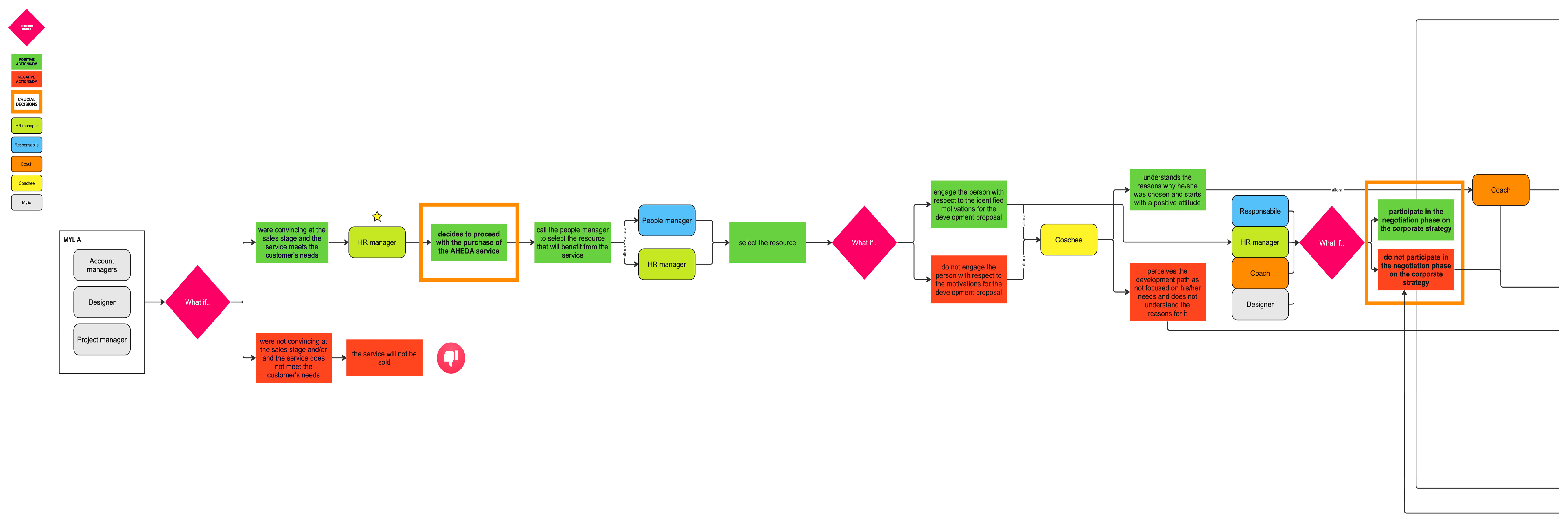
5.1.1. Organizational DM Flow: The Final Outcome of SOC
- A positive one, colored in green, in which a favorable actor’s behavior is made explicit, which allows it to continue with the life flow of the service;
- A negative one, highlighted in red, in which an unfavorable actor’s behavior interrupts the life flow of the service.
Account Managers
Designers
Coaches
5.1.2. Empathy Map
- See: This refers to what the user sees and/or notices in the environment around him;
- Say and Do: The first contains direct quotes of what the user openly states during a narrative interview, quoted word for word (verbatim), while the second contains the actions performed by the user;
- Think and Feel: This area is related to what happens in the user’s mind. The first captures what he is thinking during the experience, while the second is related to the emotional state of the user;
- Hear: This refers to how the environment affects the user.
- Empathy map of coaches, divided into two sub-targets:
- ○
- Inclusive coaches, who present an attitude of inclusiveness in the relationship with stakeholders;
- ○
- Exclusive coaches, who present an attitude of exclusivity in the relationship with the coachee and resistance to the involvement of other stakeholders.
- Empathy map of coachees/training participants, divided into two sub-targets:
- ○
- The motivated coachee, who has carried out coaching courses and who has a good level of motivation for growth;
- ○
- Participants who are passionate about training, who appreciate and seek training opportunities.
- Empathy map of HR managers, divided into two sub-targets:
- ○
- Collaborative HR managers, who present an attitude of constructive collaboration with respect to the consultants to whom training is delegated;
- ○
- Disillusioned HR managers, who are discouraged by the poor perception of the value of training in the corporate culture.
- Empathy map of people’s managers, belonging to a single target:
- ○
- Vigilant people managers, who have an attitude of vigilance and control concerning those who are delegated for training and development.
5.1.3. Personas
Persona Design Implications
Christine’s Profile and Implications
- Christine is a person who actively seeks training opportunities;
- Her main objectives include professional and personal growth, support in defining development goals, and receiving concrete feedback on the results of the development path;
- She faces barriers such as managers’ poor understanding of employee needs, the lack of structured activity in the company to identify those needs, the need for self-financing for coaching, and the pre-established duration of coaching sessions;
- She has concerns about the extensive use of data and privacy violations in relation to AI. However, she has not yet personally experienced or utilized AI.
- Improving managers’ understanding of employee needs;
- Establishing a structured process for identifying employee needs;
- Enabling funding options for coaching in the case of BtoC;
- Introducing flexibility in coaching session duration;
- Addressing AI-related trust concerns about data privacy.
Samuel’s Profile and Implications
- Samuel believes that everyone’s work makes more sense when all stakeholders are on board;
- His main objectives involve involving all stakeholders during the coaching process, having support tools to make development needs more objective, and receiving support in interpreting assessment tools for providing feedback to the coachee;
- He encounters barriers such as the lack of involvement and information exchange with the corporate client, difficulties in interpreting technological assessment tools, difficulty in remembering tasks outside of coaching sessions, funding constraints that limit the duration of the course, and the absence of a post-path evaluation phase;
- He acknowledges the potential of AI as a complement to human expertise. He sees AI as an opportunity to handle larger amounts of information for DM, while still valuing the importance of human involvement.
- Enhancing the involvement and information exchange with the corporate client;
- Developing support tools for the objective identification of development needs;
- Providing training on interpreting the technological assessment phase;
- Implementing reminders or task management systems;
- Enabling funding options for longer coaching durations;
- Introducing a post-path evaluation phase;
- Integrating AI as a complementary and support tool.
Rose’s Profile and Implications
- Rose emphasizes the importance of a supplier working in symbiosis with the company to achieve success;
- Her main objectives include offering transparency and clarity in development objective statements, exploring the personal attitudes of employees, working in symbiosis with external training consultants, and facilitating the quantitative monitoring of the development path.
- The barriers she faces include a tendency to invest in training mainly for high-potential employees, the time commitment required to identify development needs, the absence of evaluations during the training process, and a lack of coherence between company objectives, corporate values, and the approach of consultants.
- She believes that AI can significantly aid in managing information and making decisions. She sees AI as a means to expand her experiences and address challenging situations.
- Expanding training opportunities beyond high-potential employees;
- Streamlining the process of identifying development needs;
- Incorporating evaluations throughout the training process;
- Fostering coherence between company objectives, values, and consultant approaches;
- Leveraging AI for managing information and DM;
- Facilitating the collaboration with external coaches or training consultants.
Carl’s Profile and Implications
- Carl takes an active role in monitoring the trainer and focuses on live feedback rather than questionnaires;
- His main objectives involve systematizing the collection of training needs, defining goals to measure improvements, making employees more aware of their training needs, and being able to address errors or problems that arise during training courses;
- The barriers he encounters include consultants’ lack of promotion of tenders and funding opportunities for training, the need for more time to measure the effect of development paths on soft skills, difficulties in interpreting assessment tools, and understanding technicalities related to AI-based tools;
- Carl believes that AI can assist in DM, particularly for simpler tasks, while reserving the role of human intelligence for more complex scenarios. He holds an optimistic outlook on technology and embraces AI as an opportunity.
- Enabling the possibility to easily monitor the development path;
- Incorporating evaluations throughout the training process;
- Improving communication and the promotion of tenders and funding opportunities;
- Allocating extra time for measuring the impact of development paths on soft skills;
- Providing training on interpreting assessment tools;
- Offering training on technicalities related to AI-based tools;
- Emphasizing the collaboration between AI and human intelligence.
5.1.4. Activity Diagram
- Molecules represent tasks that users perform during their work routine and are identified as “molecules” because they constitute the basic material for the creation of the model. In the hierarchical structure of AT, they refer to the layer of operations: routine processes oriented toward the conditions under which the subject is trying to attain a goal.
- Towers are aggregates of related molecule tasks. In the hierarchical structure of AT, they refer to the layer of actions. Actions are considered components of activity, referred to as a specific goal under the motive of the activity.
- Mental spaces represent the context in which the choices made by users are expressed. In the hierarchical structure of AT, they refer to the layer of activities that are oriented toward a motive, not immediately revealed to the consciousness [53].
Activity Diagram Design Implications
- Supplementary profiling, to support the coach in the identification of the right development path: The addition of supplementary profiling on the personal professional story of the coachee aims to collect additional indicators of a person’s developmental potential. This information supports coaches and trainers in selecting the appropriate target profiles and paths for professionals among the recommendations of the AI system which is based on the AHEDA psychological questionnaire. Sample questions include the current role in the company, work experience duration, frequency of job changes, interests, values, motivation levels, and availability for development activities.
- LogBook, to enable the better tracking and documentation of the development path: The logbook allows both the coach and the coachee to record activities and topics discussed during each session. It offers the option to save drafts and finalize entries at the end of the program. Some sections of the logbook are shared with HR and the people manager, enabling the better tracking and documentation of the coaching journey.
- Homework assignments and reminders within AHEDA, to implement a trackable task management system: Coaches can assign materials, such as streaming films, e-books, and exercises, for completion between sessions. The coachee receives reminders for these assignments, fostering continuous engagement and personal growth.
- Internal chat, to improve communication and establish a recognizable Mylia approach: The introduction of an internal chat feature enables the seamless communication between coachees and participants without detaching from the Mylia brand. This instant messaging functionality promotes timely collaboration, stimuli, and support.
- A calendar system, to implement appointment reminders and facilitate scheduling sessions: Coaches gain access to a calendar displaying pre-scheduled appointments with coachees from the beginning of the program. Reminders are integrated to prompt coach confirmation at the end of each session, ensuring optimal scheduling and coordination.
- In-progress feedback, to incorporate evaluations throughout the development process: Midway through the program, both the coachee and the people manager have the opportunity to provide feedback on the coaching journey. This feedback is shared with the coach, the people manager, and HR. Sample questions cover the perceived usefulness of the program, observed changes, appreciation for specific aspects, suggestions for improvement, and alignment with initial goals.
- Comprehensive reporting, to create structured multi-perspective reports at the end of the development process: Upon program completion, coaches are required to complete a structured report. A provided format guides them in documenting the program’s content, methodology, alignment with the initial design, achieved milestones, interpretation of profiling results, and qualitative feedback from the people manager and coachee. This report remains accessible and downloadable for HR, the people manager, the coach, and Mylia’s admin.
- Reviews to support AI in rating interventions and suggest them for the future: After the final feedback session, coachees are invited to provide qualitative and quantitative reviews of the coach and AHEDA service. These reviews contribute toward evaluating the effectiveness of the program and informing future improvements. In addition, they can provide valuable information for the development of AI by giving suggestions on which professionals to choose for targets with similar characteristics.
- Certification badges, to make the service relaunch: Upon the successful completion of the program, coachees can download a certification badge that demonstrates their accomplishment and showcases the milestones achieved. They also have the option to directly share the badge on LinkedIn through the web application, so as to allow the relaunch of the service.
5.1.5. Service Ecology Map
- Mapping service actors and stakeholders;
- Investigating relationships that are part of the service or that influence the service;
- Generating new service concepts by reorganizing the way actors work together.
- Who: Who are the main actors acting at each stage of the service?
- What: What are the actions and DM that the actors carry out in the different phases?
- Where: In which contexts, physical or digital, do the actions and DM take place (touchpoints)?
- How: What are the tools that enable actors to perform actions?
- Why: Why are those actions or decisions carried out in those phases of the service?
- Promoting the service: Mylia takes the lead in promoting the service, indicating their primary responsibility in creating awareness and generating interest in the service through the Department of Sales and Marketing & Communication.
- Engaging: Coaches, people managers, and HR managers are all actively involved in the engagement stage. Their participation is crucial in fostering commitment in the coachees toward the development opportunity.
- Negotiating and identifying the development path: Coachees, coaches, people managers, and HR managers meet to negotiate and determine the development path that best suits the coachee’s needs and the corporate strategy. Designers from Mylia manage service customization based on the identified needs.
- Providing/Following the development path: Coaches play key roles in the development path. They participate directly in the development process, favoring the acquisition of new skills and knowledge. Coachees are the objects of this stage. Designers from Mylia supervise the coach in the initial phase of interpreting the profile and choosing the path.
- Monitoring: Monitoring is primarily carried out by people managers and HR managers. They take responsibility for tracking progress, ensuring that the development path is on track and that it meets the predefined objectives.
- Evaluating: Coaches, people managers, and HR managers are all involved in evaluating the effectiveness of the service. They provide feedback, assess outcomes, and determine whether the path has achieved its desired impact. Coachees are the objects of this evaluation.
- Delivering outcomes: Coachees, coaches, people managers, and HR managers are all engaged in this stage. Precisely, the coach will present the results of the coachee’s development path to the HR and the people manager.
- Relaunching the service: Mylia, coachees, and coaches have responsibilities in relaunching the service. The coach contributes by sharing the certification of the AHEDA training course on LinkedIn, and by sharing the badge received upon completing the development path. On the other hand, Mylia communicates new funding opportunities to HR managers.
5.1.6. MADM Flow: Bridging User Research and SOC
- A positive one, colored in green, represents a favorable actor’s behaviors or DM processes which allows us to continue with the life flow and success of the service;
- A negative one, highlighted in red, shows an unfavorable actor’s behavior for the life flow of the service.
Crucial Decisions for the Success of the Service
- HR’s decision to proceed with the purchase of the AHEDA service: This decision has great significance because it demonstrates HR’s responsibility in initiating the service delivery flow. This decision presupposes the recognition of the value and potential benefits associated with the service and is dependent on the success of SOC. Indeed, only if organizational actors such as account managers, designers, and project Managers perform well and effectively convey the value proposition during the sales stage, can HR assess whether the AHEDA service aligns with the company’s needs.
- HR’s communication to the people manager of a new funding opportunity: This decision highlights HR’s role in re-launching the service, thus becoming a key player in the success of the service, albeit not the direct beneficiary of AHEDA.
- The negotiation of the project’s purpose among the HR manager, people manager, coach, and coachee: Their active participation during the crucial negotiation phase helps align the project purpose with both the coachee’s expectations and the corporate strategy. During this phase, designers from Mylia play an important role in mediation.
- The coach and coachee’s selection of the development path: Their decision to carefully select the profile that aligns better with the coachee’s development goals allows for a tailored approach, enhancing the effectiveness and the satisfaction level of the coaching process. Through this negotiation phase, the coach empowers the awareness and commitment of the coachee during the development path.
- The agreement and acceptance of the proposed development path between the HR and people manager: Consensus between the HR and people manager regarding the proposed development plan fosters a shared understanding and commitment to its successful implementation. This collective decision ensures that all stakeholders are aligned and actively support the development path.
- The HR and people managers’ decision to extend and finance the extension of the development path: this joint decision reflects their dedication to supporting the development process by providing the coachee with a long-term monitoring experience. It demonstrates their commitment to continuous improvement and ongoing support for the coachee’s growth.
6. Conclusions
Author Contributions
Funding
Institutional Review Board Statement
Informed Consent Statement
Data Availability Statement
Conflicts of Interest
References
- Vincent, V.U. Integrating intuition and artificial intelligence in organizational decision-making. Bus. Horiz. 2021, 64, 425–438. [Google Scholar] [CrossRef]
- Lai, V.; Chen, C.; Smith-Renner, A.; Liao, Q.V.; Tan, C. Towards a Science of Human-AI Decision Making: An Overview of Design Space in Empirical Human-Subject Studies. In Proceedings of the 2023 ACM Conference on Fairness, Accountability, and Transparency (FAccT ‘23), Chicago, IL, USA, 12–15 June 2023; Association for Computing Machinery: New York, NY, USA, 2023; pp. 1369–1385. [Google Scholar]
- Jovanovic, M.; Sjödin, D.; Parida, V. Co-evolution of platform architecture, platform services, and platform governance: Expanding the platform value of industrial digital platforms. Technovation 2021, 118, 102218. [Google Scholar] [CrossRef]
- European Commission. Artificial Intelligence for Europe; European Commission: Brussels, Belgium, 2018. [Google Scholar]
- Lindebaum, D.; Vesa, M.; Den Hond, F. Insights from “the machine stops” to better understand rational assumptions in algorithmic decision making and its implications for organizations. Acad. Manag. Rev. 2020, 45, 247–263. [Google Scholar] [CrossRef]
- Agrawal, A.; Gans, J.; Goldfarb, A. How AI will change the way we make decisions. Harv. Bus. Rev. 2017, 26, 1–5. [Google Scholar]
- Deloitte. Global Artificial Intelligence Industry Whitepaper. 2019. Available online: https://www2.deloitte.com/cn/en/pages/technology-media-and-telecommunications/articles/global-ai-development-white-paper.html (accessed on 24 October 2023).
- Metcalf, L.; Askay, D.A.; Rosenberg, L.B. Keeping humans in the loop: Pooling knowledge through artificial swarm intelligence to improve business decision making. Calif. Manag. Rev. 2019, 61, 84–109. [Google Scholar] [CrossRef]
- Mahmud, H.; Islam, A.K.M.N.; Smolander, K.; Ahmed, S.I. What influences algorithmic decision-making? A systematic literature review on algorithm aversion. Technol. Forecast. Soc. Change 2022, 175, 121390. [Google Scholar] [CrossRef]
- Phillips-Wren, G. AI tools in decision making support systems: A review. Int. J. Artif. Intell. Tools 2012, 21, 1240005. [Google Scholar] [CrossRef]
- Shrestha, Y.R.; Ben-Menahem, S.M. Organizational decision-making structures in the age of artificial intelligence. Calif. Manag. Rev. 2019, 61, 66–83. [Google Scholar] [CrossRef]
- Mahmud, H.; Islam, A.K.M.; Najmul Mitra, R.K. What drives managers towards algorithm aversion and how to overcome it? Mitigating the impact of innovation resistance through technology readiness. Technol. Forecast. Soc. Change 2023, 193, 122641. [Google Scholar] [CrossRef]
- Gupta, H.; Patwardhan, M. Machine learning for decision support systems. In Data Science for Decision Making; Bhateja, V., Kumar, H., Eds.; Springer: Berlin/Heidelberg, Germany, 2020; Volume 3, pp. 127–151. [Google Scholar]
- Lin, S.; Döngül, E.S. Exploring the Relationship between Abusive Management, Self-Efficacy, and Organizational Performance in the Context of Human–Machine Interaction Technology and Artificial Intelligence with the Effect of Ergonomics. Sustainability 2022, 14, 1949. [Google Scholar] [CrossRef]
- Brynjolfsson, E.; McAfee, A. The Second Machine Age: Work, Progress, and Prosperity in a Time of Brilliant Technologies; WW Norton & Company: New York, NY, USA, 2014. [Google Scholar]
- Daugherty, P.R.; Wilson, H.J. Human + Machine: Reimagining Work in the Age of AI; Harvard Business Review Press: Brighton, MA, USA, 2018. [Google Scholar]
- Davenport, T.H.; Kirby, J. Only Humans Need Apply: Winners and Losers in the Age of Smart Machines; Harper Business: New York, NY, USA, 2016. [Google Scholar]
- Keith, M.; Ahner, D. Decision support systems and artificial intelligence. In Encyclopedia of Decision Making and Decision Support Technologies, 2nd ed.; Smith, G.F., Ed.; IGI Global: Hershey, PA, USA, 2019; pp. 407–413. [Google Scholar]
- Marreiros, G.; Santos, R.; Ramos, C.; Neves, J. Context-aware emotion-based model for group decision-making. IEEE Intell. Syst. Mag. 2010, 25, 31–39. [Google Scholar] [CrossRef]
- De Sanctis, G.; Gallupe, R.B. A foundation for the study of group decision support systems. Manag. Sci. 1987, 33, 589–609. [Google Scholar] [CrossRef]
- Haesevoets, T.; De Cremer, D.; Dierckx, K.; Van Hiel, A. Human-machine collaboration in managerial decision making. Comp. Hum. Behav. 2021, 119, 106730. [Google Scholar] [CrossRef]
- Agarwal, V.; Chui, M.; Das, K.; Lath, V.; Wibowo, P. Automation and the Future of Work in Indonesia; McKinsey & Company: New York, NY, USA, 2019. [Google Scholar]
- Shin, D. The effects of explainability and causability on perception, trust, and acceptance: Implications for explainable AI. Int. J. Hum. Comput. Stud. 2021, 146, 102551. [Google Scholar] [CrossRef]
- Glikson, E.; Woolley, A.W. Human trust in artificial intelligence: Review of empirical research. Acad. Manag. Ann. 2020, 14, 627–660. [Google Scholar] [CrossRef]
- Yu, L.; Li, Y. Artificial Intelligence Decision-Making Transparency and Employees’ Trust: The Parallel Multiple Mediating Effect of Effectiveness and Discomfort. Behav. Sci. 2022, 12, 127. [Google Scholar] [CrossRef] [PubMed]
- Schultz, T.W. Investment in Human Capital. Am. Econ. Rev. 1961, 51, 1–17. [Google Scholar]
- Marocco, S.; Talamo, A. The contribution of activity theory to modeling multi-actor decision-making: A focus on human capital investments. Front. Psychol. 2022, 13, 997062. [Google Scholar] [CrossRef]
- Marocco, S.; Talamo, A.; Quintiliani, F. From service design thinking to the third generation of activity theory: A new model for designing AI-based decision-support systems. Front. Artif. Intell. 2024, 7, 1303691. [Google Scholar] [CrossRef]
- Talamo, A.; Giorgi, S.; Mellini, B. Designing technologies for ageing: Is simplicity always a leading criterion? In Proceedings of the 9th ACM SIGCHI Italian Chapter International Conference on Computer-Human Interaction: Facing Complexity, Alghero Italy, 13–16 September 2011; pp. 33–36. [Google Scholar]
- Talamo, A.; Mellini, B.; Ventura, S.; Recupero, A. Studying practices to inform design: Organizational issues and local artifacts. In Designing Technology, Work, Organizations and Vice Versa; Bruni, A., Parolin, L.L., Schubert, C., Eds.; Vernon Press: Wilmington, NC, USA, 2015; pp. 71–113. [Google Scholar]
- Clatworthy, S. Bridging the gap between brand strategy and customer experience. Manag. Serv. Qual. 2012, 22, 108–127. [Google Scholar] [CrossRef]
- Stickdorn, M.; Schneider, J. This Is Service Design Thinking: Basics, Tools, Cases; English Edition; Bis Publisher: Vancouver, BC, Canada, 2011. [Google Scholar]
- Curedale, R. Design Thinking Process and Methods, 3rd ed.; Design Community College Incorporated: Topanga, CA, USA, 2016. [Google Scholar]
- Kurti, A.; Dalipi, F.; Ferati, M.; Kastrati, Z. Increasing the Understandability and Explainability of Machine Learning and Artificial Intelligence Solutions: A Design Thinking Approach. In Human Interaction, Emerging Technologies and Future Applications IV; Ahram, T., Taiar, R., Groff, F., Eds.; Springer: Cham, Switzerland, 2021; Volume 1378, pp. 37–42. [Google Scholar]
- Weller, A.J. Design Thinking for a User-Centered Approach to Artificial Intelligence. She Ji J. Des. Econ. Innov. 2019, 5, 394–396. [Google Scholar] [CrossRef]
- Catellani, P.; Carfora, V.; Piastra, M. Connecting social psychology and deep reinforcement learning: A probabilistic predictor on the intention to do home-based physical activity after message exposure. Front. Psychol. 2021, 12, 696770. [Google Scholar] [CrossRef]
- Catellani, P.; Carfora, V.; Piastra, M. Framing and tailoring Prefactual messages to reduce red meat consumption: Predicting effects through a psychology-based graphical causal model. Front. Psychol. 2022, 13, 825602. [Google Scholar] [CrossRef] [PubMed]
- Talamo, A.; Marocco, S.; Tricol, C. “The Flow in the Funnel”: Modeling Organizational and Individual Decision-Making for Designing Financial AI-Based Systems. Front Psychol. 2021, 12, 697101. [Google Scholar] [CrossRef] [PubMed]
- Marocco, S.; Marini, M.; Talamo, A. Enhancing organizational processes for service innovation: Strategic organizational counseling and organizational network analysis. Front. Res. Metrics Anal. 2024, 9, 1270501. [Google Scholar] [CrossRef] [PubMed]
- Atkinson, R. L’intervista Narrativa. Raccontare la Storia di sé Nella Ricerca Formativa, Organizzativa e Sociale; Cortina Raffaello: Milan, Italy, 2002. [Google Scholar]
- Braun, V.; Clarke, V. Using thematic analysis in psychology. Qual. Res. Psychol. 2006, 3, 77–101. [Google Scholar] [CrossRef]
- Bland, D. Agile Coaching Tip—What is an Empathy Map? 2016. Available online: https://www.solutionsiq.com/resource/blog-post/what-is-an-empathy-map/ (accessed on 10 October 2023).
- Young, I. Mental Models: Aligning Design Strategy with Human Behavior; Rosenfeld Media: New York, NY, USA, 2008. [Google Scholar]
- Glaser, B.; Strauss, A. The Discovery of Grounded Theory: Strategies for Qualitative Research; Sociology Press: Mill Valley, CA, USA, 1967. [Google Scholar]
- Wood, L.A.; Kroger, R.O. Doing Discourse Analysis; Sage: Thousand Oaks, CA, USA, 2000. [Google Scholar]
- Bratsberg, S. Empathy Mapping: Design Research Applied in the Evaluation of a Learning Environment. In Proceedings of the 2012 IEEE Fourth International Conference on Digital Game and Intelligent Toy Enhanced Learning (DIGITEL), Takamatsu, Japan, 27–30 March 2012; IEEE: New York, NY, USA, 2012; pp. 97–101. [Google Scholar]
- Gray, D.; Brown, S.; Macanufo, J. Gamestorming: A Playbook for Innovators, Rulebreakers, and Changemakers; O’Reilly Media: Sebastopol, CA, USA, 2010. [Google Scholar]
- Osterwalder, A.; Pigneur, Y. Designing Business Models and Similar Strategic Objects: The Contribution of IS. J. Assoc. Inf. Syst. 2013, 14, 237–244. [Google Scholar] [CrossRef]
- Adikari, N.; Alahakoon, D.; Herath, S. Using Empathy Maps for Design Thinking in Software Engineering Education. Int. J. Eng. Educ. 2013, 29, 1363–1372. [Google Scholar]
- Matthews, C. An Introduction to Empathy Maps. 2012. Available online: https://medium.com/the-xplane-collection/an-introduction-to-empathy-maps-1f364f9bf29b (accessed on 10 October 2023).
- Leont’ev, A. Activity, Consciousness, and Personality; Prentice-Hall: Englewood Cliffs, NJ, USA, 1978. [Google Scholar]
- Leont’ev, A.N. The problem of activity in psychology. Sov. Psychol. 1974, 13, 4–33. [Google Scholar] [CrossRef]
- Kaptelinin, V.; Nardi, B.A. Acting with Technology: Activity Theory and Interaction Design; MIT Press: Cambridge, MA, USA, 2006. [Google Scholar]
- Polaine, A.; Løvlie, L.; Reason, B. Service Design: From Insight to Implementation; Rosenfeld Media: New York, NY, USA, 2013. [Google Scholar]
- Engeström, Y. Expansive learning at work: Toward an activity theoretical reconceptualization. J. Educ. Work. 2001, 14, 133. [Google Scholar] [CrossRef]
- Moghaddam, F.M. Interobjectivity and culture. Cult. Psychol. 2003, 9, 221–232. [Google Scholar] [CrossRef]
- Talamo, A.; Pozzi, S. The tension between dialogicality and interobjectivity in cooperative activities. Cult. Psychol. 2011, 17, 302–318. [Google Scholar] [CrossRef]








| Target | Sub-Target | Number of People |
|---|---|---|
| Primary users | Coaches | 4 |
| Secondary users | Coachees/training participants | 4 |
| HR managers | 4 | |
| People managers | 4 | |
| Provider Organization | Design & Innovation team | 3 |
| Total | 19 | |
| Macro-Areas | Question Topics |
|---|---|
| Person, rules and work tools | Main activities Tools (advantages and disadvantages) Community Rules Motivations |
| Identification of development needs | Role in DM Information to collect Awareness Motivation Tools |
| Participant engagement | Awareness raising Modality Role |
| Path negotiation | Role in DM Participation Needs Information to share |
| Path design | Path selection criteria Role in DM Participation |
| Alignment and Monitoring | Alignment modality Tools Information to receive |
| Output measurement | Measurement modality Participation Request for feedback Tools |
| Attitude towards Artificial Intelligence | Experience Competence Trust Openness to use |
| Pain | People Manager (N = 4) | HR Manager (N = 4) | Coachee/Participant (N = 4) | Coach (N = 4) |
|---|---|---|---|---|
| Identifying development needs | In these cases, subjectivity is often one of the biggest risks, especially when it comes to resources and an organization where individuals are influenced by their own perspectives. | It’s clear that there are certain things that, as an HR professional, don’t sit well with me in the sense that I don’t see their usefulness, or they need to be diversified. For example, when someone tells me, “I need to take a public speaking course,” I might suggest to the manager, “Perhaps let’s have them take a communication course first, and then move on to public speaking. Let’s provide them with a comprehensive learning journey instead of just a quick fix with a 4 h public speaking session. | Very often, there is a lack of understanding of each other’s needs because there are mutual expectations that then turn into demands when the misunderstanding persists over time. | I believe that sometimes there is a lack of clear awareness, not only on the part of HR but also from hierarchical managers, of the real development needs of individuals and even less of the most appropriate tools to address them. |
| So, it’s not so much about obstacles, but rather the need to allocate structured time to do this. It’s not immediate, especially because there is a lot of pressure on other activities. | However, I would also like these development paths to not always be focused on high potentials. I often receive requests to work with high potentials. Yes, that’s fine, but I always believe that if someone is a high potential, they will find their own path without needing anyone’s assistance. And if they can’t find it here, they will find it somewhere else. | So, let me tell you, it was really evident, you know, the underlying approach that we discussed. But again, it’s better not to understand what I mean than for you to say, “Look, there’s this course, period. Why? Because I decided so.” I prefer understanding that what I’m saying is an opportunity, and I’ll take it, you know? And certainly, in some way, it will be useful in your professional life, but don’t convey a purely formal message because, in my opinion, it’s a bit like that. | When the coachee is off track, it’s because there hasn’t been a proper diagnosis of their needs and a correct selection of tools and processes to meet those needs. That being said, it happens more frequently than desired. | |
| It also requires a certain level of commitment because it’s a space that needs to be carved out among many other priorities. It’s not wasted space, of course, but you still have to make room for it amidst everything else. | Now, I have to tell you that the biggest challenge is the time commitment. Because of the technical nature of the process, you input the data, the system generates results, then there’s a meeting, and finally, the outcome of that meeting comes to me. So, there’s a significant amount of time that needs to be invested. When I try to convince managers and people that it’s time well spent, it can be challenging. However, between you and me, as professionals in the field, we have to admit that we ask a lot from people because ultimately, they are the architects of their own development. | Because the more the person realizes and understands the objectives of the training they undertake, the more effective it becomes. The more top-down it is, the more it serves no purpose. | I definitely think that helping HR and managers better understand the needs is important. We discussed this in relation to coaching, but it applies even more to gathering training needs because the tendency to send random people to training sessions is very common and widespread. | |
| The problem lies in asking the right open-ended question could be useless or simply lead the person to express a judgment about themselves that is not helpful. |
| Professional Family | Principal Organizational Needs | Facilitating Interventions |
|---|---|---|
| Account managers |
|
|
| Designers |
|
|
| Coaches |
|
|
| Personas | Target | Significant Quotes | Main Objectives | Main Barriers | Attitudes Towards AI |
|---|---|---|---|---|---|
| Christine | Motivated Coachee | “I am a person who really looks for training opportunities.” |
|
| “...And what scares me a bit is the massive use of data. So, the fact that the data privacy profiles of the people involved are not respected. This is an aspect that in my opinion... is important.” “But I’m not against it myself, I haven’t used it” |
| Samuel | Inclusive Coach | “The more everyone is on board, the more the person’s work makes sense, given that it is work that takes place within a system of relationships.” |
|
| “I think the human factor, in certain circumstances, can make the difference” “The human mind is much more, much more, so I would see artificial intelligence not as a replacement but as a complement.” “I have a bit of prejudice... everything that is not fully known... leaves a little uneasiness” |
| Rose | Collaborative HR | “The more the supplier works in symbiosis with us, the more we will be able to be successful within the company.” |
|
| “I think it can help a lot in managing a greater amount of information just to arrive at the decisions to be made. So... it’s as if I could broaden my mind not only with my experiences, but with situations that obviously can represent value” “The relational aspect, in my opinion, must still remain, that is, in the sense, the moment of confrontation with the person, must in any case... remain active.” |
| Carl | Vigilant People Manager | “I also monitor the trainer, but I don’t do it through questionnaires, I do it live, just as I would do it with my first line.” |
|
| “I think that in general artificial intelligence can help in making decisions and sometimes relieve you from making simple decisions that leave you room for human intelligence for more complex situations.” “I find it terribly fascinating and I actually see it as an opportunity... so my approach is a bit not a skeptical and prejudiced one, but rather an enthusiastic one, because I still believe in technology” |
| Stages of Service Delivery | Mylia | Coachee | Coach | People Manager | HR Manager |
|---|---|---|---|---|---|
| Promoting the service | X | ||||
| Engaging | X | X | X | X | |
| Negotiating and identifying the development path | X | X | X | X | X |
| Providing/Following the devel-opment path | X | X | X | ||
| Monitoring | X | X | X | ||
| Evaluating | X | X | X | ||
| Delivering outcomes | X | X | X | X | |
| Relaunching the service | X | X | X |
Disclaimer/Publisher’s Note: The statements, opinions and data contained in all publications are solely those of the individual author(s) and contributor(s) and not of MDPI and/or the editor(s). MDPI and/or the editor(s) disclaim responsibility for any injury to people or property resulting from any ideas, methods, instructions or products referred to in the content. |
© 2024 by the authors. Licensee MDPI, Basel, Switzerland. This article is an open access article distributed under the terms and conditions of the Creative Commons Attribution (CC BY) license (https://creativecommons.org/licenses/by/4.0/).
Share and Cite
Marocco, S.; Talamo, A.; Quintiliani, F. Applying Design Thinking to Develop AI-Based Multi-Actor Decision-Support Systems: A Case Study on Human Capital Investments. Appl. Sci. 2024, 14, 5613. https://doi.org/10.3390/app14135613
Marocco S, Talamo A, Quintiliani F. Applying Design Thinking to Develop AI-Based Multi-Actor Decision-Support Systems: A Case Study on Human Capital Investments. Applied Sciences. 2024; 14(13):5613. https://doi.org/10.3390/app14135613
Chicago/Turabian StyleMarocco, Silvia, Alessandra Talamo, and Francesca Quintiliani. 2024. "Applying Design Thinking to Develop AI-Based Multi-Actor Decision-Support Systems: A Case Study on Human Capital Investments" Applied Sciences 14, no. 13: 5613. https://doi.org/10.3390/app14135613
APA StyleMarocco, S., Talamo, A., & Quintiliani, F. (2024). Applying Design Thinking to Develop AI-Based Multi-Actor Decision-Support Systems: A Case Study on Human Capital Investments. Applied Sciences, 14(13), 5613. https://doi.org/10.3390/app14135613

