Abstract
This study aimed to understand the impact of digital culture on companies’ knowledge and constant commitment to digital transformation, as well as its impact on organizations as a whole. Secondly, it aimed to explore the impact of digital technology adoption on organizational performance and competitiveness. Finally, the study investigated the role of knowledge management during digital transformation. A quantitative study was developed using a descriptive design. A questionnaire was developed on pre-test was carried out withon 15 participants and since no doubts or difficulties were detected, it was made available on the internet between January and April 2022. A total of 291 questionnaires were collected and validated. Data were imported from Google Forms for analysis in SPSS, version 25.0, andSmartPLS® 4.0 software. The questionnaire revealed good internal consistency (α = 0.922). Ten of the twelve hypotheses were confirmed, that is, the existence of positive and significant relationships between digital culture (DC) and knowledge of digital transformation (KDT); DC and adoption of digital technologies (ADT); DC and knowledge management (KM); commitment (C) and KDT; C and productivity (P); KDT and ADT; ADT and KM; ADT and P; ADT and C; and P and C. The results of regression analyses showed that the variables that contributed to the model (“competitiveness of organizations”) were productivity, the adoption of digital technologies, commitment to digital technologies, and knowledge management. The variables CD and KDT (Knowledge of digital transformation) presented lower and non-significant values.
1. Introduction
Given the onset of Industry 4.0 in 2011 and the rapid development of digital technologies thereafter, digital transformation has become a hot topic in the global manufacturing industry. To be successful, digital transformation requires a commitment to digital leadership based on rigor, transparency, agility, and responsibility among all stakeholders (Leal-Rodríguez et al. 2023). The process of building a digital transformation strategy presupposes a predisposition and incentive for change, seeking to change the attitudes and behaviors of those responsible for the organization. In other words, a digital transformation strategy can simplify the process and reduce obstacles by seeking solutions to problems (Pereira et al. 2022).
According to Rymarczyk (2022), the so-called fourth (Industry 4.0) will bring about a radical change in the production paradigm. In the near future, traditional methods in more or less automated factories using digital at various levels will be replaced by production in smart factories—fully digitalized, integrated, flexible, and efficient. As a consequence of digitization, automation, and autonomous cyber-physical devices, production will become more efficient and effective. However, the author warns that there are also potential challenges and threats associated with the implementation of intelligent production, such as layoffs, violation of consumer privacy, security threats, organizational barriers, lack of international norms and standards, issues with international protection of intellectual property, and the risk of unforeseen malfunctions in complex cyber-physical systems.
The COVID-19 pandemic led organizations across the planet to become increasingly “digital” in response to increasingly hostile full of rules that were imposed on the isolation of individuals. To avoid bankruptcy or insolvency, organizations needed to adjust their business models to face the impact of the COVID-19 pandemic on the consumption of a variety of goods and services. Remembering Darwin (1859), the survivors are not those who are stronger or more intelligent, but rather, those who best adapt to the environment. The ability to adjust in order to achieve better performance can be compared to the ability of organizations to adapt to a new reality—in the shortest amount of time in a global and competitive market—that is constantly changing (Brynjolfsson and Hitt 2000).
In a world where digital technology permeates every aspect of life, indeterminacy and uncertainty influence digital organizational culture as both a process and a product (Zhen et al. 2021). According to Davison and Ou (2017), since new technologies are present in every aspect of organizations, it is essential that every member of those organizations possess digital literacy in order to navigate a highly complicated environment with ease.
The necessary and imposed confinements have radically changed the way markets behave, causing mass digital disruption towards increasing resilience. This timely change demands from any organization the capacity to rapidly adapt in order to recover or maintain the (previous) levels of performance (Kim et al. 2021; Pascucci et al. 2023). The development of organizational capabilities and new dynamics as a way to bypass challenges and changes imposed by the environment has been studied in a considerable number of scientific works (e.g., Rogers 2016; Magistretti et al. 2021; Pinochet et al. 2021; and Moura and Saroli 2021).
The work of Kraus et al. (2021), based on a systematic review of the literature, showed that the increasing digitalization of economies is directly related to the digital transformation of organizations, which allows them to be competitive in the market. The authors recognize that disruptive changes do not only occur at the company level, there are also institutional, social, and environmental implications. The systematic literature review considers that technology is the main driver of change and digital transformation.
The studies identified in the literature have broadly explored digital transformation, such as the importance of digital culture, the impacts of emerging technologies, and the relationship between knowledge and organizational performance, among others. However, there may beis a lack of focus on more specific areas or issues not comprehensively addressed. Thus, it is recognized that specific aspects of digital culture have not been adequately explored, for example, the influence of organizational culture on the adoption of disruptive technologies. There are also gaps in understanding the interactions between digital transformation and organizational outcomes, such as a more in-depth analysis of how digital competence directly affects organizational performance. Additionally, the impacts of specific areas of emerging technologies on organizations have not been sufficiently investigated.
Finally, there is a dearth of studies exploring how digital transformation affects different industrial sectors or functional areas within organizations.
By identifying these gaps, it is possible to justify the definition of more targeted research goals and questions to fill these spaces and contribute to a deeper and more specific understanding of digital transformation in organizations.
The aim of this study is threefold: first, it aims to understand the impact of digital culture and commitment to digital transformation on digital technology adoption. It aims to explore the impact of digital technology adoption on organizational performance and competitiveness. Finally, the study investigates the role of knowledge management during digital transformations. The fundamental research questions are: (1) does digital culture, knowledge, and commitment to digital transformation influence the adoption of digital technologies? (2) What is its impact on the organization’s knowledge management, productivity, and competitiveness?”
As far as structure, this study begins with an introduction. A literature review is then carried out on the relevant topics, followed by a description of the methodology, data analysis, and conclusions. As a methodology, a questionnaire was developed using Google Docs and made available online on social media. A convenience sample was chosen from the author’s networking. The data allowed us to conclude that, especially in a dynamic environment, production-oriented companies looking for economic performance need to use digital platforms. In this study, 81.3% of the competitiveness variability was explained by the independent variables.
2. Literature Review
Digital culture (DC) is considered an important and integral part of any organization’s strategy and dynamics, together with knowledge, learning, and continuous improvement (Kotler et al. 2021; Vial 2019). They are key concepts that enable companies to keep up with mature and competitive markets and to be fully adapted to constantly changing scenarios. According to Bumann and Peter (2016), companies need to adopt a ‘culture of failures’, which means that the organizational culture allows experimenting and learning from mistakes. However, establishing such a culture requires strong and ongoing commitment from the board and C-level executives who must support the digital strategy (Andriole 2017; Gill and VanBoskirk 2016). Complementarily, the same authors suggest that companies should have a collaborative, flexible, and iterative approach to technology development and leverage modern architectures, such as cloud and application programming interfaces (APIs) to promote flexibility and speed. In this sense, collaboration, technology, and innovation constitute a constant challenge in the search for relevant solutions for stakeholders. Cavalcanti et al. (2022) highlighted the importance of improving already existing products and services by betting on digitization and digital innovation resources. DT is a topic that involves changes in various spheres (Vial 2019; Verhoef et al. 2021): strategy (Matt et al. 2016), people (Navaridas-Nalda et al. 2020), technology (Pillai et al. 2020), culture (Udo et al. 2016), and social and organizational structures (Selander and Jarvenpaa 2016). Therefore, it affects the way companies interact with their employees (Gill and VanBoskirk 2016), stakeholders, and customers (Jain et al. 2021).
The results of the study by Puliwarna et al. (2023) indicated that digital competence has a positive and significant direct effect on organizational performance and organizational commitment. In turn, digital culture has a direct and significant negative effect on organizational performance and organizational commitment.
According to The World Economic Forum (World Economic Forum 2021), organizations with a solid digital culture utilize advanced devices and information-fueled insights to drive choices and client-centricity while enhancing and teaming up across the organization. When executed intentionally, advanced culture can drive sustainable activity and create value for all partners.
Digital transformation is changing the business ecosystem and business models (Reis and Melão 2023). The authors recognized that organizational and technological dimensions are fundamental to digital transformation, with two areas, sustainability and smart cities, deserving further in-depth studies.
We are currently witnessing the emergence of different technologies that allow organizations to embrace the constant need for innovation. Clients are very demanding and competition is very aggressive, thus brands must act accordingly (Kotler et al. 2021; Pascucci et al. 2023). In their research, Cavalcanti et al. (2022) evaluated the importance of adopting different types of disruptive technologies with a transformative focus as a way of staying competitive in the market. Autonomous vehicles (Manfreda et al. 2021), the Internet of Things (Arfi et al. 2021), artificial intelligence (Pillai et al. 2020), blockchain (Queiroz and Wamba 2019), voice-based digital assistants (Vimalkumar et al. 2021), digital payment (Balakrishnan and Shuib 2021), mobile payment (Patil et al. 2020), mobile health applications (Alam et al. 2020), digital personal data stores (Mariani et al. 2021), on-demand service platforms (Delgosha and Hajiheydari 2020), business intelligence and analytics (Jaklič et al. 2018), social assistive technology (Khaksar et al. 2021), and virtual reality (Kunz and Santomier 2019) allow the development of better products and services and improve customer experience (Kotler et al. 2021). It is a reality that suits several sectors, such as governments (Hujran et al. 2020), hospitals (Rahman et al. 2016), schools (Cavalcanti et al. 2022; Seufert et al. 2021), retail stores (Pillai et al. 2020), and banks (Hu et al. 2019). These are sectors that have demonstrated a constant commitment to digital transformation (DTC), betting on constant connectivity between people and technology and vice versa in order to co-create organizational value.
The main conclusions of Almeida’s study (Almeida 2023) indicate that the digitalization of ports represents a significant transformation in the maritime industry, offering numerous benefits but also posing new challenges. The primary challenges identified are associated with port infrastructure, the organization of business processes, and the interconnection among different architectures, devices, and legacy systems. The study highlights the importance of sustainability, communication, collaboration, logistics, and technology in the digitalization process. The author considers partnerships and the involvement of multiple partners in digital innovation platforms essential to ensuring the implementation of these initiatives.
According to S.A. McLaughlin (2017), the term “digital” seems to be seeping into all aspects of senior management conversations (Peppard and Hemingway 2009; Fitzgerald et al. 2013; Weill and Woerner 2013). McDonald (2012) stated that the topic is not just limited to IT professionals or IT departments but is being driven and shaped by questions from all functional units in the organization (marketing, sales, finance, operations, R&D, IT, HR, etc.). In this sense, we can say that digitalization processes are increasingly present in both public and private organizations, as stated by Alvarenga et al. (2020); in other words, the process of digital transformation in public organizations has positively changed the practices of knowledge management, in turn contributing to organizational performance and efficiency.
Regarding knowledge of digital transformation (KDT) and its impact on improving the organization’s performance indicators, Milgrom and Roberts (1995), Milgrom et al. (1991) and Shakina et al. (2021) stated that resources and technologies are complementary since an increase in the use of technology leads to an improvement in the overall performance of the company. This idea was also mentioned by Moreira et al. (2018). The main objective of DT is to redesign the organizational business through the introduction of digital technologies, achieving benefits such as improvements in productivity, cost reduction, and innovation (Matt et al. 2016). Alvarenga et al. (2020) concluded that innovative and competitive companies that have adopted knowledge management use formalized tacit knowledge to be efficient and effective at managing processes. According to Lotti (2014), formalized knowledge based on technology allows us to change complex tasks into easy and agile tasks, therefore contributing to better results.
According to Busco et al. (2023), organizational culture is seen as a strategic asset that supports business transformation and the exploration of digital technologies. The results of this study highlighted the importance of digital strategies and digital leadership factors in promoting a digital culture in companies in Chile.
Adopting digital technologies (ADT) seems to be the right way to improve people’s well-being, security issues, production processes, and consequently, general company management (Cavalcanti et al. 2022). That is why organizations need to better understand the process of adopting transformative technologies, as well as the intention and acceptance of these technologies by users, to guarantee their survival in such dynamic and competitive environments (Moreira et al. 2018; Jahanmir et al. 2020).
Knowledge management (KM) is increasingly relevant to the relationship between people and technology. It is necessary to constantly prepare people for the transformation of knowledge in the construction of innovative and differentiating solutions (Diogo et al. 2019); this is the only way of satisfying both internal and external organization needs (stakeholders). Digitization is about changing the existing sociotechnical structures, previously mediated by non-digital artifacts or relationships, into structures that are mediated by digitized artifacts and relationships with digital capabilities (Shakina et al. 2021; Yoo et al. 2010). Alvarenga et al. (2020) reported that managing knowledge in a deliberate, systematic, and holistic way can increase awareness of the benefits for individuals and organizations, contributing to a distinctive difference in products and services (differentiation, making it easy for customers to understand benefits).
As far as productivity (IP), the use of digital technologies has played a very important role, as they allow the optimization of physical resources, time, and people, hence increasing organizational effectiveness and efficiency (Li et al. 2020), In addition, digital information processing technologies allow companies to reconfigure production lines and resources for customized products in a more flexible and efficient way (Dalenogare et al. 2018; Pascucci et al. 2023). DT also facilitates finding faster and more satisfactory solutions in public service institutions (Alvarenga et al. 2020), government actions, and public management in general, therefore contributing to an increasingly well-informed society.
Competitiveness (IP), being the result of systematically gathering and analyzing information, implies identifying relevant aspects and giving a prompt answer, therefore contributing to positive results for organizations. Moreira et al. (2018) indicated that digital transformation should be considered essential to organizations becoming and staying competitive over time. However, this transformation cannot occur through an ad hoc process, but rather through a strategically defined and planned process, as its results impact the entire organization, from processes and activities to business models. In the same sense, Romero et al. (2019) stated that, in this progression, the role of humans in manufacturing environments has evolved from human operators loading, operating, and unloading machines in industry 2.0 to more decision-oriented activities such as systems supervision in the industry 3.0 and 4.0 eras. In terms of orientation toward production, Li et al. (2020) stated that production-oriented companies should not rely only on information processing capabilities through the use of digital technologies, but also need to develop the best supply chain digital platforms for accessing more appropriate information, thus achieving better economic and environmental performance, i.e., converting leads and prospects into actual clients.
This new approach has led companies to the new industrial revolution, which we are calling Industry 4.0 (Diogo et al. 2019). Increasingly, organizations need to adapt their equipment to this new reality in order to adapt to the new era of digital transformation. This need for adaptation is transversal across all companies and has led machine manufacturers and suppliers to seek continuous improvement of the equipment they offer on the market (Vieira et al. 2022). Costa et al. (2023) identified problems on the shop floor due to a need to increase information and control of the production and maintenance processes. With the integration of Industry 4.0 concepts in the organization, it was possible to make the process more profitable for the company, since it was no longer necessary for the heads of the assembly line to regularly stop by to prepare a detailed report of the current status. Sá et al. (2021) developed a decision support system based on system dynamics to assist producers and managers operating in the wine sector define strategies for action that can respond to variations in various factors that influence the price, production, and quality of wine. The system presented can be integrated with other 4.0 tools, such as sensors, and consequent analysis of real-time data on the quality of the soil and the climate is then included in the model developed. McDermott et al. (2022) considered Industry 4.0 as the revolution of process digitalization in companies that completely changed the way products, processes, and services were delivered to customers. According to McDermott et al. (2022), who developed their research in the “MedTech Industry”, Industry 4.0 is the transformation of digital technologies, such as cloud computing, big data, big data analytics, cyber-physical systems, systems integration, cybersecurity, 3D printing, and the IoT, to change the way this industry does business. Digital technologies help organizations deliver processes, products, and services efficiently and effectively to their customers and, for now, have a positive impact on regulatory compliance.
A study conducted in South Korea by Shin et al. (2023) concluded that digital leadership has a direct positive effect on organizational performance and indirect effects through its impact on digital culture and employees’ digital capabilities. The study found that both digital culture and employees’ digital capabilities partially mediate the relationship between digital leadership and organizational performance. The results suggest that organizations operating in the era of digital transformation require digitally skilled leaders to influence employees to enhance their capabilities and maintain a consistent digital culture for improved performance. Additionally, the study highlighted the importance of leaders’ support in enhancing employees’ digital capabilities to increase organizational performance. Overall, the study emphasized the crucial role of sustainability management in the current digital era and the necessity for organizations to pay more attention to employees with digital skills to enhance performance.
The attitudes of future employees, particularly Generation Z, toward the challenges of Industry 4.0 are complex and multifaceted. Črešnar and Nedelko (2020) found that while these individuals possess values that align with the changing workplace, such as self-enhancement and openness to change, they may not be inclined toward the benevolence and universalism required in Industry 4.0. Stachová et al. (2019) emphasized the need for external partnerships in employee education and development to address these challenges, particularly in innovative countries. Schaar et al. (2019) highlighted the importance of job attributes such as tasks, flexibility, family-friendliness, and salary in attracting future staff to the digitalized workplace. Goh and Lee (2018) provided insights into Generation Z’s positive attitudes toward the hospitality industry, suggesting that they may be open to the challenges of Industry 4.0.
According to Anastasiei et al. (2023), network centrality and density have a significant impact on the likelihood of participating in electronic word-of-mouth (eWOM) in online social networks. The authors found that individuals with higher network centrality and density were more likely to engage in both positive and negative eWOM. Additionally, the use of social networks could moderate the effect of density on the intention to post negative eWOM, but not the effect of centrality. The authors suggested that companies should consider these findings when developing their online marketing strategies and focus on identifying and changing negative online advertising.
This insight, in addition to the impacts on the various industries, will impact the skills that managers need to develop. Regarding specifically the competencies that quality managers and technicians will need to have in the so-called Quality 4.0, Santos et al. (2021) conducted a survey of Portuguese companies to identify which quality management and continuous improvement competencies were expected from future managers and technicians. The results of the survey showed that these new Quality 4.0 managers should have skills such as creative thinking, leadership, communication, and teamwork; furthermore, the results also showed that they should have knowledge of new technologies, such as cyber-physical production systems, and combine them with best quality management practices where their decision-making will be based on Big Data.
Based on the previous literature review, the following hypotheses were defined:
H1.
There is a significant relationship between digital culture and job knowledge of digital transformation.
Digital culture creates the environment and mindset necessary for digital transformation (Kotler et al. 2021), while professional knowledge of digital transformation entails the essential skills and practical knowledge required to successfully implement this transformation within organizations. Both are crucial for the success of digital transformation in an increasingly digitized business landscape (Diogo et al. 2019).
Digital culture encompasses the awareness and appreciation of the importance of technology and digital innovation in the workplace. This is reflected in the mindset and attitudes of employees toward technology, as well as their willingness to adopt and experiment with new digital tools and approaches (Gill and VanBoskirk 2016; Udo et al. 2016). Professional knowledge of digital transformation necessitates a solid understanding of these principles to effectively lead and implement digital transformation (Gill and VanBoskirk 2016; Cavalcanti et al. 2022).
Several studies (Peláez et al. 2020; Zhen et al. 2021; Teng et al. 2022; Puliwarna et al. 2023) have suggested that digital culture, digital skills, and digital transformation strategies are interrelated, and have a significant impact on fostering innovation and performance in SMEs and addressing competency gaps between different groups.
Both digital culture and professional knowledge of digital transformation depend on a commitment to continuous learning (Puliwarna et al. 2023).
H2.
There is a significant relationship between digital culture and the adoption of digital technologies.
Studies in the literature (Magsamen-Conrad and Dillon 2020; Pirhonen et al. 2020; Zhen et al. 2021; Pereira et al. 2022) indicate a significant correlation between digital culture and the adoption of digital technologies. Factors such as organizational culture, interpersonal communication, and socioeconomic disparities influence the adoption process and the overall digital strategy and performance.
Digital culture creates a conducive environment for the adoption of digital technologies as it shapes attitudes, behaviors, and mindsets toward technology (Da Silva et al. 2020). Organizations and individuals with a positive digital culture are better prepared to embrace, integrate, and effectively use digital technologies in their operations and daily lives (Alvarenga et al. 2020; World Economic Forum 2021; Pereira et al. 2022). Digital culture is often associated with a greater willingness to take risks, especially when it comes to experimenting with new technologies (Da Silva et al. 2020); people and organizations with a digital culture are willing to embrace the risk of trying something new in the digital world.
Digital culture also promotes adaptability, which is crucial to the adoption of digital technologies given that the technological landscape is constantly evolving (Diogo et al. 2019).
H3.
There is a significant relationship between digital cultures and knowledge management.
Digital cultures create a conducive environment for knowledge management, facilitating the capture, sharing, and effective use of knowledge through digital technologies (Zhen et al. 2021). The adoption of a digital culture can enhance the efficiency and effectiveness of knowledge management in organizations and communities, helping them to remain relevant and innovative in a constantly evolving digital world (Yoo et al. 2010; Shakina et al. 2021; Alvarenga et al. 2020). Studies by both Tang (2017) and Zhen et al. (2021) have shown a significant correlation between digital organizational culture and digital capabilities with regard to digital innovation in SMEs operating within the digital economy. Social networks and online communities provide opportunities for people to share their experiences and knowledge with a wide audience. On the other hand, digital cultures encourage the use of collaboration tools such as wikis, intranets, project management systems, and document-sharing platforms. These tools facilitate collaborative knowledge creation and organization (Moreira et al. 2018).
H4.
There is a significant relationship between commitment and knowledge of digital transformation.
Commitment and understanding of digital transformation are complementary aspects that mutually reinforce each other and are necessary to achieve the goals of digital transformation. Engagement with digital transformation often begins with comprehension and awareness, and knowledge of digital transformation is essential to successfully leading, implementing, and adopting digital transformation in organizations (Da Silva et al. 2020). Some studies (Kamalaldin et al. 2020; Ko et al. 2021; Teng et al. 2022) suggest that commitment plays a pivotal role in the success of digital transformation, underscoring the significance of factors like business and management commitment, complementary digitalization capabilities, and knowledge-sharing routines.
Digital transformation often requires a cultural shift within organizations (Pereira et al. 2022). Commitment helps drive this change, while knowledge of digital transformation aids in creating strategies to promote a digital culture by incorporating technology and innovation into the organization’s values and practices (Shakina et al. 2021; Li et al. 2020; Cavalcanti et al. 2022).
H5.
There is a significant relationship between commitment and adoption of digital technologies.
Commitment is a significant determinant in the adoption of digital technologies as it influences acceptance, motivation, resilience, and effective usage of these technologies. Research conducted by Santos et al. (2021), Shapiro and Mandelman (2021), and Cavalcanti et al. (2022) indicate that commitment to digital technologies is influenced by factors such as interpersonal communication, cost, trust, and various elements of commitment. These factors ultimately impact technology adoption, utilization, and performance.
Commitment is often an indicator of people’s willingness to embrace change. The introduction of new digital technologies typically involves changes in routines and work processes. Committed individuals are more likely to embrace these changes and adapt to new technologies effectively (Cavalcanti et al. 2022). In organizations, the commitment of the leadership and the team plays a crucial role in fostering a culture of digital technology adoption (Santos et al. 2021; Puliwarna et al. 2023). When the leadership is committed, it sets a positive example and promotes technological adoption throughout the organization.
H6.
There is a significant relationship between commitment and productivity.
Employee commitment, including their level of engagement, enthusiasm, and dedication toward their work and organization, significantly influences productivity at various levels, including the individual, team, and organizational levels (Gill and VanBoskirk 2016; McLaughlin 2017; Alvarenga et al. 2020; Puliwarna et al. 2023). The evidence identified in the literature suggests that commitment to digital technologies is positively associated with higher productivity outcomes, improved quality of life, and innovation (Ko et al. 2021; Teng et al. 2022; Puliwarna et al. 2023). Employee commitment positively impacts productivity as it relates to focus, dedication, work quality, collaboration, innovation, job satisfaction, and goal achievement (McLaughlin 2017). Therefore, organizations seek to foster an environment that encourages commitment as it results in a more productive and effective workforce (Cavalcanti et al. 2022).
H7.
There is a significant relationship between knowledge of digital transformation and adoption of digital technologies.
Digital transformation involves the integration of advanced digital technologies and the redefinition of business processes to enhance efficiency, effectiveness, and competitiveness (Moreira et al. 2017; Shakina et al. 2021). Understanding digital transformation is a prerequisite for effective adoption of digital technologies. It informs the selection, implementation, and use of these technologies, as well as ongoing adaptation to changes in the digital landscape (Alvarenga et al. 2020). Having a solid grasp of digital transformation is essential for competitiveness and relevance in an increasingly digitalized world.
H8.
There is a significant relationship between the adoption of digital technologies and knowledge management.
The adoption of digital technologies is closely linked to knowledge management, as digital technologies play a fundamental role in the creation, capture, storage, sharing, and application of knowledge within organizations (Diogo et al. 2019). Several studies (Alvarenga et al. 2020; Magsamen-Conrad and Dillon 2020; Pereira et al. 2022; Cavalcanti et al. 2022) suggest that the adoption of digital technologies is associated with the quality of knowledge management, influencing the behavioral intention to use technologies and playing an important role in the improvements and sustainability of organizations. Digital technologies enable efficient knowledge capture, whether through electronic documents, databases, content management systems, or social and collaborative media platforms (Pereira et al. 2022; Cavalcanti et al. 2022). Digital information systems facilitate knowledge storage and organization as well as agile knowledge sharing.
H9.
There is a significant relationship between adopting digital technologies and productivity.
The adoption of digital technologies can lead to significant productivity gains in organizations, ranging from process automation to improved communication and information access (Shapiro and Mandelman 2021). Digital technologies have the ability to automate routine and repetitive tasks, saving time and human resources. This allows employees to focus on more strategic and creative activities, thus increasing productivity (Alvarenga et al. 2020; Shakina et al. 2021).
Furthermore, the adoption of digital technologies often stimulates innovation and the creation of new products and services that can drive organizational productivity and growth. Similarly, using digital technologies to enhance the customer experience can increase customer loyalty and satisfaction, resulting in higher productivity through increased sales and customer success (Järvinen and Karjaluoto 2015; Moreira et al. 2017; Li et al. 2020; Pascucci et al. 2023).
H10.
There is a significant relationship between adopting digital technologies and competitiveness.
The effective integration of digital technologies in business operations and strategies can have a significant impact on an organization’s ability to compete in the market (Magsamen-Conrad and Dillon 2020). Organizations that embrace digital transformation are better positioned to adapt to market changes, meet customer demands, innovate, and operate more efficiently, thus becoming more competitive within their industries (Matt et al. 2016; Moreira et al. 2017; Li et al. 2020; Puliwarna et al. 2023).
Digital technologies, such as automation systems and management software, can enhance the efficiency of operational processes, reducing costs and production time. This enables organizations to be more competitive in terms of pricing and delivery schedules (Alvarenga et al. 2020; Da Silva et al. 2020). Digital technologies also stimulate innovation, allowing companies to develop new products and services, create innovative business models, explore new markets, enhance the customer experience, reach global markets, respond more agilely to market changes, and reduce operational costs, thus making products and services more competitive in terms of price. Furthermore, these innovations can attract and retain talent who value a digitalized work environment (Matt et al. 2016).
H11.
There is a significant relationship between knowledge management and competitiveness.
Knowledge management involves the collection, sharing, organization, and efficient utilization of knowledge within an organization; this practice can bring several benefits that enhance competitiveness (Alvarenga et al. 2020; Shakina et al. 2021). Several studies (Moreira et al. 2017; Kim et al. 2021; Pereira et al. 2022; Aziz et al. 2022) have indicated that knowledge management has a positive impact on competitiveness through factors such as technical and administrative innovations, product innovation, and enhanced organizational performance. A robust knowledge management strategy can contribute significantly to an organization’s success and competitiveness. Therefore, knowledge management helps organizations innovate, make more informed decisions, continuously learn, avoid errors, collaborate effectively, and adapt to market changes (Moreira et al. 2017; Pereira et al. 2022).
H12.
There is a significant relationship between productivity and competitiveness.
Productivity plays a crucial role in the success and ability of an organization to compete effectively (Kim et al. 2021). Companies and organizations that can produce more with fewer resources while maintaining high quality and agility are well-positioned to compete effectively in their markets (Moura and Saroli 2021; Li et al. 2020). Therefore, improving productivity is often a strategic priority for companies looking to maintain and enhance their competitiveness.
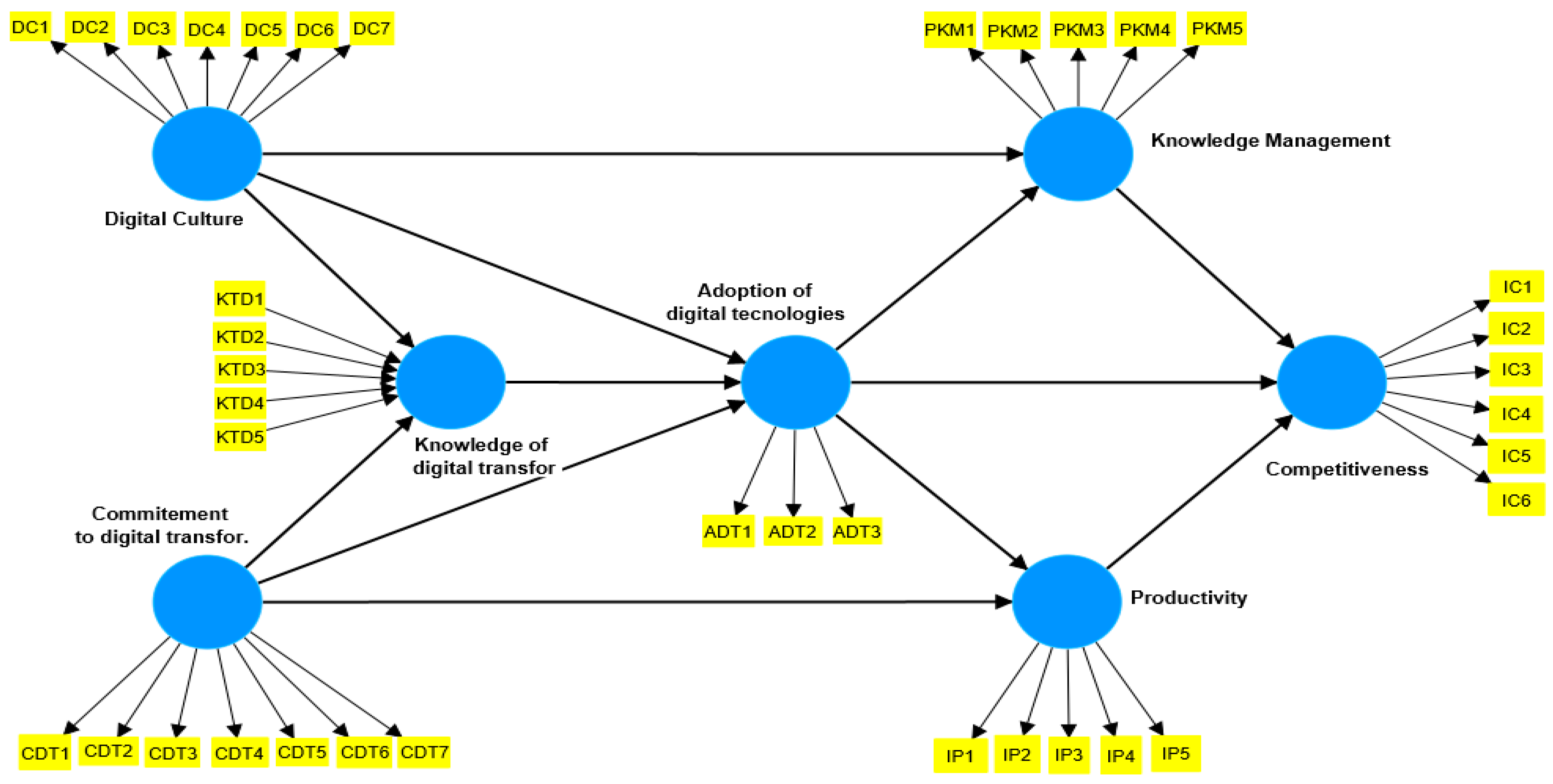
The theoretical model that supports this study contains seven constructs (latent variables: digital culture, commitment, knowledge of digital transformation, adoption of digital technologies, knowledge management, productivity, and competitiveness). The measurement model presented in Figure 1 was prepared using the SmartPLS® 4.0 software. The observable or measured variables (VO) and their respective connections in the constructs can be measured.
Figure 1.
Path Model.
To validate the hypotheses using the model created, a questionnaire was prepared for data collection and subsequent statistical analysis.
3. Methodology
The following research questions were defined to meet the general purpose of the study: (1) does digital culture, knowledge, and commitment to digital transformation influence the adoption of digital technologies? (2) What is its impact on the organization’s knowledge management, productivity, and competitiveness? A quantitative study was developed (Pestana and Gageiro 2014; Malhotra 2019) with the objective of analyzing how digital culture and commitment to digital transformation influence the adoption of new technologies and their impact on knowledge management, productivity, and competitiveness of organizations.
To measure these constructs, we chose to use 38 indicators (Table 1 and Appendix A).
Table 1.
Conceptual model’s variables.
To evaluate the latent variables, previous scales (Table 1) were used: digital culture (Gill and VanBoskirk 2016; Diogo et al. 2019); commitment to digital transformation (Gill and VanBoskirk 2016; McLaughlin 2017; Alvarenga et al. 2020; Cavalcanti et al. 2022); knowledge of digital transformation (Moreira et al. 2017; Alvarenga et al. 2020; Shakina et al. 2021); adoption of digital technologies (Gill and VanBoskirk 2016; Moreira et al. 2017; Cavalcanti et al. 2022); knowledge management (Alvarenga et al. 2020; Shakina et al. 2021; Cavalcanti et al. 2022); productivity (Moreira et al. 2017; Alvarenga et al. 2020; Li et al. 2020); and competitiveness (Moreira et al. 2017; Li et al. 2020).
The questionnaire was developed on Google Forms. A pre-test was carried out on 15 participants (selected on the basis of their relevance to the study and their willingness to participate. They included researchers with experience in questionnaire design and senior managers from some organizations) and since no doubts or difficulties were detected, it was made available on the Internet between January and April 2022. Participants answered the questions based on a 5-point Likert scale (Pestana and Gageiro 2014; Malhotra 2019) varying from 1 (totally disagree) to 5 (totally agree). In order to reach respondents with knowledge of digital transformation in organizations (senior managers, executives, IT managers, and senior staff from different functional areas), we used company email lists as well as a professional social media platform (LinkedIn). The link to the questionnaire was distributed to respondents via email or social media groups.
Overall, the selection of respondents likely aimed to gather feedback or insights from individuals who had relevant experience or knowledge of the subject in the questionnaire, ensuring that the collected data would be meaningful for the research or study objectives. Respondents responded freely and were not rewarded for their answers.
Data were analyzed using the structural equation model (SEM), a multivariate technique that combines aspects of multiple regression with factor analysis to simultaneously estimate a series of interrelated dependence relationships (Henseler et al. 2009; Hair et al. 2014).
Although this is a non-probabilistic convenience sample (Pestana and Gageiro 2014), the use of G*Power software (Faul et al. 2009), as suggested by Hair et al. (2014), allows a minimum sample of 189 respondents (f2 of 0.15).
Table 2 summarizes the sample’s main characteristics. Respondents were mostly male (62.2%), with the majority of participants aged between 41 and 50 years (40.5%). Most respondents had bachelor’s (45%) or master’s (29.6%) degrees. Another interesting characteristic is the fact that a considerable number of participants reported being in the same job for 10 or more years (44.7%).
Table 2.
Sample characterization.
4. Results
A total of 291 questionnaires were collected and validated. Data were imported from Google Forms for analysis in SPSS, version 25.0 (Armonk NY: US), and SmartPLS® 4.0 software. Descriptive statistics (demographic information, frequencies, mean, and standard deviation) were generated in SPSS, and other statistical analyses were conducted in SmartPLS 4.0. Exploratory and confirmatory factor analysis, reliability and convergent validity, discriminant validity, path coefficients, hypothesis testing, and PLS-SEM were used to investigate the relationships between the variables.
4.1. Reliability and Convergent Validity of the Scale
We used Cronbach’s Alpha to assess internal consistency and performed factor analysis using principal component analysis (PCA) (Pestana and Gageiro 2014; Malhotra 2019) to assess dimensionality and estimate the validity of each group of questions in the questionnaire.
The questionnaire revealed good internal consistency (Alpha = 0.922), considering the 38 items that make up the scale. Cronbach’s alpha values for the seven dimensions varied between 0.657 (adoption of digital technologies (ADT)) and 0.882 (commitment to digital transformation (CDT)) which reveals, in general, a reasonable (ADT, KDT, PKM, IC) or good (DC, CDT, IP) internal consistency (Table 3). The Cronbach’s alpha value of 0.657 for the ‘Adoption of Digital Technologies’ (ADT) dimension falls within an acceptable range for exploratory studies or early stages of research (Pestana and Gageiro 2014; Malhotra 2019). While it approaches the lower limit, it remains sufficient for the study’s objectives, particularly in this social science domain, given the complexity of the construct under investigation. Removing item three from the scale resulted in a Cronbach’s alpha value of 0.693. However, since this adjustment does not significantly enhance reliability, we opted to retain all three items in the scale.
Table 3.
Descriptive statistics and results of validity analysis.
Factor analysis showed the existence of one factor per dimension, with the Kaiser–Meyer–Olkin (KMO) value being greater than 0.602 (KMO varies between 0.602 and 0.844), which does not cause problems in the interpretation of the data since there is a correlation between the variables (Bartlett with sig = 0.000), as recommended in the literature (Pestana and Gageiro 2014; Malhotra 2019).
The model improvement strategy was used for the construction of the PLS-PM model. The criteria used to implement the adjustments included removing the variables that showed a correlation of less than 0.6 with their constructs and the variables that showed commonalities below 0.4 (DC1, DC6, DC7, KDT3, KDT4, KDT5, KDT6, CDT1, CDT7, ADT3, PKM4, PKM5, IC2, and IC3); we obtained a final model (Figure 2) by implementing these modifications.
Figure 2.
A structural model with standardized path coefficients.
To verify whether the variables are associated with the respective proposed factors and to evaluate the measurement model, a confirmatory factor analysis (CFA) was conducted.
The Fornell–Larcker criterion (Henseler et al. 2009) was used, that is, the average variance extracted (AVE) values must be greater than 0.50 (AVE > 0.50), as mentioned by Ringle et al. (2018). The tests of the convergent validity of the constructs, above 0.5, of the 1st Order LV, attest to the convergent validity of the scale. On the other hand, the factor loadings of the VO in the original constructs (VL) were always larger than those in others, meaning that the model has discriminant validity (Chin 1998).
The structural model was found to satisfy all relevant reliability and validity requirements, as mentioned in the literature (Tenenhaus et al. 2005). Table 4 shows that Cronbach’s alpha > 0.7, rho_a > 0.7, composite reliability (rho c) > 0.7, and average variance extracted (AVE) > 0.5.
Table 4.
Correlations and discriminant validity based on the Fornell–Larcker criterion.
Cross loads allow us to verify that each item has a greater relationship/weight with the construct to which it is related than with the others (Henseler et al. 2015), as shown in Table 5.
Table 5.
Outer loadings matrix: cross loads convergent validity criterion.
Based on these results, it can be concluded that the model meets the criteria of convergent and discriminant validity, guaranteeing the consistency of its construction and statistical inference.
4.2. Structural Model Assessment
After validating the model measurements, the next step was to calculate the structural model criteria. Considering that the study used correlations and linear regressions, the level of significance of these relationships was evaluated (p ≤ 0.05). For correlations, the null hypothesis (Ho) was established as r = 0 while for regression, it was established as Ho: Γ = 0 (path coefficient = 0). If p > 0.05, the Ho was accepted and the inclusion of VL or VO in SEM was reconsidered.
To verify the statistically significant hypotheses, significance tests were performed using the Smart PLS 4.0 software. Results were obtained by bootstrapping with 500 subsamples. According to Henseler et al. (2015), three aspects should be analyzed during the evaluation of the structural model: (1) path coefficients, (2) determination coefficients (R and R2), and (3) relevance of the f2 coefficients.
After analyzing the path coefficients at the level of significance and relevance of the coefficients, we found that not all the hypotheses initially proposed were confirmed. As can be seen in Table 6, hypotheses H1, H2, H3, H4, H6, H7, H8, H9, H10, and H12 were statistically significant (p < 0.05) and were therefore confirmed; however, hypotheses H5 and H11 were not confirmed (p > 0.05).
Table 6.
Significance results and hypothesis testing.
According to the criteria developed by Cohen (1988) and Chin (1998), the results of the evaluation of Pearson’s coefficients of determination (R2), as shown in Table 7, point to a high degree of adjustment and adherence of the explanation of variables “ADT” (R2 = 0.615), “IC” (R2 = 0.799), “PKM” (R2 = 0.574), “KDT” (R2 = 0.872), and “IP” (R2 = 0.669).
Table 7.
Determination coefficient (R-squared).
The results of the evaluation of Pearson’s coefficients of determination (R2), as shown in Table 7, point to a high degree of adjustment and adherence regarding the explanation of the variables “anxiety” (R2 = 0.729), “satisfaction” (R2 = 0.757), “turn-over” (R2 = 0.589), “happiness” (R2 = 0.78), and “performance” (R2 = 0.196), with the latter being considered as having a weak effect based on Cohen’s criteria (Cohen 1988) and Chin’s criteria (Chin 1998), and thus not explained by the model.
As can be seen in Figure 2 and Table 7, changes in “DC” and CDT affect KDT, with R2 = 0.872, that is, KDT is affected by DC and CDT, with a contribution of 87.2%. Likewise, KDT, CDT, and DC play a crucial role in ADT (R2 = 0.616). ADT and CDT affect IP (R2 = 0.675), DC and ADT influence KM (R2 = 0.574), and IC is affected by KM, ADT, and IP (R2 = 0.753).
Finally, a multiple regression analysis (MRA) was used to assess whether the improvement in the competitiveness of organizations depends on the set of variables studied (DC, KDT, CDT, ADT, IP, and PKM). Table 8 shows the model summary and the multiple correlation coefficients. Since R2a (Adjust R-squared) = 0.813 (F = 206.276; p-value: 0.000), we can say that 81.3% of the variability in competitiveness is explained by the independent variables present in the adjusted linear regression model. The model is highly significant and expressed as follows:
IC = 0.183 CTD + 0.184 ADT + 0.363 IP + 0.176 PKM.
Table 8.
Results of regression: model summary and coefficients.
Table 8 shows that the variables that contribute most to the model are productivity (IP; R = 0.363; p = 0.000), adoption of digital technologies (ADT; R = 0.184; p = 0.000), commitment to digital technologies (CPD; R = 0.183; p = 0.000), and knowledge management (PKM; R = 0.176; p = 0.000). The variables DC and KDT had lower and non-significant values (p > 005).
5. Discussion
The results obtained in this study allowed us to confirm 10 of the 12 hypotheses presented: H1—relationship between digital culture and knowledge of digital transformation work; H2—relationship between digital culture and adoption of digital technologies; H3—relationship between digital cultures and knowledge management; and H4—Relationship between commitment and knowledge of digital transformation—were all confirmed. Hypothesis H5—relationship between commitment and adoption of digital technologies— was not confirmed. Hypotheses H6—relationship between commitment and productivity; H7—relationship between knowledge of digital transformation and adoption of digital technologies; H8—relationship between adoption of digital technologies and knowledge management; H9—relationship between the adoption of digital technologies and productivity; and H10—relationship between adoption of digital technologies and competitiveness—were also confirmed. Hypothesis H11—relationship between knowledge management and competitiveness—was not confirmed, while H12—the relationship between productivity and competitiveness—was confirmed.
This means that, contrary to the studies identified in the literature, we did not find evidence of a positive and significant relationship between commitment and the adoption of digital technologies (H5) (Shapiro and Mandelman 2021; Santos et al. 2021; Cavalcanti et al. 2022), as well as between knowledge management and organizational competitiveness (H11) (Moreira et al. 2017; Alvarenga et al. 2020; Shakina et al. 2021; Kim et al. 2021; Pereira et al. 2022; Aziz et al. 2022).
The literature review confirmed that digital transformation, and more specifically Industry 4.0, is currently of great importance due particularly to the competitive advantage that it can bring to organizations (Moreira et al. 2018; Jahanmir et al. 2020; Cavalcanti et al. 2022). On the othr hand, there is empirical evidence that recognizes other benefits, such as increased productivity and efficiency, improved organizational performance, increased revenue, and reduced costs (Li et al. 2020). To help create this competitive advantage, there is a set of Industry 4.0 technologies and tools that help organizations improve products and processes.
Several authors (Moreira et al. 2018; Jahanmir et al. 2020; Cavalcanti et al. 2022; Jahanmir et al. 2020) considered that the adoption of digital technologies would ensure growth and sustainability in dynamic and competitive environments such as those that currently affect the socio-economic context characterized by unpredictability and turbulence caused by crises (for example COVID-19, the war in Ukraine, etc.).
The data obtained allowed us to verify that, in general, the majority of companies are at a low (initial) level when it comes to adopting Industry 4.0 practices and tools. Although respondents recognized the importance and urgency of carrying out digital transformation—similar to the studies by Järvinen and Karjaluoto (2015) and Shakina et al. (2021) —they recognized several barriers and difficulties in this process (Alvarenga et al. 2020).
As mentioned by Matt et al. (2016), Alvarenga et al. (2020), and Moreira et al. (2018), the objective of DT is to redesign the organizational business through the introduction of digital technologies, achieving benefits such as improvements in productivity, cost reduction, and innovation. As mentioned by Li et al. (2020), the adoption of digital technologies allows the optimization of physical, time, and people resources, resulting in increased organizational effectiveness and efficiency. The integration of the physical and digital worlds within the company and between companies in its supply chain is important in implementing Industry 4.0 practices and tools. In this sense, the requirement for new knowledge, skills, and qualifications of human resources is recognized (Gill and VanBoskirk 2016), capable of dealing safely and confidently with new technologies and, consequently, facilitating the adoption of Industry 4.0 practices, as evidenced by Da Silva et al. (2020).
However, digital transformation presents new challenges and barriers to the adoption of these technologies, particularly in terms of security and protection, initial investment, trust, research and development, technological barriers, organizational management, human capital, and the lack of financial resources (Costa et al. 2023). In this study, the majority of respondents identified the efficiency of production and management systems as the main positive impacts resulting from the adoption of Industry 4.0 tools.
The majority of companies under study still have very low levels of implementation of new digital tools (which means low levels of maturity), meaning that they have a long way to go before digitalization. Digital transformation is transversal to the entire organization, constituting a change that will affect the different areas of a business (Vieira et al. 2022). This means that digital strategies must be formulated in accordance with the company’s objectives and based on the advantages that digital technologies offer.
Given the challenges and barriers inherent to this change, the management of digital transformation must be controlled and carried out gradually, always managing all the impacts it will have on the organization and its employees (Shakina et al. 2021; Alvarenga et al. 2020; Santos et al. 2021). In fact, “Human Resources” has a fundamental role in the adoption of new technologies and digitalization practices (Diogo et al. 2019; Santos et al. 2021), as it may require the acquisition of new qualifications and skills. Portuguese organizations can obtain a competitive advantage and many of the known benefits if they are able to adopt Industry 4.0 practices. Although this study showed that there is a significant number of companies that have not yet adopted or have adopted few Industry 4.0 practices and tools, respondents believed in the potential for change and in the willingness of their organizations to improve and adopt Industry 4.0 practices and tools. This perspective is corroborated by Alvarenga et al. (2020) and Shakina et al. (2021) who considered that knowledge management and the consequent training and training of human resources can increase awareness about the benefits of digital transformation and facilitate the implementation of Industry 4.0 practices and tools.
Several authors (Milgrom et al. 1991; Milgrom and Roberts 1995; Moreira et al. 2018; and Shakina et al. 2021) considered that resources and technologies are complementary to one another because an increase in technology improves the performance of the entire business. According to Matt et al. (2016), the primary goal of digital transformation (DT) is to restructure organizational business through the use of digital technology, resulting in advantages like increased productivity, cost savings, and innovation. According to Alvarenga et al. (2020), formalized tacit knowledge is a useful tool for controlling processes in creative and competitive businesses that have implemented knowledge management.
Finally, multiple regression analysis (MRA) allowed us to determine that competitiveness (IC) depends on productivity, the adoption of digital technologies, commitment to digital influence, and knowledge management. Based on the model tested, KDT (knowledge of digital transformation) and DC (digital culture) did not contribute significantly to the model, which means that they do not influence the competitiveness of organizations.
We also saw an improvement in competitiveness, as mentioned by Li et al. (2020). The authors indicated that, especially in a dynamic environment, production-oriented companies looking for economic performance need to use digital platforms. In this study, 81.3% of the competitiveness variability was explained by the independent variables.
6. Conclusions
This study revealed that organizational competitiveness depends on productivity, the adoption of digital technology, commitment to digital transformation, and knowledge management. Uncovered empirical evidence supports improved productivity, efficiency, organizational performance, increased revenue, and cost reduction due to digital transformation.
Not all initially proposed hypotheses included in the conceptual model were confirmed. Hypotheses H1, H2, H3, H4, H6, H7, H8, H9, H10, and H12 (p < 0.05) were confirmed, whereas hypotheses H5 and H11 were not confirmed (p > 0.05). Thus, we can state that there is a significant relationship between digital culture and job knowledge of digital transformation (H1), digital culture and the adoption of digital technologies (H2), digital cultures and knowledge management (H3), commitment and knowledge of digital transformation (H4), commitment and productivity (H6), knowledge of digital transformation and adoption of digital technologies (H7); the adoption of digital technologies and knowledge management (H8), the adoption of digital technologies and productivity (H9), the adoption of digital technologies and competitiveness (H10), knowledge management and competitiveness (H11), and productivity and competitiveness (H12).
On the contrary, there was no significant relationship between commitment and adoption of digital technologies (H5) or between knowledge management and competitiveness (H11).
Responses to the question on digital culture and knowledge and commitment to digital transformation showed that it positively influences the adoption of digital technologies and, in a complementary way, productivity and competitiveness. As far as commitment and knowledge management are concerned, the respective correlations were not confirmed.
This research contributes to a comprehensive understanding of the impact of digital transformation and Industry 4.0 practices and tools on Portuguese organizations. It underscores the challenges and opportunities associated with digitalization and highlights the crucial role of human resources and knowledge management in this journey. Overall, the findings have important implications for businesses seeking to enhance their competitiveness and productivity in an increasingly digital world.
The data obtained are important, as they allow us to have a real perspective of what is happening in the “transition and digital transformation” in organizations and, thus, allow organizational managers and political decision-makers the possibility of creating tools for support appropriate to the reality of the Portuguese industry.
One limitation of this study is associated with the use of a non-probabilistic sample that makes it difficult to extrapolate the results with 100% reliability. Another limitation is the fact that this is a quantitative study that may have neglected some important qualitative factors for a more comprehensive understanding of the theme under analysis.
Because the participants who responded to the questionnaire were anonymous, it was not possible to objectively verify the impact that industry practices have on organizations, particularly at a financial level. Another limitation is the fact that the study did not use any model (for example, the Pathfinder i4.0 model: https://pathfinder.i40.de/en/demo/) (accessed on 4 June 2021) that would allow evaluating and comparing maturity levels between organizations (for example, by sector and/or business size). Additionally, the study did not assess the impact of COVID-19 on the adoption of Industry 4.0 practices and tools.
It will therefore be important in the future to assess the level of maturity of Portuguese industries, for example, using the Pathfinder i4.0 model. It will also be important to monitor the evolution of digital transformation in Portuguese organizations, as well as its impact on the competitiveness of companies and the country. Likewise, it is recommended that comparative studies be conducted between regions, nations, sectors, and sizes of organizations. The impact of COVID-19 on the adoption of Industry 4.0 practices and tools should also be conducted.
For future research, we suggest employing qualitative methods, specifically conducting in-depth interviews with a substantial cross-section of business leaders. This approach has the potential to enhance our comprehension of the subject, particularly within a business context.
Author Contributions
Conceptualization, A.C. and M.S.P.; Methodology, A.C. and M.S.P.; Software, A.C.; Validation, A.C., J.C.S., S.F. and M.M.; Formal analysis, A.C., M.S.P. and S.F.; Investigation, A.C. and M.S.P.; Data curation, J.C.S. and S.F.; Writing–original draft, A.C., M.S.P. and M.M.; Writing–review & editing, M.S.P., J.C.S., D.J.P., S.F. and M.M.; Visualization, J.C.S. and D.J.P.; Supervision, A.C. and M.S.P. All authors have read and agreed to the published version of the manuscript.
Funding
This research received no external funding.
Data Availability Statement
Data are contained within the article.
Conflicts of Interest
The authors declare no conflicts of interest.
Appendix A. Dimensions and Indicators of the Latent Variables
| Latent Variables | Items |
| Digital culture (DC) | We believe that our competitive strategy depends on digital technologies Top management promotes digital transformation We have the right leaders to execute our digital strategy The organization invests in targeted digital education and training for all employees We clearly communicate our digital vision both internally and externally We allocate appropriate resources and means for implementing the digital strategy Customer perceptions are considered in the digital design and development of the organization |
| Commitment to digital transformation (CDT) | In my organization, there are policies that prioritize the use of information technologies My organization is prepared for the evolution of digital transformation Our organizational change example can promote other digital transformation projects Organizational leadership is prepared for digital change My immediate supervisors are committed to digital change Our supervisors alert us to what is important to know I feel comfortable expressing my opinion and presenting my point of view to my colleagues and superiors. I feel I will be heard |
| Knowledge of digital transformation (KDT) | I am aware of the objectives of digital transformation in my organization I seek to understand the vision, mission, and strategies defined in my organization and apply them in my daily activities. In the digital transformation process, I don’t feel resistance to change. Digital transformation has modified internal processes Digital transformation is the future of organizational management |
| Adoption of digital technologies (ADT) | In my day-to-day work, I use digital technologies and products. In processes, management, and internal communication, meetings, etc. Processes in my service are fully digitized Through technological innovation, manual operations have been changed and become digital |
| Knowledge management (KM) | The implementation of the platform contributed to increased knowledge sharing among colleagues Knowledge gained during and after digital transformation can improve service delivery to citizens I consider that digital transformation contributed to improving knowledge management practices I have knowledge of the importance of knowledge management and its impacts on digital transformation Digital transformation is fundamental to better organizational performance |
| Productivity (IP) | The digital transformation contributed to the improvement of internal processes Digital transformation increased productive efficiency and effectiveness Technological change and innovation have the advantage of optimizing work methodologies I feel that with digital transformation, I can be faster and more efficient in performing my tasks The digital transformation contributed to an increase in the organization’s productivity |
| Competitiveness (IC) | Digital transformation made services more transparent and secure Digital transformation significantly contributed to reducing the organization’s costs I believe that digital transformation improved the organization’s competitiveness Digital transformation contributed to the organization’s innovation Digital transformation allowed for a competitive advantage in the market Digital transformation allowed for exploring new markets and opportunities |
References
- Alam, Mohammad Zaheduk, Wang Hu, Md. Abdul Kaium, Md Rakibul Hoque, and Mirza Mohammad Didarul Alam. 2020. Understanding the determinants of mHealth apps adoption in Bangladesh: A SEM-Neural network approach. Technology in Society 61: 101255. [Google Scholar] [CrossRef]
- Almeida, Fernando. 2023. Challenges in the Digital Transformation of Ports. Businesses 3: 548–68. [Google Scholar] [CrossRef]
- Alvarenga, Ana, Florinda Matos, Radu Godina, and João Matias. 2020. Digital Transformation and Knowledge Management in the Public Sector. Sustainability 12: 5824. [Google Scholar] [CrossRef]
- Anastasiei, Bogdan, Nicoleta Dospinescu, and Octavian Dospinescu. 2023. Word-of-Mouth Engagement in Online Social Networks: Influence of Network Centrality and Density. Electronics 12: 2857. [Google Scholar] [CrossRef]
- Andriole, Stephen. 2017. Five Myths About Digital Transformation. MIT Sloan Management Review 58: 20–22. Available online: https://sloanreview.mit.edu/article/five-myths-about-digital-transformation/ (accessed on 4 September 2021).
- Arfi, Wissal Ben, Imed Ben Nasr, Galina Kondrateva, and Lubica Hikkerova. 2021. The role of trust in intention to use the IoT in eHealth: Application of the modified UTAUT in a consumer context. Technological Forecasting and Social Change 167: 120688. [Google Scholar] [CrossRef]
- Aziz, Iffat, Muhammad Shafiq, and Iram Fatima. 2022. Investigation of knowledge management and firm competitiveness: Core competence as a mediator. F1000Research 11: 1114. [Google Scholar] [CrossRef]
- Balakrishnan, Vimala, and Nor Liyana Mohd Shuib. 2021. Drivers and inhibitors for digital payment adoption using the Cashless Society Readiness-Adoption model in Malaysia. Technology in Society 65: 101554. [Google Scholar] [CrossRef]
- Brynjolfsson, Erik, and Lorin M. Hitt. 2000. Beyond computation: Information technology, organizational transformation and business performance. Journal of Economic Perspectives 14: 23–48. [Google Scholar] [CrossRef]
- Bumann, Jimmy, and Marc Peter. 2016. Action Fields of Digital Transformation—A Review and Comparative Analysis of Digital Tran formation Maturity Models and Frameworks. In Digitalisierung und andere Innovationsformen im Management. Edited by Mark Aeschbacher, Knut Hinkelmann and Arie Verkuil. Innovation und Unternehmertum, Band 2. Basel: Edition Gesowip, pp. 13–40. [Google Scholar]
- Busco, Carolina, Felipe González, and Michelle Aránguiz. 2023. Factors that favor or hinder the acquisition of a digital culture in large organizations in Chile. Frontiers Psychology Section Organizational Psychology 14: 1153031. [Google Scholar] [CrossRef]
- Cavalcanti, Diego Rodrigues, Tiago Oliveira, and Fernando de Oliveira Santini. 2022. Drivers of digital transformation adoption: A weight and meta-analysis. Heliyon 8: e08911. [Google Scholar] [CrossRef] [PubMed]
- Chin, Wynne. 1998. The partial least squares approach for structural equation modeling. In Modern Methods for Business Research. Edited by Georges Marcoulides. Mahwah: Lawrence Erlbaum Associates Publishers, pp. 295–336. [Google Scholar]
- Cohen, J. 1988. Statistical Power Analysis for the Behavioral Sciences. New York: Routledge. [Google Scholar] [CrossRef]
- Costa, Ruben Marta Barbosa, Francisco Silva, José Sá, Luis Ferreira, and Bebiana Pinto. 2023. Improving Procedures for Production and Maintenance Control Towards Industry 4.0 Implementation. In International Conference Innovation in Engineering. Cham: Springer, pp. 58–67. [Google Scholar] [CrossRef]
- Črešnar, Rok, and Zlatko Nedelko. 2020. Understanding Future Leaders: How Are Personal Values of Generations Y and Z Tailored to Leadership in Industry 4.0? Sustainability 12: 4417. [Google Scholar] [CrossRef]
- Da Silva, Vander luiz, João Luis Kovaleski, Regina Negri Pagani, Jaqueline de Matos Silva, and Alana Corsi. 2020. Implementation of industry 4.0 concept in companies: Empirical evidences. International Journal of Computer Integrated Manufacturing (Brazil) 33: 325–42. [Google Scholar] [CrossRef]
- Dalenogare, Lucas Santo, Guilherme Benitiez, Nestor Ayla, and Alejandro Frank. 2018. The expected contribution of Industry 4.0 technologies for industrial performance. International Journal of Production Economics 204: 383–94. [Google Scholar] [CrossRef]
- Darwin, Charles. 1859. On the Origin of Species by Means of Natural Selection, or Preservation of Favoured Races in the Struggle for Life. London: John Murray. [Google Scholar]
- Davison, Robert, and Carol Xj Ou. 2017. Digital work in a digitally challenged organization. Information & Management 54: 129–37. [Google Scholar] [CrossRef]
- Delgosha, Mohammad Soltan, and Nastaran Hajiheydari. 2020. On-demand service platforms pro/anti adoption cognition: Examining the context-specific reasons. Journal of Business Research 121: 180–94. [Google Scholar] [CrossRef]
- Diogo, Ricardo Alexandre, Armando Kolbe Junior, and Neri Santos. 2019. A transformação digital e a gestão do conhecimento: Contribuições para a melhoria dos processos produtivos e organizacionais. P2P & INOVAÇÃO Rio de Janeiro 5: 154–75. [Google Scholar] [CrossRef]
- Faul, Franz, Edgar Erdfelder, Axel Buchner, and Albert George Lang. 2009. Statistical power analyses using G*Power 3.1: Tests for correlation and regression analyses. Behavior Research Methods 41: 1149–60. [Google Scholar] [CrossRef]
- Fitzgerald, Michael Nina Kruschwitz, Didier Bonnet, and Michael Welch. 2013. Embracing digital technology: A new strategic imperative. MIT Sloan Management Review Research Report 55: 1–12. [Google Scholar]
- Gill, Martin, and Shar VanBoskirk. 2016. The Digital Maturity Model 4.0. Benchmarks: Digital Transformation Playbook. Available online: https://www.forrester.com/report/the-digital-maturity-model-40/RES131801 (accessed on 15 September 2022).
- Goh, Edmund, and Cindy Lee. 2018. A workforce to be reckoned with: The emerging pivotal Generation Z hospitality workforce. International Journal of Hospitality Management 73: 20–28. [Google Scholar] [CrossRef]
- Hair, Joe, Jr., Marko Sarstedt, Lucas Hopkins, and Volker Kuppelwieser. 2014. Partial least squares structural equation modeling (PLS-SEM). European Business Review 26: 106–21. [Google Scholar] [CrossRef]
- Henseler, Jörg, Christian M. Ringle, and Marko Sarstedt. 2015. A new criterion for assessing discriminant validity in variance based structural equation modeling. Journal of the Academy of Marketing Science 43: 115–35. [Google Scholar] [CrossRef]
- Henseler, Jörg, Christian M. Ringle, and Rudolf R. Sinkovics. 2009. The use of partial least squares path modeling in international marketing. In New Challenges to International Marketing. Advances in International Marketing. Edited by Rudolf Sinkovics and Pervez Ghauri. Bingley: Emerald Group Publishing Limited, vol. 20, pp. 277–319. [Google Scholar] [CrossRef]
- Hu, Zhongqing, Shuai Ding, Shizheng Li, Luting Chen, and Shanlin Yang. 2019. Adoption intention of fintech services for bank users: An empirical examination with an extended technology acceptance model. Symmetry 11: 340. [Google Scholar] [CrossRef]
- Hujran, Omar, Emad Abu-Shanab, and Ali Aljaafreh. 2020. Predictors for the adoption of e-democracy: An empirical evaluation based on a citizen-centric approach. Transforming Government: People, Process and Policy 14: 523–44. [Google Scholar] [CrossRef]
- Jahanmir, Sara, Graça Miranda Silva, Paulo Gomes, and Helena Martins Gonçalves. 2020. Determinants of users’ continuance intention toward digital innovations: Are late adopters different? Journal of Business Research 115: 225–33. [Google Scholar] [CrossRef]
- Jain, Geetika, Justin Paul, and Archana Shrivastava. 2021. Hyper-personalization, co-creation, digital clienteling and transformation. Journal of Business Research 124: 12–23. [Google Scholar] [CrossRef]
- Jaklič, Jurij, Tanja Grublješič, and Aleš Popovič. 2018. The role of compatibility in predicting business intelligence and analytics use intentions. International Journal of Information Management 43: 305–18. [Google Scholar] [CrossRef]
- Järvinen, Joel, and Heikki Karjaluoto. 2015. The use of Web analytics for digital marketing performance measurement. Industrial Marketing Management 50: 117–27. [Google Scholar] [CrossRef]
- Kamalaldin, Anmar, Lina Linde, David Sjödin, and Vinit Parida. 2020. Transforming provider-customer relationships in digital servitization: A relational view on digitalization. Industrial Marketing Management 89: 306–25. [Google Scholar] [CrossRef]
- Khaksar, Seyed Mohammad Sadegh, Rajiv Khosla, Stephen Singaraju, and Bret Slade. 2021. Carer’s perception on social assistive technology acceptance and adoption: Moderating effects of perceived risks. Behaviour & Information Technology 40: 337–60. [Google Scholar] [CrossRef]
- Kim, Seunghyun, Byungchul Choi, and Yong Kyu Lew. 2021. Where is the age of digitalization heading? The meaning, characteristics, and implications of contemporary digital transformation. Sustainability 13: 8909. [Google Scholar] [CrossRef]
- Ko, Andrea, Péter Fehér, Tibor Kovács, Ariel Mitev, and Zoltán Szabó. 2021. Influencing factors of digital transformation: Management or IT is the driving force? International Journal of Innovation Science 14: 1–20. [Google Scholar] [CrossRef]
- Kotler, Philip, Hermawan Kartajaya, and Iwan Setiawan. 2021. Marketing 5.0 Tecnologia para a Humanidade. Conjuntura. Lisboa: Actual Editora. ISBN 978-989-694-623-4. [Google Scholar]
- Kraus, Sascha, Paul Jones, Norbert Kailer, Alexandra Weinmann, Nuria Chaparro-Banegas, and Norat Roig-Tierno. 2021. Digital Transformation: An Overview of the Current State of the Art of Research. SAGE Open 11: 1–15. [Google Scholar] [CrossRef]
- Kunz, Reinhard E., and James P. Santomier. 2019. Sport content and virtual reality technology acceptance. Sport, Business and Management: An International Journal 10: 83–103. [Google Scholar] [CrossRef]
- Leal-Rodríguez, Antonio, Carlos Sanchís-Pedregosa, Antonio Moreno-Moreno, and Antonio Leal-Millán. 2023. Digitalization beyond technology: Proposing an explanatory and predictive model for digital culture in organizations. Journal of Innovation & Knowledge 8: 100409. [Google Scholar] [CrossRef]
- Li, Ying, Jing Dai, and Li Cui. 2020. The impact of digital technologies on economic and environmental performance in the context of industry 4.0: A moderated mediation model. International Journal of Production Economics 229: 107777. [Google Scholar] [CrossRef]
- Lotti, Oliva F. 2014. Knowledge management barriers, practices and maturity model. Journal of Knowledge Management 18: 1053–74. [Google Scholar] [CrossRef]
- Magistretti, Stefano, Cristina Tu Anh Pham, and Claudio Dell’Era. 2021. Enlightening the dynamic capabilities of design thinking in fostering digital transformation. Industrial Marketing Management 97: 59–70. [Google Scholar] [CrossRef]
- Magsamen-Conrad, Kate, and Jeanette Muhleman Dillon. 2020. Mobile technology adoption across the lifespan: A mixed methods investigation to clarify adoption stages, and the influence of diffusion attributes. Computers in Human Behavior 112: 106456. [Google Scholar] [CrossRef]
- Malhotra, Naresh. 2019. Marketing Research: An Applied Orientation, 7th ed. New York: Pearson. [Google Scholar]
- Manfreda, Anton, Klara Ljubi, and Aleš Groznik. 2021. Autonomous vehicles in the smart city era: An empirical study of adoption factors important for millennials. International Journal of Information Management 58: 102050. [Google Scholar] [CrossRef]
- Mariani, Marcello, Maria Ek Styven, and Fréderic Teulon. 2021. Explaining the intention to use digital personal data stores: An empirical study. Technological Forecasting and Social Change 166: 120657. [Google Scholar] [CrossRef]
- Matt, Christian, Thomas Hess, Alexander Benlian, and Florian Wiesbock. 2016. Options for Formulating a Digital Transformation Strategy. MIS Quarterly Executive 15: 123–39. Available online: https://aisel.aisnet.org/misqe/vol15/iss2/6 (accessed on 13 September 2022).
- McDermott, Olivia, Ida Foley, Jiju Antony, Michael Sony, and Mary Butler. 2022. The Impact of Industry 4.0 on the Medical Device Regulatory Product Life Cycle Compliance. Sustainability 14: 14650. [Google Scholar] [CrossRef]
- McDonald, Mark. 2012. Digital strategy do not equal IT strategy. Harvard Business Review 90: 85–92. Available online: https://hbr.org/2012/11/digital-strategy-does-not-equa (accessed on 3 June 2021).
- McLaughlin, Stephen A. 2017. Dynamic capabilities: Taking an emerging technology perspective. International Journal of Manufacturing Technology and Management 31: 62–81. [Google Scholar] [CrossRef]
- Milgrom, Paul, and John Roberts. 1995. Complementarities and fit strategy, structure, and organizational change in manufacturing. Journal of Accounting and Economics 19: 179–208. [Google Scholar] [CrossRef]
- Milgrom, Paul, Yingyi Qian, and John Roberts. 1991. Complementarities, momentum, and the evolution of modern manufacturing. American Economic Review 81: 84–88. Available online: http://www.jstor.org/stable/2006831 (accessed on 3 June 2021).
- Moreira, Fernando, Manuel Au-Yong-Oliveira, Ramiro Goncalves, and Carlos Costa. 2017. Digital transformation—Opportunities and Threats for More Consistent Competitiveness. Faro: Ed. Syllables & Challenges. [Google Scholar]
- Moreira, Fernando, Maria João Ferreira, and Isabel Seruca. 2018. Enterprise 4.0—The emerging digital transformed enterprise? Procedia Computer Science 138: 525–32. [Google Scholar] [CrossRef]
- Moura, Graziela Breitenbauch, and Letícia Godoy Saroli. 2021. Sustainable value chain management based on dynamic capabilities in small and medium-sized enterprises (SMEs). The International Journal of Logistics Management 32: 168–89. [Google Scholar] [CrossRef]
- Navaridas-Nalda, Fermín, Mónica Clavel-San, Rúben Fernández-Ortiz, and Mario Arias-Oliva. 2020. The strategic influence of school principal leadership in the digital transformation of schools. Computers in Human Behavior 112: 106481. [Google Scholar] [CrossRef]
- Pascucci, Federica, Elisabetta Savelli, and Giacomo Gistri. 2023. How digital technologies reshape marketing: Evidence from a qualitative investigation. Italian Journal of Marketing 2023: 27–58. [Google Scholar] [CrossRef]
- Patil, Pushp, Kuttimani Tamilmani, Nripendra P. Rana, and Vishnupriya Raghavan. 2020. Understanding consumer adoption of mobile payment in India: Extending Meta-UTAUT model with personal innovativeness, anxiety, trust, and grievance redressal. International Journal of Information Management 54: 102144. [Google Scholar] [CrossRef]
- Peláez, Antonio López, Amaya Erro-Garcés, and Emilio José Gómes Ciriano. 2020. Young people, social workers and social work education: The role of digital skills. Social Work Education 39: 825–42. [Google Scholar] [CrossRef]
- Peppard, Joe, and Christopher Hemingway. 2009. “Design-for-Use”: A Paradigm for Successful Information Technology Projects. Business Horizons. Available online: https://www.som.cranfield.ac.uk/som/dinamic-content/media/ISRC/Design%20for%20Use%20-%20a%20paradigm%20for%20successful%20IT%20projects.pdf (accessed on 5 June 2021).
- Pereira, Manuel Sousa, António Cardoso, José Carlos Sá, Manuel Magalhães, and Silvia Faria. 2022. Digital Transformation in Organizations and Its Impact on Knowledge Management: A Quantitative Study. In Implementing Automation Initiatives in Companies to Create Better-Connected Experiences. Edited by Jorge Remondes and Sondrina Teixeira. Hershey: IGI Global, pp. 1–13. [Google Scholar] [CrossRef]
- Pestana, Maria Helena, and João Nunes Gageiro. 2014. Análise de dados para Ciências Sociais. A Complementaridade do SPSS, 6th ed. Lisboa: Edições Sílabo. [Google Scholar]
- Pillai, Rajasshrie, Brijesh Sivathanu, and Yogesh K. Dwivedi. 2020. Shopping intention at AI-powered automated retail stores (AIPARS). Journal of Retailing and Consumer Services 57: 102207. [Google Scholar] [CrossRef]
- Pinochet, Pinochet, Luis Hernan, Guilherme de Camargo Belli Amorim, Durval Lucas Júnior, and Cesar Alexandre de Souza. 2021. Consequential factors of Big Data’s Analytics Capability: How firms use data in the competitive scenario. Journal of Enterprise Information Management 34: 1406–28. [Google Scholar] [CrossRef]
- Pirhonen, Jari, Luciana Lolich, Katariina Tuominen, Outi Jolanki, and Virpi Timonen. 2020. These devices have not been made for older people’s needs—Older adults’ perceptions of digital technologies in Finland and Ireland. Technology in Society 62: 101287. [Google Scholar] [CrossRef]
- Puliwarna, Tunggul, Pantja Djati, and Elisabeth Tanti. 2023. The Effect of Digital Leadership, organizational culture, digital competence and organization’s commitment on Organizational Performance: Information Technology System in Indonesian Navy. International Journal of Scientific Research and Management (IJSRM) 11: 4833–46. [Google Scholar] [CrossRef]
- Queiroz, Maciel, and Samuel Fosso Wamba. 2019. Blockchain adoption challenges in supply chain: An empirical investigation of the main drivers in India and the USA. International Journal of Information Management 46: 70–82. [Google Scholar] [CrossRef]
- Rahman, Mohammed Sajedur, Myung Ko, John Warren, and Darrell Carpenter. 2016. Healthcare Technology SelfEfficacy (HTSE) and its influence on individual attitude: An empirical study. Computers in Human Behavior 58: 12–24. [Google Scholar] [CrossRef]
- Reis, João, and Nuno Melão. 2023. Digital transformation: A meta-review and guidelines for future research. Heliyon 9: e12834. [Google Scholar] [CrossRef]
- Ringle, Christian M., Marko Sarstedt, Rebecca Mitchell, and Siegfried P. Gudergan. 2018. Partial least squares structural equation modeling in HRM research. The International Journal of Human Resource Management 31: 1617–43. [Google Scholar] [CrossRef]
- Rogers, David. 2016. The Transformation Digital Playbook—Rethink Your Business for The Digital Age. New York: Columbia Business School Publishing, pp. 20–169. [Google Scholar] [CrossRef]
- Romero, David, Paolo Gaiardelli, Daryl Powell, Thorsten Wuest, and Matthias Thürer. 2019. Rethinking Jidoka Systems under Automation & Learning Perspectives in the Digital Lean Manufacturing World. IFAC-PapersOnLine 52: 899–903. [Google Scholar] [CrossRef]
- Rymarczyk, Jan. 2022. The Change in the Traditional Paradigm of Production under the Influence of Industrial Revolution 4.0. Businesses 2: 188–200. [Google Scholar] [CrossRef]
- Sá, Jéssica, Luís Pinto Ferreira, Teresa Dieguez, José Carlos Sá, and Francisco José Gomes da Silva. 2021. Industry 4.0 in the Wine Sector–Development of a Decision Support System Based on Simulation Models. In International Conference Innovation in Engineering. Cham: Springer, pp. 371–84. [Google Scholar] [CrossRef]
- Santos, Gilberto, Jose Carlos Sá, Maria João Félix, Luís Barreto, Filipe Carvalho, Manuel Doiro, Kristína Zgodavová, and Miladin Stefanović. 2021. New Needed Quality Management Skills for Quality Managers 4.0. Sustainability 13: 6149. [Google Scholar] [CrossRef]
- Schaar, Anne Kathrin, André Calero Valdez, Tatjana Hamann, and Martina Ziefle. 2019. Industry 4.0 and its future staff. Matching millennials perceptions of a perfect job with the requirements of digitalization. Paper presented at the International Conference on Competitive Manufacturing (COMA2019): Proceedings, Stellenbosch, South Africa, January 30–February 1; Edited by Dimiter Dimitrov, Devon Hagedorn-Hansen and Konrad von Leipzig. Stellenbosch: Department of Industrial Engineering, Stellenbosch University, pp. 246–52. Available online: https://hdl.handle.net/10019.1/105429 (accessed on 5 June 2021).
- Selander, Lisen, and Sirkka L. Jarvenpaa. 2016. Digital action repertoires and transforming a social movement organization. MIS Quarterly 40: 331–52. Available online: https://www.jstor.org/stable/26628909 (accessed on 5 June 2021). [CrossRef]
- Seufert, Sabine, Josef Guggemos, and Michael Sailer. 2021. Technology-related knowledge, skills, and attitudes of pre- and in-service teachers: The current situation and emerging trends. Computers in Human Behavior 115: 106552. [Google Scholar] [CrossRef]
- Shakina, Elena, Petr Parshakov, and Artem Alsufiev. 2021. Rethinking the corporate digital divide: The complementarity of technologies and the demand for digital skills. Technological Forecasting and Social Change 162: 120405. [Google Scholar] [CrossRef]
- Shapiro, Alan Finkelstein, and Federico S. Mandelman. 2021. Digital adoption, automation, and labor markets in developing countries. Journal of Development Economics 151: 102656. [Google Scholar] [CrossRef]
- Shin, Jinkyo, Md Alamgir Mollah, and Jaehyeok Choi. 2023. Sustainability and Organizational Performance in South Korea: The Effect of Digital Leadership on Digital Culture and Employees’ Digital Capabilities. Sustainability 15: 2027. [Google Scholar] [CrossRef]
- Stachová, Katarína, Ján Papula, Zdenko Stacho, and Lucia Kohnová. 2019. External Partnerships in Employee Education and Development as the Key to Facing Industry 4.0 Challenges. Sustainability 11: 345. [Google Scholar] [CrossRef]
- Tang, Hongmei. 2017. A Study of the Effect of Knowledge Management on Organizational Culture and Organizational Effectiveness in Medicine and Health Sciences. Eurasia Journal of Mathematics, Science and Technology Education 13: 1831–45. [Google Scholar] [CrossRef]
- Tenenhaus, Michel, Vincenzo Esposito Vinzi, Yves-Marie Chatelin, and Carlo Lauro. 2005. PLS Path Modeling. Computational Statistics & Data Analysis 48: 159–205. [Google Scholar] [CrossRef]
- Teng, Xiaoyan, Zhong Wu, and Feng Yang. 2022. Research on the Relationship between Digital Transformation and Performance of SMEs. Sustainability 14: 6012. [Google Scholar] [CrossRef]
- Udo, Godwin, Kallol Bagchi, and Moutusy Maity. 2016. Exploring factors affecting digital piracy using the norm activation and UTAUT models: The role of national culture. Journal of Business Ethics 135: 517–41. Available online: https://www.jstor.org/stable/24736069 (accessed on 4 September 2021). [CrossRef]
- Verhoef, Peter, Thijs Broekhuizen, Yakov Bart, Abhi Bhattacharya, John Qi Dong, Nicolai Fabian, and Michael Haenlein. 2021. Digital transformation: A multidisciplinar reflection and research agenda. Journal of Business Research 122: 889–901. [Google Scholar] [CrossRef]
- Vial, Gregory. 2019. Understanding digital transformation: A review and a research agenda. Journal of Strategic Information Systems 28: 118–44. [Google Scholar] [CrossRef]
- Vieira, Valter Afonso Marcos, Marcos Almeida, Colin Gabler, Ricardo Limongi, Milena Costa, and Miriam da Costa. 2022. Optimising digital marketing and social media strategy: From push to pull to performance. Journal of Marketing Management 38: 709–39. [Google Scholar] [CrossRef]
- Vimalkumar, M., Sujeet Kumar Sharma, Jang Bahdur Singh, and Yogesh K. Dwivedi. 2021. ‘Okay google, what about my privacy?’: User’s privacy perceptions and acceptance of voice based digital assistants. Computers in Human Behavior 120: 106763. [Google Scholar] [CrossRef]
- Weill, Peter, and Stephanie L. Woerner. 2013. Managing total digitization: The next frontier. CISR Research Briefing 8: 1–4. [Google Scholar]
- World Economic Forum. 2021. Digital Culture: The Driving Force of Digital Transformation. Available online: https://www3.weforum.org/docs/WEF_Digital_Culture_Guidebook_2021.pdf (accessed on 4 September 2021).
- Yoo, Youngjin, Kalle Lyytinen, Veeresh Thummadi, and Aaron Weiss. 2010. Unbounded innovation with digitalization: A Case of Digital Camera. Annual Meeting of the Academy of Management 1–41. Available online: http://www.youngjinyoo.com/aom2010-digital-camera.pdf (accessed on 4 September 2021).
- Zhen, Zhang, Zahid Yousaf, Magdalena Radulescu, and Muhammad Yasir. 2021. Nexus of digital organizational culture, capabilities, organizational readiness, and innovation: Investigation of SMEs operating in the digital economy. Sustainability 13: 720. [Google Scholar] [CrossRef]
Disclaimer/Publisher’s Note: The statements, opinions and data contained in all publications are solely those of the individual author(s) and contributor(s) and not of MDPI and/or the editor(s). MDPI and/or the editor(s) disclaim responsibility for any injury to people or property resulting from any ideas, methods, instructions or products referred to in the content. |
© 2023 by the authors. Licensee MDPI, Basel, Switzerland. This article is an open access article distributed under the terms and conditions of the Creative Commons Attribution (CC BY) license (https://creativecommons.org/licenses/by/4.0/).

