Simple Summary
Maternal Rlim is required for imprinted X-chromosome inactivation (XCI), which is essential for normal development of female mouse embryos. In this study, we used a novel approach to inactivate the maternal Rlim allele in female embryos, resulting in a male sex-ratio shift in the offspring. However, the reduced litter size caused by the loss of female embryos could not be compensated for by superovulation in the mother mice. The present study develops a new approach to select offspring sex according to the difference in Rlim function between male and female mouse embryos. This gender control approach may help to improve the productivity in livestock and prevent the sex-associated hereditary diseases in humans.
Abstract
Technologies that can preselect offspring gender hold great promise for improving farm animal productivity and preventing human sex-related hereditary diseases. The maternal Rlim allele is required for imprinted X-chromosome inactivation, which is essential for the normal development of female mouse embryos. In this study, we inactivated the maternal Rlim allele in embryos by crossing a male transgenic mouse line carrying an X-linked CMV-Cre transgene with a female line carrying a loxP-flanked Rlim gene. Knockout of the maternal Rlim gene in embryos resulted in a male-biased sex ratio skew in the offspring. However, it also reduced litter size, and this effect was not compensated for by superovulation in the mother mice. In addition, we showed that siRNA-mediated knockdown of Rlim in mouse embryos leads to the birth of male-only progenies. This study provides a new promising method for male-biased sex selection, which may help to improve the productivity in livestock and prevent sex-associated hereditary diseases in humans.
1. Introduction
In farm animals, several economically important traits are associated with gender. For example, male animals usually have a fast growth rate and high feed conversion efficiency, while only females can give birth to progeny and produce milk [1,2]. In humans, some hereditary diseases are sex-linked [3,4]. Therefore, the development of technologies that can preselect the gender of the offspring can improve the production efficiency in animal husbandry and prevent sex-linked genetic disorders in humans.
Flow-cytometric sperm sorting separates the X- and Y chromosome-bearing sperm according to their DNA content. Using this technology, the predetermination of progeny sex has been achieved with about 90% accuracy in some livestock species such as horses, sheep, cattle and swine [5,6,7,8,9]. However, the cost of sperm sorting-based gender preselection technology is positively associated with the number of sorted sperm. Currently, this technology is mainly used in farm animals such as cattle, which require only a low dose of sperm for routine artificial insemination [10,11]. In contrast, sperm sorting is not feasible for livestock such as pigs which need a large number of sperm for successful artificial insemination [12,13,14]. It is therefore necessary to develop alternative gender predetermination technologies for livestock species that are unsuitable for flow-cytometric sperm sexing.
Recently, the CRISPR/Cas9 system has been employed for gender control in mice. Briefly, the sex ratio was skewed toward females by inactivating three vital genes for the early development of male embryos, via crossing a maternal transgenic mouse line carrying an autosome-inserted Cas9 gene, with a paternal transgenic line carrying three small guide RNAs (sgRNAs) on the Y chromosome [15]. Male- or female-only offspring were produced by mating the father mice carrying a Y or X chromosome-linked Cas9 transgene with the mothers carrying an autosome-integrated sgRNA transgene, which targets the Topoisomerase 1 (Top1) gene necessary for early embryonic survival [16]. A female-biased sex ratio shift was also observed in the progenies of male transgenic mice expressing a CRISPR/Cas9 system that cleaves the repetitive sequences on the Y chromosome [17]. These male transgenic mice produce only X sperm because their Y chromosome-bearing spermatogenic cells were eliminated during spermatogenesis by the CRISPR/Cas9 system targeting the Y chromosome.
Rlim is an X chromosome-linked gene that can trigger X chromosome inactivation (XCI) by activating the transcription of Xist, an XCI inducer [18,19]. Rlim is necessary for the normal development of female embryos, which express a relatively high level of Rlim during early embryonic stages (Figure 1). Deletion of the maternal Rlim allele in male mice and mutation of the paternal Rlim allele in female mice have no significant effect on their growth and fertility [20,21]. However, knockout of the maternal Rlim allele results in abnormal imprinted XCI in extraembryonic trophoblasts, which causes defective development of placentas and the death of female embryos in utero [18]. This regulatory mechanism suggests that mutation of the maternal Rlim allele can be used as a strategy to produce male-only offspring. It is important to note, however, that inactivating the maternal Rlim allele will reduce litter size due to the loss of female embryos.
Figure 1.
Schematic representation of Rlim mRNA expression level in female embryos during early developmental stages, from 4-cell stage to embryonic days 4.5. Data on Rlim mRNA expression levels in female embryos at early developmental stages were obtained from publicly available data from the study by Wang et al. [22].
Superovulation in the mothers may compensate for the reduction in litter size caused by mutating the maternal Rlim allele in female embryos, while still achieving a male-biased skew in the gender ratio. To test this hypothesis, in the present study we employed a new method to inactivate the maternal Rlim allele in mice, and investigated the combined effects of knockout of the maternal allele in the embryos and superovulation in the mother mice on offspring sex ratio and litter size.
2. Materials and Methods
2.1. gRNA Design and Synthesis, and Targeting Vector Construction
Two gRNAs (the sequences are shown in Table 1 and the targeting sites on the mouse Rlim gene are indicated in Figure 1) were designed according to the mouse Rlim gene sequences (NCBI Reference number: NM_001358205) and synthesized. A 1.52 kb 5′ homologous arm and a 1.53 kb 3′ homologous arm were generated by PCR amplification using a BAC clone (RP24-334J19) as a template. The two homologous arms were inserted into the SacI and the EcorV sites of a modified pUC57 plasmid (Cyagen, Guangzhou, China), respectively. The 2013 bp knockout region of the mouse Rlim gene, flanked by loxP sites, was synthesized and inserted between the SacI and EcorV sites of the above plasmid.
Table 1.
Sequences of gRNAs, Rlim-siRNA and NC-siRNA used in this study.
2.2. Microinjection of Fertilized Eggs
Fertilized eggs were harvested from the oviducts of 6- to 8-week-old C57BL/6J female mice that were mated with male mice from the same strain. The pronuclei of the harvested zygotes were microinjected with 1~2 pL of a solution containing 2 pmol/µL gRNA, 15 ng/µL targeting vector and 30 ng/µL Cas9 protein (Catalog #: M0646M; NEB, Beijing, China). The embryos were then transferred into the fallopian tubes of pseudo-pregnant female mice to obtain the F0 generation mice.
2.3. Genotype Identification by PCR
Genomic DNA was extracted from the tail biopsy samples of 3-week-old mice according to the manufacturer’s instructions (Omega, Norcross, GA, USA) and stored at −20 °C for later use. Four pairs of primers, including primer 1, primer 2, primers for pair 1 and primers for pair 2, were used to identify mice carrying the Rlimfl/fl gene. The CMV-Cre primer pair was used to identify Cre-transgenic mice, while the SRY and ZFX primer pairs were used to identify the gender of mice that died during the perinatal period by double-primer PCR. The sequences of all primers are shown in Table 2.
Table 2.
Sequences of primes and probes used in this study.
2.4. Southern Blotting
The genomic DNA isolated from mouse tails was digested by Bsu 36I or Mfe I at 37 °C for 14–16 h according to the manufacturer’s instructions (NEB, Beijing, China). The digested DNA was purified by ethanol precipitation, separated by agarose gel electrophoresis, transferred to an Immobicon-Ny+ membrane (Catalog #: NG0312; GE Healthcare, Beijing, China) and fixed at 120 °C for 30 min. The 5′ Probe-Bsu36I and 3′ Probe-MfeI were synthesized according to the instructions of the PCR DIG probe synthesis Kit (Roche, Shanghai, China) and hybridized with the membrane. After hybridization, the membrane was incubated for 30 min in blocking solution and thereafter in anti-DIG-AP antibody solution (Roche, Shanghai, China) for 30 min. The membrane was subsequently exposed to 1 mL CSPD ready-to-use solution (Roche, Shanghai, China) for 5–20 min and photographs were taken using an imaging system.
2.5. CMV-Cre-Transgenic Male Mice
CMV-Cre-transgenic male mice with a C57BL/6J strain background were purchased from Guangzhou Cyagen Biotechnology Company (Cat. No. C001055, Guangzhou, China). The Cre transgene is integrated on the X chromosome and controlled by a CMV promoter.
2.6. Superovulation
Proestrus female mice aged 7–9 weeks were intraperitoneally injected with 10 IU PMSG (NSHF, Ningbo, China) and then with 10 IU HCG (NSHF, Ningbo, China) 48 h later.
2.7. Fetal Recovery
Superovulated 7- to 9-week-old female mice were mated with the Cre-transgenic male mice for one day, and the female mice with vaginal sperm plugs were moved to a separate cage. After 7.5–8.5 days of embryo development, the mice were euthanized by cervical dislocation and their uteri were removed by cesarean section to analyze fetal number and development.
2.8. Statistical Analysis
The distribution of the data was analyzed by a Kolmogorov–Smirnov test using SPSS 26.0. The difference in female to male ratio in the offspring transgenic mice was evaluated using a X2 test, and the difference in litter size and perinatal death rate among the different groups was evaluated using One-way ANOVA. GraphPad Prism 8.0 (GraphPad Software, San Diego, CA, USA) was used for all statistical analyses.
3. Results
3.1. Production and Identification of F0 Generation Rlimfl Transgenic Male Mice and Rlimfl/+ Transgenic Female Mice
The strategy used in this study for knocking out the Rlim gene is shown in Figure 2. Briefly, a targeting vector was designed to flank a region in the mouse Rlim gene’s exon 5 with loxP sites. The targeting vector was used to generate a targeted Rlim allele using CRISPR/Cas9 in combination with homologous recombination. A CRE enzyme-induced recombination between the integrated two loxP sites results in the deletion of the floxed region of exon 5 of the Rlim gene, thereby knocking out the gene.
Figure 2.
Schematic diagram of the strategy for knockout of the Rlim gene. Two sgRNAs were designed to direct the Cas9 enzyme to cut the wild-type Rlim allele and facilitate homologous recombination with the targeting vector. TGA is the stop codon site of the Rlim gene. A synonymous mutation was introduced into the targeting vector to avoid sgRNA-mediated cleavage of the targeting vector or the successfully targeted allele.
We microinjected two Rlim targeting sgRNAs, along with the Cas9 protein and the targeting vector, into fertilized mouse eggs and transferred the injected embryos into the oviducts of surrogate mother mice. Theoretically, F0 mice with five different possible genotypes could be produced from the surrogate mother mice (Figure 3A). After genotyping the F0-generation mice by PCR, two male Rlimfl transgenic mice and three female Rlimfl/+ transgenic mice were identified (Figure 3B,C). These five F0-generation transgenic mice were further confirmed by Southern blotting analysis (Figure 3D,E).
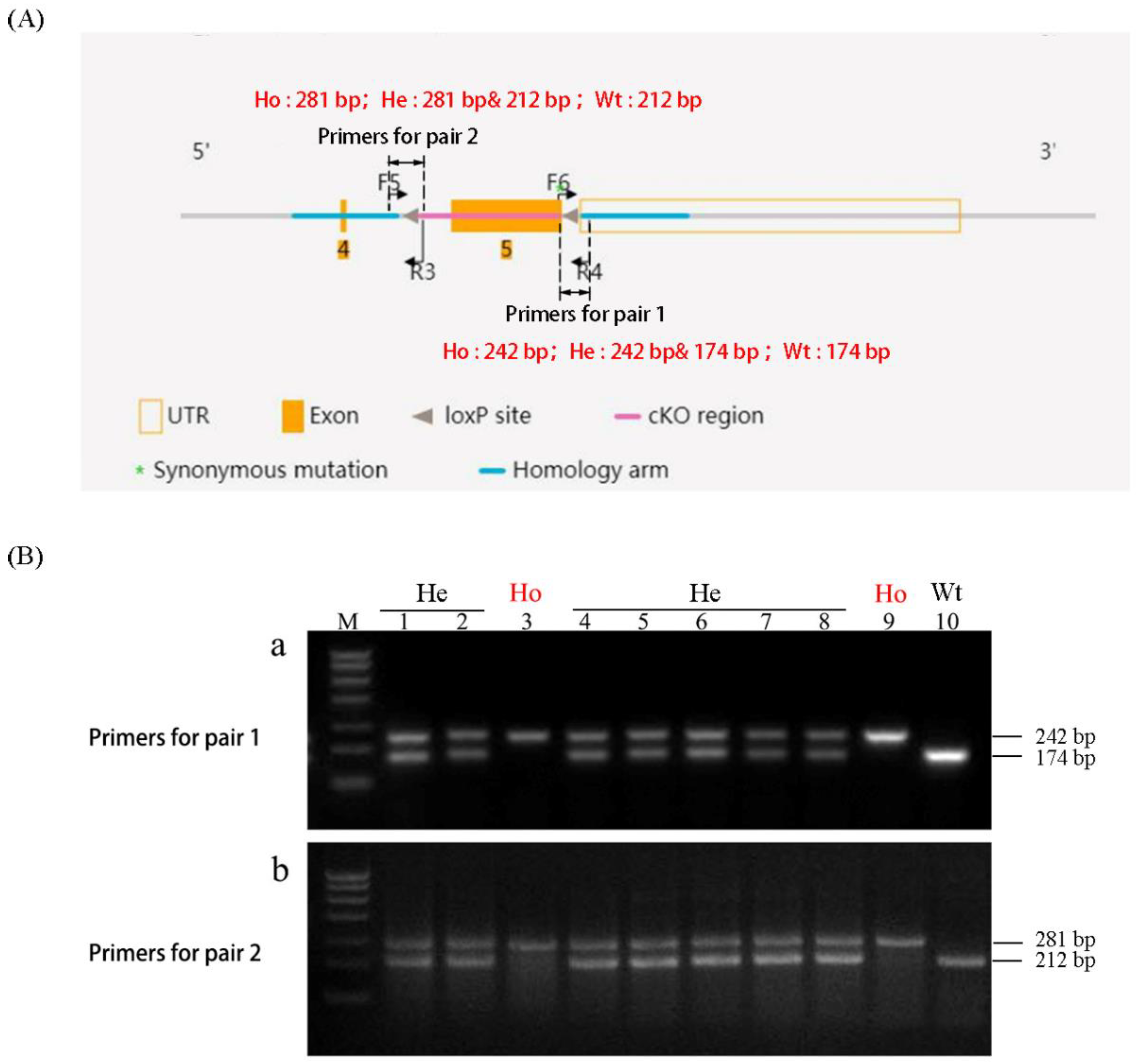
Figure 3.
Production and identification of F0 generation Rlimfl transgenic male mice and Rlimfl/+ transgenic female mice. (A) Schematic diagram of the production of five different types of possible F0-generation mice by microinjection of fertilized eggs. (B) Schematic diagram of primer positions for PCR identification of transgenic mice. The PCR product length of both Primer 1 and Primer 2 are 3.7 kb. (C) PCR identification results of F0-generation transgenic mice. #15, #19, #20, #22 and #23 mice were identified as F0 generation transgenic mice. (D) Schematic diagram of the recognition sites of restriction enzymes and the location of DNA probes used in the Southern blotting analysis. To employ the Bsu36I site for Southern blotting analysis, an exogenous Bsu36I site was introduced between the left homologous arm and the left loxP site in the targeted allele. (E) Southern blot identification results in F0 generation transgenic mice. #15, #19, #20, #22 and #23 mice were identified as F0 generation transgenic mice. WT represents wild type and MT represents the mutant allele.
3.2. Production and Identification of Homozygous Rlimfl/fl and Heterozygous Rlimfl/+ Transgenic Female Mice
The male Rlimfl transgenic mice were mated with female Rlimfl/+ transgenic mice, and their female offspring were genotyped by PCR. An expected ratio of homozygous Rlimfl/fl and heterozygous Rlimfl/+ transgenic female mice were identified (Figure 4A,B). The homozygous Rlimfl/fl transgenic female mice were used for subsequent Rlim knockout experiments, while their heterozygous sisters were used as controls.
Figure 4.
Identification of homozygous Rlimfl/fl and heterozygous Rlimfl/+ transgenic female mice. (A) Schematic diagram of primer locations for PCR identification of homozygous Rlimfl/fl and heterozygous Rlimfl/+ transgenic female mice. The PCR products of primer pair 1 (F6 and R4) for homozygous transgenic, heterozygous transgenic, wild-type mice are 242 bp (contains the right loxP site), 242 bp and 174 pb, 174 bp (no loxP site) in length, respectively. The PCR products of primer pair 2 (F5 and R3) for homozygous transgenic, heterozygous transgenic, and wild-type mice are 282 bp (contains the left loxP site), 282 bp and 212 bp, 212 bp (no loxP site) in length, respectively. (B) PCR identification results of transgenic female mice. Ho represents homozygotes; He represents heterozygotes; Wt. represents wild type.
3.3. Knockout of the Maternal Rlim Allele in Embryos Resulted in Offspring Sex-Ratio Shift toward Males but Superovulation in the Mothers Did Not Compensate for the Reduced Litter Size
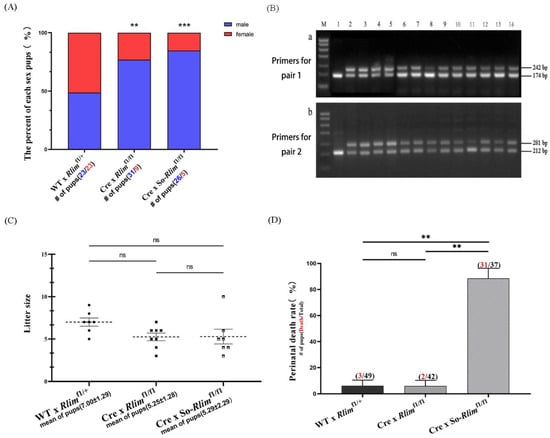
To investigate the effects of inactivating the maternal Rlim allele in female embryos on the sex ratio of offspring, we crossed superovulated and non-superovulated Rlimfl/fl females with transgenic males carrying a CMV-Cre enzyme gene on the X chromosome. Their offspring had a significantly shifted sex ratio toward males (Figure 5A). This suggests that knocking out the maternal Rlim allele impairs the development of female embryos, resulting in a male-biased sex ratio skew in the progeny. Despite the reduced ratio of female pups born following mutation of the maternal Rlim allele in female embryos, we still observed 14 female pups (Figure 5A). According to the genotyping of these 14 female pups, one carried a mutated maternal Rlim allele, while the remaining 13 carried a maternal Rlim allele with two integrated loxP sites (Figure 5B), indicating that their maternal Rlim allele was not deleted.
Figure 5.
Effects of superovulation in the mother mice and maternal Rlim allele knockout in the embryos on the sex ratio of offspring, litter size and perinatal motility of the offspring. (A) Effects of knocking out the embryo’s maternal Rlim allele on the sex ratio of born offspring. When the transgenic father mice carry an X-linked Cre-enzyme gene and the homozygous Rlimfl/fl transgenic mother mice mate, the maternal Rlim allele is knocked out in the female embryos. (B) Genotype identification of the 14 female-born offspring mice delivered by the homozygous Rlimfl/fl transgenic mother mice mated with the Cre-transgenic father mice. When amplifying the genomic DNA of the 14 female-born offspring mice using primers for pair 1 and primers for pair 2, since both primers F6 and R3 were located on the Rlim gene knockout region (see Figure 4A), the heterozygous RlimKO/+ knockout female offspring mice (with a successful knockout of the maternal Rlim allele) will not show the 242 bp band and the 282 band, respectively. It will, however, show the 174 bp band and the 212 bp band, respectively. Heterozygous Rlimfl/+ transgenic female offspring mice (without successful knockout of the maternal Rlim allele) will show 242 bp and 174 pb bands, and 281 bp and 212 pb bands, respectively. (C) Effects of superovulation in the mother mice and knockout of the maternal Rlim allele in the embryos on litter size. (D) Effects of superovulation in the mother mice and knockout of the maternal Rlim allele in the embryos on the perinatal death rate of born progenies. The number of perinatal deaths was calculated by the number of stillborn pups and the number of pups that died within 3 days after birth. So represents superovulated Rlimfl/fl mother mice, ns represent nonsignificant difference at p > 0.05; ** and *** represent p < 0.01 and p < 0.001, respectively.
Although knocking out the maternal Rlim allele in female embryos shifted the offspring sex ratio toward males, it decreased the litter size (Figure 5C). Superovulation in the Rlimfl/fl mothers mated with CRE-enzyme transgenic male mice failed to compensate for the reduced litter size (Figure 5C). More surprisingly, superovulation treatment on the Rlimfl/fl females crossed with Cre-transgenic males significantly increased the perinatal mortality of the born offspring (Figure 5D).
3.4. Superovulation in the Mother Mice Increased the Perinatal Death Rate of the Progeny
Whether the high perinatal death rate seen in the progenies of superovulated Rlimfl/fl females mated with CRE-enzyme transgenic males was caused by superovulation in the mothers, or the combined effects of superovulation in the mothers and inactivating the maternal Rlim allele in the female embryos is unknown. To find out the answer, we performed superovulation experiments on Rlimfl/fl female mice that were crossed with CRE-enzyme transgenic male mice or with wild-type male mice. The results showed that in both groups of superovulated mother mice, the offspring’s perinatal mortality was significantly increased (Figure 6A). This suggests that superovulation treatment on the mother mice impairs the perinatal development of offspring independent of maternal Rlim allele deletion.
Figure 6.
Superovulation in the mother mice increased the perinatal mortality of pups. (A) Effects of superovulation in the mother mice on the perinatal death rate of the offspring. Red marks the total number of pups that died during the perinatal period and black marks the total number of pups that were born. (B) Effects of superovulation in the mother mice on the implantation of E7.5–E8.5 fetuses. ns represents nonsignificant difference at p > 0.05; ** represents p < 0.01.
To determine whether superovulation affects the development of the fetuses, we harvested the uteruses of superovulated pregnant mother mice on embryonic days E7.5–E8.5 and analyzed the number and development of the fetuses. Although superovulation increased the number of embryos, it also impaired embryo growth, as the size of embryos in two groups of superovulated mothers was significantly smaller than that in the control group (Figure 6B). This result suggests that superovulation impairs embryonic development in utero, thus increasing perinatal mortality in the offspring.
3.5. RNA Interference of Rlim in Embryos Resulted in Production of Male-Only Offspring
We also tested the effects of RNA interference of Rlim in mouse embryos on offspring sex ratio. Transfer of fertilized eggs that were microinjected with Rlim siRNA into recipient mothers resulted in the birth of male-only progenies, which all normally survived into adulthood (Table 3). This suggests that siRNA-mediated knockdown of Rlim also inhibits the onset of imprinted XCI, thereby causing the death of female but not male embryos in utero.
Table 3.
Effects of RNA interference of Rlim in mouse embryos on offspring sex ratio.
4. Discussion
Different strategies can be used to inactivate the maternal Rlim allele in female embryos. In two previously reported papers, the authors used a Cre transgene inserted on a maternal autosome [18] or a paternal autosome [18] to delete the maternal Rlim gene in female embryos (Figure 7A,B). These two approaches produced male offspring carrying an autosome-linked Cre transgene and a null maternal Rlim gene. However, the Cre transgene causes toxic effects on the male host animals by inducing genomic DNA recombination between two pseudo loxP sites, which have been found in the mammalian genome [23,24,25,26]. Moreover, the mutated maternal Rlim gene reduces the number and motility of sperm in adult male mice [20]. Hence, inactivating the loxP-flanked maternal Rlim gene with an autosome-linked Cre transgene in female embryos will cause toxicity and subfertility problems to their brothers. In this study, we used a Cre transgene integrated on the paternal X chromosome to delete the maternal Rlim allele in female embryos. The male progeny resulting from this strategy only carry a loxP-flanked Rlim gene, which have no obvious negative effects on the host male animals. Therefore, the strategy used in this study for inactivating the female embryo’s maternal Rlim allele is better than those mentioned above.
Figure 7.
Schematic diagram of three different strategies using the CRE-loxP system to knockout the maternal Rlim gene in female embryos. (A) Knockout of the maternal Rlim gene in female embryos by mating wildtype fathers with Rlimfl/fl mothers carrying an autosome-linked Cre transgene driven by an oocyte-specific promoter. (B) Knockout of the maternal Rlim gene in female embryos by mating Rlimfl/fl mothers with fathers carrying a Rosa 26 promoter-controlled Cre transgene on autosomes. (C) Knockout of the maternal Rlim gene in female embryos by mating Rlimfl/fl mothers with transgenic fathers carrying a CMV-Cre gene integrated on the X chromosome. Knockout of the maternal Rlim gene in male embryos will not affect their growth.
Female mouse embryos with a deleted maternal Rlim allele all die in utero and are resorbed before birth due to defective placental development caused by abnormal imprinted XCI [18,22]. However, we found in this study that a liveborn female mouse carries a mutated maternal Rlim allele. This female most likely was a chimera that carried a null maternal Rlim allele in the PCR-tested tail tissue, but with an intact loxP-flanked maternal Rlim allele in the untested placental tissue, which allowed the chimera female embryo to normally develop to term. We also found that Rlimfl/fl females crossed with Cre transgenic males produced 13 live female offspring with intact loxP-flanked maternal Rlim allele. These 13 females should also carry a paternal X chromosome-linked CMV-Cre transgene inherited from their fathers. Why in these 13 female-born offspring did the CMV-Cre transgene not induce deletion of the loxP-flanked maternal Rlim gene? This might be explained by the fact that in these 13 females, before a sufficient amount of CRE enzyme could be synthesized to delete the loxP-flanked maternal Rlim gene, the paternal X chromosome-linked CMV-Cre transgene was silenced by an imprinted XCI, which occurs on the paternal X chromosome of female embryos at about the four-cell stage [18,22]. Nevertheless, in those non-viable female embryos carrying a null maternal Rlim gene, enough amount of CRE enzyme was expressed from the CMV-Cre transgene and the maternal Rlim gene was successfully inactivated before imprinted XCI occurs.
We demonstrated that it is not only the CMV-Cre transgene-mediated knockout of Rlim, but also the siRNA-based knockdown of Rlim in embryos that causes a male-biased sex ratio shift in the offspring. However, the former approach resulted in a lower male-to-female ratio in the offspring than the later method. This is probably due to the fact that the CMV-Cre transgene starts to transcribe at the two-cell stage following embryonic genome activation, and thus inactivates the Rlim gene at, or more possibly after, the two-cell stage, but the microinjected siRNA suppresses Rlim expression at the one-cell stage. Hence, in female embryos, the imprinted XCI initiating at about the four-cell stage is not blocked completely by the CMV-Cre transgene-mediated knockout of Rlim, but fully inhibited by the siRNA-based knockdown of Rlim. The former method results in the birth of a small number of female progenies, but the later approach leads to no birth of female offspring, as observed in the present study.
It has been reported that superovulation in female mice leads to the expulsion of some low-quality oocytes [27,28] and produces an excessive number of embryos, which causes overload of the uterus [29,30] and impairment of fetal growth in utero [21,31]. The prenatal detrimental effects caused by superovulation in the mothers might increase the perinatal mortality of newborn mice. Similar results were observed in this study. Female mouse embryos with a mutated maternal Rlim allele die and are resorbed during embryonic days E7.5 to E11.5 [18]. Superovulated Rlimfl/fl dams mated with Cre transgenic males may have also carried an excessive number of embryos by embryonic days E11.5, thus resulting in uterine overload, poor fetal development and ultimately a high perinatal death rate in newborn mice.
Gender ratio can be controlled by preselecting the sperm or the embryos. Using the former method for sex ratio control does not negatively influence the litter size [17,32,33]. Nevertheless, the later approach is known to decrease the litter size [15,16], which may not be compensated by superovulation, as observed in this study. Therefore, sex control technologies based on preselecting sperm might be more promising than those based on preselecting embryos.
5. Conclusions
In summary, knocking out the loxP-flanked maternal Rlim allele in female mouse embryos via a paternal X-linked CMV-Cre transgene resulted in a male-biased sex ratio shift in the offspring, but the reduced litter size caused by the loss of female embryos could not be compensated by superovulation in the mother mice. This study provides a new strategy for male-biased gender selection.
Author Contributions
Conceptualization, Z.L.; S.W. and J.P.; validation, J.P.; Y.H. and S.W.; formal analysis, J.P.; investigation, J.P. and S.W.; resources, Z.W. and Z.L.; writing—original draft preparation, J.P.; writing—review and editing, Z.L. and J.P.; visualization, S.W. and J.P.; supervision, Z.L. and Z.W.; funding acquisition, Z.L. and Z.W. All authors have read and agreed to the published version of the manuscript.
Funding
This work was supported by a grant from the Department of Agriculture and Rural Affairs of Guangdong Province, China (Grant number: 2022KJ126), and a grant from the Department of Science and Technology of Guangdong Province, China (Grant numbers: 2019BT02N630).
Institutional Review Board Statement
The animal experimental protocol used in this study was approved by the Ethics Committee of the Laboratory Animal Center of South China Agricultural University (permit number: SYXK-2019-0136).
Informed Consent Statement
Not applicable.
Data Availability Statement
The data that support this study are available within the article and available from the authors upon request.
Conflicts of Interest
The authors declare no conflict of interest.
References
- Fuerst-Waltl, B.; Reichl, A.; Fuerst, C.; Baumung, R.; Solkner, J. Effect of Maternal Age on Milk Production Traits, Fertility, and Longevity in Cattle. J. Dairy Sci. 2004, 87, 2293–2298. [Google Scholar] [CrossRef]
- McWhir, J.; Wilton, J.W. Prediction of traits at constant finish for performance-tested beef cattle. J. Anim. Sci. 1986, 63, 1108. [Google Scholar] [CrossRef]
- Hendriks, R.W.; Schuurman, R.K.B. Genetics of human X-linked immunodeficiency diseases. Clin. Exp. Immunol. 1991, 85, 182–192. [Google Scholar] [CrossRef] [PubMed]
- Mauer, A.M. X-Linked Recessive Disorders: Chronic Granulomatous Disease and Wiskott Aldrich Syndrome. J. Investig. Dermatol. 1973, 60, 522–528. [Google Scholar] [CrossRef]
- Buchanan, B.R.; Seidel, G.E.; McCue, P.M.; Schenk, J.L.; Herickhoff, L.A.; Squires, E.L. Insemination of mares with low numbers of either unsexed or sexed spermatozoa. Theriogenology 2000, 53, 1333–1344. [Google Scholar] [CrossRef] [PubMed]
- Catt, S.L.; Catt, J.W.; Gomez, M.C.; Maxwell, W.M.C.; Evans, G. Birth of a male lamb derived from an in vitro matured oocyte fertilised by intracytoplasmic injection of a single presumptive male sperm. Vet. Rec. 1996, 139, 494–495. [Google Scholar] [CrossRef]
- Cran, D.G.; Johnson, L.A.; Miller, N.G.; Cochrane, D.; Polge, C. Production of bovine calves following separation of X- and Y-chromosome bearing sperm and in vitro fertilisation. Vet. Rec. 1993, 132, 40–41. [Google Scholar] [CrossRef]
- Johnson, L.A. Sex preselection in swine: Altered sex ratios in offspring following surgical insemination of flow sorted X- and Y-bearing sperm. Reprod. Domest. Anim. 1991, 26, 309–314. [Google Scholar] [CrossRef]
- Rath, D.; Ruiz, S.; Sieg, B. Birth of female piglets following intrauterine insemination of a sow using flow cytometrically sexed boar semen. Vet. Rec. 2003, 152, 400–401. [Google Scholar] [CrossRef]
- Seidel, G.E.; Allen, C.H.; Johnson, L.A.; Holland, M.D.; Brink, Z.; Welch, G.R.; Graham, J.K.; Cattell, M.B. Uterine horn insemination of heifers with very low numbers of nonfrozen and sexed spermatozoa. Theriogenology 1997, 48, 1255–1264. [Google Scholar] [CrossRef]
- Seidel, G.E.; Schenk, J.L.; Herickhoff, L.A.; Doyle, S.P.; Brink, Z.; Green, R.D.; Cran, D.G. Insemination of heifers with sexed sperm. Theriogenology 1999, 52, 1407–1420. [Google Scholar] [CrossRef]
- Grossfeld, R.; Klinc, P.; Sieg, B.; Rath, D. Production of piglets with sexed semen employing a non-surgical insemination technique. Theriogenology 2005, 63, 2269–2277. [Google Scholar] [CrossRef]
- Roca, J.; Parrilla, I.; Rodriguez-Martinez, H.; Gil, M.A.; Cuello, C.; Vazquez, J.M.; Martinez, E.A. Approaches towards efficient use of boar semen in the pig industry. Reprod. Domest. Anim. 2011, 46 (Suppl. S2), 79–83. [Google Scholar] [CrossRef] [PubMed]
- Spinaci, M.; Perteghella, S.; Chlapanidas, T.; Galeati, G.; Vigo, D.; Tamanini, C.; Bucci, D. Storage of sexed boar spermatozoa: Limits and perspectives. Theriogenology 2016, 85, 65–73. [Google Scholar] [CrossRef] [PubMed]
- Yosef, I.; Edry-Botzer, L.; Globus, R.; Shlomovitz, I.; Munitz, A.; Gerlic, M.; Qimron, U. A genetic system for biasing the sex ratio in mice. EMBO Rep. 2019, 20, e48269. [Google Scholar] [CrossRef]
- Douglas, C.; Maciulyte, V.; Zohren, J.; Snell, D.M.; Mahadevaiah, S.K.; Ojarikre, O.A.; Ellis, P.; Turner, J. CRISPR-Cas9 effectors facilitate generation of single-sex litters and sex-specific phenotypes. Nat. Commun. 2021, 12, 6926. [Google Scholar] [CrossRef]
- Bai, M.; Liang, D.; Cheng, Y.; Liu, G.; Wang, Q.; Li, J.; Wu, Y. Gonadal mosaicism mediated female-biased gender control in mice. Protein Cell. 2022, 13, 863–868. [Google Scholar] [CrossRef]
- Shin, J.; Bossenz, M.; Chung, Y.; Ma, H.; Byron, M.; Taniguchi-Ishigaki, N.; Zhu, X.; Jiao, B.; Hall, L.L.; Green, M.R.; et al. Maternal Rnf12/RLIM is required for imprinted X-chromosome inactivation in mice. Nature 2010, 467, 977–981. [Google Scholar] [CrossRef]
- Shin, J.; Wallingford, M.C.; Gallant, J.; Marcho, C.; Jiao, B.; Byron, M.; Bossenz, M.; Lawrence, J.B.; Jones, S.N.; Mager, J.; et al. RLIM is dispensable for X-chromosome inactivation in the mouse embryonic epiblast. Nature 2014, 511, 86–89. [Google Scholar] [CrossRef] [PubMed]
- Wang, F.; Gervasi, M.G.; Boskovic, A.; Sun, F.; Rinaldi, V.D.; Yu, J.; Wallingford, M.C.; Tourzani, D.A.; Mager, J.; Zhu, L.J.; et al. Deficient spermiogenesis in mice lacking Rlim. eLife 2021, 10, e63556. [Google Scholar] [CrossRef]
- Van der Auwera, I.; D’Hooghe, T. Superovulation of female mice delays embryonic and fetal development. Hum. Reprod. 2001, 16, 1237–1243. [Google Scholar] [CrossRef]
- Wang, F.; Shin, J.; Shea, J.M.; Yu, J.; Boskovic, A.; Byron, M.; Zhu, X.; Shalek, A.K.; Regev, A.; Lawrence, J.B.; et al. Regulation of X-linked gene expression during early mouse development by Rlim. eLife 2016, 5, e19127. [Google Scholar] [CrossRef] [PubMed]
- Bersell, K.; Choudhury, S.; Mollova, M.; Polizzotti, B.D.; Ganapathy, B.; Walsh, S.; Wadugu, B.; Arab, S.; Kuhn, B. Moderate and high amounts of tamoxifen in alphaMHC-MerCreMer mice induce a DNA damage response, leading to heart failure and death. Dis. Model. Mech. 2013, 6, 1459–1469. [Google Scholar] [PubMed]
- Sahasrabuddhe, V.; Ghosh, H.S. Cx3Cr1-Cre induction leads to microglial activation and IFN-1 signaling caused by DNA damage in early postnatal brain. Cell Rep. 2022, 38, 110252. [Google Scholar] [CrossRef] [PubMed]
- Semprini, S.; Troup, T.J.; Kotelevtseva, N.; King, K.; Davis, J.R.; Mullins, L.J.; Chapman, K.E.; Dunbar, D.R.; Mullins, J.J. Cryptic loxP sites in mammalian genomes: Genome-wide distribution and relevance for the efficiency of BAC/PAC recombineering techniques. Nucleic Acids Res. 2007, 35, 1402–1410. [Google Scholar] [CrossRef] [PubMed]
- Zeiträg, J.; Alterauge, D.; Dahlström, F.; Baumjohann, D. Gene dose matters: Considerations for the use of inducible CD4-CreERT2 mouse lines. Eur. J. Immunol. 2020, 50, 603–605. [Google Scholar] [CrossRef]
- Joo, J.K.; Joo, B.S.; Kim, S.C.; Choi, J.R.; Park, S.H.; Lee, K.S. Role of leptin in improvement of oocyte quality by regulation of ovarian angiogenesis. Anim. Reprod. Sci. 2010, 119, 329–334. [Google Scholar] [CrossRef] [PubMed]
- Qu, Y.; Zhang, J.; Guo, S.; Zhang, L.; Qian, J.; Zhu, X.; Duan, E.; Zhang, Y. Three-Dimensional Visualization of Mouse Endometrial Remodeling After Superovulation. Front. Cell. Dev. Biol. 2022, 10, 933852. [Google Scholar] [CrossRef]
- Kakar, M.A.; Maddocks, S.; Lorimer, M.F.; Kleemann, D.O.; Rudiger, S.R.; Hartwich, K.M.; Walker, S.K. The effect of peri-conception nutrition on embryo quality in the superovulated ewe. Theriogenology 2005, 64, 1090–1103. [Google Scholar] [CrossRef]
- Papadopoulos, S.; Lonergan, P.; Gath, V.; Quinn, K.M.; Evans, A.C.; O’Callaghan, D.; Bolan, M.P. Effect of diet quantity and urea supplementation on oocyte and embryo quality in sheep. Theriogenology 2001, 55, 1059–1069. [Google Scholar] [CrossRef]
- Pal, L.; Jindal, S.; Witt, B.R.; Santoro, N. Less is more: Increased gonadotropin use for ovarian stimulation adversely influences clinical pregnancy and live birth after in vitro fertilization. Fertil. Steril. 2008, 89, 1694–1701. [Google Scholar] [CrossRef] [PubMed]
- Seidel, G.J.; Garner, D.L. Current status of sexing mammalian spermatozoa. Reproduction 2002, 124, 733–743. [Google Scholar] [CrossRef] [PubMed]
- Tubman, L.M.; Brink, Z.; Suh, T.K.; Seidel, G.J. Characteristics of calves produced with sperm sexed by flow cytometry/cell sorting. J. Anim. Sci. 2004, 82, 1029–1036. [Google Scholar] [CrossRef] [PubMed]
Disclaimer/Publisher’s Note: The statements, opinions and data contained in all publications are solely those of the individual author(s) and contributor(s) and not of MDPI and/or the editor(s). MDPI and/or the editor(s) disclaim responsibility for any injury to people or property resulting from any ideas, methods, instructions or products referred to in the content. |
© 2023 by the authors. Licensee MDPI, Basel, Switzerland. This article is an open access article distributed under the terms and conditions of the Creative Commons Attribution (CC BY) license (https://creativecommons.org/licenses/by/4.0/).






