Synergies between Heat Disturbance and Inoculum Size Promote the Invasion Potential of a Bacterial Pathogen in Soil
Abstract
1. Introduction
2. Materials and Methods
2.1. Soil
2.2. The Bacterial Strain Used as an Invader
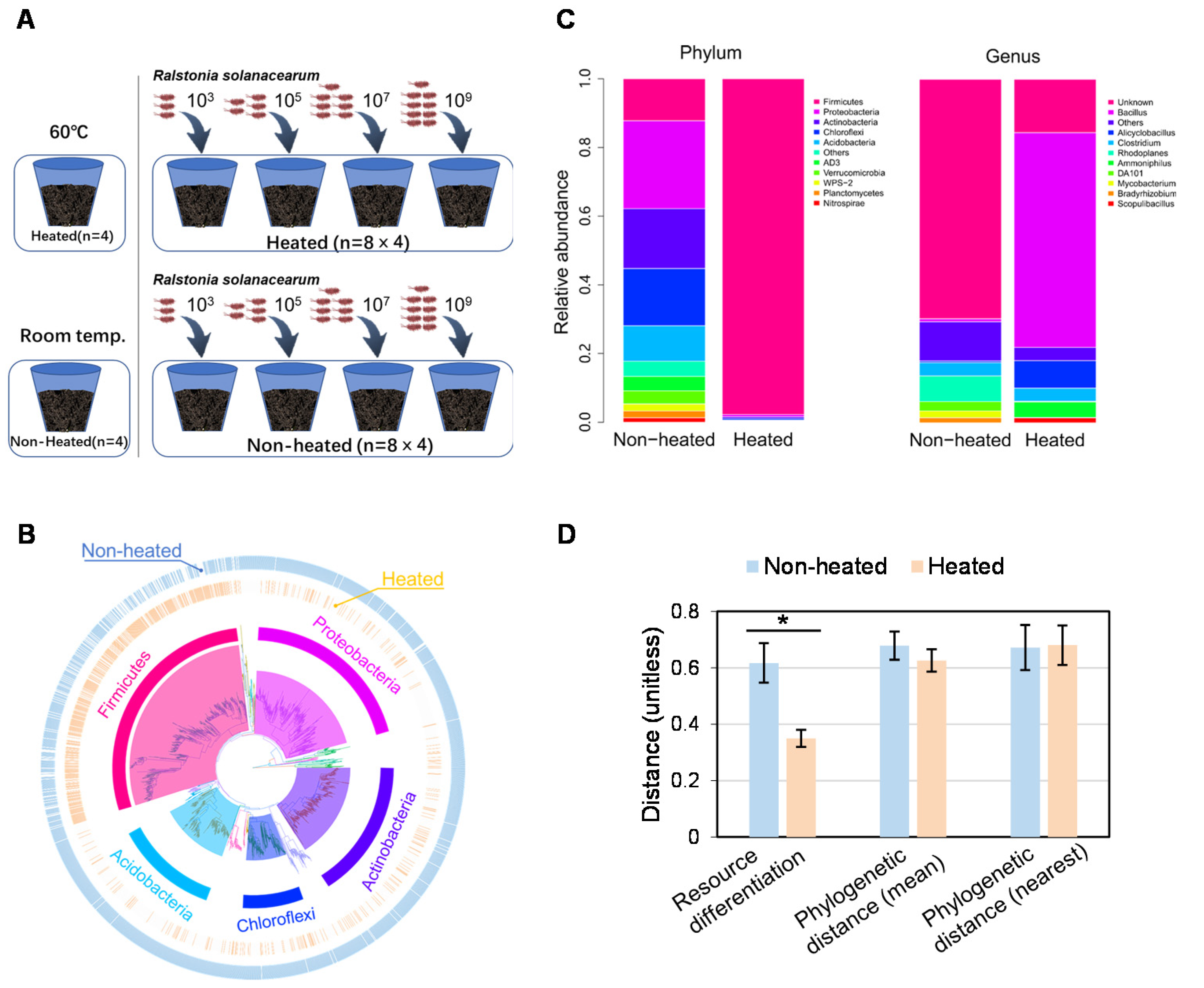
2.3. Experimental Design and Setup
2.4. Measurements
2.5. Statistical Analyses
3. Results and Discussion
4. Conclusions
Supplementary Materials
Author Contributions
Funding
Institutional Review Board Statement
Informed Consent Statement
Data Availability Statement
Acknowledgments
Conflicts of Interest
References
- IPCC. Climate Change 2021: The Physical Science Basis; Masson-Delmotte, V., Zhai, P., Pirani, A., Connors, S.L., Péan, C., Berger, S., Caud, N., Chen, Y., Goldfarb, L., Gomis, M.I., et al., Eds.; Contribution of Working Group I to the Sixth Assessment Report of the Intergovernmental Panel on Climate Change; Cambridge University Press: Cambridge, UK, 2021. [Google Scholar]
- Diez, J.M.; D’Antonio, C.M.; Dukes, J.S.; Grosholz, E.D.; Olden, J.D.; Sorte, C.J.B.; Blumenthal, D.M.; Bradley, B.A.; Early, R.; Ibáñez, I.; et al. Will extreme climatic events facilitate biological invasions? Front. Ecol. Environ. 2012, 10, 249–257. [Google Scholar] [CrossRef]
- Lockwood, J.L.; Cassey, P.; Blackburn, T. The role of propagule pressure in explaining species invasions. Trends Ecol. Evol. 2005, 20, 223–228. [Google Scholar] [CrossRef] [PubMed]
- Stringham, O.C.; Lockwood, J.L. Managing propagule pressure to prevent invasive species establishments: Propagule size, number, and risk-release curve. Ecol. Appl. 2021, 31, e02314. [Google Scholar] [CrossRef] [PubMed]
- Williams, H.E.; Brockerhoff, E.G.; Liebhold, A.M.; Ward, D.F. Probing the role of propagule pressure, stochasticity, and Allee effects on invasion success using experimental introductions of a biological control agent. Ecol. Entomol. 2021, 46, 383–393. [Google Scholar] [CrossRef]
- Salanoubat, M.; Genin, S.; Artiguenave, F.; Gouzy, J.; Mangenot, S.; Arlat, M.; Billault, A.; Brottiert, P.; Camus, J.C.; Cattolico, L.; et al. Genome sequence of the plant pathogen Ralstonia solanacearum. Nature 2002, 415, 497–502. [Google Scholar] [CrossRef]
- Jiang, G.F.; Wei, Z.; Xu, J.; Chen, H.L.; Zhang, Y.; She, X.M.; Macho, A.P.; Ding, W.; Liao, B.S. Bacterial wilt in China: History, current status, and future perspectives. Front. Plant Sci. 2017, 8, 1549. [Google Scholar] [CrossRef]
- Bellard, C.; Thuiller, W.; Leroy, B.; Genovesi, P.; Bakkenes, M.; Courchamp, F. Will climate change promote future invasions? Glob. Chang. Biol. 2013, 19, 3740–3748. [Google Scholar] [CrossRef]
- Nion, Y.A.; Toyota, K. Recent trends in control methods for bacterial wilt diseases caused by Ralstonia solanacearum. Microbes Environ. 2015, 30, 1–11. [Google Scholar]
- Lin, C.; Hsu, S.; Tzeng, K.; Wang, J. Detection of race 1 strains of Ralstonia solanacearum in field samples in Taiwan using a BIO-PCR method. Eur. J. Plant Pathol. 2009, 124, 75–85. [Google Scholar] [CrossRef][Green Version]
- Pradhanang, P.M.; Momol, M.T. Survival of Ralstonia solanacearum in soil under irrigated rice culture and aquatic weeds. J. Phytopathol. 2001, 149, 707–711. [Google Scholar] [CrossRef]
- Garrett, K.A.; Thomas-Sharma, S.; Forbes, G.A.; Nopsa, J.H. Climate change and plant pathogen invasions. In Invasive Species and Global Climate Change; Ziska, L.H., Dukes, J.S., Eds.; CABI: Wallingford, UK, 2014; pp. 22–44. [Google Scholar]
- Mooshammer, M.; Hofhansl, F.; Frank, A.H.; Wanek, W.; Hämmerle, I.; Leitner, S.; Schnecker, J.; Wild, B.; Watzka, M.; Keiblinger, K.M.; et al. Decoupling of microbial carbon, nitrogen, and phosphorus cycling in response to extreme temperature events. Sci. Adv. 2017, 3, 1–14. [Google Scholar] [CrossRef] [PubMed]
- Wei, Z.; Yang, X.; Yin, S.; Shen, Q.; Ran, W.; Xu, Y. Efficacy of Bacillus-fortified organic fertilizer in controlling bacterial wilt of tomato in the field. Appl. Soil Ecol. 2011, 48, 152–159. [Google Scholar] [CrossRef]
- Bodman, S.V.; Bauer, W.D.; Coplin, D.L. Quorum sensing in plant-pathogenic bacteria. Annu. Rev. Phytopathol. 2003, 41, 455–482. [Google Scholar] [CrossRef] [PubMed]
- Tan, S.; Yang, C.; Mei, X.; Shen, S.; Raza, W.; Shen, Q.; Xu, Y. The effect of organic acids from tomato root exudates on rhizosphere colonization of Bacillus amyloliquefaciens T-5. Appl. Soil Ecol. 2013, 64, 15–22. [Google Scholar] [CrossRef]
- Lu, R.-K. The Analysis Method of Soil Agricultural Chemistry; China Agricultural Science and Technology Press: Beijing, China, 2000. [Google Scholar]
- Jones, D.L.; Willett, V.B. Experimental evaluation of methods to quantify dissolved organic nitrogen (DON) and dissolved organic carbon (DOC) in soil. Soil Biol. Biochem. 2006, 38, 991–999. [Google Scholar] [CrossRef]
- Christensen, H. Conversion factors for the thymidine incorporation technique estimated with bacteria in pure culture and on seedling roots. Soil Biol. Biochem. 1993, 25, 1085–1096. [Google Scholar] [CrossRef]
- Schloss, P.D.; Westcott, S.L.; Ryabin, T.; Hall, J.R.; Hartmann, M.; Hollister, E.B.; Lesniewski, R.A.; Oakley, B.B.; Parks, D.H.; Robinson, C.J.; et al. Introducing mothur: Open-Source, Platform-Independent, Community-Supported Software for Describing and Comparing Microbial Communities. Appl. Environ. Microb. 2009, 75, 7537–7541. [Google Scholar] [CrossRef]
- Archer, E. rfPermute: Estimate Permutation p-Values for Random Forest Importance Metrics. Available online: https://CRAN.R-project.org/package=rfPermute (accessed on 29 January 2022).
- Fortmann-Roe, S. Consistent and clear reporting of results from diverse modeling techniques: The A3 method. J. Stat. Softw. 2015, 66, 1–23. [Google Scholar] [CrossRef]
- Liaw, A.; Wiener, M. Classification and regression by randomForest. R News 2002, 2, 18–22. [Google Scholar]
- Yu, G.; Smith, D.K.; Zhu, H.; Guan, Y.; Lam, T.T.Y. GGTREE: An R package for visualization and annotation of phylogenetic trees with their covariates and other associated data. Methods Ecol. Evol. 2017, 8, 28–36. [Google Scholar] [CrossRef]
- Strauss, S.Y.; Webb, C.O.; Salamin, N. Exotic taxa less related to native species are more invasive. Proc. Natl. Acad. Sci. USA 2006, 103, 5841–5845. [Google Scholar] [CrossRef] [PubMed]
- Kembel, S.W.; Cowan, P.D.; Helmus, M.R.; Cornwell, W.K.; Morlon, H.; Ackerly, D.D.; Blomberg, S.P.; Webb, C.O. Picante: R tools for integrating phylogenies and ecology. Bioinformatics 2010, 26, 1463–1464. [Google Scholar] [CrossRef] [PubMed]
- Fridley, J.; Stachowicz, J.; Naeem, S.; Sax, D.; Seabloom, E.; Smith, M.; Stohlgren, T.; Tilman, D.; Von Holle, B. The invasion paradox: Reconciling pattern and process in species invasions. Ecology 2007, 88, 3–17. [Google Scholar] [CrossRef]
- Blackburn, T.M.; Pyšek, P.; Bacher, S.; Carlton, J.T.; Duncan, R.P.; Jarošík, V.; Wilson, J.R.U.; Richardson, D.M. A proposed unified framework for biological invasions. Trends Ecol. Evol. 2011, 26, 333–339. [Google Scholar] [CrossRef]
- Jiménez-Valverde, A.; Peterson, A.T.; Soberón, J.; Overton, J.M.; Aragón, P.; Lobo, J.M. Use of niche models in invasive species risk assessments. Biol. Invasions 2011, 13, 2785–2797. [Google Scholar] [CrossRef]
- Wei, Z.; Hu, J.; Gu, Y.; Yin, S.; Xu, Y.; Jousset, A.; Shen, Q.; Friman, V.P. Ralstonia solanacearum pathogen disrupts bacterial rhizosphere microbiome during an invasion. Soil Biol. Biochem. 2018, 118, 8–17. [Google Scholar] [CrossRef]
- Stephens, P.A.; Sutherland, W.J.; Freckleton, R.P. What is the Allee effect? Oikos 1999, 87, 185–190. [Google Scholar] [CrossRef]
- Leung, B.; Drake, J.M.; Lodge, D.M. Predicting invasions: Propagule pressure and the gravity of Allee effects. Ecology 2004, 85, 1651–1660. [Google Scholar] [CrossRef]
- Liu, M.; Bjørnlund, L.; Rønn, R.; Christensen, S.; Ekelund, F. Disturbance promotes non-indigenous bacterial invasion in soil microcosms: Analysis of the roles of resource availability and community structure. PLoS ONE 2012, 7, e45306. [Google Scholar] [CrossRef]
- Colautti, R.I.; Grigorovich, I.A.; MacIsaac, H.J. Propagule pressure: A null model for biological invasions. Biol. Invasions 2006, 8, 1023–1037. [Google Scholar] [CrossRef]


Publisher’s Note: MDPI stays neutral with regard to jurisdictional claims in published maps and institutional affiliations. |
© 2022 by the authors. Licensee MDPI, Basel, Switzerland. This article is an open access article distributed under the terms and conditions of the Creative Commons Attribution (CC BY) license (https://creativecommons.org/licenses/by/4.0/).
Share and Cite
Gong, X.; Zhang, Z.; Wang, H.; Li, H.; Hu, F.; Liu, M.; Jiang, L.; Chen, X.; Ma, C. Synergies between Heat Disturbance and Inoculum Size Promote the Invasion Potential of a Bacterial Pathogen in Soil. Microorganisms 2022, 10, 630. https://doi.org/10.3390/microorganisms10030630
Gong X, Zhang Z, Wang H, Li H, Hu F, Liu M, Jiang L, Chen X, Ma C. Synergies between Heat Disturbance and Inoculum Size Promote the Invasion Potential of a Bacterial Pathogen in Soil. Microorganisms. 2022; 10(3):630. https://doi.org/10.3390/microorganisms10030630
Chicago/Turabian StyleGong, Xin, Ziyun Zhang, Hui Wang, Huixin Li, Feng Hu, Manqiang Liu, Lin Jiang, Xiaoyun Chen, and Chao Ma. 2022. "Synergies between Heat Disturbance and Inoculum Size Promote the Invasion Potential of a Bacterial Pathogen in Soil" Microorganisms 10, no. 3: 630. https://doi.org/10.3390/microorganisms10030630
APA StyleGong, X., Zhang, Z., Wang, H., Li, H., Hu, F., Liu, M., Jiang, L., Chen, X., & Ma, C. (2022). Synergies between Heat Disturbance and Inoculum Size Promote the Invasion Potential of a Bacterial Pathogen in Soil. Microorganisms, 10(3), 630. https://doi.org/10.3390/microorganisms10030630
