Abstract
Suffusion is a primary cause of failure in hydraulic structures, including earth dams; however, the mechanisms underlying suffusion-induced failure and the stability changes remain poorly understood. This study derives and implements a sequentially coupled computational model that considers the effect of seepage–suffusion–stress, aimed at simulating the entire process of suffusion-induced failure in earth dams and evaluating their stability. The accuracy of the proposed approach is validated through comparisons with one-dimensional consolidation theory, suffusion experiments, and triaxial tests on eroded soil. A model of the earth dam at high water levels is developed to simulate the full process of suffusion-induced failure and assess its stability. The results indicate that, under the influence of suffusion, fines are lost most rapidly at the dam toe, followed by the region near the upstream water level. In the later stages of suffusion, the soil near the slip surface undergoes excessive compression, leading to an increase in fine content rather than a decrease. The mechanism of suffusion-induced failure in earth dams involves severe fines loss at the dam toe and near the upstream water level, which leads to significant soil weakening and the formation of a continuous plastic zone extending from the dam toe to the upstream water level. The safety factor of the earth dam, when suffusion effects are not considered, remains nearly constant, making it challenging to accurately assess its stability. The safety factor of the earth dam remains nearly constant when suffusion is neglected, indicating that overlooking suffusion presents substantial safety risks. Furthermore, reducing the permeability coefficient of the earth dam can effectively mitigate suffusion.
1. Introduction
Nearly 46% of hydraulic structures failures are closely related to internal erosion [1], which consists of four types [2]: concentrated leak, backward erosion piping, soil contact erosion, and suffusion. Among these four types of internal erosion, suffusion is particularly important due to its concealment and complex development mechanisms. Suffusion refers to the phenomenon where fine particles are transported and lost after passing through the soil skeleton formed by coarse particles under seepage action. The areas where fine particles are lost may experience uneven settlement [3,4], which could lead to the formation of sinkholes [5]. Under prolonged suffusion, the physical properties of the soil undergo significant changes, such as increased permeability [6] and reduced shear strength [7], which further decrease the overall stability of the embankment and may even lead to failures such as dam breaches and collapses [8,9,10].
Suffusion is a complex process involving coupled fluid-particle interactions and is therefore frequently studied at the particle scale using CFD-DEM methods [11,12,13,14]. El Shamy and Aydin [15] employed the CFD-DEM method to simulate flood-induced piping under river levees in a 100 g gravitational field, where all soil particles were of uniform size, yet the total number of particles still exceeded 20,000. However, soils susceptible to suffusion typically have a wide particle size distribution, which, compared to soils with uniform particle size, results in a dramatic increase in the number of particles, making the calculations difficult. Due to computational resource limitations [16], directly employing particle flow methods to simulate the impact of suffusion on hydraulic structures is challenging. To address this challenge, Hu et al. [17] were the first to apply a hierarchical multiscale finite-discrete element method (FEM-DEM) to study slope instability induced by suffusion, a method that does not rely on phenomenological constitutive models. However, this method simulates suffusion by directly removing fine particles from the representative volume element (RVE) containing Gaussian points, disrupting mass conservation during the process.
The commonly used methods for studying suffusion development and the resulting changes in hydraulic structures stability are still based on continuum theory. Initially, Vardoulakis et al. [18] proposed a continuum model to describe sand production, incorporating solid, liquid, and particulate phases, and capturing the phase transition between solid and particle phases. Steeb et al. [19] applied this model to suffusion, further subdividing the solid phase into the soil skeleton and erodible fine particles, establishing a four-phase continuum model for suffusion. Based on this framework, Bouziane et al. [20] and Deng et al. [21] used finite element methods (FEM) to investigate the development of suffusion within slopes. In the broader context of slope stability, recent studies have also incorporated spatial variability of soil properties; for instance, Zhu et al. [22] employed the random finite-element method (RFEM) to perform probabilistic stability analyses of two-layer undrained slopes, revealing how property differences affect failure mechanisms. They assigned shear strength to the eroded soil based on its final state of erosion and subsequently evaluated the slope stability. However, these studies assume that the slope remains undeformed, neglecting the impact of soil displacement on porosity and fine content. Consequently, Yang et al. [23,24], Lei et al. [25], and Ma et al. [26] considered the displacement of the slope and incorporated the effective stress principle. They used finite element methods, material point methods (MPM), and smoothed particle methods (SPH) to investigate the formation of sinkholes and slope instability caused by suffusion.
However, two common issues are identified in these studies. The first issue pertains to errors in the calculation of the permeability coefficient during suffusion. These studies [17,23,25,26] updated the permeability coefficient using the KC equation [27], which is based on the ratio of porosity before and after fines loss, but only considers the effect of porosity. According to Xu et al. [28], in wide graded soils susceptible to suffusion, the loss of fine particles affects the permeability coefficient not only by altering porosity, but also by significantly reducing the specific surface area, which has an even greater impact on permeability. Therefore, considering only the effect of porosity introduces significant errors in estimating the permeability coefficient. Secondly, they assumed that fine particles undergo both suffusion and deposition simultaneously, incorporating both the erosion and deposition laws into their study [21,26,29]. However, the erosion law for fine particle reduction derived from the experiments already accounts for the combined effects of both erosion and deposition, and incorporating the deposition law into the calculation would lead to double-counting the deposition effect. In response to these issues, this study aims to investigate the failure mechanisms and stability changes of earth dams under suffusion. The innovation of this study can be summarized as follows:
- A sequentially coupled calculation method for seepage–erosion–stress is developed, which efficiently simulates the entire process of suffusion-induced instability in earth dams and accurately assesses their stability.
- Compared to previous studies, modifications were made in the calculation of the permeability coefficient and erosion law during suffusion. The impact of fine particle loss on the permeability coefficient was more accurately accounted for, and the relationship between fine particle loss patterns and the functions of erosion and deposition laws was clarified.
- The instability mechanism of earth dams induced by suffusion is elucidated. Unlike typical slope failure caused by stress redistribution, suffusion-induced instability results from the formation of a continuous plastic zone due to local soil deterioration.
2. Methodology
2.1. Mass Balance Equation
As illustrated in Figure 1a, when the erodible soil reaches the hydraulic conditions required for suffusion (e.g., when the hydraulic gradient exceeds the critical threshold for suffusion), erodible particles within the soil are detached from the soil matrix due to flow action and are transported by the flow, transforming into eroded particles. At this stage, the RVE of the erodible soil consists of four components: pore water (w), eroded particles (fp), erodible particles (ep), and the soil skeleton (cp), as shown in Figure 1b. The erodible particles (ep) and the soil skeleton (cp) together constitute the solid phase (s), while the suspension of pore water (w) and eroded particles (fp) forms the liquid phase (f). During the suffusion process, erodible particles transform into eroded particles, signifying a mass exchange between the solid and liquid phases.
Figure 1.
Representative volume element in soil during the suffusion process.
In the RVE, porosity is defined as follows:
where and represent the volumes of pore water and eroded particles, respectively. denotes the volume of the fluid phase, which is the sum of the volumes of water and eroded particles, while is the total volume of the RVE.
In the liquid phase, the concentration of eroded particles is given as:
In this study, the intrinsic density is denoted as (where i = w, fp, ep, cp, f, s), while the apparent density is represented as . The apparent densities of eroded particles, pore water, solid phase, and liquid phase are given by:
where and are the intrinsic densities of the soil and water, respectively.
The mass conservation equations for eroded fine particles, pore water, and the solid phase in erodible soil are formulated as follows:
where is the mass exchange term determined by the erosion rate function.
2.2. Richards Equation
In hydraulic structures, fluid movement generally occurs under both saturated and unsaturated conditions. Richards’ equation [30] is widely used to model such problems. To account for the coupling between stress and seepage, it is assumed that the rate of change of the liquid phase within an element under stress is equal to the rate of change in the volume of the soil body. Hence, the movement of the liquid phase can be described by the following equation:
where is the specific moisture absorption, is the acceleration of gravity, is the relative saturation, is the elastic water storage rate, is the volumetric strain of the soil, and is the fluid velocity in the porous medium, which can be calculated using Darcy’s law:
where is the saturated permeability, is the relative permeability coefficient, and is the vertical coordinate height.
Substituting Equation (11) into Equation (10) yields the complete Richards equation [30]:
For saturated soil, the water saturation and the relative permeability coefficient , are both equal to 1. In unsaturated soil, the water saturation , the relative permeability coefficient , the effective saturation , and specific moisture absorption can be calculated using the van Genuchten model [31]:
where , , and are parameters of the van Genuchten model, , is the residual degree of water saturation, and is the maximum degree of water saturation.
As fine particles are lost from the soil skeleton, soil porosity increases, leading to an increase in the permeability coefficient. Previous studies have considered the increase in permeability due to porosity but have not accounted for the influence of fine content [17,23,25,26]. According to Xu et al. [28], the permeability coefficient of wide graded soil is proportional to the square of a function of porosity and the area-weighted mean particle diameter. To update the permeability coefficient more accurately in the calculation, the following equation is used:
By simplifying the soil of the earth dam as a gap-graded soil composed solely of coarse and fine particles, and assuming all soil particles are spherical, the area-weighted mean particle diameter can be expressed as:
where and are the particle diameters of fine and coarse particles, respectively, and and are the numbers of fine and coarse particles, respectively. Assuming the densities of coarse and fine particles are the same, we obtain:
where is the fine content. Considering the particle size ratio between coarse and fine particles as R, Equation (17) can be rewritten as:
where is the initial fine content.
In the eroded soil element, the liquid phase consists of a mixture of eroded fine particles and water (as shown in Figure 1). The density and viscosity of this mixture [32] can be calculated using the following equations:
2.3. Constitutive Equation
The effective stress tensor for an isotropic and partially saturated porous continuum is given by [33]:
where is the total stress tensor, represents the effective stress borne by the solid phase, is the second-order identity tensor, and is the Biot coefficient, which is assumed to be 1 in this study [34]. The average pore fluid pressure in the RVE is defined as:
where and are the pore water pressure and pore air pressure, respectively, and and are the water and air saturation, respectively.
The air pressure is assumed to be constant and sufficiently small throughout the entire region. Consequently, its effect can be neglected to simplify the model [24]. Under these conditions, the simplified expression for the effective stress becomes:
This study employs the Drucker-Prager (DP) constitutive model for elastoplastic analysis. The yield function is formulated as:
where and represent the first invariant of the stress tensor and the second invariant of the deviatoric stress tensor, respectively. The parameters and in the DP model can be calculated using the internal friction angle and cohesion :
To account for the effects of unsaturated soil, the internal friction angle and cohesion are decomposed into effective and unsaturated components:
where and denote the additional friction angle and cohesion due to suction, and and are the effective friction angle and cohesion under saturated conditions, respectively.
The earth-rock fill material typically exhibits a high relative density and strain-softening behavior. To simulate this softening behavior, the effective friction angle and cohesion are modeled as exponential functions of the accumulated equivalent plastic strain [35,36]:
where (, ) and (, ) represent the residual and peak shear strength parameters of the soil, respectively, and is a shape factor controlling the rate of strength degradation [37].
Suffusion has a significant impact on the mechanical properties of soil [38,39] and is generally characterized by the fine content within the RVE to describe the mechanical response of erodible soil. Existing studies indicate that when the fine content is between 0% and 25%, soil strength increases with the fine content, but it has little effect on the residual or critical shear strength [7]. However, when the fine content exceeds 25%, additional increases in fine content result in a reduction in soil strength. For earth-rock fill material used in dam bodies, the fine content is typically less than 25%. Consequently, this study assumes that the effective peak strength of erodible soil increases linearly within the 0–25% fine particle content range, as expressed by:
where and are the peak soil strength parameters at a fine content of 25%, and is the current fine content.
According to existing research, dense erodible soil exhibits dilatancy, which decreases to zero upon reaching the critical state, where no further volume change occurs. The dilatancy angle is given by [40]:
where is the initial dilatancy angle, and is a fitting parameter that can be calibrated using experimental data.
In this study, the relationship between the additional reduction in strength and the saturation, as proposed by Yerro et al. [37], is introduced and can be calculated using the following equation:
where and are the maximum additional internal friction angle and cohesion induced by suction, respectively, is the suction, is the atmospheric pressure (set at 101 kPa), and is the coefficient controlling the change in additional cohesion with suction. As the degree of saturation increases, the additional shear strength gradually decreases until, at full saturation, the additional friction angle and cohesion reduce to zero.
2.4. Erosion Law
The erosion rate, a critical factor governing the transition of erodible particles from the solid phase to the liquid phase, is typically associated with the physical properties of the soil, such as porosity and fine content, as well as the prevailing hydraulic conditions. In this study, the erosion law derived from experimental data by Sterpi [41] is employed:
where is the erosion coefficient, is the final fine particle content, is the hydraulic gradient, is the critical hydraulic gradient at which internal erosion initiates, and , , and are fitting parameters.
It is important to note that the erosion law derived from macroscopic suffusion experiments measures the net change in fine mass, which inherently reflects the combined dynamic equilibrium of particle detachment (erosion) and re-capture (deposition). Therefore, introducing a separate deposition law into the governing equations without re-calibrating the erosion parameters to isolate pure detachment would result in “double-counting” the deposition effect. To ensure mass conservation consistency with the experimental calibration, this study employs the net erosion rate function.
2.5. Solution Procedure
This study proposes a calculation method for dam stability under the coupled effects of seepage–suffusion–stress. A fully coupled solution would result in highly nonlinear governing equations, leading to significant computational costs. As an alternative, sequential coupling is employed to solve the system. The sequential coupling is formulated as follows. Substituting Equations (3)–(5) into Equations (7)–(9) respectively, we obtain the following:
Equation (44) demonstrates that the variation in fine content within the soil is influenced by both suffusion and the deformation of the soil skeleton. When considering only the seepage–suffusion coupling and assuming no deformation of the soil skeleton (), Equation (44) can be transformed into the following:
Substituting Equation (45) into Equation (42) yields the following:
Adding Equation (46) to Equation (43) results in the following:
Substituting Equation (47) into Equation (46) yields the following:
The Darcy velocity can be expressed in terms of the velocities of the liquid phase and the solid phase:
Since , Equation (47) transforms into:
Substituting into Equation (12) yields:
Thus, Equations (45), (50) and (51) are adopted as the governing equations for changes in the seepage field and fine particle migration under the coupled effects of seepage and suffusion.
When considering only the suffusion–stress coupling, with u = 0, Equations (44) and (48) simplify to the following forms:
Equations (26), (52) and (53) are adopted as the governing equations for soil skeleton displacement and fine particle migration under the coupled effects of suffusion and stress. When considering only the seepage–stress coupling, Equations (12) and (26) are adopted as the governing equations. In summary, the flowchart for the sequential coupling, accounting for seepage–suffusion–stress interactions, is shown in Figure 2. Input the formulas from the figure into COMSOL6.2 Multiphysics and implement them using its Richards Equation interface, Solid Mechanics interface, Diluted Species Transport interface, and ODE interface.
Figure 2.
Computational flowchart for seepage–suffusion–stress coupling.
To ensure numerical stability and minimize splitting errors inherent in the sequential coupling scheme, the time step was adaptively controlled to strictly satisfy the Courant-Friedrichs-Lewy (CFL) condition throughout the simulation. The convergence tolerance for the seepage, transport, and stress fields was set to 10−5. Furthermore, dam failure in this study is quantitatively defined by the non-convergence of the numerical solution.
3. Validation
3.1. One-Dimensional Consolidation Theory
To validate the effectiveness of this method for seepage–stress coupling calculations, a one-dimensional consolidation problem was reproduced in this study. Based on Terzaghi’s one-dimensional consolidation theory [42], the following expression can be obtained:
where is the excess pore water pressure during consolidation, is the vertical coordinate, and is the consolidation coefficient, which can be expressed as:
where is the compression modulus, is the permeability coefficient.
The dimensionless time , which describes the dissipation of pore pressure in one-dimensional consolidation, is defined as:
For one-dimensional consolidation under single drainage condition, the relationship between excess pore pressure and time is given by:
where is a positive odd integer (1, 3, 5, …).
In this simulation, the mesh configuration and boundary conditions are illustrated in Figure 3. The soil column has an initial height of 10 m and a width of 1 m, and is discretized using triangular elements. The boundary conditions for the soil are as follows: the bottom of the soil column has fixed constraints, restricting both horizontal and vertical movement, while the sides only restrict horizontal movement. A constant load of 10 kPa is applied to the top of the soil column. The fluid boundary conditions are set with drainage allowed at the top and no drainage at the sides and bottom. The example uses a linear elastic soil model with an elastic modulus E = 10 MPa, Poisson’s ratio ν = 0.3, permeability coefficient k = 1 × 10−6 m/s, and water density ρw = 1000 kg/m3. Parameters for the unsaturated part are = 0, = 0, and = 1, and the model degrades to a saturated state.
Figure 3.
Mesh and boundary conditions for the 1D consolidation problem.
As shown in Figure 4, the simulation results reveal that the excess pore water pressure is highest at the base of the soil column, with more rapid dissipation occurring at the top due to the shorter drainage path. The temporal and spatial distribution of excess pore water pressure matches well with Terzaghi’s analytical solution for one-dimensional consolidation, substantiating the model’s accuracy in computing seepage–stress coupling.
Figure 4.
Temporal evolution of excess pore water pressure distribution.
3.2. One-Dimensional Suffusion Experiment
To validate the accuracy of this method in simulating coupled seepage and suffusion processes, the present study replicates Sterpi’s suffusion experiment [41]. The schematic diagram of the experiment is shown in Figure 5, where a cylindrical sample with a diameter of 7 cm and a height of 14 cm is subjected to an upward-directed flow to perform the suffusion experiment. The upstream water tank maintains a constant hydraulic gradient, and a sieve is positioned above the collection bottle to capture the eroded particles. The effect of different hydraulic gradients on the erosion rate is investigated through tests conducted at five distinct hydraulic gradients. Based on the findings, Sterpi [41] introduced an empirical erosion law (Equation (39)), with coefficients specific to the tested soil: a = 4.02, b = 0.5, and c = 2.64.
Figure 5.
Schematic diagram of Sterpi’s suffusion experiment.
In the simulation, the parameters were kept consistent with those used in the experiment: the soil permeability coefficient k = 1 × 10−4 m/s, the initial fine content Fc0 = 0.2, and the initial porosity n0 = 0.34. Since the critical hydraulic gradient for erosion was not provided in the experiment, a conservative small value was adopted, which did not influence the simulation results. Calibration was conducted at a hydraulic gradient of i = 0.18, revealing that = 10 yielded the best fit to the experimental data, and this calibrated value was subsequently applied in the simulations at the other four hydraulic gradients. As shown in Figure 6, the results reveal that the percentage of eroded fines increases with time and hydraulic gradient, while the erosion rate decreases over time. The model’s predictions closely match the experimental data, validating its ability to quantitatively replicate fines mass loss and effectively simulate coupled seepage–suffusion processes.
Figure 6.
Temporal evolution of the cumulative percentage of eroded fines mass.
3.3. Triaxial Test on Eroded Soil
To validate the constitutive model developed for eroded soil, this study performed triaxial tests on soil samples both before and after suffusion, as illustrated in Figure 7. Initially, isotropic compression was achieved by applying a specified confining pressure, followed by the application of a top displacement to compress the samples. Detailed soil parameters are provided in Table 1. Using Discrete Element Method (DEM) and multiscale approaches (FEM-DEM), Hu et al. [17] investigated the mechanical behavior of samples with an initial fine content of 20%, reduced to 10% after suffusion. Consistent with their work, this study applied a confining pressure of 100 kPa and considered fine contents of 10% and 20%.
Figure 7.
Dimensions, boundary conditions, and boundary loads for eroded soil samples in the triaxial test.
Table 1.
Physical properties of soil.
The stress-strain relationships of the soil samples, both before and after suffusion, are shown in Figure 8. The model employed in this research effectively replicates the significant reduction in peak shear strength of the soil due to erosion. Compared to the FEM-DEM method, the post-peak strength predicted by this model aligns more closely with the results obtained via DEM. These findings demonstrate that the constitutive model for eroded soils used in this study can accurately capture the strength degradation behavior of eroded soils.
Figure 8.
Stress-strain relationship of soil samples before and after suffusion.
4. Simulation of Earthen Dam Failure Under Suffusion
4.1. Model Setup and Parameters
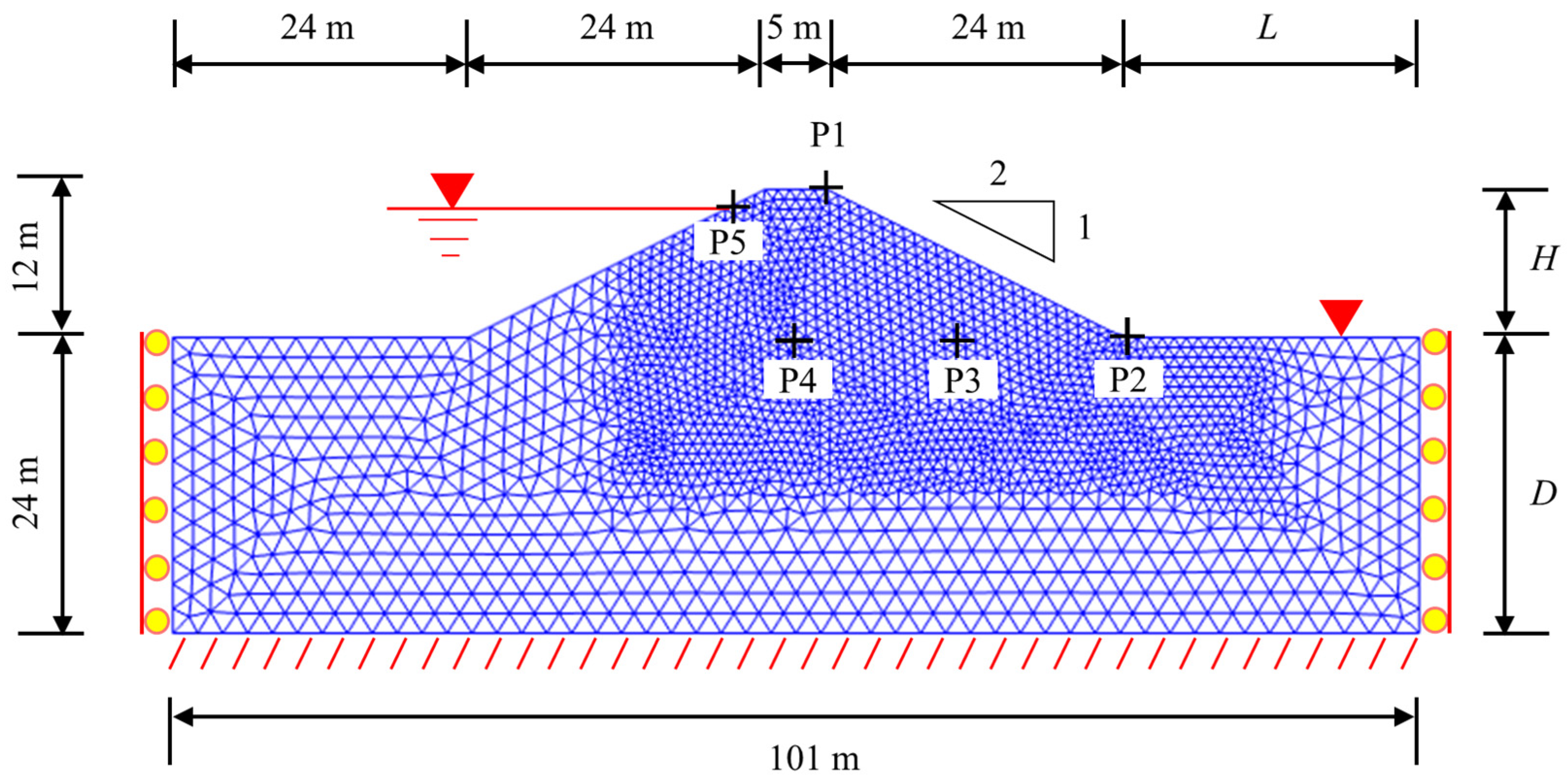
Based on the plane strain assumption, a model of the dam was developed, with its geometric configuration, boundary conditions, and mesh presented in Figure 9. The earthen dam has a height of 12 m, and to avoid boundary effects, the lengths of the protected ground and foundation were set to twice the dam’s height [43]. The slope of both the upstream and downstream faces of the earthen dam is 1:2, with water levels set at 10 m and 0 m, simulating high water level conditions. The bottom boundary is fixed, while the left and right boundaries are horizontally constrained to allow only vertical deformation. Both the bottom and lateral boundaries are impermeable, and pressure heads are applied to the foundations based on the water level. The dam model is discretized using triangular mesh elements. During the study, it was observed that a finer mesh is needed near the phreatic line to accurately capture the suffusion process. Furthermore, because of the significant soil displacement around the slip surface, higher computational precision is required. Therefore, the mesh was refined in areas extending horizontally by “H” from the dam abutment and the dam toe, as well as within the range of “H” below the ground surface.
Figure 9.
Geometry, mesh, and boundary conditions for the dam.
To simplify the calculation, it is assumed that the dam is composed of homogeneous soil, with mechanical parameters shown in Table 1, which are the same as those used in the validation case. The empirical coefficients used in the erosion law are the same as those in the experiments and verification example, namely, a = 4.02, b = 0.5, and c = 2.64. However, this erosion law does not take into account the impact of the erosion boundary. When the suffusion boundary is considered, the erosion rate will significantly decrease [39]. Therefore, in this study, the erosion coefficient = 1. The parameters of the van Genuchten model for the unsaturated soil part are consistent with those of Yang et al. [24]. The remaining detailed parameters are shown in Table 2.
Table 2.
The soil parameters.
4.2. The Failure Process of Dam Instability Induced by Suffusion
As illustrated in the computational flowchart in Figure 2, the initial seepage field and in-situ stress equilibrium were calculated first, the results are shown in Figure 10. The results indicate that the seepage field within the dam progresses from the upstream to the downstream side, with the highest flow velocity occurring at the upstream water level and at the dam toe. The flow velocity is relatively higher in the saturated zone near the phreatic line. The distribution of pore water pressure is higher on the upstream side than on the downstream side, with an unsaturated zone exhibiting negative pore water pressure above the phreatic line. Upon reaching stress equilibrium, the distribution of vertical stress is depicted in Figure 10b. Vertical stress increases in a linear fashion with depth. The vertical stress on the upstream side is lower than that on the downstream side, owing to the reduction in effective stress caused by the pore water pressure generated by the seepage field.
Figure 10.
Initial conditions of the dam.
Under extreme water level conditions, the erosion rate of the earthen dam increases, and the distribution pattern of fines within the dam exhibits a similar development trend to that of flow velocity, as shown in Figure 11. The distribution of fines is observed to be divided by the phreatic line into two regions: minimal loss in the unsaturated zone and more significant loss in the saturated zone. On day 1, only a small number of fines is lost at the dam toe. By day 10, slight fines loss is observed along the seepage path, with more significant loss at the dam toe. On day 30, significant fines loss is observed along the seepage path, with substantial losses also occurring at the upstream water level, forming a loss pattern centered around the dam toe and upstream water level, and spreading outward. By day 62, significant overall fines loss is observed in the saturated zone; however, the fine content on the slip surface is higher than in the surrounding areas, likely due to soil compression, which will be analyzed in detail later.
Figure 11.
Evolution of fines distribution and velocity field within the dam.
The distribution of flow velocity within the earthen dam exhibits a similar pattern to that of fines development. As suffusion progresses, soil porosity increases, along with the permeability coefficient and flow velocity (Equation (21)). The development pattern of fines loss mirrors that of flow velocity, with increased seepage velocity accelerating soil erosion (Equation (39)). Consequently, areas with higher seepage velocity are more susceptible to suffusion development, as higher flow velocity accelerates the erosion process. Since seepage velocity is highest at the dam toe, followed by the upstream water level, fines loss is more significant at these two locations. Therefore, areas with higher seepage velocity are more likely to experience further suffusion development, as accelerated flow velocity leads to increased soil erosion.
The displacement field and the development of the plastic zone within the dam are presented in Figure 12. As suffusion progresses, soil strength decreases, resulting in increased displacement of the dam and the gradual development of the plastic zone until it becomes fully connected, ultimately leading to dam failure. By day 10, the maximum displacement of the dam is only 1.6 mm, and the maximum plastic strain remains below 0.005. However, by day 30, the displacement of the dam increases significantly, reaching a maximum value of about 12 mm, with a noticeable plastic zone appearing at the dam toe and extending upstream in an arcuate shape. A small portion of the plastic zone also appears in the middle of the dam, due to the combined effects of soil property weakening in this region and the significant vertical stress it experiences. By day 62, suffusion has caused the dam to become unstable, with a continuous arcuate plastic zone forming from the upstream water level to the dam toe, and the maximum displacement reaching 360 mm.

Figure 12.
Evolution of displacement field and plastic zone of the dam.
To study the development of suffusion and the failure process of the dam in more detail, five points (P1 to P5) are selected for analysis, with their locations shown in Figure 9. P1 is located at the dam crest, P2 at the dam toe, P3 at the same elevation as P2 but on the slip surface, P4 at the midpoint of the plastic zone within the embankment shown in Figure 12c, and P5 at the upstream water level. Figure 13a–d illustrate the evolution patterns of fine content, porosity, seepage velocity, and permeability coefficient at these five points.
Figure 13.
Evolution of field variables at points P1–P5.
Figure 13a presents the evolution of both the overall average porosity and the porosity at specific points within the dam. The porosity at the dam crest (P1) remains nearly unchanged in the unsaturated zone, whereas the porosity at other points below the phreatic line shows an increasing trend. Of these, the porosity at the dam toe (P2) increases the fastest, followed by the upstream water level point (P5). The mean porosity of the dam gradually increases with the progression of suffusion, although the rate of increase slows over time. The porosity evolution at P4, located outside the slip surface, follows the same trend as the mean porosity. Notably, the porosity at points P2, P3, and P5 within the slip surface decreases after 50 days, rather than continuing to increase. This is attributed to the severe degradation of soil properties in the later stages of suffusion, which leads to a rapid increase in soil displacement within the slip surface. As shown in Equation (44), soil porosity is influenced not only by suffusion but also by the displacement of the soil skeleton. In contrast, soil compression outside the slip surface, denoted as P4 (Figure 12d), is relatively small, and consequently, its porosity is primarily governed by suffusion, continuing to increase. Furthermore, suffusion is observed to lead to a rapid increase in porosity. If suffusion occurs only in the lower soil layers of the dam, internal cavities and sinkholes may form, potentially leading to disastrous consequences [44].
Figure 13b illustrates the evolution of both the mean fine content of the dam and the fine content at specific points. The trend of change follows the same pattern as the porosity evolution (Figure 13a). This is because, as shown in Equation (41), the fine content in the soil element is determined by both porosity and the rate of soil skeleton compression. The fine content at P1 remains nearly unchanged, while at the other points, it generally increases. Among these, the fines loss rate is highest at the dam toe (P2), followed by the upstream water level point (P5). P2, P3, and P5 within the slip surface also show an increase in fine content in the later stages of suffusion, rather than a decrease. This is due to excessive compression resulting from soil degradation. For example, at P2, the fine content reached zero at day 40. As the soil skeleton compresses, soil porosity decreases (Figure 13b), resulting in an increase in fine content within the soil element.
Figure 13c illustrates the evolution of the permeability coefficient at each point. The fines loss at P1 is negligible, resulting in the permeability coefficient remaining nearly unchanged. The changes in the permeability coefficients at P2 to P5 follow the same trend as the variations in porosity and fine content. As suffusion progresses, the permeability coefficient generally increases. When erosion at the dam toe (P2) reaches its maximum, the permeability coefficient is 4.5 times the initial value. At the other points, the permeability coefficient exceeds twice its initial value.
Figure 13d illustrates the evolution of seepage velocity at each point. The seepage velocity at P1 is nearly zero, and consequently, no significant suffusion occurs at this point. As suffusion progresses, the seepage velocity at points P2 to P5 generally increases. Seepage velocity controls the erosion rate. Initially, the seepage velocity at the dam toe is much higher than at other points, followed by the seepage velocity at the upstream water level.
Figure 14a–c illustrate the evolution of horizontal, vertical, and total displacements at each point, respectively. Before day 30 of suffusion development, the displacements at each point remain negligible. After day 30, the displacements at all points, except for P4, begin to increase, with the rate of increase accelerating. After day 50, the displacements at all points increase rapidly, resulting in a decrease in porosity (Figure 13a). Overall, the displacement of the earthen dam under the influence of suffusion exhibits exponential growth over time, as soil degradation from the progression of suffusion accelerates the rate of soil displacement. In the early stages of suffusion, deformation first occurs at the dam toe (P2), as fines loss is fastest at this point, leading to the earliest degradation of the soil. The maximum displacement at the dam toe reached approximately 6 mm at Day 30, before accelerating exponentially to 360 mm at failure. P4 is located outside the slip surface and experiences almost no deformation. Points within the slip surface slide toward the downstream side, resulting in positive horizontal displacements at all of them. However, their vertical displacements are both positive and negative, as the dam toe slides upward while the other points undergo settlement.
Figure 14.
Evolution of displacement and equivalent plastic strain at points P1–P5.
Figure 14d illustrates the evolution of plastic strain at each point. The plastic zone initially appears at the dam toe (P2) and gradually expands as suffusion progresses, while plastic strain also develops at P3 and P4. The plastic zone at the upstream water level point (P5) does not appear until day 50, after which plastic strain at P5 develops rapidly and exceeds that at P3. By comparing displacement and plastic strain, the failure mode of dam instability induced by suffusion can be analyzed. The dam toe first enters the plastic zone and undergoes displacement. As soil properties deteriorate with the progression of suffusion, the plastic zone expands toward the crest. Due to rapid erosion at the upstream water level, which leads to soil degradation, plastic strain at this point increases rapidly. This forms a continuous plastic zone from the upstream water level to the dam toe, leading to dam failure and instability. The failure mechanism of dam instability induced by suffusion differs from that of slope instability caused by artificial excavation, loading, earthquakes, or rapid water level fluctuations. Unlike these mechanisms, stress redistribution does not occur within the dam. Instead, localized soil degradation leads to significant deformation and the formation of plastic zones.
4.3. Stability Analysis
The traditional static equilibrium method requires pre-selection of the sliding surface and does not account for the constitutive behavior of the soil. However, the most critical factor in dam instability induced by suffusion is the constitutive model that describes soil degradation as suffusion progresses. Therefore, for stability analysis of dams under suffusion-induced degradation, the strength reduction method must be applied. The strength reduction method involves progressively reducing the cohesion and internal friction angle of the soil until the critical instability state is reached, with the corresponding reduction factor representing the safety factor. The calculation equation is given as follows:
where and represent the reduced cohesion and internal friction angle, respectively, and denotes the safety factor.
Figure 15 compares the evolution of the safety factor of the dam calculated using seepage–stress coupling with that considering seepage–suffusion–stress coupling. It can be observed that the stability of the dam calculated using only seepage–stress coupling remains almost unchanged, whereas, after considering the effects of suffusion, the safety factor decreases rapidly over time. After performing strength reduction on days 1, 30, 45, and 62 (the day of dam failure), the equivalent plastic strain of the dam is shown in Figure 16. In the early stages of suffusion, the potential sliding surface of the dam forms a circular arc from the toe to the crest. As suffusion progresses, severe soil degradation occurs at the upstream water level, causing the potential sliding surface to shift to a circular arc from the toe to the upstream water level.
Figure 15.
Evolution of safety factor for the dam with and without consideration of suffusion.

Figure 16.
Plastic zones in the dam at different erosion degree.
5. Discussion
5.1. Effect of Water Level
The effect of external water level height on the erosion degree and stability of the dam is illustrated in Figure 17. As the water level rises, the erosion rate of the dam increases, as shown in Figure 17a. Consequently, the higher the external water level, the greater the erosion degree and the larger the maximum displacement of the dam. As previously discussed, the displacement of the dam due to suffusion-induced damage increases exponentially with time. However, the erosion degree of the dam varies with different external water levels, and the time required for the rapid increase in displacement also differs. As a result, the displacement development pattern of the dam varies significantly under different water levels. The water level height also affects the initial safety factor of the dam, and during a rapid rise in water level, the probability of dam instability increases significantly.
Figure 17.
Effects of external water levels on the dam.
5.2. Effect of Erosion Coefficient
The effect of the erosion coefficient on the erosion degree and stability of the dam is illustrated in Figure 18. As the erosion coefficient increases, the rate of fines loss within the dam increases rapidly, the point of rapid displacement growth is reached earlier, and the safety factor of the dam decreases more quickly. When = 0.1, the rate of fines loss is slow, and the dam deforms only slightly, but the safety factor continues to decrease. When = 1, the rate of fines loss increases, and the dam experiences minimal deformation in the early stages of suffusion. As suffusion develops, it grows exponentially, resulting in rapid deformation and a sharp decrease in the safety factor. When = 10, the rate of fines loss is extremely high, and the safety factor decreases rapidly, leading to instability by day 6. The displacement is much smaller than the deformation of the dam when = 1. By comparing the development trends of soil displacement and the safety factor, it can be observed that dam instability induced by suffusion is not always accompanied by large displacements. When the erosion rate is high, the soil properties degrade significantly, preventing sufficient deformation before instability occurs. When the erosion rate is slow, the soil deforms only slightly, but the safety factor continues to decrease. It is worth noting that for cases with high erosion coefficients, instability can occur rapidly without large precursor displacements. This highlights a critical engineering implication: relying solely on surface displacement monitoring may be insufficient for early warning in soils highly susceptible to suffusion, and internal monitoring of pore pressure or seepage flow should be integrated.
Figure 18.
Effects of suffusion coefficients on the dam.
5.3. Effect of Saturated Permeability Coefficient
The effect of the saturated permeability coefficient on the erosion degree and stability of the dam is illustrated in Figure 19. The results indicate that as the saturated permeability coefficient increases, the rate of fines loss increases rapidly, while the rate of decrease in the safety factor slows down. The trend in the change of the safety factor is similar to that of fine particle content. By the 60th day of suffusion development, the dam with a saturated permeability coefficient of 10−6 m/s experienced significant deformation and substantial fines loss, approaching instability. In contrast, the dam with a saturated permeability coefficient of 10−7 m/s exhibited better stability over the same period. Although its safety factor decreased, there was almost no noticeable deformation, and only minor fines loss occurred. The dam with a saturated permeability coefficient of 10−8 m/s experienced minimal fines loss, and its safety factor remained nearly constant, with almost no deformation during the suffusion process. This suggests that reducing the permeability coefficient of the dam can significantly slow the erosion rate, and protective measures, such as clay core walls and cutoff curtains, can be employed to safeguard the dam against suffusion hazards. Since the seepage velocity is highly sensitive to the permeability coefficient, there is inherent uncertainty in predicting the exact time of failure. Small variations in the initial permeability determination can lead to significant differences in the safety factor evolution. This highlights the necessity of precise site characterization in engineering applications.
Figure 19.
Effects of saturated permeability coefficient on the dam.
5.4. Limitations
It is important to acknowledge certain simplifications in this study. First, the dam is assumed to be homogeneous, whereas real dams typically possess complex zoning structures (e.g., core, shells, and filters) which would influence the seepage path. Second, the current erosion law does not fully account for the boundary effects of suffusion; in practice, downstream filters can significantly restrict the erosion rate. These factors will be addressed in future studies to further refine the predictive capability of the model.
6. Conclusions
This paper presents a mathematical model for the mass exchange between water and soil to describe earthen dams under suffusion, which exhibit significant nonlinearity. To optimize computational efficiency, the governing equations for seepage–suffusion, seepage–stress, and suffusion–stress interactions are derived, with the finite element method employed for their solution. The effectiveness of the seepage–suffusion–stress coupling is validated, and a novel sequential coupling solution method for these interactions is proposed. Additionally, the entire process of suffusion-induced instability and failure of the earthen dam under high-water level conditions is simulated. The main conclusions are as follows:
- The instability of the earth dam is driven by localized soil deterioration rather than global stress redistribution. Fines are lost most significantly at the dam toe and the upstream water level, leading to the formation of a continuous plastic zone connecting these two areas. This differs from the traditional circular slip surface observed in standard slope stability analyses.
- Neglecting suffusion leads to an overestimation of the dam’s safety factor. While the general trend involves increased porosity due to erosion, in the later stages of suffusion, excessive compression locally near the slip surface leads to a decrease in porosity and an increase in fine particle content in that specific region. This localized behavior accelerates displacement exponentially, marking the onset of failure.
- The erosion rate and dam deformation are highly sensitive to the saturated permeability coefficient. Reducing the initial permeability is the most effective approach for preventing suffusion disasters. Engineering measures such as constructing concrete cutoff walls, clay core walls, or installing geomembranes can be employed to physically intercept seepage paths and reduce hydraulic conductivity.
Author Contributions
Conceptualization, Y.Z. and S.X.; methodology, Y.Z.; validation, Y.Z.; resources, Y.Z., S.X. and H.S.; writing—original draft preparation, Y.Z.; writing—review and editing, Y.Z., S.X. and H.S.; visualization, Y.Z. and S.X.; supervision, H.S.; project administration, Y.Z., S.X. and H.S. All authors have read and agreed to the published version of the manuscript.
Funding
This research was supported by the Hangzhou Joint Fund of the Zhejiang Provincial Natural Science Foundation of China (Grant No. LHZQN26E080001), the Scientific Research Fund of the Zhejiang Provincial Education Department (Grant No. Y202558939), the “Pioneer” and “Leading Goose” Key R&D Program of Zhejiang (Grant Nos. 2025C02004, 2023C03176), and the National Natural Science Foundation of China (Grant No. U25A20350).
Data Availability Statement
Some or all data, models, or code generated or used during the study are available from the corresponding author by request.
Conflicts of Interest
The authors declare no conflicts of interest.
References
- Foster, M.; Fell, R.; Spannagle, M. The statistics of embankment dam failures and accidents. Can. Geotech. J. 2000, 37, 1000–1024. [Google Scholar] [CrossRef]
- Fell, R.; Fry, J.J. (Eds.) Internal Erosion of Dams and Their Foundations; Taylor & Francis: London, UK; New York, NY, USA, 2007. [Google Scholar]
- Xiao, M.; Shwiyhat, N. Experimental investigation of the effects of suffusion on physical and geomechanic characteristics of sandy soils. Geotech. Test. J. 2012, 35, 104594. [Google Scholar] [CrossRef]
- Xiao, Z.; Cao, Z.; Cai, Y.; Han, J. Degradation of soil arching caused by suffusion in gap-graded soils. Can. Geotech. J. 2022, 60, 849–863. [Google Scholar] [CrossRef]
- Rice, J.D.; Duncan, J.M. Findings of case histories on the long-term performance of seepage barriers in dams. J. Geotech. Geoenviron. Eng. 2010, 136, 2–15. [Google Scholar] [CrossRef]
- Wang, X.-W.; Xu, Y.-S. Permeability property variation in sandy soil induced by suffusion via a horizontal seepage laboratory test. Acta Geotech. 2023, 18, 5285–5298. [Google Scholar] [CrossRef]
- Hu, Z.; Zhang, Y.; Yang, Z. Suffusion-induced evolution of mechanical and microstructural properties of gap-graded soils using CFD-DEM. J. Geotech. Geoenviron. Eng. 2020, 146, 04020024. [Google Scholar] [CrossRef]
- Aldulaimi, A.; Alsaadi, A. Review about incidents in dams and dike behaviors induced by internal erosion. Int. J. Res. Eng. Technol. 2021, 8, 1507–1513. [Google Scholar]
- Fisher, W.D.; Camp, T.K.; Krzhizhanovskaya, V.V. Anomaly detection in earth dam and levee passive seismic data using support vector machines and automatic feature selection. J. Comput. Sci. 2017, 20, 143–153. [Google Scholar] [CrossRef]
- Lin, H.; Zhang, W.; Guo, S.; Zhang, X.; Wang, L.; Zhang, J. Study on the Energy Evolution Mechanism and Fractal Characteristics of Coal Failure under Dynamic Loading. ACS Omega 2025, 10, 54710–54719. [Google Scholar] [CrossRef] [PubMed]
- Liu, Y.; Wang, L.; Yin, Z.-Y.; Hong, Y. A coupled CFD-DEM investigation into suffusion of gap-graded soil considering anisotropic stress conditions and flow directions. Acta Geotech. 2022, 18, 3111–3132. [Google Scholar] [CrossRef]
- Wang, P.; Ge, Y.; Wang, T.; Liu, Q.; Song, S. CFD-DEM modelling of suffusion in multi-layer soils with different fines contents and impermeable zones. J. Zhejiang Univ.-Sci. A 2022, 24, 6–19. [Google Scholar] [CrossRef]
- Xiong, H.; Zhang, Z.; Sun, X.; Yin, Z.; Chen, X. Clogging effect of fines in seepage erosion by using CFD–DEM. Comput. Geotech. 2022, 152, 105013. [Google Scholar] [CrossRef]
- Zhou, C.; Qian, J.-G.; Yin, Z.-Y.; Xiong, H. Suffusion in gap-graded granular soils subjected to strain-controlled cyclic loading with coupled CFD-DEM method. Transp. Geotech. 2023, 42, 101098. [Google Scholar] [CrossRef]
- El Shamy, U.; Aydin, F. Multiscale modeling of flood-induced piping in river levees. J. Geotech. Geoenviron. Eng. 2008, 134, 1385–1398. [Google Scholar] [CrossRef]
- Yilmaz, Y.; Deng, Y.; Chang, C.S.; Gokce, A. Strength–dilatancy and critical state behaviours of binary mixtures of graded sands influenced by particle size ratio and fines content. Géotechnique 2023, 73, 202–217. [Google Scholar] [CrossRef]
- Hu, Z.; Yang, Z.X.; Guo, N.; Zhang, Y.D. Multiscale modeling of seepage-induced suffusion and slope failure using a coupled FEM–DEM approach. Comput. Methods Appl. Mech. Eng. 2022, 398, 115177. [Google Scholar] [CrossRef]
- Vardoulakis, I.; Stavropoulou, M.; Papanastasiou, P. Hydro-mechanical aspects of the sand production problem. Transp. Porous Media 1996, 22, 225–244. [Google Scholar] [CrossRef]
- Steeb, H.; Diebels, S.; Vardoulakis, I. Modeling internal erosion in porous media. In Computer Applications in Geotechnical Engineering; American Society of Civil Engineers: Denver, CO, USA, 2007; pp. 1–10. [Google Scholar]
- Bouziane, A.; Benamar, A.; Tahakourt, A. Finite element analysis of internal erosion effect on the stability of dikes. In Internal Erosion in Earthdams, Dikes and Levees; Bonelli, S., Jommi, C., Sterpi, D., Eds.; Springer International Publishing: Cham, Switzerland, 2019; pp. 113–123. [Google Scholar]
- Deng, Z.; Wang, G.; Wang, Z.; Jin, W. Modelling erosion and stability degradation of a reservoir slope under periodic water level fluctuations. Comput. Geotech. 2024, 166, 106021. [Google Scholar] [CrossRef]
- Zhu, D.; Griffiths, D.V.; Fenton, G.A.; Huang, J. Probabilistic stability analyses of two-layer undrained slopes. Comput. Geotech. 2025, 182, 107178. [Google Scholar] [CrossRef]
- Yang, J.; Yin, Z.-Y.; Laouafa, F.; Hicher, P.-Y. Internal erosion in dike-on-foundation modeled by a coupled hydromechanical approach. Int. J. Numer. Anal. Methods Geomech. 2019, 43, 663–683. [Google Scholar] [CrossRef]
- Yang, J.; Yin, Z.-Y.; Laouafa, F.; Hicher, P.-Y. Three-dimensional hydromechanical modeling of internal erosion in dike-on-foundation. Int. J. Numer. Anal. Methods Geomech. 2020, 44, 1200–1218. [Google Scholar] [CrossRef]
- Lei, X.; He, S.; Chen, X.; Wong, H.; Wu, L.; Liu, E. A generalized interpolation material point method for modelling coupled seepage-erosion-deformation process within unsaturated soils. Adv. Water Resour. 2020, 141, 103578. [Google Scholar] [CrossRef]
- Ma, G.; Bui, H.; Lian, Y.; Tran, K.; Nguyen, G. A five-phase approach, SPH framework and applications for predictions of seepage-induced internal erosion and failure in unsaturated/saturated porous media. Comput. Methods Appl. Mech. Eng. 2022, 401, 115614. [Google Scholar] [CrossRef]
- Kozeny, J. Uber Kapillare Leitung des Wasser im Boden. Wien Akad Wiss 1927, 136, 271–306. [Google Scholar]
- Xu, S.; Zhu, Y.; Cai, Y.; Sun, H.; Cao, H.; Shi, J. Predicting the permeability coefficient of polydispersed sand via coupled CFD–DEM simulations. Comput. Geotech. 2022, 144, 104634. [Google Scholar] [CrossRef]
- Bi, J.; Luo, X.; Shen, H. Modeling of suffusion considering the influence of soil gradation. Transp. Porous Media 2021, 136, 765–790. [Google Scholar] [CrossRef]
- Richards, L.A. Capillary conduction of liquids through porous mediums. Physics 2004, 1, 318–333. [Google Scholar] [CrossRef]
- Van Genuchten, M.T. A closed-form equation for predicting the hydraulic conductivity of unsaturated soils. Soil Sci. Soc. Am. J. 1980, 44, 892–898. [Google Scholar] [CrossRef]
- Hughes, A.J. The Einstein relation between relative viscosity and volume concentration of suspensions of spheres. Nature 1954, 173, 1089–1090. [Google Scholar] [CrossRef]
- Borja, R.I. On the mechanical energy and effective stress in saturated and unsaturated porous continua. Int. J. Solids Struct. 2006, 43, 1764–1786. [Google Scholar] [CrossRef]
- Uzuoka, R.; Borja, R.I. Dynamics of unsaturated poroelastic solids at finite strain. Int. J. Numer. Anal. Methods Geomech. 2012, 36, 1535–1573. [Google Scholar] [CrossRef]
- Zabala, F.; Alonso, E.E. Progressive failure of Aznalcóllar dam using the material point method. Géotechnique 2011, 61, 795–808. [Google Scholar] [CrossRef]
- Yerro, A.; Alonso, E.E.; Pinyol, N.M. Run-out of landslides in brittle soils. Comput. Geotech. 2016, 80, 427–439. [Google Scholar] [CrossRef]
- Yerro, A.; Alonso, E.E.; Pinyol, N.M. The material point method for unsaturated soils. Géotechnique 2015, 65, 201–217. [Google Scholar] [CrossRef]
- Ke, L.; Takahashi, A. Experimental investigations on suffusion characteristics and its mechanical consequences on saturated cohesionless soil. Soils Found. 2014, 54, 713–730. [Google Scholar] [CrossRef]
- Zhu, Y.; Hu, L.; Xu, S.; Hu, Z.; Sun, H.; Weng, Z.; Wang, Y. Investigation on the mechanism of size effect on suffusion via CFD-DEM simulations. Acta Geotech. 2025, 20, 347–364. [Google Scholar] [CrossRef]
- Nguyen, N.H.T.; Bui, H.H.; Nguyen, G.D. Effects of material properties on the mobility of granular flow. Granul. Matter 2020, 22, 59. [Google Scholar] [CrossRef]
- Sterpi, D. Effects of the erosion and transport of fine particles due to seepage flow. Int. J. Geomech. 2003, 3, 111–122. [Google Scholar] [CrossRef]
- Terzaghi, K. Principles of soil mechanics. Eng. News Rec. 1925, 95, 832–836. [Google Scholar]
- Karthik, A.V.R.; Manideep, R.; Chavda, J.T. Sensitivity analysis of slope stability using finite element method. Innov. Infrastruct. Solut. 2022, 7, 184. [Google Scholar] [CrossRef]
- Kudai, K.; Sassa, S.; Yang, S.; Takada, K. Influence of soil and hydraulic conditions on the processes of internal erosion, cavity formation and collapse behind coastal structures. Coast. Eng. 2021, 170, 104013. [Google Scholar] [CrossRef]
Disclaimer/Publisher’s Note: The statements, opinions and data contained in all publications are solely those of the individual author(s) and contributor(s) and not of MDPI and/or the editor(s). MDPI and/or the editor(s) disclaim responsibility for any injury to people or property resulting from any ideas, methods, instructions or products referred to in the content. |
© 2026 by the authors. Licensee MDPI, Basel, Switzerland. This article is an open access article distributed under the terms and conditions of the Creative Commons Attribution (CC BY) license.




















