First Member of ‘Higher Endomychidae’ (Coleoptera: Coccinelloidea) from the Mid-Cretaceous Amber of Myanmar and New Insights into the Time of Origin of the Handsome Fungus Beetles †
Abstract
:Simple Summary
Abstract
1. Introduction
2. Materials and Methods
2.1. Examination and Deposition of Fossil Taxon
2.2. Morphological Dataset and Phylogenetic Analysis
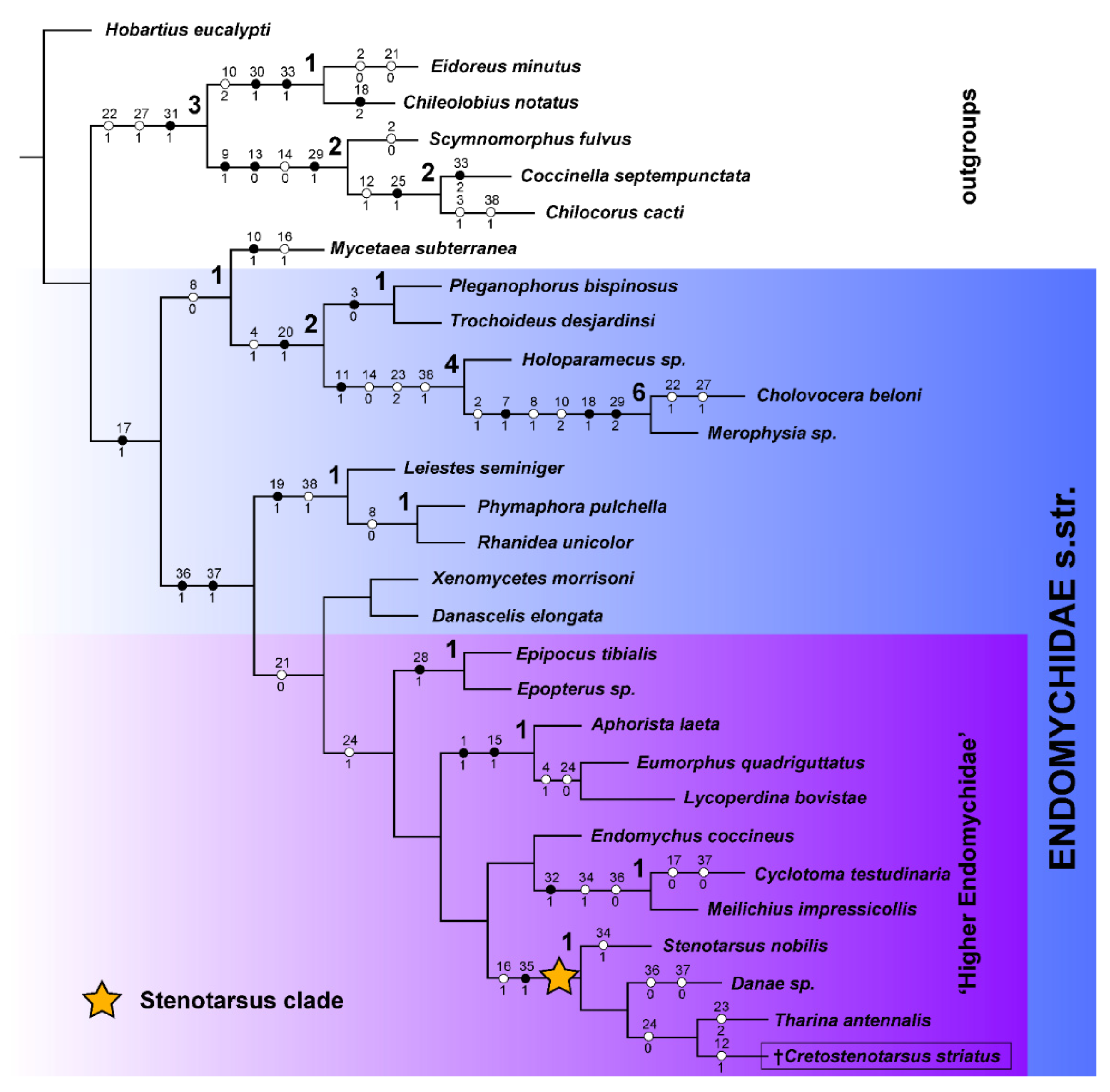
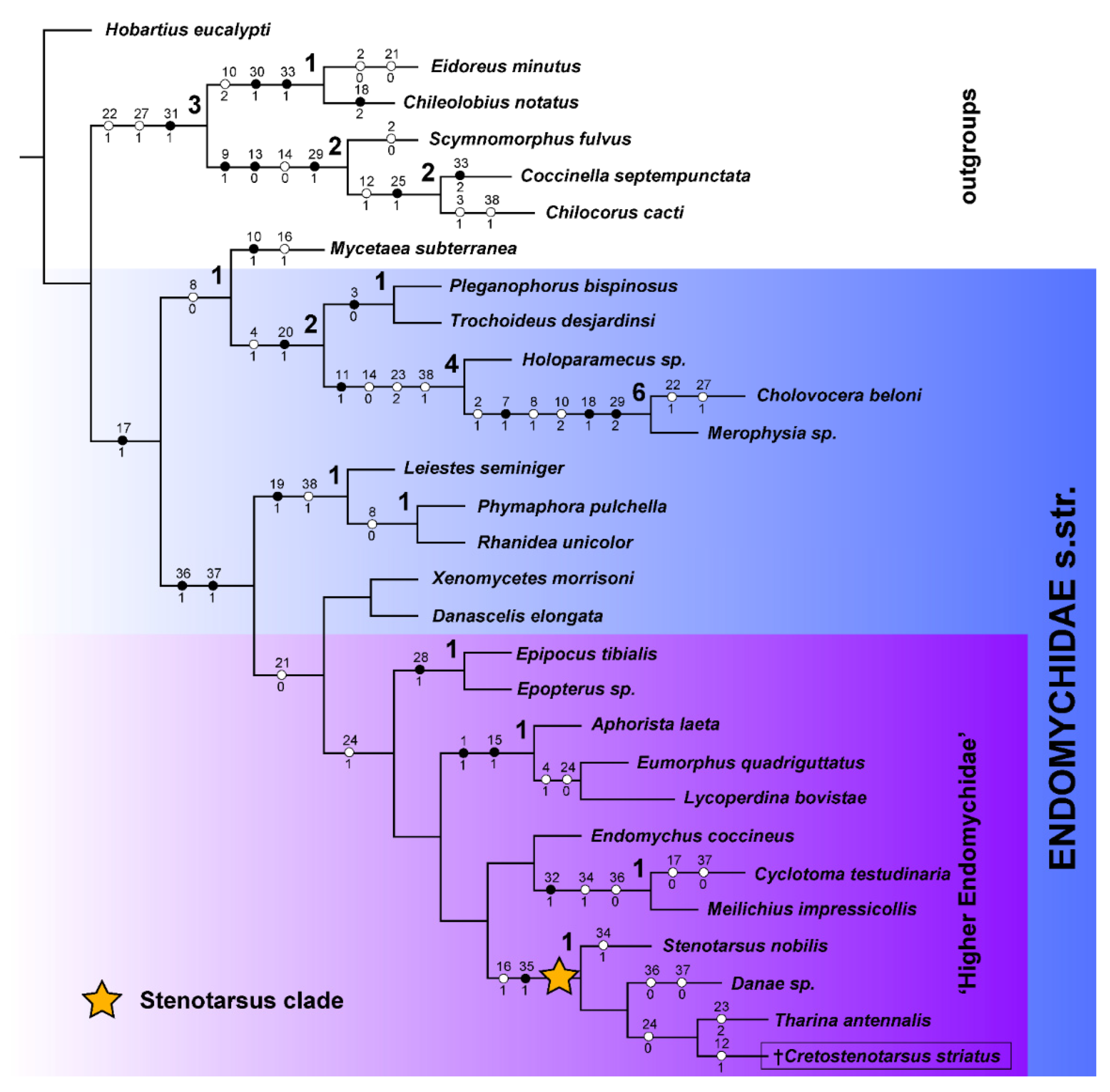
3. Results
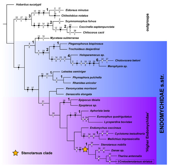
3.1. Phylogenetic Analysis of Morphological Dataset
3.2. Systematic Palaeontology
4. Discussion
5. Conclusions
Author Contributions
Funding
Institutional Review Board Statement
Informed Consent Statement
Data Availability Statement
Acknowledgments
Conflicts of Interest
Appendix A. List of Morphological Characters Used in Cladistics Analyses
Appendix B. Morphological Matrix Scored for 29 Taxa and 38 Characters Used for Cladistics Analyses in TNT
| Hobartius_eucalypti | 02301001000011000000000000000000000000 |
| Coccinella_septempunctata | 02300101100100000000111111101010200000 |
| Chilocorus_cacti | 021?0101100100000000111111101010000001 |
| Scymnomorphus_fulvus | 0021010110000000000011??01101010000000 |
| Mycetaea_subterranea | 02301000010011011000101001000000000000 |
| Holoparamecus_sp. | 02311000001010001001102001000000000001 |
| Cholovocera_beloni | 01111011021010001101112001102000000001 |
| Merophysia_sp. | 01111011021010001101102001002000000001 |
| Leiestes_seminiger | 02301001000011001010101001000000000111 |
| Phymaphora_pulchella | 02301000000011001010101001000000000111 |
| Rhanidea_unicolor | 02301000000011001010101001000000000111 |
| Cyclotoma_testudinaria | 02301001000011000000001101000001010000 |
| Meilichius_impressicollis | 02301001000011001000001101000001010010 |
| Epipocus_tibialis | 02301001000011001000001101010000000110 |
| Epopterus_sp. | 02301001000011001000001101010000000110 |
| Endomychus_coccineus | 02301001000011001000001101000000000110 |
| Stenotarsus_nobilis | 02301001000011011000001101000000011110 |
| Tharina_antennalis | 02301001000011011000002001000000001110 |
| Aphorista_laeta | 12301001000011101000001101000000000110 |
| Eumorphus_quadriguttatus | 12301001000011101000001101000000000110 |
| Lycoperdina_bovistae | 12311001000011101000001001000000000110 |
| Pleganophorus_bispinosus | 0201100000001100100110100100????000000 |
| Trochoideus_desjardinsi | 02011000000011001001101001000000000000 |
| Xenomycetes_morrisoni | 02301001000011001000001001000000000110 |
| Danascelis_elongata | 02301001000011001000001001000000000110 |
| Eidoreus_minutus | 00211001020011000000011001100110100000 |
| Chileolobius_notatus | 01310101020011000200111001100110100000 |
| Danae_sp. | 02301001000011011000001101000000001000 |
| Cretostenotarsus striatus | ?2301???0001??011000?0100?0????????110 |
Appendix C. Strict Consensus Tree from 16 Most Parsimonious Trees Calculated in TNT under Traditional Search Option

References
- Shockley, F.W.; Tomaszewska, K.W.; McHugh, J.V. An annotated checklist of the handsome fungus beetles of the world (Coleoptera: Cucujoidea: Endomychidae). Zootaxa 2009, 1999, 1–113. [Google Scholar] [CrossRef]
- Lawrence, J.F.; Newton, A.F. Families and subfamilies of Coleoptera (with selected genera, notes, references and data on family-group names). In Biology, Phylogeny and Classification of Coleoptera. Papers Celebrating the 80th Birthday of Roy A. Vol. 2, Crowson; Pakaluk, J., Ślipiński, S.A., Eds.; Muzeum i Instytut Zoologii PAN: Warszawa, Poland, 1995; pp. 779–1006. [Google Scholar]
- Tomaszewska, W. Morphology, phylogeny and classification of adult Endomychidae (Coleoptera: Cucujoidea). Ann. Zool. 2000, 50, 449–558. [Google Scholar]
- Tomaszewska, W. Phylogeny and generic classification of the subfamily Lycoperdininae with re-analysis of the family Endomychidae (Coleoptera: Cucujoidea). Ann. Zool. 2005, 55 (Suppl. S1), 1–172. [Google Scholar]
- Tomaszewska, W. Endomychidae Leach, 1815. In Handbook of Zoology, Vol. 2, Coleoptera; Leschen, R.A.B., Beutel, R.G., Lawrence, J.F., Eds.; Walter de Gruyter GmbH and Co. KG: Berlin, Germany; New York, NY, USA, 2010; pp. 442–454. [Google Scholar]
- Crowson, R.A. The Natural Classification of the Families of Coleoptera; Nathaniel Lloyd: London, UK, 1955; 187p. [Google Scholar]
- Robertson, J.A.; Ślipiński, S.A.; Moulton, M.; Shockley, F.W.; Giorgi, A.; Lord, N.P.; Mckenna, D.D.; Tomaszewska, W.; Forrester, J.; Miller, K.B.; et al. Phylogeny and classification of Cucujoidea and the recognition of a new superfamily Coccinelloidea (Coleoptera: Cucujiformia). Syst. Entomol. 2015, 40, 745–778. [Google Scholar] [CrossRef]
- Shockley, F.W.; Alekseev, V.I. Glesirhanis bercioi, a new genus and species from Baltic amber (Coleoptera: Endomychidae: Leiestinae) with a checklist and nomenclatural notes regarding fossil Endomychidae. Zootaxa 2014, 3755, 391–400. [Google Scholar] [CrossRef] [Green Version]
- Alekseev, V.I.; Tomaszewska, W. New handsome fungus beetles (Coleoptera: Coccinelloidea: Anamorphidae, Endomychidae) from European amber of the Upper Eocene. Palaeontol. Electron. 2018, 21, 1–23. [Google Scholar] [CrossRef] [Green Version]
- Reike, H.P.; Alekseev, V.I.; Gröhn, C.; Arlt, T.; Manke, I. First extinct species of the genus Holoparamecus (Coleoptera: Merophysiidae: Holoparamecinae) from Eocene amber deposits. Stud. Rep. Taxonom. Ser. 2020, 16, 241–255. [Google Scholar]
- Tomaszewska, W.; Ślipiński, A.; Bai, M.; Zhang, W.; Ren, D. The oldest representatives of Endomychidae (Coleoptera: Coccinelloidea) from the Cretaceous Burmese amber. Cretac. Res. 2018, 91, 287–298. [Google Scholar] [CrossRef]
- Li, Y.-D.; Tomaszewska, W.; Huang, D.-Y.; Cai, C.-Y. Rhomeocalpsua torosa gen. et sp. nov., a uknique lineage of Endomychidae from mid-Cretaceous Burmese amber (Coleoptera: Coccinelloidea). Palaeoentomology 2022, 5, 146–154. [Google Scholar] [CrossRef]
- Shi, G.; Grimaldi, D.A.; Harlow, G.E.; Wang, J.; Wang, J.; Yang, M.; Lei, W.; Li, Q.; Li, X. Age constraint on Burmese amber based on U-Pb dating of zircons. Cretac. Res. 2012, 37, 155–163. [Google Scholar] [CrossRef]
- McKenna, D.D.; Wild, A.L.; Kanda, K.; Bellamy, C.L.; Beutel, R.G.; Caterino, M.S.; Farnum, C.W.; Hawks, D.C.; Ivie, M.A.; Jameson, M.L.; et al. The beetle tree of life reveals that Coleoptera survived end of Permian mass extinction to diversify during the cretaceous terrestrial revolution. Syst. Entomol. 2015, 40, 835–880. [Google Scholar] [CrossRef] [Green Version]
- Cai, C.; Tihelka, E.; Giacomelli, M.; Lawrence, J.F.; Ślipiński, A.; Kundrata, R.; Yamamoto, S.; Thayer, M.K.; Newton, A.F.; Leschen, R.A.; et al. Integrated phylogenomics and fossil data illuminate the evolution of beetles. R. Soc. Open Sci. 2022, 9, 211771. [Google Scholar] [CrossRef] [PubMed]
- Grimaldi, D.A.; Engel, M.S.; Nascimbene, P.C. Fossiliferous Cretaceous amber from Myanmar (Burma): Its rediscovery, biotic diversity, and paleontological significance. Am. Mus. Novit. 2002, 3361, 1–72. [Google Scholar] [CrossRef] [Green Version]
- Ross, A.J.; Mellish, C.; York, P.; Crighton, B. Burmese amber. In Biodiversity of Fossils in Amber from the Major World Deposits; Penney, D., Ed.; Siri Scientific Press: Manchester, UK, 2010; pp. 208–235. [Google Scholar]
- Shi, C.; Cai, H.H.; Jiang, R.X.; Wang, S.; Engel, M.S.; Yuan, J.; Bai, M.; Yang, D.; Long, C.L.; Zhao, Z.T.; et al. Balance scientific and ethical concerns to achieve a nuanced perspective on ‘blood amber’. Nat. Ecol. Evol. 2021, 5, 705–706. [Google Scholar] [CrossRef] [PubMed]
- Goloboff, P.A.; Catalano, S.A. TNT version 1.5, including a full implementation of phylogenetic morphometrics. Cladistics 2016, 32, 221–238. [Google Scholar] [CrossRef]
- Nixon, K.C. WinClada. Published by the author: Ithaca, NY, USA,, 2002. [Google Scholar]
- Berendt, G. Die im Bernstein Befindlichen Organischen Reste der Vorwelt Gesammelt in Verbindung Mit Mehreren Bearbeitet. Erster Band. Abtheilung, I. Der Bernstein Und Die in Ihm Befindlichen Pflanzenreste der Vorwelt; Nikolaische Buchhandlung: Danzig, Poland, 1845; 125p. [Google Scholar]
- Menge, F. Lebenszeichen vorweltischer im Bernstein eingeschlossener Thiere; Schüler Petrischule: Danzig, Poland, 1856; 32p. [Google Scholar]
- Motschulsky, V.I. Voyages. Lettres de M. de Motschulsky a M. Menetries. No. 3. New York le 15 Juillet 1654. Études Entomol. 1856, 5, 21–38. [Google Scholar]
- Klebs, R. Über Bernsteineinschlüsse im allgemeinen und die Coleopteren meiner Bernsteinssammlung. Schr. Phys. Okon. Ges. Zu Königsberg 1910, 51, 217–242. [Google Scholar]
- Strohecker, H.F. Coleoptera Fam. Endomychidae. In Genera Insectorum; Wystman, P., Ed.; Desmet-Verneuil: Bruxelles, Belgique, 1953; 140p, 5 pls. [Google Scholar]
- Spahr, U. Systematischer Katalog der Bernstein- und Kopal-Käfer (Coleoptera). Stutt. Beitr. Naturkd. B. 1981, 80, 1–107. [Google Scholar]
- Carpenter, F.M. Treatise on Invertebrate Paleontology. Part R, Arthropoda 4, Volume 4. Superclass Hexapoda; Geological Society of America: Boulder, CO, USA, 1992; pp. 1–655. [Google Scholar]
- Kirejtschuk, A.G.; Nel, A. New genera and species of Cucujiformia (Coleoptera, Polyphaga) from lowermost Eocene French amber. Denisia 2009, 26, 103–118. [Google Scholar]
- Ponomarenko, A.G. Superorder Scarabaeoidea Laicharting, 1781. Order Coleoptera Linne, 1758. The beetles. In History of Insects; Rasnitsyn, A.P., Quicke, D.L.J., Eds.; Kluwer: Dordrecht, The Netherlands, 2002; pp. 164–176. [Google Scholar]
- Poinar, G.O.; Poinar, R. What Bugged the Dinosaurs? Insects, Disease, and Death in the Cretaceous; Princeton University Press: Princeton, NJ, USA, 2008; 264p. [Google Scholar]
- Tomaszewska, K.W. A review and a phylogenetic analysis of the genera of Leiestinae (Coleoptera, Endomychidae). Dtsch. Entomol. Z. 2000, 47, 65–86. [Google Scholar] [CrossRef]
- Toussaint, E.F.A.; Seidel, M.; Arriaga-Varela, E.; Hájek, J.; Král, D.; Sekerka, L.; Short, A.E.Z.; Fikáček, M. The peril of dating beetles. Syst. Entomol. 2017, 42, 1–10. [Google Scholar] [CrossRef] [Green Version]


Publisher’s Note: MDPI stays neutral with regard to jurisdictional claims in published maps and institutional affiliations. |
© 2022 by the authors. Licensee MDPI, Basel, Switzerland. This article is an open access article distributed under the terms and conditions of the Creative Commons Attribution (CC BY) license (https://creativecommons.org/licenses/by/4.0/).
Share and Cite
Tomaszewska, W.; Szawaryn, K.; Arriaga-Varela, E. First Member of ‘Higher Endomychidae’ (Coleoptera: Coccinelloidea) from the Mid-Cretaceous Amber of Myanmar and New Insights into the Time of Origin of the Handsome Fungus Beetles. Insects 2022, 13, 690. https://doi.org/10.3390/insects13080690
Tomaszewska W, Szawaryn K, Arriaga-Varela E. First Member of ‘Higher Endomychidae’ (Coleoptera: Coccinelloidea) from the Mid-Cretaceous Amber of Myanmar and New Insights into the Time of Origin of the Handsome Fungus Beetles. Insects. 2022; 13(8):690. https://doi.org/10.3390/insects13080690
Chicago/Turabian StyleTomaszewska, Wioletta, Karol Szawaryn, and Emmanuel Arriaga-Varela. 2022. "First Member of ‘Higher Endomychidae’ (Coleoptera: Coccinelloidea) from the Mid-Cretaceous Amber of Myanmar and New Insights into the Time of Origin of the Handsome Fungus Beetles" Insects 13, no. 8: 690. https://doi.org/10.3390/insects13080690
APA StyleTomaszewska, W., Szawaryn, K., & Arriaga-Varela, E. (2022). First Member of ‘Higher Endomychidae’ (Coleoptera: Coccinelloidea) from the Mid-Cretaceous Amber of Myanmar and New Insights into the Time of Origin of the Handsome Fungus Beetles. Insects, 13(8), 690. https://doi.org/10.3390/insects13080690

