The Repertoire of Tissue Inhibitors of Metalloproteases: Evolution, Regulation of Extracellular Matrix Proteolysis, Engineering and Therapeutic Challenges
Abstract
1. Introduction
2. The Role of TIMPs in the Regulation of ECM-Component Turnover and Pathologies
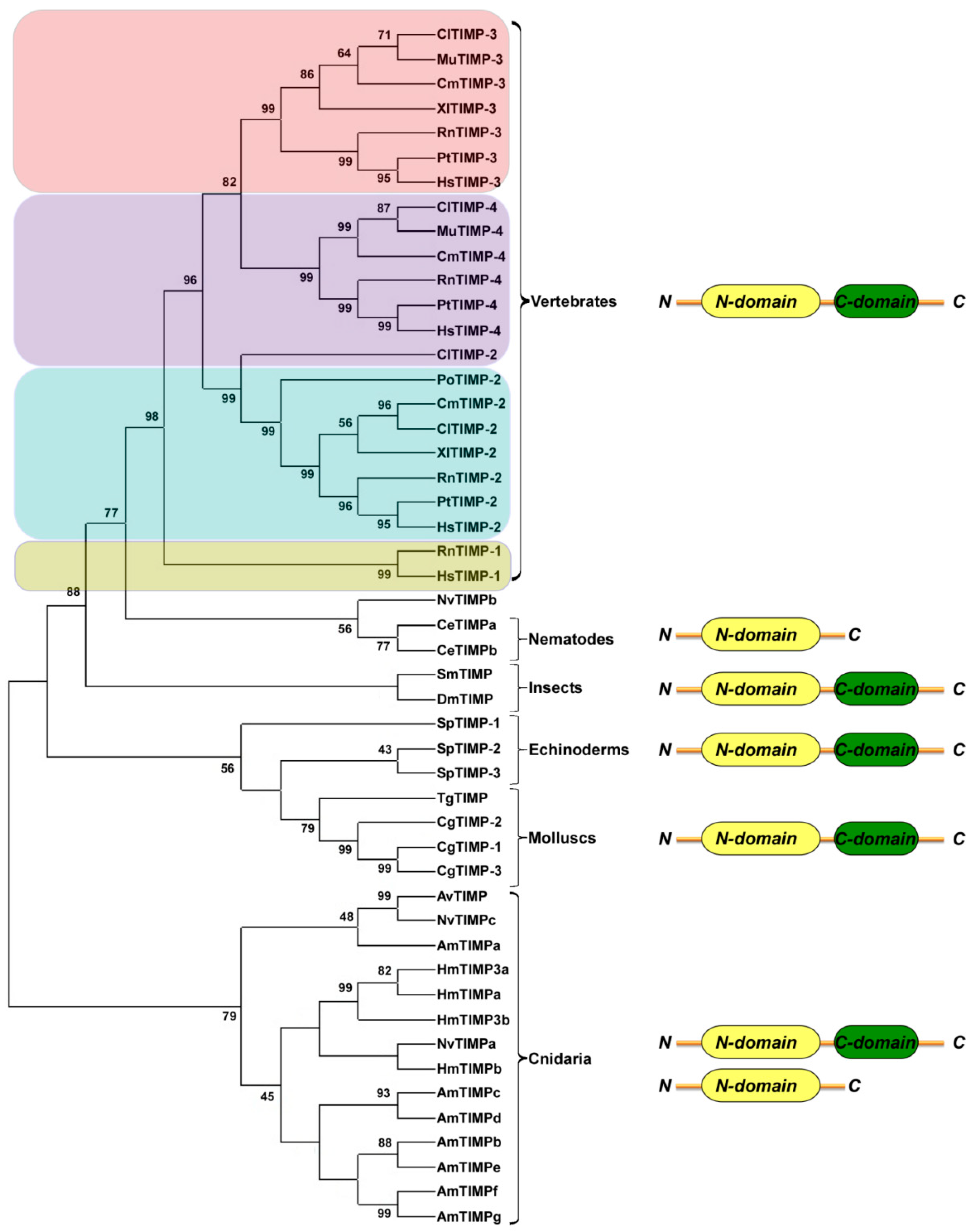
3. The Diversity of TIMP Homologues
4. TIMPs: Explore the Past to Understand the Present and Shape the Future
- i.
- Database analyses by motif and/or the homology screening of the specific distribution of key amino-acid residues or the selection of matching sequences on the basis of the occurrence of specific parameters as regional and structural constraints in the mapping of precise amino-acid residues, including the secondary structural elements and local solvent accessibility that are required for MMP inhibition and ECM interaction.
- ii.
- The recovery of matching sequences, sequence optimisation via codon-bias removal and gene synthesis for optimal mammalian expression.
- iii.
- Cloning into appropriate mammalian expression vectors and subsequent functional testing on different cell lines. This includes the analyses of the inhibitory profile of selected TIMPs towards members of human MMPs, ADAMs and ADAMTSs; collagen-degradation assays for those TIMPs with high selectivity for collagenases (MMP-1, MMP-8, MMP-13); aggrecan-degradation assays for those TIMPs with high selectivity for ADAMTSs; and APP- or TNF-shedding assays for TIMPs inhibiting ADAM10 or ADAM17, respectively.
- iv.
- Finally, because the half-life of TIMP-3 in tissue is positively regulated by interactions with components of the ECM and negatively regulated by endocytosis and lysosomal degradation, which occur via interactions with scavenger receptor LDL receptor-related protein-1 (LRP-1) [90], the identification of selected TIMPs with reduced affinity for LRP1 would result in increased MMP inhibition.
5. Conclusions
Author Contributions
Funding
Institutional Review Board Statement
Informed Consent Statement
Data Availability Statement
Conflicts of Interest
References
- Murphy, G. Tissue inhibitors of metalloproteinases. Genome Biol. 2011, 12, 233. [Google Scholar] [CrossRef] [PubMed]
- Brew, K.; Nagase, H. The tissue inhibitors of metalloproteinases (TIMPs): An ancient family with structural and functional diversity. Biochim. Biophys. Acta 2010, 1803, 55–71. [Google Scholar] [CrossRef]
- Okamoto, T.; Akaike, T.; Suga, M.; Tanase, S.; Horie, H.; Miyajima, S.; Ando, M.; Ichinose, Y.; Maeda, H. Activation of human matrix metalloproteinases by various bacterial proteinases. J. Biol. Chem. 1997, 272, 6059–6066. [Google Scholar] [CrossRef] [PubMed]
- Montagnani, C.; Avarre, J.C.; de Lorgeril, J.; Quiquand, M.; Boulo, V.; Escoubas, J.M. First evidence of the activation of Cg-timp, an immune response component of Pacific oysters, through a damage-associated molecular pattern pathway. Dev. Comp. Immunol. 2007, 31, 1–11. [Google Scholar] [CrossRef]
- Murphy, G.; Nagase, H. Progress in matrix metalloproteinase research. Mol. Aspects Med. 2008, 29, 290–308. [Google Scholar] [CrossRef]
- Brew, K.; Dinakarpandian, D.; Nagase, H. Tissue inhibitors of metalloproteinases: Evolution, structure and function. Biochim. Biophys. Acta 2000, 1477, 267–283. [Google Scholar] [CrossRef]
- Carreca, A.P.; Pravatà, V.M.; Markham, M.; Bonelli, S.; Murphy, G.; Nagase, H.; Troeberg, L.; Scilabra, S.D. TIMP-3 facilitates binding of target metalloproteinases to the endocytic receptor LRP-1 and promotes scavenging of MMP-1. Sci. Rep. 2020, 10, 1–12. [Google Scholar] [CrossRef]
- Egeblad, M.; Werb, Z. New functions for the matrix metalloproteinases in cancer progression. Nat. Rev. Cancer 2002, 2, 161–174. [Google Scholar] [CrossRef]
- Murphy, G.; Nagase, H. Reappraising metalloproteinases in rheumatoid arthritis and osteoarthritis: Destruction or repair? Nat. Clin. Pract. Rheumatol. 2008, 4, 128–135. [Google Scholar] [CrossRef]
- Nicosia, A.; Maggio, T.; Costa, S.; Salamone, M.; Tagliavia, M.; Mazzola, S.; Gianguzza, F.; Cuttitta, A. Maintenance of a Protein Structure in the Dynamic Evolution of TIMPs over 600 Million Years. Genome Biol. Evol. 2016, 8, 1056–1071. [Google Scholar] [CrossRef]
- Su, C.-W.; Lin, C.-W.; Yang, W.-E.; Yang, S.-F. TIMP-3 as a therapeutic target for cancer. Ther. Adv. Med. Oncol. 2019, 11, 1758835919864247. [Google Scholar] [CrossRef] [PubMed]
- Takawale, A.; Zhang, P.; Azad, A.; Wang, W.; Wang, X.; Murray, A.G.; Kassiri, Z. Myocardial overexpression of TIMP3 after myocardial infarction exerts beneficial effects by promoting angiogenesis and suppressing early proteolysis. Am. J. Physiol. Circ. Physiol. 2017, 313, H224–H236. [Google Scholar] [CrossRef] [PubMed]
- Selman, M.; Ruiz, V.; Cabrera, S.; Segura, L.; Ramírez, R.; Barrios, R.; Pardo, A. TIMP-1, -2, -3, and -4 in idiopathic pulmonary fibrosis. A prevailing nondegradative lung microenvironment? Am. J. Physiol. Cell. Mol. Physiol. 2000, 279, L562–L574. [Google Scholar] [CrossRef] [PubMed]
- Kashiwagi, M.; Tortorella, M.; Nagase, H.; Brew, K. TIMP-3 is a potent inhibitor of aggrecanase 1 (ADAM-TS4) and aggrecanase 2 (ADAM-TS5). J. Biol. Chem. 2001, 276, 12501–12504. [Google Scholar] [CrossRef]
- Amour, A.; Knight, C.G.; Webster, A.; Slocombe, P.M.; Stephens, P.E.; Knäuper, V.; Docherty, A.J.P.; Murphy, G. The in vitro activity of ADAM-10 is inhibited by TIMP-1 and TIMP-3. FEBS Lett. 2000, 473, 275–279. [Google Scholar] [CrossRef]
- Roten, L.; Nemoto, S.; Simsic, J.; Coker, M.L.; Rao, V.; Baicu, S.; Defreyte, G.; Soloway, P.J.; Zile, M.R.; Spinale, F.G. Effects of gene deletion of the tissue inhibitor of the matrix metalloproteinase-type 1 (TIMP-1) on left ventricular geometry and function in mice. J. Mol. Cell. Cardiol. 2000, 32, 109–120. [Google Scholar] [CrossRef]
- Duan, J.X.; Rapti, M.; Tsigkou, A.; Lee, M.H. Expanding the Activity of Tissue Inhibitors of Metalloproteinase (TIMP)-1 against Surface-Anchored Metalloproteinases by the Replacement of Its C-Terminal Domain: Implications for Anti-Cancer Effects. PLoS ONE 2015, 10, e0136384. [Google Scholar] [CrossRef]
- Raeeszadeh-Sarmazdeh, M.; Greene, K.A.; Sankaran, B.; Downey, G.P.; Radisky, D.C.; Radisky, E.S. Directed evolution of the metalloproteinase inhibitor TIMP-1 reveals that its N- and C-terminal domains cooperate in matrix metalloproteinase recognition. J. Biol. Chem. 2019, 294, 9476–9488. [Google Scholar] [CrossRef]
- Lieu, S.; Hansen, E.; Dedini, R.; Behonick, D.; Werb, Z.; Miclau, T.; Marcucio, R.; Colnot, C. Impaired remodeling phase of fracture repair in the absence of matrix metalloproteinase-2. Dis. Model. Mech. 2011, 4, 203–211. [Google Scholar] [CrossRef]
- Pushpakumar, S.; Kundu, S.; Pryor, T.; Givvimani, S.; Lederer, E.; Tyagi, S.C.; Sen, U. Angiotensin-II induced hypertension and renovascular remodelling in tissue inhibitor of metalloproteinase 2 knockout mice. J. Hypertens. 2013, 31, 2270–2281. [Google Scholar] [CrossRef]
- Esposito, C.; Foschi, A.; Parrilla, B.; Cornacchia, F.; Fasoli, G.; Plati, A.R.; De Mauri, A.; Mazzullo, T.; Scudellaro, R.; Dal Canton, A. Effect of calcineurin inhibitors on extracellular matrix turnover in isolated human glomeruli. Transplant. Proc. 2004, 36, 695–697. [Google Scholar] [CrossRef]
- Ratajczak-Wielgomas, K.; Gosk, J.; Rabczyński, J.; Augoff, K.; Podhorska-Okołów, M.; Gamian, A.; Rutowski, R. Expression of MMP-2, TIMP-2, TGF-β1, and decorin in Dupuytren’s contracture. Connect. Tissue Res. 2012, 53, 469–477. [Google Scholar] [CrossRef]
- Ulrich, D.; Ulrich, F.; Piatkowski, A.; Pallua, N. Expression of matrix metalloproteinases and their inhibitors in cords and nodules of patients with Dupuytren’s disease. Arch. Orthop. Trauma Surg. 2009, 129, 1453–1459. [Google Scholar] [CrossRef] [PubMed]
- Georgescu, S.P.; Aronovitz, M.J.; Iovanna, J.L.; Patten, R.D.; Kyriakis, J.M.; Goruppi, S. Decreased metalloprotease 9 induction, cardiac fibrosis, and higher autophagy after pressure overload in mice lacking the transcriptional regulator p8. Am. J. Physiol. Cell Physiol. 2011, 301, C1046–C1056. [Google Scholar] [CrossRef]
- Kandalam, V.; Basu, R.; Abraham, T.; Wang, X.; Soloway, P.D.; Jaworski, D.M.; Oudit, G.Y.; Kassiri, Z. TIMP2 deficiency accelerates adverse post-myocardial infarction remodeling because of enhanced MT1-MMP activity despite lack of MMP2 activation. Circ. Res. 2010, 106, 796–808. [Google Scholar] [CrossRef]
- Mahmoodi, M.; Sahebjam, S.; Smookler, D.; Khokha, R.; Mort, J.S. Lack of tissue inhibitor of metalloproteinases-3 results in an enhanced inflammatory response in antigen-induced arthritis. Am. J. Pathol. 2005, 166, 1733–1740. [Google Scholar] [CrossRef]
- Sahebjam, S.; Khokha, R.; Mort, J.S. Increased collagen and aggrecan degradation with age in the joints of Timp3(-/-) mice. Arthritis Rheum. 2007, 56, 905–909. [Google Scholar] [CrossRef]
- Parks, W.C.; Wilson, C.L.; López-Boado, Y.S. Matrix metalloproteinases as modulators of inflammation and innate immunity. Nat. Rev. Immunol. 2004, 4, 617–629. [Google Scholar] [CrossRef]
- McCawley, L.J.; Matrisian, L.M. Matrix metalloproteinases: They’re not just for matrix anymore! Curr. Opin. Cell Biol. 2001, 13, 534–540. [Google Scholar] [CrossRef]
- Jung, K.K.; Liu, X.W.; Chirco, R.; Fridman, R.; Kim, H.R.C. Identification of CD63 as a tissue inhibitor of metalloproteinase-1 interacting cell surface protein. EMBO J. 2006, 25, 3934. [Google Scholar] [CrossRef]
- D’Angelo, R.C.; Liu, X.W.; Najy, A.J.; Jung, Y.S.; Won, J.; Chai, K.X.; Fridman, R.; Kim, H.R.C. TIMP-1 via TWIST1 induces EMT phenotypes in human breast epithelial cells. Mol. Cancer Res. 2014, 12, 1324–1333. [Google Scholar] [CrossRef] [PubMed]
- Liu, X.W.; Bernardo, M.M.; Fridman, R.; Kim, H.R.C. Tissue inhibitor of metalloproteinase-1 protects human breast epithelial cells against intrinsic apoptotic cell death via the focal adhesion kinase/phosphatidylinositol 3-kinase and MAPK signaling pathway. J. Biol. Chem. 2003, 278, 40364–40372. [Google Scholar] [CrossRef]
- Warner, R.B.; Najy, A.J.; Jung, Y.S.; Fridman, R.; Kim, S.; Kim, H.R.C. Establishment of Structure-Function Relationship of Tissue Inhibitor of Metalloproteinase-1 for Its Interaction with CD63: Implication for Cancer Therapy. Sci. Rep. 2020, 10, 1–8. [Google Scholar] [CrossRef]
- Kuvaja, P.; Talvensaari-Mattila, A.; Turpeenniemi-Hujanen, T. High preoperative plasma TIMP-1 is prognostic for early relapse in primary breast carcinoma. Int. J. Cancer 2008, 123, 846–851. [Google Scholar] [CrossRef]
- Hekmat, O.; Munk, S.; Fogh, L.; Yadav, R.; Francavilla, C.; Horn, H.; Würtz, S.Ø.; Schrohl, A.S.; Damsgaard, B.; Rømer, M.U.; et al. TIMP-1 increases expression and phosphorylation of proteins associated with drug resistance in breast cancer cells. J. Proteome Res. 2013, 12, 4136–4151. [Google Scholar] [CrossRef]
- Davidsen, M.L.; Würtz, S.; Rømer, M.U.; Sørensen, N.M.; Johansen, S.K.; Christensen, I.J.; Larsen, J.K.; Offenberg, H.; Brünner, N.; Lademann, U. TIMP-1 gene deficiency increases tumour cell sensitivity to chemotherapy-induced apoptosis. Br. J. Cancer 2006, 95, 1114–1120. [Google Scholar] [CrossRef]
- Fernandez, C.A.; Roy, R.; Lee, S.; Yang, J.; Panigrahy, D.; Van Vliet, K.J.; Moses, M.A. The anti-angiogenic peptide, loop 6, binds insulin-like growth factor-1 receptor. J. Biol. Chem. 2010, 285, 41886–41895. [Google Scholar] [CrossRef]
- Hoegy, S.E.; Oh, H.R.; Corcoran, M.L.; Stetler-Stevenson, W.G. Tissue inhibitor of metalloproteinases-2 (TIMP-2) suppresses TKR-growth factor signaling independent of metalloproteinase inhibition. J. Biol. Chem. 2001, 276, 3203–3214. [Google Scholar] [CrossRef]
- Escalona, R.M.; Bilandzic, M.; Western, P.; Kadife, E.; Kannourakis, G.; Findlay, J.K.; Ahmed, N. TIMP-2 regulates proliferation, invasion and STAT3-mediated cancer stem cell-dependent chemoresistance in ovarian cancer cells. BMC Cancer 2020, 20, 1–24. [Google Scholar] [CrossRef]
- Seo, D.W.; Li, H.; Guedez, L.; Wingfield, P.T.; Diaz, T.; Salloum, R.; Wei, B.Y.; Stetler-Stevenson, W.G. TIMP-2 mediated inhibition of angiogenesis: An MMP-independent mechanism. Cell 2003, 114, 171–180. [Google Scholar] [CrossRef]
- Peeney, D.; Jensen, S.M.; Castro, N.P.; Kumar, S.; Noonan, S.; Handler, C.; Kuznetsov, A.; Shih, J.; Tran, A.D.; Salomon, D.S.; et al. TIMP-2 suppresses tumor growth and metastasis in murine model of triple-negative breast cancer. Carcinogenesis 2020, 41, 313–325. [Google Scholar] [CrossRef]
- Gu, P.; Xing, X.; Tänzer, M.; Röcken, C.; Weichert, W.; Ivanauskas, A.; Pross, M.; Peitz, U.; Malfertheiner, P.; Schmid, R.M.; et al. Frequent Loss of TIMP-3 Expression in Progression of Esophageal and Gastric Adenocarcinomas. Neoplasia 2008, 10, 563. [Google Scholar] [CrossRef] [PubMed]
- Masson, D.; Rioux-Leclercq, N.; Fergelot, P.; Jouan, F.; Mottier, S.; Théoleyre, S.; Bach-Ngohou, K.; Patard, J.J.; Denis, M.G. Loss of expression of TIMP3 in clear cell renal cell carcinoma. Eur. J. Cancer 2010, 46, 1430–1437. [Google Scholar] [CrossRef]
- Barski, D.; Wolter, M.; Reifenberger, G.; Riemenschneider, M.J. Hypermethylation and Transcriptional Downregulation of the TIMP3 Gene is Associated with Allelic Loss on 22q12.3 and Malignancy in Meningiomas. Brain Pathol. 2010, 20, 623. [Google Scholar] [CrossRef] [PubMed]
- Wild, A.; Ramaswamy, A.; Langer, P.; Celik, I.; Fendrich, V.; Chaloupka, B.; Simon, B.; Bartsch, D.K. Frequent methylation-associated silencing of the tissue inhibitor of metalloproteinase-3 gene in pancreatic endocrine tumors. J. Clin. Endocrinol. Metab. 2003, 88, 1367–1373. [Google Scholar] [CrossRef] [PubMed]
- Yu, X.F.; Yang, C.; Liang, L.H.; Liu, B.; Zhou, B.; Li, B.; Han, Z.C. Inhibition of human leukemia xenograft in nude mice by adenovirus-mediated tissue inhibitor of metalloproteinase-3. Leukemia 2005, 20, 1–8. [Google Scholar] [CrossRef] [PubMed]
- Baker, A.H.; George, S.J.; Zaltsman, A.B.; Murphy, G.; Newby, A.C. Inhibition of invasion and induction of apoptotic cell death of cancer cell lines by overexpression of TIMP-3. Br. J. Cancer 1999, 79, 1347. [Google Scholar] [CrossRef] [PubMed]
- Lizarraga, F.; Espinosa, M.; Ceballos-Cancino, G.; Vazquez-Santillan, K.; Bahena-Ocampo, I.; Schwarz-Cruz y Celis, A.; Vega-Gordillo, M.; Garcia Lopez, P.; Maldonado, V.; Melendez-Zajgla, J. Tissue inhibitor of metalloproteinases-4 (TIMP-4) regulates stemness in cervical cancer cells. Mol. Carcinog. 2016, 55, 1952–1961. [Google Scholar] [CrossRef] [PubMed]
- Hynes, R.O. Extracellular matrix: Not just pretty fibrils. Science 2009, 326, 1216. [Google Scholar] [CrossRef]
- Ball, E.E.; Hayward, D.C.; Saint, R.; Miller, D.J. A simple plan—cnidarians and the origins of developmental mechanisms. Nat. Rev. Genet. 2004, 5, 567–577. [Google Scholar] [CrossRef]
- Morris, S.C. Darwin’s dilemma: The realities of the Cambrian explosion. Philos. Trans. R. Soc. B Biol. Sci. 2006, 361, 1069–1083. [Google Scholar] [CrossRef] [PubMed]
- Sarras, M.P.; Deutzmann, R. Hydra and Niccolo Paganini (1782-1840)-Two peas in a pod? The molecular basis of extracellular matrix structure in the invertebrate, hydra. BioEssays 2001, 23, 716–724. [Google Scholar] [CrossRef]
- Shimizu, H.; Aufschnaiter, R.; Li, L.; Sarras, M.P.; Borza, D.B.; Abrahamson, D.R.; Sado, Y.; Zhang, X. The extracellular matrix of hydra is a porous sheet and contains type IV collagen. Zoology 2008, 111, 410–418. [Google Scholar] [CrossRef]
- Leontovich, A.A.; Zhang, J.; Shimokawa, K.I.; Nagase, H.; Sarras, M.P. A novel hydra matrix metalloproteinase (HMMP) functions in extracellular matrix degradation, morphogenesis and the maintenance of differentiated cells in the foot process. Development 2000, 127, 907–920. [Google Scholar] [CrossRef] [PubMed]
- Yan, L.; Leontovich, A.; Fei, K.; Sarras, M.P. Hydra metalloproteinase 1: A secreted astacin metalloproteinase whose apical axis expression is differentially regulated during head regeneration. Dev. Biol. 2000, 219, 115–128. [Google Scholar] [CrossRef]
- Fujisawa, T. Hydra regeneration and epitheliopeptides. Dev. Dyn. 2003, 226, 182–189. [Google Scholar] [CrossRef]
- Sarras, M.P. Components, structure, biogenesis and function of the Hydra extracellular matrix in regeneration, pattern formation and cell differentiation. Int. J. Dev. Biol. 2012, 56, 567–576. [Google Scholar] [CrossRef]
- Seipel, K.; Schmid, V. Evolution of striated muscle: Jellyfish and the origin of triploblasty. Dev. Biol. 2005, 282, 14–26. [Google Scholar] [CrossRef]
- Technau, U.; Steele, R.E. Evolutionary crossroads in developmental biology: Cnidaria. Development 2011, 138, 1447–1458. [Google Scholar] [CrossRef]
- Bode, H.R. Axial patterning in hydra. Cold Spring Harb. Perspect. Biol. 2009, 1, a000463. [Google Scholar] [CrossRef]
- Bosch, T.C.G. Why polyps regenerate and we don’t: Towards a cellular and molecular framework for Hydra regeneration. Dev. Biol. 2007, 303, 421–433. [Google Scholar] [CrossRef]
- Moya, A.; Ganot, P.; Furla, P.; Sabourault, C. The transcriptomic response to thermal stress is immediate, transient and potentiated by ultraviolet radiation in the sea anemone Anemonia viridis. Mol. Ecol. 2012, 21, 1158–1174. [Google Scholar] [CrossRef]
- Martindale, M.Q.; Finnerty, J.R.; Henry, J.Q. The Radiata and the evolutionary origins of the bilaterian body plan. Mol. Phylogenet. Evol. 2002, 24, 358–365. [Google Scholar] [CrossRef]
- Pohar, N.; Godenschwege, T.A.; Buchner, E. Invertebrate tissue inhibitor of metalloproteinase: Structure and nested gene organization within the synapsin locus is conserved from Drosophila to human. Genomics 1999, 57, 293–296. [Google Scholar] [CrossRef] [PubMed]
- Wang, Q.; Bao, Y.; Huo, L.; Gu, H.; Lin, Z. A novel tissue inhibitor of metalloproteinase in blood clam Tegillarca granosa: Molecular cloning, tissue distribution and expression analysis. Fish Shellfish Immunol. 2012, 33, 645–651. [Google Scholar] [CrossRef]
- Han, K.F.; Baker, D. Global properties of the mapping between local amino acid sequence and local structure in proteins. Proc. Natl. Acad. Sci. USA 1996, 93, 5814. [Google Scholar] [CrossRef]
- Mizuguchi, K.; Blundell, T.L. Analysis of conservation and substitutions of secondary structure elements within protein superfamilies. Bioinformatics 2000, 16, 1111–1119. [Google Scholar] [CrossRef]
- Sitbon, E.; Pietrokovski, S. Occurrence of protein structure elements in conserved sequence regions. BMC Struct. Biol. 2007, 7, 1–15. [Google Scholar] [CrossRef]
- Overington, J.; Donnelly, D.; Johnson, M.S.; Šali, A.; Blundell, T.L. Environment-specific amino acid substitution tables: Tertiary templates and prediction of protein folds. Protein Sci. 1992, 1, 216–226. [Google Scholar] [CrossRef]
- Goldman, N.; Thorne, J.L.; Jones, D.T. Assessing the impact of secondary structure and solvent accessibility on protein evolution. Genetics 1998, 149, 445. [Google Scholar] [CrossRef]
- Bloom, J.D.; Drummond, D.A.; Arnold, F.H.; Wilke, C.O. Structural determinants of the rate of protein evolution in yeast. Mol. Biol. Evol. 2006, 23, 1751–1761. [Google Scholar] [CrossRef]
- Franzosa, E.A.; Xia, Y. Structural Determinants of Protein Evolution Are Context-Sensitive at the Residue Level. Mol. Biol. Evol. 2009, 26, 2387–2395. [Google Scholar] [CrossRef]
- Spanò, D.P.; Scilabra, S.D. Tissue Inhibitor of Metalloproteases 3 (TIMP-3): In Vivo Analysis Underpins Its Role as a Master Regulator of Ectodomain Shedding. Membranes 2022, 12, 211. [Google Scholar] [CrossRef]
- Kubota, S.; Kinoshita, M.; Uji, S.; Yokoyama, Y.; Yamamoto, E.; Hirono, I.; Aoki, T.; Sakaguchi, M.; Morioka, K.; Itoh, Y.; et al. Occurrence of two distinct types of tissue inhibitor of metalloproteinases-2 in teleost fish. Biochim. Biophys. Acta 2003, 1629, 102–108. [Google Scholar] [CrossRef]
- Yu, W.P.; Brenner, S.; Venkatesh, B. Duplication, degeneration and subfunctionalization of the nested synapsin–Timp genes in Fugu. Trends Genet. 2003, 19, 180–183. [Google Scholar] [CrossRef]
- Xu, X.Y.; Shen, Y.B.; Yang, X.M.; Li, J. Le Cloning and characterization of TIMP-2b gene in grass carp. Comp. Biochem. Physiol. Part B Biochem. Mol. Biol. 2011, 159, 115–121. [Google Scholar] [CrossRef]
- Fields, G.B. The Rebirth of Matrix Metalloproteinase Inhibitors: Moving Beyond the Dogma. Cells 2019, 8, 984. [Google Scholar] [CrossRef]
- Levin, M.; Udi, Y.; Solomonov, I.; Sagi, I. Next generation matrix metalloproteinase inhibitors-Novel strategies bring new prospects. Biochim. Biophys. Acta Mol. Cell Res. 2017, 1864, 1927–1939. [Google Scholar] [CrossRef]
- Iyer, S.; Wei, S.; Brew, K.; Acharya, K.R. Crystal structure of the catalytic domain of matrix metalloproteinase-1 in complex with the inhibitory domain of tissue inhibitor of metalloproteinase-1. J. Biol. Chem. 2007, 282, 364–371. [Google Scholar] [CrossRef]
- Maskos, K.; Lang, R.; Tschesche, H.; Bode, W. Flexibility and variability of TIMP binding: X-ray structure of the complex between collagenase-3/MMP-13 and TIMP-2. J. Mol. Biol. 2007, 366, 1222–1231. [Google Scholar] [CrossRef]
- Huang, W.; Meng, Q.; Suzuki, K.; Nagase, H.; Brew, K. Mutational study of the amino-terminal domain of human tissue inhibitor of metalloproteinases 1 (TIMP-1) locates an inhibitory region for matrix metalloproteinases. J. Biol. Chem. 1997, 272, 22086–22091. [Google Scholar] [CrossRef] [PubMed][Green Version]
- Wei, S.; Chen, Y.; Chung, L.; Nagase, H.; Brew, K. Protein engineering of the tissue inhibitor of metalloproteinase 1 (TIMP-1) inhibitory domain. In search of selective matrix metalloproteinase inhibitors. J. Biol. Chem. 2003, 278, 9831–9834. [Google Scholar] [CrossRef] [PubMed]
- Lee, M.H.; Rapti, M.; Murphy, G. Unveiling the surface epitopes that render tissue inhibitor of metalloproteinase-1 inactive against membrane type 1-matrix metalloproteinase. J. Biol. Chem. 2003, 278, 40224–40230. [Google Scholar] [CrossRef] [PubMed]
- Jiang, B.; Liu, J.; Lee, M.H. Targeting a Designer TIMP-1 to the Cell Surface for Effective MT1-MMP Inhibition: A Potential Role for the Prion Protein in Renal Carcinoma Therapy. Molecules 2019, 24, 255. [Google Scholar] [CrossRef]
- Hamze, A.B.; Wei, S.; Bahudhanapati, H.; Kota, S.; Acharya, K.R.; Brew, K. Constraining specificity in the N-domain of tissue inhibitor of metalloproteinases-1; gelatinase-selective inhibitors. Protein Sci. 2007, 16, 1905. [Google Scholar] [CrossRef]
- Bahudhanapati, H.; Zhang, Y.; Sidhu, S.S.; Brew, K. Phage display of tissue inhibitor of metalloproteinases-2 (TIMP-2): Identification of selective inhibitors of collagenase-1 (metalloproteinase 1 (MMP-1))*. J. Biol. Chem. 2011, 286, 31761. [Google Scholar] [CrossRef]
- Sharabi, O.; Shirian, J.; Grossman, M.; Lebendiker, M.; Sagi, I.; Shifman, J. Affinity- and Specificity-Enhancing Mutations Are Frequent in Multispecific Interactions between TIMP2 and MMPs. PLoS ONE 2014, 9, e93712. [Google Scholar] [CrossRef]
- Arkadash, V.; Radisky, E.S.; Papo, N. Combinatorial engineering of N-TIMP2 variants that selectively inhibit MMP9 and MMP14 function in the cell. Oncotarget 2018, 9, 32036. [Google Scholar] [CrossRef]
- Arkadash, V.; Yosef, G.; Shirian, J.; Cohen, I.; Horev, Y.; Grossman, M.; Sagi, I.; Radisky, E.S.; Shifman, J.M.; Papo, N. Development of High Affinity and High Specificity Inhibitors of Matrix Metalloproteinase 14 through Computational Design and Directed Evolution. J. Biol. Chem. 2017, 292, 3481. [Google Scholar] [CrossRef]
- Doherty, C.M.; Visse, R.; Dinakarpandian, D.; Strickland, D.K.; Nagase, H.; Troeberg, L. Engineered Tissue Inhibitor of Metalloproteinases-3 Variants Resistant to Endocytosis Have Prolonged Chondroprotective Activity *. J. Biol. Chem. 2016, 291, 22160–22172. [Google Scholar] [CrossRef]


| Species | AA Residues in Helix | Accession | ||
|---|---|---|---|---|
| Primate | Pan troglodytes | TIMP-4 | FEKV EBEE | XP_516284.1 |
| TIMP-3 | KMPKV IEIBB | XP_515097.2 | ||
| Rodent | Rattus norvegicus | TIMP-1 | FDA EEI | NP_446271.1 |
| TIMP-4 | FEKAK IBEEE | NP_001102863.1 | ||
| Bird | Columba livia | TIMP-4 | FEKL IBEE | EMC77392.1 |
| Turtle | Chelonia mydas | TIMP-4 | FEKV EBEE | XP_007056544.1 |
| Sea urchin | Strongylocentrotus purpuratus | TIMP-3 | EKLKH EEBEE | XP_781027.1 |
| Insect | Stegodyphus. mimosarum | TIMP | EKARRA EEEBEE | KFM62985.1 |
| Molluscs | Crassostrea gigas | TIMP-1 | SLLGS EEBIE | AAT73610.1 |
| TIMP-2 | KGSSLL IBBEEI | NP_001292265.1 | ||
| Tegillarca granosa | TIMP | PAFEEL EEEBEE | AFB81539.1 | |
| Cnidarian | Hydra magnipapillata | TIMP3a | NPSYRFNLQQIH EIIIEEEIEEBB | 449680372 |
| TIMP3b | YQFNL EEIIEE | 221128951 | ||
| TIMPa | NLQQIH EBEEBI | 449683625 |
Publisher’s Note: MDPI stays neutral with regard to jurisdictional claims in published maps and institutional affiliations. |
© 2022 by the authors. Licensee MDPI, Basel, Switzerland. This article is an open access article distributed under the terms and conditions of the Creative Commons Attribution (CC BY) license (https://creativecommons.org/licenses/by/4.0/).
Share and Cite
Costa, S.; Ragusa, M.A.; Lo Buglio, G.; Scilabra, S.D.; Nicosia, A. The Repertoire of Tissue Inhibitors of Metalloproteases: Evolution, Regulation of Extracellular Matrix Proteolysis, Engineering and Therapeutic Challenges. Life 2022, 12, 1145. https://doi.org/10.3390/life12081145
Costa S, Ragusa MA, Lo Buglio G, Scilabra SD, Nicosia A. The Repertoire of Tissue Inhibitors of Metalloproteases: Evolution, Regulation of Extracellular Matrix Proteolysis, Engineering and Therapeutic Challenges. Life. 2022; 12(8):1145. https://doi.org/10.3390/life12081145
Chicago/Turabian StyleCosta, Salvatore, Maria Antonietta Ragusa, Gabriele Lo Buglio, Simone Dario Scilabra, and Aldo Nicosia. 2022. "The Repertoire of Tissue Inhibitors of Metalloproteases: Evolution, Regulation of Extracellular Matrix Proteolysis, Engineering and Therapeutic Challenges" Life 12, no. 8: 1145. https://doi.org/10.3390/life12081145
APA StyleCosta, S., Ragusa, M. A., Lo Buglio, G., Scilabra, S. D., & Nicosia, A. (2022). The Repertoire of Tissue Inhibitors of Metalloproteases: Evolution, Regulation of Extracellular Matrix Proteolysis, Engineering and Therapeutic Challenges. Life, 12(8), 1145. https://doi.org/10.3390/life12081145

