Previous Issue
Volume 14, September
 
 

Axioms, Volume 14, Issue 10 (October 2025) – 45 articles

  • Issues are regarded as officially published after their release is announced to the table of contents alert mailing list.
  • You may sign up for e-mail alerts to receive table of contents of newly released issues.
  • PDF is the official format for papers published in both, html and pdf forms. To view the papers in pdf format, click on the "PDF Full-text" link, and use the free Adobe Reader to open them.
Order results
Result details
Section
Select all
Export citation of selected articles as:
22 pages, 356 KB  
Article
Optimal Hölder Regularity for Discontinuous Sub-Elliptic Systems Structured on Hörmander’s Vector Fields
by Dongni Liao and Jialin Wang
Axioms 2025, 14(10), 761; https://doi.org/10.3390/axioms14100761 (registering DOI) - 12 Oct 2025
Abstract
This paper studies discontinuous quasilinear sub-elliptic systems associated with Hörmander’s vector fields under controllable and natural growth conditions. By a new A-harmonic approximation reformulation for bilinear forms ABil(RkN,RkN), we obtain [...] Read more.
This paper studies discontinuous quasilinear sub-elliptic systems associated with Hörmander’s vector fields under controllable and natural growth conditions. By a new A-harmonic approximation reformulation for bilinear forms ABil(RkN,RkN), we obtain optimal partial Hölder continuity with exact exponents for weak solutions with vanishing mean oscillation coefficients. Full article
22 pages, 325 KB  
Article
Global Solutions to the Vlasov–Fokker–Planck Equation with Local Alignment Forces Under Specular Reflection Boundary Condition
by Yanming Chang and Yingzhe Fan
Axioms 2025, 14(10), 760; https://doi.org/10.3390/axioms14100760 (registering DOI) - 11 Oct 2025
Abstract
In this article, we establish the existence of global mild solutions to the Vlasov–Fokker–Planck equation with local alignment forces under specular reflection boundary conditions in the low-regularity function space Lk1LTLv2. A key difficulty is [...] Read more.
In this article, we establish the existence of global mild solutions to the Vlasov–Fokker–Planck equation with local alignment forces under specular reflection boundary conditions in the low-regularity function space Lk1LTLv2. A key difficulty is that the macroscopic averaged velocity u does not directly possess a dissipative structure in the equation. To overcome this, we rely on the dissipation ub from the linear part, combined with the dissipation of the macroscopic component b derived from the associated macroscopic equation. Moreover, since no direct energy functional is available for u, we fully exploit the dissipative mechanisms of both ub and b when handling the estimates for the nonlinear terms. Full article
(This article belongs to the Special Issue Recent Advances in Differential Equations and Related Topics)
14 pages, 290 KB  
Article
Z-Solitons and Gradient Z-Solitons on α-Cosymplectic Manifolds
by Mustafa Yildirim, Mehmet Akif Akyol, Majid Ali Choudhary and Foued Aloui
Axioms 2025, 14(10), 759; https://doi.org/10.3390/axioms14100759 (registering DOI) - 10 Oct 2025
Abstract
In this paper, we study Z-solitons and gradient Z-solitons on α-cosymplectic manifolds. The soliton structure is defined by the generalized tensor Z=S+βg, where S denotes the Ricci tensor, g the metric tensor, and β [...] Read more.
In this paper, we study Z-solitons and gradient Z-solitons on α-cosymplectic manifolds. The soliton structure is defined by the generalized tensor Z=S+βg, where S denotes the Ricci tensor, g the metric tensor, and β a smooth function. We investigate the geometric implications of Z-solitons under various curvature conditions, with a focus on the interplay between the Z-tensor and the Q-curvature tensor, as well as the case of Z-recurrent α-cosymplectic manifolds. Our classification results establish that such manifolds can be Einstein, η-Einstein, or of constant curvature. Finally, we construct a concrete five-dimensional example of an α-cosymplectic manifold that admits a Z-soliton structure, thereby illustrating the theoretical framework. Full article
(This article belongs to the Special Issue Differential Geometry and Its Application, 3rd Edition)
16 pages, 374 KB  
Article
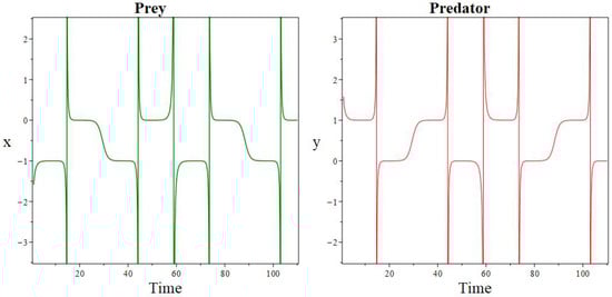
An Extended Complex Method to Solve the Predator–Prey Model
by Hongqiang Tu and Guoqiang Dang
Axioms 2025, 14(10), 758; https://doi.org/10.3390/axioms14100758 - 10 Oct 2025
Viewed by 31
Abstract
Through transformation and utilizing a novel extended complex method combining with the Weierstrass factorization theorem, Wiman–Valiron theory and the Painlevé test, new non-constant meromorphic solutions were constructed for the predator–prey model. These meromorphic solutions contain the rational solutions, exponential solutions, elliptic solutions, and [...] Read more.
Through transformation and utilizing a novel extended complex method combining with the Weierstrass factorization theorem, Wiman–Valiron theory and the Painlevé test, new non-constant meromorphic solutions were constructed for the predator–prey model. These meromorphic solutions contain the rational solutions, exponential solutions, elliptic solutions, and transcendental entire function solutions of infinite order in the complex plane. The exact solutions contribute to understanding the predator–prey model from the perspective of complex differential equations. In fact, the presented synthesis method provides a new technology for studying some systems of partial differential equations. Full article
Show Figures

Figure 1

24 pages, 740 KB  
Article
A One-Phase Fractional Spatial Stefan Problem with Convective Specification at the Fixed Boundary
by Diego E. Guevara, Sabrina D. Roscani, Domingo A. Tarzia and Lucas D. Venturato
Axioms 2025, 14(10), 757; https://doi.org/10.3390/axioms14100757 - 8 Oct 2025
Viewed by 136
Abstract
We address a fractional spatial Stefan problem derived from a non-Fourier heat flux model with a convective boundary condition at the fixed boundary. An explicit solution is obtained in terms of a three-parameter Mittag–Leffler function. A dimensionless formulation is used to derive a [...] Read more.
We address a fractional spatial Stefan problem derived from a non-Fourier heat flux model with a convective boundary condition at the fixed boundary. An explicit solution is obtained in terms of a three-parameter Mittag–Leffler function. A dimensionless formulation is used to derive a family of fractional spatial Stefan problems that depend on the Biot and Stefan numbers. Finally, a straightforward numerical method for approximating the solutions is presented, along with numerical experiments analyzing the influence of the physical parameters and the order of fractional differentiation. Full article
Show Figures

Figure 1

24 pages, 421 KB  
Article
Non-Uniformly Multidimensional Moran Random Walk with Resets
by Mohamed Abdelkader
Axioms 2025, 14(10), 756; https://doi.org/10.3390/axioms14100756 - 7 Oct 2025
Viewed by 109
Abstract
In this paper, we investigate the non-uniform m-dimensional Moran walk (Zn(1),,Zn(m)), where each component process (Zn(j))1jm, [...] Read more.
In this paper, we investigate the non-uniform m-dimensional Moran walk (Zn(1),,Zn(m)), where each component process (Zn(j))1jm, either increases by one unit or resets to zero at each step. Using probability generating functions, we analyze key statistical properties of the walk, with particular emphasis on the mean and variance of its final altitude. We further establish closed-form expressions for the limiting distribution of the process, as well as for the mean and variance of each component. These results extend classical findings on one- and two-dimensional Moran models to the general m-dimensional setting, thereby providing new insights into the asymptotic behavior of multi-component random walks with resets. Full article
(This article belongs to the Section Mathematical Analysis)
Show Figures

Figure 1

11 pages, 254 KB  
Article
Construction Theorem and Application of a Semi-Discrete Hilbert-Type Inequality Involving Partial Sums and Variable Upper Limit Integral Functions
by Yong Hong, Bing He and Qian Zhao
Axioms 2025, 14(10), 755; https://doi.org/10.3390/axioms14100755 - 7 Oct 2025
Viewed by 126
Abstract
By using the construction theorem of semi-discrete Hilbert-type inequalities with quasi-homogeneous kernels and real analysis techniques, this paper establishes a semi-discrete Hilbert-type inequality involving partial sums and variable upper limit integral functions, obtains the necessary and sufficient condition for constructing such an inequality, [...] Read more.
By using the construction theorem of semi-discrete Hilbert-type inequalities with quasi-homogeneous kernels and real analysis techniques, this paper establishes a semi-discrete Hilbert-type inequality involving partial sums and variable upper limit integral functions, obtains the necessary and sufficient condition for constructing such an inequality, and, under certain conditions, derives the computational expression of the best constant factor. Finally, we discuss the boundedness and operator norm of the corresponding operator using the obtained results. Full article
15 pages, 597 KB  
Article
Developments of Semi-Type-2 Interval Approach with Mathematics and Order Relation: A New Uncertainty Tackling Technique
by Rukhsar Khatun, Sadiah Aljeddani, Shuhrah Alghamdi, Md Sadikur Rahman and Asoke Kumar Bhunia
Axioms 2025, 14(10), 754; https://doi.org/10.3390/axioms14100754 - 6 Oct 2025
Viewed by 191
Abstract
This paper aims to introduce a new interval approach called the Semi-Type-2 interval to represent imprecise parameters in uncertain decision-making. The proposed work establishes arithmetic operations of Semi-Type-2 intervals with algebraic properties. Additionally, a new interval ranking is proposed in order to compare [...] Read more.
This paper aims to introduce a new interval approach called the Semi-Type-2 interval to represent imprecise parameters in uncertain decision-making. The proposed work establishes arithmetic operations of Semi-Type-2 intervals with algebraic properties. Additionally, a new interval ranking is proposed in order to compare Semi-Type-2 interval numbers, and the corresponding properties of total order relations are also derived. All the definitions and properties related to Semi-Type-2 intervals are illustrated with the help of numerical examples. Numerical illustrations confirm the consistency of the framework and its effectiveness in extending classical interval mathematics. Finally, some probable applications of the Semi-Type-2 interval approach are demonstrated for future implementation. Full article
(This article belongs to the Special Issue Recent Advances in Fuzzy Sets and Related Topics, 2nd Edition)
Show Figures

Figure 1

40 pages, 1781 KB  
Article
An Exponentiated Inverse Exponential Distribution Properties and Applications
by Aroosa Mushtaq, Tassaddaq Hussain, Mohammad Shakil, Mohammad Ahsanullah and Bhuiyan Mohammad Golam Kibria
Axioms 2025, 14(10), 753; https://doi.org/10.3390/axioms14100753 (registering DOI) - 3 Oct 2025
Viewed by 182
Abstract
This paper introduces Exponentiated Inverse Exponential Distribution (EIED), a novel probability model developed within the power inverse exponential distribution framework. A distinctive feature of EIED is its highly flexible hazard rate function, which can exhibit increasing, decreasing, and reverse bathtub (upside-down bathtub) shapes, [...] Read more.
This paper introduces Exponentiated Inverse Exponential Distribution (EIED), a novel probability model developed within the power inverse exponential distribution framework. A distinctive feature of EIED is its highly flexible hazard rate function, which can exhibit increasing, decreasing, and reverse bathtub (upside-down bathtub) shapes, making it suitable for modeling diverse lifetime phenomena in reliability engineering, survival analysis, and risk assessment. We derived comprehensive statistical properties of the distribution, including the reliability and hazard functions, moments, characteristic and quantile functions, moment generating function, mean deviations, Lorenz and Bonferroni curves, and various entropy measures. The identifiability of the model parameters was rigorously established, and maximum likelihood estimation was employed for parameter inference. Through extensive simulation studies, we demonstrate the robustness of the estimation procedure across different parameter configurations. The practical utility of EIED was validated through applications to real-world datasets, where it showed superior performance compared to existing distributions. The proposed model offers enhanced flexibility for modeling complex lifetime data with varying hazard patterns, particularly in scenarios involving early failure periods, wear-in phases, and wear-out behaviors. Full article
(This article belongs to the Special Issue Probability, Statistics and Estimations, 2nd Edition)
Show Figures

Figure 1

10 pages, 226 KB  
Article
Completeness Theorems for Impulsive Dirac Operator with Discontinuity
by Kai Wang, Murat Sat, Xin-Jian Xu and Ran Zhang
Axioms 2025, 14(10), 752; https://doi.org/10.3390/axioms14100752 - 3 Oct 2025
Viewed by 193
Abstract
In this work, the discontinuous Dirac operator with weight is studied. We prove the completeness theorems of the system of eigenfunctions for the discontinuous Dirac operator. Full article
17 pages, 304 KB  
Article
Quasisymmetric Minimality on Packing Dimension for Homogeneous Perfect Sets
by Shishuang Liu, Yanzhe Li and Jiaojiao Yang
Axioms 2025, 14(10), 751; https://doi.org/10.3390/axioms14100751 - 2 Oct 2025
Viewed by 150
Abstract
The quasisymmetric minimality for fractal sets is a hot research topic for scholars focused on the fractal geometry and quasisymmetric mappings. In this paper, we study the quasisymmetric minimality on packing dimension for homogeneous perfect sets. By using some mathematical tools such as [...] Read more.
The quasisymmetric minimality for fractal sets is a hot research topic for scholars focused on the fractal geometry and quasisymmetric mappings. In this paper, we study the quasisymmetric minimality on packing dimension for homogeneous perfect sets. By using some mathematical tools such as the mass distribution principle, we find that a special class of homogeneous perfect sets with packing dimension 1 is quasisymmetrically packing minimal. Our result generalizes the results in the references. Full article
20 pages, 345 KB  
Article
A Novel Approach to Polynomial Approximation in Multidimensional Cylindrical Domains via Generalized Kronecker Product Bases
by Mohra Zayed
Axioms 2025, 14(10), 750; https://doi.org/10.3390/axioms14100750 - 2 Oct 2025
Viewed by 261
Abstract
The Kronecker product has been commonly seen in various scientific fields to formulate higher-dimensional spaces from lower-dimensional ones. This paper presents a generalization of the Cannon–Kronecker product bases by introducing generalized Kronecker product bases of polynomials within an analytic framework. It investigates the [...] Read more.
The Kronecker product has been commonly seen in various scientific fields to formulate higher-dimensional spaces from lower-dimensional ones. This paper presents a generalization of the Cannon–Kronecker product bases by introducing generalized Kronecker product bases of polynomials within an analytic framework. It investigates the convergence behavior of infinite series formed by these generalized products in various polycylindrical domains, including both open and closed configurations. The paper also delves into essential analytic properties such as order, type, and the Tρ-property to analyze the growth and structural characteristics of these bases. Moreover, the theoretical insights are applied to a range of classical special functions, notably Bernoulli, Euler, Gontcharoff, Bessel, and Chebyshev polynomials. Full article
31 pages, 399 KB  
Article
Weakly B-Symmetric Warped Product Manifolds with Applications
by Bang-Yen Chen, Sameh Shenawy, Uday Chand De, Safaa Ahmed and Hanan Alohali
Axioms 2025, 14(10), 749; https://doi.org/10.3390/axioms14100749 - 2 Oct 2025
Viewed by 156
Abstract
This work presents a comprehensive study of weakly B-symmetric warped product manifolds (WBS)n, a natural extension of several classical curvature-restricted geometries including B-flat, B-parallel, and B-recurrent manifolds. We begin by formulating the fundamental [...] Read more.
This work presents a comprehensive study of weakly B-symmetric warped product manifolds (WBS)n, a natural extension of several classical curvature-restricted geometries including B-flat, B-parallel, and B-recurrent manifolds. We begin by formulating the fundamental properties of the B-tensor B(X,Y)=aS(X,Y)+brg(X,Y), where S is the Ricci tensor, r the scalar curvature, and a,b are smooth non-vanishing functions. The warped product structure is then exploited to obtain explicit curvature identities for base and fiber manifolds under various geometric constraints. Detailed characterizations are established for Einstein conditions, Codazzi-type tensors, cyclic parallel tensors, and the behavior of geodesic vector fields. The weakly B-symmetric condition is analyzed through all possible projections of vector fields, leading to sharp criteria describing the interaction between the warping function and curvature. Several applications are discussed in the context of Lorentzian geometry, including perfect fluid and generalized Robertson–Walker spacetimes in general relativity. These results not only unify different curvature-restricted frameworks but also reveal new geometric and physical implications of warped product manifolds endowed with weak B-symmetry. Full article
(This article belongs to the Section Mathematical Physics)
13 pages, 290 KB  
Article
The Existence of Fixed Points for Generalized ωbφ-Contractions and Applications
by Ahad Hamoud Alotaibi and Maha Noorwali
Axioms 2025, 14(10), 748; https://doi.org/10.3390/axioms14100748 - 1 Oct 2025
Viewed by 128
Abstract
This article introduces a new type of contractions via φ-admissibility and ωb-distance called generalized ωbφ-contractions. We prove the existence of fixed points for this type of contractions under some conditions. Moreover, we give an example to demonstrate [...] Read more.
This article introduces a new type of contractions via φ-admissibility and ωb-distance called generalized ωbφ-contractions. We prove the existence of fixed points for this type of contractions under some conditions. Moreover, we give an example to demonstrate the applications of our results. Full article
(This article belongs to the Special Issue Advances in Fixed Point Theory with Applications)
21 pages, 441 KB  
Article
Discovering New Recurrence Relations for Stirling Numbers: Leveraging a Poisson Expectation Identity for Higher-Order Moments
by Ying-Ying Zhang and Dong-Dong Pan
Axioms 2025, 14(10), 747; https://doi.org/10.3390/axioms14100747 - 1 Oct 2025
Viewed by 125
Abstract
This paper establishes two novel recurrence relations for Stirling numbers of the second kind—an L recurrence and a vertical recurrence—discovered through a probabilistic analysis of Poisson higher-order origin moments. While the link between these moments and Stirling numbers is known, our derivation via [...] Read more.
This paper establishes two novel recurrence relations for Stirling numbers of the second kind—an L recurrence and a vertical recurrence—discovered through a probabilistic analysis of Poisson higher-order origin moments. While the link between these moments and Stirling numbers is known, our derivation via a specific expectation identity provides a clear and efficient pathway to their computation, circumventing the need for infinite series. The primary theoretical contribution is the proof of these previously undocumented combinatorial recurrences, which are of independent mathematical interest. Furthermore, we demonstrate the severe practical inadequacy of high-order sample moments as estimators, highlighting the necessity of our analytical approach to obtaining reliable estimates in applied fields. Full article
(This article belongs to the Section Mathematical Analysis)
Show Figures

Figure 1

36 pages, 437 KB  
Article
Formulas Involving Cauchy Polynomials, Bernoulli Polynomials, and Generalized Stirling Numbers of Both Kinds
by José L. Cereceda
Axioms 2025, 14(10), 746; https://doi.org/10.3390/axioms14100746 - 1 Oct 2025
Viewed by 174
Abstract
In this paper, we derive novel formulas and identities connecting Cauchy numbers and polynomials with both ordinary and generalized Stirling numbers, binomial coefficients, central factorial numbers, Euler polynomials, r-Whitney numbers, and hyperharmonic polynomials, as well as Bernoulli numbers and polynomials. We also [...] Read more.
In this paper, we derive novel formulas and identities connecting Cauchy numbers and polynomials with both ordinary and generalized Stirling numbers, binomial coefficients, central factorial numbers, Euler polynomials, r-Whitney numbers, and hyperharmonic polynomials, as well as Bernoulli numbers and polynomials. We also provide formulas for the higher-order derivatives of Cauchy polynomials and obtain corresponding formulas and identities for poly-Cauchy polynomials. Furthermore, we introduce a multiparameter framework for poly-Cauchy polynomials, unifying earlier generalizations like shifted poly-Cauchy numbers and polynomials with a q parameter. Full article
17 pages, 853 KB  
Article
Fusion Maximal Information Coefficient-Based Quality-Related Kernel Component Analysis: Mathematical Formulation and an Application for Nonlinear Fault Detection
by Jie Yuan, Hao Ma and Yan Wang
Axioms 2025, 14(10), 745; https://doi.org/10.3390/axioms14100745 - 30 Sep 2025
Viewed by 104
Abstract
Amid intensifying global competition, industrial product quality has become a critical determinant of competitive advantage. However, persistent quality-related faults in production environments threaten product integrity. To address this challenge, a Fusion Maximal Information Coefficient-based Quality-Related Kernel Component Analysis (FMIC-QRKCA) methodology is proposed in [...] Read more.
Amid intensifying global competition, industrial product quality has become a critical determinant of competitive advantage. However, persistent quality-related faults in production environments threaten product integrity. To address this challenge, a Fusion Maximal Information Coefficient-based Quality-Related Kernel Component Analysis (FMIC-QRKCA) methodology is proposed in this paper by capitalizing on information fusion principles and statistical metric theory. Based on information fusion principles, a Fusion Maximal Information Coefficient (FMIC) strategy is first studied to quantify correlations between process variables and multivariate quality indicators. Subsequently, by integrating the proposed FMIC method with Kernel Principal Component Analysis (KPCA), a Quality-Related Kernel Component Analysis (QRKCA) method is proposed. In the proposed QRKCA strategy, the complete latent variable space is first obtained; on this basis, FMIC is further applied to quantify the correlation between each latent variable and quality variables, thereby completing the screening of quality-related latent variables. Additionally, the T2 and squared prediction error monitoring statistics are used as the key indices to determine the occurrence of faults. This integration overcomes the limitation of conventional KPCA, which does not explicitly consider quality indicators during the principal component extraction, thereby enabling precise isolation of quality-related fault features. Validation through the numerical case and the industrial process case demonstrates that FMIC-QRKCA significantly outperforms established methods in detection accuracy for quality-related faults. Full article
Show Figures

Figure 1

18 pages, 314 KB  
Article
A Type of Fuzzy Metric and Its Applications
by Peng Chen
Axioms 2025, 14(10), 744; https://doi.org/10.3390/axioms14100744 - 30 Sep 2025
Viewed by 146
Abstract
In this paper, we aim to investigate a type of lattice-valued fuzzy metric within the framework of L-topology. Firstly, we present a comprehensive construction theorem for this type of metric, utilizing the concept of L-quasi metric. Secondly, we provide an equivalent [...] Read more.
In this paper, we aim to investigate a type of lattice-valued fuzzy metric within the framework of L-topology. Firstly, we present a comprehensive construction theorem for this type of metric, utilizing the concept of L-quasi metric. Secondly, we provide an equivalent characterization through the use of C-nbd clusters, which are formed from all Br: one of four types of basic spheres defined herein. Thirdly, recognizing that these four types of basic spheres serve as essential tools for characterizing various metrics, we meticulously examine the relationships among them and outline a series of topological properties associated with these metrics, which include their opening and closing characteristics, symmetrical property, and more. Finally, in addressing the corresponding symmetry problem between two types of basic spheres, namely Br(a) and Qr(a), we introduce a novel fuzzy p-metric and demonstrate tht the L-real line R(L) satisfies this fuzzy p-metric. Full article
(This article belongs to the Topic Fuzzy Sets Theory and Its Applications)
21 pages, 1453 KB  
Article
First and Second Moments of Spherical Distributions That Are Relevant for Biological Applications
by Alexandra Shyntar and Thomas Hillen
Axioms 2025, 14(10), 743; https://doi.org/10.3390/axioms14100743 - 30 Sep 2025
Viewed by 179
Abstract
Spherical distributions, in particular, the von Mises–Fisher distribution, are often used to analyze directional data. The first and second moments of these distributions are of central interest, as they describe mean orientations as well as anisotropic diffusion tensors. Finding these moments often requires [...] Read more.
Spherical distributions, in particular, the von Mises–Fisher distribution, are often used to analyze directional data. The first and second moments of these distributions are of central interest, as they describe mean orientations as well as anisotropic diffusion tensors. Finding these moments often requires a numerical approximation of complex trigonometric integrals. Instead, we apply the divergence theorem on suitable domains to derive explicit forms of the first and second moments for n-dimensional von Mises–Fisher and peanut distributions. Based on these new formulas, we characterize some meaningful characteristics of these distributions: fractional anisotropy and the anisotropy ratio. We find, surprisingly, that the peanut distribution has an upper bound on anisotropy, while the von-Mises Fisher distribution has no such bound. As a side benefit, we find different forms of some identities for Bessel functions. Full article
(This article belongs to the Special Issue Advances in Mathematical Modeling and Related Topics)
Show Figures

Figure 1

19 pages, 1031 KB  
Article
Modeling and Transmission Dynamics of a Stochastic Fractional Delay Cervical Cancer Model with Efficient Numerical Analysis
by Umar Shafique, Ali Raza, Delfim F. M. Torres, Maysaa Elmahi Abd Elwahab and Muhammad Mohsin
Axioms 2025, 14(10), 742; https://doi.org/10.3390/axioms14100742 - 30 Sep 2025
Viewed by 169
Abstract
According to the World Health Organization (WHO), globally, cervical cancer ranks as the fourth most common cancer in women, with around 660,000 new cases in 2022. In the same year, about 94 percent of the 350,000 deaths caused by cervical cancer occurred in [...] Read more.
According to the World Health Organization (WHO), globally, cervical cancer ranks as the fourth most common cancer in women, with around 660,000 new cases in 2022. In the same year, about 94 percent of the 350,000 deaths caused by cervical cancer occurred in low- and middle-income countries. This paper focuses on the dynamics of HPV by modeling the interactions between four compartments, as follows: S(t), the number of susceptible females; I(t), females infected with HPV; X(t), females infected with HPV but not yet affected by cervical cancer (CCE); and V(t), females infected with HPV and affected by CCE. A compartmental model is formulated to analyze the progression of HPV, ensuring all key mathematical properties, such as existence, uniqueness, positivity, and boundedness of the solution. The equilibria of the model, such as the HPV-free equilibrium and HPV-present equilibrium, are analyzed, and the basic reproduction number, R0, is computed using the next-generation matrix method. Local and global stability of these equilibria are rigorously established to understand the conditions for disease eradication or persistence. Sensitivity analysis around the reproduction number is carried out using partial derivatives to identify critical parameters influencing R0, which gives insights into effective intervention strategies. With appropriate positivity, boundedness, and numerical stability, a new stochastic non-standard finite difference (NSFD) scheme is developed for the proposed model. A comparison analysis of solutions shows that the NSFD scheme is the most consistent and reliable method for a stochastic fractional delay model. Graphical simulations are presented to provide visual insights into the development of the disease and lend the results to a more mature discourse. This research is crucial in highlighting the mathematical rigor and practical applicability of the proposed model, contributing to the understanding and control of HPV progression. Full article
(This article belongs to the Special Issue Mathematical Methods in the Applied Sciences, 2nd Edition)
Show Figures

Figure 1

18 pages, 493 KB  
Article
Nonparametric Density Estimation in a Mixed Model Using Wavelets
by Dan Liang and Junke Kou
Axioms 2025, 14(10), 741; https://doi.org/10.3390/axioms14100741 - 30 Sep 2025
Viewed by 148
Abstract
This paper investigates nonparametric estimations of a density function within a mixed density model. A linear wavelet density estimator and an adaptive nonlinear wavelet estimator are proposed using wavelet method and hard thresholding algorithm. Under some mild conditions, the convergence rates over the [...] Read more.
This paper investigates nonparametric estimations of a density function within a mixed density model. A linear wavelet density estimator and an adaptive nonlinear wavelet estimator are proposed using wavelet method and hard thresholding algorithm. Under some mild conditions, the convergence rates over the mean integrated squared error of two wavelet density estimators are proved. Compared with the optimal convergence rates of nonparametric wavelet estimations, those two wavelet estimators all are optimal in some cases. Finally, the performances of two wavelet estimators are verified by numerical experimental studies. Full article
Show Figures

Figure 1

22 pages, 341 KB  
Article
Modular Invariance and Anomaly Cancellation Formulas for Fiber Bundles
by Jianyun Guan and Haiming Liu
Axioms 2025, 14(10), 740; https://doi.org/10.3390/axioms14100740 - 29 Sep 2025
Viewed by 168
Abstract
By combining modular invariance of characteristic forms and the family index theory, we obtain some new anomaly cancellation formulas for any dimension under the not top degree component. For a fiber bundle of dimension (4l2), we obtain [...] Read more.
By combining modular invariance of characteristic forms and the family index theory, we obtain some new anomaly cancellation formulas for any dimension under the not top degree component. For a fiber bundle of dimension (4l2), we obtain the anomaly cancellation formulas for the determinant line bundle. For the fiber bundle with a dimension of (4l3), we derive the anomaly cancellation formulas of the index gerbes. For the fiber bundle of dimension (4l1), we obtain some results of the eta invariants. Moreover, we give some anomaly cancellation formulas of the Chen–Connes character and the higher elliptic genera. Full article
(This article belongs to the Section Geometry and Topology)
16 pages, 537 KB  
Article
Sensitivity Analysis of Eigenvalues for PDNT Toeplitz Matrices
by Zhaolin Jiang, Hongxiao Chu, Qiaoyun Miao and Ziwu Jiang
Axioms 2025, 14(10), 739; https://doi.org/10.3390/axioms14100739 - 29 Sep 2025
Viewed by 123
Abstract
This study focuses on a class of perturbed Dirichlet–Neumann tridiagonal (PDNT) Toeplitz matrices, mainly exploring their eigenvalue sensitivity and inverse problems. By the explicit expressions for eigenvalues and eigenvectors of PDNT Toeplitz matrices, an analytical formula for the eigenvalue condition number is proposed, [...] Read more.
This study focuses on a class of perturbed Dirichlet–Neumann tridiagonal (PDNT) Toeplitz matrices, mainly exploring their eigenvalue sensitivity and inverse problems. By the explicit expressions for eigenvalues and eigenvectors of PDNT Toeplitz matrices, an analytical formula for the eigenvalue condition number is proposed, and numerical experiments are presented based on the theoretical results. Meanwhile, the stability of eigenvalues is analyzed with respect to structured perturbations and pseudospectral properties, and finally, two inverse eigenvalue problems are discussed. Full article
Show Figures

Figure 1

20 pages, 642 KB  
Article
Convergence-Equivalent DF and AR Iterations with Refined Data Dependence: Non-Asymptotic Error Bounds and Robustness in Fixed-Point Computations
by Kadri Doğan, Emirhan Hacıoğlu, Faik Gürsoy, Müzeyyen Ertürk and Gradimir V. Milovanović
Axioms 2025, 14(10), 738; https://doi.org/10.3390/axioms14100738 - 29 Sep 2025
Viewed by 231
Abstract
Recent developments in fixed-point theory have focused on iterative techniques for approximating solutions, yet there remain important questions about whether different methods are equivalent and how well they resist perturbations. In this study, two recently proposed algorithms, referred to as the DF and [...] Read more.
Recent developments in fixed-point theory have focused on iterative techniques for approximating solutions, yet there remain important questions about whether different methods are equivalent and how well they resist perturbations. In this study, two recently proposed algorithms, referred to as the DF and AR iteration methods, are shown to be connected by proving that they converge similarly when applied to contraction mappings in Banach spaces, provided that their control sequences meet specific, explicit conditions. This work extends previous research on data dependence by removing restrictive assumptions related to both the perturbed operator and the algorithmic parameters, thereby increasing the range of situations where the results are applicable. Utilizing a non-asymptotic analysis, the authors derive improved error bounds for fixed-point deviations under operator perturbations, achieving a tightening of these estimates by a factor of 3–15 compared to earlier results. A key contribution of this study is the demonstration that small approximation errors lead only to proportionally small deviations from equilibrium, which is formalized in bounds of the form s*s˜* O(ε/(1λ)). These theoretical findings are validated through applications involving integral equations and examples from function spaces. Overall, this work unifies the convergence analysis of different iterative methods, enhances guarantees regarding stability, and provides practical tools for robust computational methods in areas such as optimization, differential equations, and machine learning. By relaxing structural constraints and offering a detailed sensitivity analysis, this study significantly advances the design and understanding of iterative algorithms in applied mathematics. Full article
(This article belongs to the Special Issue Advances in Fixed Point Theory with Applications)
Show Figures

Figure 1

19 pages, 445 KB  
Article
A Novel Robust Transformation Approach to Finite Population Median Estimation Using Monte Carlo Simulation and Empirical Data
by Huda M. Alshanbari
Axioms 2025, 14(10), 737; https://doi.org/10.3390/axioms14100737 - 29 Sep 2025
Viewed by 164
Abstract
This study develops an improved family of estimators for estimating the finite population median within a two-phase sampling method. The proposed estimators, which use transformation techniques to reduce survey costs when full auxiliary information is unavailable, yield more accurate results than traditional methods. [...] Read more.
This study develops an improved family of estimators for estimating the finite population median within a two-phase sampling method. The proposed estimators, which use transformation techniques to reduce survey costs when full auxiliary information is unavailable, yield more accurate results than traditional methods. These transformations employ robust statistical measures such as Hodges–Lehmann location, Gini mean difference, and Bowley’s skewness, which strengthen resistance against outliers and heavy-tailed distributions. Through the use of these modern tools within the two-phase sampling framework, the proposed estimators achieve greater flexibility and robustness compared to conventional quantile-based approaches. A first-order approximation is employed to derive the bias and mean squared error expressions. The performance of the proposed estimators is examined through simulation experiments across multiple distributional scenarios and validated using real datasets against standard approaches. Findings based on percent relative efficiency confirm that the proposed estimators improve the accuracy and efficiency of median estimation in two-phase sampling, demonstrating superiority over conventional methods across various practical scenarios. Full article
(This article belongs to the Section Mathematical Analysis)
Show Figures

Figure 1

13 pages, 251 KB  
Article
Solution of Nonhomogeneous Linear System of Caputo Fractional Differential Equations with Initial Conditions
by Aghalaya S. Vatsala and Govinda Pageni
Axioms 2025, 14(10), 736; https://doi.org/10.3390/axioms14100736 - 29 Sep 2025
Viewed by 191
Abstract
The solution of a nonhomogeneous linear Caputo fractional differential equation of order nq,(n1)<nq<n with Caputo fractional initial conditions can be expressed using suitable Mittag–Leffler functions. In order to extend this result [...] Read more.
The solution of a nonhomogeneous linear Caputo fractional differential equation of order nq,(n1)<nq<n with Caputo fractional initial conditions can be expressed using suitable Mittag–Leffler functions. In order to extend this result to such a nonhomogeneous linear Caputo fractional differential equation of order nq,(n1)<nq<n, that also includes lower order fractional derivative terms, we can reduce such a problem to an n-system of Caputo fractional differential equations of order q,0<q<1, with corresponding initial conditions. In this work, we use an approximation method to solve the resulting system of Caputo fractional differential equations of order q with initial conditions, using the fundamental matrix solutions involving the matrix Mittag–Leffler functions. Furthermore, we compute the fundamental matrix solution using the standard eigenvalue method. This fundamental matrix solution then allows us to express the component-wise solutions of the system using initial conditions, similar to the scalar case. As a consequence, we obtain solutions to linear nonhomogeneous Caputo fractional differential equations of order nq,(n1)<nq<n, with Caputo fractional initial conditions having lower-order Caputo derivative terms. We illustrate the method with several examples for two and three system, considering cases where the eigenvalues are real and distinct, real and repeated, or complex conjugates. Full article
55 pages, 1261 KB  
Article
A Java Library to Perform S-Expansions of Lie Algebras
by Carlos Inostroza, Igor Kondrashuk, Nelson Merino and Felip Nadal
Axioms 2025, 14(10), 735; https://doi.org/10.3390/axioms14100735 - 29 Sep 2025
Viewed by 334
Abstract
The contraction method is a procedure that allows to establish non-trivial relations between Lie algebras and has had successful applications in both mathematics and theoretical physics. This work deals with generalizations of the contraction procedure, with a main focus on the so-called S [...] Read more.
The contraction method is a procedure that allows to establish non-trivial relations between Lie algebras and has had successful applications in both mathematics and theoretical physics. This work deals with generalizations of the contraction procedure, with a main focus on the so-called S-expansion method, as it includes most of the other generalized contractions. Basically, the S-expansion combines a Lie algebra G with a finite abelian semigroup S in order to define new S-expanded algebras. After giving a description of the main ingredients used in this paper, we present a Java library that automates the S-expansion procedure. With this computational tool, we are able to represent Lie algebras and semigroups, so we can perform S-expansions of Lie algebras using arbitrary semigroups. We explain how the library methods have been constructed and how they work; then, we give a set of example programs aimed to solve different problems. They are presented so that any user can easily modify them to perform their own calculations, without necessarily being an expert in Java. Finally, some comments about further developments and possible new applications are made. Full article
(This article belongs to the Special Issue New Perspectives in Lie Algebras)
Show Figures

Figure 1

21 pages, 1452 KB  
Article
Extending the Applicability of Newton-Jarratt-like Methods with Accelerators of Order 2m + 1 for Solving Nonlinear Systems
by Ioannis K. Argyros, Stepan Shakhno and Mykhailo Shakhov
Axioms 2025, 14(10), 734; https://doi.org/10.3390/axioms14100734 - 28 Sep 2025
Viewed by 148
Abstract
The local convergence analysis of the m+1-step Newton-Jarratt composite scheme with order 2m+1 has been shown previously. But the convergence order 2m+1 is obtained using Taylor series and assumptions on the existence of at [...] Read more.
The local convergence analysis of the m+1-step Newton-Jarratt composite scheme with order 2m+1 has been shown previously. But the convergence order 2m+1 is obtained using Taylor series and assumptions on the existence of at least the fifth derivative of the mapping involved, which is not present in the method. These assumptions limit the applicability of the method. A priori error estimates or the radius of convergence or uniqueness of the solution results have not been given either. These drawbacks are addressed in this paper. In particular, the convergence is based only on the operators on the method, which are the operator and its first derivative. Moreover, the radius of convergence is established, a priori estimates and the isolation of the solution is discussed using generalized continuity assumptions on the derivative. Furthermore, the more challenging semi-local convergence analysis, not previously studied, is presented using majorizing sequences. The convergence for both analyses depends on the generalized continuity of the Jacobian of the mapping involved, which is used to control it and sharpen the error distances. Numerical examples validate the sufficient convergence conditions presented in the theory. Full article
Show Figures

Figure 1

19 pages, 16086 KB  
Article
A Mathematical Model of the Generalized Finite Strain Consolidation Process and Its Deep Galerkin Solution
by Guang Yih Sheu
Axioms 2025, 14(10), 733; https://doi.org/10.3390/axioms14100733 - 28 Sep 2025
Viewed by 132
Abstract
Developing classical three-dimensional consolidation theories considers the small-strain assumption. This small-strain assumption is inappropriate when studying the consolidation process of soft or very soft clay layers. Instead, this study derives a novel generalized mathematical model describing a three-dimensional finite-strain consolidation process and applies [...] Read more.
Developing classical three-dimensional consolidation theories considers the small-strain assumption. This small-strain assumption is inappropriate when studying the consolidation process of soft or very soft clay layers. Instead, this study derives a novel generalized mathematical model describing a three-dimensional finite-strain consolidation process and applies the deep Galerkin method to deduce its novel numerical solution. Developing this mathematical model uses the Reynolds transport theorem to describe mass and momentum balances for clay grain and pore water phases. The governing equation is the sum of the resulting mass and momentum balance equations. Next, the deep Galerkin method is applied to train a deep neural network to minimize the loss function defined by the governing equation and available initial and boundary conditions. The unknowns are the average velocity, effective stress, and pore water pressure. Predicting consolidation settlements is implemented by updating the problem domain using the resulting average velocity. Beneficial from the deep Galerkin method, two real-world examples demonstrate that the current mathematical model provides accurate predictions of consolidation settlements caused by the self-weight of two very soft clay layers. The deep Galerkin method helps resolve ill-posed problems by fitting a family of fields constrained by sampling/regularization rather than physics if the physics is under-determined. Full article
(This article belongs to the Special Issue Mathematical Modeling, Simulations and Applications)
Show Figures

Figure 1

19 pages, 2017 KB  
Article
The Density Function of the Stochastic SIQR Model with a Two-Parameters Mean-Reverting Process
by Huina Zhang, Zhiming Ni, Daqing Jiang and Jianguo Sun
Axioms 2025, 14(10), 732; https://doi.org/10.3390/axioms14100732 - 28 Sep 2025
Viewed by 113
Abstract
This study develops a stochastic SIQR epidemic model with mean-reverting Ornstein–Uhlenbeck (OU) processes for both transmission rate β(t) and quarantine release rate k(t); this is distinct from existing non-white-noise stochastic epidemic models, most of which focus [...] Read more.
This study develops a stochastic SIQR epidemic model with mean-reverting Ornstein–Uhlenbeck (OU) processes for both transmission rate β(t) and quarantine release rate k(t); this is distinct from existing non-white-noise stochastic epidemic models, most of which focus on single-parameter perturbation or only stability analysis. It synchronously embeds OU dynamics into two core epidemic parameters to capture asynchronous fluctuations between infection spread and control measures. It adopts a rare measure solution framework to derive rigorous infection extinction conditions, linking OU’s ergodicity to long-term β+(t) averages. It obtains the explicit probability density function of the four-dimensional SIQR system, filling the gap of lacking quantifiable density dynamics in prior studies. Simulations validate that R0d<1 ensures almost sure extinction, while R0e>1 leads to stable stochastic persistence. Full article
(This article belongs to the Special Issue Advances in Dynamical Systems and Control, 2nd Edition)
Show Figures

Figure 1

Previous Issue
Back to TopTop