A New Modification of the Weibull Distribution: Model, Theory, and Analyzing Engineering Data Sets
Abstract
1. Introduction
- The E-X is a prominent method to obtain flexible models that are capable of capturing different patterns of and .
- The E-X approach is capable of updating the distribution flexibility of the baseline models to provide a close fit to real-world data sets.
- The E-X method generates new models having a closed form of .
- The quantile function (QF) of the E-X method is in an explicit form, which makes it easy to generate random numbers without using the function in the programming software.
- The E-X approach adds only one additional parameter to introduce newly updated distributions, rather than adding two or more additional parameters.
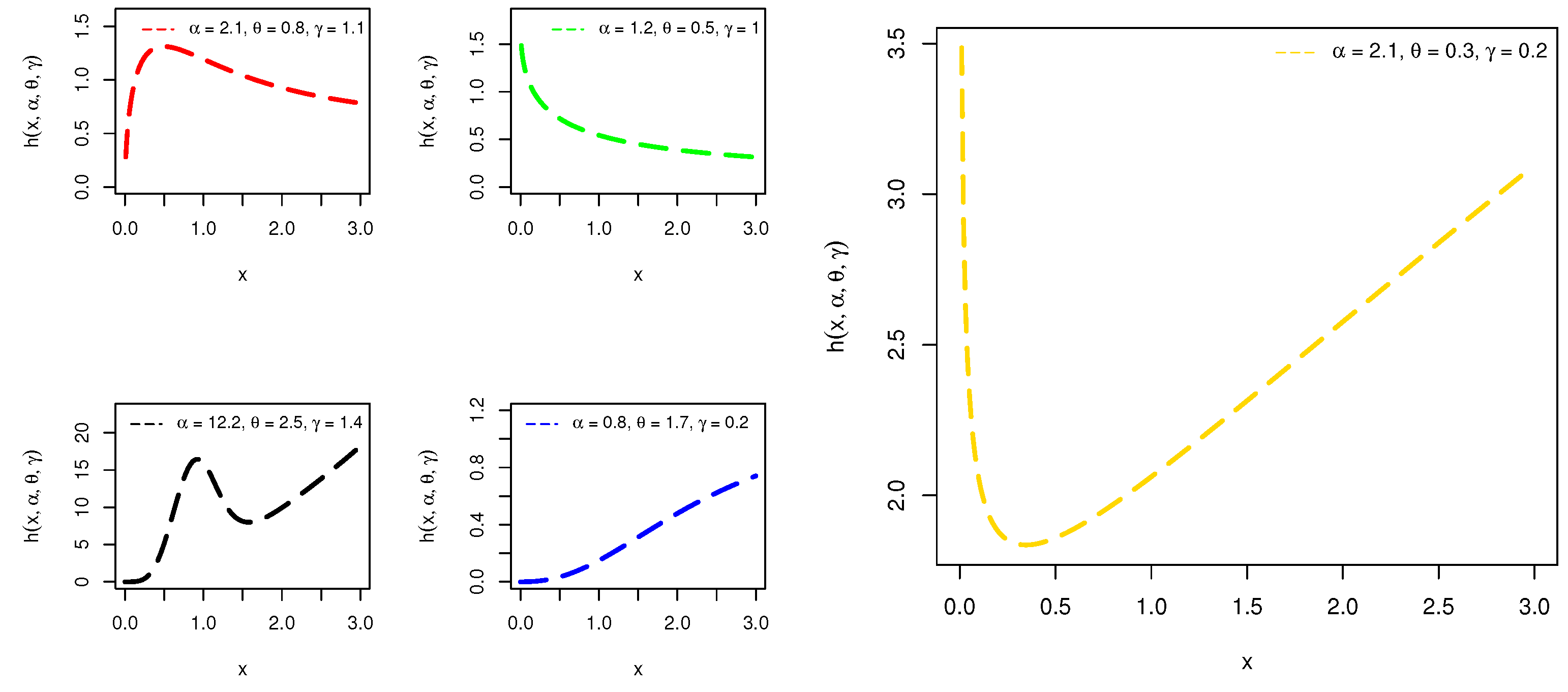
2. A Sub-Model Description and its Special Cases
2.1. A Sub-Model Description
2.2. Special Cases of the E-Weibull Distribution
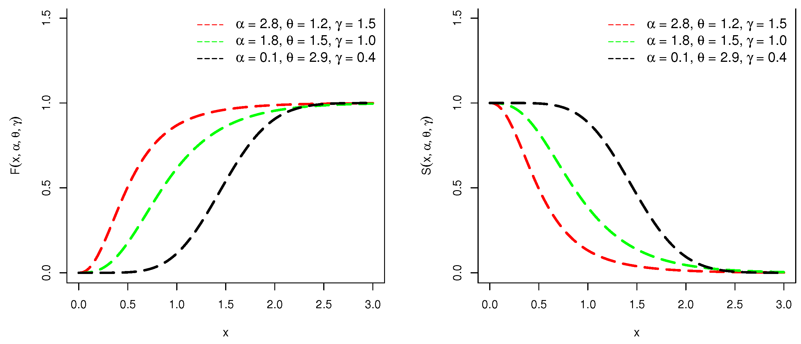
3. The Statistical Properties
3.1. The Series Representation
3.2. The QF
3.3. The Moment
4. Estimation and Simulation
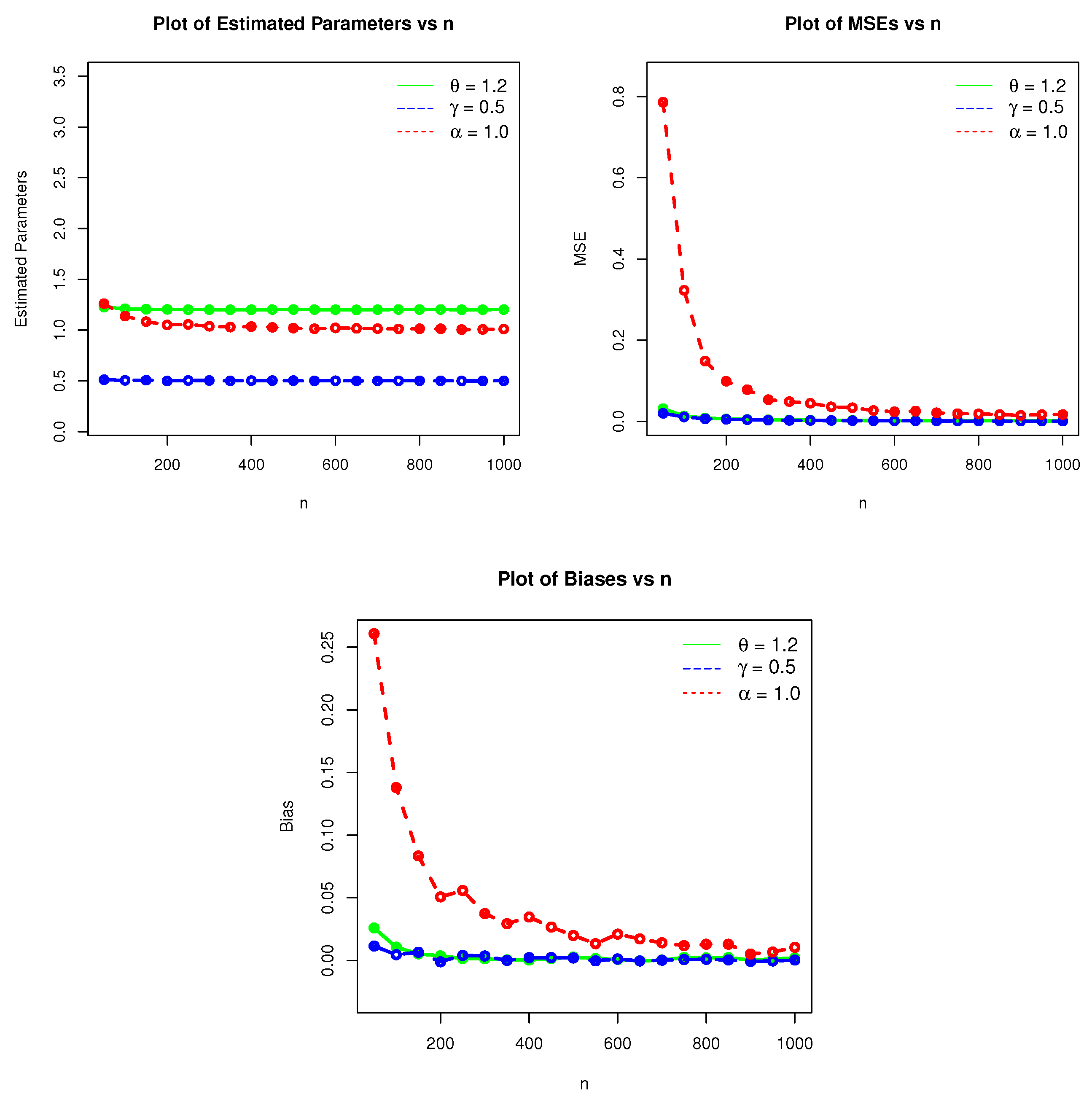
4.1. Estimation
4.2. Simulation
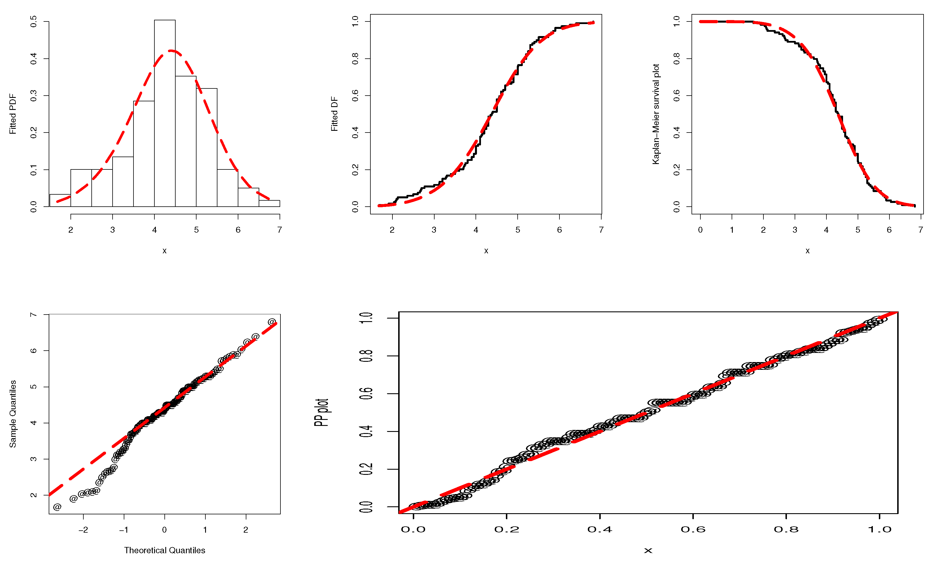
5. Applications
5.1. Descriptions of the Data Sets
5.2. The Rival Distributions
- The exponentiated Weibull (Exp-Weibull) distribution of Mudholkar and Srivastava [26] with DF as follows:
- The Kumaraswamy Weibull (Kum-Weibull) distribution of Cordeiro et al. [27] with DF as follows:
- A New Alpha Power Cosine-Weibull (NAC-Weibull) of Alghamdi and Abd El-Raouf [28] with DF as follows:
- The exponentiated Flexible Weibull (EF-Weibull) of El-Gohary et al. [29] with DF as follows:
5.3. The Evaluation Criteria
- The Akaike information criteria (AIC)
- The Bayesian information criteria (BIC)
- The Consistent Akaike information criteria (CAIC)
- The Hannan–Quinn information criteria (HQIC)
- The Anderson–Darling (AD) test
- The Cramer–von Mises (CM) test
- The Kolmogorov–Smirnov (KS) test
5.4. Analysis of Data 1
5.5. Analysis of Data 2
6. Future Research Work
- The exponentiated version of the E-X distributions:Mudholkar and Srivastava [26] suggested a useful method for extending the existing distributions called the exponentiated family of distributions. The CDF of the exponentiated family of distributions is expressed by
- The Kumaraswamy version of the E-X distributions:Cordeiro et al. [27] proposed the Kumaraswamy family of distributions. The CDF of the Kumaraswamy family of distributions is given by
- The Marshall–Olkin version of the E-X distributions:Marshall and Olkin [30] introduced a very useful distributional method for obtaining new probability distributions with CDF given byAs a future study, we can also study a new version of the E-X distributions using the given distributional method in Equation (19). The new modified form of the E-X distributions based on Equation (19) may be called the Marshall–Olkin E-X (MOE-X) distributions. The CDF of the MOE-X distributions is obtained by using Equation (1) in Equation (19), as given by
- The alpha power transformed version of the E-X distributions:Mahdavi and Kundu [31] used the alpha power transformation method and suggested a useful method for generating new probability distributions with CDF given by
7. Final Remarks
Author Contributions
Funding
Data Availability Statement
Conflicts of Interest
References
- Kamal, M.; Alsolmi, M.M.; Al Mutairi, A.; Hussam, E.; Mustafa, M.S.; Nassr, S.G. A new distributional approach: Estimation, Monte Carlo simulation and applications to the biomedical data sets. Netw. Heterog. Media 2023, 18, 1575–1599. [Google Scholar] [CrossRef]
- Moharib Alsarray, R.M.; Kazempoor, J.; Ahmadi Nadi, A. Monitoring the Weibull shape parameter under progressive censoring in presence of independent competing risks. J. Appl. Stat. 2023, 50, 945–962. [Google Scholar] [CrossRef] [PubMed]
- Klakattawi, H.S. Survival analysis of cancer patients using a new extended Weibull distribution. PLoS ONE 2022, 17, e0264229. [Google Scholar] [CrossRef] [PubMed]
- Teimourian, H.; Abubakar, M.; Yildiz, M.; Teimourian, A. A comparative study on wind energy assessment distribution models: A case study on Weibull distribution. Energies 2022, 15, 5684. [Google Scholar] [CrossRef]
- Tashkandy, Y.; Emam, W. On predictive modeling using a new three-parameters modification of Weibull distribution and application. Appl. Sci. 2023, 13, 3909. [Google Scholar] [CrossRef]
- Park, M. Combined class of distributions with an exponentiated Weibull family for reliability application. Qual. Technol. Quant. Manag. 2023, 20, 671–687. [Google Scholar] [CrossRef]
- Arsha, M.; Patha, A.K.; Azhad, Q.J.; Khetan, M. Modeling bivariate data using linear exponential and Weibull distributions as marginals. Math. Slovaca 2023, 73, 1075–1096. [Google Scholar] [CrossRef]
- Shah, Z.; Khan, D.M.; Khan, Z.; Shafiq, M.; Choi, J.G. A new modified exponent power alpha family of distributions with applications in reliability engineering. Processes 2022, 10, 2250. [Google Scholar] [CrossRef]
- Guerra, R.R.; Peña-Ramírez, F.A.; Bourguignon, M. The unit extended Weibull families of distributions and its applications. J. Appl. Stat. 2021, 48, 3174–3192. [Google Scholar] [CrossRef]
- Baharith, L.A.; Aljuhani, W.H. New method for generating new families of distributions. Symmetry 2021, 13, 726. [Google Scholar] [CrossRef]
- Zaidi, S.M.; Sobhi, M.M.A.; El-Morshedy, M.; Afify, A.Z. A new generalized family of distributions: Properties and applications. AIMS Math. 2021, 6, 456–476. [Google Scholar] [CrossRef]
- Lone, M.A.; Dar, I.H.; Jan, T.R. A new method for generating distributions with an application to Weibull distribution. Reliab. Theory Appl. 2022, 17, 223–239. [Google Scholar]
- Oluyede, B.; Liyanage, G.W. The gamma odd Weibull generalized-G family of distributions: Properties and applications. Rev. Colomb. Estad. 2023, 46, 1–44. [Google Scholar] [CrossRef]
- Emam, W.; Tashkandy, Y. Modeling the amount of carbon dioxide emissions application: New modified alpha power Weibull-X family of distributions. Symmetry 2023, 15, 366. [Google Scholar] [CrossRef]
- Nofal, Z.M.; Afify, A.Z.; Yousof, H.M.; Granzotto, D.C.; Louzada, F. Kumaraswamy transmuted exponentiated additive Weibull distribution. Int. J. Stat. Probab. 2016, 5, 78–99. [Google Scholar] [CrossRef]
- Weibull, W. A statistical distribution of wide applicability. J. Appl. Mech. 1951, 18, 239–296. [Google Scholar] [CrossRef]
- Almalki, S.J.; Yuan, J. A new modified Weibull distribution. Reliab. Eng. Syst. Saf. 2013, 111, 164–170. [Google Scholar] [CrossRef]
- Sarhan, A.M.; Zaindin, M. Modified Weibull distribution. APPS Appl. Sci. 2009, 11, 123–136. [Google Scholar]
- Silva, G.O.; Ortega, E.M.; Cordeiro, G.M. The beta modified Weibull distribution. Lifetime Data Anal. 2010, 16, 409–430. [Google Scholar] [CrossRef]
- Al Sobhi, M.M. The extended Weibull distribution with its properties, estimation and modeling skewed data. J. King Saud Univ. Sci. 2022, 34, 101801. [Google Scholar] [CrossRef]
- Thach, T.T. A three-component additive weibull distribution and its reliability implications. Symmetry 2022, 14, 1455. [Google Scholar] [CrossRef]
- Byrd, R.H.; Lu, P.; Nocedal, J.; Zhu, C. A limited memory algorithm for bound constrained optimization. SIAM J. Sci. Comput. 1995, 16, 1190–1208. [Google Scholar] [CrossRef]
- Nadarajah, S. The model for fracture toughness. J. Mech. Sci. Technol. 2008, 22, 1255–1258. [Google Scholar] [CrossRef]
- Aarset, M.V. How to identify a bathtub hazard rate. IEEE Trans. Reliab. 1987, 36, 106–108. [Google Scholar] [CrossRef]
- Odhah, O.H.; Alshanbari, H.M.; Ahmad, Z.; Rao, G.S. A weighted cosine-G family of distributions: Properties and illustration using time-to-event data. Axioms 2023, 12, 849. [Google Scholar] [CrossRef]
- Mudholkar, G.S.; Srivastava, D.K. Exponentiated Weibull family for analyzing bathtub failure-rate data. IEEE Trans. Reliab. 1993, 42, 299–302. [Google Scholar] [CrossRef]
- Cordeiro, G.M.; Ortega, E.M.; Nadarajah, S. The Kumaraswamy Weibull distribution with application to failure data. J. Frankl. Inst. 2010, 347, 1399–1429. [Google Scholar] [CrossRef]
- Alghamdi, A.S.; Abd El-Raouf, M.M. A new alpha power cosine-Weibull model with applications to hydrological and engineering data. Mathematics 2023, 11, 673. [Google Scholar] [CrossRef]
- El-Gohary, A.; El-Bassiouny, A.H.; El-Morshedy, M. Exponentiated flexible Weibull extension distribution. Int. J. Math. Its Appl. 2015, 3, 1–12. [Google Scholar]
- Marshall, A.W.; Olkin, I. A new method for adding a parameter to a family of distributions with application to the exponential and Weibull families. Biometrika 1997, 84, 641–652. [Google Scholar] [CrossRef]
- Mahdavi, A.; Kundu, D. A new method for generating distributions with an application to exponential distribution. Commun. Stat. Theory Methods 2017, 46, 6543–6557. [Google Scholar] [CrossRef]










| Set 1: . | ||||
|---|---|---|---|---|
| Parameters | Estimates | MSEs | Biases | |
| 0.6049476 | 0.00499659 | 0.00494755 | ||
| 50 | 1.2551280 | 0.14450400 | 0.05512813 | |
| 1.0426544 | 0.59331445 | 0.24265444 | ||
| 0.6005533 | 0.00234897 | 0.00055333 | ||
| 100 | 1.2425210 | 0.08386770 | 0.04252140 | |
| 0.9534761 | 0.24032552 | 0.15347606 | ||
| 0.6002110 | 0.00153915 | 0.00021101 | ||
| 150 | 1.2112220 | 0.06873700 | 0.01122178 | |
| 0.8766179 | 0.11933972 | 0.07661793 | ||
| 0.6020050 | 0.00105163 | 0.00200500 | ||
| 200 | 1.2165500 | 0.04596168 | 0.01654977 | |
| 0.8515907 | 0.06649227 | 0.05159065 | ||
| 0.6006022 | 0.00077746 | 0.00060218 | ||
| 300 | 1.2058170 | 0.03372750 | 0.00581712 | |
| 0.8327267 | 0.04568434 | 0.03272672 | ||
| 0.6024499 | 0.00055874 | 0.00244992 | ||
| 400 | 1.2042760 | 0.02571049 | 0.00427639 | |
| 0.8217224 | 0.02968523 | 0.02172245 | ||
| 0.5998417 | 0.00049501 | −0.00015833 | ||
| 500 | 1.2007200 | 0.01915068 | 0.00071994 | |
| 0.8191257 | 0.02544670 | 0.01912566 | ||
| 0.6003340 | 0.00036804 | 0.00033401 | ||
| 600 | 1.1980350 | 0.01698582 | −0.00196531 | |
| 0.8134189 | 0.01992697 | 0.01341893 | ||
| 0.6004238 | 0.00032848 | 0.00042383 | ||
| 700 | 1.2009870 | 0.01392998 | 0.00098655 | |
| 0.8148440 | 0.01676339 | 0.01484398 | ||
| 0.5997210 | 0.00027106 | −0.00027895 | ||
| 800 | 1.2043020 | 0.01180620 | 0.00430183 | |
| 0.8134790 | 0.01452197 | 0.01347903 | ||
| 0.6003043 | 0.00024637 | 0.00030430 | ||
| 900 | 1.1964130 | 0.01043127 | −0.00358707 | |
| 0.8086972 | 0.01221243 | 0.00869715 | ||
| 0.6003874 | 0.00022317 | 0.00038743 | ||
| 1000 | 1.1995220 | 0.00906631 | −0.00047760 | |
| 0.8088841 | 0.01085164 | 0.00888406 | ||
| Set 2: | ||||
|---|---|---|---|---|
| Parameters | Estimates | MSEs | Biases | |
| 1.2259760 | 0.03178910 | 0.02597563 | ||
| 50 | 0.5115946 | 0.02014171 | 0.01159464 | |
| 1.2608530 | 0.78577385 | 0.26085267 | ||
| 1.2106610 | 0.01362797 | 0.01066061 | ||
| 100 | 0.5046863 | 0.01113516 | 0.00468632 | |
| 1.1380080 | 0.32288255 | 0.13800823 | ||
| 1.2053130 | 0.00853220 | 0.00531329 | ||
| 150 | 0.5065875 | 0.00677564 | 0.00658753 | |
| 1.0834850 | 0.14853435 | 0.08348485 | ||
| 1.2037680 | 0.00642700 | 0.00376764 | ||
| 200 | 0.4990183 | 0.00528436 | −0.00098173 | |
| 1.0508120 | 0.09908880 | 0.05081233 | ||
| 1.2014800 | 0.00439835 | 0.00148045 | ||
| 300 | 0.5036268 | 0.00315291 | 0.00362679 | |
| 1.0374950 | 0.05371933 | 0.03749508 | ||
| 1.2003880 | 0.00325330 | 0.00038808 | ||
| 400 | 0.5023467 | 0.00249109 | 0.00234669 | |
| 1.0347320 | 0.04488695 | 0.03473155 | ||
| 1.2027780 | 0.00258701 | 0.00277782 | ||
| 500 | 0.5020358 | 0.00214560 | 0.00203577 | |
| 1.0199860 | 0.03393216 | 0.01998558 | ||
| 1.2008270 | 0.00223004 | 0.00082663 | ||
| 600 | 0.5012683 | 0.00155480 | 0.00126833 | |
| 1.0210830 | 0.02414743 | 0.02108303 | ||
| 1.2004010 | 0.00175688 | 0.00040114 | ||
| 700 | 0.5002717 | 0.00138508 | 0.00027174 | |
| 1.0141590 | 0.02154580 | 0.01415942 | ||
| 1.2021160 | 0.00167774 | 0.00211633 | ||
| 800 | 0.5009623 | 0.00120435 | 0.00096234 | |
| 1.0130060 | 0.01881078 | 0.01300580 | ||
| 1.2003070 | 0.00141695 | 0.00030684 | ||
| 900 | 0.4993483 | 0.00100807 | −0.00065170 | |
| 1.0051790 | 0.01494259 | 0.00517902 | ||
| 1.2019830 | 0.00137085 | 0.00198250 | ||
| 1000 | 0.5003773 | 0.00104251 | 0.00037729 | |
| 1.0105540 | 0.01719370 | 0.01055399 | ||
| Model | |||||||
|---|---|---|---|---|---|---|---|
| E-Weibull | 2.185 (4.016, 0.354) | 2.807 (3.426, 2.188) | 0.030 (0.066, 0.005) | - | - | - | - |
| Exp-Weibull | - | 3.537 (3.883, 3.191) | 0.006 (0.010, 0.002) | 1.737 (2.230, 1.244) | - | - | - |
| Kum-Weibull | - | 2.251 (2.996, 1.506) | 0.013 (0.028, 0.001) | 2.631 (3.560, 1.704) | 14.190 (45.340, 1.902) | - | - |
| NAC-Weibull | - | 3.459 (3.659, 3.259) | 0.003 (0.004, 0.002) | - | - | 3.692 (6.843, 0.541) | - |
| EF-Weibull | - | - | 0.300 (0.319, 0.282) | 35.425 (66.037, 4.813) | - | - | 0.326 (1.110, 0.016) |
| Model | AIC | CAIC | BIC | HQIC |
|---|---|---|---|---|
| E-Weibull | 344.0993 | 344.3080 | 352.4366 | 347.4848 |
| Exp-Weibull | 346.9896 | 347.1983 | 355.3270 | 350.3751 |
| Kum-Weibull | 347.3122 | 347.6631 | 358.4287 | 351.8263 |
| NAC-Weibull | 346.9654 | 346.1741 | 354.3028 | 349.3509 |
| EF-Weibull | 349.4578 | 349.6665 | 357.7952 | 352.8434 |
| Model | CM | AD | KS | p-Value |
|---|---|---|---|---|
| E-Weibull | 0.0984 | 0.6352 | 0.0644 | 0.7054 |
| Exp-Weibull | 0.1573 | 0.9780 | 0.0939 | 0.2443 |
| Kum-Weibull | 0.1261 | 0.7864 | 0.0800 | 0.4315 |
| NAC-Weibull | 0.0922 | 0.7550 | 0.0955 | 0.2277 |
| EF-Weibull | 0.1631 | 1.0422 | 0.0942 | 0.2408 |
| Model | |||||||
|---|---|---|---|---|---|---|---|
| E-Weibull | 3.928 (5.140, 0.717) | 1.890 (2.503, 1.276) | 0.086 (0.208, 0.034) | - | - | - | - |
| Exp-Weibull | - | 2.349 (4.596, 1.030) | 0.024 (0.062, 0.013) | 2.813 (3.009, 1.688) | - | - | - |
| Kum-Weibull | - | 1.408 (2.151, 1.284) | 0.095 (0.141, 0.048) | 4.975 (6.622, 3.327) | 4.585 (7.953, 1.216) | - | - |
| NAC-Weibull | - | 0.002 (0.003, 0.001) | 2.933 (4.933, 0.933) | - | - | 3.101 (3.229, 2.973) | - |
| EF-Weibull | - | - | 0.208 (0.224, 0.192) | 10.721 (26.212, 4.769) | - | - | 1.104 (4.091, 0.083) |
| Model | AIC | CAIC | BIC | HQIC |
|---|---|---|---|---|
| E-Weibull | 497.2910 | 497.4815 | 505.8936 | 500.7865 |
| Exp-Weibull | 499.7503 | 499.9408 | 508.3529 | 503.2459 |
| Kum-Weibull | 501.4224 | 501.7424 | 512.8926 | 506.0831 |
| NAC-Weibull | 507.0984 | 507.2889 | 515.7010 | 510.5940 |
| EF-Weibull | 500.2151 | 500.4056 | 508.8177 | 503.7106 |
| Model | CM | AD | KS | p-Value |
|---|---|---|---|---|
| E-Weibull | 0.1134 | 0.6960 | 0.0666 | 0.6114 |
| Exp-Weibull | 0.1824 | 1.0656 | 0.0870 | 0.2783 |
| Kum-Weibull | 0.1740 | 1.0186 | 0.0871 | 0.2771 |
| NAC-Weibull | 0.2320 | 1.3915 | 0.1134 | 0.0702 |
| EF-Weibull | 0.1919 | 1.1185 | 0.0826 | 0.3376 |
Disclaimer/Publisher’s Note: The statements, opinions and data contained in all publications are solely those of the individual author(s) and contributor(s) and not of MDPI and/or the editor(s). MDPI and/or the editor(s) disclaim responsibility for any injury to people or property resulting from any ideas, methods, instructions or products referred to in the content. |
© 2024 by the authors. Licensee MDPI, Basel, Switzerland. This article is an open access article distributed under the terms and conditions of the Creative Commons Attribution (CC BY) license (https://creativecommons.org/licenses/by/4.0/).
Share and Cite
Alshanbari, H.M.; Ahmad, Z.; El-Bagoury, A.A.-A.H.; Odhah, O.H.; Rao, G.S. A New Modification of the Weibull Distribution: Model, Theory, and Analyzing Engineering Data Sets. Symmetry 2024, 16, 611. https://doi.org/10.3390/sym16050611
Alshanbari HM, Ahmad Z, El-Bagoury AA-AH, Odhah OH, Rao GS. A New Modification of the Weibull Distribution: Model, Theory, and Analyzing Engineering Data Sets. Symmetry. 2024; 16(5):611. https://doi.org/10.3390/sym16050611
Chicago/Turabian StyleAlshanbari, Huda M., Zubair Ahmad, Abd Al-Aziz Hosni El-Bagoury, Omalsad Hamood Odhah, and Gadde Srinivasa Rao. 2024. "A New Modification of the Weibull Distribution: Model, Theory, and Analyzing Engineering Data Sets" Symmetry 16, no. 5: 611. https://doi.org/10.3390/sym16050611
APA StyleAlshanbari, H. M., Ahmad, Z., El-Bagoury, A. A.-A. H., Odhah, O. H., & Rao, G. S. (2024). A New Modification of the Weibull Distribution: Model, Theory, and Analyzing Engineering Data Sets. Symmetry, 16(5), 611. https://doi.org/10.3390/sym16050611

