Compound-Combination Synchronization for Fractional Hyperchaotic Models with Different Orders
Abstract
1. Introduction
2. Compound-Combination Synchronization Definition
3. The Compound-Combination Synchronization Planner
4. An Example
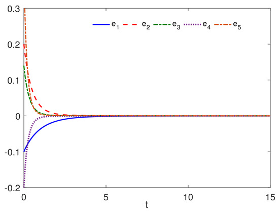
5. Numerical Simulation
6. Conclusions
Author Contributions
Funding
Data Availability Statement
Acknowledgments
Conflicts of Interest
References
- Hartley, T.T.; Lorenzo, C.F.; Qammer, H.K. Chaos in a fractional order Chua’s system. IEEE Trans. Circuits Syst. Fundam. Theory Appl. 1995, 42, 485–490. [Google Scholar] [CrossRef]
- Wu, X.J.; Shen, S.L. Chaos in the fractional-order Lorenz system. Int. J. Comput. Math. 2009, 86, 1274–1282. [Google Scholar] [CrossRef]
- Hegazi, A.; Matouk, A. Dynamical behaviors and synchronization in the fractional order hyperchaotic Chen system. Appl. Math. Lett. 2011, 24, 1938–1944. [Google Scholar] [CrossRef]
- Li, C.; Chen, G. Chaos and hyperchaos in the fractional-order Rössler equations. Phys. A Stat. Mech. Its Appl. 2004, 341, 55–61. [Google Scholar] [CrossRef]
- Al Themairi, A.; Abed-Elhameed, T.M.; Farghaly, A.A. Tracking Control Method for Double Compound-Combination Synchronization of Fractional Chaotic Systems and Its Application in Secure Communication. Math. Probl. Eng. 2022, 2022, 5301689. [Google Scholar] [CrossRef]
- Coronel-Escamilla, A.; Gómez-Aguilar, J.; Torres, L.; Valtierra-Rodríguez, M.; Escobar-Jiménez, R. Design of a state observer to approximate signals by using the concept of fractional variable-order derivative. Digit. Signal Process. 2017, 69, 127–139. [Google Scholar] [CrossRef]
- Panda, R.; Dash, M. Fractional generalized splines and signal processing. Signal Process. 2006, 86, 2340–2350. [Google Scholar] [CrossRef]
- Carrera, Y.; de la Rosa, G.A.; Vernon-Carter, E.; Alvarez-Ramirez, J. A fractional-order Maxwell model for non-Newtonian fluids. Phys. A Stat. Mech. Appl. 2017, 482, 276–285. [Google Scholar] [CrossRef]
- Ionescu, C.; Kelly, J.F. Fractional calculus for respiratory mechanics: Power law impedance, viscoelasticity, and tissue heterogeneity. Chaos Solitons Fractals 2017, 102, 433–440. [Google Scholar] [CrossRef]
- AboBakr, A.; Said, L.A.; Madian, A.H.; Elwakil, A.S.; Radwan, A.G. Experimental comparison of integer/fractional-order electrical models of plant. AEU-Int. J. Electron. Commun. 2017, 80, 1–9. [Google Scholar] [CrossRef]
- Angstmann, C.; Henry, B.; McGann, A. A fractional-order infectivity SIR model. Phys. A Stat. Mech. Appl. 2016, 452, 86–93. [Google Scholar] [CrossRef]
- Ma, T.; Zhang, J. Hybrid synchronization of coupled fractional-order complex networks. Neurocomputing 2015, 157, 166–172. [Google Scholar] [CrossRef]
- Mahmoud, G.M.; Aboelenen, T.; Abed-Elhameed, T.M.; Farghaly, A.A. On boundedness and projective synchronization of distributed order neural networks. Appl. Math. Comput. 2021, 404, 126198. [Google Scholar] [CrossRef]
- Mahmoud, G.M.; Abed-Elhameed, T.M.; Elbadry, M.M. A Class of Different Fractional-Order Chaotic (Hyperchaotic) Complex Duffing-Van Der Pol Models and Their Circuits Implementations. J. Comput. Nonlinear Dyn. 2021, 16, 121005. [Google Scholar] [CrossRef]
- Abed-Elhameed, T.M.; Aboelenen, T. Mittag-Leffler stability, control, and synchronization for chaotic generalized fractional-order systems. Adv. Contin. Discret. Model. 2022, 2022, 50. [Google Scholar] [CrossRef]
- Wang, K.J. Bäcklund transformation and diverse exact explicit solutions of the fractal combined Kdv–mkdv equation. Fractals 2022, 30, 2250189. [Google Scholar] [CrossRef]
- Wang, K.J. A fractal modification of the unsteady Korteweg–de Vries model and its generalized fractal variational principle and diverse exact solutions. Fractals 2022, 30, 2250192. [Google Scholar] [CrossRef]
- Wang, K. A novel perspective to the local fractional bidirectional wave model on Cantor sets. Fractals 2022, 30, 2250107. [Google Scholar] [CrossRef]
- He, J.H. Fractal calculus and its geometrical explanation. Results Phys. 2018, 10, 272–276. [Google Scholar] [CrossRef]
- He, J.H.; Ji, F.Y. Two-scale mathematics and fractional calculus for thermodynamics. Therm. Sci. 2019, 23, 2131–2133. [Google Scholar] [CrossRef]
- Abedini, M.; Nojoumian, M.A.; Salarieh, H.; Meghdari, A. Model reference adaptive control in fractional order systems using discrete-time approximation methods. Commun. Nonlinear Sci. Numer. Simul. 2015, 25, 27–40. [Google Scholar] [CrossRef]
- Wei, Y.; Chen, Y.; Liang, S.; Wang, Y. A novel algorithm on adaptive backstepping control of fractional order systems. Neurocomputing 2015, 165, 395–402. [Google Scholar] [CrossRef]
- Bhalekar, S.; Daftardar-Gejji, V. Synchronization of different fractional order chaotic systems using active control. Commun. Nonlinear Sci. Numer. Simul. 2010, 15, 3536–3546. [Google Scholar] [CrossRef]
- Kang, J.; Zhu, Z.H.; Wang, W.; Li, A.; Wang, C. Fractional order sliding mode control for tethered satellite deployment with disturbances. Adv. Space Res. 2017, 59, 263–273. [Google Scholar] [CrossRef]
- Yang, L.; He, W.; Liu, X. Synchronization between a fractional-order system and an integer order system. Comput. Math. Appl. 2011, 62, 4708–4716. [Google Scholar] [CrossRef]
- Mahmoud, G.M.; Ahmed, M.E.; Abed-Elhameed, T.M. On fractional-order hyperchaotic complex systems and their generalized function projective combination synchronization. Optik 2017, 130, 398–406. [Google Scholar] [CrossRef]
- Mahmoud, G.M.; Abed-Elhameed, T.M.; Ahmed, M.E. Generalization of combination—Combination synchronization of chaotic n-dimensional fractional-order dynamical systems. Nonlinear Dyn. 2016, 83, 1885–1893. [Google Scholar] [CrossRef]
- Sun, J.; Yin, Q.; Shen, Y. Compound synchronization for four chaotic systems of integer order and fractional order. EPL (Europhys. Lett.) 2014, 106, 40005. [Google Scholar] [CrossRef]
- Mahmoud, G.M.; Khalaf, H.; Darwish, M.M.; Abed-Elhameed, T.M. Different kinds of modulus-modulus synchronization for chaotic complex systems and their applications. Acta Phys. Pol. B 2022, 53, 1–28. [Google Scholar] [CrossRef]
- Liu, C.; Lu, J. A novel fractional-order hyperchaotic system and its circuit realization. Int. J. Mod. Phys. B 2010, 24, 1299–1307. [Google Scholar] [CrossRef]
- Han, Q.; Liu, C.-X.; Sun, L.; Zhu, D.-R. A fractional order hyperchaotic system derived from a Liu system and its circuit realization. Chin. Phys. B 2013, 22, 020502. [Google Scholar] [CrossRef]
- Liu, C.-X.; Liu, L. Circuit implementation of a new hyperchaos in fractional-order system. Chin. Phys. B 2008, 17, 2829. [Google Scholar]
- Guo, J.; Ma, C.; Wang, Z.; Zhang, F. Time-delay characteristics of complex Lü system and its application in speech communication. Entropy 2020, 22, 1260. [Google Scholar] [CrossRef]
- He, Q.; Ma, Y. Quantized adaptive pinning control for fixed/preassigned-time cluster synchronization of multi-weighted complex networks with stochastic disturbances. Nonlinear Anal. Hybrid Syst. 2022, 44, 101157. [Google Scholar] [CrossRef]
- Mahmoud, G.M.; Mahmoud, E.E.; Ahmed, M.E. On the hyperchaotic complex Lü system. Nonlinear Dyn. 2009, 58, 725–738. [Google Scholar] [CrossRef]
- Mahmoud, G.M.; Ahmed, M.E. Modified projective synchronization and control of complex Chen and Lü systems. J. Vib. Control 2011, 17, 1184–1194. [Google Scholar] [CrossRef]
- Mahmoud, G.M.; Ahmed, M.E.; Mahmoud, E.E. Analysis of hyperchaotic complex Lorenz systems. Int. J. Mod. Phys. C 2008, 19, 1477–1494. [Google Scholar] [CrossRef]
- Wolf, A.; Swift, J.B.; Swinney, H.L.; Vastano, J.A. Determining Lyapunov exponents from a time series. Phys. D Nonlinear Phenom. 1985, 16, 285–317. [Google Scholar] [CrossRef]
- Caputo, M. Linear Models of Dissipation whose Q is almost Frequency Independent—II. Geophys. J. Int. 1967, 13, 529–539. [Google Scholar] [CrossRef]
- Diethelm, K.; Ford, N.J.; Freed, A.D. A Predictor-Corrector Approach for the Numerical Solution of Fractional Differential Equations. Nonlinear Dyn. 2002, 29, 3–22. [Google Scholar] [CrossRef]







Disclaimer/Publisher’s Note: The statements, opinions and data contained in all publications are solely those of the individual author(s) and contributor(s) and not of MDPI and/or the editor(s). MDPI and/or the editor(s) disclaim responsibility for any injury to people or property resulting from any ideas, methods, instructions or products referred to in the content. |
© 2023 by the authors. Licensee MDPI, Basel, Switzerland. This article is an open access article distributed under the terms and conditions of the Creative Commons Attribution (CC BY) license (https://creativecommons.org/licenses/by/4.0/).
Share and Cite
Mahmoud, G.M.; Althemairi, A.; Abed-Elhameed, T.M.; Farghaly, A.A. Compound-Combination Synchronization for Fractional Hyperchaotic Models with Different Orders. Symmetry 2023, 15, 279. https://doi.org/10.3390/sym15020279
Mahmoud GM, Althemairi A, Abed-Elhameed TM, Farghaly AA. Compound-Combination Synchronization for Fractional Hyperchaotic Models with Different Orders. Symmetry. 2023; 15(2):279. https://doi.org/10.3390/sym15020279
Chicago/Turabian StyleMahmoud, Gamal M., Asma Althemairi, Tarek M. Abed-Elhameed, and Ahmed A. Farghaly. 2023. "Compound-Combination Synchronization for Fractional Hyperchaotic Models with Different Orders" Symmetry 15, no. 2: 279. https://doi.org/10.3390/sym15020279
APA StyleMahmoud, G. M., Althemairi, A., Abed-Elhameed, T. M., & Farghaly, A. A. (2023). Compound-Combination Synchronization for Fractional Hyperchaotic Models with Different Orders. Symmetry, 15(2), 279. https://doi.org/10.3390/sym15020279

