Simulating Agroforestry Adoption in Rural Indonesia: The Potential of Trees on Farms for Livelihoods and Environment
Abstract
1. Introduction
2. Materials and Methods
2.1. Study Site
2.2. Data
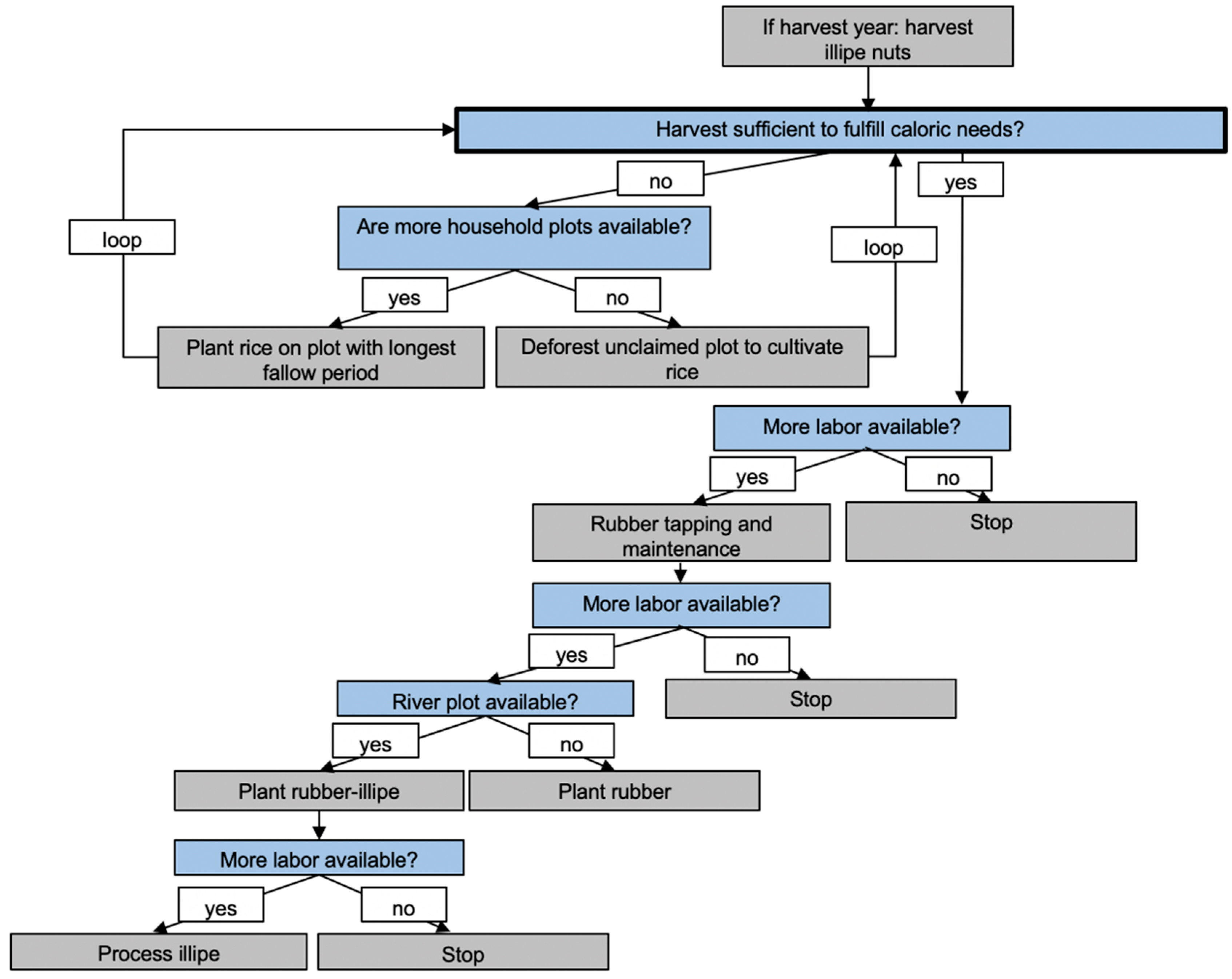
2.3. Agent-Based Model
3. Results
3.1. Descriptive Results
3.2. Simulation Results
3.2.1. Agroforestry Adoption and Income Effects
3.2.2. Land Use Changes
3.2.3. Effects on Biodiversity Conservation and Carbon Sequestration
3.2.4. Climate Change Scenario
4. Discussion
4.1. Agroforestry Adopters Diversify and Increase Their Income
4.2. Illipe Rubber Agroforestry Replaces Jungle Rubber and Rice Cultivation and Thereby Impacts Deforestation
4.3. Agroforestry Supports Biodiversity Conservation and Carbon Sequestration
4.4. Agroforestry as a Means to Adapt to and Mitigate Climate Change
4.5. ABM as a Tool for Combining Human Decision Making and Environmental Dynamics
4.6. Limitations and Future Research
5. Conclusions
Author Contributions
Funding
Acknowledgments
Conflicts of Interest
Model Documentation
Appendix A








References
- FAO. The State of the Food and Agriculture; FAO Agriculture Series No. 38; FAO: Rome, Italy, 2007. [Google Scholar]
- Barrios, E.; Valencia, V.; Jonsson, M.; Brauman, A.; Hairiah, K.; Mortimer, P.E.; Okubo, S. Contribution of trees to the conservation of biodiversity and ecosystem services in agricultural landscapes. Int. J. Biodivers. Sci. Ecosyst. Serv. Manag. 2018, 14, 1–16. [Google Scholar] [CrossRef]
- Garrity, D.P.; Akinnifesi, F.K.; Ajayi, O.C.; Weldesemayat, S.G.; Mowo, J.G.; Kalinganire, A.; Larwanou, M.; Bayala, J. Evergreen Agriculture: A robust approach to sustainable food security in Africa. Food Secur. 2010, 2, 197–214. [Google Scholar] [CrossRef]
- Waldron, A.; Garrity, D.; Malhi, Y.; Girardin, C.; Miller, D.C.; Seddon, N. Agroforestry Can Enhance Food Security While Meeting Other Sustainable Development Goals. Trop. Conserv. Sci. 2017, 10, 1–6. [Google Scholar] [CrossRef]
- FAO. The State of the World’s Forests 2018—Forest Pathways to Sustainable Development; FAO: Rome, Italy, 2018. [Google Scholar]
- Tschora, H.; Cherubini, F. Co-benefits and trade-offs of agroforestry for climate change mitigation and other sustainability goals in West Africa. Glob. Ecol. Conserv. 2020, 22. [Google Scholar] [CrossRef]
- Henders, S.; Ostwald, M.; Verendel, V.; Ibisch, P. Do national strategies under the UN biodiversity and climate conventions address agricultural commodity consumption as deforestation driver? Land Use Policy 2018, 70, 580–590. [Google Scholar] [CrossRef]
- Kopittke, P.M.; Menzies, N.W.; Wang, P.; McKenna, B.A.; Lombi, E. Soil and the intensification of agriculture for global food security. Environ. Int. 2019, 132. [Google Scholar] [CrossRef] [PubMed]
- Jayathilake, H.M.; Prescott, G.W.; Carrasco, L.R.; Rao, M.; Symes, W.S. Drivers of deforestation and degradation for 28 tropical conservation landscapes. Ambio 2020. [Google Scholar] [CrossRef] [PubMed]
- Ndayambaje, J.D.; Heijman, W.J.M.; Mohren, G.M.J. Household Determinants of Tree Planting on Farms in Rural Rwanda. Small-Scale For. 2012, 11, 477–508. [Google Scholar] [CrossRef]
- Paiva, P.F.P.R.; de Lourdes Pinheiro Ruivo, M.; da Silva Júnior, O.M.; de Nazaré Martins Maciel, M.; Braga, T.G.M.; de Andrade, M.M.N.; dos Santos Junior, P.C.; da Rocha, E.S.; de Freitas, T.P.M.; da Silva Leite, T.V.; et al. Deforestation in protect areas in the Amazon: A threat to biodiversity. Biodivers. Conserv. 2020, 29, 19–38. [Google Scholar] [CrossRef]
- Altieri, M.A.; Nicholls, C.I.; Henao, A.; Lana, M.A. Agroecology and the design of climate change-resilient farming systems. Agron. Sustain. Dev. 2015, 35, 869–890. [Google Scholar] [CrossRef]
- Wiebe, K.; Robinson, S.; Cattaneo, A. Climate Change, Agriculture and Food Security. Sustain. Food Agric. 2019, 55–74. [Google Scholar] [CrossRef]
- Salvini, G.; Ligtenberg, A.; van Paassen, A.; Bregt, A.K.; Avitabile, V.; Herold, M. REDD+ and climate smart agriculture in landscapes: A case study in Vietnam using companion modelling. J. Environ. Manag. 2016, 172, 58–70. [Google Scholar] [CrossRef] [PubMed]
- Feleke, S.; Cole, S.M.; Sekabira, H.; Djouaka, R.; Manyong, V. Circular Bioeconomy Research for Development in Sub-Saharan Africa: Innovations, Gaps, and Actions. Sustainability 2021, 13, 1926. [Google Scholar] [CrossRef]
- FAO. Agroecological and Other Innovative Approaches for Sustainable Agriculture and Food Systems that Enhance Food Security and Nutrition—A Report by the High Level Panel of Experts on Food Security and Nutrition of the Committee on World Food Security; FAO: Rome, Italy, 2019. [Google Scholar]
- Runhaar, H. Governing the transformation towards ‘nature-inclusive’ agriculture: Insights from the Netherlands. Int. J. Agric. Sustain. 2017, 15, 340–349. [Google Scholar] [CrossRef]
- Reed, J.; van Vianen, J.; Foli, S.; Clendenning, J.; Yang, K.; MacDonald, M.; Petrokofsky, G.; Padoch, C.; Sunderland, T. Trees for life: The ecosystem service contribution of trees to food production and livelihoods in the tropics. For. Policy Econ. 2017, 84, 62–71. [Google Scholar] [CrossRef]
- FAO. Advancing Agroforestry on the Policy Agenda: A Guide for Decision-Makers, by G. Buttoud, in Collaboration with O. Ajayi, G. Detlefsen, F. Place & E. Torquebiau; Agroforestry Working Paper No. 1; FAO: Rome, Italy, 2013. [Google Scholar]
- Schroth, G.; da Mota, M.d.S.S. Tropical Agroforestry. In Farming with Nature: The Science and Practice of Ecoagriculture; Scherr, S.J., McNeely, J.A., Eds.; Island Press: Washington, DC, USA; London, UK, 2007; pp. 101–118. [Google Scholar]
- Lasco, R.D.; Espaldon, M.L.O.; Habito, C.M.D. Smallholder farmers’ perceptions of climate change and the roles of trees and agroforestry in climate risk adaptation: Evidence from Bohol, Philippines. Agrofor. Syst. 2016, 90, 521–540. [Google Scholar] [CrossRef]
- FAO; ICRAF. Agroforestry and tenure; Forestry Working Paper No. 8; FAO: Rome, Italy, 2019. [Google Scholar]
- Casanova-Lugo, F.; Ramírez-Avilés, L.; Parsons, D.; Caamal-Maldonado, A.; Pineiro-Vázquez, A.; Díaz-Echeverría, V. Environmental services from tropical agroforestry systems. Ser. Ciencias For. Ambient. 2016, XXII, 269–284. [Google Scholar] [CrossRef]
- Abbas, F.; Hammad, H.M.; Fahad, S.; Cerdà, A.; Rizwan, M.; Farhad, W.; Ehsan, S.; Bakhat, H.F. Agroforestry: A sustainable environmental practice for carbon sequestration under the climate change scenarios—A review. Environ. Sci. Pollut. Res. 2017, 24, 11177–11191. [Google Scholar] [CrossRef]
- Hilbrand, A.; Borelli, S.; Conigliaro, M.; Olivier, A. Agroforestry for Landscape Restoration; FAO: Rome, Italy, 2017. [Google Scholar]
- Van Noordwijk, M.; Lusiana, B. WaNuLCAS, a model of water, nutrient and light capture in agroforestry systems. Agrofor. Syst. 1999, 43, 217–242. [Google Scholar] [CrossRef]
- Sari, R.R.; Saputra, D.D.; Hairiah, K.; Rozendaal, D.M.A.; Roshetko, J.M.; Noordwijk, M. Van Gendered species preferences link tree diversity and carbon stocks in Cacao agroforest in Southeast Sulawesi, Indonesia. Land 2020, 9, 108. [Google Scholar] [CrossRef]
- Newaj, R.; Chaturvedi, O.P.; Handa, A.K. Recent development in agroforestry research and its role in climate change adaptation and mitigation. Indian J. Agrofor. 2016, 18, 1–9. [Google Scholar]
- Verchot, L.V.; Van Noordwijk, M.; Kandji, S.; Tomich, T.; Ong, C.; Albrecht, A.; Mackensen, J.; Bantilan, C.; Anupama, K.V.; Palm, C. Climate change: Linking adaptation and mitigation through agroforestry. Mitig. Adapt. Strateg. Glob. Chang. 2007, 12, 901–918. [Google Scholar] [CrossRef]
- Lasco, R.D.; Delfino, R.J.P.; Catacutan, D.C.; Simelton, E.S.; Wilson, D.M. Climate risk adaptation by smallholder farmers: The roles of trees and agroforestry. Curr. Opin. Environ. Sustain. 2014, 6, 83–88. [Google Scholar] [CrossRef]
- Umar, S.; Yodo, S.; Alam, A.S.; Aslam, D.; Livawanti, L. Post-adoption of the candlenut agroforestry in Central Sulawesi, Indonesia. IOP Conf. Ser. Earth Environ. Sci. 2018, 196. [Google Scholar] [CrossRef]
- Do, H.; Luedeling, E.; Whitney, C. Decision analysis of agroforestry options reveals adoption risks for resource-poor farmers. Agron. Sustain. Dev. 2020, 40. [Google Scholar] [CrossRef]
- Ashraf, J.; Pandey, R.; de Jong, W.; Nagar, B. Factors Influencing Farmers’ Decisions to Plant Trees on Their Farms in Uttar Pradesh, India. Small-Scale For. 2015, 14, 301–313. [Google Scholar] [CrossRef]
- Gebru, B.M.; Wang, S.W.; Kim, S.J.; Lee, W.K. Socio-ecological niche and factors affecting agroforestry practice adoption in different agroecologies of southern Tigray, Ethiopia. Sustainability 2019, 11, 3729. [Google Scholar] [CrossRef]
- Sabastian, G.E.; Yumn, A.; Roshetko, J.M.; Manalu, P.; Martini, E.; Perdana, A. Adoption of silvicultural practices in smallholder timber and NTFPs production systems in Indonesia. Agrofor. Syst. 2019, 93, 607–620. [Google Scholar] [CrossRef]
- Mekonnen, A.; Damte, A. Private Trees as Household Assets and Determinants of Tree-Growing Behavior in Rural Ethiopia; EfD DP 11-14; JSTOR: New York, NY, USA, 2011. [Google Scholar]
- Amare, D.; Wondie, M.; Mekuria, W.; Darr, D. Agroforestry of Smallholder Farmers in Ethiopia: Practices and Benefits. Small-Scale For. 2019, 18, 39–56. [Google Scholar] [CrossRef]
- Zerihun, M.F.; Muchie, M.; Worku, Z. Determinants of agroforestry technology adoption in Eastern Cape Province, South Africa. Dev. Stud. Res. 2014, 1, 382–394. [Google Scholar] [CrossRef]
- Vallejo, M.; Ramírez, M.I.; Reyes-González, A.; López-Sánchez, J.G.; Casas, A. Agroforestry systems of the tehuacan-cuicatlan valley: Land use for biocultural diversity conservation. Land 2019, 8, 24. [Google Scholar] [CrossRef]
- Sood, K.K.; Mitchell, C.P. Identifying important biophysical and social determinants of on-farm tree growing in subsistence-based traditional agroforestry systems. Agrofor. Syst. 2009, 75, 175–187. [Google Scholar] [CrossRef]
- Miller, D.C.; Muñoz-Mora, J.C.; Christiaensen, L. Prevalence, economic contribution, and determinants of trees on farms across Sub-Saharan Africa. For. Policy Econ. 2017, 84, 47–61. [Google Scholar] [CrossRef]
- David, M.; Bernard, B.; Aringaniza, I. Determinants of agroforestry adoption as an adaptation means to drought among smallholder farmers in Nakasongola District, Central Uganda. African J. Agric. Res. 2017, 12, 2024–2035. [Google Scholar] [CrossRef]
- Pandit, B.H.; Nuberg, I.; Shrestha, K.K.; Cedamon, E.; Amatya, S.M.; Dhakal, B.; Neupane, R.P. Impacts of market-oriented agroforestry on farm income and food security: Insights from Kavre and Lamjung districts of Nepal. Agrofor. Syst. 2019, 93, 1593–1604. [Google Scholar] [CrossRef]
- Dinh, H.H.; Nguyen, T.T.; Hoang, V.N.; Wilson, C. Economic incentive and factors affecting tree planting of rural households: Evidence from the Central Highlands of Vietnam. J. For. Econ. 2017, 29, 14–24. [Google Scholar] [CrossRef]
- Nyaga, J.; Muthuri, C.W.; Barrios, E.; Öborn, I.; Sinclair, F.L. Enhancing maize productivity in agroforestry systems through managing competition: Lessons from smallholders’ farms, Rift valley, Kenya. Agrofor. Syst. 2019, 93, 715–730. [Google Scholar] [CrossRef]
- Do, V.H.; La, N.; Mulia, R.; Bergkvist, G.; Sigrun Dahlin, A.; Nguyen, V.T.; Pham, H.T.; Öborn, I. Fruit tree-based agroforestry systems for smallholder farmers in northwest vietnam—A quantitative and qualitative assessment. Land 2020, 9, 451. [Google Scholar] [CrossRef]
- Van der Werf, W.; Keesman, K.; Burgess, P.; Graves, A.; Pilbeam, D.; Incoll, L.D.; Metselaar, K.; Mayus, M.; Stappers, R.; van Keulen, H.; et al. Yield-SAFE: A parameter-sparse, process-based dynamic model for predicting resource capture, growth, and production in agroforestry systems. Ecol. Eng. 2007, 29, 419–433. [Google Scholar] [CrossRef]
- Magcale-Macandog, D.B.; Ani, P.A.B.; Delgado, M.M.; Campo, P. Modelling the Dynamics of Agroforestry Adoption in the Uplands of Southern Philippines Using Companion Modelling Approach. In Proceedings of the Improving the Triple Bottom Line Returns from Small-scale Forestry, Proceedings from an International Conference, Gatton, Australia, 18–21 June 2007; pp. 347–356. [Google Scholar]
- Villamor, G.B.; Djanibekov, U.; Le, Q.B.; Vlek, P.L.G. Modelling the socio-ecological system dynamics of rubber agroforests to design reward mechanisms for agro-biodiversity conservation. In Proceedings of the 20th International Congress on Modelling and Simulation, MODSIM 2013, Adelaide, Australia, 1–6 December 2013; pp. 1861–1867. [Google Scholar]
- Smajgl, A.; Xu, J.; Egan, S.; Yi, Z.F.; Ward, J.; Su, Y. Assessing the effectiveness of payments for ecosystem services fordiversifying rubber in Yunnan, China. Environ. Model. Softw. 2015, 69, 187–195. [Google Scholar] [CrossRef]
- Suwarno, A.; van Noordwijk, M.; Weikard, H.P.; Suyamto, D. Indonesia’s forest conversion moratorium assessed with an agent-based model of Land-Use Change and Ecosystem Services (LUCES). Mitig. Adapt. Strateg. Glob. Chang. 2018, 23, 211–229. [Google Scholar] [CrossRef]
- Rounsevell, M.D.A.; Robinson, D.T.; Murray-Rust, D. From actors to agents in socio-ecological systems models. Philos. Trans. R. Soc. B Biol. Sci. 2012, 367, 259–269. [Google Scholar] [CrossRef]
- Miller, D.C.; Ordoñez, P.J.; Brown, S.E.; Forrest, S.; Nava, N.J.; Hughes, K.; Baylis, K. The impacts of agroforestry on agricultural productivity, ecosystem services, and human well-being in low-and middle-income countries: An evidence and gap map. Campbell Syst. Rev. 2019, 16. [Google Scholar] [CrossRef]
- Widmann, P.; Tjiu, A.; Putera, M.H.; Wulffraat, S. Connecting Diversity. People and Nature of Labian-Leboyan Corridor in the Indonesian Heart of Borneo; WWF: Jakarta, Indonesia, 2012. [Google Scholar]
- Ocampo-Peñuela, N.; Garcia-Ulloa, J.; Kornecki, I.; Philipson, C.D.; Ghazoul, J. Impacts of Four Decades of Forest Loss on Vertebrate Functional Habitat on Borneo. Front. For. Glob. Chang. 2020, 3, 1–13. [Google Scholar] [CrossRef]
- Barnes, A.D.; Jochum, M.; Mumme, S.; Haneda, N.F.; Farajallah, A.; Widarto, T.H.; Brose, U. Consequences of tropical land use for multitrophic biodiversity and ecosystem functioning. Nat. Commun. 2014, 5, 1–7. [Google Scholar] [CrossRef]
- Purwanto, E.; Santoso, H.; Jelsma, I.; Widayati, A.; Nugroho, H.Y.S.H.; van Noordwijk, M. Agroforestry as policy option for forest-zone oil palm production in indonesia. Land 2020, 9, 531. [Google Scholar] [CrossRef]
- Jonas, H.; Abram, N.K.; Ancrenaz, M. Addressing the Impact of Large-Scale Oil Palm Plantations on Orangutan Conservation in Borneo; IIED: London, UK, 2017. [Google Scholar]
- Budiharta, S.; Meijaard, E. State of Kalimantan ’s biodiversity. In Development, Environment and the People of Kalimantan; Resosudarmo, B.P., Imansyah, M.H., Napitupulu, L., Eds.; Indonesian Regional Science Association (IRSA): Jakarta, Indonesia, 2017. [Google Scholar]
- WWF. Climate Change Scenarios and Risks; Heart of Borneo Programme WWF-Indonesia: Jakarta, Indonesia, 2016. [Google Scholar]
- Austin, K.G.; Schwantes, A.; Gu, Y.; Kasibhatla, P.S. What causes deforestation in Indonesia? Environ. Res. Lett. 2019, 14, 24007. [Google Scholar] [CrossRef]
- Winarni, B.; Lahjie, A.M.; Simarangkir, B.D.A.S.; Yusuf, S.; Ruslim, Y. Tengkawang cultivation model in community forest using agroforestry systems in West Kalimantan, Indonesia. Biodiversitas 2017, 18, 765–772. [Google Scholar] [CrossRef]
- Shantiko, B.; Fripp, E.; Taufiqoh, T.; Heri, T.; Laumonier, Y. Socio-Economic Considerations for Land-Use Planning; The Case of Kapuas Hulu, West Kalimantan; Center for International Forestry Research (CIFOR): Bogor, Indonesia, 2013. [Google Scholar]
- Dudot, C. Strengthening Community Based Forestry and Watershed Management: Socio-Economic Study of Tengkawang Value Chain, North of Danau Sentarum National Park, West Kalimantan. Master’s Thesis, Agroparistech, Montpellier, France, 2014. Unpublished. [Google Scholar]
- Randi, A.; Barstow, M.S.J.; Kusumadewi, Y. Shorea Stenoptera. The IUCN Red List of Threatened Species. e.T33623A125629727. Available online: https://dx.doi.org/10.2305/IUCN.UK.2019-3.RLTS.T33623A125629727.en (accessed on 25 March 2021).
- Prayogo, H.; Thohari, A.M.; Solihin, D.D.; Prasetyo, L.B.; Sugardjito, J. Habitat Suitability Modeling of Bornean Orangutan (Pongo pygmaeus pygmaeus) in Betung Kerihun National Park, Danau Sentarum and Corridor, West Kalimantan. JMHT 2014. [Google Scholar] [CrossRef]
- Haggar, J.; Pons, D.; Saenz, L.; Vides, M. Contribution of agroforestry systems to sustaining biodiversity in fragmented forest landscapes. Agric. Ecosyst. Environ. 2019, 283, 1–41. [Google Scholar] [CrossRef]
- Adriyanti, D.T.; Hardiwinoto, S.; Giesen, W.; van der Meer, P.; Coolen, Q.; Karyanto, O. Illipe Nut Plantation on Undrained Peatland; Mitigation of Climate Change in Agriculture Series 9; FAO: Rome, Italy, 2014. [Google Scholar]
- IPCC. Summary for Policymakers. In Global Warming of 1.5 °C. An IPCC Special Report on the Impacts of Global Warming of 1.5 °C above Pre-Industrial Levels and Related Global Greenhouse Gas Emission Pathways, in the Context of Strengthening the Global Response to the Threat of Climate Change; Masson-Delmotte, V., Zhai, P., Pörtner, H.O., Roberts, D., Skea, J., Shukla, P.R., Pirani, A., Moufouma-Okia, W., Péan, C., Pidcock, R., et al., Eds.; World Meteorological Organization: Geneva, Switzerland, 2018; p. 32. [Google Scholar]
- Lehner, F.; Coats, S.; Stocker, T.F.; Pendergrass, A.G.; Sanderson, B.M.; Raible, C.C.; Smerdon, J.E. Projected drought risk in 1.5 °C and 2 °C warmer climates. Geophys. Res. Lett. 2017, 44, 7419–7428. [Google Scholar] [CrossRef]
- Worldclim Global Climate Data. Available online: https://www.worldclim.org (accessed on 13 November 2019).
- Laumonier, Y.; Simamora, T.; Manurung, A.; Narulita, S.; Pribadi, U.; Simorangkir, A.; Kharisma, S.; Shantiko, B. Sentinel Landscapes initiative. FTA Work. Pap. 2020, 5, 1–74. [Google Scholar]
- Anandi, A.M.; Yuliani, E.L.; Moeliono, M.; Laumonier, Y.; Narulita, S. Kapuas Hulu: A background analysis to implementing integrated landscape approaches in Indonesia. In Operationalizing Integrated Landscape Approaches in the Tropics; Center for International Forestry Research (CIFOR): Bogor, Indonesia, 2020; pp. 176–204. [Google Scholar]
- Crevello, S. Dayak Land Use Systems and Indigenous Knowledge. J. Hum. Ecol. 2004, 16, 69–73. [Google Scholar] [CrossRef]
- De Jong, W. The Impact of Rubber on the Forest Landscape in Borneo. In Agricultural Technologies and Tropical Deforestation; Angelsen, A., Kaimowitz, D., Eds.; CABI Publishing: Wallingford/Oxford, UK, 2001; pp. 367–382. [Google Scholar]
- Leonald, L.; Rowland, D. Drivers and effects of agrarian change in Kapuas Hulu Regency, West Kalimantan, Indonesia. In Agrarian Change in Tropical Landscapes; Deakin, E.L., Kshatriya, M., Sunderland, T.C.H., Eds.; Center for International Forestry Research (CIFOR): Bogor, Indonesia, 2016; pp. 91–138. [Google Scholar]
- BPS Human Development Index by Province [New Method], 2010–2019. Available online: https://www.bps.go.id/dynamictable/2020/02/18/1772/indeks-pembangunan-manusia-menurut-provinsi-metode-baru-2010-2019.html (accessed on 25 January 2021).
- Murniati; Garrity, D.P.; Gintings, A.N. The contribution of agroforestry systems to reducing farmers’ dependence on the resources of adjacent national parks: A case study from Sumatra, Indonesia. Agrofor. Syst. 2001, 52, 171–184. [Google Scholar] [CrossRef]
- Fisher, R.; Corbet, A.; Williams, C. The relation between the number of species and the number of individuals in a random sample of an animal population. J. Anim. Ecol. 1943, 12, 42–58. [Google Scholar] [CrossRef]
- Grimm, V.; Railsback, S.F.; Vincenot, C.E.; Berger, U.; Gallagher, C.; Deangelis, D.L.; Edmonds, B.; Ge, J.; Giske, J.; Groeneveld, J.; et al. The ODD protocol for describing agent-based and other simulation models: A second update to improve clarity, replication, and structural realism. Jasss 2020, 23. [Google Scholar] [CrossRef]
- Grimm, V.; Berger, U.; DeAngelis, D.L.; Polhill, J.G.; Giske, J.; Railsback, S.F. The ODD protocol: A review and first update. Ecol. Modell. 2010, 221, 2760–2768. [Google Scholar] [CrossRef]
- Grimm, V.; Berger, U.; Bastiansen, F.; Eliassen, S.; Ginot, V.; Giske, J.; Goss-Custard, J.; Grand, T.; Heinz, S.K.; Huse, G.; et al. A standard protocol for describing individual-based and agent-based models. Ecol. Modell. 2006, 198, 115–126. [Google Scholar] [CrossRef]
- Wilensky, U. NetLogo; Center for Connected Learning and Computer-Based Modeling, Northwestern University: Evanston, IL, USA, 1999; Available online: http://ccl.northwestern.edu/netlogo/ (accessed on 15 March 2021).
- Gigerenzer, G.; Goldstein, D.G. Reasoning the Fast and Frugal Way: Models of Bounded Rationality. Psychol. Rev. 1996, 103, 650–669. [Google Scholar] [CrossRef]
- Schreinemachers, P.; Berger, T. Land use decisions in developing countries and their representation in multi-agent systems. J. Land Use Sci. 2006, 1, 29–44. [Google Scholar] [CrossRef]
- Laumonier, Y.; Hadi, D.P.; Pribadi, U.A.; Narulita, S. Kapuas Hulu Ecological Vegetation Map 1:50000; CIFOR: Bogor, Indonesia, 2020. [Google Scholar]
- Suyanto, N.K.; Sardi, I.; Buana, R.Y.; van Noordwijk, M. Analysis of Local Livelihoods From Past to Present in the Central Kalimantan Ex-Mega Rice Project Area; World Agroforestry Centre: Bogor, Indonesia, 2009. [Google Scholar]
- Jepsen, M.R.; Leisz, S.; Rasmussen, K.; Jakobsen, J.; Møller-Jensen, L.; Christiansen, L. Agent-based modelling of shifting cultivation field patterns, Vietnam. Int. J. Geogr. Inf. Sci. 2006, 20, 1067–1085. [Google Scholar] [CrossRef]
- Wulan, Y.C.; Budidarsono, S.; Joshi, L. Economic analysis of improved smallholder rubber agroforestry systems in West Kalimantan, Indonesia—Implications for rubber development. Sustain. Sloping Lands Watershed Manag. Conf. 2006, 431–444. [Google Scholar]
- Ko, R.; Lumangkun, A.; Wardenaar, E. Nilai Manfaat Tengkawang (Shorea spp.) Bagi Masyarakat Di Kecamatan Embaloh Hilir Kabupaten Kapuas Hulu Kalimantan Barat Value Benefits Tengkawang (Shorea spp.) For The Downstream In The District Embaloh Kapuas Hulu West Kalimantan. J. Hutan Lestari 2013, 1, 83–91. [Google Scholar]
- Maharani, R.; Fernandes, A.; Pujiarti, R. Comparison of Tengkawang fat processing and its effect on Tengkawang fat quality from Sahan and Nanga Yen villages, West Kalimantan, Indonesia. AIP Conf. Proc. 2016, 1744. [Google Scholar] [CrossRef]
- Chiputwa, B.; Spielman, D.J.; Qaim, M. Food standards, certification, and poverty among coffee farmers in Uganda. World Dev. 2015, 66, 400–412. [Google Scholar] [CrossRef]
- Indonesian Statistics Publications Daily Average Consumption of Calorie and Protein per Capita by Province, 2007–2019. Available online: https://www.bps.go.id/statictable/2014/09/08/951/rata-rata-konsumsi-kalori-dan-protein-per-kapita-per-hari-menurut-provinsi-2007-2019.html (accessed on 22 December 2020).
- Simon, H.A. Theories of Bounded Rationality. In Decision and Organization; McGuire, C.B., Radner, R., Eds.; Elsevier: Amsterdam, The Netherlands, 1972; pp. 161–176. [Google Scholar]
- Magliocca, N.R.; Brown, D.G.; Ellis, E.C. Exploring Agricultural Livelihood Transitions with an Agent-Based Virtual Laboratory: Global Forces to Local Decision-Making. PLoS ONE 2013, 8. [Google Scholar] [CrossRef] [PubMed]
- Wangpakapattanawong, P.; Finlayson, R.; Öborn, I. Agroforestry in Rice-Production Landscapes in Southeast Asia a Practical Manual; Wangpakapattanawong, P., Finlayson, R., Öborn, I., Roshetko, J.M., Sinclair, F., Shono, K., Borelli, S., Hillbrand, A., Conigliaro, M., Eds.; Food and Agriculture Organization of the United Nations Regional Office for Asia and the Pacific, Bangkok, Thailand & World Agroforestry Centre (ICRAF) Southeast Asia Regional Program: Bogor, Indonesia, 2017. [Google Scholar]
- Sorensen, K.W. Traditional Management of Dipterocarp Forests: Examples of Community Forestry By Indigenous Communities. In Dipterocarp Forest Ecosystems: Towards Sustainable Management; World Scientific: Singapore, 1996; pp. 335–353. [Google Scholar]
- Heri, V.; Bakara, D.O.; Hermanto; Mulyana, A.; Moeliono, M.; Yuliani, E.-L. Illipe nut as the glue for integrated watershed management: Experiences from the Labian-Leboyan watershed. CIFOR Info Br. 2020. [Google Scholar] [CrossRef]
- Yuliawan, T.; Handoko, I. The Effect of Temperature Rise to Rice Crop Yield in Indonesia uses Shierary Rice Model with Geographical Information System (GIS) Feature. Procedia Environ. Sci. 2016, 33, 214–220. [Google Scholar] [CrossRef]
- Cooley, P.; Solano, E. Agent-Based Model (ABM) Validation Considerations. In Proceedings of the SIMUL 2011, The Third International Conference on Advances in System Simulation, Barcelona, Spain, 23–29 October 2011; pp. 134–139. [Google Scholar]
- Windrum, P.; Fagiolo, G.; Moneta, A. Empirical validation of agent-based models: Alternatives and prospects. Jasss 2007, 10, 8. [Google Scholar]
- StataCorp Stata Statistical Software: Release 15 2015; StataCorp LLC: College Station, TX, USA, 2015.
- BPS-Statistics of Kapuas Hulu Regency. Kapuas Hulu Regional Statistic 2019; BPS-Statistics of Kapuas Hulu Regency: Putussibau, Indonesia, 2019. [Google Scholar]
- Rahman, S.A.; Jacobsen, J.B.; Healey, J.R.; Roshetko, J.M.; Sunderland, T. Finding alternatives to swidden agriculture: Does agroforestry improve livelihood options and reduce pressure on existing forest? Agrofor. Syst. 2017, 91, 185–199. [Google Scholar] [CrossRef]
- Sulistyawati, E.; Noble, I.R.; Roderick, M.L. A simulation model to study land use strategies in swidden agriculture systems. Agric. Syst. 2005, 85, 271–288. [Google Scholar] [CrossRef]
- Belsky, J. Household Food Security, Farm Trees, and Agroforestry: A Comparative Study in Indonesia and the Philippines. Hum. Organ. 1993, 52, 130–141. [Google Scholar] [CrossRef]
- Nguyen, M.P.; Vaast, P.; Pagella, T.; Sinclair, F. Local knowledge about ecosystem services provided by trees in coffee agroforestry practices in northwest Vietnam. Land 2020, 9, 1–27. [Google Scholar] [CrossRef]
- Córdova, R.; Hogarth, N.J.; Kanninen, M. Sustainability of smallholder livelihoods in the Ecuadorian highlands: A comparison of agroforestry and conventional agriculture systems in the indigenous territory of Kayambi People. Land 2018, 7, 45. [Google Scholar] [CrossRef]
- Rohadi, D.; Herawati, T. Agroforestry Research in Indonesia: Where To Go for the Next. World Congr. Agrofor. 2014. [Google Scholar] [CrossRef]
- Hemida, M.A.A.; Adam, Y.O. The Importance of Farm Trees in Rural Livelihoods in Eastern Galabat The Importance of Farm Trees in Rural Livelihoods in Eastern Galabat Locality, Sudan. Agric. For. J. 2019, 3, 81–88. [Google Scholar]
- Pendrill, F.; Persson, U.M.; Godar, J.; Kastner, T.; Moran, D.; Schmidt, S.; Wood, R. Agricultural and forestry trade drives large share of tropical deforestation emissions. Glob. Environ. Chang. 2019, 56, 1–10. [Google Scholar] [CrossRef]
- Martin, D.A.; Osen, K.; Grass, I.; Hölscher, D.; Tscharntke, T.; Wurz, A.; Kreft, H. Land-use history determines ecosystem services and conservation value in tropical agroforestry. Conserv. Lett. 2020, 13. [Google Scholar] [CrossRef]
- Warren-Thomas, E.; Nelson, L.; Juthong, W.; Bumrungsri, S.; Brattström, O.; Stroesser, L.; Chambon, B.; Penot, É.; Tongkaemkaew, U.; Edwards, D.P.; et al. Rubber agroforestry in Thailand provides some biodiversity benefits without reducing yields. J. Appl. Ecol. 2020, 57, 17–30. [Google Scholar] [CrossRef]
- Harvey, C.A.; González Villalobos, J.A. Agroforestry systems conserve species-rich but modified assemblages of tropical birds and bats. Biodivers. Conserv. 2007, 16, 2257–2292. [Google Scholar] [CrossRef]
- Udawatta, R.P.; Rankoth, L.M.; Jose, S. Agroforestry and biodiversity. Sustainability 2019, 11, 2879. [Google Scholar] [CrossRef]
- Bhagwat, S.A.; Willis, K.J.; Birks, H.J.B.; Whittaker, R.J. Agroforestry: A refuge for tropical biodiversity? Trends Ecol. Evol. 2008, 23, 261–267. [Google Scholar] [CrossRef]
- Tscharntke, T.; Clough, Y.; Bhagwat, S.A.; Buchori, D.; Faust, H.; Hertel, D.; Hölscher, D.; Juhrbandt, J.; Kessler, M.; Perfecto, I.; et al. Multifunctional shade-tree management in tropical agroforestry landscapes—A review. J. Appl. Ecol. 2011, 48, 619–629. [Google Scholar] [CrossRef]
- Verstegen, J.A.; van der Laan, C.; Dekker, S.C.; Faaij, A.P.C.; Santos, M.J. Recent and projected impacts of land use and land cover changes on carbon stocks and biodiversity in East Kalimantan, Indonesia. Ecol. Indic. 2019, 103, 563–575. [Google Scholar] [CrossRef]
- Middendorp, R.S.; Vanacker, V.; Lambin, E.F. Impacts of shaded agroforestry management on carbon sequestration, biodiversity and farmers income in cocoa production landscapes. Landsc. Ecol. 2018, 33, 1953–1974. [Google Scholar] [CrossRef]
- Matocha, J.; Schroth, G.; Hills, T.; Hole, D. Integrating Climate Change Adaptation and Mitigation Through Agroforestry and Ecosystem Conservation. In Agroforestry—The Future of Global Land Use, Advances in Agroforestry 9; Nair, P.K.R., Garrity, D., Eds.; Springer: Amsterdam, The Netherlands, 2012; pp. 105–126. ISBN 9789400746763. [Google Scholar]
- Takama, T.; Aldrian, E.; Kusumaningtyas, S.D.A.; Sulistya, W. Identified vulnerability contexts for a paddy production assessment with climate change in Bali, Indonesia. Clim. Dev. 2017, 9, 110–123. [Google Scholar] [CrossRef]
- Murniati, K.; Mutolib, A. The impact of climate change on the household food security of upland rice farmers in sidomulyo, lampung province, Indonesia. Biodiversitas 2020, 21, 3487–3493. [Google Scholar] [CrossRef]
- Measey, M. Indonesia: A Vulnerable Country in the Face of Climate Change. Glob. Major. E-J. 2010, 1, 31–45. [Google Scholar]
- Mulia, R.; Nguyen, D.D.; Nguyen, M.P.; Steward, P.; Pham, V.T.; Le, H.A.; Rosenstock, T.; Simelton, E. Enhancing Vietnam’s nationally determined contribution with mitigation targets for agroforestry: A technical and economic estimate. Land 2020, 9, 528. [Google Scholar] [CrossRef]
- Plieninger, T.; Muñoz-Rojas, J.; Buck, L.E.; Scherr, S.J. Agroforestry for sustainable landscape management. Sustain. Sci. 2020, 15, 1255–1266. [Google Scholar] [CrossRef]
- Ndoli, A.; Mukuralinda, A.; Schut, A.G.T.; Iiyama, M.; Ndayambaje, J.D.; Mowo, J.G.; Giller, K.E.; Baudron, F. On-farm trees are a safety net for the poorest households rather than a major contributor to food security in Rwanda. Food Secur. 2021. [Google Scholar] [CrossRef]
- Mekonnen, M.; Worku, T.; Yitaferu, B.; Cerdà, A.; Keesstra, S. Economics of agroforestry land use system, Upper Blue Nile Basin, northwest Ethiopia. Agrofor. Syst. 2021. [Google Scholar] [CrossRef]
- Yashmita, U.; Singh, M.; Kumar, A.; Sharma, M. Conservation of Wildlife Diversity in Agroforestry Systems in Eastern Himalayan Biodiversity Hotspot. Proc. Zool. Soc. 2021. [Google Scholar] [CrossRef]
- De Leijster, V.; Santos, M.J.; Wassen, M.W.; Camargo García, J.C.; Llorca Fernandez, I.; Verkuil, L.; Scheper, A.; Steenhuis, M.; Verweij, P.A. Ecosystem services trajectories in coffee agroforestry in Colombia over 40 years. Ecosyst. Serv. 2021, 48, 101246. [Google Scholar] [CrossRef]
- Dawson, I.K.; Guariguata, M.R.; Loo, J.; Weber, J.C.; Lengkeek, A.; Bush, D.; Cornelius, J.; Guarino, L.; Kindt, R.; Orwa, C.; et al. What is the relevance of smallholders’ agroforestry systems for conserving tropical tree species and genetic diversity in circa situm, in situ and ex situ settings? A review. Biodivers. Conserv. 2013, 22, 301–324. [Google Scholar] [CrossRef]
- Wilensky, U.; Rand, W. An Introduction to Agent-Based Modeling. Modeling Natural, Social, and Engineered Complex Systems with Netlogo; The MIT Press: Cambridge, UK, 2015. [Google Scholar]
- Villamor, G.B.; Van Noordwijk, M.; Troitzsch, K.G.; Vlek, P.L.G. Human decision making for empirical agent-based models: Construction and validation. Int. Congr. Environ. Model. Software. 2012, 1, 2529–2536. [Google Scholar]
- Ahrweiler, P. Agent-based simulation for science, technology, and innovation policy. Scientometrics 2017, 110, 391–415. [Google Scholar] [CrossRef]
- Dechesne, F.; Ghorbani, A.; Yorke-Smith, N. Introduction to the special issue on agent-based modelling for policy engineering. AI Soc. 2015, 30, 311–313. [Google Scholar] [CrossRef][Green Version]
- Polhill, J.G.; Ge, J.; Hare, M.P.; Matthews, K.B.; Gimona, A.; Salt, D.; Yeluripati, J. Crossing the chasm: A ‘tube-map’ for agent-based social simulation of policy scenarios in spatially-distributed systems. Geoinformatica 2019, 23, 169–199. [Google Scholar] [CrossRef]
- Gilbert, N.; Ahrweiler, P.; Barbrook-Johnson, P.; Narasimhan, K.P.; Wilkinson, H. Computational modelling of public policy: Reflections on practice. Jasss 2018, 21. [Google Scholar] [CrossRef]
- Deressa, T.T.; Hassan, R.M.; Ringler, C.; Alemu, T.; Yesuf, M. Determinants of farmers’ choice of adaptation methods to climate change in the Nile Basin of Ethiopia. Glob. Environ. Chang. 2009, 19, 248–255. [Google Scholar] [CrossRef]
- Rogers, E.M. Diffusion of innovations, 3rd ed.; Free Press; Collier Macmillan: New York, NY, USA, 1983. [Google Scholar]
- Kahneman, D.; Tversky, A. Prospect Theory: An Analysis of Decision under Risk. Econoemtrica 1979, 47, 263–291. [Google Scholar] [CrossRef]
- Llewellyn, R.S.; Brown, B. Predicting Adoption of Innovations by Farmers: What is Different in Smallholder Agriculture? Appl. Econ. Perspect. Policy 2020, 42, 100–112. [Google Scholar] [CrossRef]
- Dessie, A.B.; Abtew, A.A.; Koye, A.D. Determinants of the production and commercial values of Eucalyptus woodlot products in Wogera District, Northern Ethiopia. Environ. Syst. Res. 2019, 8. [Google Scholar] [CrossRef]
- Project Completion Report PD 586/10 Rev.1 (F) Operational Strategies for the Conservation of Tengkawang Genetic Diversity and for Sustainable Livelihood of Indigenous People in Kalimantan; Dipterocarps Research Center-Forda, Ministry of Forestry: Samarinda, Indonesia, 2014.











| Variable | Description |
|---|---|
| HHID | Identifier of household |
| Initial-laborforce | Initial labor force, based on household size |
| Available-laborforce | Available labor force after livelihood decision, considers labor input for livelihoods chosen |
| Farmsize | Total farm size |
| NumberPlots | Number of plots |
| My-plots | Set of plots claimed by household |
| Plots_cultivated | Plots cultivated by household |
| Fallow_plots | Fallow plots claimed by household |
| Plots_rice | Number of plots with rice |
| Plots_rubber | Number of plots with jungle rubber |
| Plots_AF | Number of plots with agroforestry |
| RiceFarmer | 1 if household cultivates rice, 0 otherwise |
| RubberFarmer | 1 if household cultivates jungle rubber, 0 otherwise |
| IllipeFarmer | 1 if household cultivates agroforestry, 0 otherwise |
| Illipeprocessor | 1 if household processes illipe nuts, 0 otherwise |
| Illipeharvest | Illipe nuts harvested (in kg) |
| iEnergyRequirement | Auxiliary variable to calculate initial energy requirement of household |
| EnergyRequirement | Energy requirement of household |
| EnergyConsumption | Expected energy consumption resulting from agriculture cultivated in previous and current period |
| RiceConsumption | Expected energy consumption from rice |
| RubberIncome | Expected income from jungle rubber |
| IllipeAFIncome | Expected income from illipe nuts in agroforestry systems |
| RubberAFIncome | Expected income from rubber in agroforestry systems |
| AFincome | Expected total income from agroforestry |
| IllipeIncomeProcessed | Expected income from illipe nuts processed |
| aEnergyConsumption | Actual total energy consumption (total) |
| aRiceConsumption | Actual energy consumption from rice |
| aRubberIncome | Actual income from jungle rubber |
| aIllipeAFIncome | Actual income from illipe in agroforestry systems |
| aRubberAFIncome | Actual income from rubber in agroforestry systems |
| aAFIncome | Actual total income from agroforestry |
| aIllipeIncomeProcessed | Actual income from processed illipe |
| Income | Total income in Mio Indonesian rupiah (IDR) |
| Food-insecure | 1 if household did not meet energy requirements, 0 otherwise |
| Deficit | Caloric deficit |
| Variable | Description |
|---|---|
| Owner | Household claiming ownership |
| Plotid | Plot identifier according to survey |
| Class | Land use class (natural forest, secondary forest, old fallow, young fallow, rice and weeds, rice, jungle rubber, illipe nut trees (Shorea spp.) mix with rubber in an agroforestry system (IRA) |
| Vegetation | Plot vegetation |
| Fallowlength | Indicates age of fallow |
| Fertility | Auxiliary variable to calculate yield |
| Yield | Rice yield, depends on fertility |
| Rubber | Indicates if rubber trees are planted on patch and age of trees |
| Illipe | Indicates if illipe nut trees are planted on patch and age of trees |
| Patch_alpha | Tree Fisher’s alpha |
| Patch_basal | Basal area |
| Patch_tree_richness | Tree richness |
| Patch_density | Tree density |
| Bird_richness | Species richness of birds |
| Biomass | Above-ground biomass in C Mg/patch |
| Vegetastipatch | Land cover according to GIS data |
| River | Indicates location of rivers |
| River-prox | Indicates patch proximity to a river |
| Nationalpark | Indicates location of national parks |
| Vegetation Class | Setup |
|---|---|
| Natural forest | Vegetation: uniformly distributed between 20 and 40 |
| Basal area: 3.75 | |
| Tree Fisher’s alpha: 50.487 | |
| Tree density: 81 | |
| Tree richness: 91 | |
| Biomass: 36.7 | |
| Bird richness: 81a | |
| Secondary forest | Vegetation: uniformly distributed between 20 and 40 |
| Basal area: 3.53 | |
| Tree Fisher’s alpha: 35.3 | |
| Tree density: 96 | |
| Tree richness: 85 | |
| Biomass: 7.4335 | |
| Bird richness: 68 | |
| Old fallow | Vegetation: uniformly distributed between 10 and 20 |
| Basal area: 0.75 | |
| Tree Fisher’s alpha: 18.38 | |
| Tree density: 67.5 | |
| Tree richness: 39 | |
| Biomass: 0.8119 | |
| Bird richness: 69 | |
| Young fallow | Vegetation: uniformly distributed between 2 and 10 |
| Basal area: 0.25 | |
| Tree Fisher’s alpha: 10.91 | |
| Tree density: 48.5 | |
| Tree richness: 25 | |
| Biomass: 0.2 | |
| Bird richness: 57 | |
| Rice + weeds | Vegetation: 1 |
| Basal area: 0 | |
| Tree Fisher’s alpha: 0 | |
| Tree density: 0 | |
| Tree richness: 0 | |
| Biomass: 0 | |
| Bird richness: 1 | |
| Rice | Vegetation: 0 |
| Basal area: 0 | |
| Tree Fisher’s alpha: 0 | |
| Tree density: 0 | |
| Tree richness: 0 | |
| Biomass: 0 | |
| Bird richness: 1 | |
| Jungle rubber | Basal area: 2 |
| Tree Fisher’s alpha: 25.48 | |
| Tree density: 54.7 | |
| Tree richness: 69 | |
| Biomass: 9.8 | |
| Bird richness: 49 | |
| Illipe rubber agroforestry | Basal area: 2.7 |
| Tree Fisher’s alpha: 39.74 | |
| Tree density: 132 | |
| Tree richness 60 | |
| Biomass: 13 | |
| Bird richness: 60 |
| Vegetation Class | Transition into |
|---|---|
| Rice | Rice + weeds |
| Rice + weeds | Young fallow (up to 10 years) |
| Young fallow | Old fallow (11–20 years) |
| Old fallow | Secondary forest (>20 years) |
| Variable | Description |
|---|---|
| Household size | 4.55 (2.26) |
| Labor capacity | 3.66 (1.80) |
| Share of farm income (in %) | 74.59 (28.98) |
| Years of schooling of household head | 4.38 (4.10) |
| Age of household head | 46.85 (14.09) |
| Variable | Description |
|---|---|
| Average claimed land size (in hectare) | 14.45 (16.18) |
| Average number of plots claimed | 7.19 (4.82) |
| Average plot size (in hectare) | 1.93 (2.27) |
| Average distance to the house (in meters) | 2871.80 (3058.82) |
| Average number of plots cultivated | 2.41 (1.94) |
| Share of households cultivating rubber (in %) | 75.64 |
Publisher’s Note: MDPI stays neutral with regard to jurisdictional claims in published maps and institutional affiliations. |
© 2021 by the authors. Licensee MDPI, Basel, Switzerland. This article is an open access article distributed under the terms and conditions of the Creative Commons Attribution (CC BY) license (https://creativecommons.org/licenses/by/4.0/).
Share and Cite
Nöldeke, B.; Winter, E.; Laumonier, Y.; Simamora, T. Simulating Agroforestry Adoption in Rural Indonesia: The Potential of Trees on Farms for Livelihoods and Environment. Land 2021, 10, 385. https://doi.org/10.3390/land10040385
Nöldeke B, Winter E, Laumonier Y, Simamora T. Simulating Agroforestry Adoption in Rural Indonesia: The Potential of Trees on Farms for Livelihoods and Environment. Land. 2021; 10(4):385. https://doi.org/10.3390/land10040385
Chicago/Turabian StyleNöldeke, Beatrice, Etti Winter, Yves Laumonier, and Trifosa Simamora. 2021. "Simulating Agroforestry Adoption in Rural Indonesia: The Potential of Trees on Farms for Livelihoods and Environment" Land 10, no. 4: 385. https://doi.org/10.3390/land10040385
APA StyleNöldeke, B., Winter, E., Laumonier, Y., & Simamora, T. (2021). Simulating Agroforestry Adoption in Rural Indonesia: The Potential of Trees on Farms for Livelihoods and Environment. Land, 10(4), 385. https://doi.org/10.3390/land10040385

