Synthesis and Investigation of TiO2/g-C3N4 Performance for Photocatalytic Degradation of Bromophenol Blue and Eriochrome Black T: Experimental Design Optimization and Reactive Oxygen Species Contribution
Abstract
1. Introduction
2. Materials and Methods
2.1. Materials
2.2. Synthesis of g-C3N4 and TiO2/g-C3N4 Composites
2.3. Photocatalytic Treatment
2.4. Photocatalyst Characterization
- -
- The X-ray diffraction (XRD) patterns of as-prepared catalysts were made using a D8 Bruker spectrometer (Cu Ka radiation with wavelength λ = 0.15418 nm as a wavelength) the incident angle of 2θ, 5–130° using 0.017° each step, and the acceleration tension is 40 kV and current emission equals 30 mA.
- -
- Raman spectra were acquired by using Raman spectrometer of JobinYvon company model T64000. The wavelength of laser was 514.5 nm (2.41 eV) and the power was set at 100 mW. The measurement was carried out in solid state by dispersing the sample powder upon glass slide under air at room temperature.
- -
- The scanning electron microscopy (SEM) images of the photocatalysts were obtained using an (JEOL 5910 LV) apparatus with EDS elementary analysis using SDD detector (Bruker)
- -
- The UV–vis diffuse reflectance spectra (UV–vis DRS) of the photocatalysts were recorded by Cary 300 instrument with scan Rate of 600 nm/min in shifting range of 80 to 500 cm−1.
3. Results and Discussion
3.1. Characterization of Photocatalyst
3.2. Catalyst Activity
3.3. Effect of Photocatalyst Dosage
3.4. Effect of Initial Dye Concentration
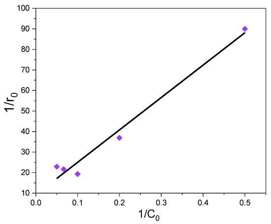
3.5. Kinetic Study
3.6. Effect of Persulfate
3.7. Effect of pH, H2O2 and NaCl
3.8. Reactive Oxygen Species Contribution
4. Conclusions
Supplementary Materials
Author Contributions
Funding
Data Availability Statement
Acknowledgments
Conflicts of Interest
References
- Preisner, M. Surface Water Pollution by Untreated Municipal Wastewater Discharge Due to a Sewer Failure. Environ. Process. 2020, 7, 767–780. [Google Scholar] [CrossRef]
- Rafiq, A.; Ikram, M.; Ali, S.; Niaz, F.; Khan, M.; Khan, Q.; Maqbool, M. Photocatalytic Degradation of Dyes Using Semiconductor Photocatalysts to Clean Industrial Water Pollution. J. Ind. Eng. Chem. 2021, 97, 111–128. [Google Scholar] [CrossRef]
- Grigioni, I.; Stamplecoskie, K.G.; Selli, E.; Kamat, P.V. Dynamics of Photogenerated Charge Carriers in WO3/BiVO4 Heterojunction Photoanodes. J. Phys. Chem. C 2015, 119, 20792–20800. [Google Scholar] [CrossRef]
- Assadi, I.; Guesmi, A.; Baaloudj, O.; Zeghioud, H.; Elfalleh, W.; Benhammadi, N.; Khezami, L.; Assadi, A.A. Review on Inactivation of Airborne Viruses Using Non-Thermal Plasma Technologies: From MS2 to Coronavirus. Environ. Sci. Pollut. Res. 2022, 29, 4880–4892. [Google Scholar] [CrossRef]
- Wang, Q.; Yang, Z. Industrial Water Pollution, Water Environment Treatment, and Health Risks in China. Environ. Pollut. 2016, 218, 358–365. [Google Scholar] [CrossRef]
- Dula, T.; Duke, T.N. Removal Methods of Heavy Metals from Laboratory Wastewater. J. Nat. Sci. Res. 2019, 9, 36–42. [Google Scholar] [CrossRef]
- Zeghioud, H.; Fryda, L.; Djelal, H.; Assadi, A.; Kane, A.; Unilasalle-ecole, M. A Comprehensive Review of Biochar in Removal of Organic Pollutants from Wastewater: Characterization, Toxicity, Activation / Functionalization and Influencing Treatment Factors. J. Water Process Eng. 2022, 47, 102801. [Google Scholar] [CrossRef]
- Awad, A.M.; Shaikh, S.M.R.; Jalab, R.; Gulied, M.H.; Nasser, M.S.; Benamor, A.; Adham, S. Adsorption of Organic Pollutants by Natural and Modified Clays: A Comprehensive Review. Sep. Purif. Technol. 2019, 228, 115719. [Google Scholar] [CrossRef]
- Hasanzadeh, M.; Simchi, A.; Shahriyari Far, H. Nanoporous Composites of Activated Carbon-Metal Organic Frameworks for Organic Dye Adsorption: Synthesis, Adsorption Mechanism and Kinetics Studies. J. Ind. Eng. Chem. 2020, 81, 405–414. [Google Scholar] [CrossRef]
- Chandrashekar Kollarahithlu, S.; Balakrishnan, R.M.; Delgado, N.; Capparelli, A.; Navarro, A.; Marino, D. Adsorption of Pharmaceuticals Pollutants, Ibuprofen, Acetaminophen, and Streptomycin from the Aqueous Phase Using Amine Functionalized Superparamagnetic Silica Nanocomposite. J. Clean. Prod. 2019, 236, 126155. [Google Scholar] [CrossRef]
- Delgado, N.; Capparelli, A.; Navarro, A.; Marino, D. Pharmaceutical Emerging Pollutants Removal from Water Using Powdered Activated Carbon: Study of Kinetics and Adsorption Equilibrium. J. Environ. Manage. 2019, 236, 301–308. [Google Scholar] [CrossRef]
- Mehdizadeh, P.; Orooji, Y.; Amiri, O.; Salavati-Niasari, M.; Moayedi, H. Green Synthesis Using Cherry and Orange Juice and Characterization of TbFeO3 Ceramic Nanostructures and Their Application as Photocatalysts under UV Light for Removal of Organic Dyes in Water. J. Clean. Prod. 2020, 252, 119765. [Google Scholar] [CrossRef]
- Zeghioud, H.; Khellaf, N.; Djelal, H.; Amrane, A.; Bouhelassa, M. Photocatalytic Reactors Dedicated to the Degradation of Hazardous Organic Pollutants: Kinetics, Mechanistic Aspects, and Design—A Review. Chem. Eng. Commun. 2016, 203, 1415–1431. [Google Scholar] [CrossRef]
- Wang, C.; Sun, R.; Huang, R.; Cao, Y. A Novel Strategy for Enhancing Heterogeneous Fenton Degradation of Dye Wastewater Using Natural Pyrite: Kinetics and Mechanism. Chemosphere 2021, 272, 129883. [Google Scholar] [CrossRef]
- El Hassani, K.; Kalnina, D.; Turks, M.; Beakou, B.H.; Anouar, A. Enhanced Degradation of an Azo Dye by Catalytic Ozonation over Ni-Containing Layered Double Hydroxide Nanocatalyst. Sep. Purif. Technol. 2019, 210, 764–774. [Google Scholar] [CrossRef]
- Ameen, S.; Shaheer Akhtar, M.; Shik Shin, H. Speedy Photocatalytic Degradation of Bromophenol Dye over ZnO Nanoflowers. Mater. Lett. 2017, 209, 150–154. [Google Scholar] [CrossRef]
- He, Y.; Lin, H.; Guo, Z.; Zhang, W.; Li, H.; Huang, W. Recent Developments and Advances in Boron-Doped Diamond Electrodes for Electrochemical Oxidation of Organic Pollutants. Sep. Purif. Technol. 2019, 212, 802–821. [Google Scholar] [CrossRef]
- Zeghioud, H.; Nguyen-Tri, P.; Khezami, L.; Amrane, A.; Assadi, A.A. Review on Discharge Plasma for Water Treatment: Mechanism, Reactor Geometries, Active Species and Combined Processes. J. Water Process Eng. 2020, 38, 101664. [Google Scholar] [CrossRef]
- Dalhatou, S.; Pétrier, C.; Massaï, H.; Kouotou, P.M.; Laminsi, S.; Baup, S. Degradation of Endocrine Disrupting Chemical Nonylphenol in Aqueous Milieu Using High Frequency Ultrasound. Int. J. Water Wastewater Treat. 2016, 2. [Google Scholar] [CrossRef]
- Wang, J.; Zhuan, R.; Chu, L. The Occurrence, Distribution and Degradation of Antibiotics by Ionizing Radiation: An Overview. Sci. Total Environ. 2019, 646, 1385–1397. [Google Scholar] [CrossRef]
- Rueda-Marquez, J.J.; Levchuk, I.; Fernández Ibañez, P.; Sillanpää, M. A Critical Review on Application of Photocatalysis for Toxicity Reduction of Real Wastewaters. J. Clean. Prod. 2020, 258. [Google Scholar] [CrossRef]
- Fang, M.; Tan, X.; Liu, Z.; Hu, B.; Wang, X. Recent Progress on Metal-Enhanced Photocatalysis: A Review on the Mechanism. Research 2021, 2021, 9794329. [Google Scholar] [CrossRef]
- Liang, Q.; Liu, X.; Zeng, G.; Liu, Z.; Tang, L.; Shao, B.; Zeng, Z.; Zhang, W.; Liu, Y.; Cheng, M.; et al. Surfactant-Assisted Synthesis of Photocatalysts: Mechanism, Synthesis, Recent Advances and Environmental Application. Chem. Eng. J. 2019, 372, 429–451. [Google Scholar] [CrossRef]
- Zeghioud, H.; Assadi, A.A.; Khellaf, N.; Djelal, H.; Amrane, A.; Rtimi, S. Reactive Species Monitoring and Their Contribution for Removal of Textile Effluent with Photocatalysis under UV and Visible Lights: Dynamics and Mechanism. J. Photochem. Photobiol. A Chem. 2018, 365, 94–102. [Google Scholar] [CrossRef]
- Neppolian, B.; Kanel, S.R.; Choi, H.C.; Shankar, M.V.; Arabindoo, B.; Murugesan, V. Photocatalytic Degradation of Reactive Yellow 17 Dye in Aqueous Solution in the Presence of TiO2 with Cement Binder. Int. J. Photoenergy 2003, 5, 45–49. [Google Scholar] [CrossRef]
- Li, L.; Yuan, X.; Zhou, Z.; Tang, R.; Deng, Y.; Huang, Y.; Xiong, S.; Su, L.; Zhao, J.; Gong, D. Research Progress of Photocatalytic Activated Persulfate Removal of Environmental Organic Pollutants by Metal and Nonmetal Based Photocatalysts. J. Clean. Prod. 2022, 372, 133420. [Google Scholar] [CrossRef]
- Sun, B.; Li, H.; Wei, Q.; Xue, S.; Zhou, A.; Yue, X. Enhanced Quinoline Degradation by Persulfate-Assisted Photocatalytic Process with WO3-CuFe2O4 Z-Scheme System: Properties and Mechanism. Sep. Purif. Technol. 2022, 301, 122039. [Google Scholar] [CrossRef]
- Wen, J.; Xie, J.; Chen, X.; Li, X. A Review on G-C3N4 -Based Photocatalysts. Appl. Surf. Sci. 2017, 391, 72–123. [Google Scholar] [CrossRef]
- Li, Y.; Zhou, M.; Cheng, B.; Shao, Y. Recent Advances in G-C3N4-Based Heterojunction Photocatalysts. J. Mater. Sci. Technol. 2020, 56, 1–17. [Google Scholar] [CrossRef]
- Chen, D.; Cheng, Y.; Zhou, N.; Chen, P.; Wang, Y.; Li, K.; Huo, S.; Cheng, P.; Peng, P.; Zhang, R.; et al. Photocatalytic Degradation of Organic Pollutants Using TiO2-Based Photocatalysts: A Review. J. Clean. Prod. 2020, 268, 121725. [Google Scholar] [CrossRef]
- Xing, Z.; Zhang, J.; Cui, J.; Yin, J.; Zhao, T.; Kuang, J.; Xiu, Z.; Wan, N.; Zhou, W. Recent Advances in Floating TiO2-Based Photocatalysts for Environmental Application. Appl. Catal. B Environ. 2018, 225, 452–467. [Google Scholar] [CrossRef]
- Paumo, H.K.; Dalhatou, S.; Katata-Seru, L.M.; Kamdem, B.P.; Tijani, J.O.; Vishwanathan, V.; Kane, A.; Bahadur, I. TiO2 Assisted Photocatalysts for Degradation of Emerging Organic Pollutants in Water and Wastewater. J. Mol. Liq. 2021, 331, 115458. [Google Scholar] [CrossRef]
- Ge, M.; Hu, Z.; Wei, J.; He, Q.; He, Z. Recent Advances in Persulfate-Assisted TiO2-Based Photocatalysis for Wastewater Treatment: Performances, Mechanism and Perspectives. J. Alloys Compd. 2021, 888, 161625. [Google Scholar] [CrossRef]
- Nemiwal, M.; Zhang, T.C.; Kumar, D. Recent Progress in G-C3N4, TiO2 and ZnO Based Photocatalysts for Dye Degradation: Strategies to Improve Photocatalytic Activity. Sci. Total Environ. 2021, 767, 144896. [Google Scholar] [CrossRef] [PubMed]
- Li, Y.; Li, X.; Zhang, H.; Fan, J.; Xiang, Q. Design and Application of Active Sites in G-C3N4-Based Photocatalysts. J. Mater. Sci. Technol. 2020, 56, 69–88. [Google Scholar] [CrossRef]
- Alcudia-Ramos, M.A.; Fuentez-Torres, M.O.; Ortiz-Chi, F.; Espinosa-González, C.G.; Hernández-Como, N.; García-Zaleta, D.S.; Kesarla, M.K.; Torres-Torres, J.G.; Collins-Martínez, V.; Godavarthi, S. Fabrication of G-C3N4/TiO2 Heterojunction Composite for Enhanced Photocatalytic Hydrogen Production. Ceram. Int. 2020, 46, 38–45. [Google Scholar] [CrossRef]
- Zhong, J.; Huang, J.; Liu, Y.; Li, D.; Tan, C.; Chen, P.; Liu, H.; Zheng, X.; Wen, C.; Lv, W.; et al. Construction of Double-Functionalized g-C3N4 Heterojunction Structure via Optimized Charge Transfer for the Synergistically Enhanced Photocatalytic Degradation of Sulfonamides and H2O2 Production. J. Hazard. Mater. 2022, 422, 126868. [Google Scholar] [CrossRef]
- Liu, C.; Dong, S.S.; Chen, Y. Enhancement of Visible-Light-Driven Photocatalytic Activity of Carbon Plane/g-C3N4/TiO2 Nanocomposite by Improving Heterojunction Contact. Chem. Eng. J. 2019, 371, 706–718. [Google Scholar] [CrossRef]
- Wang, J.; Wang, G.; Cheng, B.; Yu, J.; Fan, J. Sulfur-Doped g-C3N4/TiO2 S-Scheme Heterojunction Photocatalyst for Congo Red Photodegradation. Chinese J. Catal. 2020, 42, 56–68. [Google Scholar] [CrossRef]
- Kansal, S.K.; Sood, S.; Umar, A.; Mehta, S.K. Photocatalytic Degradation of Eriochrome Black T Dye Using Well-Crystalline Anatase TiO2Nanoparticles. J. Alloys Compd. 2013, 581, 392–397. [Google Scholar] [CrossRef]
- Kazeminezhad, I.; Sadollahkhani, A. Photocatalytic Degradation of Eriochrome Black-T Dye Using ZnO Nanoparticles. Mater. Lett. 2014, 120, 267–270. [Google Scholar] [CrossRef]
- Abdel-Khalek, A.A.; Mahmoud, S.A.; Zaki, A.H. Visible Light Assisted Photocatalytic Degradation of Crystal Violet, Bromophenol Blue and Eosin Y Dyes Using AgBr-ZnO Nanocomposite. Environ. Nanotechnol. Monit. Manag. 2018, 9, 164–173. [Google Scholar] [CrossRef]
- Xing, Z.; Chen, Z.; Zong, X.; Wang, L. A New Type of Carbon Nitride-Based Polymer Composite for Enhanced Photocatalytic Hydrogen Production. Chem. Commun. 2014, 50, 6762–6764. [Google Scholar] [CrossRef] [PubMed]
- Kane, A.; Chafiq, L.; Dalhatou, S.; Bonnet, P.; Nasr, M.; Gaillard, N.; Dikdim, J.M.D.; Monier, G.; Assadie, A.A.; Zeghioud, H. G-C3N4/TiO2 S-Scheme Heterojunction Photocatalyst with Enhanced Photocatalytic Carbamazepine Degradation and Mineralization. J. Photochem. Photobiol. A Chem. 2022, 430, 113971. [Google Scholar] [CrossRef]
- Askari, M.B.; Tavakoli Banizi, Z.; Seifi, M.; Bagheri Dehaghi, S.; Veisi, P. Synthesis of TiO2 Nanoparticles and Decorated Multi-Wall Carbon Nanotube (MWCNT) with Anatase TiO2 Nanoparticles and Study of Optical Properties and Structural Characterization of TiO2/MWCNT Nanocomposite. Optik Stuttg. 2017, 149, 447–454. [Google Scholar] [CrossRef]
- Pan, C.; Xu, J.; Wang, Y.; Li, D.; Zhu, Y. Dramatic Activity of C 3N 4/BiPO 4 Photocatalyst with Core/Shell Structure Formed by Self-Assembly. Adv. Funct. Mater. 2012, 22, 1518–1524. [Google Scholar] [CrossRef]
- Senthil, R.A.; Theerthagiri, J.; Selvi, A.; Madhavan, J. Synthesis and Characterization of Low-Cost g-C3N4/TiO2 Composite with Enhanced Photocatalytic Performance under Visible-Light Irradiation. Opt. Mater. 2017, 64, 533–539. [Google Scholar] [CrossRef]
- Nair, R.V.; Jijith, M.; Gummaluri, V.S.; Vijayan, C. A Novel and Efficient Surfactant-Free Synthesis of Rutile TiO2 Microflowers with Enhanced Photocatalytic Activity. Opt. Mater. 2016, 55, 38–43. [Google Scholar] [CrossRef]
- Boonprakob, N.; Wetchakun, N.; Phanichphant, S.; Waxler, D.; Sherrell, P.; Nattestad, A.; Chen, J.; Inceesungvorn, B. Enhanced Visible-Light Photocatalytic Activity of g-C3N4/TiO2 Films. J. Colloid Interface Sci. 2014, 417, 402–409. [Google Scholar] [CrossRef]
- Sathishkumar, K.; Li, Y.; Alsalhi, M.S.; Muthukumar, B.; Gaurav, G.K.; Devanesan, S.; Rajasekar, A.; Manikandan, R. Enhanced Biological Nitrate Removal by GC3N4/TiO2 Composite and Role of Extracellular Polymeric Substances. Environ. Res. 2022, 207, 112158. [Google Scholar] [CrossRef]
- Challagulla, S.; Tarafder, K.; Ganesan, R.; Roy, S. Structure Sensitive Photocatalytic Reduction of Nitroarenes over TiO2. Sci. Rep. 2017, 7, 8783. [Google Scholar] [CrossRef] [PubMed]
- Su, W.; Zhang, J.; Feng, Z.; Chen, T.; Ying, P.; Li, C. Surface Phases of TiO2 Nanoparticles Studied by UV Raman Spectroscopy and FT-IR Spectroscopy. J. Phys. Chem. C 2008, 112, 7710–7716. [Google Scholar] [CrossRef]
- Yan, S.C.; Lv, S.B.; Li, Z.S.; Zou, Z.G. Organic-Inorganic Composite Photocatalyst of g-C3N4 and TaON with Improved Visible Light Photocatalytic Activities. Dalt. Trans. 2010, 39, 1488–1491. [Google Scholar] [CrossRef] [PubMed]
- Wang, Y.; Shi, R.; Lin, J.; Zhu, Y. Enhancement of Photocurrent and Photocatalytic Activity of ZnO Hybridized with Graphite-like C3N4. Energy Environ. Sci. 2011, 4, 2922–2929. [Google Scholar] [CrossRef]
- Hu, S.; Yuan, J.; Tang, S.; Luo, D.; Shen, Q.; Qin, Y.; Zhou, J.; Tang, Q.; Chen, S.; Luo, X.; et al. Perovskite-Type SrFeO3/g-C3N4 S-Scheme Photocatalyst for Enhanced Degradation of Acid Red B. Opt. Mater. 2022, 132. [Google Scholar] [CrossRef]
- Yang, J.; Wu, X.; Li, X.; Liu, Y.; Gao, M.; Liu, X.; Kong, L.; Yang, S. Synthesis and Characterization of Nitrogen-Rich Carbon Nitride Nanobelts by Pyrolysis of Melamine. Appl. Phys. A Mater. Sci. Process. 2011, 105, 161–166. [Google Scholar] [CrossRef]
- Chai, B.; Peng, T.; Mao, J.; Li, K.; Zan, L. Graphitic Carbon Nitride (g-C 3N 4)-Pt-TiO 2 Nanocomposite as an Efficient Photocatalyst for Hydrogen Production under Visible Light Irradiation. Phys. Chem. Chem. Phys. 2012, 14, 16745–16752. [Google Scholar] [CrossRef]
- Yan, H.; Yang, H. TiO2-g-C3N4 Composite Materials for Photocatalytic H 2 Evolution under Visible Light Irradiation. J. Alloys Compd. 2011, 509, 26–29. [Google Scholar] [CrossRef]
- Wang, S.; Li, D.; Sun, C.; Yang, S.; Guan, Y.; He, H. Synthesis and Characterization of G-C3N4/Ag3VO4 Composites with Significantly Enhanced Visible-Light Photocatalytic Activity for Triphenylmethane Dye Degradation. Appl. Catal. B Environ. 2014, 144, 885–892. [Google Scholar] [CrossRef]
- Monga, D.; Basu, S. Enhanced Photocatalytic Degradation of Industrial Dye by G-C3N4 /TiO2 Nanocomposite: Role of Shape of TiO 2. Adv. Powder Technol. 2019, 30, 1089–1098. [Google Scholar] [CrossRef]
- Sharma, M.; Vaidya, S.; Ganguli, A.K. Enhanced Photocatalytic Activity of G-C3N4-TiO2 Nanocomposites for Degradation of Rhodamine B Dye. J. Photochem. Photobiol. A Chem. 2017, 335, 287–293. [Google Scholar] [CrossRef]
- Shafawi, A.N.; Mahmud, R.A.; Ahmed Ali, K.; Putri, L.K.; Md Rosli, N.I.; Mohamed, A.R. Bi2O3 Particles Decorated on Porous G-C3N4 Sheets: Enhanced Photocatalytic Activity through a Direct Z-Scheme Mechanism for Degradation of Reactive Black 5 under UV–Vis Light. J. Photochem. Photobiol. A Chem. 2020, 389. [Google Scholar] [CrossRef]
- Guo, Z.; Ni, S.; Wu, H.; Wen, J.; Li, X.; Tang, T.; Li, M.; Liu, M. Designing Nitrogen and Phosphorus Co-Doped Graphene Quantum Dots/g-C3N4 Heterojunction Composites to Enhance Visible and Ultraviolet Photocatalytic Activity. Appl. Surf. Sci. 2021, 548, 149211. [Google Scholar] [CrossRef]
- Song, G.; Chu, Z.; Jin, W.; Sun, H. Enhanced Performance of G-C3N4/TiO2 Photocatalysts for Degradation of Organic Pollutants under Visible Light. Chinese J. Chem. Eng. 2015, 23, 1326–1334. [Google Scholar] [CrossRef]
- Tameu Djoko, S.Y.; Bashiri, H.; Njoyim, E.T.; Arabameri, M.; Djepang, S.; Tamo, A.K.; Laminsi, S.; Tasbihi, M.; Schwarze, M.; Schomäcker, R. Urea and Green Tea like Precursors for the Preparation of G-C3N4 Based Carbon Nanomaterials (CNMs) Composites as Photocatalysts for Photodegradation of Pollutants under UV Light Irradiation. J. Photochem. Photobiol. A Chem. 2020, 398, 112596. [Google Scholar] [CrossRef]
- Zhu, X.; Wang, Y.; Guo, Y.; Wan, J.; Yan, Y.; Zhou, Y.; Sun, C. Environmental-Friendly Synthesis of Heterojunction Photocatalysts g-C3N4/BiPO4 with Enhanced Photocatalytic Performance. Appl. Surf. Sci. 2021, 544, 148872. [Google Scholar] [CrossRef]
- Moradi, M.; Kakavandi, B.; Bahadoran, A.; Giannakis, S.; Dehghanifard, E. Intensification of Persulfate-Mediated Elimination of Bisphenol A by a Spinel Cobalt Ferrite-Anchored g-C3N4 S-Scheme Photocatalyst: Catalytic Synergies and Mechanistic Interpretation. Sep. Purif. Technol. 2022, 285, 120313. [Google Scholar] [CrossRef]
- Bechambi, O.; Sayadi, S.; Najjar, W. Photocatalytic Degradation of Bisphenol A in the Presence of C-Doped ZnO: Effect of Operational Parameters and Photodegradation Mechanism. J. Ind. Eng. Chem. 2015, 32, 201–210. [Google Scholar] [CrossRef]
- Kiwaan, H.A.; Atwee, T.M.; Azab, E.A.; El-Bindary, A.A. Photocatalytic Degradation of Organic Dyes in the Presence of Nanostructured Titanium Dioxide. J. Mol. Struct. 2020, 1200, 127115. [Google Scholar] [CrossRef]
- Isai, K.A.; Shrivastava, V.S. Photocatalytic Degradation of Methylene Blue Using ZnO and 2%Fe–ZnO Semiconductor Nanomaterials Synthesized by Sol–Gel Method: A Comparative Study. SN Appl. Sci. 2019, 1, 1247. [Google Scholar] [CrossRef]
- Ebrahimi, R.; Maleki, A.; Zandsalimi, Y.; Ghanbari, R.; Shahmoradi, B.; Rezaee, R.; Safari, M.; Joo, S.W.; Daraei, H.; Harikaranahalli Puttaiah, S.; et al. Photocatalytic Degradation of Organic Dyes Using WO3 -Doped ZnO Nanoparticles Fixed on a Glass Surface in Aqueous Solution. J. Ind. Eng. Chem. 2019, 73, 297–305. [Google Scholar] [CrossRef]
- Alkaykh, S.; Mbarek, A.; Ali-Shattle, E.E. Photocatalytic Degradation of Methylene Blue Dye in Aqueous Solution by MnTiO3 Nanoparticles under Sunlight Irradiation. Heliyon 2020, 6, e03663. [Google Scholar] [CrossRef]
- Vishnuganth, M.A.; Remya, N.; Kumar, M.; Selvaraju, N. Photocatalytic Degradation of Carbofuran by TiO2-Coated Activated Carbon: Model for Kinetic, Electrical Energy per Order and Economic Analysis. J. Environ. Manage. 2016, 181, 201–207. [Google Scholar] [CrossRef]
- Zamri, M.S.F.A.; Sapawe, N. Kinetic Study on Photocatalytic Degradation of Phenol Using Green Electrosynthesized TiO2 Nanoparticles. Mater. Today Proc. 2019, 19, 1261–1266. [Google Scholar] [CrossRef]
- Vasanth Kumar, K.; Porkodi, K.; Selvaganapathi, A. Constrain in Solving Langmuir-Hinshelwood Kinetic Expression for the Photocatalytic Degradation of Auramine O Aqueous Solutions by ZnO Catalyst. Dye. Pigment. 2007, 75, 246–249. [Google Scholar] [CrossRef]
- Hamad, H.A.; Sadik, W.A.; Abd El-latif, M.M.; Kashyout, A.B.; Feteha, M.Y. Photocatalytic Parameters and Kinetic Study for Degradation of Dichlorophenol-Indophenol (DCPIP) Dye Using Highly Active Mesoporous TiO2 Nanoparticles. J. Environ. Sci. 2016, 43, 26–39. [Google Scholar] [CrossRef]
- Zeghioud, H.; Assadi, A.A.; Khellaf, N.; Djelal, H.; Amrane, A.; Rtimi, S. Photocatalytic Performance of CuxO/TiO2 Deposited by HiPIMS on Polyester under Visible Light LEDs: Oxidants, Ions Effect, and Reactive Oxygen Species Investigation. Materials 2019, 12, 412. [Google Scholar] [CrossRef]
- Hasija, V.; Nguyen, V.H.; Kumar, A.; Raizada, P.; Krishnan, V.; Khan, A.A.P.; Singh, P.; Lichtfouse, E.; Wang, C.; Thi Huong, P. Advanced Activation of Persulfate by Polymeric G-C3N4 Based Photocatalysts for Environmental Remediation: A Review. J. Hazard. Mater. 2021, 413, 125324. [Google Scholar] [CrossRef] [PubMed]
- Ahmadi, M.; Ghanbari, F.; Moradi, M. Photocatalysis Assisted by Peroxymonosulfate and Persulfate for Benzotriazole Degradation: Effect of Ph on Sulfate and Hydroxyl Radicals. Water Sci. Technol. 2015, 72, 2095–2102. [Google Scholar] [CrossRef] [PubMed]
- Chen, G.; Yu, Y.; Liang, L.; Duan, X.; Li, R.; Lu, X.; Yan, B.; Li, N.; Wang, S. Remediation of Antibiotic Wastewater by Coupled Photocatalytic and Persulfate Oxidation System: A Critical Review. J. Hazard. Mater. 2021, 408, 124461. [Google Scholar] [CrossRef]
- Zubair, M.; Aziz, H.A.; Ihsanullah, I.; Ahmad, M.A.; Al-Harthi, M.A. Biochar Supported CuFe Layered Double Hydroxide Composite as a Sustainable Adsorbent for Efficient Removal of Anionic Azo Dye from Water. Environ. Technol. Innov. 2021, 23, 101614. [Google Scholar] [CrossRef]
- Salehi, E.; Askari, M.; Velashjerdi, M.; Arab, B. Phosphoric Acid-Treated Spent Tea Residue Biochar for Wastewater Decoloring: Batch Adsorption Study and Process Intensification Using Multivariate Data-Based Optimization. Chem. Eng. Process.-Process Intensif. 2020, 158, 108170. [Google Scholar] [CrossRef]
- AlAmeri, K.; Giwa, A.; Yousef, L.; Alraeesi, A.; Taher, H. Sorption and Removal of Crude Oil Spills from Seawater Using Peat-Derived Biochar: An Optimization Study. J. Environ. Manage. 2019, 250, 109465. [Google Scholar] [CrossRef] [PubMed]
- Ismail, L.; Rifai, A.; Ferronato, C.; Fine, L.; Jaber, F.; Chovelon, J.M. Towards a Better Understanding of the Reactive Species Involved in the Photocatalytic Degradation of Sulfaclozine. Appl. Catal. B Environ. 2016, 185, 88–99. [Google Scholar] [CrossRef]
- Zhang, M.; Han, N.; Fei, Y.; Liu, J.; Xing, L.; Núñez-Delgado, A.; Jiang, M.; Liu, S. TiO2/g-C3N4 Photocatalyst for the Purification of Potassium Butyl Xanthate in Mineral Processing Wastewater. J. Environ. Manag. 2021, 297, 113311. [Google Scholar] [CrossRef] [PubMed]














| Dye | Molecular Formula | Structure | λ Max |
|---|---|---|---|
| Eriochrome black t | C20H12N3O7SNa | ![]() | 535 nm |
| Bromophenol blue | C19H10Br4O5S | ![]() | 592 nm |
| Photocatalyst | Pollutant | Degradation Efficiency (%) | Light Source | Reference |
|---|---|---|---|---|
| 40 wt% g-C3N4/Ag3VO | Basic Fuchsin | 95.0 | Visible | [59] |
| g-C3N4/TiO2(NT) | Rhodamine B | 96.7 | Visible | [60] |
| g-C3N4-TiO2 | Rhodamine B | 99.0 | Visible | [61] |
| 9 wt% Bi2O3/porous g-C3N4 | Reactive Black 5 | 84.0 | UV-vis | [62] |
| NP-GQDs-90/g-C3N4 | Methyl Orange | 96.0 | UV | [63] |
| g-C3N4/TiO2-1.5 | Methylene Blue | 95.3 | UV | [64] |
| Nanosheet g-C3N4/CNMBGt | Methylene Blue | 98.2 | UV | [65] |
| g-C3N4 | EBT | 87.9 | UV | Present work |
| TiO2/g-C3N4 | EBT | 100.0 | UV | Present work |
| g-C3N4 | BPB | 38.5 | UV | Present work |
| TiO2/g-C3N4 | BPB | 100.0 | UV | Present work |
| C0 (mg/L) | k1 (min−1) | R2 |
|---|---|---|
| 2 | 0.0561 | 0.9976 |
| 5 | 0.0200 | 0.9756 |
| 10 | 0.0072 | 0.9881 |
| 15 | 0.0024 | 0.9837 |
| 20 | 0.0011 | 0.9516 |
| Run | Factor 1 A: pH | Factor 2 B: CH2O2 (mmol/L) | Factor 3 C: CNaCl (mg/L) | Response Degradation % |
|---|---|---|---|---|
| 1 | 7 | 0.4 | 5 | 28.69 |
| 2 | 11 | 0.4 | 10 | 18.44 |
| 3 | 7 | 2.4 | 5 | 14.26 |
| 4 | 11 | 2.4 | 10 | 67.52 |
| 5 | 3 | 0.4 | 10 | 80.60 |
| 6 | 7 | 2.4 | 15 | 6.06 |
| 7 | 3 | 1.4 | 15 | 77.59 |
| 8 | 11 | 1.4 | 15 | 65.87 |
| 9 | 7 | 1.4 | 10 | 10.00 |
| 10 | 7 | 0.4 | 15 | 21.56 |
| 11 | 3 | 2.4 | 10 | 80.70 |
| 12 | 3 | 1.4 | 5 | 80.88 |
| 13 | 11 | 1.4 | 5 | 57.54 |
| Source | F-Value | p-Value |
|---|---|---|
| Model | 2545.44 | 0.0004 |
| A-pH | 3239.21 | 0.0003 |
| B-CH2O2 | 511.38 | 0.0019 |
| C-CNaCl | 134.20 | 0.0074 |
| AB | 1369.07 | 0.0007 |
| AC | 77.05 | 0.00127 |
| A2 | 17642.96 | < 0.0001 |
| C2 | 447.28 | 0.0022 |
| A2B | 1785.98 | 0.006 |
| A2C | 118.45 | 0.0083 |
| AC2 | 462.95 | 0.0022 |
| Parameter | Value |
|---|---|
| R2 | 0.9999 |
| Adjusted R2 | 0.9995 |
| Predicted R2 | 0.9877 |
| Adequate Precision | 122.1613 |
Publisher’s Note: MDPI stays neutral with regard to jurisdictional claims in published maps and institutional affiliations. |
© 2022 by the authors. Licensee MDPI, Basel, Switzerland. This article is an open access article distributed under the terms and conditions of the Creative Commons Attribution (CC BY) license (https://creativecommons.org/licenses/by/4.0/).
Share and Cite
Hassan, F.; Bonnet, P.; Dangwang Dikdim, J.M.; Gatcha Bandjoun, N.; Caperaa, C.; Dalhatou, S.; Kane, A.; Zeghioud, H. Synthesis and Investigation of TiO2/g-C3N4 Performance for Photocatalytic Degradation of Bromophenol Blue and Eriochrome Black T: Experimental Design Optimization and Reactive Oxygen Species Contribution. Water 2022, 14, 3331. https://doi.org/10.3390/w14203331
Hassan F, Bonnet P, Dangwang Dikdim JM, Gatcha Bandjoun N, Caperaa C, Dalhatou S, Kane A, Zeghioud H. Synthesis and Investigation of TiO2/g-C3N4 Performance for Photocatalytic Degradation of Bromophenol Blue and Eriochrome Black T: Experimental Design Optimization and Reactive Oxygen Species Contribution. Water. 2022; 14(20):3331. https://doi.org/10.3390/w14203331
Chicago/Turabian StyleHassan, Fadimatou, Pierre Bonnet, Jean Marie Dangwang Dikdim, Nadege Gatcha Bandjoun, Christophe Caperaa, Sadou Dalhatou, Abdoulaye Kane, and Hicham Zeghioud. 2022. "Synthesis and Investigation of TiO2/g-C3N4 Performance for Photocatalytic Degradation of Bromophenol Blue and Eriochrome Black T: Experimental Design Optimization and Reactive Oxygen Species Contribution" Water 14, no. 20: 3331. https://doi.org/10.3390/w14203331
APA StyleHassan, F., Bonnet, P., Dangwang Dikdim, J. M., Gatcha Bandjoun, N., Caperaa, C., Dalhatou, S., Kane, A., & Zeghioud, H. (2022). Synthesis and Investigation of TiO2/g-C3N4 Performance for Photocatalytic Degradation of Bromophenol Blue and Eriochrome Black T: Experimental Design Optimization and Reactive Oxygen Species Contribution. Water, 14(20), 3331. https://doi.org/10.3390/w14203331



