Characterization of Chicken α2A-Adrenoceptor: Molecular Cloning, Functional Analysis, and Its Involvement in Ovarian Follicular Development
Abstract
1. Introduction
2. Materials and Methods
2.1. Ethics Statement
2.2. Chemicals, Antibodies and Primers
2.3. Total RNA Extraction
2.4. Expression Analyses of ADRA2A in Chicken Tissues and Developmental Follicles
2.5. Reverse Transcription and Quantitative Real-Time PCR
2.6. Cloning the cDNA of Chicken ADRA2A
2.7. Sequence Alignment and Synteny Analysis
2.8. Functional Characterization of Chicken ADRA2A
2.9. Cell Proliferation Assay
2.10. Western Blot
2.11. Data Analysis
3. Results
3.1. Cloning of Chicken ADRA2A
3.2. Functional Analyses of Chicken ADRA2A
3.3. Expression of ADRA2A in Chicken Tissues
3.4. Expression of ADRA2A in Chicken Ovarian Follicles
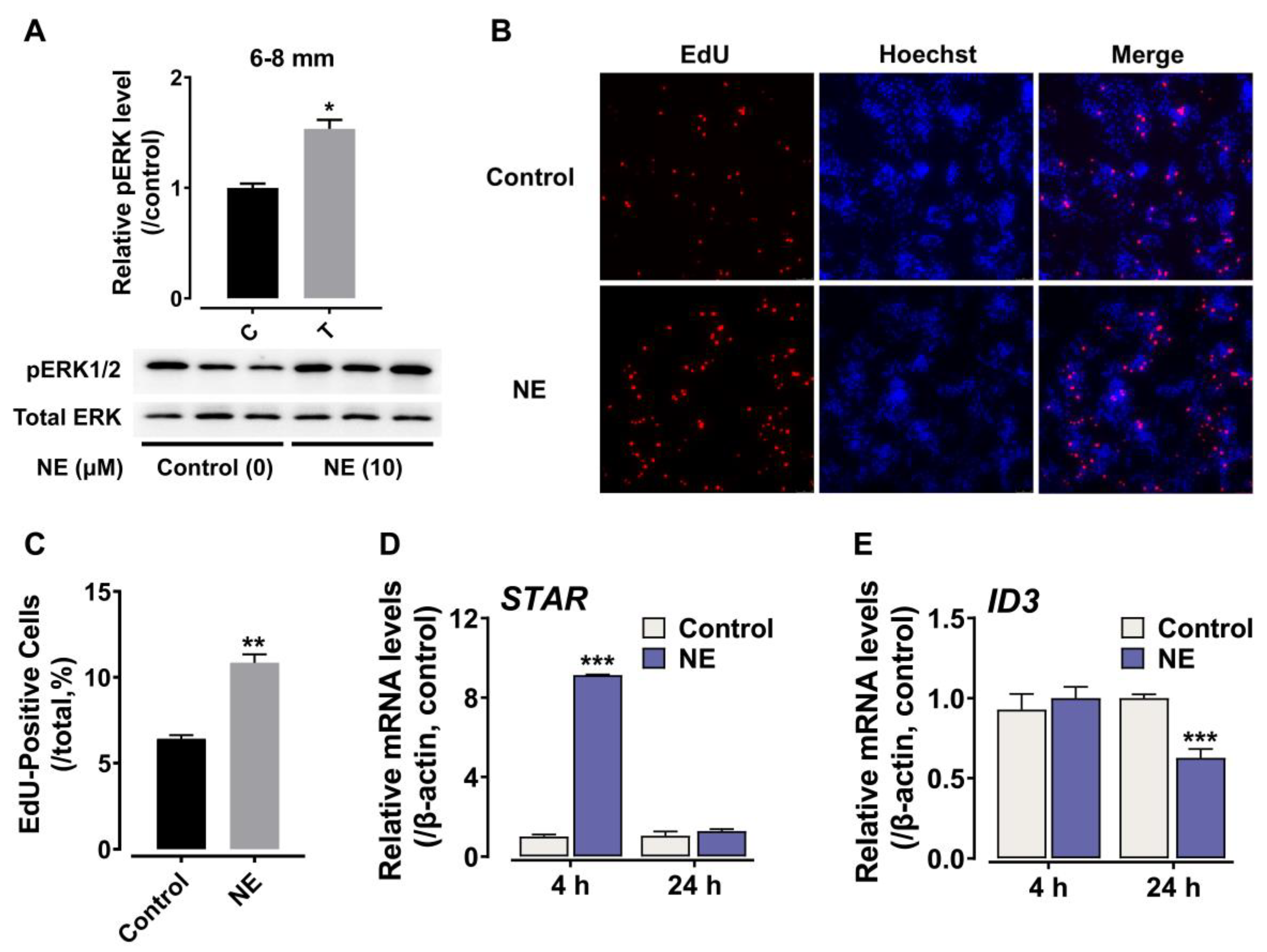
3.5. The Effects of NE on Chicken Ovarian Granulosa Cells
4. Discussion
4.1. Identification of ADRA2A in Chickens
4.2. Tissue Distribution of ADRA2A in Chickens
4.3. Involvement of ADRA2A Signaling in Ovarian Follicular Growth and Differentiation
Author Contributions
Funding
Institutional Review Board Statement
Informed Consent Statement
Data Availability Statement
Conflicts of Interest
References
- Goldstein, D.S.; Eisenhofer, G.; Kopin, I.J. Sources and significance of plasma levels of catechols and their metabolites in humans. J. Pharmacol. Exp. Ther. 2003, 305, 800–811. [Google Scholar] [CrossRef]
- Chu, C.A.; Sindelar, D.K.; Igawa, K.; Sherck, S.; Neal, D.W.; Emshwiller, M.; Cherrington, A.D. The direct effects of catecholamines on hepatic glucose production occur via α1-and β2-receptors in the dog. Am. J. Physiol. Endocrinol. Metab. 2000, 279, E463–E473. [Google Scholar] [CrossRef]
- Capote, L.A.; Mendez Perez, R.; Lymperopoulos, A. GPCR signaling and cardiac function. Eur. J. Pharmacol. 2015, 763, 143–148. [Google Scholar] [CrossRef]
- Evans, B.A.; Merlin, J.; Bengtsson, T.; Hutchinson, D.S. Adrenoceptors in white, brown, and brite adipocytes. Br. J. Pharmacol. 2019, 176, 2416–2432. [Google Scholar] [CrossRef]
- Brodde, O.E.; Bruck, H.; Leineweber, K. Cardiac adrenoceptors: Physiological and pathophysiological relevance. J. Pharmacol. Sci. 2006, 100, 323–337. [Google Scholar] [CrossRef]
- Tank, A.W.; Lee Wong, D. Peripheral and central effects of circulating catecholamines. Compr. Physiol. 2015, 5, 1–15. [Google Scholar] [CrossRef]
- Chen, X.Q.; Du, J.Z.; Wang, Y.S. Regulation of hypoxia-induced release of corticotropin-releasing factor in the rat hypothalamus by norepinephrine. Regul. Pept. 2004, 119, 221–228. [Google Scholar] [CrossRef]
- Simonneaux, V.; Ribelayga, C. Generation of the melatonin endocrine message in mammals: A review of the complex regulation of melatonin synthesis by norepinephrine, peptides, and other pineal transmitters. Pharmacol. Rev. 2003, 55, 325–395. [Google Scholar] [CrossRef]
- Bahr, J.; Kao, L.; Nalbandov, A.V. The role of catecholamines and nerves in ovulation. Biol. Reprod. 1974, 10, 273–290. [Google Scholar] [CrossRef][Green Version]
- España, R.A.; Schmeichel, B.E.; Berridge, C.W. Norepinephrine at the nexus of arousal, motivation and relapse. Brain Res. 2016, 1641, 207–216. [Google Scholar] [CrossRef]
- Malpas, S.C. Sympathetic nervous system overactivity and its role in the development of cardiovascular disease. Physiol. Rev. 2010, 90, 513–557. [Google Scholar] [CrossRef]
- Goldstein, D.S.; Stull, R.; Eisenhofer, G.; Sisson, J.C.; Weder, A.; Averbuch, S.D.; Keiser, H.R. Plasma 3,4-dihydroxyphenylalanine (dopa) and catecholamines in neuroblastoma or pheochromocytoma. Ann. Intern. Med. 1986, 105, 887–888. [Google Scholar] [CrossRef]
- Biederman, J.; Spencer, T. Attention-deficit/hyperactivity disorder (ADHD) as a noradrenergic disorder. Biol. Psychiatry 1999, 46, 1234–1242. [Google Scholar] [CrossRef]
- Shibao, C.; Okamoto, L.; Biaggioni, I. Pharmacotherapy of autonomic failure. Pharmacol. Ther. 2012, 134, 279–286. [Google Scholar] [CrossRef]
- Hawrylyshyn, K.A.; Michelotti, G.A.; Coge, F.; Guenin, S.P.; Schwinn, D.A. Update on human alpha1-adrenoceptor subtype signaling and genomic organization. Trends Pharmacol. Sci. 2004, 25, 449–455. [Google Scholar] [CrossRef]
- Strosberg, A.D. Structure, function, and regulation of adrenergic receptors. Protein Sci. 1993, 2, 1198–1209. [Google Scholar] [CrossRef]
- Calzada, B.C.; De Artinano, A.A. Alpha-adrenoceptor subtypes. Pharmacol. Res. 2001, 44, 195–208. [Google Scholar] [CrossRef]
- Scheinin, M.; Pihlavisto, M. Molecular pharmacology of alpha2-adrenoceptor agonists. Best Pract. Res.-Clin. Anaesthesiol. 2000, 14, 247–260. [Google Scholar] [CrossRef]
- Gyires, K.; Zádori, Z.S.; Török, T.; Mátyus, P. α2-Adrenoceptor subtypes-mediated physiological, pharmacological actions. Neurochem. Int. 2009, 55, 447–453. [Google Scholar] [CrossRef]
- Katz, A.; Wu, D.; Simon, M.I. Subunits βγ of heterotrimeric G protein activate β2 isoform of phospholipase C. Nature 1992, 360, 686–689. [Google Scholar] [CrossRef]
- Smrcka, A.V.; Sternweis, P.C. Regulation of purified subtypes of phosphatidylinositol-specific phospholipase C beta by G protein alpha and beta gamma subunits. J. Biol. Chem. 1993, 268, 9667–9674. [Google Scholar] [CrossRef]
- Akerman, K.E.; Nasman, J.; Lund, P.E.; Shariatmadari, R.; Kukkonen, J.P. Endogenous extracellular purine nucleotides redirect alpha2-adrenoceptor signaling. FEBS Lett. 1998, 430, 209–212. [Google Scholar] [CrossRef]
- Dennis, R.L. Adrenergic and noradrenergic regulation of poultry behavior and production. Domest. Anim. Endocrinol. 2016, 56, S94–S100. [Google Scholar] [CrossRef] [PubMed]
- Bungo, T.; Yanagita, K.; Shiraishi, J. Feed Intake after Infusion of Noradrenalin, Dopamine or its Precursor into the Lateral Ventricles in Neonatal Chicks. J. Anim. Vet. Adv. 2010, 9, 760–763. [Google Scholar] [CrossRef]
- Sugano, T.; Shiota, M.; Khono, H.; Shimada, M. Stimulation of gluconeogenesis by glucagon and norepinephrine in the perfused chicken liver. J. Biochem. 1982, 92, 111–120. [Google Scholar] [CrossRef]
- Cassone, V.M.; Westneat, D.F. The bird of time: Cognition and the avian biological clock. Front. Mol. Neurosci. 2012, 5, 32. [Google Scholar] [CrossRef]
- Unsicker, K.; Seidel, F.; Hofmann, H.D.; Muller, T.H.; Schmidt, R.; Wilson, A. Catecholaminergic innervation of the chicken ovary. With special reference to the follicular wall. Cell Tissue Res. 1983, 230, 431–450. [Google Scholar] [CrossRef]
- Moudgal, R.P.; Razdan, M.N. Catecholamines in ovarian follicles during the ovulatory cycle of White Leghorn hens. Br. Poult. Sci. 1983, 24, 173–176. [Google Scholar] [CrossRef]
- Bahr, J.M.; Ritzhaupt, L.K.; McCullough, S.; Arbogast, L.A.; Ben-Jonathan, N. Catecholamine content of the preovulatory follicles of the domestic hen. Biol. Reprod. 1986, 34, 502–506. [Google Scholar] [CrossRef]
- Ebeid, T.A.; Eid, Y.Z.; El-Abd, E.A.; El-Habbak, M.M. Effects of catecholamines on ovary morphology, blood concentrations of estradiol-17beta, progesterone, zinc, triglycerides and rate of ovulation in domestic hens. Theriogenology 2008, 69, 870–876. [Google Scholar] [CrossRef]
- Aguado, L.I.; Petrovic, S.L.; Ojeda, S.R. Ovarian beta-adrenergic receptors during the onset of puberty: Characterization, distribution, and coupling to steroidogenic responses. Endocrinology 1982, 110, 1124–1132. [Google Scholar] [CrossRef] [PubMed]
- HERNANDEZ, E.R.; JIMENEZ, J.L.; PAYNE, D.W.; ADASHI, E.Y. Adrenergic regulation of ovarian androgen biosynthesis is mediated via β2-adrenergic theca-interstitial cell recognition sites. Endocrinology 1988, 122, 1592–1602. [Google Scholar] [CrossRef] [PubMed]
- Fohr, K.J.; Mayerhofer, A.; Sterzik, K.; Rudolf, M.; Rosenbusch, B.; Gratzl, M. Concerted action of human chorionic gonadotropin and norepinephrine on intracellular-free calcium in human granulosa-lutein cells: Evidence for the presence of a functional alpha-adrenergic receptor. J. Clin. Endocrinol. Metab. 1993, 76, 367–373. [Google Scholar] [CrossRef] [PubMed][Green Version]
- Wasilewska-Dziubinska, E.; Borowiec, M.; Chmielowska, M.; Wolinska-Witort, E.; Baranowska, B. Alfa 1 adrenergic potentiation of progesterone accumulation stimulated by vasoactive intestinal peptide (VIP) and pituitary adenylate cyclase-activating polypeptide (PACAP) in cultured rat granulosa cells. Neuro Endocrinol. Lett. 2002, 23, 141–148. [Google Scholar]
- Kobayashi, Y.; Sjoberg, N.O.; Walles, B.; Owman, C.; Wright, K.H.; Santulli, R.; Wallach, E.E. The effect of adrenergic agents on the ovulatory process in the in vitro perfused rabbit ovary. Am. J. Obstet. Gynecol. 1983, 145, 857–864. [Google Scholar] [CrossRef]
- Zhu, G.; Fang, C.; Li, J.; Mo, C.; Wang, Y.; Li, J. Transcriptomic Diversification of Granulosa Cells during Follicular Development in Chicken. Sci. Rep. 2019, 9, 5462. [Google Scholar] [CrossRef]
- Gilbert, A.B.; Evans, A.J.; Perry, M.M.; Davidson, M.H. A method for separating the granulosa cells, the basal lamina and the theca of the preovulatory ovarian follicle of the domestic fowl (Gallus domesticus). J. Reprod. Fertil. 1977, 50, 179–181. [Google Scholar] [CrossRef]
- Merkin, J.; Russell, C.; Chen, P.; Burge, C.B. Evolutionary dynamics of gene and isoform regulation in Mammalian tissues. Science 2012, 338, 1593–1599. [Google Scholar] [CrossRef]
- Zhang, J.; Li, X.; Zhou, Y.; Cui, L.; Li, J.; Wu, C.; Wan, Y.; Li, J.; Wang, Y. The interaction of MC3R and MC4R with MRAP2, ACTH, alpha-MSH and AgRP in chickens. J. Endocrinol. 2017, 234, 155–174. [Google Scholar] [CrossRef]
- Johnson, A.L.; Bridgham, J.T. Regulation of steroidogenic acute regulatory protein and luteinizing hormone receptor messenger ribonucleic acid in hen granulosa cells. Endocrinology 2001, 142, 3116–3124. [Google Scholar] [CrossRef]
- Ruzinova, M.B.; Benezra, R. Id proteins in development, cell cycle and cancer. Trends Cell Biol. 2003, 13, 410–418. [Google Scholar] [CrossRef]
- Johnson, A.L.; Haugen, M.J.; Woods, D.C. Role for inhibitor of differentiation/deoxyribonucleic acid-binding (Id) proteins in granulosa cell differentiation. Endocrinology 2008, 149, 3187–3195. [Google Scholar] [CrossRef] [PubMed]
- Hall, T.; Biosciences, I.; Carlsbad, C. BioEdit: An important software for molecular biology. GERF Bull. Biosci. 2011, 2, 60–61. [Google Scholar]
- Hallgren, J.; Tsirigos, K.D.; Pedersen, M.D.; Armenteros, J.J.A.; Marcatili, P.; Nielsen, H.; Krogh, A.; Winther, O. DeepTMHMM predicts alpha and beta transmembrane proteins using deep neural networks. bioRxiv 2022. [Google Scholar] [CrossRef]
- Nguyen, N.T.T.; Vincens, P.; Dufayard, J.F.; Roest Crollius, H.; Louis, A. Genomicus in 2022: Comparative tools for thousands of genomes and reconstructed ancestors. Nucleic Acids Res. 2022, 50, D1025–D1031. [Google Scholar] [CrossRef] [PubMed]
- Lv, C.; Mo, C.; Liu, H.; Wu, C.; Li, Z.; Li, J.; Wang, Y. Dopamine D2-like receptors (DRD2 and DRD4) in chickens: Tissue distribution, functional analysis, and their involvement in dopamine inhibition of pituitary prolactin expression. Gene 2018, 651, 33–43. [Google Scholar] [CrossRef] [PubMed]
- Wu, C.; Lv, C.; Wan, Y.; Li, X.; Zhang, J.; Li, J.; Wang, Y. Arginine vasotocin (AVT)/mesotocin (MT) receptors in chickens: Evidence for the possible involvement of AVT-AVPR1 signaling in the regulation of oviposition and pituitary prolactin expression. Gen. Comp. Endocrinol. 2019, 281, 91–104. [Google Scholar] [CrossRef] [PubMed]
- He, C.; Zhang, J.; Gao, S.; Meng, F.; Bu, G.; Li, J.; Wang, Y. Molecular characterization of three NPY receptors (Y2, Y5 and Y7) in chickens: Gene structure, tissue expression, promoter identification, and functional analysis. Gen. Comp. Endocrinol. 2016, 236, 24–34. [Google Scholar] [CrossRef]
- Wang, Y.; Li, J.; Ying Wang, C.; Yan Kwok, A.H.; Leung, F.C. Epidermal growth factor (EGF) receptor ligands in the chicken ovary: I. Evidence for heparin-binding EGF-like growth factor (HB-EGF) as a potential oocyte-derived signal to control granulosa cell proliferation and HB-EGF and kit ligand expression. Endocrinology 2007, 148, 3426–3440. [Google Scholar] [CrossRef]
- Liu, T.; Deng, Y.; Zhang, Z.; Cao, B.; Li, J.; Sun, C.; Hu, Z.; Zhang, J.; Li, J.; Wang, Y. Melanocortin Receptor 4 (MC4R) Signaling System in Nile Tilapia. Int. J. Mol. Sci. 2020, 21, 7036. [Google Scholar] [CrossRef]
- Rovati, G.E.; Capra, V.; Neubig, R.R. The highly conserved DRY motif of class AG protein-coupled receptors: Beyond the ground state. Mol. Pharmacol. 2007, 71, 959–964. [Google Scholar] [CrossRef] [PubMed]
- Bylund, D.B.; Ray-Prenger, C.; Murphy, T.J. Alpha-2A and alpha-2B adrenergic receptor subtypes: Antagonist binding in tissues and cell lines containing only one subtype. J. Pharmacol. Exp. Ther. 1988, 245, 600–607. [Google Scholar] [PubMed]
- Blaxall, H.S.; Murphy, T.J.; Baker, J.C.; Ray, C.; Bylund, D.B. Characterization of the alpha-2C adrenergic receptor subtype in the opossum kidney and in the OK cell line. J. Pharmacol. Exp. Ther. 1991, 259, 323–329. [Google Scholar]
- Blaxall, H.S.; Heck, D.A.; Bylund, D.B. Molecular determinants of the alpha-2D adrenergic receptor subtype. Life Sci. 1993, 53, PL255–PL259. [Google Scholar] [CrossRef]
- Aantaa, R.; Marjamäki, A.; Scheinin, M. Molecular pharmacology of α2-adrenoceptor subtypes. Ann. Med. 1995, 27, 439–449. [Google Scholar] [CrossRef] [PubMed]
- Conklin, B.R.; Chabre, O.; Wong, Y.H.; Federman, A.D.; Bourne, H.R. Recombinant Gq alpha. Mutational activation and coupling to receptors and phospholipase C. J. Biol. Chem. 1992, 267, 31–34. [Google Scholar] [CrossRef]
- Eason, M.G.; Kurose, H.; Holt, B.D.; Raymond, J.R.; Liggett, S.B. Simultaneous coupling of alpha 2-adrenergic receptors to two G-proteins with opposing effects. Subtype-selective coupling of alpha 2C10, alpha 2C4, and alpha 2C2 adrenergic receptors to Gi and Gs. J. Biol. Chem. 1992, 267, 15795–15801. [Google Scholar] [CrossRef]
- Chabre, O.; Conklin, B.R.; Brandon, S.; Bourne, H.R.; Limbird, L.E. Coupling of the alpha 2A-adrenergic receptor to multiple G-proteins. A simple approach for estimating receptor-G-protein coupling efficiency in a transient expression system. J. Biol. Chem. 1994, 269, 5730–5734. [Google Scholar] [CrossRef]
- Eason, M.G.; Jacinto, M.T.; Liggett, S.B. Contribution of ligand structure to activation of alpha 2-adrenergic receptor subtype coupling to Gs. Mol. Pharmacol. 1994, 45, 696–702. [Google Scholar]
- Pohjanoksa, K.; Jansson, C.C.; Luomala, K.; Marjamaki, A.; Savola, J.M.; Scheinin, M. Alpha2-adrenoceptor regulation of adenylyl cyclase in CHO cells: Dependence on receptor density, receptor subtype and current activity of adenylyl cyclase. Eur. J. Pharmacol. 1997, 335, 53–63. [Google Scholar] [CrossRef]
- MacDonald, E.; Kobilka, B.K.; Scheinin, M. Gene targeting—homing in on α2-adrenoceptor-subtype function. Trends Pharmacol. Sci. 1997, 18, 211–219. [Google Scholar] [CrossRef]
- Ziolkowski, N.; Grover, A.K. Functional linkage as a direction for studies in oxidative stress: α-adrenergic receptors. Can. J. Physiol. Pharmacol. 2010, 88, 220–232. [Google Scholar] [CrossRef] [PubMed]
- Diez-Alarcia, R.; Mostany, R.; Dos-Anjos, S.; Fernandez-Lopez, A. Functional autoradiography and gene expression analysis applied to the characterization of the alpha2-adrenergic system in the chicken brain. J. Chem. Neuroanat. 2009, 38, 282–291. [Google Scholar] [CrossRef] [PubMed]
- Denbow, D.M.; Sheppard, B.J. Food and Water-Intake Responses of the Domestic-Fowl to Norepinephrine Infusion at Circumscribed Neural Sites. Brain Res. Bull. 1993, 31, 121–128. [Google Scholar] [CrossRef]
- Knight, P.G.; Wilson, S.C.; Gladwell, R.T.; Cunningham, F.J. Hypothalamic contents of LHRH and catecholamines during the ovulatory cycle of the hen (Gallus domesticus). J. Reprod. Fertil. 1984, 71, 289–295. [Google Scholar] [CrossRef]
- Yang, P.; Cheng, Z.; Watanabe, G.; Taya, K. Effects of third ventricle injection of norepinephrine analogue on LH secretion of the non-laying SIJI goose. Endocr. J. 2000, 47, 7–12. [Google Scholar] [CrossRef][Green Version]
- Lakhlani, P.P.; MacMillan, L.B.; Guo, T.Z.; McCool, B.A.; Lovinger, D.M.; Maze, M.; Limbird, L.E. Substitution of a mutant α2a-adrenergic receptor via “hit and run” gene targeting reveals the role of this subtype in sedative, analgesic, and anesthetic-sparing responses in vivo. Proc. Natl. Acad. Sci. USA 1997, 94, 9950–9955. [Google Scholar] [CrossRef]
- Wang, M.; Ramos, B.P.; Paspalas, C.D.; Shu, Y.; Simen, A.; Duque, A.; Vijayraghavan, S.; Brennan, A.; Dudley, A.; Nou, E.; et al. Alpha2A-adrenoceptors strengthen working memory networks by inhibiting cAMP-HCN channel signaling in prefrontal cortex. Cell 2007, 129, 397–410. [Google Scholar] [CrossRef]
- Ahren, B. Effects of alpha-adrenoceptor agonists and antagonists on thyroid hormone secretion. Acta Endocrinol. (Copenh.) 1985, 108, 184–191. [Google Scholar] [CrossRef]
- Ahren, B.; Bengtsson, H.I.; Hedner, P. Effects of norepinephrine on basal and thyrotropin-stimulated thyroid hormone secretion in the mouse. Endocrinology 1986, 119, 1058–1062. [Google Scholar] [CrossRef]
- Scanes, C.G. Sturkie’ s Avian Physiology; Elsevier: Amsterdam, The Netherlands, 2014. [Google Scholar]
- Johnson, A.L.; Woods, D.C. Dynamics of avian ovarian follicle development: Cellular mechanisms of granulosa cell differentiation. Gen. Comp. Endocrinol. 2009, 163, 12–17. [Google Scholar] [CrossRef]
- Tilly, J.L.; Kowalski, K.I.; Johnson, A.L. Stage of ovarian follicular development associated with the initiation of steroidogenic competence in avian granulosa cells. Biol. Reprod. 1991, 44, 305–314. [Google Scholar] [CrossRef] [PubMed]
- Liu Kao, L.W.; Nalbandov, A. The effect of antiadrenergic drugs on ovulation in hens. Endocrinology 1972, 90, 1343–1349. [Google Scholar] [CrossRef] [PubMed]
- Bodis, J.; Tinneberg, H.R.; Torok, A.; Cledon, P.; Hanf, V.; Papenfuss, F. Effect of noradrenaline and dopamine on progesterone and estradiol secretion of human granulosa cells. Acta Endocrinol. 1993, 129, 165–168. [Google Scholar] [CrossRef]
- Itoh, M.T.; Ishizuka, B. alpha1-Adrenergic receptor in rat ovary: Presence and localization. Mol. Cell. Endocrinol. 2005, 240, 58–63. [Google Scholar] [CrossRef] [PubMed]
- Rzasa, J.; Paczoska-Eliasiewicz, H. Changes in ovarian catecholamine concentrations during follicular growth and maturation in the domestic hen. Br. Poult. Sci. 2000, 41, 68–69. [Google Scholar] [CrossRef]
- Johnson, A.L. Organization and functional dynamics of the avian ovary. In Hormones and Reproduction of Vertebrates; Elsevier: Amsterdam, The Netherlands, 2011; pp. 71–90. [Google Scholar]
- Roschger, C.; Cabrele, C. The Id-protein family in developmental and cancer-associated pathways. Cell Commun. Signal. 2017, 15, 7. [Google Scholar] [CrossRef]
- Stopa, M.; Anhuf, D.; Terstegen, L.; Gatsios, P.; Gressner, A.M.; Dooley, S. Participation of Smad2, Smad3, and Smad4 in transforming growth factor beta (TGF-beta)-induced activation of Smad7. THE TGF-beta response element of the promoter requires functional Smad binding element and E-box sequences for transcriptional regulation. J. Biol. Chem. 2000, 275, 29308–29317. [Google Scholar] [CrossRef]
- Woods, D.C.; Haugen, M.J.; Johnson, A. Actions of EGFR/MAPK and Protein Kinase C Signaling in Granulosa Cells from Gallus gallus Are Dependent Upon Stage of Differentiation. Differentiation 2007, 1, 4. [Google Scholar]






| Gene/Construct Name | Sense/Antisense | Primer Sequence (5′–3′) | Size (bp) |
|---|---|---|---|
| Primers for constructing expression plasmids b | |||
| cADRA2A | Sense | CGGAATTCGCGCAGCGGGGTTGAT | 1378 |
| Antisense | CGGAATTCCCCAGTGGGTCCTTC | ||
| Primers for quantitative Real-time PCR assay | |||
| cSTAR | Sense | CAGAGGGTTGGGAAGGACAC | 204 |
| Antisense | CATACATGTGGGGCCGTTCT | ||
| cID3 | Sense | CAAGCTGAGCCAGGTGGAGATC | 195 |
| Antisense | TGATGGAGGAGGCGTTAGTGACA | ||
| cβ-actin | Sense | CCCAGACATCAGGGTGTGATG | 123 |
| Antisense | GTTGGTGACAATACCGTGTTCAAT | ||
| Signaling Pathways | Peptides | EC50 (μM) |
|---|---|---|
| cAMP/PKA signaling pathway | NE | 7.21 ± 1.15 |
| EPI | 4.23 ± 1.36 | |
| MAPK/ERK signaling | NE | 2.26 ± 0.97 |
| EPI | 3.04 ± 0.64 | |
| Calcium mobilization | NE | 6.74 ± 2.64 |
| EPI | 3.73 ± 1.18 |
Publisher’s Note: MDPI stays neutral with regard to jurisdictional claims in published maps and institutional affiliations. |
© 2022 by the authors. Licensee MDPI, Basel, Switzerland. This article is an open access article distributed under the terms and conditions of the Creative Commons Attribution (CC BY) license (https://creativecommons.org/licenses/by/4.0/).
Share and Cite
Jiang, B.; Cao, B.; Zhou, Z.; Li, Z.; Lv, C.; Zhang, J.; Zhang, H.; Wang, Y.; Li, J. Characterization of Chicken α2A-Adrenoceptor: Molecular Cloning, Functional Analysis, and Its Involvement in Ovarian Follicular Development. Genes 2022, 13, 1113. https://doi.org/10.3390/genes13071113
Jiang B, Cao B, Zhou Z, Li Z, Lv C, Zhang J, Zhang H, Wang Y, Li J. Characterization of Chicken α2A-Adrenoceptor: Molecular Cloning, Functional Analysis, and Its Involvement in Ovarian Follicular Development. Genes. 2022; 13(7):1113. https://doi.org/10.3390/genes13071113
Chicago/Turabian StyleJiang, Biying, Baolong Cao, Zhichun Zhou, Zejiao Li, Can Lv, Jiannan Zhang, Heyuan Zhang, Yajun Wang, and Juan Li. 2022. "Characterization of Chicken α2A-Adrenoceptor: Molecular Cloning, Functional Analysis, and Its Involvement in Ovarian Follicular Development" Genes 13, no. 7: 1113. https://doi.org/10.3390/genes13071113
APA StyleJiang, B., Cao, B., Zhou, Z., Li, Z., Lv, C., Zhang, J., Zhang, H., Wang, Y., & Li, J. (2022). Characterization of Chicken α2A-Adrenoceptor: Molecular Cloning, Functional Analysis, and Its Involvement in Ovarian Follicular Development. Genes, 13(7), 1113. https://doi.org/10.3390/genes13071113
