ALDHHigh Breast Cancer Stem Cells Exhibit a Mesenchymal–Senescent Hybrid Phenotype, with Elevated Metabolic and Migratory Activities
Abstract
1. Introduction
2. Materials and Methods
2.1. Cell Culture
2.2. FACS for Aldehyde Dehydrogenase (ALDH)-High and -Low Sub-Populations
2.3. Lentiviral Transduction and FACS of Vimentin-Transfected Cells
2.4. Vimentin Analysis via Immunofluorescence Imaging and Flow Cytometry
2.5. Immunofluorescence Imaging of mtDNA
2.6. ATP Assay Using Cell-Titer-Glo 2.0
2.7. Flow Cytometry Analysis of Stemness Markers
2.8. Seahorse XFe-96 Metabolic Flux Analysis
2.9. Mammosphere Formation
2.10. Colony Formation
2.11. Lipofuscin Analysis for Cell Senescence
2.12. β-Galactosidase Analysis for Cell Senescence
2.13. Cell Cycle Analysis
2.14. Scratch Assay to Evaluate Cell Migration
2.15. Sulphorhodamine B Assay
2.16. Measurement of Lysosomal Mass
2.17. RNA, DNA and qPCR
2.18. RNAseq Analysis
2.19. Azithromycin Treatment
2.20. Statistical Analysis
3. Results
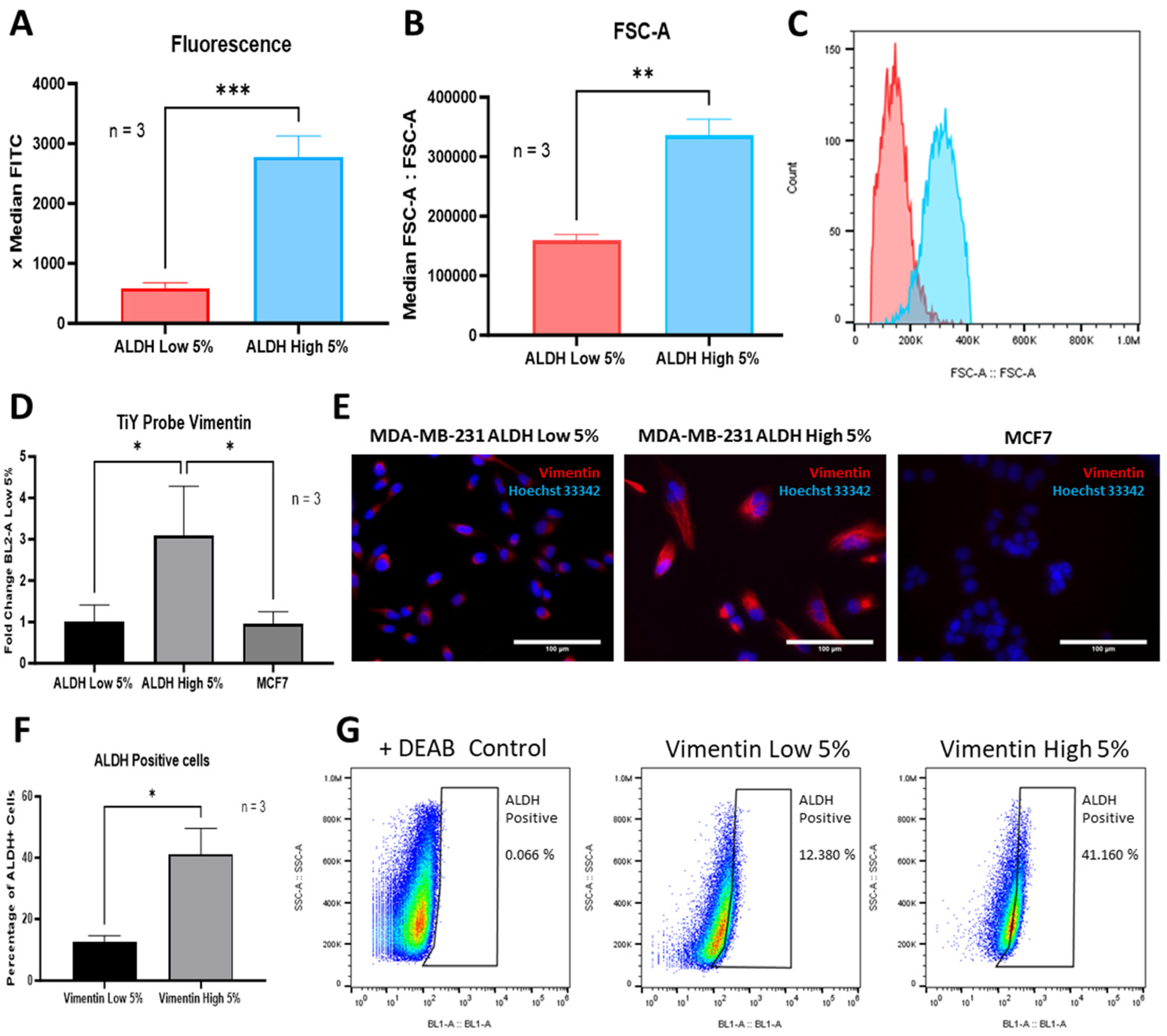
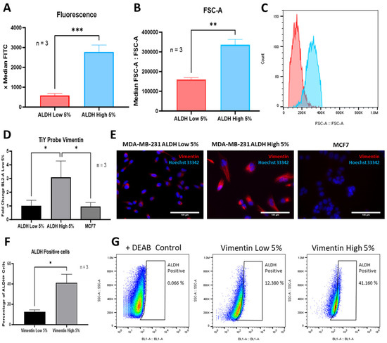
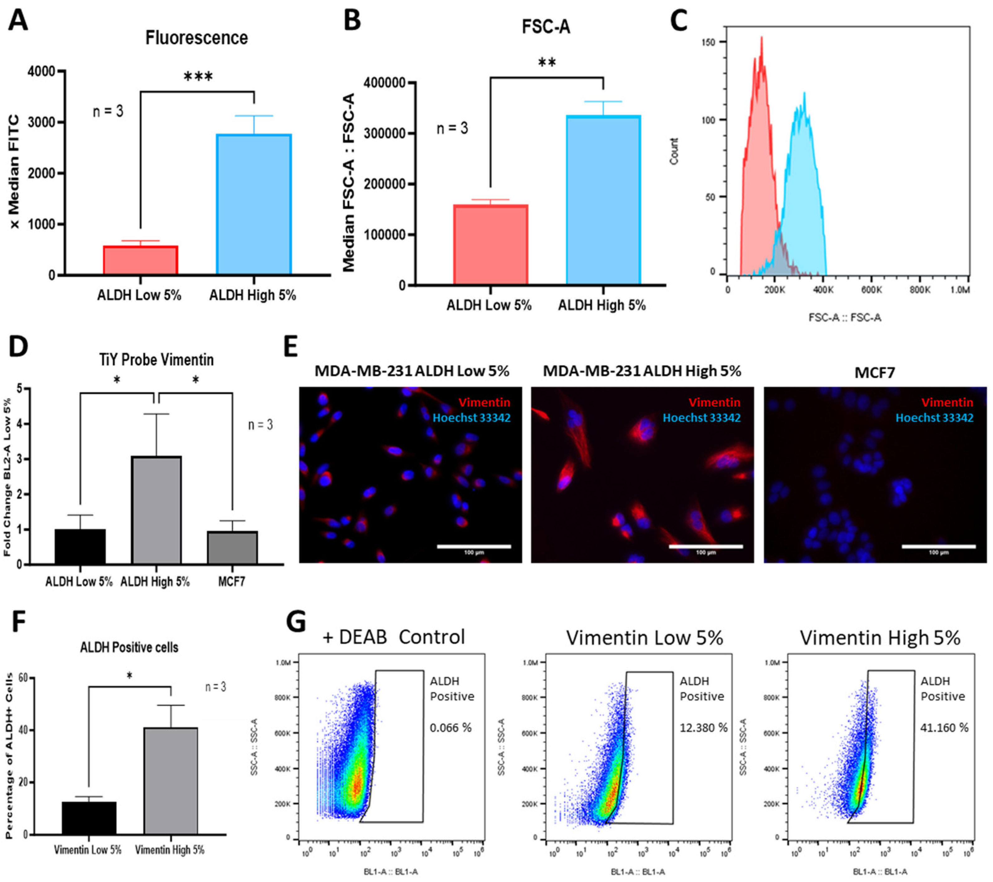
3.1. ALDHHigh Sub-Populations Present with Different Morphologies and Increased Levels of Vimentin as Compared to ALDHLow Cells
3.2. ALDHHigh Cells Were Shown to Possess a Mesenchymal Phenotype and Increased Markers of Pluripotency
3.3. ALDHLow Sub-Populations Are More Adept at Forming Mammospheres and Colonies
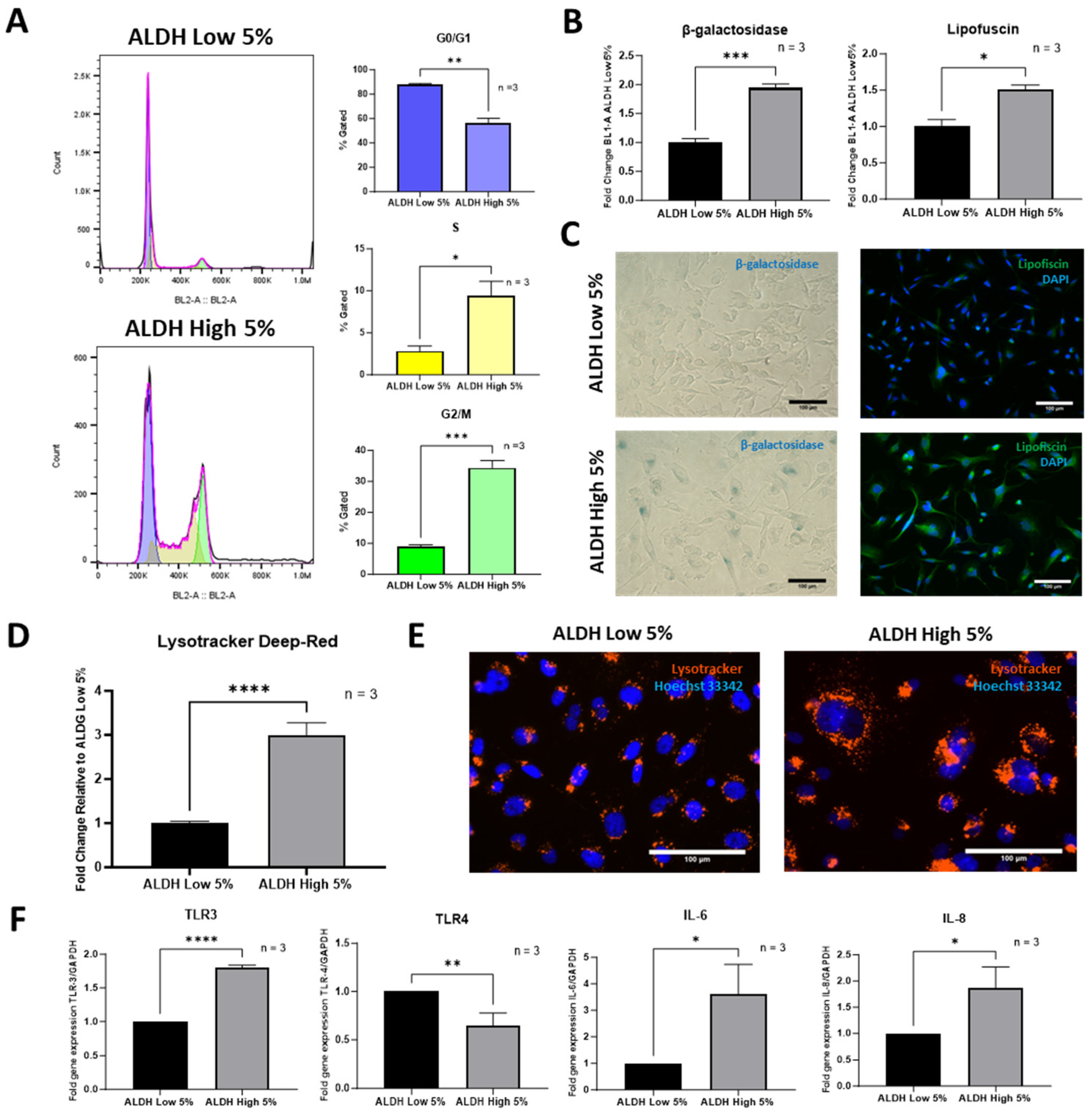
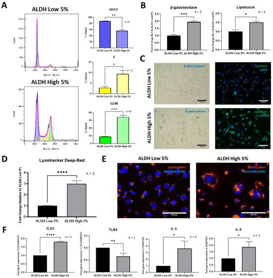
3.4. ALDHHigh Cells Are Associated with Greater Expression of Senescence Markers
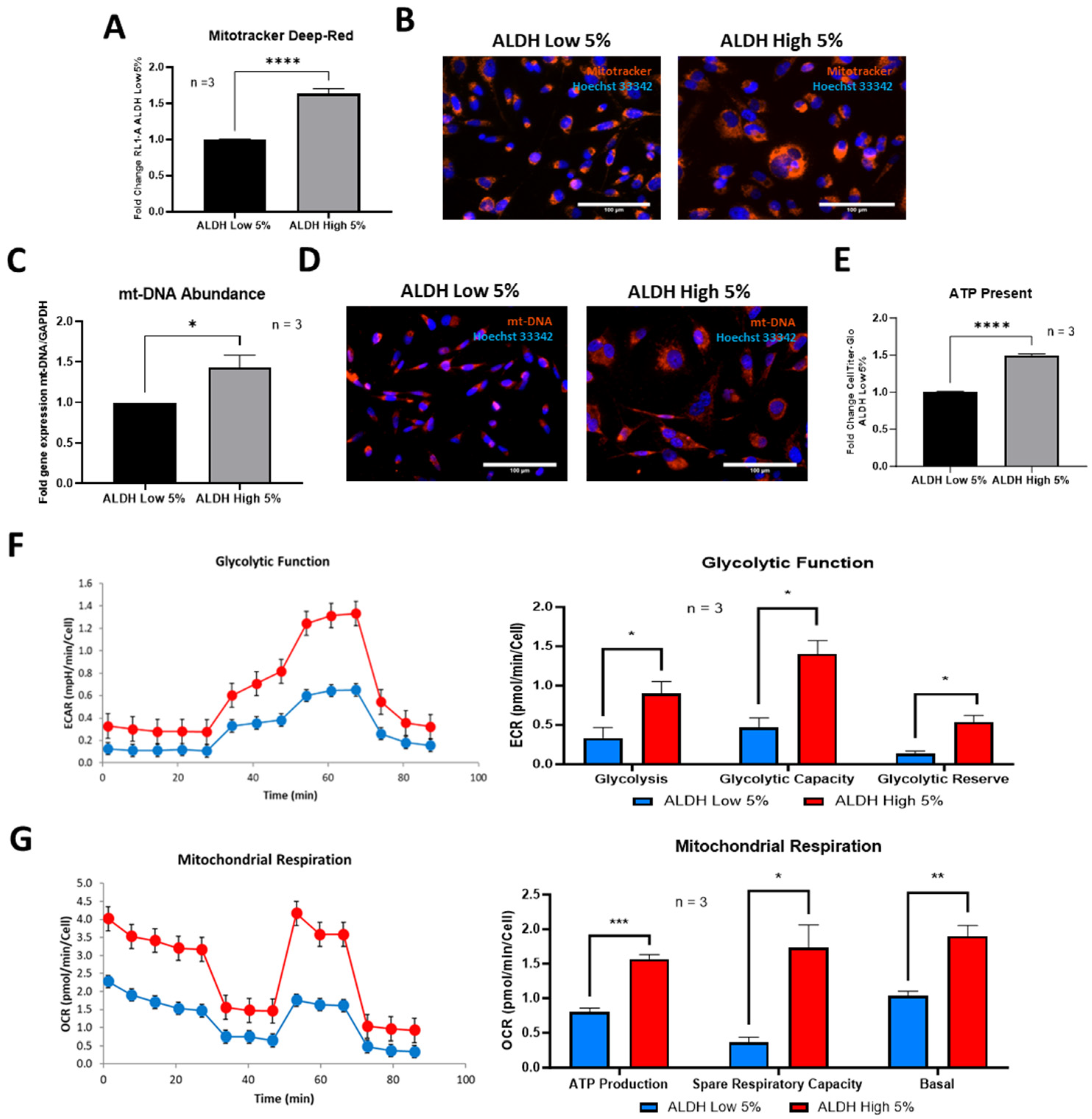
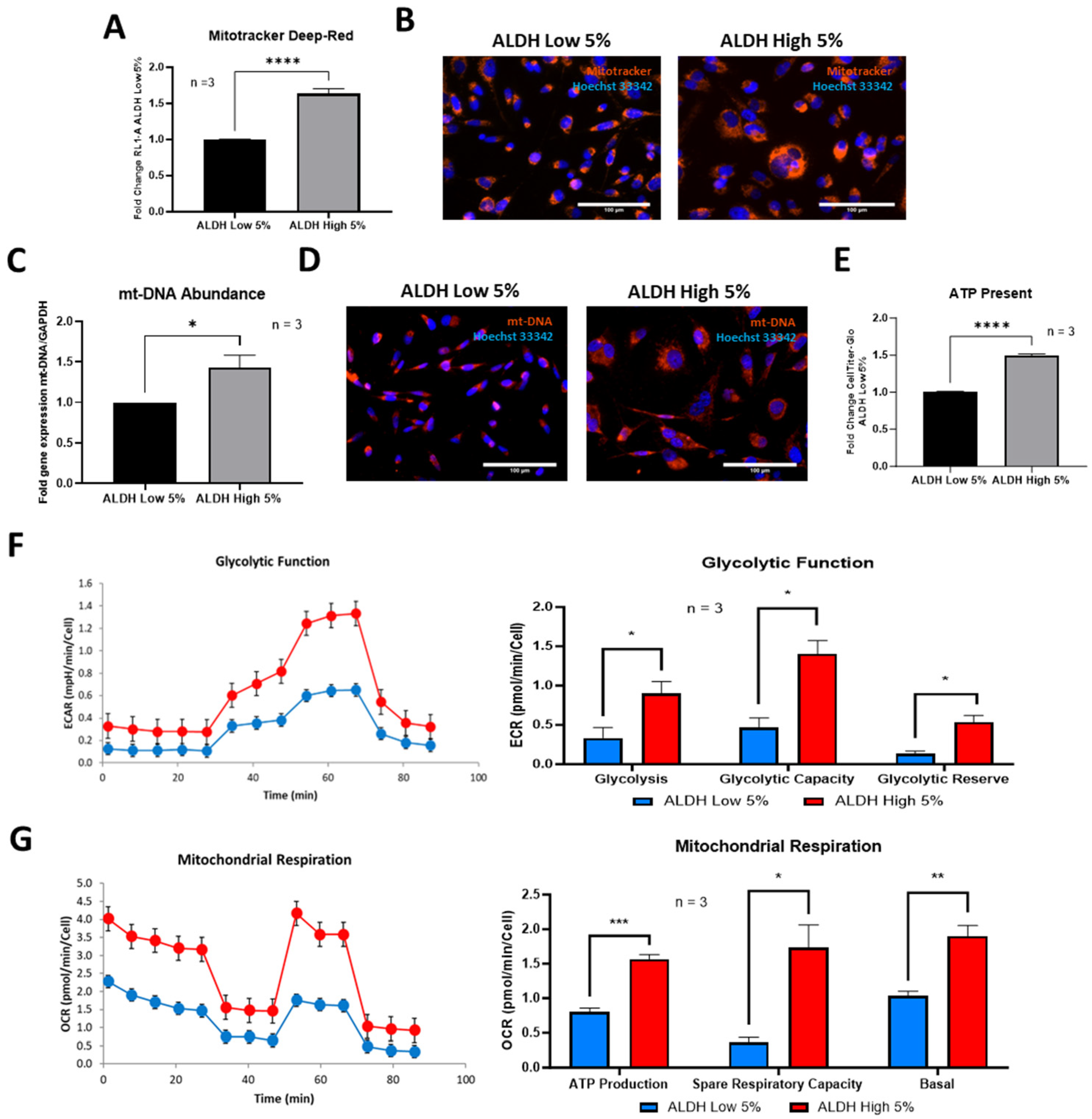
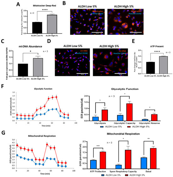
3.5. ALDHHigh Sub-Populations Have Larger Mitochondrial Mass and Are More Metabolically Active
3.6. ALDHHigh Cells Possess More Migratory Features, While ALDHLow Cells Are More Proliferative
3.7. Azithromycin Shows Anti-Cancer Potential Against MDA-MB-231 Breast Cancer Cells In Vitro
4. Discussion
5. Limitations
6. Conclusions
Supplementary Materials
Author Contributions
Funding
Institutional Review Board Statement
Informed Consent Statement
Data Availability Statement
Acknowledgments
Conflicts of Interest
References
- Zhang, X.; Powell, K.; Li, L. Breast Cancer Stem Cells: Biomarkers, Identification and Isolation Methods, Regulating Mechanisms, Cellular Origin, and Beyond. Cancers 2020, 12, 3765. [Google Scholar] [CrossRef] [PubMed]
- Yang, L.; Shi, P.; Zhao, G.; Xu, J.; Peng, W.; Zhang, J.; Zhang, G.; Wang, X.; Dong, Z.; Chen, F.; et al. Targeting Cancer Stem Cell Pathways for Cancer Therapy. Signal Transduct. Target. Ther. 2020, 5, 8. [Google Scholar] [CrossRef] [PubMed]
- Zeng, X.; Liu, C.; Yao, J.; Wan, H.; Wan, G.; Li, Y.; Chen, N. Breast Cancer Stem Cells, Heterogeneity, Targeting Therapies and Therapeutic Implications. Pharmacol. Res. 2021, 163, 105320. [Google Scholar] [CrossRef] [PubMed]
- Liu, Q.; Hodge, J.; Wang, J.; Wang, Y.; Wang, L.; Singh, U.P.; Li, Y.; Yao, Y.; Wang, D.; Ai, W.; et al. Emodin Reduces Breast Cancer Lung Metastasis by Suppressing Macrophage-Induced Breast Cancer Cell Epithelial-Mesenchymal Transition and Cancer Stem Cell Formation. Theranostics 2020, 10, 8365–8381. [Google Scholar] [CrossRef]
- Blick, T.; Widodo, E.; Hugo, H.; Waltham, M.; Lenburg, M.E.; Neve, R.M.; Thompson, E.W. Epithelial Mesenchymal Transition Traits in Human Breast Cancer Cell Lines. Clin. Exp. Metastasis 2008, 25, 629–642. [Google Scholar] [CrossRef]
- Mauro-lizcano, M.; Sotgia, F.; Lisanti, M.P. SOX2-High Cancer Cells Exhibit an Aggressive Phenotype, with Increases in Stemness, Proliferation and Invasion, as Well as Higher Metabolic Activity and ATP Production. Aging 2022, 14, 9877–9889. [Google Scholar] [CrossRef]
- Vieira, F.; Leita, D.; Ricardo, S.; Pinto, R.; Cameselle-teijeiro, J.F.; Milanezi, F.; Schmitt, F.; Paredes, J. Breast Cancer Stem Cell Markers CD44, CD24 and ALDH1: Expression Distribution within Intrinsic Molecular Subtype. J. Clin. Pathol. 2011, 64, 937–946. [Google Scholar]
- Honeth, G.; Bendahl, P.; Ringnér, M.; Saal, L.H.; Gruvberger-, S.K.; Lövgren, K.; Grabau, D.; Fernö, M.; Borg, Å.; Hegardt, C. The CD44+/CD24- Phenotype Is Enriched in Basal-like Breast Tumors. Breast Cancer Res. 2008, 10, R53. [Google Scholar] [CrossRef]
- Olsson, E.; Honeth, G.; Bendahl, P.O.; Saal, L.H.; Gruvberger-Saal, S.; Ringnér, M.; Vallon-Christersson, J.; Jönsson, G.; Holm, K.; Lövgren, K.; et al. CD44 Isoforms Are Heterogeneously Expressed in Breast Cancer and Correlate with Tumor Subtypes and Cancer Stem Cell Markers. BMC Cancer 2011, 11, 418. [Google Scholar] [CrossRef]
- Zhang, H.; Brown, R.L.; Wei, Y.; Zhao, P.; Liu, S.; Liu, X.; Deng, Y.; Hu, X.; Zhang, J.; Gao, X.D.; et al. CD44 Splice Isoform Switching Determines Breast Cancer Stem Cell State. Genes Dev. 2019, 33, 166–179. [Google Scholar] [CrossRef]
- Ma, I.; Allan, A.L. The Role of Human Aldehyde Dehydrogenase in Normal and Cancer Stem Cells. Stem Cell Rev. Rep. 2011, 7, 292–306. [Google Scholar] [CrossRef]
- Croker, A.K.; Goodale, D.; Chu, J.; Postenka, C.; Hedley, B.D.; Hess, D.A.; Allan, A.L. High Aldehyde Dehydrogenase and Expression of Cancer Stem Cell Markers Selects for Breast Cancer Cells with Enhanced Malignant and Metastatic Ability. J. Cell. Mol. Med. 2009, 13, 2236–2252. [Google Scholar] [CrossRef] [PubMed]
- Tanei, T.; Morimoto, K.; Shimazu, K.; Kim, S.J.; Tanji, Y.; Taguchi, T.; Tamaki, Y.; Noguchi, S. Association of Breast Cancer Stem Cells Identified by Aldehyde Dehydrogenase 1 Expression with Resistance to Sequential Paclitaxel and Epirubicin-Based Chemotherapy for Breast Cancers. Clin. Cancer Res. 2009, 15, 4234–4241. [Google Scholar] [CrossRef] [PubMed]
- Masciale, V.; Grisendi, G.; Banchelli, F.; Amico, R.D.; Maiorana, A.; Sighinolfi, P.; Stefani, A.; Morandi, U.; Dominici, M.; Aramini, B. Isolation and Identification of Cancer Stem-Like Cells in Adenocarcinoma and Squamous Cell Carcinoma of the Lung: A Pilot Study. Front. Oncol. 2019, 9, 1394. [Google Scholar] [CrossRef]
- Vassalli, G. Aldehyde Dehydrogenases: Not Just Markers, but Functional Regulators of Stem Cells. Stem Cells Int. 2019, 2019, 3904645. [Google Scholar] [CrossRef]
- Usman, S.; Waseem, N.H.; Khanh, T.; Nguyen, N.; Mohsin, S.; Jamal, A.; Teh, M.; Waseem, A. Vimentin Is at the Heart of Epithelial Mesenchymal Transition (EMT) Mediated Metastasis. Cancers 2021, 13, 4985. [Google Scholar] [CrossRef]
- Sarrio, D.; Marı, S.; Hardisson, D.; Cano, A.; Moreno-bueno, G.; Palacios, J. Epithelial-Mesenchymal Transition in Breast Cancer Relates to the Basal-like Phenotype. Cancer Res. 2008, 68, 989–997. [Google Scholar] [CrossRef]
- Fu, C.; Lin, R.; Yu, J.; Chang, W.; Liao, G.; Tseng, L.; Tsai, Y.; Yu, J.; Yu, A.L. A Novel Oncogenic Role of Inositol Phosphatase SHIP2 in ER-Negative Breast Cancer Stem Cells: Involvement of JNK/Vimentin Activation. Stem Cells 2014, 32, 2048–2060. [Google Scholar] [CrossRef]
- Suman, S.; Das, T.P.; Damodaran, C. Silencing NOTCH Signaling Causes Growth Arrest in Both Breast Cancer Stem Cells and Breast Cancer Cells. Br. J. Cancer 2013, 109, 2587–2596. [Google Scholar] [CrossRef]
- Daniel, Y.; Lelou, E.; Aninat, C.; Corlu, A. Interplay between Metabolism Reprogramming and Epithelial-to-Mesenchymal Transition in Cancer Stem Cells. Cancers 2021, 13, 1973. [Google Scholar] [CrossRef]
- Abd, R.; Raouf, E.; Ouf, S.A.; Gabr, M.M.; Zakaria, M.M.; El Yasergy, K.F.; Ali, B.; Dein, E. Escherichia Coli Foster Bladder Cancer Cell Line Progression via Epithelial Mesenchymal Transition, Stemness and Metabolic Reprogramming. Sci. Rep. 2020, 10, 18024. [Google Scholar]
- Milanovic, M.; Fan, D.N.Y.; Belenki, D.; Däbritz, J.H.M.; Zhao, Z.; Yu, Y.; Dörr, J.R.; Dimitrova, L.; Lenze, D.; Monteiro Barbosa, I.A.; et al. Senescence-Associated Reprogramming Promotes Cancer Stemness. Nature 2018, 553, 96–100. [Google Scholar] [CrossRef] [PubMed]
- Herranz, N.; Gil, J. Mechanisms and Functions of Cellular Senescence. J. Clin. Investig. 2018, 128, 1238–1246. [Google Scholar] [CrossRef] [PubMed]
- Livak, K.J.; Schmittgen, T.D. Analysis of Relative Gene Expression Data Using Real-Time Quantitative PCR and the 2−ΔΔCT Method. Methods 2001, 25, 402–408. [Google Scholar] [CrossRef]
- Zhang, S.; Mercado-Uribe, I.; Xing, Z.; Sun, B.; Kuang, J.; Liu, J. Generation of Cancer Stem-like Cells through Formation of Polyploid Giant Cancer Cells. Oncogene 2014, 33, 116–128. [Google Scholar] [CrossRef]
- Machado, H.L.; Kittrell, F.S.; Edwards, D.; White, A.N.; Atkinson, R.L.; Rosen, J.M.; Medina, D.; Lewis, M.T. Separation by Cell Size Enriches for Mammary Stem Cell Repopulation Activity. Stem Cells Transl. Med. 2013, 2, 199–203. [Google Scholar] [CrossRef]
- Ficorella, C.; Vázquez, R.M.; Heine, P.; Lepera, E.; Cao, J.; Warmt, E. Normal Epithelial and Triple-Negative Breast Cancer Cells Show the Same Invasion Potential in Rigid Spatial Confinement. N. J. Phys. 2019, 21, 083016. [Google Scholar] [CrossRef]
- Harmand, N.; Huang, A.; Hénonm, S. 3D Shape of Epithelial Cells on Curved Substrates. Phys. Rev. X 2021, 11, 031028. [Google Scholar] [CrossRef]
- Bhat, S.; Viswanathan, P.; Chandanala, S.; Prasanna, S.J. Expansion and Characterization of Bone Marrow Derived Human Mesenchymal Stromal Cells in Serum-Free Conditions. Sci. Rep. 2021, 11, 3403. [Google Scholar] [CrossRef]
- Jariyal, H.; Gupta, C.; Srivastava, A. Hyaluronic Acid Induction on Breast Cancer Stem Cells Unfolds Subtype Specific Variations in Stemness and Epithelial-to-Mesenchymal Transition. Int. J. Biol. Macromol. 2020, 160, 1078–1089. [Google Scholar] [CrossRef]
- Wang, D.; Lu, P.; Zhang, H.; Luo, M.; Zhang, X.; Wei, X.; Gao, J.; Zhao, Z.; Liu, C. Oct-4 and Nanog Promote the Epithelial-Mesenchymal Transition of Breast Cancer Stem Cells and Are Associated with Poor Prognosis in Breast Cancer Patients. Oncotarget 2014, 5, 10803. [Google Scholar] [CrossRef] [PubMed]
- Jahangiri, R.; Mosaffa, F.; EmamiRazavi, A.; Gharib, M.; Jamialahmadi, K. Increased Expression of Gankyrin and Stemness Factor Oct-4 Are Associated with Unfavorable Clinical Outcomes and Poor Benefit of Tamoxifen in Breast Carcinoma Patients. Pathol. Oncol. Res. 2020, 26, 1921–1934. [Google Scholar] [CrossRef] [PubMed]
- Kamble, D.; Mahajan, M.; Dhat, R.; Sitasawad, S. Keap1-Nrf2 Pathway Regulates ALDH and Contributes to Radioresistance in Breast Cancer Stem Cells. Cells 2021, 10, 83. [Google Scholar] [CrossRef] [PubMed]
- Uslu, G.; Ünal Halbutoğullari, Z.S.; Gacar, G.; Utkan, N.Z.; Yazir, Y. Mammosphere Formation Assay Optimization in the Characterization of Cancer Stem Cells of the Primary Breast Tumor. Acibadem Univ. Saglik Bilim. Derg. 2023, 14, 108–118. [Google Scholar] [CrossRef]
- Gire, V.; Dulić, V. Senescence from G2 Arrest, Revisited. Cell Cycle 2015, 14, 297–304. [Google Scholar] [CrossRef]
- Cosolo, A.; Jaiswal, J.; Csordás, G.; Grass, I.; Uhlirova, M.; Classen, A.-K. JNK-Dependent Cell Cycle Stalling in G2 Promotes Survival and Senescence-like Phenotypes in Tissue Stress. eLife 2019, 8, e41036. [Google Scholar] [CrossRef]
- Wang, T.; Wu, X.; Song, Y.; Cheng, H. Curcumin Induces G2/M Arrest and Triggers Autophagy, ROS Generation and Cell Senescence in Cervical Cancer Cells. J. Cancer 2020, 11, 6704. [Google Scholar] [CrossRef]
- Neri, S.; Borzi, M.R. Molecular Mechanisms Contributing to Mesenchymal Stromal Cell Aging. Biomolecules 2020, 10, 340. [Google Scholar] [CrossRef]
- Lee, H.J.; Choi, B.; Kim, Y.; Lee, S.E.; Jin, H.J. The Upregulation of Toll-Like Receptor 3 via Autocrine IFN-β Signaling Drives the Senescence of Human Umbilical Cord Blood-Derived Mesenchymal Stem Cells Through JAK1. Front. Immunol. 2019, 10, 1659. [Google Scholar] [CrossRef]
- Tripathi, U.; Nchioua, R.; Prata, L.G.P.L.; Zhu, Y.; Gerdes, E.O.W.; Giorgadze, N.; Pirtskhalava, T.; Parker, E.; Xue, A.; Espindola-netto, J.M.; et al. SARS-CoV-2 Causes Senescence in Human Cells and Exacerbates the Senescence-Associated Secretory Phenotype through TLR-3. Aging 2021, 13, 21838. [Google Scholar] [CrossRef]
- Rodrigues, G.; Hoshino, A.; Kenific, C.M.; Matei, I.R.; Steiner, L.; Freitas, D.; Kim, H.S.; Oxley, P.R.; Scandariato, I.; Casanova-Salas, I.; et al. Tumour Exosomal CEMIP Protein Promotes Cancer Cell Colonization in Brain Metastasis. Nat. Cell Biol. 2019, 21, 1403–1412. [Google Scholar] [CrossRef] [PubMed]
- Guo, Y.; Chen, X.; Zhang, X.; Hu, X. UBE2S and UBE2C Confer a Poor Prognosis to Breast Cancer via Downregulation of Numb. Front. Oncol. 2023, 13, 992233. [Google Scholar] [CrossRef] [PubMed]
- Iglesias, J.M.; Cairney, C.J.; Ferrier, R.K.; McDonald, L.; Soady, K.; Kendrick, H.; Pringle, M.A.; Morgan, R.O.; Martin, F.; Smalley, M.J.; et al. Annexin A8 Identifies a Subpopulation of Transiently Quiescent C-Kit Positive Luminal Progenitor Cells of the Ductal Mammary Epithelium. PLoS ONE 2015, 10, e0119718. [Google Scholar] [CrossRef] [PubMed]
- Ignacio, R.M.C.; Gibbs, C.R.; Kim, S.; Lee, E.-S.; Adunyah, S.E.; Son, D.-S. Serum Amyloid A Predisposes Inflammatory Tumor Microenvironment in Triple Negative Breast Cancer. Oncotarget 2019, 10, 51. [Google Scholar] [CrossRef]
- Machado, C.d.V.; Telles, P.D.d.S.; Nascimento, I.L.O. Immunological Characteristics of Mesenchymal Stem Cells. Rev. Bras. Hematol. Hemoter. 2013, 35, 65–67. [Google Scholar] [CrossRef]
- Oh, J.Y.; Kim, H.; Lee, H.J.; Lee, K.; Barreda, H.; Kim, H.J.; Shin, E.; Bae, E.; Kaur, G.; Zhang, Y.; et al. MHC Class I Enables MSCs to Evade NK-Cell-Mediated Cytotoxicity and Exert Immunosuppressive Activity. Stem Cells 2022, 40, 870–882. [Google Scholar] [CrossRef]
- Garrido, C.; Paco, L.; Romero, I.; Berruguilla, E.; Stefansky, J.; Collado, A.; Algarra, I.; Garrido, F.; Garcia-lora, A.M. MHC Class I Molecules Act as Tumor Suppressor Genes Regulating the Cell Cycle Gene Expression, Invasion and Intrinsic Tumorigenicity of Melanoma Cells. Carcinogenesis 2012, 33, 687–693. [Google Scholar] [CrossRef]
- Toriyama, K.; Okuma, T.; Abe, S.; Nakamura, H.; Aoshiba, K. In Vitro Anticancer Effect of Azithromycin Targeting Hypoxic Lung Cancer Cells via the Inhibition of Mitophagy. Oncol. Lett. 2024, 27, 12. [Google Scholar] [CrossRef]
- Qiao, X.; Wang, X.; Shang, Y.; Li, Y.; Chen, S.Z. Azithromycin Enhances Anticancer Activity of TRAIL by Inhibiting Autophagy and Up-Regulating the Protein Levels of DR4/5 in Colon Cancer Cells In Vitro and In Vivo. Cancer Commun. 2018, 38, 1–13. [Google Scholar] [CrossRef]
- Saldaña, L.; Bensiamar, F.; Vallés, G.; Mancebo, F.J.; García-Rey, E.; Vilaboa, N. Immunoregulatory Potential of Mesenchymal Stem Cells Following Activation by Macrophage-Derived Soluble Factors. Stem Cell Res. Ther. 2019, 10, 58. [Google Scholar] [CrossRef]
- Kim, H.J.; Park, J. Usage of Human Mesenchymal Stem Cells in Cell-Based Therapy: Advantages and Disadvantages. Dev. Reprod. 2017, 21, 1–10. [Google Scholar] [CrossRef] [PubMed]
- Ohlsson, L.B.; Varas, L.; Kjellman, C.; Edvardsen, K. Mesenchymal Progenitor Cell-Mediated Inhibition of Tumor Growth in Vivo and in Vitro in Gelatin Matrix. Exp. Mol. Pathol. 2003, 75, 248–255. [Google Scholar] [CrossRef] [PubMed]
- Qiao, L.; Xu, Z.; Zhao, T.; Ye, L.; Zhang, X. Dkk-1 Secreted by Mesenchymal Stem Cells Inhibits Growth of Breast Cancer Cells via Depression of Wnt Signalling. Cancer Lett. 2008, 269, 67–77. [Google Scholar] [CrossRef] [PubMed]
- Khakoo, A.Y.; Pati, S.; Anderson, S.A.; Reid, W.; Elshal, M.F.; Rovira, I.I.; Nguyen, A.T.; Malide, D.; Combs, C.A.; Hall, G.; et al. Human Mesenchymal Stem Cells Exert Potent Antitumorigenic Effects in a Model of Kaposi’s Sarcoma. J. Exp. Med. 2006, 203, 1235–1247. [Google Scholar] [CrossRef] [PubMed]
- Poggi, A.; Giuliani, M. Mesenchymal Stromal Cells Can Regulate the Immune Response in the Tumor Microenvironment. Vaccines 2016, 4, 41. [Google Scholar] [CrossRef]
- Røsland, G.V.; Svendsen, A.; Torsvik, A.; Sobala, E.; Mccormack, E.; Immervoll, H.; Mysliwietz, J.; Tonn, J.; Goldbrunner, R.; Lønning, P.E.; et al. Long-Term Cultures of Bone Marrow—Derived Human Mesenchymal Stem Cells Frequently Undergo Spontaneous Malignant Transformation. Cancer Res. 2009, 69, 5331–5340. [Google Scholar] [CrossRef]
- Al-Azab, M.; Safi, M.; Idiiatullina, E.; Al-Shaebi, F.; Zaky, M.Y. Aging of Mesenchymal Stem Cell: Machinery, Markers, and Strategies of Fighting. Cell. Mol. Biol. Lett. 2022, 27, 69. [Google Scholar] [CrossRef]
- Valieva, Y.; Ivanova, E.; Fayzullin, A.; Kurkov, A.; Igrunkova, A. Senescence-Associated β-Galactosidase Detection in Pathology. Diagnostics 2022, 12, 2309. [Google Scholar] [CrossRef]
- Faget, D.V.; Ren, Q.; Stewart, S.A. Unmasking Senescence: Context-Dependent Effects of SASP in Cancer. Nat. Rev. Cancer 2019, 19, 439–453. [Google Scholar] [CrossRef]
- Khademalhosseini, M.; Arababadi, M.K. Toll-like Receptor 4 and Breast Cancer: An Updated Systematic Review. Breast Cancer 2019, 26, 265–271. [Google Scholar] [CrossRef]
- Yoon, D.S.; Lee, K.; Choi, Y.; Ko, E.A.; Lee, N. TLR4 Downregulation by the RNA-Binding Protein PUM1 Alleviates Cellular Aging and Osteoarthritis. Cell Death Differ. 2022, 29, 1364–1378. [Google Scholar] [CrossRef] [PubMed]
- Li, T.; Su, Y.; Mei, Y.; Leng, Q.; Leng, B.; Liu, Z.; Stass, S.A.; Jiang, F. ALDH1A1 Is a Marker for Malignant Prostate Stem Cells and Predictor of Prostate Cancer Patients ’ Outcome. Lab. Investig. 2010, 90, 234–244. [Google Scholar] [CrossRef] [PubMed]
- Yasgar, A.; Titus, S.A.; Wang, Y.; Danchik, C.; Yang, S.; Vasiliou, V.; Jadhav, A.; Maloney, D.J.; Simeonov, A.; Martinez, J. A High-Content Assay Enables the Automated Screening and Identification of Small Molecules with Specific ALDH1A1-Inhibitory Activity. PLoS ONE 2017, 12, e0170937. [Google Scholar] [CrossRef] [PubMed]
- Duan, J.; Cai, J.; Gao, L.; Yu, S. ALDEFLUOR Activity, ALDH Isoforms, and Their Clinical Significance in Cancers. J. Enzyme Inhib. Med. Chem. 2023, 38, 2166035. [Google Scholar] [CrossRef]
- Angell, T.E.; Lechner, M.G.; Jang, J.K.; Lopresti, J.S.; Epstein, A.L. MHC Class I Loss Is a Frequent Mechanism of Immune Escape in Papillary Thyroid Cancer That Is Reversed by Interferon and Selumetinib Treatment In Vitro. Cancer Res. 2014, 20, 6034–6044. [Google Scholar] [CrossRef]
- Gettinger, S.; Choi, J.; Hastings, K.; Truini, A.; Datar, I.; Sowell, R.; Wurtz, A.; Dong, W.; Cai, G.; Melnick, M.A.; et al. Impaired HLA Class I Antigen Processing and Presentation as a Mechanism of Acquired Resistance to Immune Checkpoint Inhibitors in Lung Cancer. Cancer Discov. 2017, 7, 1420–1435. [Google Scholar] [CrossRef]
- Takano, N.; Hiramoto, M.; Yamada, Y.; Kokuba, H.; Tokuhisa, M.; Hino, H.; Miyazawa, K. Azithromycin, a Potent Autophagy Inhibitor for Cancer Therapy, Perturbs Cytoskeletal Protein Dynamics. Br. J. Cancer 2023, 128, 1838–1849. [Google Scholar] [CrossRef]
- Lamb, R.; Ozsvari, B.; Lisanti, C.L.; Tanowitz, H.B.; Howell, A.; Martinez-Outschoorn, U.E.; Sotgia, F.; Lisanti, M.P. Antibiotics That Target Mitochondria Effectively Eradicate Cancer Stem Cells, across Multiple Tumor Types: Treating Cancer like an Infectious Disease. Oncotarget 2015, 6, 4569–4584. [Google Scholar] [CrossRef]
- Pu, Y.; Wu, Y.; Zhou, Y.; Wan, L. Azithromycin Suppresses TGF-Β1-Related Epithelial-Mesenchymal Transition in Airway Epithelial Cells via Targeting RACK1. Chem. Biol. Interact. 2023, 370, 110332. [Google Scholar] [CrossRef]
- Mahmood, Q.M.; Chris, W.; Muller, H.K.; Sohal, S.S.; Walters, E.H. Epithelial Mesenchymal Transition (EMT) and Non-Small Cell Lung Cancer (NSCLC): A Mutual Association with Airway Disease. Med. Oncol. 2017, 34, 45. [Google Scholar] [CrossRef]








Disclaimer/Publisher’s Note: The statements, opinions and data contained in all publications are solely those of the individual author(s) and contributor(s) and not of MDPI and/or the editor(s). MDPI and/or the editor(s) disclaim responsibility for any injury to people or property resulting from any ideas, methods, instructions or products referred to in the content. |
© 2024 by the authors. Licensee MDPI, Basel, Switzerland. This article is an open access article distributed under the terms and conditions of the Creative Commons Attribution (CC BY) license (https://creativecommons.org/licenses/by/4.0/).
Share and Cite
Larrea Murillo, L.; Sugden, C.J.; Ozsvari, B.; Moftakhar, Z.; Hassan, G.S.; Sotgia, F.; Lisanti, M.P. ALDHHigh Breast Cancer Stem Cells Exhibit a Mesenchymal–Senescent Hybrid Phenotype, with Elevated Metabolic and Migratory Activities. Cells 2024, 13, 2059. https://doi.org/10.3390/cells13242059
Larrea Murillo L, Sugden CJ, Ozsvari B, Moftakhar Z, Hassan GS, Sotgia F, Lisanti MP. ALDHHigh Breast Cancer Stem Cells Exhibit a Mesenchymal–Senescent Hybrid Phenotype, with Elevated Metabolic and Migratory Activities. Cells. 2024; 13(24):2059. https://doi.org/10.3390/cells13242059
Chicago/Turabian StyleLarrea Murillo, Luis, Conor J. Sugden, Bela Ozsvari, Zahra Moftakhar, Ghada S. Hassan, Federica Sotgia, and Michael P. Lisanti. 2024. "ALDHHigh Breast Cancer Stem Cells Exhibit a Mesenchymal–Senescent Hybrid Phenotype, with Elevated Metabolic and Migratory Activities" Cells 13, no. 24: 2059. https://doi.org/10.3390/cells13242059
APA StyleLarrea Murillo, L., Sugden, C. J., Ozsvari, B., Moftakhar, Z., Hassan, G. S., Sotgia, F., & Lisanti, M. P. (2024). ALDHHigh Breast Cancer Stem Cells Exhibit a Mesenchymal–Senescent Hybrid Phenotype, with Elevated Metabolic and Migratory Activities. Cells, 13(24), 2059. https://doi.org/10.3390/cells13242059

