Abstract
Human immunodeficiency virus type-1 (HIV-1) associated comorbidities account for the majority of poor health outcomes in people living with HIV (PLWH) in the era of antiretroviral therapy. Lung-related comorbidities such as chronic obstructive pulmonary disease (COPD) and bacterial pneumonia are primarily responsible for increased morbidity and mortality in PLWH, even when compensated for smoking. Smokers and COPD patients demonstrate cilia shortening, attenuated ciliary beat frequency (CBF), dysfunctional ciliated cells along with goblet cell hyperplasia, and mucus hypersecretion. This is exacerbated by the fact that almost 60% of PLWH smoke tobacco, which can exacerbate inflammation and mucociliary clearance (MCC) dysfunction. This study shows that HIV Tat alters the microRNAome in airway epithelial cells and upregulates miR-34a-5p with consequent suppression of its target, Sirtuin 1 (SIRT1). SIRT1 is known to suppress Metalloproteinase 17 (ADAM17), a protease activating Notch signaling. HIV and cigarette smoke (CS) upregulate ADAM17. ADAM17 upregulation followed by SIRT1 suppression can lead to decreased ciliation, mucus hypersecretion, and attenuated MCC, a hallmark of chronic bronchitis in smokers and COPD. It is, therefore, essential to understand the pathophysiological mechanism resulting in acquired Notch dysregulation and its downstream impact on HIV-infected smokers.
1. Introduction
Human immunodeficiency virus type-1 (HIV-1) infection has been associated with a spectrum of respiratory complications, including chronic obstructive pulmonary disease (COPD) and increased susceptibility to respiratory infection [1]. HIV-associated comorbidities are primarily responsible for the poor quality of life in people living with HIV (PLWH). The FDA has approved 48 medications across 10 classes of antiretroviral drugs for HIV treatment. Most individuals newly diagnosed with HIV initiate therapy with a regimen consisting of either three drugs or a combination of two drugs, typically selected from different antiretroviral classes to enhance efficacy and prevent resistance [2]. Although cART successfully suppresses viral replication, it is unable to eradicate HIV due to the reactivation of HIV from latently infected anatomical reservoirs [3,4,5].
Lung-related comorbidities like COPD and bacterial pneumonia are primarily responsible for increased morbidity and mortality in PLWH, even when compensated for smoking [6]. Patients with HIV die of non-AIDS comorbidities almost a decade earlier than those without HIV [7]. In parallel, cigarette smoke represents a major environmental risk factor for respiratory diseases, and its association with mucociliary dysfunction has been extensively documented. Cigarette smoke contains a complex mixture of toxicants that can directly affect the respiratory epithelium, impairing ciliary function and disrupting mucus production [8]. Mucociliary clearance (MCC) is a critical defense mechanism in maintaining airway homeostasis and protecting the lungs against inhaled pathogens and particles of cystic fibrosis [9,10]. MCC dysfunction is primarily responsible for microbial colonization of airways in COPD and cystic fibrosis. For effective mucociliary clearance (MCC), mucus, cilia, and a thin layer of airway surface liquid (ASL) is crucial to support ciliary beating. Any irregularities in these elements can impair MCC, which can encourage microbial colonization and chronic inflammation.
In earlier studies, we and others have reported that bronchial epithelial cells express canonical HIV receptors and can be infected by the virus [11,12]. HIV Tat and CS increase TGF-β signaling in the airway epithelial cells [13], and the HIV or HIV Tat protein effects can be exacerbated by CS, explaining the increased severity of COPD in PLWH smokers [14,15]. Although significant progress has been made in understanding the individual effects of HIV-1 and smoking on pulmonary complications in comorbidities, the precise molecular mechanism remains incompletely characterized. This is of significant concern since 60% of PLWH are smokers. While HIV Tat and CS have individually been linked to mucociliary dysfunction, the potential synergistic effects of these factors on bronchial airway epithelial cells remain poorly understood. We have shown that HIV Tat and CS upregulate TGF-β signaling, and Tat alters the microRNAome of primary normal human bronchial epithelial (NHBE) cells.
TGF-β signaling plays a vital role in the progression of chronic airway diseases like COPD and lung infection [16,17,18,19]. Moreover, we have shown that TGF-β1 increases the viral burden in the airway [20]. Of note, our studies demonstrated that HIV and CS suppress cystic fibrosis transmembrane conductance regulator (CFTR), individually or synergistically, through TGF-β1 signaling, which plays a major role in MCC [11,15]. Smokers and COPD patients demonstrate cilia shortening, attenuated CBF [21,22], dysfunctional ciliated cells [23,24], goblet cell hyperplasia, and mucus hypersecretion. Several studies have shown that HIV Tat suppresses SIRT1 [25]. SIRT1 has been shown to suppress ADAM17, a protease involved in activating Notch signaling [26], as well as IL-6 receptor (IL-6R) and TNF-α [27]. Notch signaling upregulation dysregulates cell fate determination, leading to goblet cell hyperplasia and ciliary cell metaplasia observed in chronic airway diseases like asthma and COPD. Hence, SIRT1 suppression can depress MCC, leading to recurrent lung infections and inflammation, and it is important to understand the pathophysiological mechanisms that lead to acquired Notch dysregulation. The novelty of this study is to investigate SIRT1 and ADAM17’s role in lung inflammation exacerbating mucociliary dysfunction in NHBE cells in the context of HIV and CS. By employing state-of-the-art experimental approaches, this study seeks to contribute valuable insights into the complex interaction between SIRT1 and ADAM17 that may underlie respiratory complications in individuals living with HIV, particularly those with a history of CS exposure. The findings from this investigation may lead to targeted interventions aimed at preserving mucociliary clearance and inflammation, and improving respiratory health in vulnerable populations.
2. Materials and Methods
2.1. Cell Culture
Primary human bronchial epithelial (NHBE) cells were isolated from lungs procured through the University of Miami Life Alliance Organ Recovery Agency (LAORA). These lungs, which were not suitable for transplantation and were made available for research by the donors’ families, were obtained with limited demographic information, including age, sex, smoking history, and any history of infections such as HIV, HCV, EBV, or CMV, as well as COPD status and pack-years for smoker’s lungs. Although the material contains minor, de-identified information relating to deceased individuals, its use is not an investigation of human subjects as defined in CFR 46.102. For lungs donated solely for research purposes, the LAORA maintains everyone’s signed consent (or legal healthcare proxy). The NHBE cells were re-differentiated at the air–liquid interface (ALI) as described by our laboratory and Fulcher and Randall [15,20,28,29,30], during which it underwent differentiation and produced both the in vivo morphology and key physiologic processes to regenerate the native bronchial epithelium ex vivo [29,30]. The experiments were conducted using NHBE-ALI cultures from non-smokers to avoid any interference with the results. In addition, we used BEAS-2B cells, which is a transformed human bronchial epithelial cell line obtained from CRL-9609 of the American Type Culture Collection (ATCC) in Manassas, VA, USA. The cells were grown in a BEGM growth medium as per the supplier’s instructions for the microRNA (miRNA) mimic experiment. All cell cultures were incubated in a humidified environment at 37 °C and a 5% CO2 atmosphere.
2.2. CS Exposure
The NHBE ALI cultures were exposed to CS using a SCIREQ smoke robot (Montreal, QC, Canada). They used four research-grade cigarettes (Research cigarette, University of Kentucky, College of Agriculture, Cigarette Program, code: 3R4F) with a puff volume of 35 mL for 2 s every 60 s. The smoke was then blown over a cell culture filter at a rate of 5 mL/min, as per ISO 3308 [31]. The total number of puffs was 32, which took approximately 35 min. Smoke exposures were done 24 h before infecting the cells with R5-tropic strain HIV. CS was applied every three days for chronic smoke exposure using the same regimen.
2.3. Infection Studies and Proteins
NHBE ALI cultures were grown on trans wells and infected with the R5-tropic viral strain (HIV BaL) at a 5ng/mL p24 equivalent concentration. As described previously, the infection was carried out on both apical and basolateral sides [11,20]. Virus residue was removed from both sides of the cells by washing four times with PBS after 16 h post-infection. To confirm that all input viruses had been removed, the last PBS was collected for p24 analysis. Active infection was confirmed by analyzing p24 levels in a culture medium on Day 3 using a p24 ELISA kit (ZeptoMetrix Corp., NY, USA, Cat # 0801200) according to the manufacturer’s instructions. For chronic HIV exposure, infection was allowed to proceed for up to 9 days. The HIV-1 IIIB Tat recombinant protein (Catalog #HRP-2222) was obtained through the NIH HIV Reagent program. It was reconstituted in PBS containing 1 mg/mL BSA and 0.1 mM DTT to prepare a stock solution. Recombinant TGF-β1 (R&D Systems, MN, USA, Cat #240-B-002) was dissolved according to the manufacturer’s instructions at a 10 µg/µL stock concentration. The final concentration for all treatments was 10 ng/mL.
2.4. microRNA Mimic and siRNA Transfection in BEAS-2B Cells
BEAS-2B cells were seeded on collagen-coated 12-well tissue culture plates and cultured for 24 h up to 70% confluence. Then, the cells were transfected with a 40 nM mimic of has-miR-34a-5p (ThermoFisher Scientific, MA, USA, Cat # 4464066) using lipofectamine RNAiMAX (ThermoFisher Scientific/Invitrogen, MA, USA, Cat # 13778075) with Opti-MEM I reduced-serum medium (Gibco, NY, USA, Cat # 31985070). Another experimental set of cells was transfected with 40 nM siSIRT1 (ThermoFisher Scientific, Cat # AM16708) using lipofectamine RNAiMAX with Opti-MEM medium. Separately, cells were treated with lipofectamine RNAiMAX in an Opti-MEM medium that was used as a control. After 48 h RNA and protein samples were collected from cells and were lysed using the respective lysis buffer.
2.5. Quantification of mRNA Expression by qPCR
Total RNA was isolated from treated or infected or smoked cells using PureLink RNA mini kit (ThermoFisher Scientific/Invitrogen, MA, USA, Cat # 12183020). The RNA purity and concentration were measured using a microplate RNA reader (Synergy HT Multi-Mode Microplate Reader from BioTek, Winooski, VT, USA). The high-capacity cDNA reverse transcription kit (Applied Biosystems, MA, USA, Cat# 4368814) was used to prepare the cDNA as per the manufacturer’s protocol. The mRNA expression levels were measured by Bio-Rad CFX96 real-time system and used different TaqMan probes (Life Technologies/Applied Biosystems, MA, USA; hsa-miR-34a-5p, Cat # 4427975; SIRT1, Cat # Hs01009006_m1; ADAM17, Cat # Hs01041915_m1; MUC5AC, Cat # Hs01365616_m1; GAPDH, Cat # Hs02758991_g1) in combination with TaqManTM fast advanced master mix (Life Technologies/Applied Biosystems, Cat # 4444557) according to the manufacturer’s directions. The results were obtained as a relative quantification normalized against an internal control (GAPDH).
2.6. Western Blot Analysis
Total protein was isolated from treated or infected or smoked cells and was lysed with an RIPA (radioimmunoprecipitation assay) buffer (ThermoFisher Scientific, Cat # 89901) mixed with a protease inhibitor cocktail (ThermoFisher Scientific, Cat# 78429), followed by sonication. The protein concentration was quantified by a nanodrop spectrometer using the BSA method (ThermoFisher Scientific, USA). Equal amounts of total protein were loaded on 4–20% precast polyacrylamide gel (Bio-Rad, CA, USA, Cat # 4568094) run at 100 V and transferred onto a polyvinylidene difluoride (PVDF) membrane. The PVDF membrane was blocked with a 10% blocking solution for 1 h. Afterward decant the blocking solution was decanted and primary antibodies like SIRT1 (1:1000 dilution; Cell signaling, MA, USA, Cat # 9475S), ADAM17 (1:1000 dilution; Cell signaling, Cat # 61048S), α-tubulin (1:2500 dilution; Cell signaling, Cat # 2125S), and GAPDH (1:2500 dilution; Cell signaling, Cat # 2118S) were added, with an overnight incubation mixed with 5% blocking solution. The blot was then washed with TBS (Tris-buffered saline, Bio-Rad, Cat # 1706435) mixed with Tween 20 (Sigma-Aldrich, MA, USA, Cat # 9005645) and incubated for 1 h with horseradish-peroxidase-conjugated anti-rabbit (Promega, WI, USA, Cat # W4011) or anti-mouse (Promega, Cat # W4021) secondary antibody (1:2500 dilution) mixed with 1% blocking solution. As described by the manufacturer, the protein bands were detected in Chemidoc (Bio-Rad Laboratories, USA) using the super signal West femto maximum sensitivity substrate (ThermoFisher Scientific, Cat #34095). The density values were calculated using quantity Image Lab Touch Software (Ver. 3.0.1.14) (Bio-Rad Laboratories, USA) and normalized to α-tubulin and GAPDH.
2.7. Immunofluorescence Imaging Analysis
CS and HIV-infected NHBE ALI cultures were rinsed using DPBS (Gibco, Cat # 14040-133) and fixed by adding 4% (w/v) paraformaldehyde diluted in PBS (ThermoFisher Scientific, Cat # J19943-K2) into the basal and apical sides, followed by incubation for 15 min at room temperature (RT). Then, cells were washed 3 times in PBS for 10-min intervals, and membranes were excised from the insert and submerged with 1% Triton-X-100 (Sigma-Aldrich, Cat # T8787) for 15 min at RT. Next, the non-specific binding sites were blocked using 3% BSA (Roche, IN, USA, Cat # 9048468) in PBS and permeabilized cells for 1 h at RT. Then, the cells were washed 3 times in PBS for 10-min intervals and specific primary antibodies were added: MUC5AC staining for anti-mucin MUC5AC (Sigma-Aldrich, Cat # MAB2011), and cilia staining for anti-acetyl-alpha-tubulin (Lys40) (Sigma-Aldrich, Cat # SAB5600134) incubated overnight at 4 °C. The primary antibody was removed and washed 3 times in PBS for 10-min intervals. After washing, the membranes were incubated for 1 h at RT with their respective secondary antibodies conjugated to fluors (Donkey anti-Mouse IgG Alexa fluorTM 488, Invitrogen, Cat # A2120, and Chicken anti-Rabbit IgG Alexa fluorTM 488, Invitrogen, Cat # A21441). Afterward, the membrane was washed with PBS and mounted with 4′, 6-diamidino-2-phenylindole (DAPI) containing Fluoromount-G® (SouthernBiotech, AL, USA, Cat # 0100-20) for nuclear staining. Immunofluorescent images were acquired using BZX700 Keyence ALL in one microscope and analyzed by NIH Image J software (NIH Online tool-https://ij.imjoy.io/) as we described earlier [32].
2.8. Cytokine Assay
NHBE ALI cultures were exposed to CS and infected with HIV. Sixteen hours post infection, the cells were washed apically and basolaterally with PBS four times to remove any residual input virus. The experiments were terminated after 48 h, culture supernatants were collected and proinflammatory cytokines levels were determined using the respective ELISA kits [IL-8/CXCL8 (R & D systems, MN, USA, Cat# D8000C), MCP-1/CCL2 (R & D systems, Cat# DCP00), G-CSF (R & D systems, Cat# DCS50), and CXCL5/ENA-78 (ThermoFisher Scientific, Cat# DY254-05) according to manufacturer’s instructions. Synergy HT Multi-Mode Microplate Reader, from BioTek, Winooski, VT, USA, recorded the color absorbance
2.9. Proteomics Profiling for Proinflammatory Cytokines
NHBE ALI cultures were exposed to CS and infected with 5 ng p24 equivalent of HIV BaL (R5- tropic strain). Sixteen hours post-infection, the cells were washed apically and basolaterally with PBS four times to remove any residual input virus, and the cells were then exposed to CS in fresh media. The experiments were terminated after 48 h, and the cells were lysed with RIPA buffer containing a protease inhibitor cocktail, and protein expression was quantified by a proteomics analysis. The proteomics analysis was done using a RayBio Label-Based (L-Series), Human Antibody Array L-8000 Glass Slide Kit, and a combination of Human L-507, L-493, L-3, L-4, L-5, L-6, L-7, L-8, L-9, L-10, L-11, L-12, L-13, L-14, L-15 and L-16 arrays (RayBiotech, GA, USA) was analyzed by TBtools-II, v2.019. Blue indicates a lower intensity of protein expression, and red indicates a higher intensity of protein expression. The color indicates log2 fold-change between uninfected or air-exposed control and HIV-infected/CS-exposed cells.
2.10. Statistical Analysis
Unless otherwise mentioned, data were expressed as mean ± SEM from NHBE ALI cultures from lungs from at least three different donors. Data were analyzed using GraphPad Prism software (version 9.5.1). Statistical analysis using unpaired t-tests for two groups or ANOVA was followed by Tukey–Kramer honestly significant difference test for multiple comparisons as appropriate. The significance was considered at the level of p < 0.05. * = Significant from control; S = significant from each other.
3. Results
3.1. HIV Tat and CS Alters the Bronchial Epithelial microRNAome and Suppresses SIRT1
NHBE ALI cultures grown on transwells were infected apically and basolaterally with the R5-tropic strain of HIV. Another set was treated with Tat or heat-inactivated Tat as a control to understand the specific role of the Tat protein. In both cases there was a significant upregulation of miR-34a-5p expression (Figure 1A,B).
Figure 1.
HIV Tat and CS alter the bronchial epithelial microRNAome and suppress SIRT1. (A) Primary NHBE cells were infected with five ng p24 equivalent of HIV BaL (R5-tropic strain). Experiments were terminated after 48 h, and total RNA was analyzed. HIV alters the bronchial epithelial microRNAome and upregulates miR-34a-5p. (B) Primary NHBE ALI cultures were treated with Tat (10 nM) (heat-inactivated Tat as control). HIV Tat upregulates miR-34a-5p, which is known to suppress SIRT1. Even though Tat induces miR-34a-5p by a log2 fold of 8, miR-34a-5p binds to and regulates over 600 different genes with one or more binding sites each (https://awi.cuhk.edu.cn/~miRTarBase/miRTarBase_2025/php/index.php) (accessed on 24 January 2024). Hence, the observed magnitude of SIRT1 suppression aligns with expectations that an effective increase of miR-34a-5p per target will be much smaller. (C) BEAS-2B airway epithelial cells were transfected with miR-34a-5p mimic (40 nM) using RNAiMAX Lipofectamine reagent. The total RNA was extracted, analyzed by qPCR and the SIRT1 suppression was observed. (D) Western blot analysis confirmed the suppression of SIRT1 protein level after transfecting miR-34a-5p mimic. (E) NHBE ALI cultures were treated with HIV Tat (heat inactivated Tat as control). Separately, another set was treated with ATA. HIV Tat suppresses SIRT1 mRNA compared to control, and ATA rescues the level of SIRT1. (F): NHBE ALI cultures were exposed to CS (air as control). Separately, another set was treated with ATA. CS suppresses SIRT1 mRNA compared to control, and ATA rescues this. n = NHBE ALI cultures from at least three different lungs, n = 3 different experiments using at least BEAS-2B cells, * = significant from control (p < 0.05), S = significant from each other (p < 0.05).
Analysis of the miRDB and miRTarBase databases identified SIRT1 as a potential target of miR-34a-5p. Two matching positions for miR-34a-5p binding within the 3′-UTR of SIRT1 have been reported [33]. To examine their relevance, we evaluated the expression of SIRT1 in BEAS-2B cells transfected with a miR-34a-5p mimic. qPCR analysis showed that the SIRT1 mRNA and protein levels were significantly decreased in miR-34a-5p mimic transfected cells (Figure 1C,D).
To further investigate the effect of HIV Tat and CS on SIRT1 mRNA expression in NHBE ALI cultures, NHBE cells were treated with HIV Tat or a combination of HIV Tat with aurintricarboxylic acid (ATA), a small molecule inhibitor of miRNA processing [34,35]. Another set of NHBE cells were exposed to CS or a combination of CS plus ATA. Our results demonstrate that HIV Tat and CS significantly suppress SIRT1 mRNA expression, and this suppression was rescued by ATA treatment (Figure 1E,F). Together, these results indicate that HIV Tat and CS alter the bronchial epithelial microRNA, specifically miR-34a-5p, and suppress the SIRT1 gene expression level.
3.2. HIV Infection and CS Suppress SIRT1 Gene Expression Through TGF-β Signaling
Next, we investigated the effect of HIV infection alone, and in combination with CS exposure, on the expression levels of SIRT1 in NHBE-ALI cultures. NHBE ALI cells were infected with HIV and exposed to CS for eight days, with fresh growth media added every alternate day. Our results reveal a significant decrease in SIRT1 mRNA levels in cells infected with HIV, and this decrease was enhanced in the presence of CS (Figure 2A). Interestingly, SIRT1 protein levels were completely abolished by either HIV or HIV in combination with CS (Figure 2B).
Figure 2.
HIV infection and CS suppress SIRT1 gene expression through TGF-β signaling. (A) NHBE ALI cultures were exposed to CS and infected with five ng p24 equivalent of HIV BaL (R5- tropic strain). Experiments were terminated after 48 h, and total RNA was analyzed for SIRT1 mRNA by qPCR. The combination of HIV and CS exposure suppresses SIRT1 expression compared to uninfected. (B) Similar set of experiments were used to analyze for SIRT1 protein level by Western blot. HIV infection alone and combination of HIV and CS exposure suppress SIRT1 protein level. (C) NHBE ALI cultures were treated with recombinant TGF-β (10 ng/mL, vehicle as control). Forty-eight hours post-treatment, total RNA was isolated and analyzed for SIRT1 mRNA expression level using qPCR. The SIRT1 mRNA level was significantly lower in TGF-β-treated NHBE cells than in the vehicle-treated control. (D) Forty-eight hours post-treatment with TGF-β1, total protein was isolated and analyzed for SIRT1 protein expression level using western blot. The SIRT1 protein level was significantly lower in TGF-β1 treated NHBE cells than in the vehicle control. n = NHBE ALI cultures from at least three different lungs, * = significant from control (p < 0.05).
Our earlier finding shows that CS enhances the HIV infection of NHBE cells by upregulating TGF-β signaling [11,15,20]. Thus, we determined if TGF-β treatment leads to a similar downregulation of SIRT1 mRNA and protein levels. Our results show that TGF-β treatment alone is sufficient to suppress SIRT1 mRNA and protein levels in NHBE ALI cultures (Figure 2C,D).
3.3. HIV and CS Upregulates ADAM17 Possibly by SIRT1 Suppression
SIRT1 can directly and indirectly (via TIMP) regulate ADAM17 [36,37], an activator of Notch signaling [26]. Notch ligands, receptors, and downstream molecules regulate multiple cellular processes, including the balance of secretory and ciliated cell differentiation [38,39,40,41,42,43,44,45]. In chronic airway diseases, Notch dysregulation is associated with goblet cell hyperplasia [46], mucus hypersecretion [47], and decreased ciliary cells [48]. Hence, SIRT1 suppression can lead to attenuated MCC due to reciprocal ADAM17 upregulation and activation of Notch signaling.
Since HIV Tat alters the bronchial epithelial microRNAome [28] and increases miR-34a-5p levels, which regulate SIRT1 expression, we then investigated the effect of SIRT1 suppression on ADAM17 mRNA regulation by transfecting NHBE cells with anti-SIRT1 siRNA. After confirming successful silencing of SIRT1 mRNA (Figure 3A) we were able to show that SIRT1 silencing increased ADAM17 mRNA levels (Figure 3B). These data suggest that SIRT1 suppression may be directly involved in regulating ADAM17 transcription and demonstrates crosstalk between SIRT1 and ADAM17. Furthermore, we found that exposing NHBE cells to HIV with or without CS exposure also induced a significant upregulation of ADAM17 mRNA and protein levels in NHBE cells (Figure 3C,D). More importantly, we observed synergistic upregulation in ADAM17 mRNA and protein levels upon HIV infection in combination with CS exposure (Figure 3C,D).
Figure 3.
HIV and CS upregulate ADAM17 possibly by SIRT1 suppression. (A) To investigate the effect of SIRT1 on ADAM17 regulation, NHBE cells were transfected with SIRT1-siRNA using RNAiMAX Lipofectamine transfection reagent. Total RNA was isolated and analyzed for gene expression. qPCR analysis confirmed the successful silencing of SIRT1. (B) qPCR analysis confirmed the upregulation of ADAM 17 upon SIRT1 silencing. (C) NHBE ALI cultures were exposed to CS and infected with five ng p24 equivalent of HIV BaL (R5-tropic strain). Experiments were terminated after 48 h, and total RNA was analyzed for ADAM17 mRNA by qPCR. HIV-infected and the combination of HIV plus CS exposure increases the ADAM17 mRNA level. (D) Another experimental set was used for ADAM17 protein level by western blot. The upregulation of ADAM17 protein levels were noticed in both HIV and CS-exposed NHBE ALI cultures. n = NHBE ALI cultures from at least 3 different lungs, * = significant from control (p < 0.05).
3.4. Effect of HIV and CS-Mediated MCC Dysfunction
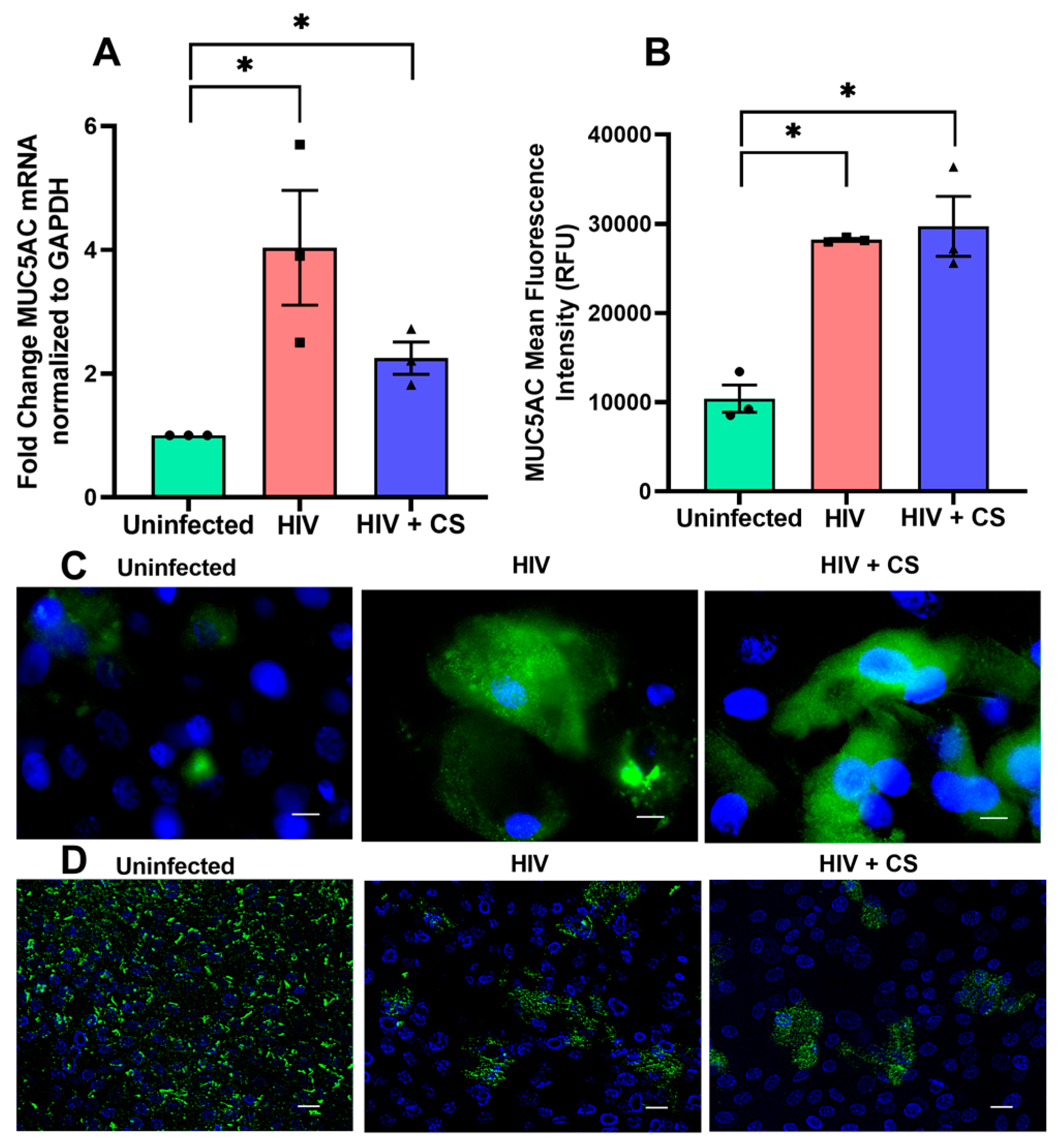
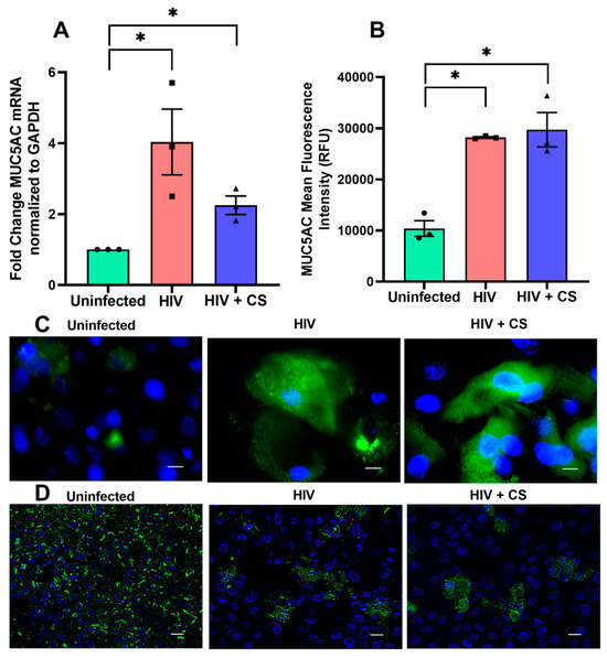
Proper MCC relies on the presence of mucus, cilia, and a thin layer of airway surface liquid (ASL) to support ciliary beating. Any abnormalities in these components impairs MCC, which in turn can encourage microbial colonization and chronic inflammation [49,50]. Thus, we then investigated whether HIV and CS-mediated SIRT1 suppression would translate to decreased ciliation and increased levels of MUC5AC, a mucin gene associated with airway mucus hypersecretion. qPCR analysis demonstrates a significant upregulation of MUC5AC mRNA expression in NHBE cells upon HIV infection (Figure 4A). Surprisingly, co-exposure to HIV plus CS demonstrated a lower level of MUC5AC mRNA expression compared to HIV infection alone, but still higher than controls (Figure 4A). However, using immunofluorescence analysis with HIV alone or in combination with CS exposure demonstrated the same increase in MUC5AC expression (Figure 4B,C). Immunofluorescence analysis was also able to demonstrate a decrease in ciliation in NHBE ALI cultures infected with HIV and/or exposure to CS compared to uninfected controls, suggesting a potential switch in differentiation from ciliated cells to goblet cells in response to HIV and CS exposure (Figure 4D).
Figure 4.
Effect of HIV and CS-mediated MCC dysfunction. (A) NHBE ALI cultures were exposed to CS and infected with five ng p24 equivalent of HIV BaL (R5- tropic strain). Experiments were terminated after 9 days, and total RNA was analyzed for MUC5AC mRNA by qPCR. HIV and CS increase the MUC5AC mRNA level compared to uninfected. (B,C) MUC5AC immunofluorescent staining of NHBE ALI cultures and protocol details described in method section. MUC5AC in green and nuclei stained with DAPI in blue. Upregulation of MUC5AC was observed upon HIV infection and in CS-exposed cells compared to uninfected, scale-10 µM. (D) HIV and CS inhibit ciliogenesis. Primary bronchial epithelial cells were exposed to CS and infected with HIV. On Day 9 post-infection, ciliogenesis was observed in lung-matched uninfected control, and protocol details described in method section. Cilia in green; nuclei stained with DAPI in blue. We observed impaired ciliation in both HIV-infected and CS-exposed NHBE ALI cultures, scale-20 µM. n = NHBE ALI cultures from 3 different lungs at least, * = significant from control (p < 0.05).
These results highlight the impact of HIV infection and CS exposure on bronchial epithelial MCC, which manifests as mucus hypersecretion and ciliary dysfunction. While we have observed a synergistic upregulation of ADAM17, a failure to observe synergistic downstream effects on MUC5AC could be because enough ADAM17 is already available with HIV infection to mediate its effects on Notch signaling and goblet cell hyperplasia.
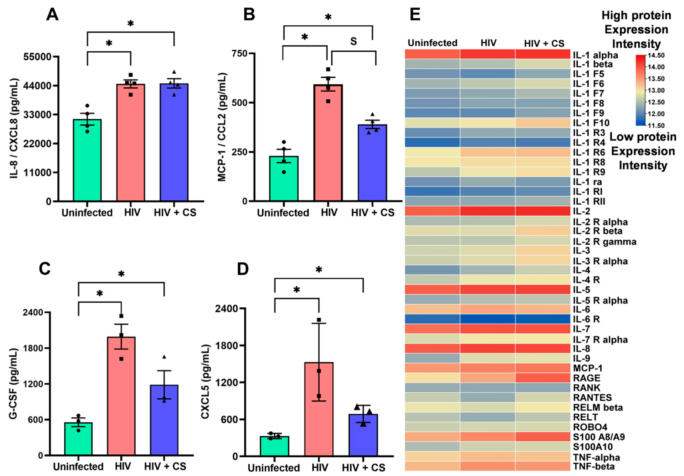
3.5. SIRT1-Mediated ADAM17 Upregulation Activates Secretion of Proinflammatory Cytokines
PLWH have an increased incidence of lung inflammation and COPD [6]. A number of reports in the literature have shown that ADAM17 directly releases soluble forms of proinflammatory cytokines by cleaving them from their membrane-bound forms [51]. Additionally, ADAM17 can directly boost proinflammatory signaling by shedding TGF-β, which stimulates the production of inflammatory mediators [52].
To determine if SIRT1 suppression and the consequent ADAM17 upregulation leads to an increased proinflammatory response, we measured the proinflammatory cytokines in NHBE ALI cultures infected with HIV BaL (R5- tropic strain) alone or in combination with CS exposure using their respective ELISA kits (according to the manufacturer’s instructions). We observed elevated levels of all cytokines tested in culture media, namely IL-8/CXCL8, MCP-1/CCL2, G-CSF, and CXCL5 (Figure 5A–D) in HIV-infected NHBE ALI cultures with or without CS exposure. However, MCP-1, G-CSF, and CXCL5 cytokine levels were higher compared to uninfected air-exposed controls, but lower than HIV infection alone, mirroring the data we observed with MUC5AC mRNA. Finally, we also carried out a whole proinflammatory cytokine profile level using RayBio Label-Based (L-Series), Human Antibody Array L-8000 Glass Slide Kit.
Figure 5.
SIRT1-mediated ADAM17 upregulation activates the cytokine storm. (A–D) NHBE ALI cultures were exposed to CS and infected with five ng p24 equivalent of HIV BaL (R5-tropic strain). Experiments were terminated after 48 h, and the supernatant was analyzed for quantitative measurement of secretory cytokines IL-8/CXCL8 and MCP-1/CCL2, G-CSF and CXCL5. ELISA results demonstrated a significant upregulation of IL-8, CCL2, G-CSF, and CXCL5 in NHBE cells upon infection compared to uninfected controls. (E) Experiments were terminated after 48 h, and total protein was analyzed for proinflammatory cytokine protein levels using RayBio Label-Based (L-Series), Human Antibody Array L-8000 Glass Slide Kit. Heatmap analysis shows the upregulated proinflammatory cytokine protein level, including IL-1α, IL-2, IL-5, IL-6, IL-7, IL-8, IL-9, MCP-1, RAGE, S100 A8/A9, TNF-α and TNF-β. n = NHBE ALI cultures from at least three different lungs, * = significant from control (p < 0.05), s = significant between the treatment group.
This array allows for the simultaneous measurement of the relative abundance of multiple proteins in the sample. Consistent with our ELISA finding, our data revealed the upregulation of additional proinflammatory cytokines, including IL-1a, IL-2, IL-5, IL-6, IL-7, IL-8, IL-9, MCP-1, RAGE, S100 A8/A9, TNF-a and TNF-b (Figure 5E). This uregulation suggests a proinflammatory response in NHBE ALI upon exposure to both HIV and CS. Furthermore, the combination of HIV infection and CS resulted in a further increase in the expression levels of these cytokines compared to infection alone, suggesting a synergistic effect of HIV infection and CS exposure.
4. Discussion
Our study provides new insights into the regulatory role of the SIRT1/miR-34a-5p/ADAM17 axis in HIV-associated lung disease, particularly in impaired mucociliary clearance (MCC) and inflammation. We demonstrate that the combination of HIV or HIV Tat protein exposure, with or without cigarette smoke (CS), leads to the suppression of SIRT1. These findings are consistent with the role of SIRT1 as a critical regulator of inflammation, apoptosis, and cellular homeostasis [53].
Our data aligns with recent findings in other diseases, such as diabetic kidney disease (DKD), where SIRT1 activation mitigates pathological changes by modulating key downstream targets, including TIMP3 and ADAM17 [54]. Another study by Jia et al., 2024, showed that SIRT1 overexpression inhibited ADAM17 expression in macrophages [55]. Similar to the renal tubular epithelial cells in hyperglycemic conditions described by Ziyu et al., we observed an imbalance in the SIRT1/ADAM17 pathway in airway epithelial cells in the context of HIV and CS exposure. The airway epithelium is the primary barrier against inhaled particles, including allergens, toxicants such as CS, and pathogens. Exposure to CS has been linked to various pathophysiological mechanisms in the airway epithelium, including oxidative stress, activation of CYP enzymes, suppression of CFTR biogenesis, mitophagy, and impairment of MCC in normal bronchial epithelial cells [56]. In addition, our laboratory has demonstrated that both X4-tropic and R5-tropic HIV-1 virus, in combination with CS, dysregulated the CFTR function which is required to provide optimal ASL depth and efficient MCC [11]. An inadequate level of the CFTR exacerbates the decrease in ASL depth, the impairment of the MCC, and epithelial cellular homeostasis. In addition, several prior studies have identified irregularities in the nasal MCC apparatus in HIV-infected patients [57,58]. Although the pathophysiology underlying lung comorbidities is a topic of continued research, a clear understanding of the pathways involved remains elusive.
HIV-infected cells secrete Tat protein, which can enter the non-infected cells and interrupt many of the host’s immune functions by activating several genes regulated by specific viral and endogenous cellular promoters. In this study, we focused on the SIRT1 gene, as it plays an important role in HIV-1 transcription and is a potential therapeutic target in airway diseases. Limited research is available on the importance of SIRT1 in lung inflammation, and to our knowledge, its effect on MCC has not been investigated. Therefore, we focused on the effect of SIRT1 on the impaired MCC regulated by HIV alone or in combination with CS, and the role of microRNA in the process. Our results demonstrate that the combination of HIV or HIV Tat protein with or without CS leads to a decrease in SIRT1 levels. SIRT1 suppression is mediated, at least in part, by the upregulation of miR-34a-5p, which targets SIRT1. SIRT1 is known to regulate cellular processes such as inflammation, apoptosis, and metabolism, and its downregulation can profoundly affect cell function [53].
Our previously published data show that TGF-β signaling plays a prominent role in HIV viral replication and HIV latency, and this could be exacerbated in CS exposure [15]. Our data support prior work that has shown that ADAM17 upregulation in primary bronchial fibroblast and bronchial biopsies from chronic obstructive asthma patients accelerates subepithelial fibrosis by enhancing extra cellular matrix production and fibroblast differentiation [59]. Moreover, TGF-β signaling has been shown to be involved in ADAM17 upregulation and increased airway fibrosis [59]. We also demonstrated that SIRT1 suppression increases ADAM17 levels in NHBE ALI cultures infected with HIV alone or in combination with CS. We also confirmed that ADAM17 upregulation is regulated by SIRT1, since SIRT1 siRNA also led to an increase in ADAM17 levels.
ADAM17 regulates Notch signaling, which plays a vital role in airway pathologies and has been shown to promote goblet cell hyperplasia with decreased ciliated cells [60]. Our data confirms this by showing decreased ciliated cells and increased MUC5AC expressing cells in NHBE ALI cultures infected with HIV with and without CS exposure. This switch in differentiation can impair the ability of the airway epithelium to clear mucus and particulate matter, leading to airway obstruction and exacerbation of respiratory symptoms. Impaired MCC can also lead to the increased incidence of lung infection observed in PLWH. ADAM17 upregulation can also manifest as increased inflammation, as it is involved in processing and shedding various cell surface proteins, including cytokines like TNF-α and growth factors [51]. This may explain the increased levels of pro-inflammatory cytokines observed in NHBE ALI culture models in our study. Our prior studies demonstrated that HIV and CS suppress CFTR, individually or synergistically through TGF-β1 signaling. CFTR plays a significant role in MCC, and the current study also confirmed the increased expression of MUC5AC with elevated inflammation [11,15,28,35]. The current study builds on these findings by demonstrating increased MUC5AC expression alongside elevated inflammation in NHBE ALI cultures exposed to HIV and CS. The overproduction of MUC5AC, a major airway mucin, combined with decreased CFTR expression, likely further impairs MCC, leading to mucus retention and increased susceptibility to lung infections.
In summary, our finding highlights the complex interplay between the altered microRNAome, SIRT1, and ADAM17, and its downstream effects on MCC and inflammation, and explains the underlying pathophysiology in the increased incidence of lung inflammation, obstructive lung diseases, and lung infections in PLWH-associated airway diseases. These results underscore the importance of addressing HIV reservoirs in the lung as factors in the management of non-AIDS lung comorbidities in PLWH. Despite these findings, knowledge gaps remain regarding the precise molecular mechanism through which the SIRT1/ADAM17 axis works to exacerbate MCC impairment and inflammation in the context of HIV and CS exposure. Strategies to restore SIRT1 levels or directly modulate the ADAM17 pathway using gene specific microRNA antagonism may represent promising therapeutic avenues for HIV-associated COPD.
Author Contributions
K.P., H.J.U. and S.C. writing original draft, performed the experiments, analyzed the data and interpretation. M.J.S., M.S.R. and S.G., performed experiments. H.J.U., I.R., S.M.B. and S.C. conceptualization, methodology, resource & funding acquisition. Review and editing of final manuscript were conducted by all authors. All authors have read and agreed to the published version of the manuscript.
Funding
This work was supported by the National Institute of Health (NIH) Grant R03DA057162 and Herbert Wertheim College of Medicine (HWCOM) pilot grant to SC. The NIH grants R01HL147715, R01HL158316, R01HL167655, R01AI174269 and the Florida Department of Health Grant #21K09 award to HU and IR.
Institutional Review Board Statement
Not applicable.
Informed Consent Statement
Not applicable.
Data Availability Statement
All data generated or analyzed during this study are included in this published article.
Conflicts of Interest
The authors have no competing interests to declare. No commercial and/or financial interests.
References
- Crothers, K.; Thompson, B.W.; Burkhardt, K.; Morris, A.; Flores, S.C.; Diaz, P.T.; Chaisson, R.E.; Kirk, G.D.; Rom, W.N.; Huang, L. HIV-associated lung infections and complications in the era of combination antiretroviral therapy. Proc. Am. Thorac. Soc. 2011, 8, 275–281. [Google Scholar] [CrossRef] [PubMed]
- Gandhi, R.T.; Bedimo, R.; Hoy, J.F.; Landovitz, R.J.; Smith, D.M.; Eaton, E.F.; Lehmann, C.; Springer, S.A.; Sax, P.E.; Thompson, M.A. Antiretroviral drugs for treatment and prevention of HIV infection in adults: 2022 recommendations of the International Antiviral Society–USA panel. JAMA 2023, 329, 63–84. [Google Scholar] [CrossRef] [PubMed]
- TWIGG III, H.L.; Soliman, D.M.; Day, R.B.; Knox, K.S.; Anderson, R.J.; Wilkes, D.S.; Schnizlein-Bick, C.T. Lymphocytic alveolitis, bronchoalveolar lavage viral load, and outcome in human immunodeficiency virus infection. Am. J. Respir. Crit. Care Med. 1999, 159, 1439–1444. [Google Scholar] [CrossRef] [PubMed]
- Nakata, K.; Weiden, M.; Harkin, T.; Ho, D.; Rom, W.N. Low copy number and limited variability of proviral DNA in alveolar macrophages from HIV-1-infected patients: Evidence for genetic differences in HIV-1 between lung and blood macrophage populations. Mol. Med. 1995, 1, 744–757. [Google Scholar] [CrossRef]
- Yao, H.; Sundar, I.K.; Huang, Y.; Gerloff, J.; Sellix, M.T.; Sime, P.J.; Rahman, I. Disruption of sirtuin 1–mediated control of circadian molecular clock and inflammation in chronic obstructive pulmonary disease. Am. J. Respir. Cell Mol. Biol. 2015, 53, 782–792. [Google Scholar] [CrossRef]
- Bigna, J.J.; Kenne, A.M.; Asangbeh, S.L.; Sibetcheu, A.T. Prevalence of chronic obstructive pulmonary disease in the global population with HIV: A systematic review and meta-analysis. Lancet Glob. Health 2018, 6, e193–e202. [Google Scholar] [CrossRef]
- Marcus, J.L.; Chao, C.R.; Leyden, W.A.; Xu, L.; Quesenberry, C.P., Jr.; Klein, D.B.; Towner, W.J.; Horberg, M.A.; Silverberg, M.J. Narrowing the Gap in Life Expectancy Between HIV-Infected and HIV-Uninfected Individuals with Access to Care. J. Acquir. Immune Defic. Syndr. 2016, 73, 39–46. [Google Scholar] [CrossRef]
- Ahmad, T.; Sundar, I.K.; Lerner, C.A.; Gerloff, J.; Tormos, A.M.; Yao, H.; Rahman, I. Impaired mitophagy leads to cigarette smoke stress-induced cellular senescence: Implications for chronic obstructive pulmonary disease. FASEB J. 2015, 29, 2912. [Google Scholar] [CrossRef]
- Livraghi, A.; Randell, S.H. Cystic fibrosis and other respiratory diseases of impaired mucus clearance. Toxicol. Pathol. 2007, 35, 116–129. [Google Scholar] [CrossRef]
- Sethi, S. Bacterial infection and the pathogenesis of COPD. Chest 2000, 117, 286S–291S. [Google Scholar] [CrossRef]
- Chinnapaiyan, S.; Parira, T.; Dutta, R.; Agudelo, M.; Morris, A.; Nair, M.; Unwalla, H. HIV infects bronchial epithelium and suppresses components of the mucociliary clearance apparatus. PLoS ONE 2017, 12, e0169161. [Google Scholar] [CrossRef] [PubMed]
- Devadoss, D.; Singh, S.P.; Acharya, A.; Do, K.C.; Periyasamy, P.; Manevski, M.; Mishra, N.; Tellez, C.S.; Ramakrishnan, S.; Belinsky, S.A. HIV-1 productively infects and integrates in bronchial epithelial cells. Front. Cell. Infect. Microbiol. 2021, 10, 612360. [Google Scholar] [CrossRef] [PubMed]
- Unwalla, H.J.; Ivonnet, P.; Dennis, J.S.; Conner, G.E.; Salathe, M. Transforming growth factor-beta1 and cigarette smoke inhibit the ability of beta2-agonists to enhance epithelial permeability. Am. J. Respir. Cell Mol. Biol. 2015, 52, 65–74. [Google Scholar] [CrossRef] [PubMed]
- Crothers, K.; Butt, A.A.; Gibert, C.L.; Rodriguez-Barradas, M.C.; Crystal, S.; Justice, A.C. Increased COPD among HIV-positive compared to HIV-negative veterans. Chest 2006, 130, 1326–1333. [Google Scholar] [CrossRef]
- Chinnapaiyan, S.; Dutta, R.; Bala, J.; Parira, T.; Agudelo, M.; Nair, M.; Unwalla, H.J. Cigarette smoke promotes HIV infection of primary bronchial epithelium and additively suppresses CFTR function. Sci. Rep. 2018, 8, 7984. [Google Scholar] [CrossRef]
- Aubert, J.-D.; Dalal, B.I.; Bai, T.R.; Roberts, C.R.; Hayashi, S.; Hogg, J. Transforming growth factor beta 1 gene expression in human airways. Thorax 1994, 49, 225–232. [Google Scholar] [CrossRef]
- Vignola, A.; Chanez, P.; Chiappara, G.; Merendino, A.; Zinnanti, E.; Bousquet, J.; Bellia, V.; Bonsignore, G. Release of transforming growth factor-beta (TGF-β) and fibronectin by alveolar macrophages in airway diseases. Clin. Exp. Immunol. 1996, 106, 114–119. [Google Scholar] [CrossRef]
- Takizawa, H.; Tanaka, M.; Takami, K.; OHTOSHI, T.; ITO, K.; SATOH, M.; OKADA, Y.; YAMASAWA, F.; NAKAHARA, K.; UMEDA, A. Increased expression of transforming growth factor-β 1 in small airway epithelium from tobacco smokers and patients with chronic obstructive pulmonary disease (COPD). Am. J. Respir. Crit. Care Med. 2001, 163, 1476–1483. [Google Scholar] [CrossRef]
- Li, N.; Ren, A.; Wang, X.; Fan, X.; Zhao, Y.; Gao, G.F.; Cleary, P.; Wang, B. Influenza viral neuraminidase primes bacterial coinfection through TGF-β–mediated expression of host cell receptors. Proc. Natl. Acad. Sci. USA 2015, 112, 238–243. [Google Scholar] [CrossRef]
- Chinnapaiyan, S.; Dutta, R.; Nair, M.; Chand, H.S.; Rahman, I.; Unwalla, H. TGF-β1 increases viral burden and promotes HIV-1 latency in primary differentiated human bronchial epithelial cells. Sci. Rep. 2019, 9, 12552. [Google Scholar] [CrossRef]
- Hessel, J.; Heldrich, J.; Fuller, J.; Staudt, M.R.; Radisch, S.; Hollmann, C.; Harvey, B.G.; Kaner, R.J.; Salit, J.; Yee-Levin, J.; et al. Intraflagellar transport gene expression associated with short cilia in smoking and COPD. PLoS ONE 2014, 9, e85453. [Google Scholar] [CrossRef] [PubMed]
- Leopold, P.L.; O’Mahony, M.J.; Lian, X.J.; Tilley, A.E.; Harvey, B.G.; Crystal, R.G. Smoking is associated with shortened airway cilia. PLoS ONE 2009, 4, e8157. [Google Scholar] [CrossRef] [PubMed]
- Bustamante-Marin, X.M.; Ostrowski, L.E. Cilia and Mucociliary Clearance. Cold Spring Harb. Perspect. Biol. 2017, 9, a028241. [Google Scholar] [CrossRef] [PubMed]
- Yaghi, A.; Dolovich, M.B. Airway Epithelial Cell Cilia and Obstructive Lung Disease. Cells 2016, 5, 40. [Google Scholar] [CrossRef]
- Kwon, H.-S.; Brent, M.M.; Getachew, R.; Jayakumar, P.; Chen, L.-F.; Schnolzer, M.; McBurney, M.W.; Marmorstein, R.; Greene, W.C.; Ott, M. Human immunodeficiency virus type 1 Tat protein inhibits the SIRT1 deacetylase and induces T cell hyperactivation. Cell Host Microbe 2008, 3, 158–167. [Google Scholar] [CrossRef]
- Murthy, A.; Shao, Y.W.; Narala, S.R.; Molyneux, S.D.; Zuniga-Pflucker, J.C.; Khokha, R. Notch activation by the metalloproteinase ADAM17 regulates myeloproliferation and atopic barrier immunity by suppressing epithelial cytokine synthesis. Immunity 2012, 36, 105–119. [Google Scholar] [CrossRef]
- Schumacher, N.; Rose-John, S. ADAM17 Activity and IL-6 Trans-Signaling in Inflammation and Cancer. Cancers 2019, 11, 1736. [Google Scholar] [CrossRef]
- Dutta, R.; Chinnapaiyan, S.; Santiago, M.; Rahman, I.; Unwalla, H. Gene-specific MicroRNA antagonism protects against HIV Tat and TGF-β-mediated suppression of CFTR mRNA and function. Biomed. Pharmacother. 2021, 142, 112090. [Google Scholar] [CrossRef]
- Fulcher, M.L.; Gabriel, S.; Burns, K.A.; Yankaskas, J.R.; Randell, S.H. Well-differentiated human airway epithelial cell cultures. In Human Cell Culture Protocols; Humana Press: Totowa, NJ, USA, 2005; pp. 183–206. [Google Scholar]
- Fulcher, M.L.; Randell, S.H. Human nasal and tracheo-bronchial respiratory epithelial cell culture. In Epithelial Cell Culture Protocols, 2nd ed.; Humana Press: Totowa, NJ, USA, 2013; pp. 109–121. [Google Scholar]
- ISO 3308; Routine Analytical Cigarette Smoking Machine—Definitions and Standard Conditions. International Organization for Standardization: Geneva, Switzerland, 2012.
- Unwalla, H.J.; Horvath, G.; Roth, F.D.; Conner, G.E.; Salathe, M. Albuterol modulates its own transepithelial flux via changes in paracellular permeability. Am. J. Respir. Cell Mol. Biol. 2012, 46, 551–558. [Google Scholar] [CrossRef]
- Wen, Y.; Huang, H.; Huang, B.; Liao, X. HSA-miR-34a-5p regulates the SIRT1/TP53 axis in prostate cancer. Am. J. Transl. Res. 2022, 14, 4493. [Google Scholar]
- Tan, G.S.; Chiu, C.H.; Garchow, B.G.; Metzler, D.; Diamond, S.L.; Kiriakidou, M. Small molecule inhibition of RISC loading. ACS Chem. Biol. 2012, 7, 403–410. [Google Scholar] [CrossRef] [PubMed]
- Dutta, R.K.; Chinnapaiyan, S.; Rasmussen, L.; Raju, S.V.; Unwalla, H.J. A neutralizing aptamer to TGFBR2 and miR-145 antagonism rescue cigarette smoke-and TGF-β-mediated CFTR expression. Mol. Ther. 2019, 27, 442–455. [Google Scholar] [CrossRef] [PubMed]
- Cardellini, M.; Menghini, R.; Martelli, E.; Casagrande, V.; Marino, A.; Rizza, S.; Porzio, O.; Mauriello, A.; Solini, A.; Ippoliti, A.; et al. TIMP3 is reduced in atherosclerotic plaques from subjects with type 2 diabetes and increased by SirT1. Diabetes 2009, 58, 2396–2401. [Google Scholar] [CrossRef] [PubMed]
- Miller, R.; Wentzel, A.R.; Richards, G.A. COVID-19: NAD(+) deficiency may predispose the aged, obese and type2 diabetics to mortality through its effect on SIRT1 activity. Med. Hypotheses 2020, 144, 110044. [Google Scholar] [CrossRef] [PubMed]
- Mori, M.; Mahoney, J.E.; Stupnikov, M.R.; Paez-Cortez, J.R.; Szymaniak, A.D.; Varelas, X.; Herrick, D.B.; Schwob, J.; Zhang, H.; Cardoso, W.V. Notch3-Jagged signaling controls the pool of undifferentiated airway progenitors. Development 2015, 142, 258–267. [Google Scholar] [CrossRef]
- Pardo-Saganta, A.; Law, B.M.; Tata, P.R.; Villoria, J.; Saez, B.; Mou, H.; Zhao, R.; Rajagopal, J. Injury induces direct lineage segregation of functionally distinct airway basal stem/progenitor cell subpopulations. Cell Stem Cell 2015, 16, 184–197. [Google Scholar] [CrossRef]
- Pardo-Saganta, A.; Tata, P.R.; Law, B.M.; Saez, B.; Chow, R.D.; Prabhu, M.; Gridley, T.; Rajagopal, J. Parent stem cells can serve as niches for their daughter cells. Nature 2015, 523, 597–601. [Google Scholar] [CrossRef]
- Paul, M.K.; Bisht, B.; Darmawan, D.O.; Chiou, R.; Ha, V.L.; Wallace, W.D.; Chon, A.T.; Hegab, A.E.; Grogan, T.; Elashoff, D.A.; et al. Dynamic changes in intracellular ROS levels regulate airway basal stem cell homeostasis through Nrf2-dependent Notch signaling. Cell Stem Cell 2014, 15, 199–214. [Google Scholar] [CrossRef]
- Rock, J.R.; Gao, X.; Xue, Y.; Randell, S.H.; Kong, Y.Y.; Hogan, B.L. Notch-dependent differentiation of adult airway basal stem cells. Cell Stem Cell 2011, 8, 639–648. [Google Scholar] [CrossRef]
- Tata, P.R.; Pardo-Saganta, A.; Prabhu, M.; Vinarsky, V.; Law, B.M.; Fontaine, B.A.; Tager, A.M.; Rajagopal, J. Airway-specific inducible transgene expression using aerosolized doxycycline. Am. J. Respir. Cell Mol. Biol. 2013, 49, 1048–1056. [Google Scholar] [CrossRef]
- Danahay, H.; Pessotti, A.D.; Coote, J.; Montgomery, B.E.; Xia, D.; Wilson, A.; Yang, H.; Wang, Z.; Bevan, L.; Thomas, C.; et al. Notch2 is required for inflammatory cytokine-driven goblet cell metaplasia in the lung. Cell Rep. 2015, 10, 239–252. [Google Scholar] [CrossRef] [PubMed]
- Gomi, K.; Arbelaez, V.; Crystal, R.G.; Walters, M.S. Activation of NOTCH1 or NOTCH3 signaling skews human airway basal cell differentiation toward a secretory pathway. PLoS ONE 2015, 10, e0116507. [Google Scholar] [CrossRef] [PubMed]
- Jing, Y.; Gimenes, J.A.; Mishra, R.; Pham, D.; Comstock, A.T.; Yu, D.; Sajjan, U. NOTCH3 contributes to rhinovirus-induced goblet cell hyperplasia in COPD airway epithelial cells. Thorax 2019, 74, 18–32. [Google Scholar] [CrossRef]
- Reid, A.T.; Nichol, K.S.; Chander Veerati, P.; Moheimani, F.; Kicic, A.; Stick, S.M.; Bartlett, N.W.; Grainge, C.L.; Wark, P.A.B.; Hansbro, P.M.; et al. Blocking Notch3 Signaling Abolishes MUC5AC Production in Airway Epithelial Cells from Individuals with Asthma. Am. J. Respir. Cell Mol. Biol. 2020, 62, 513–523. [Google Scholar] [CrossRef]
- Gerovac, B.J.; Valencia, M.; Baumlin, N.; Salathe, M.; Conner, G.E.; Fregien, N.L. Submersion and Hypoxia Inhibit Ciliated Cell Differentiation in a Notch Dependent Manner. Am. J. Respir. Cell Mol. Biol 2014, 51, 516–525. [Google Scholar] [CrossRef]
- Mall, M.A. Role of cilia, mucus, and airway surface liquid in mucociliary dysfunction: Lessons from mouse models. J. Aerosol Med. Pulm. Drug Deliv. 2008, 21, 13–24. [Google Scholar] [CrossRef]
- Bhowmik, A.; Chahal, K.; Austin, G.; Chakravorty, I. Improving mucociliary clearance in chronic obstructive pulmonary disease. Respir. Med. 2009, 103, 496–502. [Google Scholar] [CrossRef]
- De Queiroz, T.M.; Lakkappa, N.; Lazartigues, E. ADAM17-mediated shedding of inflammatory cytokines in hypertension. Front. Pharmacol. 2020, 11, 535849. [Google Scholar] [CrossRef]
- Kawai, T.; Elliott, K.J.; Scalia, R.; Eguchi, S. Contribution of ADAM17 and related ADAMs in cardiovascular diseases. Cell. Mol. Life Sci. 2021, 78, 4161–4187. [Google Scholar] [CrossRef]
- Yang, Y.; Liu, Y.; Wang, Y.; Chao, Y.; Zhang, J.; Jia, Y.; Tie, J.; Hu, D. Regulation of SIRT1 and its roles in inflammation. Front. Immunol. 2022, 13, 831168. [Google Scholar] [CrossRef]
- Guo, Z.; Niu, Q.; Mi, X.; Yang, B.; Cai, M.; Liang, Y. Sirt1 activation prevents high glucose-induced angiotensin converting enzyme 2 downregulation in renal tubular cells by regulating the TIMP3/ADAM17 pathway. Mol. Biol. Rep. 2024, 51, 81. [Google Scholar] [CrossRef] [PubMed]
- Jia, D.; Ping, W.; Wang, M.; Wang, D.; Zhang, L.; Cao, Y. SIRT1 mediates the inflammatory response of macrophages and regulates the TIMP3/ADAM17 pathway in atherosclerosis. Exp. Cell Res. 2024, 442, 114253. [Google Scholar] [CrossRef] [PubMed]
- Rab, A.; Rowe, S.M.; Raju, S.V.; Bebok, Z.; Matalon, S.; Collawn, J.F. Cigarette smoke and CFTR: Implications in the pathogenesis of COPD. Am. J. Physiol.-Lung Cell. Mol. Physiol. 2013, 305, L530–L541. [Google Scholar] [CrossRef]
- Milgrim, L.M.; Rubin, J.S.; Small, C.B. Mucociliary clearance abnormalities in the HIV-infected patient: A precursor to acute sinusitis. Laryngoscope 1995, 105, 1202–1208. [Google Scholar] [CrossRef]
- Rosen, E.J.; Calhoun, K.H. Alterations of nasal mucociliary clearance in association with HIV infection and the effect of guaifenesin therapy. Laryngoscope 2005, 115, 27–30. [Google Scholar] [CrossRef]
- Chen, J.-Y.; Cheng, W.-H.; Lee, K.-Y.; Kuo, H.-P.; Chung, K.F.; Chen, C.-L.; Chen, B.-C.; Lin, C.-H. Abnormal ADAM17 expression causes airway fibrosis in chronic obstructive asthma. Biomed. Pharmacother. 2021, 140, 111701. [Google Scholar] [CrossRef]
- Tilley, A.E.; Harvey, B.G.; Heguy, A.; Hackett, N.R.; Wang, R.; O’Connor, T.P.; Crystal, R.G. Down-regulation of the notch pathway in human airway epithelium in association with smoking and chronic obstructive pulmonary disease. Am. J. Respir. Crit. Care Med. 2009, 179, 457–466. [Google Scholar] [CrossRef]
Disclaimer/Publisher’s Note: The statements, opinions and data contained in all publications are solely those of the individual author(s) and contributor(s) and not of MDPI and/or the editor(s). MDPI and/or the editor(s) disclaim responsibility for any injury to people or property resulting from any ideas, methods, instructions or products referred to in the content. |
© 2024 by the authors. Licensee MDPI, Basel, Switzerland. This article is an open access article distributed under the terms and conditions of the Creative Commons Attribution (CC BY) license (https://creativecommons.org/licenses/by/4.0/).




