APOE4 Increases Energy Metabolism in APOE-Isogenic iPSC-Derived Neurons
Abstract
1. Introduction
2. Materials and Methods
2.1. iPS Cell Culture
2.2. iN Cell Differentiation
2.3. Immunocytochemistry
2.4. RNA Extraction
2.5. Protein Extraction
2.6. Meso Scale Discovery (MSD) Immunoassay for APOE
2.7. Immunoblotting
2.8. qRT-PCR
2.9. Seahorse Assay
2.10. Data Analysis
3. Results
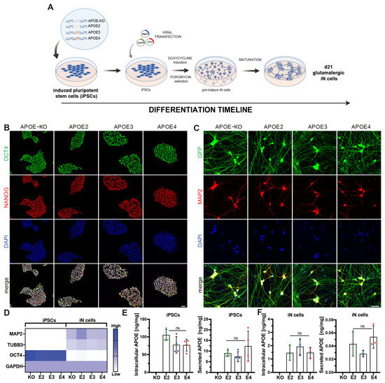
3.1. APOE-Isogenic iPSCs Differentiate into iN Cells and Express Similar Amounts of APOE
3.2. APOE4 iN Cells Show Higher Mito and Glyco ATP Production Than APOE3, -E2 and -KO Cells
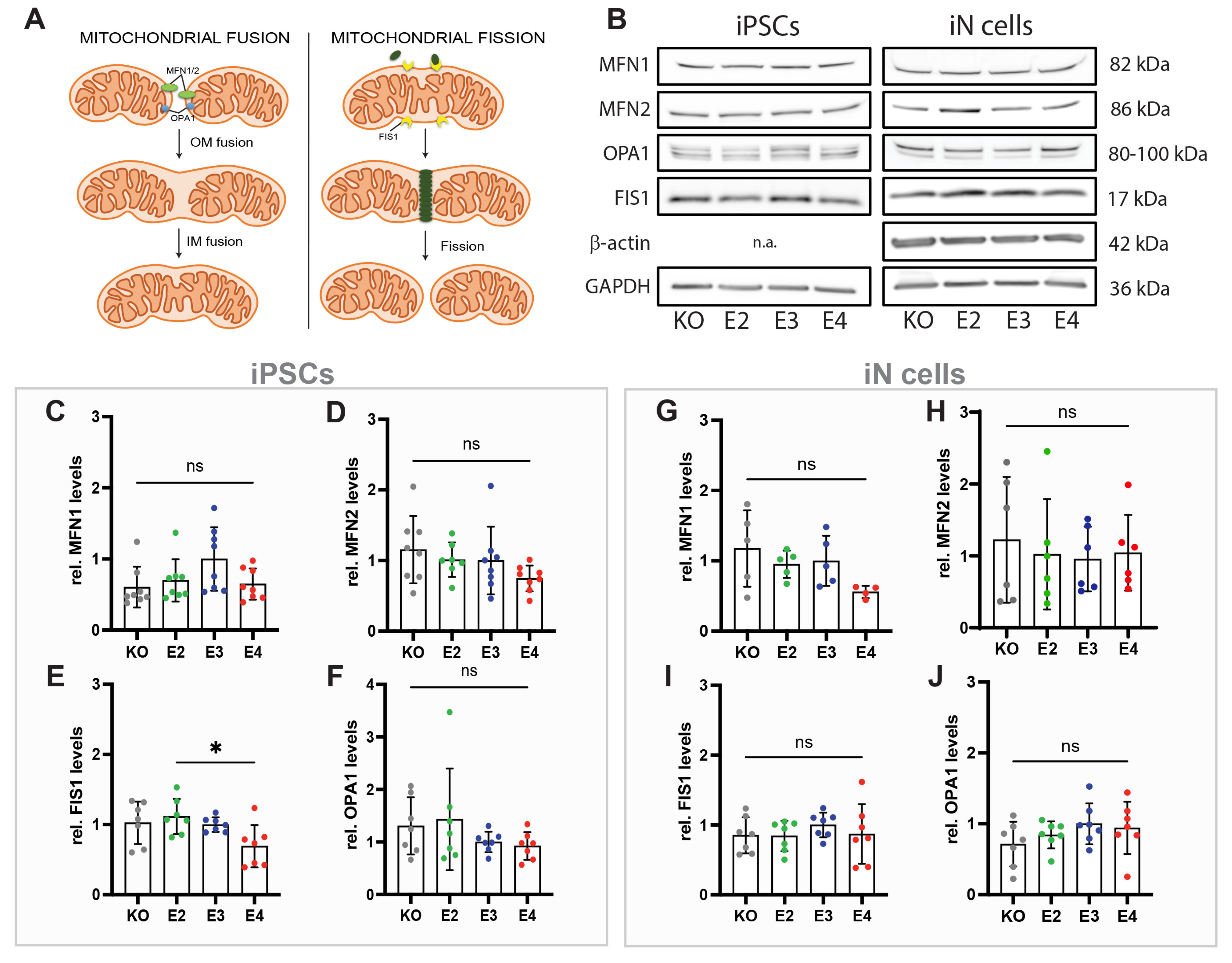
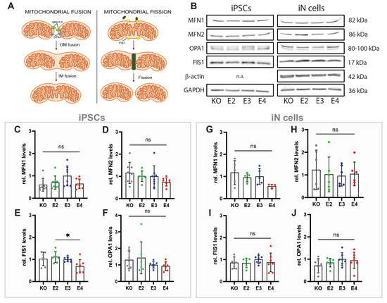
3.3. APOE Genotype Does Not Affect Levels of Mitochondrial Fission and Fusion Proteins in iN Cells
3.4. APOE Regulates Mitochondrial Respiration and Respiratory Capacity in a Genotype-Dependent Manner
4. Discussion
5. Conclusions
Supplementary Materials
Author Contributions
Funding
Institutional Review Board Statement
Informed Consent Statement
Data Availability Statement
Acknowledgments
Conflicts of Interest
References
- Scheltens, P.; Strooper, B.D.; Kivipelto, M.; Holstege, H.; Chételat, G.; Teunissen, C.E.; Cummings, J.; van der Flier, W.M. Alzheimer’s Disease. Lancet 2021, 397, 1577–1590. [Google Scholar] [CrossRef] [PubMed]
- Andrews, S.J.; Renton, A.E.; Fulton-Howard, B.; Podlesny-Drabiniok, A.; Marcora, E.; Goate, A.M. The Complex Genetic Architecture of Alzheimer’s Disease: Novel Insights and Future Directions. eBioMedicine 2023, 90, 104511. [Google Scholar] [CrossRef] [PubMed]
- Michaelson, D.M. APOE Epsilon4: The Most Prevalent yet Understudied Risk Factor for Alzheimer’s Disease. Alzheimer’s Dement. J. Alzheimer’s Assoc. 2014, 10, 861–868. [Google Scholar] [CrossRef] [PubMed]
- Blumenfeld, J.; Yip, O.; Kim, M.J.; Huang, Y. Cell Type-Specific Roles of APOE4 in Alzheimer Disease. Nat. Rev. Neurosci. 2024, 25, 91–110. [Google Scholar] [CrossRef] [PubMed]
- Lanfranco, M.F.; Sepulveda, J.; Kopetsky, G.; Rebeck, G.W. Expression and Secretion of apoE Isoforms in Astrocytes and Microglia during Inflammation. Glia 2021, 69, 1478–1493. [Google Scholar] [CrossRef]
- Harris, F.M.; Tesseur, I.; Brecht, W.J.; Xu, Q.; Mullendorff, K.; Chang, S.; Wyss-Coray, T.; Mahley, R.W.; Huang, Y. Astroglial Regulation of Apolipoprotein E Expression in Neuronal Cells. Implications for Alzheimer’s Disease. J. Biol. Chem. 2004, 279, 3862–3868. [Google Scholar] [CrossRef] [PubMed]
- Zhang, L.; Xia, Y.; Gui, Y. Neuronal ApoE4 in Alzheimer’s Disease and Potential Therapeutic Targets. Front. Aging Neurosci. 2023, 15, 1199434. [Google Scholar] [CrossRef] [PubMed]
- Yin, F.; Sancheti, H.; Patil, I.; Cadenas, E. Energy Metabolism and Inflammation in Brain Aging and Alzheimer’s Disease. Free Radic. Biol. Med. 2016, 100, 108–122. [Google Scholar] [CrossRef]
- An, Y.; Varma, V.R.; Varma, S.; Casanova, R.; Dammer, E.; Pletnikova, O.; Chia, C.W.; Egan, J.M.; Ferrucci, L.; Troncoso, J.; et al. Evidence for Brain Glucose Dysregulation in Alzheimer’s Disease. Alzheimer’s Dement. 2018, 14, 318–329. [Google Scholar] [CrossRef]
- Ossenkoppele, R.; van der Flier, W.M.; Zwan, M.D.; Adriaanse, S.F.; Boellaard, R.; Windhorst, A.D.; Barkhof, F.; Lammertsma, A.A.; Scheltens, P.; van Berckel, B.N.M. Differential Effect of APOE Genotype on Amyloid Load and Glucose Metabolism in AD Dementia. Neurology 2013, 80, 359–365. [Google Scholar] [CrossRef]
- de Leeuw, S.M.; Tackenberg, C. Alzheimer’s in a Dish—Induced Pluripotent Stem Cell-Based Disease Modeling. Transl. Neurodegener. 2019, 8, 21. [Google Scholar] [CrossRef] [PubMed]
- Schmid, B.; Prehn, K.R.; Nimsanor, N.; Garcia, B.I.A.; Poulsen, U.; Jørring, I.; Rasmussen, M.A.; Clausen, C.; Mau-Holzmann, U.A.; Ramakrishna, S.; et al. Generation of a Set of Isogenic, Gene-Edited iPSC Lines Homozygous for All Main APOE Variants and an APOE Knock-out Line. Stem Cell Res. 2020, 34, 101349, Erratum in Stem Cell Res. 2020, 48, 102005. [Google Scholar] [CrossRef] [PubMed]
- de Leeuw, S.M.; Kirschner, A.W.T.; Lindner, K.; Rust, R.; Budny, V.; Wolski, W.E.; Gavin, A.C.; Nitsch, R.M.; Tackenberg, C. APOE2, E3, and E4 Differentially Modulate Cellular Homeostasis, Cholesterol Metabolism, and Inflammatory Response in Isogenic iPSC-Derived Astrocytes. Stem Cell Rep. 2022, 17, 110–126. [Google Scholar] [CrossRef] [PubMed]
- Birnbaum, J.H.; Wanner, D.; Gietl, A.F.; Saake, A.; Hock, C.; Nitsch, R.M.; Tackenberg, C. Oxidative Stress and Altered Mitochondrial Protein Expression in the Absence of Amyloid-Beta and Tau Pathology in iPSC-Derived Neurons from Sporadic Alzheimer’s Disease Patients. Stem Cell Res. 2018, 27, 121–130. [Google Scholar] [CrossRef] [PubMed]
- Soutschek, M.; Bianco, A.L.; Galkin, S.; Wüst, T.; Colameo, D.; Germade, T.; Gross, F.; von Ziegler, L.; Bohacek, J.; Germain, P.-L.; et al. A Human-Specific microRNA Controls the Timing of Excitatory Synaptogenesis. bioRxiv 2023. [Google Scholar] [CrossRef]
- Ge, Y.; Shi, X.; Boopathy, S.; McDonald, J.; Smith, A.W.; Chao, L.H. Two Forms of Opa1 Cooperate to Complete Fusion of the Mitochondrial Inner-Membrane. eLife 2020, 9, e50973. [Google Scholar] [CrossRef] [PubMed]
- Xu, Q.; Bernardo, A.; Walker, D.; Kanegawa, T.; Mahley, R.W.; Huang, Y. Profile and Regulation of Apolipoprotein E (ApoE) Expression in the CNS in Mice with Targeting of Green Fluorescent Protein Gene to the ApoE Locus. J. Neurosci. 2006, 26, 4985–4994. [Google Scholar] [CrossRef] [PubMed]
- Xu, Q.; Walker, D.; Bernardo, A.; Brodbeck, J.; Balestra, M.E.; Huang, Y. Intron-3 Retention/Splicing Controls Neuronal Expression of Apolipoprotein E in the CNS. J. Neurosci. 2008, 28, 1452–1459. [Google Scholar] [CrossRef] [PubMed]
- Mahley, R.W. Central Nervous System Lipoproteins: ApoE and Regulation of Cholesterol Metabolism. Arterioscler. Thromb. Vasc. Biol. 2016, 36, 1305–1315. [Google Scholar] [CrossRef]
- Buttini, M.; Masliah, E.; Yu, G.-Q.; Palop, J.J.; Chang, S.; Bernardo, A.; Lin, C.; Wyss-Coray, T.; Huang, Y.; Mucke, L. Cellular Source of Apolipoprotein E4 Determines Neuronal Susceptibility to Excitotoxic Injury in Transgenic Mice. Am. J. Pathol. 2010, 177, 563–569. [Google Scholar] [CrossRef]
- Wang, C.; Najm, R.; Xu, Q.; Jeong, D.E.; Walker, D.; Balestra, M.E.; Yoon, S.Y.; Yuan, H.; Li, G.; Miller, Z.A.; et al. Gain of Toxic Apolipoprotein E4 Effects in Human iPSC-Derived Neurons Is Ameliorated by a Small-Molecule Structure Corrector. Nat. Med. 2018, 24, 647–657. [Google Scholar] [CrossRef] [PubMed]
- Blanchard, J.W.; Akay, L.A.; Davila-Velderrain, J.; von Maydell, D.; Mathys, H.; Davidson, S.M.; Effenberger, A.; Chen, C.-Y.; Maner-Smith, K.; Hajjar, I.; et al. APOE4 Impairs Myelination via Cholesterol Dysregulation in Oligodendrocytes. Nature 2022, 611, 769–779. [Google Scholar] [CrossRef] [PubMed]
- Varum, S.; Rodrigues, A.S.; Moura, M.B.; Momcilovic, O.; Easley, C.A.; Ramalho-Santos, J.; Van Houten, B.; Schatten, G. Energy Metabolism in Human Pluripotent Stem Cells and Their Differentiated Counterparts. PLoS ONE 2011, 6, e20914. [Google Scholar] [CrossRef] [PubMed]
- Wei, Y.; Miao, Q.; Zhang, Q.; Mao, S.; Li, M.; Xu, X.; Xia, X.; Wei, K.; Fan, Y.; Zheng, X.; et al. Aerobic Glycolysis Is the Predominant Means of Glucose Metabolism in Neuronal Somata, Which Protects against Oxidative Damage. Nat. Neurosci. 2023, 26, 2081–2089. [Google Scholar] [CrossRef] [PubMed]
- Soucek, T.; Cumming, R.; Dargusch, R.; Maher, P.; Schubert, D. The Regulation of Glucose Metabolism by HIF-1 Mediates a Neuroprotective Response to Amyloid Beta Peptide. Neuron 2003, 39, 43–56. [Google Scholar] [CrossRef] [PubMed]
- Jayasena, T.; Poljak, A.; Braidy, N.; Smythe, G.; Raftery, M.; Hill, M.; Brodaty, H.; Trollor, J.; Kochan, N.; Sachdev, P. Upregulation of Glycolytic Enzymes, Mitochondrial Dysfunction and Increased Cytotoxicity in Glial Cells Treated with Alzheimer’s Disease Plasma. PLoS ONE 2015, 10, e0116092. [Google Scholar] [CrossRef] [PubMed]
- Zhang, X.; Alshakhshir, N.; Zhao, L. Glycolytic Metabolism, Brain Resilience, and Alzheimer’s Disease. Front. Neurosci. 2021, 15, 662242. [Google Scholar] [CrossRef]
- Zhang, X.; Wu, L.; Swerdlow, R.H.; Zhao, L. Opposing Effects of ApoE2 and ApoE4 on Glycolytic Metabolism in Neuronal Aging Supports a Warburg Neuroprotective Cascade against Alzheimer’s Disease. Cells 2023, 12, 410. [Google Scholar] [CrossRef]
- Qi, G.; Mi, Y.; Shi, X.; Gu, H.; Brinton, R.D.; Yin, F. ApoE4 Impairs Neuron-Astrocyte Coupling of Fatty Acid Metabolism. Cell Rep. 2021, 34, 108572. [Google Scholar] [CrossRef]
- Terada, T.; Obi, T.; Bunai, T.; Matsudaira, T.; Yoshikawa, E.; Ando, I.; Futatsubashi, M.; Tsukada, H.; Ouchi, Y. In Vivo Mitochondrial and Glycolytic Impairments in Patients with Alzheimer Disease. Neurology 2020, 94, e1592–e1604. [Google Scholar] [CrossRef]
- Valla, J.; Yaari, R.; Wolf, A.B.; Kusne, Y.; Beach, T.G.; Roher, A.E.; Corneveaux, J.J.; Huentelman, M.J.; Caselli, R.J.; Reiman, E.M. Reduced Posterior Cingulate Mitochondrial Activity in Expired Young Adult Carriers of the APOE Ε4 Allele, the Major Late-Onset Alzheimer’s Susceptibility Gene. J. Alzheimer’s Dis. 2010, 22, 307–313. [Google Scholar] [CrossRef] [PubMed]
- Chen, H.-K.; Ji, Z.-S.; Dodson, S.E.; Miranda, R.D.; Rosenblum, C.I.; Reynolds, I.J.; Freedman, S.B.; Weisgraber, K.H.; Huang, Y.; Mahley, R.W. Apolipoprotein E4 Domain Interaction Mediates Detrimental Effects on Mitochondria and Is a Potential Therapeutic Target for Alzheimer Disease. J. Biol. Chem. 2011, 286, 5215–5221. [Google Scholar] [CrossRef]
- Orr, A.L.; Kim, C.; Jimenez-Morales, D.; Newton, B.W.; Johnson, J.R.; Krogan, N.J.; Swaney, D.L.; Mahley, R.W. Neuronal Apolipoprotein E4 Expression Results in Proteome-Wide Alterations and Compromises Bioenergetic Capacity by Disrupting Mitochondrial Function. J. Alzheimer’s Dis. 2019, 68, 991–1011. [Google Scholar] [CrossRef] [PubMed]
- Mahley, R.W. Apolipoprotein E4 Targets Mitochondria and the Mitochondria-Associated Membrane Complex in Neuropathology, Including Alzheimer’s Disease. Curr. Opin. Neurobiol. 2023, 79, 102684. [Google Scholar] [CrossRef]
- Mahley, R.W.; Huang, Y. Apolipoprotein e Sets the Stage: Response to Injury Triggers Neuropathology. Neuron 2012, 76, 871–885. [Google Scholar] [CrossRef]
- Westermann, B. Bioenergetic Role of Mitochondrial Fusion and Fission. Biochim. Biophys. Acta (BBA)—Bioenerg. 2012, 1817, 1833–1838. [Google Scholar] [CrossRef] [PubMed]
- Wang, X.; Su, B.; Fujioka, H.; Zhu, X. Dynamin-like Protein 1 Reduction Underlies Mitochondrial Morphology and Distribution Abnormalities in Fibroblasts from Sporadic Alzheimer’s Disease Patients. Am. J. Pathol. 2008, 173, 470–482. [Google Scholar] [CrossRef]
- Yin, J.; Reiman, E.M.; Beach, T.G.; Serrano, G.E.; Sabbagh, M.N.; Nielsen, M.; Caselli, R.J.; Shi, J. Effect of ApoE Isoforms on Mitochondria in Alzheimer Disease. Neurology 2020, 94, e2404–e2411. [Google Scholar] [CrossRef]
- Fang, W.; Xiao, N.; Zeng, G.; Bi, D.; Dai, X.; Mi, X.; Ye, Q.; Chen, X.; Zhang, J. APOE4 Genotype Exacerbates the Depression-like Behavior of Mice during Aging through ATP Decline. Transl. Psychiatry 2021, 11, 507. [Google Scholar] [CrossRef]
- Lee, H.; Cho, S.; Kim, M.-J.; Park, Y.J.; Cho, E.; Jo, Y.S.; Kim, Y.-S.; Lee, J.Y.; Thoudam, T.; Woo, S.-H.; et al. ApoE4-Dependent Lysosomal Cholesterol Accumulation Impairs Mitochondrial Homeostasis and Oxidative Phosphorylation in Human Astrocytes. Cell Rep. 2023, 42, 113183. [Google Scholar] [CrossRef]
- Farmer, B.C.; Williams, H.C.; Devanney, N.A.; Piron, M.A.; Nation, G.K.; Carter, D.J.; Walsh, A.E.; Khanal, R.; Young, L.E.A.; Kluemper, J.C.; et al. APOΕ4 Lowers Energy Expenditure in Females and Impairs Glucose Oxidation by Increasing Flux through Aerobic Glycolysis. Mol. Neurodegener. 2021, 16, 62. [Google Scholar] [CrossRef]
- Sonntag, K.C.; Ryu, W.I.; Amirault, K.M.; Healy, R.A.; Siegel, A.J.; McPhie, D.L.; Forester, B.; Cohen, B.M. Late-Onset Alzheimer’s Disease Is Associated with Inherent Changes in Bioenergetics Profiles. Sci. Rep. 2017, 7, 14038. [Google Scholar] [CrossRef]
- Chemparathy, A.; Le Guen, Y.; Chen, S.; Lee, E.-G.; Leong, L.; Gorzynski, J.E.; Jensen, T.D.; Ferrasse, A.; Xu, G.; Xiang, H.; et al. APOE Loss-of-Function Variants: Compatible with Longevity and Associated with Resistance to Alzheimer’s Disease Pathology. Neuron 2024, 112, 1110–1116.e5. [Google Scholar] [CrossRef]
- Dennis, N.A.; Browndyke, J.N.; Stokes, J.; Need, A.; Burke, J.R.; Welsh-Bohmer, K.A.; Cabeza, R. Temporal Lobe Functional Activity and Connectivity in Young Adult APOE Varepsilon4 Carriers. Alzheimer’s Dement. 2010, 6, 303–311. [Google Scholar] [CrossRef]
- Filippini, N.; MacIntosh, B.J.; Hough, M.G.; Goodwin, G.M.; Frisoni, G.B.; Smith, S.M.; Matthews, P.M.; Beckmann, C.F.; Mackay, C.E. Distinct Patterns of Brain Activity in Young Carriers of the APOE-Epsilon4 Allele. Proc. Natl. Acad. Sci. USA 2009, 106, 7209–7214. [Google Scholar] [CrossRef]
- Bookheimer, S.Y.; Strojwas, M.H.; Cohen, M.S.; Saunders, A.M.; Pericak-Vance, M.A.; Mazziotta, J.C.; Small, G.W. Patterns of Brain Activation in People at Risk for Alzheimer’s Disease. N. Engl. J. Med. 2000, 343, 450–456. [Google Scholar] [CrossRef]
- Venzi, M.; Tóth, M.; Häggkvist, J.; Bogstedt, A.; Rachalski, A.; Mattsson, A.; Frumento, P.; Farde, L. Differential Effect of APOE Alleles on Brain Glucose Metabolism in Targeted Replacement Mice: An [18F]FDG-μPET Study. J. Alzheimer’s Dis. Rep. 2017, 1, 169–180. [Google Scholar] [CrossRef]
- Nuriel, T.; Angulo, S.L.; Khan, U.; Ashok, A.; Chen, Q.; Figueroa, H.Y.; Emrani, S.; Liu, L.; Herman, M.; Barrett, G.; et al. Neuronal Hyperactivity Due to Loss of Inhibitory Tone in APOE4 Mice Lacking Alzheimer’s Disease-like Pathology. Nat. Commun. 2017, 8, 1464. [Google Scholar] [CrossRef]
- Naia, L.; Shimozawa, M.; Bereczki, E.; Li, X.; Liu, J.; Jiang, R.; Giraud, R.; Leal, N.S.; Pinho, C.M.; Berger, E.; et al. Mitochondrial Hypermetabolism Precedes Impaired Autophagy and Synaptic Disorganization in App Knock-in Alzheimer Mouse Models. Mol. Psychiatry 2023, 28, 3966–3981. [Google Scholar] [CrossRef]
- Sercel, A.J.; Sturm, G.; Gallagher, D.; St-Onge, M.-P.; Kempes, C.P.; Pontzer, H.; Hirano, M.; Picard, M. Hypermetabolism and Energetic Constraints in Mitochondrial Disorders. Nat. Metab. 2024, 6, 192–195. [Google Scholar] [CrossRef]




| Primary Antibody | Producer | Cat. No. | Dilution |
| Anti-Oct4 | Cell Signaling | 2890S | 1:200 |
| Anti-Nanog | Thermo Fisher | 14-5768-82 | 1:100 |
| Anti-MAP2 | Synaptic systems | 188011 | 1:500 |
| Secondary Antibody | Producer | Cat. No. | Dilution |
| Dk-α-ms-cy3 | Jackson ImmunoResearch | 715-165-151 | 1:1000 |
| Dk-α-rb-cy5 | Jackson ImmunoResearch | 715-175-152 | 1:1000 |
| Dk-α-rb-Alexa647 | Jackson ImmunoResearch | 715-605-152 | 1:250 |
| Primary Antibody | Producer | Cat. No. | Dilution |
| Anti-MFN1 | Cell Signaling | 14739S | 1:250 |
| Anti-MFN2 | Cell Signaling | 11925S | 1:1000 |
| Anti-FIS1 | Abcam | ab15686 | 1:10,000 |
| Anti-OPA1 | Cell Signaling | 67589S | 1:2000 |
| Anti-GAPDH | Meridian | H86504M | 1:5000 |
| Anti-β-actin | Abcam | Ab6276 | 1:20,000 |
| Secondary Antibody | Producer | Cat. No. | Dilution |
| Dk-α-ms-peroxidase | Jackson ImmunoResearch | 715-035-151 | 1:5000 |
| Dk-α-rb-peroxidase | Jackson ImmunoResearch | 111-035-144 | 1:5000 |
Disclaimer/Publisher’s Note: The statements, opinions and data contained in all publications are solely those of the individual author(s) and contributor(s) and not of MDPI and/or the editor(s). MDPI and/or the editor(s) disclaim responsibility for any injury to people or property resulting from any ideas, methods, instructions or products referred to in the content. |
© 2024 by the authors. Licensee MDPI, Basel, Switzerland. This article is an open access article distributed under the terms and conditions of the Creative Commons Attribution (CC BY) license (https://creativecommons.org/licenses/by/4.0/).
Share and Cite
Budny, V.; Knöpfli, Y.; Meier, D.; Zürcher, K.; Bodenmann, C.; Peter, S.L.; Müller, T.; Tardy, M.; Cortijo, C.; Tackenberg, C. APOE4 Increases Energy Metabolism in APOE-Isogenic iPSC-Derived Neurons. Cells 2024, 13, 1207. https://doi.org/10.3390/cells13141207
Budny V, Knöpfli Y, Meier D, Zürcher K, Bodenmann C, Peter SL, Müller T, Tardy M, Cortijo C, Tackenberg C. APOE4 Increases Energy Metabolism in APOE-Isogenic iPSC-Derived Neurons. Cells. 2024; 13(14):1207. https://doi.org/10.3390/cells13141207
Chicago/Turabian StyleBudny, Vanessa, Yannic Knöpfli, Debora Meier, Kathrin Zürcher, Chantal Bodenmann, Siri L. Peter, Terry Müller, Marie Tardy, Cedric Cortijo, and Christian Tackenberg. 2024. "APOE4 Increases Energy Metabolism in APOE-Isogenic iPSC-Derived Neurons" Cells 13, no. 14: 1207. https://doi.org/10.3390/cells13141207
APA StyleBudny, V., Knöpfli, Y., Meier, D., Zürcher, K., Bodenmann, C., Peter, S. L., Müller, T., Tardy, M., Cortijo, C., & Tackenberg, C. (2024). APOE4 Increases Energy Metabolism in APOE-Isogenic iPSC-Derived Neurons. Cells, 13(14), 1207. https://doi.org/10.3390/cells13141207

