Transcriptomic and Physiological Responses of Qingye Ramie to Drought Stress
Abstract
1. Introduction
2. Materials and Methods
2.1. Plant Material and Drought Treatment
2.2. Determination of Physiological Characterization and Enzyme Activity
2.3. Transcriptome Sequencing and Data Analyzes
2.4. Quantitative Reverse Transcription Polymerase Chain Reaction Analysis
2.5. Statistical Analysis
3. Results
3.1. Morphological and Physiological Evaluation of Qingye Ramie in Response to Drought
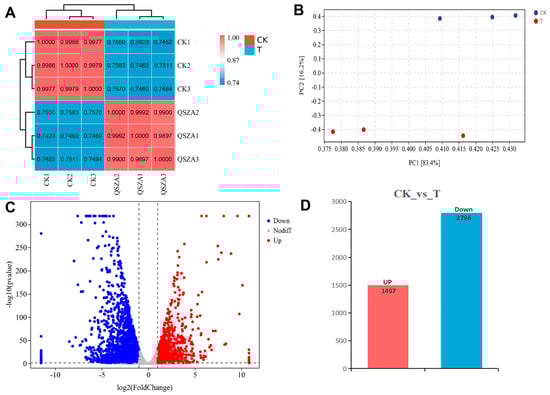
3.2. Transcriptome Sequencing and Assembly
3.3. Functional and Pathway Annotation of Genes Using the Gene Ontology (GO) and Kyoto Encyclopedia of Genes and Genome Databases (KEGG)
3.4. Response of Key Unigenes to Starch and Sucrose, Amino Sugar and Nucleotide Sugar, and Phenylpropanoid Biosynthesis Transduction Processes
3.5. Differentially Expressed Genes Related to Plant Hormones and MAPK Signal Transduction
3.6. Differentially Expressed Genes of Transcription Factors under Drought Stress
3.7. Validation of Differentially Expressed Genes by Quantitative Real-Time RT-PCR
4. Discussion
4.1. Plant Hormone Signaling Transcription Reflects Drought and Normal Conditions in Qingye Ramie
4.2. Response of Phenylpropanoid Biosynthesis and Related Processes to Droughts and Normal Conditions
4.3. Amino Sugar and Nucleotide Sugar Metabolism and Related Processes to Droughts and Normal Conditions
4.4. Starch and Sucrose Metabolism and Processes Related to Droughts and Normal Conditions
5. Conclusions
Supplementary Materials
Author Contributions
Funding
Data Availability Statement
Conflicts of Interest
References
- Fahad, S.; Bano, A. Effect of salicylic acid on physiological and biochemical characterization of maize grown in saline area. Pak. J. Bot. 2012, 44, 1433–1438. [Google Scholar]
- Fahad, S.; Chen, Y.; Saud, S.; Wang, K.; Xiong, D.; Chen, C.; Chao, W.; Shah, F.; Nie, L.; Huang, L. Ultraviolet radiation effect on photosynthetic pigments, biochemical attributes, antioxidant enzyme activity and hormonal contents of wheat. J. Food. Agric. Environ. 2013, 11, 1635–1641. [Google Scholar]
- Fahad, S.; Bajwa, A.A.; Nazir, U.; Anjum, S.A.; Farooq, A.; Zohaib, A.; Sadia, S.; Nasim, W.; Adkins, S.W.; Saud, S.; et al. Crop Production under Drought and Heat Stress: Plant Responses and Management Options. Front. Plant Sci. 2017, 8, 1147. [Google Scholar] [CrossRef] [PubMed]
- Fahad, S.; Adnan, M.; Hassan, S.; Saud, S.; Hussain, S.; Wu, C.; Wang, D.; Hakeem, K.R.; Alharby, H.F.; Turan, V.; et al. Rice Responses and Tolerance to High Temperature. Adv. Rice Res. Abiotic Stress Toler. 2019, 201–224. [Google Scholar]
- Fang, K.; Yang, A.-L.; Li, Y.; Zeng, Z.; Wang, R.; Li, T.; Zhao, Z.; Zhang, H. Native plants change the endophyte assembly and growth of an invasive plant in response to climatic factors. Appl. Environ. Microbiol. 2023, 10, 89. [Google Scholar] [CrossRef]
- Bamagoos, A.A.; Alharby, H.F.; Fahad, S. Biochar coupling with phosphorus fertilization modifies antioxidant activity, osmolyte accumulation and reactive oxygen species synthesis in the leaves and xylem sap of rice cultivars under high-temperature stress. Physiol. Mol. Biol. Plants 2021, 27, 2083–2100. [Google Scholar] [CrossRef]
- Zia, R.; Nawaz, M.; Siddique, M.J.; Hakim, S.; Imran, A. Plant survival under drought stress: Implications, adaptive responses, and integrated rhizosphere management strategy for stress mitigation. Microbiol. Res. 2020, 242, 126626. [Google Scholar] [CrossRef]
- Šimanský, V.; Horák, J.; Juriga, M.; Šrank, D. Soil structure and soil organic matter in water-stable aggregates under different application rates of biochar. Vietnam J. Earth Sci. 2018, 40, 97–108. [Google Scholar] [CrossRef]
- Pan, L.; Zhang, X.; Wang, J.; Ma1, X.; Zhou, M.; Huang, L.; Nie, G.; Wang, P.; Yang, Z.; Li, J. Transcriptional profiles of drought-related genes in modulating metabolic processes and antioxidant defenses in Lolium multiflorum. Front. Plant Sci. 2016, 7, 519. [Google Scholar] [CrossRef]
- Parida, A.K.; Dagaonkar, V.S.; Phalak, M.S.; Umalkar, G.V.; Aurangabadkar, L.P. Alterations in photosynthetic pigments, protein and osmotic components in cotton genotypes subjected to short-term drought stress followed by recovery. Plant Biotechnol. Rep. 2007, 1, 37–48. [Google Scholar] [CrossRef]
- Hmida-Sayari, A.; Gargouri-Bouzid, R.; Bidani, A.; Jaoua, L.; Savouré, A.; Jaoua, S. Overexpression of Δ1-pyrroline-5-carboxylate synthetase increases proline production and confers salt tolerance in transgenic potato plants. Plant Sci. 2005, 169, 746–752. [Google Scholar] [CrossRef]
- Roosens, N.H.; Bitar, F.A.; Loenders, K.; Angenon, G.; Jacobs, M. Overexpression of ornithine-delta-aminotransferase increases proline biosynthesis and confersosmotolerance in transgenic plants. Mol. Breed. 2002, 9, 73–80. [Google Scholar] [CrossRef]
- Yancey, P.H.; Clark, M.E.; Hand, S.C.; Bowlus, R.D.; Somero, G.N. Living with water stress: Evolution of osmolyte systems. Science 1982, 217, 1214–1222. [Google Scholar] [CrossRef] [PubMed]
- Fahad, S.; Hussain, S.; Bano, A.; Saud, S.; Hassan, S.; Shan, D.; Khan, F.A.; Khan, F.U.; Chen, Y.; Wu, C.; et al. Potential role of phytohormones and plant growth-promoting rhizobacteria in abiotic stresses: Consequences for changing environment. Environ. Sci. Pollut. Res. 2015, 22, 4907–4921. [Google Scholar] [CrossRef] [PubMed]
- Liu, S.; Zenda, T.; Dong, A.; Yang, Y.; Wang, N.; Duan, H. Global Transcriptome and Weighted Gene Co-expression Network Analyses of Growth-Stage-Specific Drought Stress Responses in Maize. Front. Genet. 2021, 12, 645443. [Google Scholar] [CrossRef] [PubMed]
- Abreha, K.B.; Enyew, M.; Carlsson, A.S.; Vetukuri, R.R.; Feyissa, T.; Motlhaodi, T.; Ng’uni, D.; Geleta, M. Sorghum in dryland: Morphological, physiological, and molecular responses of sorghum under drought stress. Planta 2021, 255, 20. [Google Scholar] [CrossRef]
- Xu, Y.; Tang, Q.; Dai, Z.; Yang, Z.; Cheng, C.; Deng, C.; Chen, J.; Su, J. Yield components of forage ramie (Boehmeria nivea L.) and their effects on yield. Genet. Resour. Crop Evol. 2019, 66, 1601–1613. [Google Scholar] [CrossRef]
- Tan, L.T.; Yu, C.M.; Chen, P.; Wang, Y.Z.; Zhu, J.J.; Chen, J.K.; Lu, L.X.; Xiong, H.P. Effects of Exogenous Salicylic Acid on Physiological Characteristics and Yield of Ramie Under Drought Stress and Re-watering. J. Nucl. Agric. Sci. 2016, 2, 383–395. [Google Scholar]
- Ozturk, M.; Unal, B.T.; García-Caparrós, P.; Khursheed, A.; Gul, A.; Hasanuzzaman, M. Osmoregulation and its actions during the drought stress inplants. Physiol. Plant. 2020, 172, 1321–1335. [Google Scholar] [CrossRef]
- Liu, F.; Liang, X.; Zhang, S.; Huang, H. Physiological and biochemical characteristics of ramie germplasms under drought stress. Acta Agric. Univ. Jiangxiensis 2000, 22, 11–19. [Google Scholar]
- Rhythm; Sharma, P.; Sardana, V. Physiological and biochemical traits of drought tolerance in Brassica juncea (L.) Czern & Coss. South Afr. J. Bot. 2022, 146, 509–520. [Google Scholar]
- Liu, Y.; Stanturf, J.; Goodrick, S. Trends in global wildfire potential in a changing climate. For. Ecol. Manag. 2010, 259, 685–697. [Google Scholar] [CrossRef]
- Leng, G.; Hall, J. Crop yield sensitivity of global major agricultural countries to droughts and the projected changes in the future. Sci. Total Environ. 2019, 654, 811–821. [Google Scholar] [CrossRef]
- Kumar, R.R.; Goswami, S.; Sharma, S.K.; Kala, Y.K.; Rai, G.K.; Mishra, D.C.; Grover, M.; Singh, G.P.; Pathak, H.; Rai, A.; et al. Harnessing next generation sequencing in climate change: RNA-Seq analysis of heat stress-responsive genes in wheat (Triticum aestivum L.). OMICS 2015, 19, 632–647. [Google Scholar] [CrossRef] [PubMed]
- Jia, Y.; Liu, H.; Qu, Z.; Wang, J.; Wang, X.; Wang, Z.; Yang, L.; Zhang, D.; Zou, D.; Zhao, H. Transcriptome sequencing and iTRAQ of different rice cultivars provide insight into molecular mechanisms of cold-tolerance response in Japonica Rice. Rice 2020, 13, 43. [Google Scholar] [CrossRef]
- Dugasa, M.T.; Feng, X.; Wang, N.H.; Wang, J.; Wu, F. Comparative transcriptome and tolerance mechanism analysis in the two contrasting wheat (Triticum aestivum L.) cultivars in response to drought and salinity stresses. Plant Growth Regul. 2021, 94, 101–114. [Google Scholar] [CrossRef]
- Zhang, X.; Ni, Y.; Xu, D.; Busta, L.; Xiao, Y.; Jetter, R.; Guo, Y. Integrative analysis of the cuticular lipidome and transcriptome of Sorghum bicolor reveals cultivar differences in drought tolerance. Plant Physiol. Biochem. 2021, 163, 285–295. [Google Scholar] [CrossRef]
- Kumar, S.; Ayachit, G.; Sahoo, L. Screening of mungbean for drought tolerance and transcriptome profiling between drought-tolerant and susceptible genotype in response to drought stress. Plant Physiol. Biochem. 2020, 157, 229–238. [Google Scholar] [CrossRef]
- Liu, D.; Liu, M.; Liu, X.L.; Cheng, X.G.; Liang, Z.W. Silicon Priming Created an Enhanced Tolerance in Alfalfa (Medicago sativa L.) Seedlings in Response to High Alkaline Stress. Front. Plant Sci. 2018, 29, 716. [Google Scholar] [CrossRef]
- Chen, J.; Zeng, B.; Zhang, M.; Xie, S.; Wang, G.; Hauck, A.; Lai, J. Dynamic transcriptome landscape of maize embryo and endosperm development. Plant Physiol. 2014, 166, 252–264. [Google Scholar] [CrossRef]
- Zhou, J.; Chen, S.; Shi, W.; David-Schwartz, R.; Li, S.; Yang, F.; Lin, Z. Transcriptome profiling reveals the effects of drought tolerance in Giant Juncao. BMC Plant Biol. 2021, 21, 2. [Google Scholar] [CrossRef]
- Kim, M.; Jeong, S.; Lim, C.W.; Lee, S.C. Mitogen-Activated Protein Kinase CaDIMK1 Functions as a Positive Regulator of Drought Stress Response and Abscisic Acid Signaling in Capsicum annuum. Front. Plant Sci. 2021, 12, 646707. [Google Scholar] [CrossRef] [PubMed]
- Liu, Z.; Li, Y.; Ma, L.; Wei, H.; Zhang, J.; He, X.; Tian, C. Coordinated Regulation of Arbuscular Mycorrhizal Fungi and Soybean MAPK Pathway Genes Improved Mycorrhizal Soybean Drought Tolerance. Mol. Plant-Microbe Interact. 2015, 28, 408–419. [Google Scholar]
- Mohammad, S.; Baohua, L.; Michelle, T.; Ella, K.; Liang, S.; Joseph, R.E.; Daniel, J.K.; Mark, E. Auxin-sensitive Aux/IAA proteins mediate drought tolerance in Arabidopsis by regulating glucosinolate levels. Nat. Commun. 2019, 10, 4021. [Google Scholar]
- Dong, N.Q.; Lin, H.X. Contribution of phenylpropanoid metabolism to plant development and plant-environment interactions. J. Integr. Plant Biol. 2021, 63, 180–209. [Google Scholar] [CrossRef]
- Wang, F.; Niu, H.; Xin, D.; Long, Y.; Wang, G.; Liu, Z.; Li, G.; Zhang, F.; Qi, M.; Ye, Y. OsIAA18, an Aux/IAA Transcription Factor Gene, Is Involved in Salt and Drought Tolerance in Rice. Front. Plant Sci. 2021, 12, 738660. [Google Scholar] [CrossRef] [PubMed]
- Chen, X.; Su, W.; Zhang, H.; Zhan, Y.; Zeng, F. Fraxinus mandshurica 4-coumarate-CoA ligase 2 enhances drought and osmotic stress tolerance of tobacco by increasing coniferyl alcohol content. Plant Physiol. Biochem. 2020, 155, 697–708. [Google Scholar] [CrossRef] [PubMed]
- Xu, W.; Dou, Y.; Geng, H.; Fu, J.; Dan, Z.; Liang, T.; Cheng, M.; Zhao, W.; Zeng, Y.; Hu, Z.; et al. OsGRP3 Enhances Drought Resistance by Altering Phenylpropanoid Biosynthesis Pathway in Rice (Oryza sativa L.). Int. J. Mol. Sci. 2022, 23, 7045. [Google Scholar] [CrossRef]
- Qin, Y.; Li, Q.; An, Q.; Li, D.; Huang, S.; Zhao, Y.; Chen, W.; Zhou, J.; Liao, H. A phenylalanine ammonia lyase from Fritillaria unibracteata promotes drought tolerance by regulating lignin biosynthesis and SA signaling pathway. Int. J. Biol. Macromol. 2022, 31, 574–588. [Google Scholar] [CrossRef]
- Pandey, K.; Kumar, R.S.; Prasad, P.; Pande, V.; Trivedi, P.K.; Shirke, P.A. Coordinated regulation of photosynthesis and sugar metabolism in guar increases tolerance to drought. Environ. Exp. Bot. 2022, 194, 104701. [Google Scholar] [CrossRef]
- Du, Y.; Zhao, Q.; Chen, L.; Yao, X.; Zhang, W.; Zhang, B.; Xie, F. Effect of drought stress on sugar metabolism in leaves and roots of soybean seedlings. Plant Physiol. Biochem. 2020, 146, 1–12. [Google Scholar] [CrossRef]
- Durand, M.; Porcheron, B.; Hennion, N.; Maurousset, L.; Lemoine, R.; Pourtau, N. Water deficit enhances c export to the roots in Arabidopsis thaliana plants with contribution of sucrose transporters in both shoot and roots. Plant Physiol. 2016, 170, 1460–1479. [Google Scholar] [CrossRef] [PubMed]
- Singh, A.; Kumar, P.; Sharma, M.; Tuli, R.; Dhaliwal, H.S.; Chaudhury, A.; Pal, D.; Roy, J. Expression patterns of genes involved in starch biosynthesis during seed development in bread wheat (Triticum aestivum). Mol. Breed. 2015, 35, 184. [Google Scholar] [CrossRef]
- Li, X.-Q.; Zhang, D. Gene expression activity and pathway selection for sucrose metabolism in developing storage root of sweet potato. Plant Cell Physiol. 2003, 44, 630–636. [Google Scholar] [CrossRef] [PubMed]
- Bahaji, A.; Li, J.; Sánchez-López, Á.M.; Baroja-Fernández, E.; Muñoz, F.J.; Ovecka, M.; Almagro, G.; Montero, M.; Ezquer, I.; Etxeberria, E.; et al. Starch biosynthesis, its regulation and biotechnological approaches to improve crop yields. Biotechnol. Adv. 2014, 32, 87–106. [Google Scholar] [CrossRef]
- Zhang, J.; Liu, W.Q.; Xia, H.Q.; Gao, Y.; Tang, Z.H.; Zhang, J.Y.; Li, Z.Y.; Liu, J.R. Effects of soil drought stress on photosynthesis and yield of sweet potato. J. Jiangsu Norm. Univ. Nat. Sci. Ed. 2019, 37, 21–25. [Google Scholar]







Disclaimer/Publisher’s Note: The statements, opinions and data contained in all publications are solely those of the individual author(s) and contributor(s) and not of MDPI and/or the editor(s). MDPI and/or the editor(s) disclaim responsibility for any injury to people or property resulting from any ideas, methods, instructions or products referred to in the content. |
© 2024 by the authors. Licensee MDPI, Basel, Switzerland. This article is an open access article distributed under the terms and conditions of the Creative Commons Attribution (CC BY) license (https://creativecommons.org/licenses/by/4.0/).
Share and Cite
Liu, T.; Fu, Y.; Li, G.; Wang, X.; Qu, X.; Wang, Y.; Zhu, S. Transcriptomic and Physiological Responses of Qingye Ramie to Drought Stress. Agronomy 2024, 14, 301. https://doi.org/10.3390/agronomy14020301
Liu T, Fu Y, Li G, Wang X, Qu X, Wang Y, Zhu S. Transcriptomic and Physiological Responses of Qingye Ramie to Drought Stress. Agronomy. 2024; 14(2):301. https://doi.org/10.3390/agronomy14020301
Chicago/Turabian StyleLiu, Tongying, Yafen Fu, Guang Li, Xin Wang, Xiaoxin Qu, Yanzhou Wang, and Siyuan Zhu. 2024. "Transcriptomic and Physiological Responses of Qingye Ramie to Drought Stress" Agronomy 14, no. 2: 301. https://doi.org/10.3390/agronomy14020301
APA StyleLiu, T., Fu, Y., Li, G., Wang, X., Qu, X., Wang, Y., & Zhu, S. (2024). Transcriptomic and Physiological Responses of Qingye Ramie to Drought Stress. Agronomy, 14(2), 301. https://doi.org/10.3390/agronomy14020301

