Abstract
Background/Objectives: Metabolic Dysfunction-Associated Steatotic Liver Disease (MASLD) is the most common liver disease worldwide, affecting 38% of the adult population globally. Methods: We examined the impact of the Mediterranean Diet and Ultra Processed Food (UPF) intake on the risk of prevalent MASLD in older adults. Results: Our major findings include that increased adherence to a Mediterranean Dietary pattern was associated with a decreased risk of MASLD. Additionally, we found that high UPF intake was associated with an increased risk of MASLD. Furthermore, our study found that even with a high UPF intake, the risk of MASLD decreased if the individual also had a higher Mediterranean Diet intake compared to a lower Mediterranean Diet intake. Conclusions: These results are of particular importance in older people, given the known links between MASLD, metabolic comorbidities and frailty. Public health messaging should focus on promoting Mediterranean dietary habits, and ways to help older people achieve this given the social and economic barriers they may face.
1. Introduction
Metabolic Dysfunction-Associated Steatotic Liver Disease (MASLD) is the most common liver disease worldwide, with an estimated global prevalence of 38% in adults, which is projected to reach 55% by 2040 [1]. In middle-aged people, MASLD confers a significant increase in morbidity and premature mortality via increased rates of cardiovascular disease (CVD) [2,3] as well as the progression of liver disease to cirrhosis and the development of hepatocellular carcinoma [4]. While the link between MASLD, mortality, and CVD is not as clear in older persons as it is in the middle-aged [5,6,7], there are known older person-specific associations including frailty [8] and persistent physical disability [9]. This is of particular concern given the world’s rapid transition towards an older population, with almost twice as many people surviving beyond 80 years now compared to 50 years ago [10,11]. An ageing population results in a greater number of individuals in our community living with chronic diseases, such as MASLD, as well as developing persistent disability and loss of independence [9,12]. These morbidities are a major concern for individuals but also have huge societal and economic impacts, placing a greater burden on our global healthcare system [13,14].
The morbidity associated with an ageing population is in part related to lifestyle factors, including dietary intake which is a well-recognised driver of health status [15]. However, the interplay between dietary patterns and age-related morbidity remains relatively understudied in older adults. It has been demonstrated that healthier dietary patterns—including adherence to the Mediterranean Diet—are associated with improved quality of life [16]. The Mediterranean Diet is a well-established dietary pattern, characterised by a high intake of olive oil, fruit, vegetables, nuts, wholegrains, legumes, and oily fish, and limited consumption of red and processed meat [17]. The benefits of adherence to a Mediterranean Diet in both the prevention and management of patients with MASLD has been well established [18,19], with both North American and European guidelines recommending it for dietary MASLD therapy. This is due to both its association with improvements in cardiovascular health as well as reductions in liver fat [20,21]. In addition, the Mediterranean Diet has been associated with reductions in all-cause mortality [22], CVD [23,24], cognitive impairment and dementia [25], and improved healthy ageing [26]. However, the unique physiological, psychosocial and economic factors that accompany ageing can act as significant barriers to maintaining and achieving a high quality diet in older adults [27].
The ultra-processed food (UPF) classification is a new way to assess ready-to-eat products which have emerged as detrimental to health, [28] and may have particular significance in older adults due to their convenience and accessibility [29]. As defined within the NOVA classification system [30], UPFs are classified as packaged foods that have undergone industrial processing with additives, and which are often provided in sophisticated packaging to create convenient, appealing and affordable products such as biscuits, pastries, confectionary, most breakfast cereals, flavoured yoghurts, many pre-made meals, muesli bars, protein powders, factory-made breads, crackers and soft drinks [31].
The relationship between UPF intake and steatotic liver disease in middle-aged adults is well established. Several studies have demonstrated the increased risk of developing MASLD, type two diabetes mellitus (T2DM) and the metabolic syndrome with increasing UPF intake [32,33,34]. Overall poorer diet quality, in addition to high saturated fat and refined grain intake seem to mediate this association between UPF and MASLD [35]. In addition, high UPF intake has been associated with higher rates of development of metabolic (dysfunction)-associated steatohepatitis (MASH)—the progressive form of steatotic liver disease—among people living with MASLD [36].
However, there remains a paucity of large studies exploring the relationship between dietary patterns and MASLD in older adults. Our group recently established dietary indices to quantify Mediterranean Diet and UPF intake [37] and found that low adherence to the Mediterranean Diet and increased UPF intake were associated with pre-frailty and frailty, highlighting the importance of dietary pattern assessment in this vulnerable population [32]. Using the same cohort, our present study aims to utilise these dietary indices to establish the relationship between dietary intake patterns of older Australians (via Mediterranean Diet adherence and UPF intake) on the risk of prevalent MASLD and its well-established co-morbidities.
2. Methods
2.1. Study Population
This is a post-hoc analysis of the ASPirin in Reducing Events in the Elderly (ASPREE) randomised trial [38] and the ASPREE Longitudinal Study of Older Persons (ALSOP) cohort study [39]. ALSOP collected data at trial baseline, and trial year 3—which was used for this study. Both baseline and outcomes trial data have been published previously [38,40,41,42] In brief, 16,703 Australians aged 70 years or older were recruited through primary care centres and randomised to 100 mg of aspirin or placebo to assess the impact of aspirin on incident CVD, mortality, and disability-free survival (amongst other key adjudicated endpoints). Key inclusion criteria include being free from clinically evident cardiovascular or cerebrovascular disease, self- or physician-reported dementia, having functional independence, and having a life expectancy of greater than five years. All participants provided written informed consent. The ASPREE and ALSOP studies were approved by local ethics committees, and ASPREE registered on ClinicalTrials.gov (NCT01038583) and the International Standard Randomised Controlled Trial Number Registry (ISRCTN83772183).
2.2. Sociodemographic Characteristics, Physical Examination Data, and Laboratory Data
During the ASPREE trial interviews, structured questionnaires and self-reported data were collected at baseline and during follow-up. This included information based on social and medical history, medication use, lifestyle factors (including alcohol intake and cigarette smoking), tests of cognitive function, and quality of life scores. Anthropometric measures were collected and recorded annually, including weight, height, abdominal circumference, blood pressure, and markers of physical function. Blood tests were also performed annually, including a fasting glucose and lipid profile. Additionally, as part of a separate sub-study—the ASPREE Healthy Ageing Biobank [43]—Australian participants were invited to provide serum for storage at both baseline and year 3. This has been used subsequently to determine (amongst others) liver function parameters including gamma-glutamyl transferase (GGT) values. The analysis of the Healthy Ageing Biobank serum was performed centrally at Alfred Health Pathology using an Abbott Alinity ci analyser and Abbott reagents (Abbott Diagnostics, Macquarie Park, NSW, Australia).
2.3. Identifying MASLD
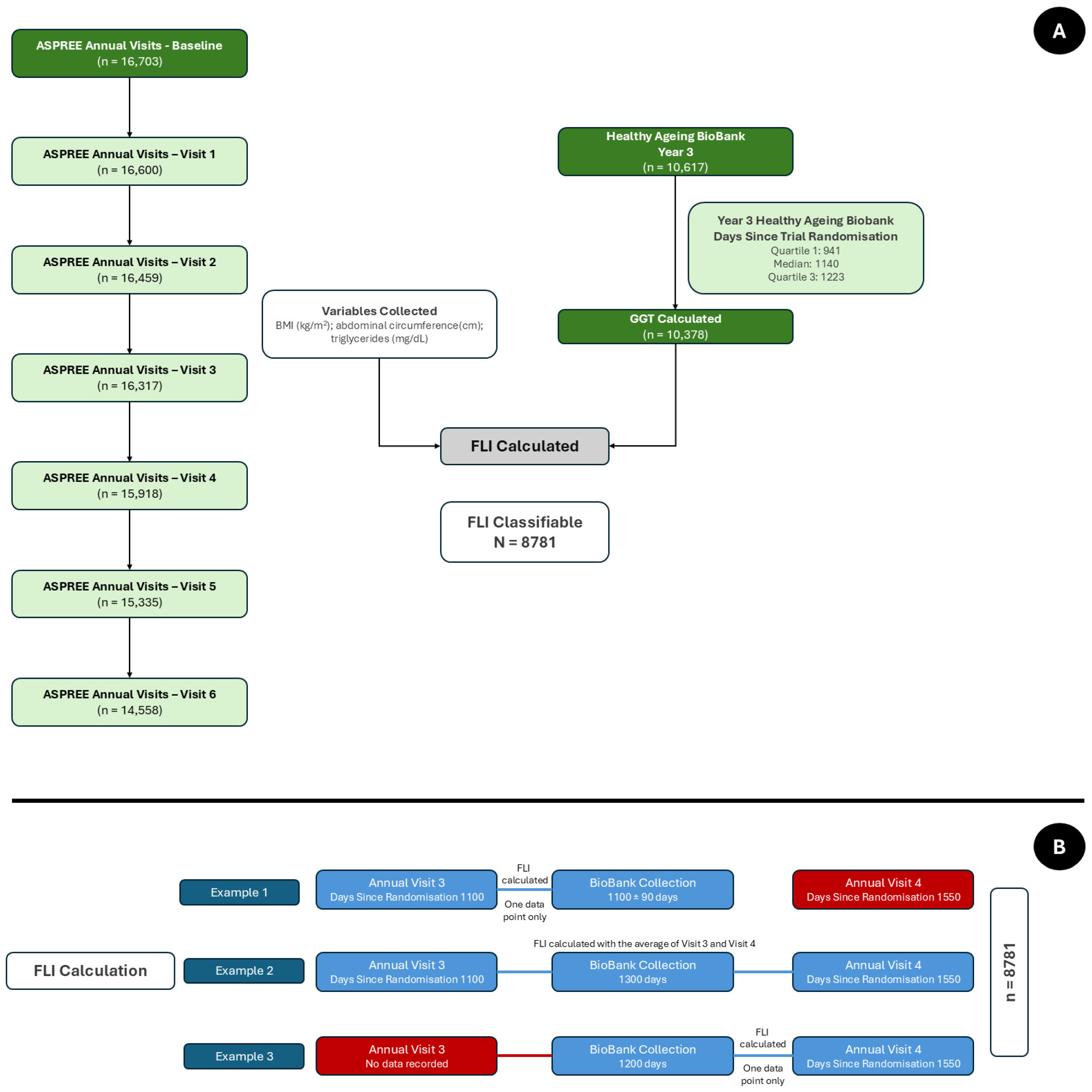
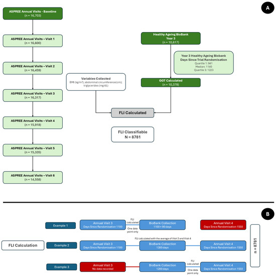
We have previously identified a MASLD group in the ASPREE cohort at baseline [8] by utilising the Fatty Liver Index (FLI), a composite score based on Body Mass Index (BMI), abdominal circumference, serum triglycerides, and GGT [44]. This group was identified based on having their GGT from the Healthy Ageing Biobank [43] collected within 90 days of baseline data collection. For the purposes of this study, we utilised similar principles for GGT data from the Year 3 collection. However, this collection period was wider (i.e., covered more ASPREE data-collection time periods), and so to maximise the accuracy of the calculations we used the following algorithm (see also Figure 1A,B):
Figure 1.
FLI Calculation Process. (A) Collection of FLI variables; (B) Example FLI calculation process.
- 1.
- If the GGT was taken within 90 days of data collection for the other FLI variables (BMI, abdominal circumference, and serum triglycerides), this data was used to calculate the FLI.
- 2.
- If the GGT was taken more than 90 days from a data collection point, the points on either side of the GGT value were averaged (i.e., [BMITimePoint1 + BMITimePoint2]/2) and used.
- 3.
- If one data point was missing when averaging, then the only data point available was used to calculate the FLI.
Following this, those with a FLI of ≥60 were classified as having hepatic steatosis. Individuals were then excluded if they met any of the MASLD exclusion criteria [45] (i.e., drank alcohol in excess of the pre-specified cut-offs of >14 drinks per week [females] or >21 drinks week [males], and/or took a steatogenic medication(s) including tamoxifen, methotrexate, glucocorticoids, or amiodarone). Similarly, if they did not meet one of the pre-specified markers of metabolic dysfunction inherent to the MASLD definition [45], they were also excluded. The data for these exclusion criteria were taken from the same time-points as the FLI calculation. For those with a FLI <60 (i.e., indeterminate or no steatosis), they were kept in the study assigned as no-MASLD comparators irrespective of alcohol or medication intake. A schematic to demonstrate this can be seen in Figure 1 and Figure 2A. If there was either no GGT data available or if the other anthropometric or triglyceride data was more than 1 year from the GGT collection, the FLI was not calculated, and the individual was not evaluated in this study.
Figure 2.
MASLD identification and Dietary Score Calculation. (A) Assignment of MASLD status from those with a calculable FLI; (B) Assignment of UPF and Mediterranean Dietary Scores; (C) Assignment of dietary score tertiles to those with/without MASLD.
2.4. Identifying Dietary Patterns
During the ASPREE clinical trial period, the ALSOP sub-study focusing on lifestyle factors commenced and was followed by further updated questionnaires at year 3 (the basis of this study) and year 5. Year 3 contained a 54-item food frequency questionnaire (FFQ) based on 12-month dietary recall, with detailed methodology described in previous publications [37,46] and with the scoring system and FFQ shown in the Supplementary Materials. This FFQ was used to generate both a Mediterranean Diet adherence score (ASPREE-MDS) and UPF intake score (ASPREE-UPF) in the ALSOP population [37], which are used here to assess for the relationship between dietary intake and MASLD. In brief, the ASPREE-MDS was coded based on relative adherence to Mediterranean Diet Principles, where a higher score indicates greater adherence (maximum possible score 18). The ASPREE-UPF was based on the frequency and variety of UPFs consumed by the respondents, with higher scores indicating a larger quantity and/or variety of UPF intake (maximum possible score 25) with UPF being defined by NOVA classification system. This can be seen in brief in Figure 2B. The ASPREE FFQ does not include any data on portion size—therefore, caloric intake cannot be calculated. These scores are primarily built to be internally consistent within the population, rather than extrapolating to specific total or percentage energy values for individual nutrients or dietary components, comparing members of the population with one another. As such, analysis of these scores was conducted using tertiles, with the lowest tertile of each score as the reference value (i.e., the lowest tertile of UPF implies less UPF intake than the middle and top tertile; the lowest tertile of Mediterranean Diet Score implies the lowest adherence to these dietary principles). These tertiles were calculated only on the subpopulation with a FLI score (Figure 2C).
2.5. Statistical Approach
Data were compared using a one-way ANOVA or Kruskall-Wallis (for continuous variables) or a Chi-squared test (for categorical variables). When examining associations between both known covariates and the dietary scores in tertiles and their associations with the presence of MASLD, Poisson regression (with robust variance) was used to estimate prevalence relative risk ratios. The initial model utilised the dietary pattern tertiles in isolation, before additional covariate adjustments (including for age, sex, cardiometabolic comorbidities, educational attainment, and frailty [assessed by a deficit accumulation frailty index [47]]) were included. The deficit accumulation frailty index is a 67-item score generated yearly in ASPREE, based on the principles of Rockwood et al. [48]. More details can be seen in the derivation and validation paper published in 2022 [47]. Direct components of the FLI (BMI and abdominal circumference) were not included in any of the regression models. Subsequently, univariate relationships between the ASPREE-UPF and ASPREE-MDS tertiles with the individual components of the FLI (BMI, abdominal circumference, serum triglycerides, and GGT) were evaluated using linear regression. A p < 0.05 was considered statistically significant. Analyses were performed using Stata software v17.0 (Stata Corp LLC, College Station, TX, USA).
3. Results
3.1. Final Study Population
A total of 6753 participants still living at home had both a FLI classifiable using MASLD criteria and valid dietary scores using Year 3 ASPREE (BMI, abdominal circumference, serum triglycerides), ALSOP (dietary scores), and biochemistry (GGT) data.
The median (IQR) age of all participants was 76.74 (74.57–80.02), 45% were male and 98.8% were Caucasian. The mean BMI (±SD) of the cohort was 27.28 ± 4.36 kg/m2, 37.4% were overweight or obese. General characteristics of the participants stratified by FLI can be seen in Table 1 (comparing no-MASLD [FLI < 30], indeterminate MASLD [FLI 30–60) and MASLD [FLI ≥ 60]). The median (IQR) ASPREE-MDS was 11.10 (9.98–12.68), and the median (IQR) UPF score was 6.06 (5.00–7.25).
Table 1.
Overall Population Data.
3.2. MASLD and the Mediterranean Diet
A Poisson regression model with robust variance was constructed to examine the effect of both dietary pattern intakes on the risk of MASLD (FLI ≥ 60) compared with no-MASLD (FLI < 30) (Table 2, Table 3 and Table 4). Compared to those in the lowest tertile of Mediterranean Diet Scores (ASPREE-MDS), participants with in the higher tertiles of ASPREE-MDS–i.e., those with greater adherence to a Mediterranean Diet pattern–were at a significantly lower risk of having MASLD (Q2 0.86 [0.79–0.92], p < 0.001 and Q3 0.71 [0.65–0.77], p < 0.001) (Table 2). When adjusted for age and sex, higher ASPREE-MDS continued to be associated with a lower risk of MASLD (Q2 0.88 [0.82–0.95], p = 0.001, Q3 0.74 [0.68–0.80], p < 0.001). When fully adjusting for variables of interest (diabetes, hypertension, chronic kidney disease, frailty and education level), higher ASPREE-MDS continued to carry a lower risk of MASLD (Q3 0.90 [0.83–0.97], p = 0.006].
Table 2.
MASLD + Mediterranean Diet (Poisson Regression).
Table 3.
MASLD + Ultra Processed Food (Poisson Regression).
Table 4.
MASLD + Mediterranean Diet + Ultra Processed Food (Poisson Regression).
3.3. MASLD and Ultra-Processed Foods
Participants with higher UPF intake were at a significantly higher risk of having MASLD (Q2 1.16 [1.07–1.27], p < 0.001 and Q3 1.25 [1.16–1.36], p < 0.001) (Table 3). When adjusted for age and sex, higher UPF intake continued to be associated with a higher risk of MASLD (Q2 1.13 [1.04–1.23], p = 0.003, Q3 1.16 [1.07–1.26], p < 0.001). When adjusting for the same key variables of interest, higher UPF intake continued to carry a higher risk of MASLD (Q2 1.12 [1.04–1.21], p = 0.002 and Q3 1.13 [1.05–1.22], p = 0.001).
3.4. MASLD and Both Dietary Scores
When incorporating both diet scores (ASPREE-MDS and ASPREE-UPF) into the same Poisson regression model, the results were similar to the analysis of individual dietary scores (Table 4). A greater adherence to the Mediterranean Diet led to a significantly lower risk of MASLD, but only for those participants with the highest ASPREE-MDS (Q3 0.88 [0.82–0.96] p = 0.002). Like our previous results, a higher intake of UPFs was associated with a higher risk of MASLD including when adjusting for UPF tertiles as well as known MASLD risk factors (Q2 1.13 [1.05–1.21], p = 0.001, Q3 1.16 [1.06–1.23], p = 0.001).
3.5. Sensitivity Analysis with Alternative FLI Cut-Off
When adjusting the same model to include FLI <60 (grouping participants with indeterminate and no-MASLD), the results were similar. Participants with highest ASPREE-MDS (Q3) were at a higher risk of having MASLD (0.90 [0.81–0.97] p = 0.014) even when adjusted for age, sex and other co-morbidities (Table 5). Similarly, participants with higher UPF intake were at a higher risk of MASLD (Q2 1.17 [1.07–1.27], p = 0.001 and Q3 1.18 [1.08–1.29], p < 0.001) when adjusted for all variables (Table 6).
Table 5.
MASLD vs. Indeterminate/No-MASLD + Mediterranean Diet (Poisson Regression).
Table 6.
MASLD vs. Indeterminate/No-MASLD + Ultra-processed Food (Poisson Regression).
Additionally, in an exploratory analysis of the unadjusted relationship between those with MASLD versus those with indeterminate and no-MASLD (FLI ≥ 60 vs. FLI < 60), the presence of MASLD increased with higher UPF intake and decreased with higher Mediterranean Diet adherence (Table 7).
Table 7.
Unadjusted “Heat Map” of rates by MASLD by tertile.
3.6. Relationship Between Dietary Scores and FLI Components
A linear regression was performed to examine each individual component of the FLI score, and the impact that both diets had on these variables. A higher ASPREE-MDS was associated with lower triglycerides (Q2 −6.30 [−9.29–−3.30], p < 0.001 and Q3 −10.27 [−13.30–−7.24], p < 0.001), lower BMI (Q3 −0.72 [−0.97–−0.46], p < 0.001) and a lower waist circumference (Q2 −0.74 [−1.40–−0.08], p = 0.029 and Q3 −2.05 [−2.73–−2.39], p < 0.001). Higher Mediterranean Diet intake was not associated with a lower GGT (Table 8). A higher UPF intake was associated with higher triglycerides (Q2 4.47 [1.44–7.51], p = 0.004, Q3 4.21 [1.13–7.29], p = 0.007), higher BMI (Q2 0.37 [0.12–0.63], p = 0.004, Q3 0.36 [0.10–0.62], p = 0.006) and a higher waist circumference (Q2 0.95 [0.29–1.62] p = 0.005, Q3 1.07 [0.39–1.75], p = 0.002) (Table 9). Higher UPF intake was not associated with higher GGT.
Table 8.
Linear Regression Mediterranean Diet.
Table 9.
Linear Regression Ultra Processed Foods.
4. Discussion
Our study looked at intake of both the Mediterranean Diet and Ultra-Processed Foods in older adults and found significant associations with the prevalence of steatotic liver disease. In this work focusing on relatively healthy community-dwelling older adults, we found that both a higher intake of the Mediterranean Diet and a lower intake of UPFs were associated with a decreased risk of having MASLD. Additionally, we found that individuals who had a higher adherence to the Mediterranean Diet, even with a concurrent high UPF intake, had a decreased presence of MASLD. These results contribute valuable knowledge to the existing literature through both providing initial data for future prospective studies as well as supporting some public health dietary recommendations for older persons.
The link between adherence to a Mediterranean Diet pattern and a lower risk of MASLD among middle-aged adults has been well recognised in the literature. Previous work has established that the Mediterranean Diet reduces liver steatosis, improves insulin sensitivity, reduces the severity of liver disease and reduces the likelihood of MASH in adults with MASLD [19,49,50]. However, there is a distinct paucity of evidence looking at the effect of the Mediterranean Diet on MASLD specifically in older adults. Our study has demonstrated that people who had a greater adherence to the Mediterranean Diet were at a significantly lower risk of having MASLD. When adjusting for age, sex and variables known to be associated with MASLD, such as diabetes, hypertension and chronic kidney disease, this finding remained consistent. In addition, we demonstrated that higher Mediterranean Diet intake was associated with lower triglycerides, lower BMI and a lower waist circumference in older adults.
Previous studies have also established the link between UPF intake and steatotic liver disease. In addition to an increased risk of developing T2DM and the metabolic syndrome with high UPF intake [32,33,34], one study used vibration-controlled transient elastography (VCTE) to demonstrate that high UPF consumption is positively associated with hepatic steatosis [51]. Moreover, high UPF intake has been associated with higher rates of development of MASH among persons living with MASLD [36]. Our study demonstrated that higher UPF intake was associated with a higher presence of MASLD. This association remained true even when adjusting for known variables that contribute to the development of MASLD. This relationship appears to be incremental in nature, i.e., the more UPF intake, the greater the risk of MASLD. Furthermore, higher UPF intake was associated with higher triglycerides, higher BMI and a higher waist circumference.
Interestingly, our study found that even with a high UPF intake, the risk of MASLD is decreased if the individual also has a higher MDS compared to a lower MDS (Table 7). This is a novel finding, as there is currently a lack of data in the literature comparing UPF and Mediterranean Diet directly, and their association with the risk of MASLD in older adults. This finding highlights the particular significance of the Mediterranean Diet and its potent anti-inflammatory and anti-oxidative effects [52,53], perhaps indicating a protective mechanism against MASLD in the presence of other lifestyle related risk factors such as UPFs. Mechanistically, there are multiple known phytochemicals found in our food which may influence the development of steatosis and ameliorate dyslipidemia, including isoflavones [54,55,56] (often found in legumes), the polyphenols found in extra virgin olive oil [57,58], and other bioactive compounds found in many of the plant-based foods commonly consumed in the Mediterranean Diet [59]. Similarly, the Mediterranean Diet may have beneficial effects on the gut microbiome [60], which is potentially causative (or protective) for the development of MASLD [61]. This protective effect of the Mediterranean Diet even in the context of higher UPF intake also highlights the importance of overall dietary quality and the context in which foods are consumed, rather than individual nutrients being considered in isolation. This is an area that warrants further research, as does evaluating whether particular classes of UPFs are at a greater risk of being associated with MASLD.
The dietary choices of older individuals in the community are influenced by numerous factors associated with ageing including financial stress, appetite and taste changes, social isolation, and poor mobility [16,62]. The concept of food insecurity, which is defined as the lack of consistent access to enough safe and nutritious food to maintain a healthy life, is increasingly being recognised as a factor that influences overall metabolic health [63,64]. In developed nations, food insecurity has been associated with MASLD, advanced liver fibrosis, and all-cause mortality, particularly in low-income adults [64,65,66]. Research has also shown that food insecurity is associated with low adherence to a Mediterranean Diet [67,68,69] as well as malnutrition in older adults [70]. In addition, a recent study found that in high socio-demographic index countries, food insecurity and the consumption of UPFs were associated with higher MASLD prevalence [71]. Our study confirms the well-established link between MASLD and UPFs, but more importantly, it highlights that the association is also strong in older people. As such, the convenience, longer shelf-life and inexpensive nature of UPFs may present as attractive dietary options for this population group. Social and economic drivers of UPF intake in older adults warrants further exploration to allow targeted public health messaging to convey the importance of healthy dietary patterns.
Our study has numerous strengths, including its large sample size which is uniquely composed of older adults, its rigorous and comprehensive data collection from recruitment through to follow up, its robust dietary and lifestyle questionnaires, its ability to identify those with MASLD, and thus subsequent capacity to draw robust associations between MASLD and dietary intake in older adults. We also only included older persons living at home (rather than in aged care facilities), likely reflecting their longer-term pattern of eating. There are, however, a few limitations to our study. The use of FLI to identify those with MASLD is a limitation in the diagnosis of steatotic liver disease rather than the gold-standard of liver biopsy or radiology. However, the FLI has been previously validated as an indicator of hepatic steatosis in large epidemiologic studies, including in a study with a very similar population group (predominantly older, Caucasian adults) to ours [72]. Additionally, while we used the dietary scores established in a similar study by our group, these scores have several limitations [37]. Given that the scores were derived from the ASPREE dietary questionnaire, and not a validated food frequency questionnaire, we did not have information on the quantities of food eaten, only the frequencies. This limited our ability to apply and compare with previously used epidemiological dietary scores, as well as limiting our understanding of whether there are threshold quantities of important dietary components for either benefit or risk or are related to total calorie intake. Furthermore, the ASPREE-dietary questionnaire was self-reported, based on the previous 12 months of food intake, potentially leading to recall bias. An additional limitation is that the ASPREE cohort represents a relatively healthy group of older adults, which may skew the data away from population norms of UPF intake, Mediterranean Diet adherence, and indeed the prevalence of MASLD. However, this is somewhat mitigated against by using the population as their own controls for both UPF intake and the MDS and represents a population of older adults still living at home who are most likely to be the target of dietary and lifestyle interventions. An additional limitation inherent to this study design is the lack of potential biomarker discovery to evaluate any specific protective factors found in the Mediterranean Diet for those also eating significant quantities of UPFs; future biomarker-driven mechanistic work would be valuable. Finally, this population was predominantly Caucasian, limiting the ability to apply these findings to other ethnicities.
5. Conclusions
In conclusion, higher adherence to a Mediterranean Diet and lower UPF intake are associated with a reduced risk of prevalent steatotic liver disease in older people, even when adjusting for variables known to be associated with MASLD. These results are of particular importance in older people, given the known links between MASLD and metabolic comorbidities and frailty [8]. Public health messaging should focus on promoting Mediterranean dietary habits, and ways to help older people achieve this given the social and economic barriers they may face.
Supplementary Materials
The following supporting information can be downloaded at: https://www.mdpi.com/article/10.3390/nu17091415/s1, Table S1: Food frequency questionnaire used in ASPREE longitudinal study of older persons (ALSOP); Table S2: ASPREE-UPF components and scoring; Table S3: ASPREE-MDS components and scoring.
Author Contributions
Conceptualization: I.C., D.C.-C., W.W.K. and S.K.R. Data Curation: D.C.-C. Formal Analysis: I.C., D.C.-C., J.A.F., E.S.G., N.V. and A.Z.Z.P. Funding Acquisition: H.G.S., R.L.W., A.J.O. and J.J.M. Investigation: I.C., D.C.-C., J.A.F., A.Z.Z.P., R.L.W., A.J.O., W.W.K. and S.K.R. Methodology: I.C., D.C.-C., J.A.F., E.S.G., A.Z.Z.P., A.M., W.W.K. and S.K.R. Writing (Original Draft): I.C., D.C.-C., W.W.K. and S.K.R. Writing (Review and Editing): I.C., D.C.-C., J.A.F., E.S.G., H.G.S., A.Z.Z.P., A.M., N.J., N.V., R.L.W., A.J.O., J.J.M., W.W.K. and S.K.R. All authors have read and agreed to the published version of the manuscript.
Funding
The ASPREE clinical trial was supported by the National Institute on Aging and the National Cancer Institute at the National Institutes of Health (U01AG029824, U19AG062682); the NHMRC (334047, 1127060); Monash University; and the Victorian Cancer Agency. The ALSOP was supported by funding from Monash University, ANZ Trustees, the Wicking Trust, and the Mason Foundation. Abbott Diagnostics provided a grant for the measurement of laboratory parameters. I.C. and D.C-C. are supported by Australian RTP Scholarships. J.A.F. is supported by a Crohn’s and Colitis Australia PhD scholarship and Australian RTP Scholarship. No funding sources were involved in the design or conduct of the study; collection, management, or analysis of the data; interpretation of the results; preparation, review, or approval of the manuscript; or decision to submit it for publication.
Institutional Review Board Statement
The initial ASPREE trial was approved by both the Monash University Human Research Ethics Committee (MUHREC #2006/745MC) on 26th September 2006 and US IRB00002519 on 20th of January 2010, along with other allied institution ethics committees. The ALSOP was also approved by MUHREC (CF11/1100 and CF11/1935 on 14th June 2011 & 7th October 2011 respectively). Both were conducted in accordance with the Declaration of Helsinki.
Informed Consent Statement
Written and informed consent was provided by all participants in the ASPREE trial and ALSOP study.
Data Availability Statement
The original contributions presented in this study are included in the article/Supplementary Materials, further inquiries can be directed to the corresponding author/s.
Conflicts of Interest
The authors declare no conflict of interest.
References
- Younossi, Z.M.; Kalligeros, M.; Henry, L. Epidemiology of Metabolic Dysfunction-Associated Steatotic Liver Disease. Korean J. Hepatol. 2024, 31, S32. [Google Scholar] [CrossRef] [PubMed]
- Targher, G.; Byrne, C.D.; Leonardo, A.; Gaicomo, Z.; Barbui, C. Non-alcoholic fatty liver disease and risk of incident cardiovascular disease: A meta-analysis. J. Hepatol. 2016, 65, 589–600. [Google Scholar] [CrossRef] [PubMed]
- Vaz, K.; Kemp, W.; Majeed, A.; Lubel, J.; Magliano, D.J.; Glenister, K.M.; Bourke, L.; Simmons, D.; Roberts, S.K. NAFLD and MAFLD independently increase the risk of major adverse cardiovascular events (MACE): A 20-year longitudinal follow-up study from regional Australia. Hepatol. Int. 2024, 18, 1135–1143. [Google Scholar] [CrossRef]
- Mantovani, A.; Scorletti, E.; Mosca, A.; Alisi, A.; Byrne, C.D.; Targher, G. Complications, morbidity and mortality of nonalcoholic fatty liver disease. Metabolism 2020, 111, 154170. [Google Scholar] [CrossRef]
- Clayton-Chubb, D.; Roberts, S.K.; Majeed, A.; Woods, R.L.; Tonkin, A.M.; Nelson, M.R.; Chan, A.T.; Ryan, J.; Tran, C.; Hodge, A.; et al. Associations between MASLD, atrial fibrillation, cardiovascular events, mortality and aspirin use in older adults. Geroscience 2025, 47, 1303–1318. [Google Scholar] [CrossRef]
- van Kleef, L.A.; Sonneveld, M.J.; Kavousi, M.; Ikram, M.A.; de Man, R.A.; de Knegt, R.J. Fatty liver disease is not associated with increased mortality in the elderly: A prospective cohort study. Hepatology 2023, 77, 585–593. [Google Scholar] [CrossRef]
- Golabi, P.; Paik, J.; Reddy, R.; Bugianesi, E.; Trimble, G.; Younossi, Z.M. Prevalence and long-term outcomes of non-alcoholic fatty liver disease among elderly individuals from the United States. BMC Gastroenterol. 2019, 19, 56. [Google Scholar] [CrossRef]
- Clayton-Chubb, D.; Kemp, W.W.; Majeed, A.; Lubel, J.S.; Woods, R.L.; Tran, C.; Ryan, J.; Hodge, A.; Schneider, H.G.; McNeil, J.J.; et al. Metabolic dysfunction-associated steatotic liver disease in older adults is associated with frailty and social disadvantage. Liver Int. 2024, 44, 39–51. [Google Scholar] [CrossRef]
- Clayton-Chubb, D.; Kemp, W.W.; Majeed, A.; Woods, R.L.; Ryan, J.; Murray, A.M.; Chong, T.T.J.; Lubel, J.S.; Tran, C.; Hodge, A.D.; et al. Late-Life Metabolic Dysfunction-Associated Steatotic Liver Disease and its Association With Physical Disability and Dementia. J. Gerontol. Ser. A Biol. Sci. Med. Sci. 2024, 79, glae011. [Google Scholar] [CrossRef]
- Bongaarts, J. Human population growth and the demographic transition. Philos. Trans. R. Soc. B Biol. Sci. 2009, 364, 2985–2990. [Google Scholar] [CrossRef]
- Christensen, K.; Doblhammer, G.; Rau, R.; Vaupel, J.W. Ageing populations: The challenges ahead. Lancet 2009, 374, 1196–1208. [Google Scholar] [CrossRef] [PubMed]
- Fong, J.G. Disability incidence and functional decline among older adults with major chronic diseases. BMC Geriatr. 2019, 19, 323. [Google Scholar] [CrossRef]
- Fried, T.R.; Bradley, E.H.; WIlliams, C.S.; Tinetti, M.E. Functional Disability and Health Care Expenditures for Older Persons. Arch. Intern. Med. 2001, 161, 2602–2607. [Google Scholar] [CrossRef]
- Wolff, J.L.; Starfield, B.; Anderson, G. Prevalence, Expenditures, and Complications of Multiple Chronic Conditions in the Elderly. Arch. Intern. Med. 2002, 162, 2269–2276. [Google Scholar] [CrossRef]
- English, L.K.; Ard, J.D.; Bailey, R.L.; Bates, M.; Bazzano, L.A.; Boushey, C.J.; Brown, C.; Butera, G.; Callahan, E.H.; Jesus, J.d.; et al. Evaluation of Dietary Patterns and All-Cause Mortality. JAMA Netw. Open 2021, 4, 2122277. [Google Scholar] [CrossRef]
- Govindaraju, T.; Sahle, B.W.; McCaffrey, T.A.; McNeil, J.J.; Owen, A.J. Dietary Patterns and Quality of Life in Older Adults: A Systematic Review. Nutrients 2018, 10, 971. [Google Scholar] [CrossRef]
- Trichopoulou, A.; Martínez-González, M.A.; Tong, T.Y.N.; Forouhi, N.G.; Khandelwal, S.; Prabhakaran, D.; Mozaffarian, D.; de Lorgeril, M. Definitions and potential health benefits of the Mediterranean diet: Views from experts around the world. BMC Med. 2014, 12, 112. [Google Scholar] [CrossRef]
- Suárez, M.; Boqué, N.; Del Bas, J.M.; Mayneris-Perxachs, J.; Arola, L.; Caimari, A. Mediterranean Diet and Multi-Ingredient-Based Interventions for the Management of Non-Alcoholic Fatty Liver Disease. Nutrients 2017, 9, 1052. [Google Scholar] [CrossRef]
- Ryan, M.; Itsiopoulos, C.; Thodis, T.; Ward, G.; Trost, N.; Hofferberth, S.; O’Dea, K.; Desmond, P.; Johnson, N.; Wilson, A. The Mediterranean diet improves hepatic steatosis and insulin sensitivity in individuals with non-alcoholic fatty liver disease. J. Hepatol. 2013, 59, 138–143. [Google Scholar] [CrossRef]
- Liver, E.A.f.t.S.o.t.; Diabetes, E.A.f.t.S.o.; Obesity, E.A.f.t.S.o. EASL-EASD-EASO Clinical Practice Guidelines on the Management of Metabolic Dysfunction-Associated Steatotic Liver Disease (MASLD). Obes. Facts 2024, 17, 374–443. [Google Scholar] [CrossRef]
- Rinella, M.E.; Neuschwander-Tetri, B.A.; Siddiqui, M.S.; Abdelmalek, M.F.; Caldwell, S.; Barb, D.; Kleiner, D.E.; Loomba, R. AASLD Practice Guidance on the clinical assessment and management of nonalcoholic fatty liver disease. Hepatology 2023, 77, 1797–1835. [Google Scholar] [CrossRef]
- Eleftheriou, D.; Benetou, V.; Trichopoulou, A.; La Vecchia, C.; Bamia, C. Mediterranean diet and its components in relation to all-cause mortality: Meta-analysis. Br. J. Nutr. 2018, 120, 1081–1097. [Google Scholar] [CrossRef]
- Widmer, R.J.; Flammer, A.J.; Lerman, L.O.; Lerman, A. The Mediterranean diet, its components, and cardiovascular disease. Am. J. Med. 2015, 128, 229–238. [Google Scholar] [CrossRef]
- Estruch, R.; Ros, E.; Salas-Salvadó, J.; Covas, M.-I.; Corella, D.; Arós, F.; Gómez-Gracia, E.; Ruiz-Gutiérrez, V.; Fiol, M.; Lapetra, J.; et al. Primary Prevention of Cardiovascular Disease with a Mediterranean Diet Supplemented with Extra-Virgin Olive Oil or Nuts. N. Engl. J. Med. 2018, 378, e34. [Google Scholar] [CrossRef]
- Psaltopoulou, T.; Sergentanis, T.N.; Panagiotakos, D.B.; Sergentanis, I.N.; Kosti, R.; Scarmeas, N. Mediterranean diet, stroke, cognitive impairment, and depression: A meta-analysis. Ann. Neurol. 2013, 74, 580–591. [Google Scholar] [CrossRef]
- Andreo-López, M.C.; Contreras-Bolívar, V.; Muñoz-Torres, M.; García-Fontana, B.; García-Fontana, C. Influence of the Mediterranean Diet on Healthy Aging. Int. J. Mol. Sci. 2023, 24, 4491. [Google Scholar] [CrossRef]
- Whitelock, E.; Ensaff, H. On Your Own: Older Adults’ Food Choice and Dietary Habits. Nutrients 2018, 10, 413. [Google Scholar] [CrossRef]
- Fang, Z.; Rossato, S.L.; Hang, D.; Khandpur, N.; Wang, K.; Lo, C.-H.; Willett, W.C.; Giovannucci, E.L.; Song, M. Association of ultra-processed food consumption with all cause and cause specific mortality: Population based cohort study. BMJ 2024, 385, e078476. [Google Scholar] [CrossRef]
- Lane, M.M.; Gamage, E.; Du, S.; Ashtree, D.N.; McGuinness, A.J.; Gauci, S.; Baker, P.; LawrFence, M.; Rebholz, C.M.; Srour, B.; et al. Ultra-processed food exposure and adverse health outcomes: Umbrella review of epidemiological meta-analyses. BMJ 2024, 384, e077310. [Google Scholar] [CrossRef]
- Monteiro, C.A.; Cannon, G.; Lawrence, M.; Costa Louzada, M.D.; Pereira Machado, P. Ultra-Processed Foods, Diet Quality, and Health Using the NOVA Classification System; FAO: Rome, Italy, 2019; Volume 48. [Google Scholar]
- Monteiro, C.A.; Cannon, G.; Levy, R.B.; Moubarac, J.C.; Louzada, M.L.; Rauber, F.; Khandpur, N.; Cediel, G.; Neri, D.; Martinez-Steele, E.; et al. Ultra-processed foods: What they are and how to identify them. Public Health Nutr. 2019, 22, 936–941. [Google Scholar] [CrossRef]
- Grinshpan, L.S.; Eilat-Adar, S.; Ivancovsky-Wajcman, D.; Kariv, R.; Gillon-Keren, M.; Zelber-Sagi, S. Ultra-processed food consumption and non-alcoholic fatty liver disease, metabolic syndrome and insulin resistance: A systematic review. JHEP Rep. 2024, 6, 100964. [Google Scholar] [CrossRef] [PubMed]
- Henney, A.E.; Gillespie, C.S.; Alam, U.; Hydes, T.J.; Cutherbertson, D.J. Ultra-Processed Food Intake Is Associated with Non-Alcoholic Fatty Liver Disease in Adults: A Systematic Review and Meta-Analysis. Nutrients 2023, 15, 2266. [Google Scholar] [CrossRef]
- Zhang, S.; Gan, S.; Zhang, Q.; Liu, L.; Meng, G.; Yao, Z.; Wu, H.; Gu, Y.; Wang, Y.; Zhang, T.; et al. Ultra-processed food consumption and the risk of non-alcoholic fatty liver disease in the Tianjin Chronic Low-grade Systemic Inflammation and Health Cohort Study. Int. J. Epidemiol. 2021, 51, 237–249. [Google Scholar] [CrossRef]
- Liu, Z.; Huang, H.; Zeng, Y.; Chen, Y.; Xu, C. Association between ultra-processed foods consumption and risk of non-alcoholic fatty liver disease: A population-based analysis of NHANES 2011–2018. Br. J. Nutr. 2022, 130, 996–1004. [Google Scholar] [CrossRef]
- Ivancovsky-Wajcman, D.; Fliss-Isakov, N.; Webb, M.; Bentov, I.; Shibolet, O.; Kariv, R.; Zelber-Sagi, S. Ultra-processed food is associated with features of metabolic syndrome and non-alcoholic fatty liver disease. Liver Int. 2021, 41, 2634–2645. [Google Scholar] [CrossRef]
- Clayton-Chubb, D.; Vaughan, N.V.; George, E.S.; Chan, A.T.; Roberts, S.K.; Ryan, J.; Zaw Zaw Phyo, A.; McNeil, J.J.; Beilin, L.J.; Tran, C.; et al. Mediterranean Diet and Ultra-Processed Food Intake in Older Australian Adults—Associations with Frailty and Cardiometabolic Conditions. Nutrients 2024, 16, 2978. [Google Scholar] [CrossRef]
- McNeil, J.J.; Woods, R.L.; Nelson, M.R.; Murray, A.M.; Reid, C.M.; Kirpach, B.; Storey, E.; Shah, R.C.; Wolfe, R.S.; Tonkin, A.M.; et al. Baseline Characteristics of Participants in the ASPREE (ASPirin in Reducing Events in the Elderly) Study. J. Gerontol. Ser. A 2017, 72, 1586–1593. [Google Scholar] [CrossRef]
- McNeil, J.J.; Woods, R.L.; Ward, S.A.; Britt, C.J.; Lockery, J.E.; Beilin, L.J.; Owen, A.J. Cohort Profile: The ASPREE Longitudinal Study of Older Persons (ALSOP). Int. J. Epidemiol. 2019, 48, 1048–1049h. [Google Scholar] [CrossRef]
- McNeil, J.J.; Nelson, M.R.; Woods, R.L.; Lockery, J.E.; Wolfe, R.; Reid, C.M.; Kirpach, B.; Shah, R.C.; Ives, D.G.; Storey, E.; et al. Effect of Aspirin on All-Cause Mortality in the Healthy Elderly. N. Engl. J. Med. 2018, 379, 1519–1528. [Google Scholar] [CrossRef]
- McNeil, J.J.; Wolfe, R.; Woods, R.L.; Tonkin, A.M.; Donnan, G.A.; Nelson, M.R.; Reid, C.M.; Lockery, J.E.; Kirpach, B.; Storey, E.; et al. Effect of Aspirin on Cardiovascular Events and Bleeding in the Healthy Elderly. N. Engl. J. Med. 2018, 379, 1509–1518. [Google Scholar] [CrossRef]
- McNeil, J.J.; Woods, R.L.; Nelson, M.R.; Reid, C.M.; Kirpach, B.; Wolfe, R.; Storey, E.; Shah, R.C.; Lockery, J.E.; Tonkin, A.M.; et al. Effect of Aspirin on Disability-free Survival in the Healthy Elderly. N. Engl. J. Med. 2018, 379, 1499–1508. [Google Scholar] [CrossRef] [PubMed]
- Parker, E.J.; Orchard, S.G.; Gilbert, T.J.; Phung, J.J.; Owen, A.J.; Lockett, T.; Nelson, M.R.; Reid, C.M.; Tonkin, A.M.; Abhayaratna, W.P.; et al. The ASPREE Healthy Ageing Biobank: Methodology and participant characteristics. PLoS ONE 2024, 19, e0294743. [Google Scholar] [CrossRef] [PubMed]
- Bedogni, G.; Bellentani, S.; Miglioli, L.; Masutti, F.; Passalacqua, M.; Castiglione, A.; Tiribelli, C. The Fatty Liver Index: A simple and accurate predictor of hepatic steatosis in the general population. BMC Gastroenterol. 2006, 6, 33. [Google Scholar] [CrossRef]
- El-Kassas, M.; Alswat, K. A multi-society Delphi consensus statement on new fatty liver disease nomenclature. Hepatology 2025, 81, E8–E9. [Google Scholar] [CrossRef]
- Wild, H.; Nurgozhina, M.; Gasevic, D.; Coates, A.M.; Woods, R.L.; Ryan, J.; Beilin, L.; Govindaraju, T.; McNeil, J.J.; Owen, A.J. Nut consumption and disability-free survival in community-dwelling older adults: A prospective cohort study. Age Ageing 2024, 53, afae239. [Google Scholar] [CrossRef]
- Ryan, J.; Espinoza, S.; Ernst, M.E.; Ekram, A.; Wolfe, R.; Murray, A.M.; Shah, R.C.; Orchard, S.G.; Fitzgerald, S.; Beilin, L.J.; et al. Validation of a Deficit-Accumulation Frailty Index in the ASPirin in Reducing Events in the Elderly Study and Its Predictive Capacity for Disability-Free Survival. J. Gerontol. Ser. A Biol. Sci. Med. Sci. 2022, 77, 19–26. [Google Scholar] [CrossRef]
- Rockwood, K.; Mitnitski, A. Frailty in relation to the accumulation of deficits. J. Gerontol. Ser. A Biol. Sci. Med. Sci. 2007, 62, 722–727. [Google Scholar] [CrossRef]
- Kontogianni, M.D.; Tileli, N.; Margariti, A.; Georgoulis, M.; Deutsch, M.; Tiniakos, D.; Fragopoulou, E.; Zafiropoulou, R.; Manios, Y.; Papatheodoridis, G. Adherence to the Mediterranean diet is associated with the severity of non-alcoholic fatty liver disease. Clin. Nutr. 2014, 33, 678–683. [Google Scholar] [CrossRef]
- Aller, R.; Izaola, O.; de la Fuente, B.; de Luis, D. Mediterranean diet is associated with liver histology in patients with non alcoholic fatty liver disease. Nutr. Hosp. 2015, 32, 2518–2524. [Google Scholar] [CrossRef]
- Sun, N.; Prescott, B.; Ma, J.; Xanthakis, V.; Quatromoni, P.A.; Long, M.T.; Walker, M.E. The Cross-Sectional Association Between Ultra-Processed Food Intake and Metabolic Dysfunction-Associated Steatotic Liver Disease. Clin. Nutr. ESPEN 2025, 66, 215–220. [Google Scholar] [CrossRef]
- Abenavoli, L.; Greco, M.; Milic, N.; Accattato, F.; Foti, D.; Gulletta, E.; Luzza, F. Effect of Mediterranean diet and antioxidant formulation in non-alcoholic fatty liver disease: A randomized study. Nutrients 2017, 9, 870. [Google Scholar] [CrossRef]
- Gantenbein, K.V.; Kanaka-Gantenbein, C. Mediterranean diet as an antioxidant: The impact on metabolic health and overall wellbeing. Nutrients 2021, 13, 1951. [Google Scholar] [CrossRef]
- Squadrito, F.; Marini, H.; Bitto, A.; Altavilla, D.; Polito, F.; Adamo, E.B.; D’Anna, R.; Arcoraci, V.; Burnett, B.P.; Minutoli, L.; et al. Genistein in the metabolic syndrome: Results of a randomized clinical trial. J. Clin. Endocrinol. Metab. 2013, 98, 3366–3374. [Google Scholar] [CrossRef]
- Ma, L.; Liu, G.; Ding, M.; Zong, G.; Hu, F.B.; Willett, W.C.; Rimm, E.B.; Manson, J.E.; Sun, Q. Isoflavone Intake and the Risk of Coronary Heart Disease in US Men and Women: Results From 3 Prospective Cohort Studies. Circulation 2020, 141, 1127–1137. [Google Scholar] [CrossRef]
- Marini, H.R. Mediterranean Diet and Soy Isoflavones for Integrated Management of the Menopausal Metabolic Syndrome. Nutrients 2022, 14, 1550. [Google Scholar] [CrossRef]
- Rahimlou, M.; Baghdadi, G.; Khodi, A.; Rahimi, Z.; Saki, N.; Banaei Jahromi, N.; Cheraghian, B.; Tavasolian, R.; Hosseini, S.A. Polyphenol consumption and Nonalcoholic fatty liver disease risk in adults. Sci. Rep. 2024, 14, 6752. [Google Scholar] [CrossRef] [PubMed]
- Abenavoli, L.; Larussa, T.; Corea, A.; Procopio, A.C.; Boccuto, L.; Dallio, M.; Federico, A.; Luzza, F. Dietary Polyphenols and Non-Alcoholic Fatty Liver Disease. Nutrients 2021, 13, 494. [Google Scholar] [CrossRef]
- Li, H.Y.; Gan, R.Y.; Shang, A.; Mao, Q.Q.; Sun, Q.C.; Wu, D.T.; Geng, F.; He, X.Q.; Li, H.B. Plant-Based Foods and Their Bioactive Compounds on Fatty Liver Disease: Effects, Mechanisms, and Clinical Application. Oxidative Med. Cell. Longev. 2021, 2021, 6621644. [Google Scholar] [CrossRef]
- Merra, G.; Noce, A.; Marrone, G.; Cintoni, M.; Tarsitano, M.G.; Capacci, A.; De Lorenzo, A. Influence of Mediterranean Diet on Human Gut Microbiota. Nutrients 2020, 13, 7. [Google Scholar] [CrossRef]
- Aron-Wisnewsky, J.; Vigliotti, C.; Witjes, J.; Le, P.; Holleboom, A.G.; Verheij, J.; Nieuwdorp, M.; Clement, K. Gut microbiota and human NAFLD: Disentangling microbial signatures from metabolic disorders. Nat. Rev. Gastroenterol. Hepatol. 2020, 17, 279–297. [Google Scholar] [CrossRef]
- Hughes, G.; Bennett, K.M.; Hetherington, M.M. Old and alone: Barriers to healthy eating in older men living on their own. Appetite 2004, 43, 269–276. [Google Scholar] [CrossRef]
- Paik, J.M.; Duong, S.; Zelber-Sagi, S.; Lazarus, J.V.; Henry, L.; Younossi, Z.M. Food Insecurity, Low Household Income, and Low Education Level Increase the Risk of Having Metabolic Dysfunction-Associated Fatty Liver Disease Among Adolescents in the United States. Am. J. Gastroenterol. 2024, 119, 1089–1101. [Google Scholar] [CrossRef]
- Kardashian, A.; Dodge, J.L.; Terrault, N.A. Food Insecurity is Associated With Mortality Among U.S. Adults With Nonalcoholic Fatty Liver Disease and Advanced Fibrosis. Clin. Gastroenterol. Hepatol. 2022, 20, 2790–2799.e4. [Google Scholar] [CrossRef]
- Golovaty, I.; Tien, P.C.; Price, J.C.; Sheira, L.; Seligman, H.; Weiser, S.D. Food Insecurity May Be an Independent Risk Factor Associated with Nonalcoholic Fatty Liver Disease among Low-Income Adults in the United States. J. Nutr. 2020, 150, 91–98. [Google Scholar] [CrossRef]
- Yadlapati, S.; Christian, V.J.; Shah, A. Fatty Liver Disease and Food Insecurity: Excess in Scarcity. Curr. Nutr. Rep. 2023, 12, 439–444. [Google Scholar] [CrossRef]
- Theodoridis, X.; Grammatikopoulou, M.; Gkiouras, K.; Papadopoulou, S.; Agorastou, T.; Gkika, I.; Maraki, M.; Dardavessis, T.; Chourdakis, M. Food insecurity and Mediterranean diet adherence among Greek university students. Nutr. Metab. Cardiovasc. Dis. 2018, 28, 477–485. [Google Scholar] [CrossRef]
- Gregório, M.J.; Rodrigues, A.M.; Graça, P.; De Sousa, R.D.; Dias, S.S.; Branco, J.C.; Canhão, H. Food insecurity is associated with low adherence to the Mediterranean diet and adverse health conditions in Portuguese adults. Front. Public Health 2018, 6, 38. [Google Scholar] [CrossRef]
- Aquino-Blanco, A.; Jiménez-López, E.; Victoria-Montesinos, D.; Gutiérrez-Espinoza, H.; Olivares-Arancibia, J.; Yañéz-Sepúlveda, R.; Martín-Calvo, N.; López-Gil, J.F. The Role of Food Security in Mediterranean Diet Adherence Among Adolescents: Findings from the EHDLA Study. Foods 2025, 14, 414. [Google Scholar] [CrossRef]
- Grammatikopoulou, M.G.; Gkiouras, K.; Theodoridis, X.; Tsisimiri, M.; Markaki, A.G.; Chourdakis, M.; Goulis, D.G. Food insecurity increases the risk of malnutrition among community-dwelling older adults. Maturitas 2019, 119, 8–13. [Google Scholar] [CrossRef]
- Younossi, Z.M.; Zelber-Sagi, S.; Kuglemas, C.; Lazarus, J.V.; Paik, A.; de Avila, L.; Gerber, L.; Paik, J.M. Association of food insecurity with MASLD prevalence and liver-related mortality. J. Hepatol. 2025, 82, 203–210. [Google Scholar] [CrossRef]
- Koehler, E.M.; Schouten, J.N.L.; Hansen, B.E.; Hofman, A.; Stricker, B.H.; Janssen, H.L.A. External Validation of the Fatty Liver Index for Identifying Nonalcoholic Fatty Liver Disease in a Population-based Study. Clin. Gastroenterol. Hepatol. 2013, 11, 1201–1204. [Google Scholar] [CrossRef] [PubMed]
Disclaimer/Publisher’s Note: The statements, opinions and data contained in all publications are solely those of the individual author(s) and contributor(s) and not of MDPI and/or the editor(s). MDPI and/or the editor(s) disclaim responsibility for any injury to people or property resulting from any ideas, methods, instructions or products referred to in the content. |
© 2025 by the authors. Licensee MDPI, Basel, Switzerland. This article is an open access article distributed under the terms and conditions of the Creative Commons Attribution (CC BY) license (https://creativecommons.org/licenses/by/4.0/).

