Sign in to use this feature.

Years

Between: -

Subjects

remove_circle_outline
remove_circle_outline
remove_circle_outline
remove_circle_outline
remove_circle_outline
remove_circle_outline
remove_circle_outline
remove_circle_outline
remove_circle_outline

Journals

remove_circle_outline
remove_circle_outline
remove_circle_outline
remove_circle_outline
remove_circle_outline
remove_circle_outline
remove_circle_outline
remove_circle_outline
remove_circle_outline
remove_circle_outline
remove_circle_outline
remove_circle_outline
remove_circle_outline
remove_circle_outline
remove_circle_outline
remove_circle_outline
remove_circle_outline
remove_circle_outline
remove_circle_outline
remove_circle_outline
remove_circle_outline
remove_circle_outline
remove_circle_outline

Article Types

Countries / Regions

remove_circle_outline
remove_circle_outline
remove_circle_outline
remove_circle_outline
remove_circle_outline
remove_circle_outline

Search Results (5,930)

Search Parameters:
Keywords = fatty liver

Order results
Result details
Results per page
Select all
Export citation of selected articles as:
23 pages, 3599 KB  
Article
Antioxidant Intervention in NAFLD: Astaxanthin and Kokum Modulate Redox Status and Lysosomal Degradation
by Natalia Ksepka, Natalia Kuzia, Sara Frazzini, Luciana Rossi, Małgorzata Łysek-Gładysińska, Michał Ławiński and Artur Jóźwik
Molecules 2026, 31(2), 321; https://doi.org/10.3390/molecules31020321 (registering DOI) - 16 Jan 2026
Abstract
Non-alcoholic fatty liver disease (NAFLD) is a major metabolic disorder characterized by hepatic lipid accumulation, oxidative stress, and disturbance of lysosomal degradation. Central to these processes is glutathione (GSH), a key antioxidant regulating redox balance and cellular homeostasis. This study aimed to evaluate [...] Read more.
Non-alcoholic fatty liver disease (NAFLD) is a major metabolic disorder characterized by hepatic lipid accumulation, oxidative stress, and disturbance of lysosomal degradation. Central to these processes is glutathione (GSH), a key antioxidant regulating redox balance and cellular homeostasis. This study aimed to evaluate the therapeutic potential of two dietary antioxidants—astaxanthin and Garcinia indica (kokum)—in modulating hepatic redox status, lysosomal function, and metabolic gene expression in a murine model of diet-induced NAFLD. A total of 120 male Swiss Webster mice were allocated into control and steatotic groups, followed by a 90-day supplementation period with astaxanthin, kokum, or their combination. Liver tissue was collected post-supplementation for biochemical, antioxidant, and qRT-PCR analyses. Outcomes included lysosomal enzymes activities, superoxide dismutase (SOD), GSH, vitamin C, total polyphenols, DPPH radical-scavenging activity, and total antioxidant capacity (TAC). NAFLD induced marked oxidative stress, lysosomal overactivation, and alteration of antioxidant-related gene expression. Combined supplementation restored GSH, enhanced TAC, reduced lysosomal stress markers, and significantly upregulated nuclear factor erythroid 2-related factor 2 (Nfe2l2) while downregulating fatty acid synthase (FASN) and partially rescuing lipoprotein lipase (LpL). Correlation analyses revealed strong associations between antioxidant capacity, lysosomal function, and transcriptional regulation, supporting the therapeutic relevance of combined antioxidant therapy for concurrent redox and lysosomal dysregulation in NAFLD. These findings underscore the therapeutic potential of targeting redox and cellular degradation pathways with antioxidant-based interventions to re-establish hepatic metabolic balance in NAFLD and related disorders. Full article
(This article belongs to the Special Issue Antioxidant, and Anti-Inflammatory Activities of Natural Plants)
Show Figures

Graphical abstract

31 pages, 3672 KB  
Article
Lacticaseibacillus rhamnosus CU262 Attenuates High-Fat Diet–Induced Obesity via Gut–Liver Axis Reprogramming
by Hezixian Guo, Liyi Pan, Linhao Wang, Zongjian Huang, Qiuyi Wu, Jie Wang and Zhenlin Liao
Foods 2026, 15(2), 332; https://doi.org/10.3390/foods15020332 - 16 Jan 2026
Abstract
Obesity is closely linked to dyslipidemia, hepatic injury, and chronic inflammation through disturbances in the gut–liver axis. Here, we evaluated the anti-obesity effects of L. rhamnosus (Lacticaseibacillus rhamnosus) CU262 in a high-fat diet (HFD) mouse model and elucidated mechanisms using an [...] Read more.
Obesity is closely linked to dyslipidemia, hepatic injury, and chronic inflammation through disturbances in the gut–liver axis. Here, we evaluated the anti-obesity effects of L. rhamnosus (Lacticaseibacillus rhamnosus) CU262 in a high-fat diet (HFD) mouse model and elucidated mechanisms using an integrated multi-omics strategy. Male C57BL/6 mice received CU262 during 12 weeks of HFD feeding. Phenotypes, serum/liver biochemistry, gut microbiota (16S rRNA sequencing), fecal short-chain fatty acids (SCFAs), and hepatic transcriptomes (RNA-seq) were assessed. CU262 significantly attenuated weight gain and adiposity; improved serum TC, TG, LDL-C and HDL-C; lowered ALT/AST and FFA; and mitigated oxidative stress and inflammatory imbalance (↓ IL-6/TNF-α, ↑ IL-10). CU262 restored alpha diversity, reduced the Firmicutes/Bacteroidetes ratio, enriched beneficial taxa (e.g., Akkermansia), and increased acetate and butyrate. Liver transcriptomics showed CU262 reversed HFD-induced activation of cholesterol/steroid biosynthesis and endoplasmic reticulum stress, with downregulation of key genes (Mvk, Mvd, Fdps, Nsdhl, and Dhcr7) and Pcsk9, yielding negative enrichment of steroid and terpenoid backbone pathways and enhancement of oxidative phosphorylation and glutathione metabolism. Correlation analyses linked Akkermansia and SCFAs with improved lipid/inflammatory indices and repression of cholesterol-synthetic and stress-response genes. These findings demonstrate that CU262 alleviates HFD-induced metabolic derangements via microbiota-SCFA-hepatic gene network reprogramming along the gut–liver axis, supporting its potential as a functional probiotic for obesity management. Full article
(This article belongs to the Special Issue Lactic Acid Bacteria: The Functions and Applications in Foods)
Show Figures

Figure 1

25 pages, 3130 KB  
Article
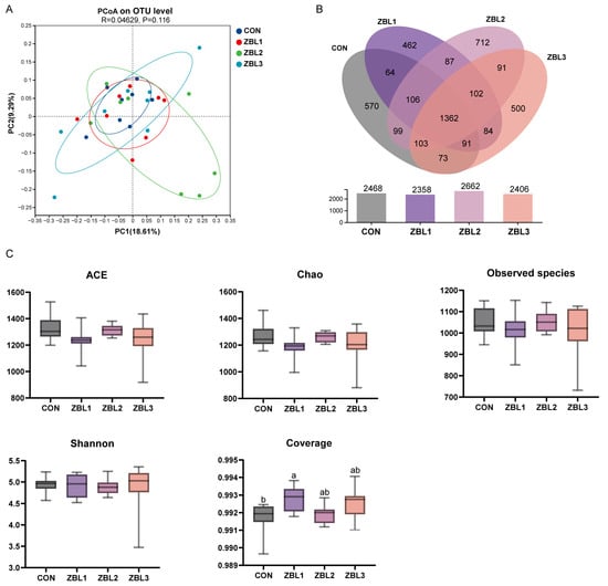
Effects of Zanthoxylum bungeanum Leaves on Production Performance, Egg Quality, Antioxidant Status, and Gut Health in Laying Hens
by Qiaobo Lei, Xinglai Li, Shanchuan Cao, Jianfei Zhao and Jingbo Liu
Animals 2026, 16(2), 273; https://doi.org/10.3390/ani16020273 - 16 Jan 2026
Abstract
Zanthoxylum bungeanum leaves (ZBL) are a phytogenic feed resource, but their energy value and functional effects in laying hens are not well defined. Two experiments were conducted. In Exp. 1, 96 healthy 38-week-old Roman Pink laying hens were allotted to either a control [...] Read more.
Zanthoxylum bungeanum leaves (ZBL) are a phytogenic feed resource, but their energy value and functional effects in laying hens are not well defined. Two experiments were conducted. In Exp. 1, 96 healthy 38-week-old Roman Pink laying hens were allotted to either a control diet or a diet containing 5% ZBL (eight replicates, six hens per replicate) to determine apparent metabolizable energy (AME) using an indicator method (7 d adaptation, 3 d collection). The AME and nitrogen-corrected AME of ZBL were 5.46 and 5.33 MJ/kg, respectively. In Exp. 2, 832 healthy 41-week-old hens were randomly assigned to diets supplemented with 0, 1%, 2%, or 3% ZBL (8 replicates, 26 hens per replicate) for 8 weeks after 1 week adaptation. Dietary ZBL at 1% to 3% did not affect production performance (p > 0.05), but increased albumen height linearly (p < 0.05) and improved yolk color at 2% and 3% (p < 0.05). ZBL increased serum albumin (p < 0.05) with a linear tendency (p = 0.065), and elevated serum IgA and IgM linearly (p < 0.05). Serum total antioxidant capacity and total superoxide dismutase were increased (p < 0.05) with significant linear and quadratic responses (p < 0.05), while serum malondialdehyde was reduced (p < 0.05). In the liver, 3% ZBL increased total antioxidant capacity (p < 0.05), hepatic catalase activity was decreased in all ZBL groups (p < 0.05), and hepatic malondialdehyde was reduced (p < 0.05). Cecal acetate increased linearly (p < 0.05), and propionate and butyrate increased with both linear and quadratic dose responses (p < 0.05). ZBL improved small intestinal morphology, especially duodenal villus height (p < 0.05). Gut microbiota was remodeled, with a marked reduction in norank_o__WCHB1-41 and increases in Ruminococcus, Pseudoflavonifractor, and several Coriobacteriales and Erysipelatoclostridiaceae taxa. Overall, ZBL provides usable energy and, at 2–3% inclusion, enhances egg quality, antioxidant status, humoral immunity, short-chain-fatty-acid production, and intestinal health without compromising laying performance. Full article
(This article belongs to the Section Animal Nutrition)
Show Figures

Figure 1

22 pages, 5344 KB  
Article
Polysaccharides from the Cherry Peel of Coffea arabica L. Attenuate Obesity by Altering Lipid Metabolism and Inflammation and Regulating Gut Microbiota in Mice Fed a High-Fat Diet
by Guiqin Hu, Yinghong Gu, Wenyang Zhang, Xiaobin He, Xingzhong Wu, Yufei Jiang, Hong Li and Yu Cao
Foods 2026, 15(2), 312; https://doi.org/10.3390/foods15020312 - 15 Jan 2026
Abstract
Long-term excessive fat intake can easily induce metabolic diseases such as fatty liver and hyperlipidemia. As a natural active ingredient, polysaccharides exhibit notable lipid-lowering effects and can serve as effective lipid regulators. Nevertheless, the lipid-lowering effect of Arabica coffee cherry peel polysaccharides (CCPPs) [...] Read more.
Long-term excessive fat intake can easily induce metabolic diseases such as fatty liver and hyperlipidemia. As a natural active ingredient, polysaccharides exhibit notable lipid-lowering effects and can serve as effective lipid regulators. Nevertheless, the lipid-lowering effect of Arabica coffee cherry peel polysaccharides (CCPPs) and the underlying regulatory mechanism remain poorly understood. This study isolated polysaccharides from coffee cherry peel, and their functional properties and the lipid-lowering effects and mechanisms on hyperlipidemic mice. In high-fat diet-fed (HFD-fed) mice, CCPP administration had significant regulatory effects on various metabolic parameters. In laboratory mice where hyperlipidemia is induced by a high-fat diet, CCPP administration improved serum lipid levels and demonstrated anti-inflammatory and antioxidant effects. These benefits were achieved by reducing pro-inflammatory cytokine expression, enhancing antioxidant enzyme activity, and lowering overall oxidative stress. Additionally, it effectively decreased fat area in liver tissues and adipocytes. Specifically, compared with the control group, after high-dose CCPP intervention, the adipocyte area of mice on a high-fat diet was significantly reduced by 41.3%. Notably, CCPP intervention resulted in a shift in the gut microbiota composition. At the phylum level, the model group showed a significant increase in Bacillota and a concomitant reduction in Bacteroidetes in comparison with the control group. Compared with the model group, CCPP intervention, especially in the CCPP-H group, resulted in an increase in the proportion of Bacteroidetes and a decrease in Bacillota. At the genus level, CCPP modulated the abundances of key bacterial genera; for instance, the relative abundance of Lachnospiraceae_NK4A136_group increased from 2.64% in the model group to 11.9% in CCPP-H group, while Faecalibaculum decreased from 62.69% to 41.27% in CCPP-L group and 25.29% in CCPP-H group. These shifts suggest that CCPP has a reparative effect on the gut microbial composition, potentially contributing to the promotion of gut health. Taken together, these factors highlight the promise of CCPP as a functional food ingredient for dietary interventions to ameliorate obesity and hyperlipidemia. Full article
Show Figures

Graphical abstract

44 pages, 7441 KB  
Review
Advances and Perspectives in Curcumin Regulation of Systemic Metabolism: A Focus on Multi-Organ Mechanisms
by Dingya Sun, Jialu Wang, Xin Li, Jun Peng and Shan Wang
Antioxidants 2026, 15(1), 109; https://doi.org/10.3390/antiox15010109 - 14 Jan 2026
Viewed by 28
Abstract
Curcumin, a natural polyphenol derived from turmeric, functions as a potent exogenous antioxidant and exhibits a range of benefits in the prevention and management of metabolic diseases. Despite its extremely low systemic bioavailability, curcumin demonstrates significant bioactivity in vivo, a phenomenon likely attributable [...] Read more.
Curcumin, a natural polyphenol derived from turmeric, functions as a potent exogenous antioxidant and exhibits a range of benefits in the prevention and management of metabolic diseases. Despite its extremely low systemic bioavailability, curcumin demonstrates significant bioactivity in vivo, a phenomenon likely attributable to its accumulation in the intestines and subsequent modulation of systemic oxidative stress and inflammation. This article systematically reviews the comprehensive regulatory effects of curcumin on systemic metabolic networks—including glucose metabolism, amino acid metabolism, lipid metabolism, and mitochondrial metabolism—and explores their molecular basis, particularly how curcumin facilitates systemic metabolic improvements by alleviating oxidative stress and interacting with inflammation. Preclinical studies indicate that curcumin accumulates in the intestines, where it remodels the microbiota through prebiotic effects, enhances barrier integrity, and reduces endotoxin influx—all of which are critical drivers of systemic oxidative stress and inflammation. Consequently, curcumin improves insulin resistance, hyperglycemia, and dyslipidemia across multiple organs (liver, muscle, adipose) by activating antioxidant defense systems (e.g., Nrf2), enhancing mitochondrial respiratory function (via PGC-1α/AMPK), and suppressing pro-inflammatory pathways (e.g., NF-κB). Clinical trials have corroborated these effects, demonstrating that curcumin supplementation significantly enhances glycemic control, lipid profiles, adipokine levels, and markers of oxidative stress and inflammation in patients with obesity, type 2 diabetes, and non-alcoholic fatty liver disease. Therefore, curcumin emerges as a promising multi-target therapeutic agent against metabolic diseases through its systemic antioxidant and anti-inflammatory networks. Future research should prioritize addressing its bioavailability limitations and validating its efficacy through large-scale trials to translate this natural antioxidant into a precision medicine strategy for metabolic disorders. Full article
(This article belongs to the Section Health Outcomes of Antioxidants and Oxidative Stress)
Show Figures

Figure 1

34 pages, 1177 KB  
Review
Cannabidiol–Ion Channel Interactions Represent a Promising Preventive and Therapeutic Strategy in Hepatocellular Carcinoma
by María de Guadalupe Chávez-López, Arturo Avalos-Fuentes, Estrella del C. Cruz-Manzo, Pedro A. Aguirre-Arriaga, Benjamín Florán, Julio Isael Pérez-Carreón, Cecilia Bañuelos and Javier Camacho
Pathophysiology 2026, 33(1), 8; https://doi.org/10.3390/pathophysiology33010008 - 14 Jan 2026
Viewed by 29
Abstract
Hepatocellular carcinoma (HCC) is the main type of liver cancer and one of the malignancies with the highest mortality rates worldwide. HCC is associated with diverse etiological factors including alcohol use, viral infections, fatty liver disease, and liver cirrhosis (a major risk factor [...] Read more.
Hepatocellular carcinoma (HCC) is the main type of liver cancer and one of the malignancies with the highest mortality rates worldwide. HCC is associated with diverse etiological factors including alcohol use, viral infections, fatty liver disease, and liver cirrhosis (a major risk factor for HCC). Unfortunately, many patients are diagnosed at advanced stages of the disease and receive palliative treatment only. Therefore, early markers of HCC and novel therapeutic approaches are urgently needed. The endocannabinoid system is involved in various physiological processes such as motor coordination, emotional control, learning and memory, neuronal development, antinociception, and immunological processes. Interestingly, endocannabinoids modulate signaling pathways involved in cell survival, proliferation, apoptosis, autophagy, and immune response. Consistently, several cannabinoids have demonstrated potential antitumor properties in experimental models. The participation of metabotropic and ionotropic cannabinoid receptors in the biological effects of cannabinoids has been extensively described. In addition, cannabinoids interact with other targets, including several ion channels. Notably, several ion channels targeted by cannabinoids are involved in inflammation, proliferation, and apoptosis in liver diseases, including HCC. In this literature review, we describe and discuss both the endocannabinoid system and exogenous phytocannabinoids, such as cannabidiol and Δ9-tetrahydrocannabinol, along with their canonical receptors, as well as the cannabidiol-targeted ion channels and their role in liver cancer and its preceding liver diseases. The cannabidiol-ion channel association is an extraordinary opportunity in liver cancer prevention and therapy, with potential implications for several environments that are for the benefit of cancer patients, including sociocultural, public health, and economic systems. Full article
(This article belongs to the Section Cellular and Molecular Mechanisms)
Show Figures

Graphical abstract

16 pages, 3381 KB  
Article
Multi-Omics Evidence Linking Depression to MASLD Risk via Inflammatory Immune Signaling
by Keye Lin, Yiwei Liu, Xitong Liang, Yiming Zhang, Zijie Luo, Fei Chen, Runhua Zhang, Peiyu Ma and Xiang Chen
Biomedicines 2026, 14(1), 174; https://doi.org/10.3390/biomedicines14010174 - 13 Jan 2026
Viewed by 109
Abstract
Background: Depression and Metabolic Dysfunction-Associated Steatotic Fatty Liver Disease (MASLD) are common chronic diseases, respectively. However, the causal and molecular links between them remain unclear. In order to explore whether depression contributes to an increased risk of MASLD and whether inflammation mediates [...] Read more.
Background: Depression and Metabolic Dysfunction-Associated Steatotic Fatty Liver Disease (MASLD) are common chronic diseases, respectively. However, the causal and molecular links between them remain unclear. In order to explore whether depression contributes to an increased risk of MASLD and whether inflammation mediates this effect, we integrated multi-level evidence from the epidemiology of the National Health and Nutrition Examination Survey (NHANES), the genetics of GWAS, the transcriptomes of GEO, and single-cell RNA sequencing datasets. Methods: A multi-level integrative analysis strategy was used to validate this pathway. First, a cross-sectional epidemiological analysis based on NHANES data was used to reveal the association between depression and MASLD, and to explore the mediating role of inflammation and liver injury markers. Secondly, a two-sample Mendelian randomization analysis was used to infer the causal direction of depression and MASLD, and to verify the mediating effect of systemic inflammation and liver injury indicators at the genetic level. Then, the transcriptome co-expression network analysis and machine learning were used to screen the common hub genes connecting the two diseases. Finally, single-cell transcriptome data were used to characterize the dynamic expression of potential key genes during disease progression at cellular resolution. Results: Depression significantly increased the risk of MASLD, especially in women (OR = 1.39, 95%CI [1.17–1.65]). Parallel mediation analysis showed that high-sensitivity C-reactive protein (hs-CRP) (p < 0.001), γ-glutamyltransferase (GGT) (p < 0.001), and alkaline phosphatase (ALP) (p < 0.001) mediated this relationship. Mendelian randomization analysis confirmed the unidirectional causal effect of depression on MASLD, and there was no reverse association (β = 0.483, SE = 0.146, p = 0.001). Weighted gene co-expression network analysis and machine learning identified CD40LG as a potential molecular bridge between depression-associated immune modules and MASLD. In addition, single-cell data analysis revealed a stage-specific trend of CD40LG expression in CD4+ T cells during MASLD progression, while its receptor CD40 was also activated in B cells. In the female sample, CD40LG maintained an upward trend. However, the stability of this result is limited by the limited sample size. Conclusions: This study provides converging multi-omics evidence that depression plays a causal role in MASLD through inflammation-mediated immune signaling. The CD40LG-CD40 axis has emerged as an immune mechanism that transposes depression into the pathogenesis of MASLD, providing a potential target for the intervention of gender-specific metabolic liver disease. Full article
Show Figures

Figure 1

15 pages, 772 KB  
Article
High Ratio of Dietary Palmitic Acid to DHA + EPA Induces Glucose Metabolic Disorder Through Endocrine and Transcriptional Regulation in Large Yellow Croaker (Larimichthys crocea)
by Qi Wang, Huaicheng Ge, Zhixiang Gu, Hao Chen, Hua Mu, Kangsen Mai and Wenbing Zhang
Metabolites 2026, 16(1), 72; https://doi.org/10.3390/metabo16010072 - 13 Jan 2026
Viewed by 124
Abstract
Background/Objectives: Replacing fish oil with vegetable oil is an important measure for aquaculture to relieve the pressure of fish oil, but it is also easy to cause the growth decline and metabolic disorder of farmed animals, mainly due to the change in [...] Read more.
Background/Objectives: Replacing fish oil with vegetable oil is an important measure for aquaculture to relieve the pressure of fish oil, but it is also easy to cause the growth decline and metabolic disorder of farmed animals, mainly due to the change in dietary fatty acids. This study investigated the regulatory effects of dietary fatty acid composition on glucose metabolism in large yellow croaker (Larimichthys crocea) with an initial weight of 30.51 ± 0.16 g. Methods: Three isonitrogenous (~43% crude protein) and isolipid (~11% crude lipid) diets were formulated as follows: control (CON, DHA/EPA-rich oil as primary lipid), moderate palmitic acid (MPA, 50% of DHA+EPA-rich oil was replaced by glyceryl palmitate), and high palmitic acid (HPA, 100% of DHA+EPA-rich oil was replaced by glyceryl palmitate). Results: After 10 weeks of feeding, the HPA significantly reduced the liver/muscle glycogen contents, increased the liver lipid content, decreased the serum leptin/insulin level, and increased the adiponectin level. The levels of DHA and EPA in liver were decreased significantly. Transcriptionally, HPA upregulated hepatic glucokinase (gk, glycolysis) but down-regulated glycogen synthase (gys) and insulin/irs2 (insulin pathway) while inhibiting muscle ampk and leptin receptor (lepr). Conclusions: This study showed that high dietary PA/(DHA + EPA) impacted glycolipid homeostasis through endocrine and transcriptional regulation, leading to increased crude lipid and decreased glycogen levels, which provides a theoretical basis for scientific aquatic feed fatty acid formulation. Full article
(This article belongs to the Special Issue Nutrition, Metabolism and Physiology in Aquatic Animals)
Show Figures

Graphical abstract

26 pages, 2421 KB  
Review
Fatty Liver in Fish: Metabolic Drivers, Molecular Pathways and Physiological Solutions
by Xiyu Xie, Chaoyang Zhang, Ilham Zulfahmi, Esau Mbokane and Quanquan Cao
Animals 2026, 16(2), 236; https://doi.org/10.3390/ani16020236 - 13 Jan 2026
Viewed by 178
Abstract
Fatty liver in fish is characterized by excessive lipid accumulation, driven by factors such as inflammation, oxidative stress, and the overexpression of lipid-related genes. This condition can lead to metabolic dysfunction and reduced disease resistance, resulting in growth disorders and even mortality. Increasing [...] Read more.
Fatty liver in fish is characterized by excessive lipid accumulation, driven by factors such as inflammation, oxidative stress, and the overexpression of lipid-related genes. This condition can lead to metabolic dysfunction and reduced disease resistance, resulting in growth disorders and even mortality. Increasing incidence of fatty liver is closely linked to environmental conditions and feeding practices, posing significant challenges to the aquaculture industry. This paper offers a comprehensive overview of hepatic steatosis, with a particular emphasis on fish species. Through a detailed review of various scholarly works, this paper seeks to identify common patterns, emerging trends, and measurable correlations, highlighting the critical importance of understanding this complex relationship. The study of fatty liver is conducted across three dimensions: influencing factors, underlying mechanisms, and potential solutions. Currently, numerous factors contribute to the development of fatty liver, such as feed composition and environmental temperature. On a mechanistic level, the research explores lipid accumulation, inflammation, oxidative stress, and related processes. Furthermore, the paper suggests various solutions and preventive strategies, including considering environmental adaptability during animal migration, employing genetic enhancement techniques, modifying feeding practices, investigating the Nrf2 pathway, and utilizing rapamycin. These findings have significant implications for fisheries management and aquaculture practices, providing valuable insights to enhance sustainability in the industry. Full article
Show Figures

Figure 1

16 pages, 1338 KB  
Article
Oxylipin Biomarkers of Auto-Oxidation Are Associated with Antioxidant Micronutrients and Multiple Sclerosis Disability
by Taylor R. Wicks, Anna Wolska, Diala Ghazal, Irina Shalaurova, Bianca Weinstock-Guttman, Richard W. Browne, Alan T. Remaley, Robert Zivadinov and Murali Ramanathan
Antioxidants 2026, 15(1), 102; https://doi.org/10.3390/antiox15010102 - 13 Jan 2026
Viewed by 79
Abstract
Purpose: To investigate associations between lipid oxidation biomarkers (oxylipins), antioxidant micronutrients, lipoprotein particles, and apolipoproteins in multiple sclerosis (MS). Methods: Blood and neurological assessments were collected from 30 healthy controls, 68 relapsing remitting MS subjects, and 37 progressive MS subjects. Hydroxy (H) and [...] Read more.
Purpose: To investigate associations between lipid oxidation biomarkers (oxylipins), antioxidant micronutrients, lipoprotein particles, and apolipoproteins in multiple sclerosis (MS). Methods: Blood and neurological assessments were collected from 30 healthy controls, 68 relapsing remitting MS subjects, and 37 progressive MS subjects. Hydroxy (H) and hydroperoxy lipid peroxidation products of the polyunsaturated fatty acids (PUFAs) arachidonic (20:4, ω-6), linoleic (octadecadienoic acid or ODE, 18:2, ω-6), eicosapentaenoic (20:5, ω-3), and α-linolenic (18:3, ω-3) acids were measured using liquid chromatography–mass spectrometry. Antioxidant micronutrients, including β-cryptoxanthin and lutein/zeaxanthin, were quantified by high-performance liquid chromatography. Lipoprotein and metabolite profiles were obtained using nuclear magnetic resonance spectroscopy. Regression models were adjusted for age, sex, body mass index, and disease status. Results: The 9-hydroxy octadecadienoic acid to 13-hydroxy octadecadienoic acid ratio (9-HODE/13-HODE ratio), which reflects autoxidative versus enzymatic oxidation, was associated with MS status (p = 0.002) and disability on the Expanded Disability Status Scale (p = 0.004). Lutein/zeaxanthin (p = 0.023) and β-cryptoxanthin (p = 0.028) were negatively associated with the 9-HODE/13-HODE ratio. Apolipoprotein-CII, a marker of liver-X-receptor (LXR) signaling, was associated with 9-HODE/13-HODE ratio and other oxylipins. Octadecadienoic fatty acid-derived oxylipins were negatively associated with LC3A, a mitophagy marker, and positively correlated with 7-ketocholesterol, a cholesterol autoxidation product. Conclusions: Autoxidation of PUFAs is associated with greater disability in MS. Higher β-cryptoxanthin and lutein/zeaxanthin were associated with reduced auto-oxidation. Lipid peroxidation shows associations with LXR signaling, mitophagy, inflammation, and cholesterol autoxidation. Full article
(This article belongs to the Section Health Outcomes of Antioxidants and Oxidative Stress)
Show Figures

Figure 1

32 pages, 1449 KB  
Review
Maresins
by Fernanda Berrocal-Navarrete, Paz Marín-Sanhueza, Ramón Norambuena-González, Matías Quiñones San Martín, Francisca Herrera-Vielma, Daniel R. González and Jessica Zúñiga-Hernández
Biomolecules 2026, 16(1), 139; https://doi.org/10.3390/biom16010139 - 13 Jan 2026
Viewed by 158
Abstract
Polyunsaturated fatty acids (PUFAs), particularly omega-3 derivatives such as docosahexaenoic acid (DHA), are precursors of specialized pro-resolving mediators (SPMs) that actively orchestrate the resolution of inflammation. Among these, maresins (MaRs) have gathered increasing attention due to their potent immunomodulatory and tissue-regenerative properties. This [...] Read more.
Polyunsaturated fatty acids (PUFAs), particularly omega-3 derivatives such as docosahexaenoic acid (DHA), are precursors of specialized pro-resolving mediators (SPMs) that actively orchestrate the resolution of inflammation. Among these, maresins (MaRs) have gathered increasing attention due to their potent immunomodulatory and tissue-regenerative properties. This review provides a comprehensive synthesis of the current knowledge on the biosynthesis, structural diversity, and biological functions of MaRs, with a focus on MaR1. We discuss the enzymatic pathways involved in the generation of MaR1, MaR2, MaRs conjugates in tissue regeneration (MCTRs), and maresin-like lipid mediators (MaR-Ls), highlighting their roles in modulating inflammatory responses, promoting phagocytosis, and restoring tissue homeostasis. Preclinical evidence from in vitro and in vivo models demonstrates that MaRs exert protective effects in a wide range of pathological contexts, including neuroinflammation, liver injury, cardiovascular dysfunction, pulmonary diseases, and metabolic disorders. Although their therapeutic promise is well-supported, key gaps remain in the understanding of MaRs biosynthesis, receptor specificity, and translational applicability. This review emphasizes the importance of advancing mechanistic and clinical research to fully harness MaRs as part of next-generation therapeutics in inflammation-driven diseases. Full article
(This article belongs to the Special Issue Natural Bioactives as Leading Molecules for Drug Development)
Show Figures

Figure 1

13 pages, 5306 KB  
Article
Use of Artificial Intelligence-Assisted Histopathology for Evaluation of Sex-Specific Progression and Regression of Hepatocellular Carcinoma Related to Metabolic Dysfunction-Associated Fatty Liver Disease
by Ke Yin, Yuyun Song, Ran Fei, Xu Cong, Baiyi Liu, Zilong Wang, Xin Ai, Minjun Liao, Yayun Ren, Kutbuddin Akbary, Wei Wang, Qiang Yang, Xiao Teng, Nan Wu, Huiying Rao, Xiaoxiao Wang and Feng Liu
Diagnostics 2026, 16(2), 234; https://doi.org/10.3390/diagnostics16020234 - 11 Jan 2026
Viewed by 148
Abstract
Background/Objectives: Sex-specific differences in metabolic dysfunction-associated fatty liver disease (MAFLD)-related hepatocellular carcinoma (HCC) remain poorly understood. This study aimed to clarify sex-associated disparities in disease progression and recovery using a diethylnitrosamine (DEN) plus Western diet/fructose-induced murine model combined with artificial intelligence (AI)-assisted histological [...] Read more.
Background/Objectives: Sex-specific differences in metabolic dysfunction-associated fatty liver disease (MAFLD)-related hepatocellular carcinoma (HCC) remain poorly understood. This study aimed to clarify sex-associated disparities in disease progression and recovery using a diethylnitrosamine (DEN) plus Western diet/fructose-induced murine model combined with artificial intelligence (AI)-assisted histological analysis. Methods: Male and female C57BL/6J mice received a single diethylnitrosamine injection and were fed a Western diet/fructose regimen for 38 weeks, followed by an 8-week recovery period on standard chow. Serum biochemical parameters were measured, and liver histology was assessed using second harmonic generation/two-photon excitation fluorescence (SHG/TPEF) microscopy. Steatosis and fibrosis were quantified within tumor and adjacent non-tumor regions using AI-based image analysis. Results: Male mice developed more severe disease phenotypes, including greater tumor burden and higher serum alanine aminotransferase levels, compared with females. Following dietary recovery, female mice showed substantial reductions in tumor number and hepatic steatosis, particularly in non-tumor regions; in contrast, male mice demonstrated only minimal improvement. AI-assisted quantification confirmed considerable regression of both steatosis and fibrosis in females and moderate fibrosis improvement in both sexes. Conclusions: These findings indicate sexual dimorphism in the progression and regression of MAFLD-related HCC, with females exhibiting enhanced metabolic and histological recovery. The results underscore the importance of considering sex as a biological variable in preclinical metabolic dysfunction–associated fatty liver disease-related hepatocellular carcinoma research and highlight the value of AI-enhanced imaging for precise, objective evaluation of liver histology. Full article
(This article belongs to the Section Machine Learning and Artificial Intelligence in Diagnostics)
Show Figures

Figure 1

26 pages, 3472 KB  
Article
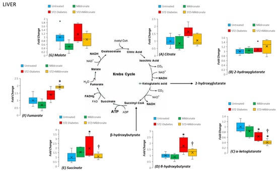
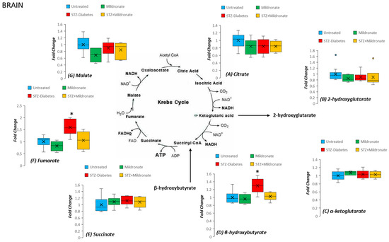
Changes in the Metabolome of Different Tissues in Response to Streptozotocin Diabetes and Mildronate Exposure: A Metabolomic Assessment
by David Hauton, Dragana Savic, John Walsby-Tickle, Damian Tyler and James S. O. McCullagh
Metabolites 2026, 16(1), 61; https://doi.org/10.3390/metabo16010061 - 9 Jan 2026
Viewed by 161
Abstract
Background: Uncontrolled diabetes is characterised by a loss of blood glucose control and increased oxidation of fatty acids to produce ATP. Use of metabolic inhibitors to blunt fatty acid oxidation and restore glucose metabolism is a poorly studied intervention for diabetes. Methods: [...] Read more.
Background: Uncontrolled diabetes is characterised by a loss of blood glucose control and increased oxidation of fatty acids to produce ATP. Use of metabolic inhibitors to blunt fatty acid oxidation and restore glucose metabolism is a poorly studied intervention for diabetes. Methods: Steptozotocin-induced diabetes was developed in Wistar male rats. A subset was supplemented with mildronate (100 mg/kg—14 days). Exploiting liquid chromatography-mass spectrometry for workflows including ion exchange-, C18-reverse phase- and HILIC-based chromatography methods, metabolite levels were quantified in plasma liver and brain tissue. Using both untargeted and targeted metabolomic analysis changes to the global tissue metabolome and individual metabolic pathways were estimated. Results: We document that an inhibitor of carnitine synthesis, mildronate, decreased plasma (50% p < 0.01) carnitine abundance and decreased plasma glucose concentration by one-third compared to streptozotocin (STZ)-treated rats (p < 0.001). Targeted metabolomic analysis of the liver showed decreased alpha-ketoglutarate abundance (35% p < 0.05) by STZ diabetes that was further decreased following mildronate treatment (50% p < 0.05). For both beta-hydroxybutyrate and succinate levels, STZ diabetes increased hepatic abundance by 50% (p < 0.05 for both), which was restored to control levels by mildronate (p < 0.05 for both). In contrast, brain TCA intermediate abundances were unaffected by either STZ diabetes or mildronate (NS for all). STZ diabetes also decreased abundance of pentose phosphate pathway (PPP) metabolites in the liver (glucose-6-phosphate, 6-phosphogluconolactone, 6-phosphogluconate 50% for all; p < 0.05), which was not restored by mildronate treatment. However, brain PPP metabolite abundance was unchanged by STZ diabetes or mildronate (NS for all). However, mildronate treatment did not affect the increased abundance of brain sorbitol, sorbitol-6-phosphate and glucose-6-phosphate as a result of STZ diabetes. Conclusions: Together, these observations highlight the potential role that metabolic inhibitors, like mildronate, may play in restoring blood glucose for diabetic patients, without a direct effect of tissues that represent obligate consumers of glucose (e.g., brain) whilst manipulating fat oxidation in tissues such as the liver. Full article
(This article belongs to the Section Cell Metabolism)
Show Figures

Graphical abstract

26 pages, 3313 KB  
Systematic Review
The Effect of GLP-1 Agonists on Patients with Metabolic-Associated Steatotic Liver Disease: A Systematic Review and Meta-Analysis
by Denisia Adelina Tornea, Christian Goldis, Alexandru Isaic, Alexandru Catalin Motofelea, Alexandra Christa Sima, Tudor Ciocarlie, Andreea Crintea, Razvan Gheorghe Diaconescu, Nadica Motofelea and Adrian Goldis
Pharmaceutics 2026, 18(1), 86; https://doi.org/10.3390/pharmaceutics18010086 - 9 Jan 2026
Viewed by 222
Abstract
Background: Metabolically associated fatty liver disease (MASLD) constitutes a major burden. Glucagon-like peptide-1 agonists (GLP-1) could improve hepatic steatosis as well as weight loss. However, the effect of GLP-1 agonists on patients with and without diabetes and the effect of newer drugs [...] Read more.
Background: Metabolically associated fatty liver disease (MASLD) constitutes a major burden. Glucagon-like peptide-1 agonists (GLP-1) could improve hepatic steatosis as well as weight loss. However, the effect of GLP-1 agonists on patients with and without diabetes and the effect of newer drugs (dual and triple agonists) are unclear. Objective: To investigate the effect of GLP-1 agonists, including dual and triple agonists, in patients with metabolic-associated liver steatosis and steatohepatitis, while exploring their effect on patients with and without type 2 diabetes. Methods: We searched PubMed, Scopus, and Web of Science in October 2025 for randomized parallel controlled trials that investigated the effect of GLP-1 agonists in patients with MASLD or metabolic-associated steatohepatitis (MASH). We assessed the quality of the included studies using Cochrane ROB2. We performed the analysis using RevMan 5.4. We performed subgroup analysis based on the status of diabetes, the control group, and the class of GLP-1 agonist (single, dual, or triple). Results: We included twenty studies. Compared to the control group, GLP-1 agonists were associated with a statistically significant increase in the resolution of MASH without worsening fibrosis (RR 3.03, p < 0.0001) and at least one stage of liver fibrosis without the worsening of MASH compared to the control group (RR: 1.45, p < 0.00001). GLP-1 agonists were associated with a statistically significant weight reduction (SMD −1.11, p < 0.0001), glycosylated hemoglobin (SMD −0.81, p < 0.00001), levels of aspartate aminotransferase (SMD −0.48, p = 0.008), and alanine aminotransferase (SMD −0.54, p = 0.008). However, in patients without type 2 diabetes, GLP-1 agonists had no significant effect on weight loss (SMD −0.97, p = 0.12) or improvement in fibrosis (RR 1.54, p = 0.24). There was a statistically significant increase in the overall adverse events (RR 1.10, p < 0.00001), while there was no significant difference in serious adverse events (p = 0.35). Conclusions: GLP-1 agonists improved liver fibrosis, steatohepatitis, weight loss, HbA1c, and liver enzymes in patients with MASLD or MASH. Overall, GLP-1 agonists were associated with a significantly higher risk of adverse events compared to the control, while serious adverse events were comparable between both groups. There was no significant effect on weight loss or improvement in fibrosis in patients without type 2 diabetes. However, there was a limited number of studies in this population. Thus, further research is needed before recommendations can be made for this subgroup. Full article
Show Figures

Figure 1

25 pages, 16856 KB  
Article
Bupleuri Radix Polysaccharides Alleviate MASLD by Regulating Muribaculaceae-Derived SCFAs in the Gut–Liver Axis
by Yang Yang, Hong Wang, Yiqing Gu, Ruiyu Wu, Wenqing Qin, Ranyun Chen, Guifang Fan, Xiaoyong Xue, Jianhang Lan, Zixi Huang, Qi Han and Runping Liu
Int. J. Mol. Sci. 2026, 27(2), 637; https://doi.org/10.3390/ijms27020637 - 8 Jan 2026
Viewed by 198
Abstract
Bupleuri radix has demonstrated therapeutic potential in treating liver disorders, and polysaccharides are one of its main bioactive components; however, the effects of Bupleuri radix polysaccharides (BRP) on metabolic dysfunction-associated steatotic liver disease (MASLD) remain unclear. This study aimed to identify the BRP [...] Read more.
Bupleuri radix has demonstrated therapeutic potential in treating liver disorders, and polysaccharides are one of its main bioactive components; however, the effects of Bupleuri radix polysaccharides (BRP) on metabolic dysfunction-associated steatotic liver disease (MASLD) remain unclear. This study aimed to identify the BRP fractions with anti-MASLD activity and elucidate their underlying mechanisms. We prepared BRP and characterized its physicochemical properties. It markedly alleviated liver injury and restored intestinal barrier function in MASLD. The correlation analysis between transcriptomics and targeted metabolomics showed that BRP restored intestinal acetic acid and propionic acid, with acetic acid activating AMPK and propionic acid promoting cholesterol efflux and metabolism in the liver, thereby reducing lipid accumulation in hepatocytes. Mechanistically, 16S RNA sequencing and diversity analysis indicated that BRP enriched short chain fatty acids (SCFAs)-producing bacteria, such as the genus Muribaculaceae, and inhibited pro-inflammatory microbiota. Interestingly, Paramuribaculum intestinale (P. intestinale), a representative species in the genus Muribaculaceae, synergistically enhanced BRP in improving liver and colonic mucosal damage in MASLD. In conclusion, our findings revealed that BRP improved MASLD by regulating Muribaculaceae-derived SCFAs in the gut–liver axis and could be used in combination with probiotics as a novel therapeutic strategy for MASLD. Full article
(This article belongs to the Section Molecular Pharmacology)
Show Figures

Figure 1

Back to TopTop