Next Article in Journal
Quantitative Rockfall Hazard Assessment of the Norwegian Road Network and Residences at an Indicative Level from Simulated Trajectories
Previous Article in Journal
Optimization of Robust and Secure Transmit Beamforming for Dual-Functional MIMO Radar and Communication Systems
Previous Article in Special Issue
DeepDR: A Two-Level Deep Defect Recognition Framework for Meteorological Satellite Images
 
 
Font Type:
Arial Georgia Verdana
Font Size:
Aa Aa Aa
Line Spacing:
Column Width:
Background:
Article

An Active Object-Detection Algorithm for Adaptive Attribute Adjustment of Remote-Sensing Images

1
Faculty of Robot Science and Engineering, Northeastern University, Shenyang 110169, China
2
Key Laboratory of Opto-Electronic Information Processing, Chinese Academy of Sciences, Shenyang 110016, China
3
Shenyang Institute of Automation, Chinese Academy of Sciences, Shenyang 110016, China
4
University of Chinese Academy of Sciences, Beijing 100049, China
*
Author to whom correspondence should be addressed.
Remote Sens. 2025, 17(5), 818; https://doi.org/10.3390/rs17050818
Submission received: 31 December 2024 / Revised: 22 February 2025 / Accepted: 24 February 2025 / Published: 26 February 2025

Abstract

In recent years, the continuous advancement of deep learning has led to significant progress in object-detection technology for remote-sensing images. However, most current detection methods passively perform detection on the input image without considering the relationship between imaging configurations and detection-algorithm performance. Therefore, when factors such as poor lighting conditions, extreme shooting angles, or long acquisition distances degrade image quality, the passive detection framework limits the effectiveness of the current detection algorithm, preventing it from completing the detection task. To address the limitations above, this paper proposes an active object-detection (AOD) method based on deep reinforcement learning, taking adaptive brightness and collection position adjustments as examples. Specifically, we first established an end-to-end network structure to generate attribute control policies. Then, we designed a reward function suitable for remote-sensing images based on the degree of improvement in detection performance. Finally, we propose a new viewpoint-management method in this paper, which is successfully implemented by a training method of long-term Prioritized Experience Replay (LPER), which significantly reduces the accumulation of negative and repetitive samples and improves the success rate of the AOD algorithm for remote-sensing images. The experiments on two public datasets have fully demonstrated the effectiveness and advantages of the algorithm proposed in this paper.

1. Introduction

Object detection is a computer-vision technology that outputs category and location information of objects of interest within an image. Compared to object recognition, this type of task is more complex and requires higher algorithm requirements [1]. As one of the fundamental and challenging directions of computer vision, object-detection technology has attracted the attention of many researchers in recent years and has made significant progress. (1) Datasets: So far, researchers have built many datasets that can be applied in the direction of object detection, such as Pascal VOC [2], COCO [3], ImageNet1k [4], etc. (2) Algorithms: with the expansion of datasets and task types, researchers have gained a large number of excellent target-detection algorithms, such as RCNN [5], Faster RCNN [6], Cascade RCNN [7] for two-phase detection types, YOLO [8], SSD [9], RetinaNet [10] for one-phase detection types, etc. As a branch of object detection, remote-sensing object detection (RSOD) also aims to obtain the category and location information of the target of interest in the images [11]. However, compared to conventional object-detection images, remote-sensing images have a more complex background, a more significant number of target objects, and more minor scales for each object, making this task more challenging. Researchers have increasingly used deep learning to deal with small targets and multi-target-detection problems in recent years [12,13,14,15], and remote-sensing images are becoming more informative. Therefore, many mature RSOD technologies are also applied in emergency rescue, environmental monitoring, resource exploration, and urban planning [16,17,18,19].
Although widespread deep-learning technologies have significantly enhanced the accuracy of remote-sensing object detection (RSOD), these methods remain fundamentally passive. Specifically, current RSOD algorithms, regardless of the underlying technology, process input images directly without assessing their suitability for detection. When factors such as extreme shooting angles, significant image distortion, severe object occlusion, or inadequate lighting occur, detection accuracy drops substantially (Figure 1). Furthermore, similar to conventional object-detection datasets, the image quality in remote-sensing datasets is often evaluated based on manual perception and judgment. The imaging process is not task-specific and overlooks the influence of acquisition conditions on detection performance.
If RSOD algorithms could assess image attributes and adjust shooting conditions to meet detection requirements when image quality is inadequate, the detection accuracy of existing algorithms would significantly improve. However, most current research primarily focuses on modifying the detector itself, often overlooking the impact of image quality. As is well known, the attributes of remote-sensing images are influenced by various factors, such as acquisition viewpoint, brightness conditions, spatial resolution, sensor noise, and weather conditions. Therefore, it is important to note that in this work, our AOD algorithm considers only viewpoint and brightness adjustment as examples.
Active object detection (AOD) is an ideal artificial intelligence method to achieve the above ideas. This technology allows agents to autonomously determine whether the observation conditions under the current viewpoint are suitable for the detection task. When conditions are not appropriate, the AOD will update them by planning and changing the sensor parameters or the form of the observation viewpoint until the task is completed. The most important difference between active and passive object detection is whether the attribute adjustment process is adjusted according to the detection effect (as shown in Figure 2). In recent years, with the continuous development of reinforcement learning (RL) [20] and the widespread use of mobile platforms, RL-based AOD methods have also achieved many successes, which will be explained in detail in Section 2. Although AOD technologies have achieved many successes, there are still certain challenges, as summarized below.
(1)
State representation: State representation is the foundation of the RL, and good state representation can enable the AOD algorithm to obtain more comprehensive feature information from the current viewpoint, facilitating the learning of planning strategies. However, the expression method is not fixed; compared to conventional detection images, remote-sensing images have more complex backgrounds, smaller target objects, and more amounts of targets. Therefore, it is necessary to establish a state expression method suitable for remote-sensing image detection tasks.
(2)
Reward function: It is an essential component of RL and directly affects the planning strategy of the AOD algorithm. In current AOD methods, reward functions can be roughly divided into two categories: one based on detection scores (DSR) [21], and the other based on center proximity (CPR) [22]. However, these two reward functions are designed for regular datasets with unique target quantities. When processing AOD methods for remote-sensing images, the above two types of reward functions are no longer suitable. Therefore, it is necessary to design a new reward function based on the characteristics of remote-sensing images.
(3)
Sample quality: Due to the need for extensive interaction with the environment, RL methods accumulate many duplicate and negative samples during training, which can affect the training of AOD algorithms and weaken their performance.
To improve the shortcomings of the AOD method mentioned above, in this work, we propose a new AOD method suitable for remote-sensing image attribute planning. Our AOD algorithm adopts an end-to-end structure and achieves the detection performance improvement in RSOD tasks by perfecting the reward function, enriching the state representation, and designing a reasonable viewpoint transition management scheme. Specifically, the network we established is divided into two parts. The first part is the object detector, which determines if the detection task has reached the stop condition. The second part is an RL network that implements planning and control functions using image features extracted from the backbone and neck networks. Inspired by [23], this planning network adopts a branch structure, using each branch to control each type of action.
In addition, we design a new reward function based on the unique features of remote-sensing images and the requirements of detection tasks, which consists of three components: I o U , F-score, and the number of correctly detected objects. These three elements can well encompass the respective requirements of remote-sensing image detection and planning tasks, which will be described in detail in Section 4. Finally, a new replay buffer storage mechanism is established to reduce the negative and duplicate samples, thereby increasing the number of positive samples and improving the success rate and accuracy of planning tasks.
Overall, the key contributions of this work are:
  • An end-to-end modular network is established to handle AOD tasks for remote-sensing images, enabling agents to determine successful detection and plan image acquisition attributes.
  • Based on the attributes of remote-sensing images, this work designs a new reward function that describes the planning task using the I o U , F-score, and the number of correctly detected objects.
  • A viewpoint transition management scheme is designed to remove a large number of negative and duplicate samples. Leveraging the management program through the establishment of a PER [24] training methodology based on long-term learning.
The remaining structure of this article is arranged as follows: A brief review of the RSOD and AOD methods is provided in Section 2. Section 3 elaborates on planning issues and indicates the research objectives of this work. The detailed design scheme of this work, including network structure, reward function, and training method, is presented in Section 4. In Section 5, the performance of this method is demonstrated through experimental results. Section 6 summarizes the content of the entire text and presents our prospects for future works.

2. Related Work

In this section, a brief introduction to the relevant methods applied in the RSOD and AOD directions is provided.

2.1. Remote-Sensing Object Detection

Before the widespread application of deep-learning methods, the primary method was template matching, which is based on manually designed features to achieve the localization and classification of interested targets [25]. Among them, the visual features commonly used by researchers include scale-invariant features (SIFT), active contour features (Snake), etc., and they have achieved corresponding results [26,27]. However, the shortcomings of these methods are also noticeable; that is, they use a large amount of expert knowledge for detection and have poor generalization performance. Therefore, the performance in practical applications is generally not satisfactory. With the successful application of deep-learning algorithms in object detection. As a branch of object detection, researchers have also focused on RSOD and summarized the difficulties of RSOD, which consist of four points: huge scale variations, arbitrary orientation of the object, complex background occlusion, and small objects [28].
To solve the above difficulties, a series of excellent methods have been designed in the RSOD direction. A Feature Pyramid Network (FPN) is usually added to the algorithm for huge scale variations to reconcile the feature changes caused by scale changes. Still, there are slight differences in the use of details among different algorithms. Refs. [29,30] directly rely on the multi-level representation characteristics of FPN and use different branches to output object information of different scales. Refs. [31,32] added other feature fusion methods (top to top, cross fusion, etc.) based on FPN branches to locate and classify target objects with more comprehensive features, avoiding mismatches or missed matches between single scales and object scales. The conventional bounding-box method makes it difficult to describe its position information for arbitrary object orientation. Therefore, researchers usually use the orientation angle description method, four-point position description method, or surrounding kernel description method to solve this phenomenon [33,34,35]. When the background of remote-sensing images (RSIs) is complex, the commonly used approach is to use contextual information to locate objects embedded in the background based on observed objects [36,37].
Tiny objects are the most common situation in RSIs; of course, researchers have made the most efforts to solve this difficulty. Refs. [12,38] used semantic information to enrich the connection between small targets and their surrounding environment, improving feature representation ability and increasing the detection success rate. There are also some methods to improve the detection ability of small targets by increasing the image resolution [39,40]. In addition, researchers are committed to improving detection metrics to describe small object-detection tasks better and have achieved many achievements [41,42,43]. Similar to the development curve of conventional object detection, another current research hot-spot in RSOD is network lightweight. By building lightweight networks, the application cost can be reduced while ensuring the accuracy of detection [44,45]. Of course, with the introduction of the Transformer structure into the field of target detection, it has a stronger ability than traditional convolutional networks in extracting contextual information and has better scalability. Therefore, it has also achieved good results in remote-sensing image scenes with complex backgrounds and small targets and is gradually becoming a new research direction [46,47,48].
Although the deep-learning-based methods mentioned above have reaped many achievements, there is still a large gap between them and real-world applications, which is caused by the fact that such methods still belong to passive target detection. The most crucial feature of passive detection methods is the direct processing of the input image, ignoring the evaluation of the image quality. This also requires passive methods to strictly limit the input quality in practical applications, which invariably increases the cost of algorithm deployment. When the algorithm can plan the image acquisition conditions so that if the input image does not meet the requirements of the detection task, it can be improved by the acquisition of the sensor viewpoints and conditions to obtain more suitable images, which weakens the detection algorithm on the deployment of the conditions of the limitations can also be more adapted to the reality scene. Such an object-detection algorithm, which can incorporate planning capabilities, is commonly referred to as Active Object Detection (AOD).

2.2. Active Object Detection

As mentioned above, the AOD algorithm can plan the acquisition conditions of the input image. Researchers usually divide acquisition conditions into two categories: viewpoint changes and adjustments to the sensors themselves, also known as viewpoint planning (VP) and sensor planning (SP). In the early stages of research on the VP problem, viewpoint selection was often based on viewpoint entropy [49,50]. Later, information-theoretic viewpoint evaluation methods [51,52] were often used as an alternative viewpoint selection scheme. However, the above methods require preset viewpoint locations, which only partially describe the moving space in practical applications. With the development of technology, RL is used as the best solution for VP problems and has gained many successful practice cases in AOD tasks. Ref. [53] created an active vision dataset and applied deep reinforcement learning (DRL) to successfully plan the movement path of an agent, enabling it to detect and approach a distant target. Building on this dataset, researchers have developed several AOD algorithms to fully demonstrate the applicability of DRL in scenarios with large movement ranges [54,55,56].
However, so far, most AOD algorithms for viewpoint planning tasks are used to achieve close movement and accurate detection of the agent towards a certain target in indoor environments. Clearly, compared to indoor environments, remote-sensing scenes present more complex lighting conditions, numerous occlusion factors, and varying scales between different target types. Additionally, extracting precise location information for specific targets is not feasible. Therefore, to advance VP tasks in remote-sensing scenes, the current AOD method needs a more detailed state representation, improved feature extraction accuracy, and the capability to learn image attributes.
Although research on SP started later, it has yielded significant results in recent years. Ref. [57] utilized a Gaussian mixture model with fuzzy control to implement the autonomous zoom function of the sensor, completing the accurate detection of passing pedestrians. Although research on SP started later, it has yielded significant results in recent years. To solve the SP with a large range of movement, ref. [58] implemented the ability to freely adjust the resolution of high-altitude images using a two-stage reinforcement learning network, and ref. [59] used Double DQN [60] to give the sensor the ability to adjust the focus and illumination to improve the object detection results by changing the characteristics of the input image.
When solving the SP problem, researchers only focus on adjusting the properties of the sensor itself. Therefore, although there are relatively successful examples of remote-sensing image AOD tasks in this type of method [59], only brightness planning is performed, and the airport belongs to the kind with the least occlusion elements and a relatively simple background in the remote-sensing scene. Indeed, the properties of remote-sensing images are influenced not only by sensor parameters but also by factors such as the shooting location, weather conditions, and other environmental variables. As such, the AOD problem in remote-sensing scenes cannot be classified as solely an SP or VP problem. Instead, it represents a complex combination of both. This requires that the AOD methods that can only solve the SP problem at present need to have the ability to plan more types of actions, have more reasonable reward settings, and have richer feature expressions.
The above work demonstrates that while RL is currently the most effective approach for implementing the AOD algorithm, advancing the AOD task in remote-sensing scenarios still requires ongoing efforts and careful design from researchers.

3. Problem Formulation

In fact, AOD can be viewed as an object detection-oriented action-planning problem [61]. As mentioned above, the goal of the AOD tasks for remotely sensed images is to achieve accurate RSOD by adjusting the movable sensor’s shooting conditions (brightness, viewpoint angle, etc.). Arbitrary action planning can prevent the AOD algorithm from obtaining the desired detection image in the next observation state. Therefore, the key to solving AOD tasks lies in identifying an optimal planning strategy. To achieve this, the generation of the planning strategy can be viewed as a reinforcement learning paradigm, which can be formulated as a Partially Observable Markov Decision Process (POMDP) [22,62]. Typically, a POMDP can be described as a six-element tuple (< S , A , r , F , γ , π >). In an AOD task for remote-sensing images, the meanings of these six elements are explained as follows.
  • S is the set of discrete detection states of remote-sensing images. Each state element s in the set is obtained by the satellite sensor collecting the same scene using different viewpoint positions or brightness conditions.
  • A is the set of all actions that the agent can execute to adjust the attributes of remote-sensing images. In this study, each action element a is used to adjust the viewpoint position of the sensor or collect brightness.
  • r: S × A = R is the reward function, which will be discussed in detail in Section 4. It is used to evaluate the rationality of the agent’s operations of adjusting the viewpoint or the brightness (a) under the current remote-sensing state s.
  • F: S × A S is the state transition function, which represents another description of the current scene by the satellite sensor after adjusting the acquisition attributes of the remote-sensing image.
  • γ   0 , 1 is the discount factor used in RL, which indicates the level of emphasis on immediate and future returns brought by adjusting the attributes of the current remote-sensing state s.
  • π : S A represents the planning strategy of the agent, which obtains the action to adjust attribute a according to the current remote-sensing image state s.
After formulating the action-planning problem, it is clear that the AOD task in remote-sensing images turns into a process of generating an optimal strategy, i.e., finding π * in the context of RL.

4. Proposed Method

This section describes the components of the proposed AOD algorithm, including model construction, state representation, reward function design, and updated training methods.

4.1. Model Construction and State Representation

State information refers to an intelligent agent’s expression of the environment in which it is currently located. Adequate representation of state information is the basis for RL algorithms to obtain optimal planning strategies. After reviewing several works on AOD [22,56], we observe that researchers typically add the target’s bounding-box coordinates to the scene image to more clearly represent the current state information. However, targets in remote-sensing datasets are smaller in scale, more numerous, and have more complex backgrounds compared to traditional datasets. In other words, in the random state s t , the remote-sensing image has a larger number of targets than the conventional image. To satisfy both the adequacy of state expression and the simplicity of the network, we regard all detected targets in the current state image as a whole and improve the input form of the bounding-box coordinates. The form of the bounding box is expressed as b = ( x m i n s t , y m i n s t , x m a x s t , y m a x s t ) . We can obtain new coordinates ( b ˙ ) using the current coordinates by performing the normalization shown in Equation (1) to avoid vanishing or exploding gradients. These four coordinates represent the coordinate minima and maxima of all targets in the state that can be extracted by the detector.
Although the choice of detectors is free, it should be emphasized that the AOD algorithm in this paper implements the problem of planning the target-detection method. Therefore, the detectors themselves are not the focus of our study, which is carried out in the later experiments based on a total of six detectors that can be employed for the two types of datasets. In addition, our algorithm focuses on adjusting image attributes, including viewpoint changes and brightness changes. To provide a more detailed description of the current state, we add an attribute feature in the state representation to describe the agent’s current shooting position and lighting intensity, which uses one-hot encoding to write.
x m i n s t ˙ = x m i n s t x m a x s t x m i n s t , x m a x s t ˙ = x m a x s t x m a x s t x m i n s t y m i n s t ˙ = y m i n s t y m a x s t y m i n s t , y m a x s t ˙ = y m a x s t y m a x s t y m i n s t
Due to limitations in hardware resources, algorithm complexity, and real-time task requirements, previous AOD works [61,63] typically treat the detection and planning components independently. Specifically, the execution planning module and the feature extraction network of the detector are separate. This approach arises from the fact that when the state description is complex, directly employing an end-to-end structure may place excessive strain on the detection module, thereby diminishing its performance. Consequently, this configuration represents a compromise made under constrained conditions. Recent advancements in hardware, network architecture, and more effective state descriptions have facilitated the realization of end-to-end AOD methods, which have progressively become a research focal point. According to the results presented in the work [64], the AOD network with integrated detection units exhibits real-time performance comparable to that of independent detectors while also reducing the resource consumption associated with training separate detectors. Moreover, when the AOD network offers richer state features, the end-to-end AOD algorithm may outperform the independent detector regarding overall effectiveness. Based on the above analysis, we also choose an end-to-end form to implement the AOD structure in this work.
Figure 3 shows the general structure of the network in this work, which includes four parts: the backbone, neck, detection, and planning. The backbone of our method uses ResNet50 [65]. In the neck, influenced by [66], we have added a mixed attention module before the FPN (MAFPN), which includes mixed spatial attention and hybrid channel attention ability. We can convert the feature map extracted from the backbone network into a feature map with a spatial attention mechanism by this module, which more effectively provides the spatial and positional features of the scene. It is important to emphasize that our primary goal is to develop the planning technology for RSOD, and the detection algorithm is not the focus of our study. Figure 3 illustrates the default detection method used in this work (FCOS). Of course, in Section 5.4.2, we conduct detailed experiments using five conventional detectors to verify the final performance of the AOD algorithm.
In the planning part, we include seven branch inputs. For the feature maps with larger scales at the bottom layer, we used a 6-layer convolutional network to extract (CN3-4), and for the feature maps with smaller scales at the top layer, we used a 3-layer convolutional network to extract (CN5-7). The bounding-box feature is four dimensions (4D). For the camera configuration, we use one-hot encoding, and the input dimension is related to the motion space of the two data sets introduced later. The shared representation module (SP) contains two groups of fully connected layers, with 256 and 128 neurons in each group. The number of neurons in the three fully connected (FC) layers after SP is also kept at 128. As mentioned earlier, the actions planned by the AOD algorithm in this paper include changes in position and lighting adjustments. Finally, we set different branches [23] according to different action categories and output the action with the maximum benefit in the current state.

4.2. Reward Function

The reward function is an essential part of the RL algorithm. A good function can encourage the intelligent agent to interact more effectively with the environment and develop a reasonable planning strategy. In some previous works [59,67], researchers typically used detector results or f 1 -value to measure an agent’s ability to plan an action in its current state. However, when only one type of detector-related coefficient is used as the reward basis, the final viewpoint obtained by planning may not be the optimal viewpoint due to the influence of the detector performance. From the description in the Introduction, we can find that the background of remote-sensing images is complex, and the target size is small. Therefore, compared with directly using the detector score as a reference indicator for rewards, in some remote-sensing images, AOD works [64,68], and researchers use m I o U and F-score to jointly form the reward function.
In addition, inspired by some successful indoor AOD works [22,56], each planning should always pay attention to the existence of the target. In indoor environments, if the target moves out of the field of view or is blocked by new elements after the planning of the agent, the AOD task will be immediately judged as a failure. Therefore, in this research, in addition to the above two detector-related factors, the number of correctly detected targets after each planning is also considered in the reward of the planning process. Therefore, as shown in Figure 4, we set up the reward function using the average I o U ( m I o U ) of detectors within the scene, the F-score, and the variation in the number of detected targets. It should be explained in detail that the F-score is a metric that combines the f 1 -value and the detector score, which is used to analyze the detection results of the current image, and the formula for obtaining it is shown as Equation (2).
p r e c i s i o n = | T P | D T , r e c a l l = | T P | G T f 1 = 2 1 p r e c i s i o n + 1 r e c a l l F t = i T P t s c o r e i | T P t | × f 1 = 2 × i T P t s c o r e i G T + D T t
where t represents the time step, | T P t | is the number of correct detections in the current environment, G T denotes the number of actual targets in the scene (ground truth), and D T t is the number of targets detected. In addition, the results obtained by the detector are expressed as s c o r e .
In the current state s t , the agent can obtain the image I t . Using the detector to perform the detection operation on I t , we can obtain the m I o U s t , F s t , and the | T P s t | . After executing a planning process, the agent will reach a new state s t + 1 , acquiring new statistical indicators m I o U s t + 1 , F s t + 1 , | T P s t + 1 | . This paper establishes a physical quantity (PV) obtained by Equation (3) to represent the changes in the above three indicators in the planning process.
P V a t s t = α ( m I o U s t + 1 m I o U s t ) m I o U ˜ + ω ( F s t + 1 F s t ) F ˜ + ϵ ( | T P s t + 1 | | T P s t | ) | T P | ˜
Using the ground truth information, we can know in advance the number of target objects (n) contained within the scene before the start of the AOD task. The number is kept constant as long as the environment does not change. Therefore, the m I o U in this article is obtained by dividing the sum of the I o U values of all correctly detected objects in the current state by the number of target objects (n) in the scene. Based on the above analysis, the detector should detect more accurately within the scene images acquired in the new shooting state after the ideal planning behavior. In other words, the P V a t s t can be greater than 0 when the expected planning action is executed. Of course, to ensure the non-negativity of P V a t s t , in the selection of weights of the three physical quantities, influenced by [56], we set the range of α , ω , and ϵ to [ 0 , 1 ] and satisfy α + ω + ϵ = 1 . In this work, since m I o U and F-score have the strongest statistical significance for the detection effect, the weight values α , ω , and ϵ are set to 0.4, 0.4, and 0.2. However, in some states, multiple P V may be greater than 0. For this reason, this paper introduces a list that describes the P V for a given state in the following form.
l P V = [ P V a 1 s t , P V a 2 s t , , P V a m s t ]
where m represents all executable actions within the AOD task. When the next state s t + 1 does not exist or the P V a i s t < 0 after executing action a i , we assign the P V a i s t = N u l l . Using the l P V , the optimal action for the current state can be calculated.
a s t * = arg max ( P V a i s t )
Depending on the optimal action for the current state, the new reward function (RPV) is set as Equation (6).
r ( s t , a t ) = 2 , if a t is a s t * and s f i n a l 1 , if a t is a s t * not s f i n a l 1 , else
Later, for simplicity, the reward function r ( s t , a t ) is shown as r t .

4.3. Viewpoint Transition Management

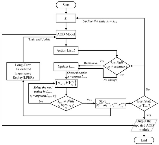
As mentioned above, the AOD approach uses a six-element tuple to describe a planning process (< S , A , r , F , γ , π >). Researchers typically use an off-policy approach to train the network to avoid interference from empirical correlations in the AOD algorithm. Instead of using trajectories generated by the algorithm interacting with the environment in real time during training, a replay buffer is created, and previous trajectories are used to learn each time training takes place. Each step of a planning process is described by < s t , a t , r t , s t + 1 >. It is well known that AOD algorithms need to find optimal movement strategies from the trajectories generated by the planning process. However, two unfavorable issues arise during the algorithm’s interaction with the environment: (1) the accumulation of a large number of negative samples and (2) the tendency to plan the same action repeatedly in the same state, leading to duplicate samples. Too many negative or duplicate samples can adversely affect the efficiency of network training and the accuracy of test results.
To address the above-mentioned issues, we propose a new viewpoint transition management that effectively reduces the number of negative and duplicate samples in the replay buffer. The management solution is shown in Figure 5. As seen in the flowchart, a judgment process is added before storage to determine whether the actions planned by the AOD algorithm are flawed. When the planned next state ( s t + 1 ) does not exist, or the l P V is reduced, it indicates that the planning behavior is entirely incorrect and provides no learning value. At this point, this moving process is not stored, and the agent returns to the original state and selects a new move among the remaining moves. In addition, to overcome the problem of action repetition in similar states as much as possible, we add judgments to both the action list and the termination state. So when the termination state has not been reached, and the action list is not empty, the action planning for the next state will not be the same as the previous one.
As mentioned at the beginning of this section, we should avoid the effects of path correlation on the algorithm as much as possible when utilizing this replay buffer. In response to the updated management scheme, we also make adjustments to the training method in this work. Distinguished from the traditional DQN’s round-based training approach, this paper establishes a PER training model based on long-term learning. The description of the overall training method can be found in Algorithm 1. The variables in Algorithm 1 are calculated as follows:
y t = r t , if terminal r t + γ m a x Q ( s t + 1 , arg max a Q ( s t + 1 , a ; θ e v a l ) ; θ t a r g e t ) , else
L ( θ ) = [ y t Q ( s t , a t ; θ e v a l ) ] 2
Equation (7) is used to calculate the Temporal-Difference Target ( y t ). It consists of the immediate reward r t and the action value function Q ( s t + 1 , a t + 1 ; θ t a r g e t ) in the next state ( s t + 1 ). γ is the discount factor, which controls the influence of future rewards on the agent’s selection of the current action. Q ( s t , a t ; θ x ) refers to the total reward that the agent can obtain by executing an action a t when it is in state s t under the parameter θ x . θ e v a l refers to the parameters of the evaluation (eval) network, and θ t a r g e t refers to the parameters of the target network. In practical applications, a t + 1 is defined as the action that can obtain the maximum action value by the eval network when the agent is in s t + 1 . In Equation (8), L ( θ ) calculates the square of the difference between the Temporal-Difference Target and the actual action value, L ( θ ) is also called the Temporal-Difference Error.
Algorithm 1 The Long-term PER training algorithm
Input 
Parameters: View point storage ( S ), The Capacity of the storage (D), Training start (K), All training epochs (M), Batch size (B), Current step (N), Network update step (U).
Output 
The trained AOD model Q ( s , a | θ * ) with the parameters θ * .
 1:
Initialize the eval and the target networks Q ( s t , a t ; θ e v a l ) and Q ( s t , a t ; θ t a r g e t ) with random parameters θ e v a l , θ t a r g e t .
 2:
N = 0
 3:
Define a viewpoint transition storage S with the capacity D.
 4:
for episode = 1 to M do
 5:
    N = N + 1
 6:
   Get the data obtained from the interaction of the AOD model with the environment (E) according to the above viewpoint transition management.
 7:
   Convert the E to the form ( s t n e w , a t n e w , r t n e w , s t + 1 n e w ) and store it with maximal priority (max p i ).
 8:
   if  N > K  then
 9:
     Sample B transitions ( s t ( i ) , a t ( i ) , r t ( i ) , s t + 1 ( i ) ) from S according to the priority: i P i = p i λ l = 1 D p l λ
10:
     for each transition in B do
11:
        Perform the gradient descent steps to minimize the loss defined in Equation (8), update θ e v a l , and the priority of each transformation.
12:
     end for
13:
   end if
14:
   if N%U = 0 then
15:
      θ t a r g e t = θ e v a l
16:
   end if
17:
end for
18:
θ * = θ t a r g e t
19:
return θ *

5. Results and Analysis

In this section, we provide a detailed introduction to the dataset and related settings used in the experiment, followed by a thorough analysis of the experimental results.

5.1. Datasets and Settings

In the experimental section, we use two public datasets to test the effectiveness of the AOD algorithm proposed in this paper.
(1)
Brightness SpaceNet MVOI (BSPM): SpaceNet MOVI [69] (SPM) is an open-source Multi-View Overhead Imagery dataset with 27 unique appearances from a wide range of viewing angles. Researchers divided the images into three categories based on the angle at which they were acquired: Nadir, Off-Nadir, and Very Off-Nadir. In Nadir, the image acquisition angles range includes ( 7.8 , 8.3 , , 25.4 ) ; the acquisition angles belonging to the off-Nadir are ( 27.4 , 29.1 , , 39.6 ) ; while in the Very Off-Nadir category are ( 42 , 44.2 , , 54 ) . The adjustment between acquisition angles in the same state is the motion space in the SPM dataset. The images in this dataset were acquired by the Maxar WorldView-2 satellite over an area of 665 square kilometers that surrounds Atlanta, Georgia [70]. The footprint labels of 126,747 buildings annotate the area.
There are three frequency bands in SPM: panchromatic (Pan), multispectral (MSI), and pan-sharpened red-green-blue-near IR (Pan-sharpened). We select the Pansharpen band for this experiment based on the introduction of the SPM [69] baseline and the PSNET (the best-performing network on this dataset) [71]. Specifically, we used the RGB image with the NIR branch removed from the Pansharpen band. Inspired by the AOD work about attribute adjustment in remote-sensing images [64], we adopt a well-established method for image brightness adjustment in this research, with its implementation shown in Equation (9).
V = μ × V b a s e Darken 255 μ × ( 255 V b a s e ) Brighten
V b a s e is the luminance component of the current scene image in the HSV colour model. It is a matrix in which each element is the value of V obtained by transforming the pixel point in the current image. As we know, the brightness of an RGB image is represented by the brightness level (L) calculated from the V component of the image in the HSV space, and the value range of L is [ 0 , 1 ] . For an RGB image, when it is converted to the HSV space, the formula for calculating the V b a s e component and L of the image are shown in Equation (10).
V b a s e = m a x [ R , G , B ] L = V b a s e 255.0
m a x [ ] is performed on the RGB components of all pixels in the image. It is obvious that when V b a s e becomes smaller, the brightness level of the image will become smaller, and when V b a s e increases, the L will increase. Therefore, we set the range of μ to [ 0 , 1 ] so that V b a s e can be reduced by multiplication (darken), and the range of RGB is [ 0 , 255 ] , at this time, the relationship of ( 1 μ ) × 255 ( 1 μ ) × V b a s e can be deduced, i.e., the second formula of Equation (9) can be used to improve the brightness of the image (brighten). Following the approach of previous researchers, the parameter μ in this paper is sequentially set to 0.6 and 0.3. It means that in the updated dataset, in addition to inheriting the angle transformation in the same state in SPM, the action space also adds 4 sets of lightning transformations in each state. In the later section, we refer to the dataset with the added brightness-varying images as BSPM for simplicity. It should be emphasized that our AOD algorithm is trained and tested using the BSPM.
(2)
The Virtual Park (VP): Drawing inspiration from several related AOD works, refs. [68,72] this dataset is introduced to test the applicability of the algorithm in this work within environments with more complex mobility conditions. The VP dataset contains five types of cars (Box Truck, SUV, Pickup, Hatchback, Sports Car) and 20 scenes, of which 3000 images from 12 scenes are used as the training set, and 2000 images from the remaining 8 scenes are used as the test set. In VP, there are four types of action spaces, namely the longitude change in the shooting position ( δ ) , the latitude change in the shooting position ( θ ) , the change in the shooting distance ( λ ) , and the exposure compensation of the image ( ρ ) . The range of each physical quantity is: δ ( 0 , 45 , 90 ) , θ ( 0 , 45 , 60 , 75 ) , λ (70 m, 60 m, 50 m, 40 m, 30 m), and ρ (−4 EV, −2 EV, 0 EV, +2 EV, +4 EV).
Some examples of these two datasets are shown in Figure 6. Overall, both BSPM and VP can adjust the agent’s point of view and brightness, but they differ in the types of movable actions.
BSPM offers five actions: increasing the viewing angle, decreasing the viewing angle, brightening, darkening, and termination. In BSPM, the gaps between different perspectives vary. For planning motion in the perspective change category, we first arrange the 27 observation angles in the dataset in ascending order. This allows perspective adjustments to be made by moving forward or backward in the list, with each adjustment corresponding to a shift of one position. It is important to note that the angles in this dataset refer to nadir declination; thus, adjusting the agent’s observation angle upward reduces the nadir declination, while adjusting it downward increases the nadir declination. In brightness adjustment, we include a total of 5 brightness ranges, which are consistent with the adjustment specifications for angle changes. We put them into the brightness adjustment list in order from dark to light. In this way, when performing brightness changes, we first put the brightness element in that state based on the current image. A brightness or darkness adjustment is the process of moving to the front or back of the list once.
In comparison, VP provides nine types of programmable actions: up, down, left, right, forward, backward, brighten, darken, and termination. In VP, viewpoint change actions are divided into three categories: (1) up and down; (2) left and right; and (3) forward and backward. Up and down change the latitude range, and left and right change the longitude range. Each step of longitude adjustment (left and right) is to increase or decrease 45 degrees. Each step of latitude adjustment (up and down) changes one position according to the latitude range list ( θ ( 0 , 45 , 60 , 75 ) ) and the current position (same as the angle adjustment concept of BSPM.) The forward and backward adjustments modify the shooting distance, with each movement corresponding to a 10 m change. In VP, image brightness is adjusted by modifying the exposure compensation, with each adjustment corresponding to a 2 EV change.
Following the dataset, we also briefly describe the evaluation metrics for the experiment. Typically, researchers use the metric of average precision (AP) to evaluate the performance of target-detection algorithms. Influenced by some previous works, our AOD method seeks to improve unfavourable conditions through planning to facilitate the successful completion of the detection task. Therefore, we also use AP as the evaluation metric for the AOD algorithm. However, it is important to note that due to the differing environments of the two datasets, the AP is computed over different I o U intervals. (1) A P 50 (AP at I o U = 0.50 ) is adopted as the metric for the AOD algorithm under the BSPM [71]. (2) In the VP dataset, we use APs computed by multiple different I o U s (AP at I o U = 0.50:0.05:0.95) as evaluation metrics to evaluate the reasonableness of the planning process of the AOD algorithm [72]. In addition, f 1 -measure, precision, and recall are used to determine the accuracy of the detector’s description of the targets’ bounding boxes.

5.2. Implementation Details

For the long-term PER part of the setup, λ controls the priority at which this trajectory tuple is selected, inspired by several AOD-related works [61,62,63]; in this work, we also set λ to 0. In addition, the replay buffer size is set to 20,000 to store trajectories for training. When the buffer is full and new data needs to be stored, the oldest historical data are overwritten with the latest data in chronological order. In addition, the ’Sum-Tree’ structure is used to improve the sampling efficiency [24].
The algorithm in this paper uses the Pytorch platform (Version: ≥1.0) and an RTX-2080Ti GPU (NVDIA, Santa Clara, CA, USA) for training, with a total of 15,000 training epochs. The RL parameters required for training in the algorithm presented in this paper are set as shown in Table 1.

5.3. Experimental Results

In this section, we prepare three types of verification experiments. In detail, (1) compare our AOD method with the commonly used passive detection methods in two types of environments; (2) compare the reinforcement learning network designed in this work with a variety of classical RL methods; (3) compare our AOD method with some state-of-the-art AOD methods applicable to the two environments.

5.3.1. Comparison with Passive Object Detection Methods

In this section, we compare the detection results of the AOD algorithm proposed in this paper with several state-of-the-art passive detection algorithms using the same dataset to demonstrate that the AOD algorithm, which incorporates the planning process, effectively mitigates the interference of complex environments on passive object detection methods. Due to the differences between the two experimental datasets, the passive detectors used in this experiment were selected after careful consideration of relevant works conducted on both datasets. (1) For BSPM, the conventional detectors selected in this paper include FasterRCNN [6], FCOS [73], and PSNet [71]. (2) To avoid duplicate selection in two different datasets, in the VP, the passive detectors FSAF [74], ATSS [75], and DINO [76] are selected. The results of this experiment are presented in Table 2.
From the experiment results above, we can see that: (1) When the images in the environment are affected by lighting and shooting angle, PSNet maintains its sensitivity to the target, even when the shooting angle changes, thanks to the perspective-sensitive rules embedded in its network. In contrast, traditional detection methods (such as FasterRCNN and FCOS) are more susceptible to these variations. (2) When the images in the dataset exhibit changes in scale, viewpoints, and lighting, traditional deep-learning algorithms (such as FSAF and ATSS) struggle to extract direct mappings of contextual connections, resulting in unsatisfactory detection performance. In contrast, DINO, a Transformer-based detector with a self-attention mechanism, significantly enhances the mapping between the target object and the complex image.
However, including these processing modalities only strengthens the detector’s anti-interference capability and lacks evaluation of the image quality, and only improving the anti-interference capability cannot fundamentally improve the detection effect when the image quality is not enough to support the detection task. When the agent can plan for enhanced imaging performance, the results demonstrate that our AOD algorithm outperforms the latest passive detection algorithms in each environment. Specifically, it achieves an AP improvement of 7.6% and 12.6% in the two datasets, respectively. This highlights the effectiveness of the AOD algorithm in addressing target-detection tasks in complex environments through its planning process.

5.3.2. Experimental Results Under Different AOD Methods

To verify the effectiveness of the planning structure algorithm we designed, this section focuses on comparing it with other competitive RL structures. The RL structures compared with our planning structure in the experiment include:
(1)
Base: It is based on a greedy search strategy and the detection information of the targets.
(2)
DQN [77]: It is a basic RL structure that uses the same feature extraction form as the network in this article, but there are no branches when processing features. Instead, multiple fully connected layers are directly used to fit Q values and output actions.
(3)
DDQN [60]: It is trained based on DQN using a double-Q learning network, which effectively addresses the overestimation problem inherent in DQN.
(4)
Dueling DQN [78]: It is another variant of the DQN, which uses action advantage values and state values coupled into a Q-value function, which allows for a better estimation of the contribution of different actions to the state and also effectively reduces the impact caused by overestimation phenomena.
(5)
PPO [79]: It belongs to the category of policy-based RL algorithms, which use an Actor-Critic configuration and directly output policy parameters using an important sampling scheme.
(6)
BranchNet(Ours) [23]: The RL structure of the algorithm in the article.
In addition, although detectors are not the focus of this work, inspired by some latest AOD works [72,80], several typical detectors (Faster RCNN, FCOS, ATSS, FSAF, Grid RCNN [81]) are also included in this part of the experiments to describe in more detail the ability of the planning process of the AOD algorithm to enhance traditional detection networks when dealing with complex environments. It should be emphasized that, in the absence of any special indication, the default detector in this paper is FCOS, which is selected based on the feature extraction module. To ensure the effectiveness and stability of the experimental results, we set five random seeds and tested six types of reinforcement learning methods under the default detector settings. The mean and standard deviation of the AP values for both scenarios are shown in Figure 7, with the overall experimental results presented in Table 3.
Based on the above experimental results, we can make the following conclusion:
(1)
Although the Base method only introduces a stochastic planning process to the current detection behavior, it is clear that the accuracy of the passive detectors improves significantly with the addition of the planning process. However, the extent of the accuracy improvement is somewhat limited due to the stochastic nature of the planning.
(2)
From the experiments in the control group, it can be seen that among the commonly used RL structures, Dueling DQN is more suitable for both types of scenarios because its environmental actions are in a discrete state during the planning process, which is in line with the conclusion that the value-based reinforcement learning structure outperforms the policy-based structure in the discrete state.
(3)
When the detector is FCOS, our method improves detection results by at least 4.1% and 8.4% on the BSPM and VP datasets, respectively, compared to other RL structures. Even with more robust detectors, the AOD method presented in this paper still achieves the best results, with an AP improvement of at least 1.8% and 5.6% on the two datasets mentioned above. In addition, the results in Figure 7 also show that our method not only ensures robustness but also performs optimally in two experimental environments.
(4)
From the experimental results, it is clear that, in most cases, the planning behavior of regular RL methods plateaus between the fifth and sixth steps. This may be due to the limitations of their uniform output structure in terms of decision attention. In contrast, our method employs a branching structure that effectively distinguishes the detection tasks for each branch, thereby enhancing the network’s decision-making capability and robustness. As a result, the network achieves the best performance among all methods by the second or third decision. Furthermore, as the number of planning steps increases, the detection performance of the AOD method in this paper continues to improve without prematurely stabilizing.

5.3.3. Comparison with State-of-the-Art AOD Methods

Beyond the basic experiments mentioned above, this section further validates the effectiveness of our method by comparing its results with those of state-of-the-art (SOTA) AOD methods for planning image attributes in the same environments. So far, the AOD methods suitable for planning the image attributes are divided into two categories: (1) Unified planning: all actions are arranged and combined, and only one item is output for each planning, which is adjusted according to that action [72,80] (Xu’s 2022 and Shen’s 2024); (2) Branch planning: multiple branches are included in the output link of the AOD network, each of which is responsible for one type of planning task and obtains the sub-outputs of each such task. The overall output of the network is the result of secondary processing such as fusion or gain comparison of all sub-outputs [59] (Xu’s 2021). The method in this paper belongs to the branch-planning class; moreover, to ensure the fairness of the experiments, all the AOD methods listed in this section use their respective default settings. The experimental results are shown in Table 4, and some of the experimental results are presented in Figure 8.
From the experimental results, it can be seen that: (1) The real-time performance of the branching structure is superior compared to the inference time of the AOD algorithm with the uniform planning structure. This may be related to the fact that the network classifies and deconstructs all planning actions, reducing the dimensionality of the simultaneous output. (2) The performance of Shen’s method is optimal in the Unified Planning approach and differs less from the final performance of our algorithm in the VP environment. This is similar to the case of the DINO approach, where the introduction of the Transformer structure can effectively improve the algorithm to enhance better performance with lower background complexity, but from complex remote-sensing images such as the BSPM, this change alone does not yield particularly satisfactory results. (3) Based on the inference time and performance results, tests on two datasets further demonstrate the effectiveness of the AOD algorithm proposed in this work.

5.4. Ablation Study

To evaluate the effectiveness of the design of our method, this section conducts ablation experiments on three aspects: network input, reward function formation, and viewpoint-management design. In the subsection of the reward, we add an experimental verification of the weight factor α , ω , ϵ .

5.4.1. Validation of Model Construction

In the AOD algorithm designed in this work, the model structure level contains a total of two major parts, i.e., state representation and selection of the RL method. The content of this paper in Section 5.3.2 has experimented with and tested different RL methods, so in this part on ablation experiments in network structures, we focus more on state representation. Based on the state representation in the article, this experiment categorizes the inputs into three classes: RGB images only, RGB + targets range bounding box, and RGB + bounding box + camera configuration status. The experimental results on state expression are shown in Table 5.
From the experimental results, the inclusion of the objects range bounding box is more conducive to the correct execution of the AOD algorithm, i.e., the effective object range is more conducive for the AOD algorithm to plan the agent to achieve the accurate detection of the target in the movable environment, especially in the environment with a complex background or a large number of target objects. The introduction of camera shooting configurations expresses the current image acquisition pathway in more detail, and the experimental results reflect its usefulness in planning the next shooting state of the camera itself. In addition, from the experimental results, we can conclude the following rule: the AOD algorithm, with the addition of the configuration element, obtains a greater degree of enhancement in environments where the camera has more executable category actions.
Moreover, the adequacy of state expression is not solely dependent on the bounding box and camera properties; extracting features from the original image by the head network also plays a crucial role. To thoroughly evaluate the rationality and robustness of our network design, we conducted experiments using several widely used head networks, including ResNet50 [65], EfficientNet [82], and Swin Transformer [83]. It should be emphasized that in this experiment, we also considered whether the data under different clusters in the dataset would affect the description of the state. In Section 5.1, the BSPM is categorized into three groups based on acquisition angles: Nadir, off-Nadir, and Very-Off-Nadir. Influenced by this, for VP, we classify the dataset based on shooting distance into three categories: long distance (70 m), medium distance (50 m and 60 m), and close distance (30 m and 40 m). The above six types of images are shown in Figure 9, and the results of this experiment are as follows:
As shown in Table 6, For the backbone network mentioned above, the combination of ResNet (Res) with the branch network outperforms EfficientNet (EFN). This may be due to EFN’s primary focus on image classification, which limits its performance when transferred to other tasks. For the Swin Transformer (SWT), we observe that in real RS scenarios, its adaptability yields better feature extraction. However, its processing capability for large-scale image inputs may be limited, which results in an average AP value of only 0.3 higher than the Res-based results in BSPM. Moreover, it is worth noting that the performance of SWT is also limited when the environment is simpler, and the amount of data is small, which also reveals why the algorithm in this paper (Res) achieves the best performance in the VP environment. In addition, one thing that cannot be ignored is that in the training environment of this paper, compared with Res and EFN, the training time of SwT is more than twice as long, so this backbone network is more suitable for training and conventional scenarios with richer data resources. For RS problems with tight collection resources and computing resources, it is not cost-effective. In other words, in the current two environments, using Res as the backbone is a cost-effective and suitable method.
The results in Table 6 also demonstrate that different image types impact the algorithm’s performance. In BSPM, as the shooting angle increases, image distortion and occlusion become more pronounced. This can introduce additional interference during action planning, which explains why our algorithm performs poorly with high-angle images. In the simulated environment of VP, although the impact of shooting distance on the image is not as drastic as in the real environment, at the farthest distance, the factor of object occlusion will be greatly increased, which will also cause difficulties in detection.

5.4.2. Innovative Study of the Reward Function

According to the above, AOD algorithms oriented towards image attribute adjustment often use only detection results or F-score as reward rating criteria. To demonstrate the superiority of the reward function designed in this paper, we perform the following experiments in this section, where the detector and the RL method are kept as defaults, and all other settings follow Section 5.2. The results are shown in Table 7.
The experimental results show that: (1) The three components of the reward function give different boosts to the algorithm performance in various environments. In remote-sensing environments such as BSPM, where the background is complex and there are many targets, the inclusion of the number of correctly detected objects will give a significant performance boost (close to 4%); in VP, where the number of targets is small, and the acquisition height is low, the inclusion of the component that improves the detection effect will give the algorithm a high degree of boost (about 6%). (2) The reward that combines three elements simultaneously can effectively adapt to real remote-sensing environments and virtual high-altitude shooting environments, proving that our innovation in this work is effective.
After validating the rationale behind the three components of the reward function in this work, we conducted another set of experiments related to the reward function. In this work, we use the value ( P V ) generated by combining the weight parameters α , ω , ϵ with the three variables m I o U , F-score, and T P to determine whether the agent’s movement process is correct. Therefore, the purpose of establishing the other experiment is to verify the rationality of the weight parameter settings. From the results in Table 6, we can also find that in the context of a single element as a reward criterion, using the F-score can enable the algorithm to obtain better accurate detection results in BSPM and VP, so, F-score should be set the largest weight parameter. Affected by [56], the maximum weight under the three restriction elements is 0.4, so in this experiment, the main ω is set to 0.4 and remains unchanged. When the remaining two weight coefficients are changed, the experimental results of the AOD method we designed in the two datasets are shown in Table 8.
From the results in Table 7, it is evident that as the number of targets in the scene increases, a higher proportion of m I o U weight ( α )—reflecting the positional characteristics of the objects—correlates with better algorithm performance. Moreover, reducing the weight of T P a bit will not affect the algorithm’s performance. The main reasons are: (1) The change in T P is also reflected in the F-score, so a slight change in the weight will not significantly reduce the algorithm performance; (2) The stronger the target-location information-extraction capability, the higher the T P in the detection task. In this way, even if the weight ( ϵ ) is slightly reduced, the increase in T P itself will improve the performance of the AOD algorithm. The above two experiments prove that the composition elements and weight coefficients of the reward function are reasonable in this paper, and good algorithm performance can be obtained.

5.4.3. Analysis of the Viewpoints Management

In this section, we focus on evaluating whether the improved viewpoint transition management scheme enhances the performance of the AOD algorithm. Inspired by previous work [84], this experiment is divided into two parts: the first examines whether the current storage scheme improves the number of positive samples in the empirical replay buffer, while the second assesses the extent to which the performance of the trained AOD method is affected by this scheme. In this paper, two statistical indicators are used to measure the number of positive samples: the maximum positive sample rate per batch (PTBM) and the average positive sample rate during the training process (PTTA). The formulas for these indicators are provided below.
P T B M = arg max ( P V T 1 B , P V T 2 B , , P V T n B ) P T T A = t = 1 n ( P V T t ) n × B
where B represents the batch size, and PVT represents the number of all positive transitions in each selected training sequence. n stands for the number of batches for the entire training period.
In addition, we compare the training results of the AOD method in this paper under different management schemes to visually describe the impact of the viewpoint-management scheme in this paper on the AOD algorithm. It should be emphasized that DDQN and DDQN + PER are included in the training method to obtain adequate experimental results. Later, to make it easier to differentiate between the two management methods, the one conducted in this paper is referred to as NTM, and that of the original one in RL is referred to as OTM.
Table 9 shows the following results: (1) The inclusion of PER improves the selection of positive samples compared to DDQN, enhancing the PTBM and PTTA by at least 0.05 and 0.03, respectively, in both experimental settings. (2) Although PER helps increase the number of positive samples, the viewpoint-management scheme proposed in this paper achieves the best results, improving these two metrics by at least 0.12 and 0.10, respectively. (3) A comparison of the detection metrics for the AOD algorithms trained under the three schemes in two environments reveals that the increase in the number of positive samples effectively improves algorithm performance. This suggests that the management scheme can be further refined along these lines.

6. Conclusions

In this paper, we propose an AOD algorithm that can autonomously plan the attributes of remote-sensing images, which uses an end-to-end structure and implements innovations and improvements in the scheme design of state representations, reward functions, and viewpoint-management rules. In detail, firstly, we use an end-to-end processing structure where the features extracted from the backbone and neck networks are used directly for planning actions and detection, which improves the real-time performance of the AOD algorithm and since the planning of image attributes in this work consists of multiple classes of actions, we introduce a branching structure that ensures the stability of the outputs using shared decision-making component. Secondly, we include not only the features of the current image in the description of the state information but also the bounding box of all targets’ ranges and the current camera configuration so that the AOD algorithm can fully capture the visual attributes and location information of the state. In addition, we utilize the coupling effect of the three elements— I o U , F-score, and the number of correctly detected targets—to define the reward function, facilitating optimal detection after planning. Finally, we design a new viewpoint transfer management scheme and develop a long-term PER training method for its implementation. This approach effectively increases the number of positive samples during training and improves final detection performance.
To thoroughly test the effectiveness of the AOD algorithm proposed in this paper, we enhanced the public remote-sensing image dataset SPM by incorporating brightness variation in addition to shooting angle, resulting in the BSPM dataset. Moreover, inspired by classical AOD work, we also tested the algorithm on the VP, a high-altitude dataset. The experimental results on these two datasets show that our method improves the AP by at least 2.5% and 2.3% in both environments, with better real-time performance compared to the current SOTA methods. The introduction of the ablation experiment further proves the rationality of the design of the AOD algorithm in this paper in terms of network structure, reward function, and viewpoint management.
However, this method still requires some improvements: (1) The algorithm’s planning behavior operates in a discrete state, where each step can only execute a single planning action, leading to longer planning times. (2) While the improved viewpoint-management scheme has significantly increased the number of positive samples during training, the positive sample rate still needs further enhancement. Therefore, in future research, we can have three improvement methods: (1) In discrete space, the AOD algorithm can realize the simultaneous planning of multiple actions; (2) Establish an AOD method suitable for remote-sensing images with continuous motion space; (3) Further improve the management scheme of positive samples. Additionally, we recognize that the quality of remote-sensing images is influenced by various factors, including the viewpoint position, brightening conditions, climate factors (such as cloud and fog occlusion), resolution, and band selection. Therefore, our future work can focus on developing AOD methods that address a broader range of influencing factors, offering new solutions to the quality challenges of remote-sensing images.

Author Contributions

Conceptualization, J.W.; Methodology, J.W. and F.Z.; Software, J.W.; Validation, F.Z.; Formal Analysis, J.W.; Investigation, J.W.; Resources, F.Z.; Data Curation, J.W.; Writing—Original Draft Preparation, J.W.; Writing—Review and Editing, Q.W., P.Z. and Y.F.; Visualization, J.W.; Supervision, F.Z.; Project Administration, F.Z. All authors have read and agreed to the published version of the manuscript.

Funding

This research received no external funding.

Data Availability Statement

The SpaceNet MOVI (SPM) Dataset [69] is available on https://spacenet.ai/off-nadir-building-detection/ (accessed on 20 December 2024). The VP Dataset [72] is available for download at https://www.dropbox.com/scl/fi/v4eogv5ufpeprsaq8j2m6/VP.zip (accessed on 20 December 2024). The codes supporting this study’s findings are available from the corresponding author upon reasonable request.

Conflicts of Interest

The authors declare no conflicts of interest.

References

  1. Zou, Z.; Chen, K.; Shi, Z.; Guo, Y.; Jieping, Y. Object Detection in 20 Years: A Survey. Proc. IEEE 2023, 111, 257–276. [Google Scholar] [CrossRef]
  2. Lowe, D.G. The PASCAL Visual Object Classes (VOC) Challenge. Int. J. Comput. Vis. 2010, 88, 303–338. [Google Scholar] [CrossRef]
  3. Lin, T.Y.; Maire, M.; Belongie, S.; Hays, J.; Perona, P.; Ramanan, D.; Dollár, P.; Zitnick, C.L. Microsoft COCO: Common Objects in Context. In Proceedings of the Computer Vision—ECCV 2014; Fleet, D., Pajdla, T., Schiele, B., Tuytelaars, T., Eds.; Springer: Cham, Switzerland, 2014; pp. 740–755. [Google Scholar] [CrossRef]
  4. Deng, J.; Dong, W.; Socher, R.; Li, L.J.; Li, K.; Fei-Fei, L. ImageNet: A large-scale hierarchical image database. In Proceedings of the 2009 IEEE Conference on Computer Vision and Pattern Recognition(CVPR), Miami, FL, USA, 20–25 June 2009; pp. 248–255. [Google Scholar] [CrossRef]
  5. Girshick, R.; Donahue, J.; Darrell, T.; Malik, J. Rich Feature Hierarchies for Accurate Object Detection and Semantic Segmentation. In Proceedings of the 2014 IEEE Conference on Computer Vision and Pattern Recognition, Columbus, OH, USA, 23–28 June 2014; pp. 580–587. [Google Scholar] [CrossRef]
  6. Ren, S.; He, K.; Girshick, R.; Sun, J. Faster R-CNN: Towards Real-Time Object Detection with Region Proposal Networks. IEEE Trans. Pattern Anal. Mach. Intell. 2017, 39, 1137–1149. [Google Scholar] [CrossRef] [PubMed]
  7. Cai, Z.; Vasconcelos, N. Cascade R-CNN: High Quality Object Detection and Instance Segmentation. IEEE Trans. Pattern Anal. Mach. Intell. 2021, 43, 1483–1498. [Google Scholar] [CrossRef] [PubMed]
  8. Redmon, J.; Divvala, S.; Girshick, R.; Farhadi, A. You Only Look Once: Unified, Real-Time Object Detection. In Proceedings of the 2016 IEEE Conference on Computer Vision and Pattern Recognition (CVPR), Las Vegas, NV, USA, 27–30 June 2016; pp. 779–788. [Google Scholar] [CrossRef]
  9. Liu, W.; Anguelov, D.; Erhan, D.; Szegedy, C.; Reed, S.; Fu, C.Y.; Berg, A.C. SSD: Single Shot MultiBox Detector. In Proceedings of the Computer Vision—ECCV 2016, Amsterdam, The Netherlands, 8–10 October 2016; Volume 995. [Google Scholar] [CrossRef]
  10. Lin, T.Y.; Goyal, P.; Girshick, R.; He, K.; Dollár, P. Focal Loss for Dense Object Detection. IEEE Trans. Pattern Anal. Mach. Intell. 2020, 42, 318–327. [Google Scholar] [CrossRef]
  11. Li, K.; Wan, G.; Cheng, G.; Meng, L.; Junwei, H. Object detection in optical remote sensing images: A survey and a new benchmark. ISPRS J. Photogramm. Remote Sens. 2020, 159, 296–307. [Google Scholar] [CrossRef]
  12. Wu, X.; Hong, D.; Chanussot, J. UIU-Net: U-Net in U-Net for Infrared Small Object Detection. IEEE Trans. Image Process. 2023, 32, 364–376. [Google Scholar] [CrossRef]
  13. Sun, W.; Dai, L.; Zhang, X.; Chang, P.; He, X. RSOD: Real-time small object detection algorithm in UAV-based traffic monitoring. Appl. Intell. 2022, 52, 8448–8463. [Google Scholar] [CrossRef]
  14. Wang, S.y.; Qu, Z.; Li, C.j.; Gao, L.y. BANet: Small and multi-object detection with a bidirectional attention network for traffic scenes. Eng. Appl. Artif. Intell. 2023, 117, 105504. [Google Scholar] [CrossRef]
  15. Pramanik, A.; Pal, S.K.; Maiti, J.; Mitra, P. Granulated RCNN and Multi-Class Deep SORT for Multi-Object Detection and Tracking. IEEE Trans. Emerg. Top. Comput. Intell. 2022, 6, 171–181. [Google Scholar] [CrossRef]
  16. He, Y.; Sahma, A.; He, X.; Wu, R.; Zhang, R. FireNet: A Lightweight and Efficient Multi-Scenario Fire Object Detector. Remote Sens. 2024, 16, 4112. [Google Scholar] [CrossRef]
  17. Zhang, C.; Lam, K.M.; Wang, Q. CoF-Net: A Progressive Coarse-to-Fine Framework for Object Detection in Remote-Sensing Imagery. IEEE Trans. Geosci. Remote Sens. 2023, 61, 1–17. [Google Scholar] [CrossRef]
  18. Zhou, Y.; Liu, H.; Ma, F.; Pan, Z.; Zhang, F. A Sidelobe-Aware Small Ship Detection Network for Synthetic Aperture Radar Imagery. IEEE Trans. Geosci. Remote Sens. 2023, 61, 1–16. [Google Scholar] [CrossRef]
  19. Gao, T.; Niu, Q.; Zhang, J.; Chen, T.; Mei, S.; Jubair, A. Global to Local: A Scale-Aware Network for Remote Sensing Object Detection. IEEE Trans. Geosci. Remote Sens. 2023, 61, 1–14. [Google Scholar] [CrossRef]
  20. Mnih, V.; Kavukcuoglu, K.; Silver, D.; Rusu, A.A.; Veness, J.; Bellemare, M.G.; Graves, A.; Riedmiller, M.; Fidjeland, A.K.; Ostrovski, G.; et al. Human-level control through deep reinforcement learning. Nature 2015, 518, 529–533. [Google Scholar] [CrossRef]
  21. Ammirato, P.; Poirson, P.; Park, E.; Košecká, J.; Berg, A.C. A dataset for developing and benchmarking active vision. In Proceedings of the 2017 IEEE International Conference on Robotics and Automation (ICRA), Singapore, 29 May–3 June 2017; pp. 1378–1385. [Google Scholar] [CrossRef]
  22. Liu, S.; Tian, G.; Zhang, Y.; Zhang, M.; Liu, S. Active Object Detection Based on a Novel Deep Q-Learning Network and Long-Term Learning Strategy for the Service Robot. IEEE Trans. Ind. Electron. 2022, 69, 5984–5993. [Google Scholar] [CrossRef]
  23. Tavakoli, A.; Pardo, F.; Kormushev, P. Action Branching Architectures for Deep Reinforcement Learning. In Proceedings of the AAAI Conference on Artificial Intelligence, New Orleans, LA, USA, 2–7 February 2018; Volume 32, pp. 1–9. [Google Scholar] [CrossRef]
  24. Tom, S.; John, Q.; Ioannis, A.; Silver, D. Prioritized Experience Replay. arXiv 2016, arXiv:1511.05952. [Google Scholar]
  25. Cheng, G.; Han, J. A survey on object detection in optical remote sensing images. ISPRS J. Photogramm. Remote Sens. 2016, 117, 11–28. [Google Scholar] [CrossRef]
  26. Lin, Y.; He, H.; Yin, Z.; Chen, F. Rotation-Invariant Object Detection in Remote Sensing Images Based on Radial-Gradient Angle. IEEE Geosci. Remote Sens. Lett. 2015, 12, 746–750. [Google Scholar] [CrossRef]
  27. Shanmugam, L.; Kaliaperumal, V. Water flow based geometric active deformable model for road network. ISPRS J. Photogramm. Remote Sens. 2015, 102, 140–147. [Google Scholar] [CrossRef]
  28. Zhang, X.; Zhang, T.; Wang, G.; Zhu, P.; Tang, X.; Jia, X.; Jiao, L. Remote Sensing Object Detection Meets Deep Learning: A metareview of challenges and advances. IEEE Geosci. Remote Sens. Mag. 2023, 11, 8–44. [Google Scholar] [CrossRef]
  29. Xu, T.; Sun, X.; Diao, W.; Zhao, L.; Fu, K.; Wang, H. ASSD: Feature Aligned Single-Shot Detection for Multiscale Objects in Aerial Imagery. IEEE Trans. Geosci. Remote Sens. 2022, 60, 1–17. [Google Scholar] [CrossRef]
  30. Liang, X.; Zhang, J.; Zhuo, L.; Li, Y.; Tian, Q. Small Object Detection in Unmanned Aerial Vehicle Images Using Feature Fusion and Scaling-Based Single Shot Detector With Spatial Context Analysis. IEEE Trans. Circuits Syst. Video Technol. 2020, 30, 1758–1770. [Google Scholar] [CrossRef]
  31. Song, J.; Miao, L.; Ming, Q.; Zhou, Z.; Dong, Y. Fine-Grained Object Detection in Remote Sensing Images via Adaptive Label Assignment and Refined-Balanced Feature Pyramid Network. IEEE J. Sel. Top. Appl. Earth Obs. Remote Sens. 2023, 16, 71–82. [Google Scholar] [CrossRef]
  32. Teng, Z.; Duan, Y.; Liu, Y.; Zhang, B.; Fan, J. Global to Local: Clip-LSTM-Based Object Detection From Remote Sensing Images. IEEE Trans. Geosci. Remote Sens. 2022, 60, 1–13. [Google Scholar] [CrossRef]
  33. Ming, Q.; Miao, L.; Zhou, Z.; Dong, Y. CFC-Net: A Critical Feature Capturing Network for Arbitrary-Oriented Object Detection in Remote-Sensing Images. IEEE Trans. Geosci. Remote Sens. 2022, 60, 1–14. [Google Scholar] [CrossRef]
  34. Yao, Y.; Cheng, G.; Wang, G.; Li, S.; Zhou, P.; Xie, X.; Han, J. On Improving Bounding Box Representations for Oriented Object Detection. IEEE Trans. Geosci. Remote Sens. 2023, 61, 1–11. [Google Scholar] [CrossRef]
  35. Pu, Y.; Wang, Y.; Xia, Z.; Han, Y.; Wang, Y.; Gan, W.; Wang, Z.; Song, S.; Huang, G. Adaptive Rotated Convolution for Rotated Object Detection. In Proceedings of the 2023 IEEE/CVF International Conference on Computer Vision (ICCV), Paris, France, 2–3 October 2023; pp. 6566–6577. [Google Scholar] [CrossRef]
  36. Wang, M.; Li, Q.; Gu, Y.; Fang, L.; Zhu, X.X. SCAF-Net: Scene Context Attention-Based Fusion Network for Vehicle Detection in Aerial Imagery. IEEE Geosci. Remote Sens. Lett. 2022, 19, 1–5. [Google Scholar] [CrossRef]
  37. Yang, X.; Jiao, L.; Li, Y.; Liu, X.; Liu, F.; Li, L.; Chen, P.; Yang, S. Relation Learning Reasoning Meets Tiny Object Tracking in Satellite Videos. IEEE Trans. Geosci. Remote Sens. 2024, 62, 1–16. [Google Scholar] [CrossRef]
  38. Liu, Z.; Zhang, W.; Yu, H.; Zhou, S.; Qi, W.; Guo, Y.; Li, C. Improved YOLOv5s for Small Ship Detection With Optical Remote Sensing Images. IEEE Geosci. Remote Sens. Lett. 2023, 20, 1–5. [Google Scholar] [CrossRef]
  39. Wang, Z.; Li, L.; Xue, Y.; Jiang, C.; Wang, J.; Sun, K.; Ma, H. FeNet: Feature Enhancement Network for Lightweight Remote-Sensing Image Super-Resolution. IEEE Trans. Geosci. Remote Sens. 2022, 60, 1–12. [Google Scholar] [CrossRef]
  40. Wang, G.; Zhao, H.; Lyu, S.; Cheng, G.; Chang, Q.; Feng, W.; Zhao, Q.; Shi, Z. SWIN-TOD: Smooth Wasserstein Distance and Instance-Level Neighboring Enhancement for Remote Sensing Tiny Object Detection. IEEE Trans. Geosci. Remote Sens. 2024, 62, 1–15. [Google Scholar] [CrossRef]
  41. Xu, C.; Ding, J.; Wang, J.; Yang, W.; Yu, H.; Yu, L.; Xia, G.S. Dynamic Coarse-to-Fine Learning for Oriented Tiny Object Detection. In Proceedings of the 2023 IEEE/CVF Conference on Computer Vision and Pattern Recognition (CVPR), Vancouver, BC, Canada, 18–22 June 2023; pp. 7318–7328. [Google Scholar] [CrossRef]
  42. Peng, G.; Yang, Z.; Wang, S.; Zhou, Y. AMFLW-YOLO: A Lightweight Network for Remote Sensing Image Detection Based on Attention Mechanism and Multiscale Feature Fusion. IEEE Trans. Geosci. Remote Sens. 2023, 61, 1–16. [Google Scholar] [CrossRef]
  43. Nan, S.; Zhao, Z.; Yan, Y.; Wang, J.; Lu, W.; Cui, H.; Qu, Y.; Feng, S.; Zhao, C. MMPW-Net: Detection of Tiny Objects in Aerial Imagery Using Mixed Minimum Point-Wasserstein Distance. Remote Sens. 2024, 16, 4485. [Google Scholar] [CrossRef]
  44. Xu, X.; Wang, J.; Sha, Z.; Nie, H.; Zhu, M.; Nie, Y. Lightweight Neural Network for Centroid Detection of Weak, Small Infrared Targets via Background Matching in Complex Scenes. Remote Sens. 2024, 16, 4301. [Google Scholar] [CrossRef]
  45. Dai, D.; Wu, H.; Wang, Y.; Ji, P. LHSDNet: A Lightweight and High-Accuracy SAR Ship Object Detection Algorithm. Remote Sens. 2024, 16, 4527. [Google Scholar] [CrossRef]
  46. Zhu, J.; Chen, X.; Zhang, H.; Tan, Z.; Wang, S.; Ma, H. Transformer Based Remote Sensing Object Detection With Enhanced Multispectral Feature Extraction. IEEE Geosci. Remote Sens. Lett. 2023, 20, 1–5. [Google Scholar] [CrossRef]
  47. Gong, H.; Mu, T.; Li, Q.; Dai, H.; Li, C.; He, Z.; Wang, W.; Han, F.; Tuniyazi, A.; Li, H.; et al. Swin-Transformer-Enabled YOLOv5 with Attention Mechanism for Small Object Detection on Satellite Images. Remote Sens. 2022, 14, 2861. [Google Scholar] [CrossRef]
  48. Lang, K.; Cui, J.; Yang, M.; Wang, H.; Wang, Z.; Shen, H. A Convolution with Transformer Attention Module Integrating Local and Global Features for Object Detection in Remote Sensing Based on YOLOv8n. Remote Sens. 2024, 16, 906. [Google Scholar] [CrossRef]
  49. Sock, J.; Kasaei, S.H.; Lopes, L.S.; Kim, T.K. Multi-view 6D Object Pose Estimation and Camera Motion Planning Using RGBD Images. In Proceedings of the 2017 IEEE International Conference on Computer Vision Workshops (ICCVW), Venice, Italy, 22–29 October 2017; pp. 2228–2235. [Google Scholar] [CrossRef]
  50. Arbel, T.; Ferrie, F. Viewpoint selection by navigation through entropy maps. In Proceedings of the Seventh IEEE International Conference on Computer Vision, Corfu, Greece, 20–27 September 1999; Volume 1, pp. 248–254. [Google Scholar] [CrossRef]
  51. Denzler, J.; Brown, C. Information theoretic sensor data selection for active object recognition and state estimation. IEEE Trans. Pattern Anal. Mach. Intell. 2002, 24, 145–157. [Google Scholar] [CrossRef]
  52. Van Hoof, H.; Kroemer, O.; Peters, J. Probabilistic Segmentation and Targeted Exploration of Objects in Cluttered Environments. IEEE Trans. Robot. 2014, 30, 1198–1209. [Google Scholar] [CrossRef]
  53. Ammirato, P.; Berg, A.C.; Košecká, J. Active Vision Dataset Benchmark. In Proceedings of the 2018 IEEE/CVF Conference on Computer Vision and Pattern Recognition Workshops (CVPRW), Anchorage, Salt Lake City, UT, USA, 18–22 June 2018; pp. 2127–21273. [Google Scholar] [CrossRef]
  54. Han, X.; Liu, H.; Sun, F.; Yang, D. Active Object Detection Using Double DQN and Prioritized Experience Replay. In Proceedings of the 2018 International Joint Conference on Neural Networks (IJCNN), Rio de Janeiro, Brazil, 8–13 July 2018; pp. 1–7. [Google Scholar] [CrossRef]
  55. Fährmann, D.; Jorek, N.; Damer, N.; Kirchbuchner, F.; Kuijper, A. Double Deep Q-Learning With Prioritized Experience Replay for Anomaly Detection in Smart Environments. IEEE Access 2022, 10, 60836–60848. [Google Scholar] [CrossRef]
  56. Yang, N.; Lu, F.; Yu, B.; Yao, F.; Zhang, D.; Tian, G. Service Robot Active Object Detection based on Spatial Exploration using Deep Recurrent Q-learning Network. In Proceedings of the 2023 IEEE International Conference on Robotics and Biomimetics (ROBIO), Samui, Thailand, 4–9 December 2023; pp. 1–6. [Google Scholar] [CrossRef]
  57. Liao, H.C.; Chen, P.Y.; Lin, Z.J.; Lim, Z.Y. Automatic zooming mechanism for capturing clear moving object image using high definition fixed camera. In Proceedings of the 2017 19th International Conference on Advanced Communication Technology (ICACT), Pyeongchang, Republic of Korea, 19–22 February 2017; pp. 869–876. [Google Scholar] [CrossRef]
  58. Uzkent, B.; Ermon, S. Learning When and Where to Zoom with Deep Reinforcement Learning. In Proceedings of the 2020 IEEE/CVF Conference on Computer Vision and Pattern Recognition (CVPR), Seattle, WA, USA, 14–19 June 2020; pp. 12342–12351. [Google Scholar] [CrossRef]
  59. Xu, N.; Huo, C.; Guo, J.; Liu, Y.; Wang, J.; Pan, C. Adaptive Remote Sensing Image Attribute Learning for Active Object Detection. In Proceedings of the 2020 25th International Conference on Pattern Recognition (ICPR), Milan, Italy, 10–15 January 2021; pp. 111–118. [Google Scholar] [CrossRef]
  60. Van Hasselt, H.; Guez, A.; Silver, D. Deep Reinforcement Learning with Double Q-Learning. In Proceedings of the AAAI Conference on Artificial Intelligence, Phoenix, AZ, USA, 12–17 February 2016; Volume 30, pp. 2094–2100. [Google Scholar] [CrossRef]
  61. Han, X.; Liu, H.; Sun, F.; Zhang, X. Active Object Detection With Multistep Action Prediction Using Deep Q-Network. IEEE Trans. Ind. Inform. 2019, 15, 3723–3731. [Google Scholar] [CrossRef]
  62. Sun, H.; Zhu, F.; Li, Y.; Zhao, P.; Kong, Y.; Wang, J.; Wan, Y.; Fu, S. Viewpoint planning with transition management for active object recognition. Front. Neurorobot. 2023, 17, 1093132. [Google Scholar] [CrossRef] [PubMed]
  63. Fang, F.; Liang, W.; Wu, Y.; Xu, Q.; Lim, J.H. Self-Supervised Reinforcement Learning for Active Object Detection. IEEE Robot. Autom. Lett. 2022, 7, 10224–10231. [Google Scholar] [CrossRef]
  64. Xu, N.; Huo, C.; Pan, C. Adaptive Brightness Learning for Active Object Recognition. In Proceedings of the ICASSP 2019—2019 IEEE International Conference on Acoustics, Speech and Signal Processing (ICASSP), Brighton, UK, 12–17 May 2019; pp. 2162–2166. [Google Scholar] [CrossRef]
  65. He, K.; Zhang, X.; Ren, S.; Sun, J. Deep Residual Learning for Image Recognition. In Proceedings of the IEEE Conference on Computer Vision and Pattern Recognition (CVPR), Las Vegas, NV, USA, 27–30 June 2016; pp. 770–778. [Google Scholar] [CrossRef]
  66. Zhang, X.; Guo, W.; Xing, Y.; Wang, W.; Yin, H.; Zhang, Y. AugFCOS: Augmented fully convolutional one-stage object detection network. Pattern Recognit. 2023, 134, 109098. [Google Scholar] [CrossRef]
  67. Fang, F.; Xu, Q.; Gauthier, N.; Li, L.; Lim, J.H. Enhancing Multi-Step Action Prediction for Active Object Detection. In Proceedings of the 2021 IEEE International Conference on Image Processing (ICIP), Anchorage, AK, USA, 19–22 September 2021; pp. 2189–2193. [Google Scholar] [CrossRef]
  68. Xu, N.; Huo, C.; Cao, Y.; Meng, G.; Pan, C. Dynamic camera configuration learning for high-confidence active object detection. Neurocomputing 2021, 466, 113–127. [Google Scholar] [CrossRef]
  69. Weir, N.; Lindenbaum, D.; Bastidas, A.; Etten, A.; Kumar, V.; Mcpherson, S.; Shermeyer, J.; Tang, H. SpaceNet MVOI: A Multi-View Overhead Imagery Dataset. In Proceedings of the 2019 IEEE/CVF International Conference on Computer Vision (ICCV), Seoul, Republic of Korea, 27 October–2 November 2019; pp. 992–1001. [Google Scholar] [CrossRef]
  70. Longbotham, N.; Chaapel, C.; Bleiler, L.; Padwick, C.; Emery, W.J.; Pacifici, F. Very High Resolution Multiangle Urban Classification Analysis. IEEE Trans. Geosci. Remote Sens. 2012, 50, 1155–1170. [Google Scholar] [CrossRef]
  71. Zhang, X.; Liu, Y.; Huo, C.; Xu, N.; Wang, L.; Pan, C. PSNet: Perspective-sensitive convolutional network for object detection. Neurocomputing 2022, 468, 384–395. [Google Scholar] [CrossRef]
  72. Shen, L.; Huo, C.; Xu, N.; Han, C.; Wang, Z. Learn How to See: Collaborative Embodied Learning for Object Detection and Camera Adjusting. In Proceedings of the AAAI Conference on Artificial Intelligence (AAAI), Vancouver, BC, Canada, 20–27 February 2024; Volume 38, pp. 4793–4801. [Google Scholar] [CrossRef]
  73. Tian, Z.; Shen, C.; Chen, H.; He, T. FCOS: A Simple and Strong Anchor-Free Object Detector. IEEE Trans. Pattern Anal. Mach. Intell. 2022, 44, 1922–1933. [Google Scholar] [CrossRef]
  74. Zhu, C.; He, Y.; Savvides, M. Feature Selective Anchor-Free Module for Single-Shot Object Detection. In Proceedings of the 2019 IEEE/CVF Conference on Computer Vision and Pattern Recognition (CVPR), Long Beach, CA, USA, 15–20 June 2019; pp. 840–849. [Google Scholar] [CrossRef]
  75. Zhang, S.; Chi, C.; Yao, Y.; Lei, Z.; Li, S.Z. Bridging the Gap Between Anchor-Based and Anchor-Free Detection via Adaptive Training Sample Selection. In Proceedings of the 2020 IEEE/CVF Conference on Computer Vision and Pattern Recognition (CVPR), Seattle, WA, USA, 14–19 June 2020; pp. 9756–9765. [Google Scholar] [CrossRef]
  76. Zhang, H.; Li, F.; Liu, S.; Zhang, L.; Su, H.; Zhu, J.; Lionel, N.; Shum, H.Y. DINO: DETR with Improved DeNoising Anchor Boxes for End-to-End Object Detection. In Proceedings of the Eleventh International Conference on Learning Representations (ICLR), Kigali, Rwanda, 1–5 May 2023; pp. 1–19. [Google Scholar]
  77. Volodymyr, M.; Koray, K.; David, S.; Alex, G.; Ioannis, A.; Daan, W.; Riedmiller, M. Playing Atari with Deep Reinforcement Learning. arXiv 2013, arXiv:2004.10934. [Google Scholar]
  78. Wang, Z.; Schaul, T.; Hessel, M.; Hasselt, H.; Lanctot, M.; Freitas, N. Dueling network architectures for deep reinforcement learning. In Proceedings of the 33rd International Conference on Machine Learning, New York, NY, USA, 19–24 June 2016; Volume 48, pp. 1995–2003. [Google Scholar]
  79. Schulman, J.; Wolski, F.; Radford, A.; Klimov, O. Proximal Policy Optimization Algorithms. arXiv 2017, arXiv:1707.06347. [Google Scholar]
  80. Xu, N.; Huo, C.; Pan, C. AHDet: A dynamic coarse-to-fine gaze strategy for active object detection. Neurocomputing 2022, 491, 522–532. [Google Scholar] [CrossRef]
  81. Lu, X.; Li, B.; Yue, Y.; Li, Q.; Yan, J. Grid R-CNN. In Proceedings of the 2019 IEEE/CVF Conference on Computer Vision and Pattern Recognition (CVPR), Long Beach, CA, USA, 15–20 June 2019; pp. 7355–7364. [Google Scholar] [CrossRef]
  82. Tan, M.; Le, Q. EfficientNet: Rethinking Model Scaling for Convolutional Neural Networks. In Proceedings of the 36th International Conference on Machine Learning, Long Beach, CA, USA, 9–15 June 2019; Chaudhuri, K., Salakhutdinov, R., Eds.; PMLR: New York, NY, USA, 2019; Volume 97, pp. 6105–6114. [Google Scholar]
  83. Liu, Z.; Lin, Y.; Cao, Y.; Hu, H.; Wei, Y.; Zhang, Z.; Lin, S.; Guo, B. Swin Transformer: Hierarchical Vision Transformer using Shifted Windows. In Proceedings of the 2021 IEEE/CVF International Conference on Computer Vision (ICCV), Virtual Conference, 11–17 October 2021; pp. 9992–10002. [Google Scholar] [CrossRef]
  84. Liu, S.; Tian, G.; Cui, Y.; Shao, X. A deep Q-learning network based active object detection model with a novel training algorithm for service robots. IEEE Trans. Pattern Anal. Mach. Intell. 2022, 23, 1673–1683. [Google Scholar] [CrossRef]
Figure 1. Some possible scenarios present in remote-sensing images. (a) The image acquisition is well captured. (b) There are mutual occlusions between objects in the image. (c) The improper angle of image acquisition caused the distortion phenomenon. (d) Insufficient lighting conditions during image acquisition.
Figure 1. Some possible scenarios present in remote-sensing images. (a) The image acquisition is well captured. (b) There are mutual occlusions between objects in the image. (c) The improper angle of image acquisition caused the distortion phenomenon. (d) Insufficient lighting conditions during image acquisition.
Remotesensing 17 00818 g001
Figure 2. The illustration of the AOD process. (a) is the passive object-detection behavior, where the detection result is obtained from the input image. (b) is an AOD system that adds a configuration planning module to passive detection. In this way, the camera can obtain feedback from the detection results of the current state and plan to change the detection state, achieving accurate results.
Figure 2. The illustration of the AOD process. (a) is the passive object-detection behavior, where the detection result is obtained from the input image. (b) is an AOD system that adds a configuration planning module to passive detection. In this way, the camera can obtain feedback from the detection results of the current state and plan to change the detection state, achieving accurate results.
Remotesensing 17 00818 g002
Figure 3. The AOD network architecture in this work. It consists of four parts: backbone, neck, detection, and planning. The planning network adopts a branch structure, and the branches can be further expanded according to the planned action categories.
Figure 3. The AOD network architecture in this work. It consists of four parts: backbone, neck, detection, and planning. The planning network adopts a branch structure, and the branches can be further expanded according to the planned action categories.
Remotesensing 17 00818 g003
Figure 4. Demonstration of changes in m I o U , T P , and F-score after performing the desired action on the attribute of the image.
Figure 4. Demonstration of changes in m I o U , T P , and F-score after performing the desired action on the attribute of the image.
Remotesensing 17 00818 g004
Figure 5. The Viewpoint Transition Manage Solution Flowchart: We include two judgment mechanisms in the administration to remove completely wrong transfer methods and approximate samples from repeated actions in similar states.
Figure 5. The Viewpoint Transition Manage Solution Flowchart: We include two judgment mechanisms in the administration to remove completely wrong transfer methods and approximate samples from repeated actions in similar states.
Remotesensing 17 00818 g005
Figure 6. Two scenarios used in the experiment. The first column is the BSPM dataset, where (ac) correspond to the initial state, brightness change, and angle change, respectively. (dg) belong to the VP dataset, which also includes scale change categories in addition to the two aforementioned changes.
Figure 6. Two scenarios used in the experiment. The first column is the BSPM dataset, where (ac) correspond to the initial state, brightness change, and angle change, respectively. (dg) belong to the VP dataset, which also includes scale change categories in addition to the two aforementioned changes.
Remotesensing 17 00818 g006
Figure 7. After adding various planning processes, the change curves of the detection AP value of the default detector in two environments. (a) BSPM. (b) VP.
Figure 7. After adding various planning processes, the change curves of the detection AP value of the default detector in two environments. (a) BSPM. (b) VP.
Remotesensing 17 00818 g007
Figure 8. Experiments (a,b) demonstrate the visualization process of several AOD tasks [59,72,80]. (a) Displayed the experimental results of four SOTA methods in the BSPM environment. (b) displays the task results in the VP environment.
Figure 8. Experiments (a,b) demonstrate the visualization process of several AOD tasks [59,72,80]. (a) Displayed the experimental results of four SOTA methods in the BSPM environment. (b) displays the task results in the VP environment.
Remotesensing 17 00818 g008
Figure 9. The example of dividing the contents of two data sets by category. (ac) belong to the BSPM, (a) is Nadir, (b) is Off-Nadir, and (c) is Very-Off-Nadir. It can be seen that as the angle increases, the image distortion correction becomes more obvious, and the occlusion between objects becomes more obvious. The VP dataset is divided into long distance (d), middle distance (e), and short distance (f) according to the collection distance. Although the environment is simple, it can be seen that the occlusion becomes more obvious as the collection distance increases.
Figure 9. The example of dividing the contents of two data sets by category. (ac) belong to the BSPM, (a) is Nadir, (b) is Off-Nadir, and (c) is Very-Off-Nadir. It can be seen that as the angle increases, the image distortion correction becomes more obvious, and the occlusion between objects becomes more obvious. The VP dataset is divided into long distance (d), middle distance (e), and short distance (f) according to the collection distance. Although the environment is simple, it can be seen that the occlusion becomes more obvious as the collection distance increases.
Remotesensing 17 00818 g009
Table 1. Relevant parameters required for the training of the algorithm in this paper.
Table 1. Relevant parameters required for the training of the algorithm in this paper.
ParameterValueParameterValue
Image Size 800 × 1330 Batch Size (B)32
Epoch15,000Buffer Size20,000
Training Start (K)200 λ 0
Learning Rate0.001 γ 0.95
Target Update500 T m a x  19
α , β , ϵ 0.4, 0.4, 0.2OptimizerAdam
1  T m a x refers to the maximum step number of each planning process of the agent.
Table 2. Performance Comparison Results of the AOD Algorithm with Passive Detectors.
Table 2. Performance Comparison Results of the AOD Algorithm with Passive Detectors.
DatasetMethodsResultsDatasetMethodsResults
BSPMFasterRCNN47.9VPFSAF66.9
FCOS54.2ATSS65.3
PSNet62.5DINO72.3
Ours70.1Ours84.9
Table 3. Performance comparison between different AOD methods. Step 0 represents the initial detection results of the detectors on this dataset, and some of the initial results are shown in Table 2.
Table 3. Performance comparison between different AOD methods. Step 0 represents the initial detection results of the detectors on this dataset, and some of the initial results are shown in Table 2.
EnvironmentBSPM VP
Step0123456789 0123456789
Method
Faster RCNNBase47.951.153.354.655.155.455.555.555.555.5 63.665.566.667.167.467.667.767.968.067.9
DQN47.952.755.457.357.958.458.258.658.858.8 63.666.568.671.572.974.074.474.574.574.4
DDQN47.954.157.158.859.059.159.359.459.659.6 63.667.169.272.773.674.774.974.775.175.1
DuelingDQN47.954.457.659.159.459.559.760.159.759.9 63.667.669.973.374.174.975.475.575.675.8
PPO47.953.957.258.358.759.159.659.859.459.7 63.667.469.572.974.274.975.375.275.475.4
FCOSBase54.257.760.161.461.862.062.262.262.362.3 64.667.168.268.568.668.668.868.869.069.1
DQN54.258.461.762.463.363.964.464.764.764.5 64.667.469.671.973.674.474.875.074.874.8
DDQN54.258.862.563.764.665.065.365.565.565.6 64.668.270.573.774.675.575.775.775.975.9
DuelingDQN54.259.463.164.164.865.265.665.966.066.0 64.668.071.074.175.776.476.676.676.376.5
PPO54.259.062.663.864.465.065.465.765.665.5 64.668.471.774.075.275.976.176.276.376.3
ATSSBase55.658.961.362.462.763.063.362.962.663.0 65.368.069.169.469.669.769.869.869.769.7
DQN55.659.462.264.565.766.366.566.666.466.5 65.367.870.472.574.275.175.776.076.276.2
DDQN55.659.763.564.866.467.166.967.267.267.1 65.368.671.474.175.576.276.576.976.876.8
DuelingDQN55.660.164.365.566.967.467.767.567.867.8 65.368.871.974.575.976.877.477.277.477.3
PPO55.659.763.965.366.867.067.367.467.567.4 65.368.571.374.475.576.476.876.977.176.9
FSAFBase56.159.261.462.263.063.263.463.263.363.5 66.969.470.370.971.171.371.271.271.271.3
DQN56.160.563.364.965.466.266.766.767.166.9 66.969.372.274.676.377.277.477.677.677.7
DDQN56.161.164.266.366.967.567.967.567.767.9 66.970.072.975.477.077.978.478.578.578.5
DuelingDQN56.161.365.567.067.167.868.068.268.368.3 66.970.373.175.376.978.078.578.879.179.3
PPO56.160.964.766.867.267.767.967.968.168.0 66.969.972.775.777.178.078.378.278.478.4
GridRCNNBase55.158.760.961.762.262.362.562.862.762.7 66.169.170.170.570.971.170.970.771.071.0
DQN55.159.061.763.964.665.165.465.565.765.5 66.169.471.773.875.476.176.776.776.877.0
DDQN55.159.562.864.465.165.866.066.266.366.3 66.169.772.675.576.677.477.777.577.777.8
DuelingDQN55.160.463.464.965.766.466.766.866.666.9 66.169.872.975.876.877.878.078.278.278.4
PPO55.159.763.164.665.566.166.266.566.766.6 66.169.673.075.876.777.377.777.978.177.9
Ours54.259.864.366.167.468.268.869.469.870.1 64.669.474.578.880.982.784.384.684.884.9
Table 4. Comparison with state-of-the-art AOD methods that enable image attribute planning.
Table 4. Comparison with state-of-the-art AOD methods that enable image attribute planning.
EnvironmentBSPM VP
Step0123456789FPS 0123456789FPS
Group
UniformXu’s 2022 [80]47.951.454.657.159.461.062.562.762.963.020.3 63.467.270.573.274.875.676.877.678.078.221.5
Shen’s 2024 [72]53.858.663.164.865.566.466.867.267.567.621.8 60.969.774.677.179.981.181.782.182.482.623.6
BranchXu’s 2021 [59]47.949.451.152.654.055.155.455.555.555.422.2 63.466.669.271.472.272.672.973.173.173.124.3
Ours54.259.864.266.167.468.268.869.469.870.124.9 64.669.474.578.880.982.784.384.684.884.925.5
Table 5. Results of running the AOD algorithm with different state expressions.
Table 5. Results of running the AOD algorithm with different state expressions.
State RepBSPMVP
RGB59.472.7
RGB + Bounding Box65.277.3
RGB + Bounding Box + Camera Config70.184.9
Table 6. Comparison results of different backbone networks under different clustering data.
Table 6. Comparison results of different backbone networks under different clustering data.
BackBoneBSPMTrainVPTrain
Na Off-Na VOFF-Na AVG Long Mid Short AVG
Effi66.769.563.266.518 h79.981.884.882.113 h
SwinT68.370.664.067.66 days80.282.384.982.54 days
Res (Ours)68.270.163.567.320 h80.382.584.982.614 h
Table 7. Experimental results on the effect of reward functions of different compositions on the algorithm (✓ means the components of the reward).
Table 7. Experimental results on the effect of reward functions of different compositions on the algorithm (✓ means the components of the reward).
Reward CompositionTP IoU F-ScoreBSPMVP
1 62.677.8
2 63.578.4
3 66.579.3
4 67.279.7
5 66.883.4
670.184.9
Table 8. Comparison of the performance of our algorithm when the weights are changed.
Table 8. Comparison of the performance of our algorithm when the weights are changed.
Weight Factors α ω ϵ BSPMVP
10.20.40.467.681.5
20.30.40.369.083.8
30.40.40.270.184.9
Table 9. Experimental results on the effect of different training methods.
Table 9. Experimental results on the effect of different training methods.
Training AlgorithmBSPMVP
PTBM PTTA AP PTBM PTTA AP
DDQN + OTM0.120.0663.40.180.1274.6
DDQN + PER + OTM0.170.0965.60.250.1677.2
DDQN + LPER + NTM (Ours)0.290.1970.10.390.2784.9
Disclaimer/Publisher’s Note: The statements, opinions and data contained in all publications are solely those of the individual author(s) and contributor(s) and not of MDPI and/or the editor(s). MDPI and/or the editor(s) disclaim responsibility for any injury to people or property resulting from any ideas, methods, instructions or products referred to in the content.

Share and Cite

MDPI and ACS Style

Wang, J.; Zhu, F.; Wang, Q.; Zhao, P.; Fang, Y. An Active Object-Detection Algorithm for Adaptive Attribute Adjustment of Remote-Sensing Images. Remote Sens. 2025, 17, 818. https://doi.org/10.3390/rs17050818

AMA Style

Wang J, Zhu F, Wang Q, Zhao P, Fang Y. An Active Object-Detection Algorithm for Adaptive Attribute Adjustment of Remote-Sensing Images. Remote Sensing. 2025; 17(5):818. https://doi.org/10.3390/rs17050818

Chicago/Turabian Style

Wang, Jianyu, Feng Zhu, Qun Wang, Pengfei Zhao, and Yingjian Fang. 2025. "An Active Object-Detection Algorithm for Adaptive Attribute Adjustment of Remote-Sensing Images" Remote Sensing 17, no. 5: 818. https://doi.org/10.3390/rs17050818

APA Style

Wang, J., Zhu, F., Wang, Q., Zhao, P., & Fang, Y. (2025). An Active Object-Detection Algorithm for Adaptive Attribute Adjustment of Remote-Sensing Images. Remote Sensing, 17(5), 818. https://doi.org/10.3390/rs17050818

Note that from the first issue of 2016, this journal uses article numbers instead of page numbers. See further details here.

Article Metrics

Back to TopTop