Next Article in Journal
Radioactivity in Oily Sludge and Produced Waste Water from Oil: Environmental Concerns and Potential Remedial Measures
Previous Article in Journal / Special Issue
Supply Chain Management and Sustainability: Procrastinating Integration in Mainstream Research
 
 
Font Type:
Arial Georgia Verdana
Font Size:
Aa Aa Aa
Line Spacing:
Column Width:
Background:
Article

A Comprehensive Approach in Assessing the Performance of an Automobile Closed-Loop Supply Chain

by
Ezutah Udoncy Olugu
1,*,
Kuan Yew Wong
1 and
Awaludin Mohamed Shaharoun
2
1
Department of Manufacturing and Industrial Engineering, Faculty of Mechanical Engineering, Universiti Teknologi Malaysia, 81310 UTM Skudai, Malaysia
2
Business and Advanced Technology Centre, Universiti Teknologi Malaysia, International Campus, Kuala Lumpur, Malaysia
*
Author to whom correspondence should be addressed.
Sustainability 2010, 2(4), 871-889; https://doi.org/10.3390/su2040871
Submission received: 26 January 2010 / Revised: 20 February 2010 / Accepted: 11 March 2010 / Published: 30 March 2010
(This article belongs to the Special Issue Supply Chain Sustainability)

Abstract

:
The ecological issues arising from manufacturing operations have led to the focus on environmental sustainability in manufacturing. This can be addressed adequately using a closed-loop supply chain (CLSC). To attain an effective and efficient CLSC, it is necessary to imbibe a holistic performance measurement approach. In order to achieve this, there is a need to adopt a specific approach for a particular product rather than being generic. Since sustainability has direct environmental footprints that involve organizational stakeholders, suppliers, customers and the society at large, complexities surrounding supply chain performance measurement have multiplied. In this study, a suitable approach has been proposed for CLSC performance measurement in the automotive industry, based on reviewed literature. It is believed that this approach will result in increased effectiveness and efficiency in CLSC performance measurement.

1. Introduction

Sustainable development has been expressed as a value system aimed at the orientation of decision makers and their management to transform their responsibility for environmental, economical and social behavior into business practices within the legitimacy of the society at large [1,2,3,4]. It was further described as a development that meets the needs of the present generation without compromising the ability of future generations to meet their own needs [5]. A summary on sustainability was posted as a total approach involving environmental, economic and social concerns [6,7,8]. Within the manufacturing circle of today, there is a rapid revolution due to so many reasons, ranging from customer oriented products, stakeholders’ requirements, regulatory compliances (local and international) and competitions amongst players within the industry. For any organization to survive these threats, it has to devise innovative strategies which can generate a sustainable competitive edge while satisfying the customers, stakeholders and regulatory bodies’ requirements. Thus, there is a need for manufacturing companies to engage in operational implementation beyond the mission statement [2,7,9]. Therefore, it has become eminent for them to find practical approaches for sustainable development within their organizations and extend such approaches to their supply chains [1,2,10].
Sustainability in general has received much attention in the past few years [8], while sustainability in supply chains has been attracting much attention within the last decade. This is evident in various studies which have focused on environmental supply chain management. Some of these include Beamon [11], Green et al. [12], Handfield and Nichols [13], Hervani et al. [14], Noci [15], Mclntyre [16], van Hoek [17]. Seuring and Muller [7] gave the count with almost 200 studies. For an effective implementation of green supply chain management, there is a need for an adequate reverse logistics management by closing the loop after the customer [11,18]. In order for a company to carry out its operations effectively, there is a need to comply with regional, national and international laws and regulations while satisfying customers and stockholders’ requirements. Thus, it is no longer acceptable for any manufacturing company to be internally focused, as environmental issues no longer end at the regulatory boundary but are necessarily boundary-crossing concerns. Hence, it is an established fact that environmental issues are cross boundaries in nature ranging from companies to customers, suppliers, competitors, the community and the environment itself [19]. Therefore, the maintenance of an operational industrial ecosystem for the automotive and allied products needs to take into consideration the entire supply chain and its reverse logistics, thus a closed-loop supply chain (CLSC). Protecting and sustaining the environment should be interwoven with the economic and social development initiatives such as closed-loop supply chain management (CLSCM). According to Goodland [20], there is a severe challenge on the global ecosystem as the waste and energy capability are approaching their limit. Since manufacturing operations involve the use of raw materials and the disposal of products after their end of life, management of waste arising from these end-of-life products should not be treated as an isolated and segmented issue. Therefore, it is necessary to integrate this waste management into the supply chain by making it a closed loop. Since CLSCM is a new strategy in supply chain management, its efficiency and effectiveness is perfected over a period of time. The question then becomes how efficient and effective is an organization’s CLSC. Thus, there is a need to measure the performance of such a chain.
A new model for CLSC performance measurement has been established in this study for the automobile industry. This was achieved based on information gathered from various literature. It is believed that this approach should be able to assist the automotive industries in their green supply chain management at large.
The rest of the paper is organized as follows: Section 2 comprises the literature review in general, including the definition of CLSC, its benefits, performance measurement and its benefits, and previous studies on critical performance areas in green supply chain management. The third section looks at the automobile CLSC. This is followed by the presentation, description and implications of a two-in-one model for CLSC performance measurement in the automobile industry. Critical performance areas are then proposed for an automobile CLSC. The paper culminates with conclusions and recommendations for further studies in this area.

2. Literature Review

In order to establish the background for this study, there is a need to look at several issues that form the basis of this study. A closer look is given to the meaning and implication of CLSC, and the benefits accruable to an organization that adopts this practice. Also included in the review is performance measurement in relation to CLSC. Finally, previous studies which form the basis for the proposed performance areas are reviewed and compared.

2.1. Closed-Loop Supply Chain Management

CLSCM is the totality of green purchasing, green manufacturing and material management, green distribution and marketing as well as reverse logistics [10,18,21]. Thus, CLSCM is a method to design and/or redesign the supply chain that incorporates recycling of metals and plastics, repair and reuse of parts and components for the production of new devices, remanufacturing and/or refurbishing of entire discarded products for use as second-hand devices [21,22]. Fleischmann et al. [23], and Wells and Seitz [10] believed that operations and potential flow of materials in a CLSC should combine the forward and reverse supply chains. French and LaForge [24], and Guide and van Wassenhove [25] have defined CLSC to include manufacturing and distribution of new products, and the return of the used products from the customer back to the manufacturing plant through reprocessing operation and back to the supplier.
CLSCM involves the minimization of a firm’s total environmental impact from start to finish of the supply chain and also from beginning to end of the product life cycle [11,26]. Rao [27] further pointed out that greening the supply chain involves manufacturers’ integration of green purchasing, total quality management, employees’ empowerment, customers’ focus, continuous improvement, waste reduction, life cycle analysis and environmental marketing. According to Dyckhoff et al. [28], an environmental supply chain management should go beyond the traditional supply chain processes to include considerations on end-of-life products, thus justifying the importance of CLSCM.

2.2. Benefits of CLSCM for the Automotive Industry

End-of-life vehicles (ELVs) are returns generated at the product’s end of life stage. The management of ELVs has become a very vital issue for automobile manufacturers worldwide in the last decade due to mainly the implementation of the Directive 2000/53/EC in the European Union [9,29,30]. The Directive on ELVs lays down minimum standards for the acceptance of recycling and disposal in which European automotive industries have to satisfy 85% recoverability in their ELVs by 2006 and 95% by 2015. Since closing the loop involves the implementation of an effective and efficient reverse logistics, CLSCM will be a source of competitive advantage [14,27]. In the same light, it has been stated that an increase in the cost associated with disposal of waste and acquisition of landfills has led manufacturing organizations to intensify efforts at exploring economically viable alternatives [31,32,33]. Therefore an efficient CLSCM is economically advantageous.
It has been observed that closing the loop is very instrumental towards achieving a complete green supply chain management (GSCM) [34]. Since one of the major reasons for GSCM is to eliminate or minimize waste in the form of energy, emission, hazardous chemical and solid waste [14,17,35], CLSCM will invariably boost the actualization of this objective. Schultmann et al. [9] supported that CLSCM compliments GSCM. It is an established fact that recycling utilizes less energy and produces less pollution in contrast to making things from scratch [36]. It was further stated that significant CO2 emission reductions can be achieved through an appropriate solid waste management process such as CLSCM. Furthermore, investments in waste management can lead to net emission savings of up to 20% [36]. Thus, CLSCM will enhance the reduction in green house gas effect and global warming in general. This will in turn enhance the sustainability of manufacturing processes. This is supported by the assertion that it enhances the conservation of the industrial ecosystem [26]. It was further stated that total quality management for waste elimination has significant potentials for improving environmental performance while driving improvement in productivity as well as cost reduction [35]. Closing the supply chain loop will serve as a strategy to provide the necessary information which is required in the fulfillment of the limitations and restrictions posed by environmental legislations and various regulations [9,14,27,37,38]. Some studies have observed that due to the advent of environmentally responsible manufacturing, CLSCM has become an avenue to boost organizational competitiveness and comply with environmental requirements of various regulatory bodies [9,39]. This trend has been accelerated by product-oriented legislations in the last decade, especially in the European Union [30]. Therefore, there is a need to close the loop making the supply chains a closed-loop [6,28]. Thus, closing the loop is an effective way of achieving an effective and efficient GSCM. In summary, the overall sustainability of the supply chain and the resulting products would be greatly enhanced by CLSCM.

2.3. Performance Measurement for CLSC

Bhagwat and Sharma [40] described performance measurement as the feedback on operations which are geared towards customer satisfaction and strategic decisions as well as objectives. Thus, CLSC performance measurement involves quantifying the efficiency and effectiveness of all the activities and processes geared at achieving a CLSC [41]. Performance measurement reflects the need for improvement in operational areas which are found wanton in their performance measures [40]. Since, closing the supply chain loop is a continuous process which is perfected over a period of time, it becomes imperative to measure the state of its implementation from time to time to determine its performance. This is in line with the assertion by Tsoulfas and Pappis [37], that the major reasons for environmental performance measurement of a supply chain include identification and prioritization of opportunities for improvement. Performance measurement in a CLSC also helps decision makers to benchmark and compare alternative scenarios which might lead to the development of better products and processes including reverse logistics [11,37]. This assessment also serves as a provision of knowledge of an organization’s products, which leads to a robust basis for price calculations and provides an avenue for a closer communication with customers, other interest groups and the society at large, thus significantly contributing to the maintenance or creation of a positive corporate image [37]. Finally, performance measurement for a CLSC also ensures that information is made available which can aid in the fulfillment of limitations and obligations posed by regulations and certain environmental legislations. On the other hand, it will induce the overall achievement of sustainability in an organization’s supply chain.

2.4. The Previous Related Studies on GSCM and Its Critical Performance Areas

Under this section, previous studies which have looked at key success areas from a general point of view of green and/or sustainable supply chain either directly or indirectly are considered. Since GSCM is associated with a CLSC [7,10,42], insights and related measures can be elicited from GSCM measures. From the literature, it was found that most of the previous studies in CLSC are mainly on network design, planning and optimization as evident in some studies such as Kannan et al. [43], Schultmann et al. [9], Yang et al. [44], Amaro and Barbosa-Póvoa [45], Hammond and Beullens [46], Vlachos et al. [47], Amaro and Barbosa-Póvoa [48], Flapper [49], Salema et al. [50], and Guide et al. [51]. Others looked at strategic alliance, implications and benefits relating to a CLSC [18,39,52,53]. Studies which dealt with performance measures, areas and metrics are not available. Also considered are the traditional supply chain measures which are measures used in the assessment of the performance of a normal supply chain in the absence of environmental consideration. Following this review, inferences shall be drawn upon to propose a comprehensive set of key success indicators for CLSCM in the automotive industry.
According to Shepherd and Gunter [54], there have been numerous studies that have focused on performance measurement in supply chain management. They study went ahead to reveal that more than 40 studies have focused on performance measurement systems and metrics for supply chains. Most of these studies dealt with traditional supply chain performance measurement which involved the normal supply chain without consideration on the environment. The following measures have been identified as the major measures: cost [55,56,57,58], time [55,56,58,59,60], quality [55,56,58,59,60,61,62,63,64,65], flexibility [55,56,57,58,59] and finally, innovativeness [58]. Based on the inclusiveness of these measures, cost, time (responsiveness), quality, flexibility and innovativeness, they were considered the most important in normal supply chain performance measurement.
With the advent of environmental concerns attributed to manufacturing operations, the metrics and measures for supply chain management have been expanded. According to the study by Seuring and Muller [7], the research in the field of environmental supply chain is still dominated by green/environmental issues, without any formal integration of all the dimensions of sustainability such as environmental, social and economic. Thus, the study highlighted the scarcity of papers which took these three into consideration. The analysis of performance measurement systems could be based on three categorical stages which include the individual metrics, a set of measures which forms the performance measurement system, and finally, the relationship between the measurement system and the environment in which it exists [41]. Therefore, there is thus a need to review existing literature which has looked at green supply chain measures and metrics directly or indirectly. The areas which have been considered in the literature will be termed as generic. This is because they are considered from the broad green supply chain perspective. Vonderembse et al. [66] stated that each product has its uniqueness and thus, has different supply chain dynamics. The same goes for the automobile chain. It is on that note that this study tries to synthesize these generic measures and combine the economic, social and green performance areas for the automobile supply chain.
The first study considered here is Zhu et al. [67]. They looked at the construct and scale of evaluation for green supply chain management implementation amongst manufacturers. The areas which they identified in their study included compliance from senior and mid managers, availability of environmental auditing systems, cost of compliance, eco-labeling of products, availability of second tier environmental evaluation, level of customer cooperation in the environmental scheme, recyclability of materials, percentage of emission from materials, level of waste generation, greenness of packaging adopted, level of energy consumption, level of suppler certification in the ISO 14000 regulation, waste water management, and finally availability of recycling process.
Another study that looked at these success areas is van Hoek [17]. In general the areas identified were: consideration on raw materials suppliers, level of green materials, level of re-use of materials, application of design for dis-assembly, type of transportation, the nature of packaging, emission rates and energy, efficiency per material, percentage of virgin materials, volume of goods disassembled per hour, degree of utilization of materials, transport equipment, amount of air in package, percentage by volume of recyclables and finally recycling operation. Beamon [11] investigated the environmental factors which were crucial for the development of an extended environmental supply chain, otherwise known as a green supply chain and also presented performance areas which were necessary for an effective management of an extended supply chain. She went ahead to propose a general classification which was based on product and process life cycle and came up with categories which included resource use, product recovery, re-manufacturability, re-use, recycling, product characteristics, waste emission and hazard exposure, economic, and finally emission.
Tsoulfas and Pappis [37] proposed a decision model based on environmental performance indicators which could help in sustainable supply chain considerations and decisions. Their classification of areas was based on principles which were in line with activities within a production system. These activities included product design, process design and production, cost associated with the process, packaging, transportation and collection, recycling and disposal, greening the internal and external business environment, and various miscellaneous management issues. Hervani et al. [14] came up with an integrative framework for the study, analysis and evaluation of supply chain management performance tools using case studies, experiences and literature related to performance measurement in environmental supply chain management. The areas identified by Hervani et al. [14] were based on the ISO 14000 accreditation guidelines. Another guideline upon which their study was based was the United States Environmental Agency’s TRI and Global Reporting Initiative.
Other studies include that of Rao [27], who used a survey questionnaire to elucidate measures from practitioners in the area of green supply chain. Measures identified were level of optimization of processes to reduce noise, level of cleanliness of the processes that are energy saving, waste saving, and water saving, level of compliance to environmental issues, level of substitution of environmental questionable materials, recyclability of materials internal and external to the company, level of optimization of processes to reduce water usage, percentage of optimized processes aimed at the reduction of solid waste, percentage of recyclable materials used, percentage of questionable materials in the chain, consumer enlightenment on environmental issues, adoption of more environmentally friendly transport systems, eco labeling, recovering of the company’s end of life products, recoverability of packaging, level of usage of waste from other companies, level to which air emission is reduced and returnability of packaging.
Rao and Holt [68] conducted a study which looked at potential linkages between green supply chain management, as an initiative for environmental enhancement, economic performance and competitiveness amongst a sample of companies in South East Asia. The important areas which were highlighted included: level of environmental-friendly waste management, environmental improvement of packaging, taking back of packaging, eco-labelling, recovery of the company’s end-of-life products, level of information provision for consumers on environmental friendly products and/or production methods, level of application of environmentally-friendly transportation and the extent to which environmental total quality management principles such as worker empowerment are incorporated into the chain. In the outbound process, the followings were identified to be suitable for the measurement of a sustainable supply chain: percentage of environmentally-friendly raw materials, percentage of substituted environmentally questionable materials, taking environmental criteria into consideration, level of environmental design considerations, level of solid waste and emission, use of cleaner technology processes to make savings in energy, water and waste and internal recycling of materials within the production phase.
McIntyre et al. [16] developed environmental performance areas, which provided performance measures for the entire supply chain, for each functional element within the chain and for different product delivery scenarios using Xerox Corporation as the case study company. They applied an environmental common denominator approach in which all processes and operations were built around environmental themes. These included, the amount of energy consumed, materials intensity and pollutants emission etc. In Table 1, a summarized version of the review on related studies is presented.
Table 1. Previous Studies and Identified Areas.
Table 1. Previous Studies and Identified Areas.
AuthorsBeamon [11]Tsoulfas & Pappis [37]Hervani et al. [14]Zhu et al. [67]Van Hoek [17]Rao [27]Rao & Holt [68]McIntyre et al. [16]
Generic Measures
Sustainability costxxxx
Customer commitmentxxxxxxx
Product features
Process optimization for waste reductionx
Management initiativesx
Environmental social concernsxxxxx
Supplier initiativesxxxx
Recycling

3. The Automobile Supply Chain

According to world statistics, the automobile industry is the world’s largest single manufacturing sector [69]. The sector is believed to be an engine of industrial development, provider of technological capability, and generator of inter-industry linkages. The constant growth in the world’s population has further heightened the demand for vehicles. This in turn has led to an increase in car production plants around the world. There is a high consumption of material resources attributed to this manufacturing operation, especially in the area of metals and plastics. This consumption is characterized by environmental issues such as emission and waste management [4,9]. In a typical automobile manufacturer, there exist between 200 and 300 suppliers. These suppliers are responsible for manufacturing and provision of various components of the vehicles. Thus, the implementation of CLSCM is one important strategy that will guarantee the automotive industry’s environmental, economical and social sustainability [39,70]. This will in turn enhance the CLSC practices in this industry.

Operation of the Automobile CLSC

In an automotive supply chain, various echelons are involved just like any other supply chain. The chain begins with some suppliers (who might or might not be a part of the parent manufacturer) that provide different components of an automobile. These components are sent to the manufacturers who are involved in the making and assembly of the product (automobile). The manufacturer has dealers, or distributors who are directly responsible for making sure the product gets to the customers. From the customers’ perspective, there are a lot of possibilities after the customer has derived maximum satisfaction. First, a customer might decide to sell the vehicle to another user or to dealers who export it to other users elsewhere. The second possibility involves the customer doing a trade in with the dealer or distributor for a new vehicle. The third possibility is that the vehicle is returned to a collection center after its useful life to the owner, from where the vehicle is prepared for recycling. Also the parts of the vehicle are refurbished and sold else where for reuse. The final possibility is that the vehicle ends up with some collectors, who keep it in a museum or show place. In this study, the third possibility is regarded as the ideal, as all the other two still get to follow the third possibility or scenario. In contrast, the fourth is not inclusive, except when the vehicles are finally disposed. Also, the vehicles that end up in collectors/museums are very infinitesimal, making their exception in the analysis justifiable. Figure 1 represents a closed-loop model adopted from Cruz-Rivera and Ertel [71]. It shows the various life cycle stages for the automobiles. These involve the production, use, end-of-life and the reverse chain through refurbishing, remanufacture and recycling. Then, the disposal of the waste accruable from unrecycled proportion of the ELVs is also represented.
Figure 1. Automobile CLSC adopted from Cruz-Rivera and Ertel [71].
Figure 1. Automobile CLSC adopted from Cruz-Rivera and Ertel [71].
Sustainability 02 00871 g001

4. Two-in-One Model for Automobile CLSC Performance Evaluation

The performance evaluation of a CLSC in the automotive industry is a very vital issue in our world today. There are a lot of peculiarities surrounding this chain, partly because vehicles are complex products with numerous components and parts largely outsourced, thus using the regular supply chain does not fit in well for this industry [66,72]. In addition, an automobile is a product with long useful life; hence consideration on its entire life including reverse logistics is not an easy process. Based on the definition of performance measurement by Neely et al. [41] and Bhagwat and Sharma [40], the exercise is geared towards the quantification of efficiency and effectiveness of actions towards the realization of certain objectives. The primary objective of a supply chain involves making sure that goods get to the end user at the right quantity, under good conditions at the right time [73]. On the other hand, closing the loop involves making sure that the ELVs are recycled efficiently and effectively and reabsorbed back into the manufacturing process [9,11].
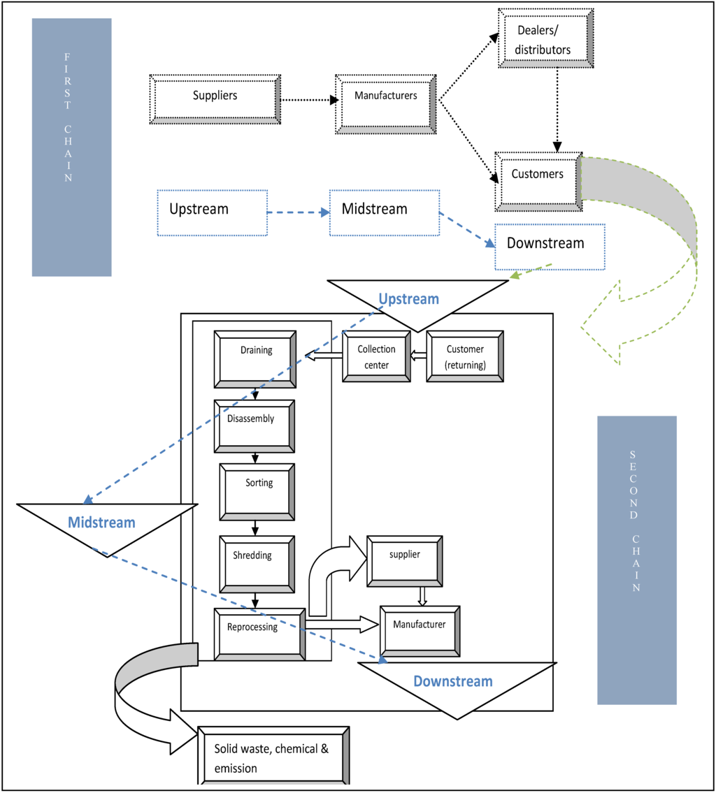
Figure 2. Two-in-one model for CLSC.
Figure 2. Two-in-one model for CLSC.
Sustainability 02 00871 g002
In the light of this two varying objectives for the closed-loop supply chain, a model for measuring its performance using a two-in-one chain approach is necessary. It is on that note that we have proposed a model which undertakes a two-in-one chain approach as presented in Figure 2. The first chain will be concerned with the forward flow which should terminate at the customer, while the second one (backward chain) will begin after the useful life of the vehicle and ends when the product has been efficiently absorbed back into the chain. In this way, the forward chain will be aimed at making sure that vehicles get to the customers at the right time, while the backward chain will be responsible for making sure that the ELVs are reprocessed to reduce waste to the minimum possible level. The explanation is supported by the definition by Handfield and Nichols [13], that GSCM should address three interrelated task areas, i.e., upstream, internal stream and downstream of the organization. The upstream of the organization’s supply chain management addresses issues in the selection and evaluation of suppliers, and in the specification of components. The internal stream will be concerned with operations within the manufacturing company itself. The downstream of the organization’s supply chain management is charged with the responsibility for disposal and the sale of excess stock, including opportunities for recovery and recycling of materials [13].

4.1. The Forward Chain

This takes the structure of a traditional supply chain except that the major objectives of this chain will be to ensure that all the processes aimed at making sure that the product is green enough have been put in place and to ensure that the product satisfies the customers’ needs. Under the forward chain, the operations are divided into three different echelons: i. upstream which involves the suppliers, ii. midstream which represents the internal operations of the company and iii. downstream, which involves the customers and their distributors. Thus, the performance measurement of this chain involves quantifying how green the processes of making the vehicles and delivering them to the end users while satisfying the customers’ needs and achieving on-time delivery of the right product at the right quantity. Therefore, the performance measurement shall involve accessing all the echelons and their contribution towards making sure that the product is green while satisfying key customer value.

4.2. The Reverse Chain

Under this chain, the customers and flow of ELVs to the collection centers, form the beginnings which are then termed as the upstream. The recycling centers where shredders, dryers, sorters and actual recycling plants are situated are the midstream. From there, the product which is the recycled material goes back to the supplier who is now the downstream, who then makes it available to the manufacturer. The other scenario will involve the manufacturer collecting the material directly from the recycling center and integrating it into the manufacturing operation. The essence of the reverse chain performance measurement is to assess the effectiveness of returning ELVs and the efficiency of ensuing recycling processes and finally, the smoothness with which the recycled materials are integrated back into the manufacturing system.

5. Critical Performance Areas

These are a set of quantifiable measures that a company or industry uses to assess or compare performance in terms of meeting its strategic and operational goals [72]. These indicators vary between companies and industries, depending on their priorities or performance criteria. Neely et al. [41] defined them as performance measures used in quantifying the efficiency and/or effectiveness of a particular action. Thus, green supply chain success indicators are quantifiers which are used in assessing the efficiency and effectiveness of green supply chain management. The role of organizational performance metrics in the success of any manufacturing company cannot be overstated as they affect strategic, tactical and operational planning and control, and they also play very important roles in the setting of objectives, evaluation of performance and prediction of future lines of actions in supply chain management [55]. A single set of indicators is not sufficient for the provision of a clear performance status for any supply chain, thus a balance needs to be struck between operational and financial indicators [41,74]. Environmental inclusion into supply chain management has broadened these indicators to encompass those indicators that take into consideration actions aimed at making the supply chain green as well as the efficacy of the reversed logistics. It is an established fact that many firms have failed in supply chain management due to their inability to establish key performance indicators required for complete supply chain integration so as to achieve maximum effectiveness and efficiency [75]. Customer focused performance indicators are quite instrumental to the success of any organization and these must be translated into measures of what can be done internally to meet the customers’ expectations [76]. Therefore, with greening as the order of the day in today’s manufacturing arena, it is now imperative to develop indicators as priority action areas for an organization throughout its supply chain to meet the numerous regulations imposed by various regulatory bodies on the issue of greening as well as the requirements of traditional supply chains. To buttress this further, it was further pointed out that for any chosen set of measures there must be a reflection on the firm’s strategic objective [56,76].

6. Critical Performance Areas for an Automobile CLSC

From the reviewed literature, we were able to categorize the areas and items identified by various authors and researchers into eight generic areas. These generic areas were based on the basic green supply chain measurement areas as found in the literature. Thus, their level of inclusion from the reviewed literature signifies the essentiality of the area to be assessed within an organization towards green supply chain management. This is represented in Table 1, in which the areas are categorized as greening cost, product features, level of process optimization for waste reduction and emission, management initiatives, environmental social concerns, supplier initiatives, customer commitment and finally recycling.
However, if it is desired to achieve a comprehensive CLSC, especially for the automotive industry, it is believed that a more detailed list should be used, which should incorporate the traditional supply chain management and the GSCM success areas. This is because greening the supply chain cannot be achieved in isolation from these measures/areas. These areas such as the traditional supply chain cost, responsiveness, quality, flexibility and innovativeness should be considered in view of the changes that would be reflected on them as a result of the greening process.
The second issue that needs to be addressed is the fact that an automobile is a product that has a useful life of a considerable time and as such, greening of its supply chain cannot be achieved efficiently by using a single chain. The rationale behind this split is anchored on the fact that, making sure that the forward chain is green would not guarantee waste reduction. Unless the backward chain is made very effective and efficient, a reasonable level of waste reduction could not be achieved. It is on these notes that we argue that consistent and cohesive areas for assessing green supply chain performance in the automotive industry are still yet to be achieved in the literature. Arguably, the areas to be considered have to be in two folds within one big chain. This implies that, the forward chain areas should be considered as well as the backward chain areas. Under this arrangement, recycling should be viewed as a backward chain area, while management commitment, supplier commitment, level of process modification, quality, environmental social concerns, flexibility and innovativeness should be considered in both chains (forward and backward) independently. It has been observed in several cases that the reversed chain’s suppliers are different from the forward chain’s, while the processes in the two chains are somewhat independent.
By integrating the common areas and introducing some new ones as stated earlier, a set of key areas which is more comprehensive and holistic is proposed as key success indicators for a CLSC in the automotive industry, as shown in Table 2. In this new proposal, the measurement areas are grouped into the forward chain and the reverse chain for ease of assessment and classification.
Table 2. Proposed critical performance areas for the automobile CLSC.
Table 2. Proposed critical performance areas for the automobile CLSC.
Forward chainReverse chain
Key performance areasGreening costReturning and recycling cost
Traditional supply chain cost
Management commitment
Product characteristicsMaterial features
Level of process management
Customer perspectiveCustomer involvement
Supplier commitment
ResponsivenessRecycling efficiency
Quality
Flexibility of production systemsFlexibility of recycling processes
Environmental social concerns
Product development timeMaterial recovery time
Flexibility of delivery
Innovativeness

7. Discussions and Implications

A two-in-one chain measurement approach, which separates the CLSC into two different chains for the automotive industry, has been proposed. These are the forward and reverse supply chains. The reverse chain can also be described as a reverse logistics. A set of key performance measures has also been developed based on the model.
The rationale behind this model is that measuring the entire chain as once makes the objective of the process cumbersome and imprecise. This is because the two chains complement each other, but have different primary objectives. First, the forward chain makes sure that the customers’ needs are fulfilled efficiently by getting the products to them at the right time, and in the right quantity under suitable conditions [13,73]. At the same time, this chain makes sure that the products consist of materials that make recycling of the ELVs a possibility and success to an acceptable standard [11,77].
On the other hand, the backward chain is mainly concerned with waste reduction. The European Union expects that by the end of 2015, the waste disposable at the end of the process should be less than 5% of the 90% of the ELVs [9,28,29,71]. Therefore, this chain is mainly concerned with efficient collection, recycling and integration of the recyclates back into the manufacturing stream in order to achieve a considerable low-level waste at the end of the recycling process. This will in turn reduce the mass of the end-of-life vehicles, which end up in landfills across the society, while minimizing the emission from the recycling process. It is also believed that this model will enhance the performance measurement for a closed-loop supply chain, as the objective of the measurement will be clearer and more precise.
Secondly, measurement results can easily be interpreted based on the objectives of the performance measurement, thus easier to figure out areas which are found wanton based on the results. Another important point is that, the data to be collected for the performance evaluation will be clearer defined as each set of data/measures will be aimed at a specific objective in the performance measurement, in contrast to a multiple range in the case of combined performance measurement of the entire supply chain (from suppliers back to suppliers).
The use of the model will be in CLSC performance measurement. Thus, data collection can be carried out in line with the model and the performance areas. It will on the other hand enhance the ease of assessment of the automotive supply chain. It can also be applied in the establishment of any green supply chain performance measurement system for this industry. In the same light, this model and performance areas will serve as guide in performance measurement of other products, including the short and lengthy life cycle-products. It is believed that this will enhance overall ease of measurement.
It is also worth noting that integrating both the key green performance areas and the normal supply chain performance areas will enhance sustainability by fostering environmental concerns and social concerns while maintaining an economically viable supply chain. These will in turn help fulfill numerous environmental regulations, present a reputable corporate image and improve the financial returns. This should satisfy all the stakeholders in the organization at large and boost the overall environmental collaboration [77]. The sustainability of the supply chain and the industry will be greatly enhanced by applying this model and the proposed performance areas in the management of any organization’s CLSC.

8. Conclusions and Recommendations

A suitable approach for the performance assessment of the automobile CLSC has been proposed in this study through a careful review and analysis of the automotive industry and CLSC. The study began with the establishment of the basis for performance measurement of a green supply chain with respect to the automotive industry using a new approach. In conclusion, 14 and 13 key performance areas have been proposed for the forward and reverse chains, respectively, for the performance measurement of a CLSC based on the proposed model. Based on the reasons discussed earlier, it is believed that this approach will provide an efficient and effective supply chain performance measurement for the automotive industry. It is recommended that this approach be used against the traditional supply chain method and comparison could be made and inferences drawn to investigate the efficacy of the approach. We also recommend that the approach be extended to other products, both the ones with long and short useful life to see how applicable and efficient it can be. Finally, it is recommended that suitable metrics should be developed for the assessment of CLSC performance using these key performance areas in line with the established approach.

References

  1. Clift, R. Metrics for supply chain sustainability. J. Clean Technol. Environ. Policy 2004, 5, 240–247. [Google Scholar]
  2. Koplin, J.; Seuring, S.; Mesterharm, M. Incorporating sustainability into supply management in the automotive industry: the case of the Volkswagen AG. J. Clean Prod. 2007, 15, 1053–1062. [Google Scholar] [CrossRef]
  3. Matos, S.; Hall, J. Integrating sustainable development in the supply chain: the case of life cycle assessment in oil, gas and agricultural biotechnology. J. Oper. Manage. 2007, 25, 1083–1102. [Google Scholar] [CrossRef]
  4. Kemp, R. Technology and the transition to environmental sustainability. Futures 1994, 26, 1023–1046. [Google Scholar] [CrossRef]
  5. World Commission on Environmental and Development (WCED). Our Common Future; Oxford University Press: New York, NY, USA, 1987. [Google Scholar]
  6. Beamon, B.M. Environmental and sustainability ethics in supply chain management. Sci. Eng. Ethics 2005, 11, 221–234. [Google Scholar] [CrossRef]
  7. Seuring, S.; Muller, M. From a literature review to a conceptual framework for sustainable supply chain management. J. Clean. Prod. 2008, 16, 1699–1710. [Google Scholar] [CrossRef]
  8. Linton, J.D.; Klassen, R.; Jaraman, V. Sustainable supply chains: an introduction. J. Oper. Manage. 2007, 25, 1075–1082. [Google Scholar] [CrossRef]
  9. Schultmann, F.; Zumkeller, M.; Rentz, O. Modeling reverse logistic tasks within closed-loop supply chains: an example from the automotive industry. Eur. J. Oper. Res. 2006, 171, 1033–1050. [Google Scholar] [CrossRef]
  10. Well, P.; Seitz, M. Business models and closed-loop supply chains: a typology. Suppl. Chain Manag. 2006, 10, 249–251. [Google Scholar]
  11. Beamon, B.M. Designing the green supply chain. Logist. Info. Manage. 1999, 12, 332–342. [Google Scholar] [CrossRef]
  12. Green, K.; Morton, B.; New, S. Green purchasing and supply policies: do they improve companies’ environmental performance? Suppl. Chain Manag. 1998, 3, 89–95. [Google Scholar]
  13. Handfield, R.B.; Nichols, E.L. Introduction to Supply Chain Management; Prentice Hall, Upper Saddle River: New Jersey, NJ, USA, 1999. [Google Scholar]
  14. Hervani, A.A.; Helms, M.M.; Sarkis, J. Performance measurement for green supply chain management. Benchmark.: Int. J. 2005, 12, 330–353. [Google Scholar] [CrossRef]
  15. Noci, G. Designing green vendor rating system for the assessment of a supplier’s environmental performance. Eur. J. Purch. Suppl. Manage. 1997, 3, 103–114. [Google Scholar] [CrossRef]
  16. McIntyre, K.; Smith, H.; Henham, A.; Pretlove, J. Environmental performance indicators for integrated supply chains: the case of Xerox Ltd. Suppl. Chain Manage. 1998, 3, 149–156. [Google Scholar] [CrossRef]
  17. Van Hoek, R.I. From reversed logistics to green supply chains. Suppl. Chain Manage. 1999, 4, 129–134. [Google Scholar] [CrossRef]
  18. Zhu, Q.; Sarki, J.; Lai, K. Green supply chain management implications for closing the loop. Transp. Res. Part E 2008, 44, 1–18. [Google Scholar] [CrossRef]
  19. Trowbridge, P. A case study of green supply chain management at advanced micro devices. In Greening the Supply Chain; Sarki, J., Ed.; Springer-Verlag: London, UK, 2006; pp. 307–322. [Google Scholar]
  20. Goodland, R. The case that the world has reached limits. In Environmentally Sustainable Economic Development: Building on Brundtland; Goodland, R., Daly, H., El Serafy, S., Eds.; World Bank: Washington, DC, USA, 1991. [Google Scholar]
  21. Spengler, T.; Stolting, W.; Ploog, M. Recovery planning in closed loop supply chain: an activity analysis based approach. In Supply Chain Management and Reverse Logistics; Dyckhoff, H., Lackes, R., Reese, J., Eds.; Springer-Verlag: Berlin, Germany, 2004; pp. 61–89. [Google Scholar]
  22. Guide, V.D.R., Jr.; van Wassenhove, L. Closed-loop supply chains. In Quantitative Approaches to Distribution Logistics and Supply Chain Management; Klose, A., Speranza, M.G., van Wassenhove, L., Eds.; Springer: Berlin, Germany, 2002; pp. 47–60. [Google Scholar]
  23. Fleischmann, M.; Dekker, R.; van der Laan, E.; van Numen, J.; van Wassenhove, L.; Ruwaard, J. Quantitative models for reverse logistics: a review. Eur. J. Oper. Res. 1997, 103, 1–17. [Google Scholar] [CrossRef]
  24. French, M.L.; LaForge, R.L. Closed-loop supply chains in process industries: an empirical study of producer re-use issues. J. Oper. Manage. 2006, 24, 271–286. [Google Scholar] [CrossRef]
  25. Guide, V.D.R., Jr.; van Wassenhove, L.N. Closed-Loop Supply Chains; Working Paper 2000/75/TM; INSEAD: Fontainebleau, France, 2000. [Google Scholar]
  26. Solvang, W.D.; Roman, E.; Deng, Z.; Solvang, B. A framework for holistic greening of value chains. In Knowledge Enterprise: Intelligent Strategies in Product Design, Manufacturing, and Management; Springer: Boston, MA, USA, 2006; Volume 207, pp. 350–355. [Google Scholar]
  27. Rao, P. Greening of the supply chain: a new initiative in South East Asia. Int. J. Oper. Prod. Manage. 2002, 22, 632–655. [Google Scholar] [CrossRef]
  28. Dyckhoff, H.; Souren, R.; Keilen, J. The expansion of supply chains to close loop systems: a conceptual framework and the automotive industry’s point of view. In Suppy Chain Management and Reverse Logistics; Dyckhoff, H., Lackes, R., Reese, J., Eds.; Springer-Verlag: Berlin, Germany, 2004; pp. 13–34. [Google Scholar]
  29. CEC Directive 2000/53/EC of the European Parliament and of the Council of 18 September 2000 on End-of Life Vehicles. Official Journal of the European Union, L Series, 21 October 2000; 34–42.
  30. von Ahsen, A. Environmental management in automotive supply chains: an empirical analysis. In Greening the Supply Chain; Sarki, J., Ed.; Springer-Verlag: London, UK, 2006; pp. 293–306. [Google Scholar]
  31. Johnson, P.F. Managing value in reverse logistics systems. Transp. Res. Part E: Logist. Transp. Rev. 1998, 34, 217–227. [Google Scholar]
  32. Autry, C.W. Formalization of reverse logistics programs: a strategy for managing liberalized returns. Ind. Market. Manage. 2005, 34, 749–757. [Google Scholar] [CrossRef]
  33. Nunes, K.R.A.; Mahler, C.F.; Valle, R.A. Reverse logistics in the Brazilian construction industry. J. Environ. Manage. 2009, 90, 3717–3720. [Google Scholar] [CrossRef] [PubMed]
  34. Efendigil, T.; Onut, S.; Kongar, E. A holistic approach for selecting a third-party reverse logistics provider in the presence of vagueness. Comput. Ind. Eng. 2008, 54, 269–287. [Google Scholar] [CrossRef]
  35. Pun, K.F. Determinants of environmentally responsible operations: a review. Int. J. Quali. Reliab. Manage. 2006, 23, 279–297. [Google Scholar] [CrossRef]
  36. International Solid Waste Association (ISWA). Position on R1 and D10 Criteria in the EU Waste Framework Directive. 2003. Available online: www.iswa.org (assessed on 1 December 2009).
  37. Tsoulfas, G.T.; Pappis, C.P. A model for supply chains environmental performance analysis and decision making. J. Clean. Prod. 2008, 16, 1647–1657. [Google Scholar] [CrossRef]
  38. Beamon, B.M. Sustainability and the future of supply chain management. Oper. Supp. Chain Manage. 2008, 1, 4–18. [Google Scholar]
  39. Ostlin, J.; Sundin, E.; Bjorkman, M. Importance of closed-loop supply chain relationships for product remanufacturing. Int. J. Prod. Econ. 2008, 115, 336–348. [Google Scholar] [CrossRef]
  40. Bhagwat, M.; Sharma, M.K. Performance measurement of supply chain management: a balanced scorecard approach. Comput. Ind. Eng. 2007, 53, 43–62. [Google Scholar] [CrossRef]
  41. Neely, A.; Gregory, M.; Platts, K. Performance measurement system design: a literature review and research agenda. Int. J. Oper. Prod. Manage. 2005, 25, 1228–1263. [Google Scholar]
  42. Srivastava, S.K. Green supply chain management: a state-of-the-art literature review. Int. J. Manage. Rev. 2007, 9, 53–80. [Google Scholar] [CrossRef]
  43. Kannan, G.; Sasikumar, P.; Devika, K. A genetic algorithm approach for solving a closed loop supply chain model: a case of a battery recycling. Appl. Math. Model. 2010, 34, 655–670. [Google Scholar] [CrossRef]
  44. Yang, G.; Wang, Z.; Li, X. The optimization of the closed-loop supply chain network. Transp. Res. Part E: Logist. Transp. Rev. 2009, 45, 16–28. [Google Scholar]
  45. Amaro, A.C.S.; Barbosa-Povoa, A.P.D.F. Optimal planning of closed loop supply chain: a discrete versus a continuous time formulation. Comput. Aided Chem. Eng. 2007, 24, 673–678. [Google Scholar]
  46. Hammond, D.; Beullens, P. Closed-loop supply chain network equilibrium under legislation. Eur. J. Oper. Res. 2007, 183, 895–908. [Google Scholar] [CrossRef]
  47. Vlachos, D.; Georgiadis, P.; Iakovou, E. A system dynamics model for dynamic capacity planning of remanufacturing in closed-loop supply chain. Comput. Oper. Res. 2007, 34, 367–394. [Google Scholar] [CrossRef]
  48. Amaro, A.C.S.; Barbosa-Póvoa, A.P.F.D. The effect of uncertainty on the optimal closed-loop supply chain planning under different partnership structure. Comput. Chem. Eng. 2009, 33, 2144–2158. [Google Scholar] [CrossRef]
  49. Flapper, S.D. Introduction to feature cluster on closed-loop supply chains. Eur. J. Oper. Res. 2008, 191, 1205–1217. [Google Scholar] [CrossRef]
  50. Salema, M.I.G.; Barbosa-Povoa, A.P.; Novais, A.Q. Simaultaneous design and planning of supply chains with reverse flows: a generic modeling framework. Eur. J. Oper. Res. 2010, 203, 336–349. [Google Scholar] [CrossRef]
  51. Guide, V.D.R., Jr.; Jayaraman, V.; Linton, J.D. Building contingency planning for closed-loop supply chains with product recovery. J. Oper. Manage. 2003, 1, 259–279. [Google Scholar] [CrossRef]
  52. Chung, S.L.; Wee, H.M.; Yang, P.C. Optimal policy for a closed-loop supply chain inventory system with remanufacturing. Math. Comput. Mod. 2008, 48, 867–881. [Google Scholar] [CrossRef]
  53. Kumar, S.; Malegeant, P. Strategic alliance in a closed-loop supply chain, a case of manufacturer and eco-nonprofit organization. Technovation 2006, 26, 1127–1135. [Google Scholar] [CrossRef]
  54. Shepherd, C.; Gunter, H. Measuring supply chain performance: current research and future directions. Int. J. Prod. Perform. Manage. 2006, 55, 242–258. [Google Scholar] [CrossRef]
  55. Gunasekaran, A.; Patel, C.; Tirtiroglu, E. Performance measures and metrics in a supply chain. Int. J. Oper. Prod. Manage. 2001, 21, 71–87. [Google Scholar] [CrossRef]
  56. Beamon, B.M. Measuring supply chain performance. Int. J. Oper. Prod. Manage. 1999, 19, 275–292. [Google Scholar] [CrossRef]
  57. Chan, F.T.S.; Qi, H.J. An innovative performance measurement method for supply chain management. Suppl. Chain Manage. 2003, 8, 209–223. [Google Scholar] [CrossRef]
  58. Chan, F.T.S. Performance measurement in a supply chain. Int. J. Adv. Manuf. Technol. 2003, 21, 534–548. [Google Scholar] [CrossRef]
  59. Schonsleben, P. Integral Logistics Management: Planning and Control of Comprehensive Supply Chains; St Lucie Press: Boca Raton, FL, USA, 2004. [Google Scholar]
  60. Hieber, R. Supply Chain Management: A Collaborative Performance Measurement Approach; VDF: Zurich, Switzerland, 2002. [Google Scholar]
  61. Artz, K.W. Buyer-supplier performance: the role of asset specificity, reciprocal investments and relational exchange. Br. J. Manage. 1999, 10, 113–126. [Google Scholar] [CrossRef]
  62. Windischer, A.; Grote, G. Success factors for collaborative planning. In Strategy and Organization in Supply Chain; Seuring, S., Muller, M., Goldbach, M., Eds.; Physica: Heidelberg, Germany, 2003; pp. 131–146. [Google Scholar]
  63. Graham, T.S.; Dougherty, P.J.; Dudley, W.N. The long term strategic impact of purchasing partnerships. Int. J. Purch. Mater. Manage. 1994, 30, 13–18. [Google Scholar]
  64. Maloni, M.J; Benton, W.C. Supply chain partnerships: opportunities for operations research. Eur. J. Oper. Res. 1997, 101, 419–429. [Google Scholar]
  65. van der Vorst, J.; Beulens, A. Identifying sources of uncertainty to generate supply chain redesign strategies. Int. J. Phys. Distrib. Logist. Manage. 2001, 32, 409–430. [Google Scholar]
  66. Vonderembse, M.A.; Uppal, M.; Huang, S.H.; Dismukes, J.P. Designing supply chains: towards theory development. Int. J. Prod. Econ. 2006, 100, 223–238. [Google Scholar] [CrossRef]
  67. Zhu, Q.; Sarkis, J.; Lai, K. Initiatives and outcomes of green supply chain management implementation by Chinese manufacturers. J. Environ. Manage. 2007, 85, 179–189. [Google Scholar] [CrossRef]
  68. Rao, P.; Holt, D. Do green supply chains lead to competitiveness and economic performance? Int. J. Oper. Prod. Manage. 2005, 25, 898–916. [Google Scholar] [CrossRef]
  69. Lettice, F.; Wyatt, C.; Evans, S. Buyer-supplier partnerships during product design and development in the global automotive sector: who invests, in what and when? Int. J. Prod. Econ. 2009, (in press). [Google Scholar]
  70. Zhu, Q.; Sarkis, J.; Lai, K. Green supply chain management: pressures, practices and performance within the Chinese automobile industry. J. Clean Prod. 2007, 15, 1041–1052. [Google Scholar] [CrossRef]
  71. Cruz-Rivera, R.; Ertel, J. Reverse logistics network design for the collection of end-of-life vehicles in Mexico. Eur. J. Oper. Res. 2009, 196, 930–939. [Google Scholar] [CrossRef]
  72. Olugu, E.U.; Wong, K.Y. Supply chain performance evaluation: trends and challenges. Am. J. Eng. Appl. Sci. 2009, 2, 202–211. [Google Scholar] [CrossRef]
  73. Wong, W.P.; Wong, K.Y. Supply chain performance measurement system using DEA modeling. Ind. Manage. Data Syst. 2007, 107, 361–381. [Google Scholar]
  74. Anderson, K.; McAdam, R. A critique of benchmarking and performance measurement. Benchmark.: Int. J. 2004, 11, 465–483. [Google Scholar] [CrossRef]
  75. Mentzer, J.T.; Meyers, M.B.; Stank, T.P. Handbook of Global Supply Chain Management; Sage Publications: Thousand Oaks, CA, USA, 2007; p. 585. [Google Scholar]
  76. Kaplan, R.S.; Norton, P.D. The balanced scorecard: measures that drives performance. Harv. Bus. Rev. 1992, 70, 71–79. [Google Scholar]
  77. Vachon, S.; Klassen, R.D. Environmental management and manufacturing performance: the role of collaboration in the supply chain. Int. J. Prod. Econ. 2008, 111, 299–315. [Google Scholar]

Share and Cite

MDPI and ACS Style

Olugu, E.U.; Wong, K.Y.; Shaharoun, A.M. A Comprehensive Approach in Assessing the Performance of an Automobile Closed-Loop Supply Chain. Sustainability 2010, 2, 871-889. https://doi.org/10.3390/su2040871

AMA Style

Olugu EU, Wong KY, Shaharoun AM. A Comprehensive Approach in Assessing the Performance of an Automobile Closed-Loop Supply Chain. Sustainability. 2010; 2(4):871-889. https://doi.org/10.3390/su2040871

Chicago/Turabian Style

Olugu, Ezutah Udoncy, Kuan Yew Wong, and Awaludin Mohamed Shaharoun. 2010. "A Comprehensive Approach in Assessing the Performance of an Automobile Closed-Loop Supply Chain" Sustainability 2, no. 4: 871-889. https://doi.org/10.3390/su2040871

APA Style

Olugu, E. U., Wong, K. Y., & Shaharoun, A. M. (2010). A Comprehensive Approach in Assessing the Performance of an Automobile Closed-Loop Supply Chain. Sustainability, 2(4), 871-889. https://doi.org/10.3390/su2040871

Article Metrics

Back to TopTop