Next Article in Journal
Dealing with Urban Biodiversity Through Butterfly Gardens: A Project-Based Learning Proposal for Pre-Service Teachers Training
Next Article in Special Issue
Leveraging Advanced Technologies for (Smart) Transportation Planning: A Systematic Review
Previous Article in Journal
Domain-Specific Question-Answering Systems: A Case Study of a Carbon Neutrality Knowledge Base
Previous Article in Special Issue
Dynamic Evolutionary Game on Travel Mode Choices Among Buses, Ride-Sharing Vehicles, and Driving Alone in Shared Bus Lane Scenarios
 
 
Font Type:
Arial Georgia Verdana
Font Size:
Aa Aa Aa
Line Spacing:
Column Width:
Background:
Article

Modeling the Holiday Line Planning Problem with Profitability and Homogeneity Under Passenger Flow Explosion Conditions in China—A Sustainable Perspective

1
Institute of Transport Planning Research, China Railway Design Corporation, Tianjin 300308, China
2
School of Traffic and Transportation, Beijing Jiaotong University, Beijing 100044, China
3
School of Economics and Management, Jiangsu University of Science and Technology, Zhenjiang 212100, China
4
Transportation and Economics Research Institute, China Academy of Railway Sciences Corporation Limited, Beijing 100081, China
5
School of Transportation Engineering, East China Jiaotong University, Nanchang 330013, China
*
Author to whom correspondence should be addressed.
Sustainability 2025, 17(5), 2193; https://doi.org/10.3390/su17052193
Submission received: 24 January 2025 / Revised: 24 February 2025 / Accepted: 28 February 2025 / Published: 3 March 2025
(This article belongs to the Collection Advances in Transportation Planning and Management)

Abstract

In China, there is a significant surge and fluctuation in the passenger flow of high-speed railways during holidays, and the holiday line plan is made by adding weekend/peak lines to the workday line plan. Therefore, finding a balance between the adaptability to passenger flow demand and such a relatively fixed line plan structure has become a difficult problem, which is a crucial factor in the sustainable operation of railway passenger transport. This paper first designs and proposes an algorithm for compiling the line pool of weekend and peak lines. By introducing the time dimension, a multi-day train service network is constructed. Then, an optimized model for the holiday line planning problem (HLPP) that comprehensively considers passenger flow demand and plan structure is established. Taking the Qingming Festival as an example, the results showed that among the trains with expanded formations in the optimized holiday line plan, short-distance trains accounted for nearly 70% and some long-distance trains was cancelled, reducing the operation cost by 4.46% compared to the actual plan. The train routing plan also maintains similarity to the weekday EMU circulation. It is demonstrated that the method proposed in this paper can achieve a better balance between efficient resource utilization and operational stability, enhancing the sustainable operability and profitability of the high-speed railway system.

1. Introduction

Over the past decade, China has witnessed a remarkable and rapid expansion in its high-speed railway (HSR) network. By the end of September 2024, China had constructed the world’s largest HSR network centered around a framework of eight vertical and eight horizontal trunk HSR lines, with a total mileage reaching 46,000 km, 5.5 times that of 2010 [1]. In tandem with the substantial growth of the HSR network and the concurrent progress of China’s social economy and income levels, the number of passengers opting for high-speed rail travel has been surging. For example, in 2016, the number of passengers transported by HSR in China exceeded 1.22 billion, more than nine times the figure in 2010, maintaining an average annual growth rate of 44.67% [1]. Nevertheless, the influx of billions of people choosing HSR as their travel means has placed a significant strain on transport resources, specifically the seats available on high-speed trains. Particularly on some busy HSR routes, trains are fully occupied during peak hours and holidays, and a large number of people still struggle to secure a ticket to board, resulting in overcrowded conditions in both trains and railway stations. This, in turn, gives rise to elevated safety risks, diminished travel satisfaction, and reduced profitability.
Passenger transportation on short holidays is one of the most challenging and acute issues. In China, there are several three-day holidays, namely the New Year’s Day, Qingming Festival, Labor Day, Dragon Boat Festival, and Mid-Autumn Festival, along with one seven-day holiday, the National Day. During these short breaks, people travel from their residence places to their hometowns, tourist attractions, and other destinations, generating an explosive round-trip travel demand within a brief span. In this case, the passenger flow characteristics short holidays’ passenger flow characteristics differ markedly from those on weekdays. Figure 1 illustrates the daily fluctuation of China’s HSR passenger flow in a certain year. It is evident that the volume of passenger flow during short holidays is substantially higher than that on weekdays, with regular peaks emerging at the start and end of the holiday. Correspondingly, the increase in the number of train seats provided fails to keep pace with the growth of passenger flow. For instance, on the highly congested Beijing–Shanghai HSR, the maximum growth rate of holiday passenger flow exceeds 50.2%, while the number of train seats has only augmented by 28.3%. On the other hand, the number of trains operated on the Beijing–Shanghai HSR has reached 166 in peak periods (in one direction), approaching a state of saturation. Therefore, considering the disparity between the sharp escalation in holiday demand and the restricted transport capacity, there is an urgent necessity to formulate a high-quality holiday line plan that is more attuned to the passenger flow changes, which will optimize the utilization of such limited and costly resources to fulfill transportation requirements. It is of utmost significance for HSR’s profitability and long-term development. Moreover, since HSR is widely recognized as a low-energy, high-efficiency, and environmentally friendly mode of transportation, enhancing its utilization is also conducive to sustainable social development.
In practical operations, the line planning in China primarily hinges on the experience of planners rather than relying on computer assistance. Within a comprehensive line plan for a specific period, there exist three types of trains, namely weekday trains, weekend trains, and peak trains. Generally, on weekdays, only weekday trains are in operation. On weekends, all or a portion of the weekend trains are added. And during holidays or peak periods, (partial) peak trains are additionally deployed. In brief, nearly all weekday trains remain operational on all dates, serving as the fundamental foundation of the line plan. Meanwhile, weekend trains and peak trains are incorporated in accordance with the fluctuations in passenger flow on weekends and holidays. In addition to adding trains, the seat capacity of weekday trains can also be enhanced on weekends or holidays through train coupling or the utilization of large-capacity rolling stocks.
Such a method of HSR holiday line planning has both merits and demerits. On the one hand, it optimally maximizes the resemblance between the holiday and the weekday line plan. Such homogeneity simplifies service planning. To be specific, during holidays, the same arrival and departure tracks and ticket entrances can be allocated to the same weekday trains within the same time frame, which is deemed advantageous for the internal operations of the station. Moreover, these unaltered weekday trains can be assigned the same rolling stock on holidays, and the homogeneous assignments enable the establishment of identical vehicle and crew rotations on a daily basis, which is favored by drivers and crew members. Additionally, it is beneficial for the work in the vehicle depot as the maintenance plans for these vehicles can remain regular as much as possible. Finally, the same entrance gates and departure times are more convenient for passengers to remember, especially for regular travelers. However, the homogeneity might impact the degree of alignment between the line plan and passenger flow, potentially diminishing the schedule’s profitability. The main reason is that the weekday line plan is formulated based on the weekday passenger flow distribution, but origin–destination (OD) pairs may experience substantially different demands in holiday periods. In this case, if weekday trains remain largely fixed on holidays, the final holiday line plan may not closely match the holiday passenger flow characteristics, although weekend and peak trains are (partially) added in accordance with the holiday passenger flow variation trend. For instance, Figure 2 illustrates the passenger load conditions of sections in the Beijing–Shanghai HSR during the Labor Day Holiday period in a certain year, which can mirror the degree of matching between the line plan and passenger flow. In the figures, red areas signify that the number of passengers on board is close to or slightly exceeds the number of train seats, meaning that trains are nearly saturated or even overloaded. The darker the red shade, the more congested the situation. As is known, crowding situations in public transportation should be avoided, as it is unfavorable for both passengers’ travel experiences and operational work. Furthermore, it is highly likely that some passengers are unable to obtain a ticket to board the train under saturated conditions since there are no available seats when they purchase tickets, which will reduce the railway company’s profits and the attractiveness of railway transportation. In contrast, green areas denote that there are numerous vacant seats, indicating an ample transport capacity but also resulting in resource waste simultaneously, which is also disadvantageous for reducing operational costs. And yellow areas represent the intermediate situation. An ideal line plan should minimize crowding (i.e., red areas in Figure 2) as much as possible and reduce resource waste to the lowest level.
In the context of the Beijing–Shanghai HSR, at the commencement of the holiday period, a substantial volume of passenger traffic emerges at both termini of the railway line, with passengers traveling from Beijing and Shanghai to the adjacent cities. Conversely, at the end of the holidays, the opposite tendency is manifested, as a vast number of passengers return to Beijing and Shanghai. Nevertheless, as depicted in Figure 2, the configuration of transport capacity (i.e., the quantity of seats) fails to align with this trend. On one hand, as previously mentioned, there are severe saturation scenarios when a passenger flow surge transpires. On the other hand, during the mid-phase of the holiday period, when the number of traveling passengers diminishes, there are numerous unoccupied seats. This represents an inefficient utilization of transport resources. Consequently, to a certain extent, the practical holiday line plan of the Beijing–Shanghai HSR is not conducive to the HSR’s profitability and sustainable development. To ensure the efficient utilization of limited and costly transport resources (i.e., to enable the line plan to be well-suited to the fluctuations in passenger flow), it might be beneficial to modify a portion of the weekday line plan during the holidays in accordance with the variation in passenger flow.
On the other hand, the line planning problem (LPP) has been extensively investigated by a multitude of researchers and will be examined in the subsequent section. Theoretically, by using the holiday passenger demand as an input, it is possible to formulate a holiday line plan via existing LPP models. Nevertheless, as there is currently no existing LPP model that incorporates the homogeneity objective (that is, maintaining the holiday line plan as similar as possible to the weekday’s), the generated holiday line plan might deviate significantly from that of weekdays. This will render the scheduling and operation tasks considerably more complex. In light of this situation and building upon the existing research on LPP, this paper will address the HLPP by means of a multi-objective integer programming model, taking into account both profitability and homogeneity under conditions of a passenger flow surge. The primary contributions are as follows:
(1)
Since most of the line planning work is carried out with a line pool, a generation process of holiday line pool is developed based on the method proposed in Gattermann et al. [2] and passenger flow fluctuation during holidays. To the best of our knowledge, this work has rarely been done, particularly with a Chinese background.
(2)
Based on the generated holiday line pool, we propose a multi-objective integer programming model for HLPP with homogeneity that can be used to yield highly profitable homogeneous solutions. We firstly build the model for one-day line planning, and then extend it to the whole holiday period line planning.
(3)
The numerical experiments are conducted on Beijing–Shanghai HSR, which is the busiest HSR line in China. They show that an optimal line plan can be obtained in a short time. In addition, we explore the trade-off between profitability and homogeneity.
This paper is organized as follows. Section 2 introduces the related research review. Section 3 presents the main issues of the study. Section 4 develops a new process of generating a holiday line pool. Section 5 describes the model, including model assumptions, model formulations for one-day, and multiple-day HLPP. In Section 6, numerical experiments on a real-world network are presented. The final section presents the paper’s conclusions, along with a summary of the comments and future research steps.

2. Literature Review

The LPP is a very important issue in the railway transportation system and it is the basis for timetabling problem and rolling stock circulation [2,3,4]. A (train) line is a train path in the Public Transportation Network (PTN) and the LPP is to find a set of (train) lines together with their frequencies [3]. Furthermore, in order to identify a (train) line, we need to determine its terminal stations, stop plan, vehicle type, marshalling status, and so on [4]. A good line plan can provide high-quality transportation service for passengers and improve the railway company’s profit, under limited transport and infrastructure capacity. Due to the important significance in the whole railway transportation planning process, the LPP has been well studied by many researchers. With respect to different optimization goals, these studies can be essentially divided into three categories.
The first one is Cost-Oriented (C-O) LPP which minimizes total operation costs. A nonlinear programming (NIP) model is developed in Claessens et al. [5], which is further linearized into a binary integer programming (IP) model. It takes the vehicle type and the number of vehicles for each train into account, optimizing the operation costs under passenger flow demand and capacity constraints. Then, a branch and bound algorithm is developed to obtain the optimal line plan. Based on this work, different linearization methods have been proposed in Bussieck [6]. The author uses a cut and branch algorithm to solve the model and this method was applied in the Dutch and German railway networks. Furthermore, a fast solution method is proposed in Bussieck et al. [7]. The authors derive and compare lower bounds from different linearization methods, and then develop a heuristic variable fixing procedure on the basis a feasible solution. After that, they adopt a branch and bound approach to get the optimal plan. In order to formulate the C-O LPP as an integer linear programming (ILP) problem, the authors of [8] introduce a binary decision variable which represents the usage of each line-frequency-vehicle combination. The model is solved by a branch and cut algorithm, for which a variety of valid inequalities and reduction methods are developed. Other linear formulations of this issue can be found in [9] where the LPP is described as a multi-commodity flow and other two IP problems. In their models, (train) lines have different halting patterns instead of halting at all stations along their route. The experiments show that the obtained line plan is better than the one with single halting type.
The second category is Passenger-Oriented (P-O) LPP. There are different types of objectives in this topic, i.e., maximizing the number of direct travelers and minimizing the total travel time of passengers. For the former goal, a MILP model is presented in Bussieck et al. [10]. The authors introduce a decision variable representing the number of direct travelers between two stations using a certain (train) line. Then, they use LP-relaxation techniques and a cutting plane method to obtain the solution. Further, in Bussieck [6], an ILP model of large size is built, which can be significantly reduced by relaxing some capacity constraints. By adopting a preprocessing procedure and some strong valid inequalities, the relaxed problem can be solved in a reasonable time. As for the objective of minimizing the total travel times, an IP formulation respecting a budget constraint is presented in [11] based on the change and go graph. Then, a solution approach using Dantzig–Wolfe decomposition is applied to solve the LP-relaxation. Furthermore, tow heuristics are proposed in Scholl [12] to solve the same model. The numerical results show that the heuristics starting with the empty line pool are much faster than the heuristics starting with the complete line pool.
The last one category takes into account both cost objective and passenger objective (C&P). In Borndörfer et al. [13] and Borndörfer et al. [14], the objective considers minimizing total passenger traveling time and minimizing operation costs, which are two competing parts. In addition, their model is also the first IP model in which passenger paths can be freely routed and (train) lines are generated dynamically. The model is solved by a column generation approach. And in [15], the authors further derive two variants of the models in [13,14], i.e., a model with unsplittable routing and a model only containing shortest paths. A revised column generation algorithm and two heuristics are developed for these two special cases respectively. Another formulation can be found in Capara et al. [16], which considers maximizing the number of direct passengers and minimizing the operational costs in the objective of the model. Additionally, in order to avoid overestimating the number of direct passengers, which is caused by the fact that the detailed passenger behavior is not involved in the model, the authors take the lengths of the direct connections into account, obtaining a new variant of the model.
Apart from researches in the three categories above, there are still many LPP studies from other points of view. Schöbel and Schwarze [17] introduce game-theoretic theory into the LPP problem and solve the model with a generalized Nash Equilibrium approach. Since most existing models deal with the LPP problem with fixed passenger demand, Shi et al. [18] and Deng et al. [19] propose bi-level programming models to generate an optimal line plan considering elastic demand which is affected by the service quality of the line plan. Their objectives also take cost goal and passenger goal into account and simulated annealing algorithms are used to obtain solutions. Another rising issue is integrated planning with other planning phases, namely, timetabling, vehicle scheduling and crew scheduling. Claessens et al. [5] simultaneously considers line planning and vehicle scheduling. Kaspi and Raviv [20] propose an integrated approach for line planning and timetabling from the passenger service view. And Michaelis and Schöbel [21] even investigate the integration of line planning, timetabling and vehicle scheduling for a bus system. An integrated model and a heuristic changing the order of the classical planning steps are proposed. A detailed review on line planning models and algorithms can be seen in [3]. We also list and compare main studies on LPP in Table 1.
Although there exist diverse types of studies regarding LPP, the majority of these researches are conducted for a regular workday. In fact, to the extent of current understanding, there is a lack of papers dedicated to HLPP in public transportation. In crew scheduling, Dewess [22] has explored the creation of a socially acceptable annual holiday crew plan for a local public transport company. Even so, there are scarce research efforts that take into account time-variant demands or specific scenarios such as overcrowded situations in LPP, which are prominent characteristics of LPP during holidays. Meanwhile, in the subsequent phase of line planning, namely timetabling, numerous scholars have delved into train scheduling with time-dependent passenger demand throughout the day, as can be seen in the literature [23,24,25]. This subject has also been widely investigated in metro and urban rail systems [26,27,28,29]. Additionally, due to the unprecedentedly rapid growth of travel demands in urban areas, an increasing number of metro systems are encountering overcrowded circumstances, particularly during the morning and evening rush hours or in the event of a disruption. The literature [30,31,32,33] concentrates on train scheduling/rescheduling for metro lines under congested conditions, which can alleviate traffic pressure. Nevertheless, it should be emphasized that what these studies have contemplated is the demand fluctuation over different periods of the day, whereas HLPP aims to formulate a line plan for the entire day considering daily demand variation.
Similar to HLPP, research on Weekly Airline Fleet Assignment (WAFA) is presented in Bélanger et al. [34], where the homogeneity goal in the fleet assignment problem is initially proposed. The WAFA involves assigning the aircraft type to each flight leg within a given weekly flight schedule. On one hand, the passenger demand of a flight varies over the course of a week, and there is a significant difference between weekdays and weekends. Thus, it is more rational to allocate different aircraft types to flight legs with varying demands as it is more likely to obtain the expected profit. On the other hand, to enhance passenger service and operation plans, it is preferable to assign the same type of aircraft to legs throughout the week with the same flight number, although this might potentially reduce schedule profitability. In this context, WAFA also aims to strike a balance between two conflicting objectives, which is fundamentally analogous to LPP during holidays. The authors formulate an exact mixed-integer linear programming model that incorporates the homogeneity objective and subsequently employ a heuristic approach to solve the model. The proposed model and algorithm are applicable in the context of Air Canada instances. Comparable research can also be found in Zhu et al. [35]. Without considering schedule homogeneity, Ioachim et al. [36] present a rapid approach to solve the weekly aircraft fleet assignment and routing problem based on DW decomposition and column generation, which considerably reduces the solution time for both the master problem and the sub-problem. Additionally, Kliewer and Tschoke [37] demonstrate a general parallel simulated annealing method to expedite the computation of WAFA. Moreover, Listes and Dekker [38] address the dynamic capacity allocation problem in the design of a robust airline fleet composition plan over the week, taking into account the stochastic demand.
In addition, regarding the analysis of holiday travel behavior, numerous scholars have examined the choice of holiday travel modes such as car, bus, metro, rail, and air. Yang et al. [39] and Böhler et al. [40] conduct an analysis and comparison of different holiday travel modes within urban areas. Meanwhile, Lin et al. [41] explores the effectiveness of the road toll discount policy on mode choice behavior for intercity travel during the Spring Festival. However, when it comes to the changes in railway passenger flow during holidays, only a limited number of papers exist, especially in the context of China’s HSR. Moreover, nearly all of them merely concentrate on the overall quantity change, lacking an in-depth analysis of different OD types. In this regard, Han and Nie [42] analyze the holiday passenger flow changing characteristics of the Beijing–Shanghai HSR based on station clustering and OD grouping. They arrive at the conclusion that, from the perspective of OD class, the increased passenger flow of the Beijing–Shanghai HSR mainly stems from the OD pairs connecting large stations with small- or medium-sized stations. And from the viewpoint of OD length, the growth of holiday passenger flow primarily originates from the OD pairs with a distance in the range of [0,500) km. Additionally, Wang et al. [43] study the fluctuation and short-term forecast of railway holiday passenger flow. Tang et al. [44] analyze the passenger flow trend during holidays for Beijing West Railway Station and subsequently propose a method to forecast passengers’ travel demand of large HSR stations. And a computer algorithm for holiday passenger flow prediction in the urban railway system can be found in Bai [45].
To sum up, the LPP in the railway system has been comprehensively explored from diverse objective perspectives. Nevertheless, almost all of the current research is centered around a typical day. However, there is a paucity of studies related to HLPP and the existing LPP models cannot meet the requirements of HLPP. Firstly, the HLPP is the optimization of the line plans for HSR trains over multiple days of the holiday, and its modeling should be based on a two-dimensional spatio-temporal network. However, most of the current LPP models are developed based on a one-dimensional spatial network, which fails to meet the modeling requirements of the HLPP. Although a small number of LPP studies focus on time-variant demand or over-saturated scenarios, these studies are from the subway field. Actually, for the subway system, there are obvious differences in the operation mode, station stop mode, train set circulation mode and passenger flow volume level when compared with the high-speed rail system. In addition, numerous studies on train scheduling under time-dependent passenger demand can be found in the timetabling domain, but the time frames they consider are restricted to a single day, and timetabling represents a distinct planning stage from line planning. Secondly, in the existing LPP models, there is no consideration of the structural similarity of the line plans between different days. As mentioned before, between each day of the holidays and between holidays and weekdays, while meeting the changes in demand, it is necessary to maintain the structural stability of the line plans as much as possible. Otherwise, it will have varying degrees of impact on the EMU circulation, the arrival and departure of trains at stations, utilization of arrival and departure lines at stations, the organization of passengers at stations, and passengers’ travel habits, etc., and these situations should be avoided as much as possible. This is the important feature that differentiates the HLPP from the traditional LPP. Since the existing LPP models rarely involve multi-day line plans, there is naturally no modeling of the stability of multi-day line plans either. Thirdly, the majority of line planning investigations are predicated on a pre-existing line pool, with only a few addressing line pool generation (as seen in Gattermann et al. [46]). Moreover, the existing methods for generating the line pool mainly focus on the enumeration method based on business rules. Due to the structural characteristics of the holiday line plan, namely, the addition of weekend/peak trains on top of the weekday (daily) trains, the generation of the holiday line pool can also be optimized based on this characteristic. This optimization can enhance the line pool generation efficiency and effectively control its scale. This particular aspect has seldom been covered in previous researches.
On the other hand, a research topic analogous to HLPP, namely the WAFA, has been examined by many scholars. There exists a trade-off between the profitability objective, which favors allocating different types to flight legs with varying demands, and the homogeneity objective, initially proposed in the planning field to enhance the quality of customer service and operational plans. This compromise is also relevant to HLPP in the railway system. However, the railway system entails additional operational constraints such as track capacity limitations that need to be taken into account. In addition, a complete line plan must be devised in HLPP, whereas WAFA merely contemplates assigning aircraft types to flight legs based on a given schedule. Therefore, according to the above comprehensive analysis, the research on HLPP is urgently required, especially given the explosive growth in travel demand and the strain on transport resources in China.

3. Problem Statement

Currently, in China, the train timetabling for different days in HSR is mostly accomplished through a basic timetable. This timetable includes daily trains, weekend trains, and peak trains. In practical operation, generally only daily trains are operated on weekdays, daily trains and a certain number of weekend trains are operated on weekends, and daily trains as well as a certain number of weekend and peak trains are operated on holidays. The corresponding train timetables are respectively called daily timetable, weekend timetable, and peak timetable. In addition, in some special circumstances, extra trains outside the timetable will be temporarily operated. The train timetable is made based on the line plan. Therefore, the line plan of HSR in China also follows the above-mentioned plan structure. Under highly structured plan-making mode, how to balance the stability of the line plan and its adaptability to the holiday passenger flow is a key issue in the HLPP.
This article will draw on the flexible train operation modes based on the “basic timetable” in countries such as Germany and Japan. According to the characteristics of passenger flow, it will flexibly adjust the operation of daily trains and weekend/peak trains during holidays and explore the methods of HLPP that are more adaptable to the fluctuations of holiday passenger flow, including the holiday line pool generation and line planning, so that the obtained holiday line plan can meet the following requirements: (1) Improve the adaptability of the transport capacity in all directions and sections to the holiday passenger flow and improve the utilization efficiency of transport capacity resources during holidays; (2) To a certain extent, maintain the stability of the line plan between holidays and weekdays and between different days of holidays; (3) Comply with the limitations of railway infrastructure and transport capacity resources.
To achieve this goal, this article first conducts research on the holiday line pool generation. The line pool is the input for line planning. Actually, the line planning work is to select the optimal combination of candidate (train) lines in the line pool based on different scenarios and objectives. However, the goals of generating the line pool and making the line plan are different. The latter is to determine the set of actual operated trains, while the former is to provide as many candidate (train) lines as possible for designing the line plan. The structural characteristics of the afore-mentioned holiday line plan are reflected on the line pool, that is, all the daily trains operated in the daily timetable should be added as candidate (train) lines for holidays to the holiday line pool; in addition, according to the passenger flow changes in different days of holiday, weekend/peak candidate (train) lines adapting to the holiday passenger flow changing laws should be respectively generated.
Based on the obtained holiday line pool, this article mainly involves four decisions in the stage of HLPP: retaining a certain proportion of daily trains during holidays; suspending the operation of some daily trains according to the passenger flow changes during holidays; flexibly adjusting the marshalling status of some daily trains during holidays; and selecting appropriate weekend/peak trains during holidays. In addition, for the daily trains running on holidays, try to maintain the existing Electric Multiple Unit (EMU) connection relationships of these daily trains as much as possible.

4. Line Pool Generation in HLPP

Currently, the majority of LPP studies are founded on a line pool, which refers to a collection of candidate (train) lines [3]. In this context, formulating a line plan can be considered as a two-step process: Firstly, candidate (train) lines are generated (i.e., the line pool generation stage), and then, in the second stage, a selection of (train) lines is made from the line pool, aiming to ensure convenience for passengers while keeping costs low (i.e., the line planning stage) [3]. To offer flexibility to the subsequent line selection stage, the line pool should not be overly small. Meanwhile, it also should not be too large, as in that case, the LPP would become unsolvable [46]. Nevertheless, despite the fact that the line pool serves as the foundation of LPP, there have been relatively few studies focusing on line pool generation. This is because, as can be seen in Table 1 and as reviewed by Schobel [3], the line pool is typically provided in most existing LPP research. As far as we are aware, only Gattermann et al. [46] have delved into the approach for constructing a rational line pool. Borndörfer et al. [13] also generated reasonable (train) lines during the line planning process, yet their method resulted in significantly high additional complexity, which rendered their model computationally challenging to solve.
The line pool generation method proposed in Gattermann et al. [46] is a two-layer nested process. The algorithm consists of two loops. The outer loop checks if the line pool found so far is feasible. It depends on whether the number of candidate train services for each edge meets the requirement. If not, the algorithm determines the parameters and new preferred edges for the inner loop. Then, a minimal spanning tree (MST) is constructed based on the latest weight values of edges in the network. This MST and the terminals are used to generate new valid lines in the inner loop. This is accomplished by adding additional edges to non-valid lines until they reach the minimal length required for paths starting or ending at a terminal. Only if the new valid line contains at least one preferable edge and the number of trains on each edge does not exceed the upper limit can it be eventually added to the pool [46].
The approach proposed in Gattermann et al. [46] is a good reference to line pool generation in HLPP. Considering the unique features of both HLPP and the Chinese HSR system, we firstly propose the composition of holiday line pool in the Chinese HSR system.

4.1. Composition of Holiday Line Pool

Since the goals of HLPP contain two aspects, i.e., homogeneity (which tries to keep the holiday line plan similar to the weekday’s) and profitability, we divided the holiday line pool into two parts.

4.1.1. The Subpool of Weekday (Train) Lines

The initial segment is known as the subpool of weekday (train) lines (SWL), which plays a significant role in achieving the homogeneity objective. In China, for a certain period, the weekday line plan typically remains nearly identical and unaltered. Under such circumstance, to ensure similarity between the line plans of holidays and weekdays, we incorporate all practical weekday (train) lines into the holiday line pool. In other words, all operated (train) lines on weekdays constitute a portion of the candidate (train) lines that can be selected to formulate the holiday line plan. If the weighting assigned to the homogeneity objective is substantial, the HLPP model will select more weekday (train) lines during holidays. Conversely, if the homogeneity goal diminishes in importance, the resultant number of weekday (train) lines retained during holidays will decrease.

4.1.2. The Subpool of Holiday (Train) Lines

The second component is the subpool of holiday (train) lines (SHL). Given that the passenger flow demands vary during holidays, it is necessary to have certain new (train) lines, which align with the holiday passenger flow trends, within the holiday line pool for constructing the holiday line plan. The SHL represents a collection of these novel candidate (train) lines that are only operational on holidays.
Both the SWL and the SHL combine to constitute the holiday line pool, and in the context of this research, the SHL requires generation.

4.2. Approach of SHL Generation

Han and Nie [42] examined the characteristics of passenger flow alterations during holidays, using the Beijing–Shanghai HSR as an illustration. The distribution of passenger flow growth in terms of OD distance is depicted in Figure 3 [42]. In this figure, the National Day Holiday, noted as ND (year1) in Figure 3, was a seven-day holiday, while the other holidays were all three-day holidays. It can be observed that for all three-day holidays, the principal contributor to passenger flow growth stemmed from OD pairs with a distance under 500 km. Indeed, this is a crucial trait of short-holiday travel in China. Under such circumstances, as a collection of new candidate lines introduced during holidays, the SHL ought to primarily focus on furnishing travel services for short-distance travelers. To save the operation cost to the greatest extent, it is preferable to transport these short-distance travelers via short-distance trains rather than long-distance ones.
Hence, the SHL is chiefly made up of short-distance candidate (train) lines. Nonetheless, there should still be some long-distance candidate (train) lines available for selection to supply express intercity travel services as part of the line plan. In view of this circumstance, in this paper, we will generate the new holiday (train) lines by generating long-distance (train) lines and short-distance (train) lines independently.

4.2.1. Generating Long-Distance Candidate (Train) Lines

As discussed above, the long-distance candidate (train) lines within the SHL are primarily intended to offer long-distance express travel services. Thus, the number of stops along these (train) lines should be reduced to the bare minimum, provided that the candidate train services requirement is met. Also, the growth in passenger flow from long-distance OD pairs represents only a small fraction of the overall holiday travel, so the quantity of long-distance candidate (train) lines falls within a relatively narrow range. Taking these factors into account, we are able to manually generate these long-distance candidate (train) lines based on the increased demand for long-distance passenger flow, the existing long-distance travel services furnished by the SWL, and the appropriate number of candidate (train) lines.

4.2.2. Generating Short-Distance Candidate (Train) Lines

The short-distance candidate (train) lines form the main component of the SHL. The characteristics and functions of these (train) lines diverge significantly from those of long-distance (train) lines, as short-distance (train) lines typically serve more intermediate stops to cater to a greater number of short-distance OD pairs. Thus, the short-distance candidate (train) lines’ set should provide plenty of potential stop plans for selection.
In this section, we draw on the concept put forward in Gattermann et al. [46] to devise the short-distance candidate (train) lines generation process within the Chinese context. Given the disparate backgrounds, there are several aspects needed to be considered.
Firstly, there is no need for us to construct MSTs during the line pool generation process. The reason for this lies in the fact that the LPP in China is generally carried out within the scope of a single railway line rather than across an entire network. To be more specific, in most European countries, the stop plan, which constitutes an important part of the (train) line, follows a regular all-stop pattern based on the system split theory [6]. This particular stop pattern restricts the number of potential stop plans (which has a significant impact on the size of the line pool) in Europe, thereby making it feasible to generate the line plan for a railway network. However, in China, there is no explicit classification (such as InterCity, InterRegional, and AllRegional) of stations and trains within the Chinese HSR system. Moreover, the train stop plan adopts a completely irregular skip–stop pattern, which gives rise to a multitude of possible stop plans. In such a situation, if the LPP is conducted on a network scale in China, it will result in an explosion in the number of possible stop plans and the size of the line pool, rendering the LPP models extremely difficult to solve within a reasonable time frame. This issue has also been thoroughly discussed in Section 1 and Section 2 of Han et al. [47].
Secondly, determining stops is a complex work in Chinese railway system. As mentioned, the stop plan in Europe follows a regular all-stop pattern based on the system split theory [6]. According to this theory, a specific (train) line typically stops at each station that belongs to its corresponding system along its route, simplifying the stop plan determination. In contrast, the stop plan in China adopts a completely irregular skip–stop pattern, and there is no explicit classification of stations and trains within the Chinese HSR system. For these reasons, more factors need to be considered when determining a (train) line’s stops. Firstly, priority should be given to stations involved in large-passenger-flow OD pairs, and the number of OD pairs that can be served by the (train) line simultaneously should also be taken into account. Secondly, it is preferable that the stops are evenly distributed along the (train) line. This rule is employed to prevent the unreasonable situation where a (train) line’s stops are concentrated in a certain section while there are few stops in other sections. Finally, it is necessary to ensure that the number of stops on a (train) line does not exceed an upper bound. This is because the Chinese HSR covers longer distances compared to that in Europe, and there are more intermediate stations in this system. In such a case, if a (train) line has too many stops along its route, the travel time will increase significantly, which would not align with the advantages of HSR. Therefore, the number of stops for a candidate (train) line should be limited within a reasonable range.
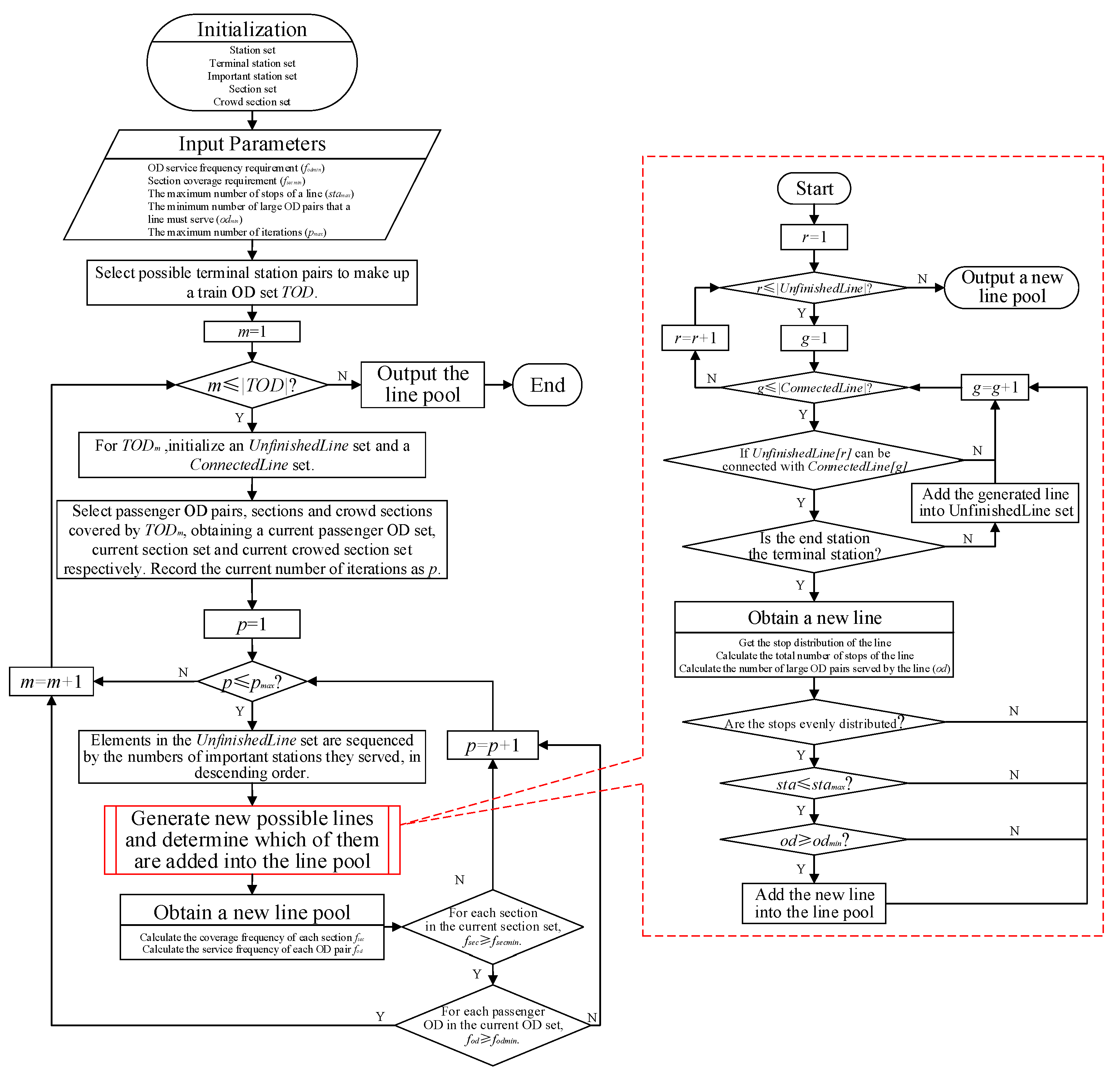
The fundamental concept for generating short-distance (train) lines is iteratively adding connected lines to unfinished lines until new lines terminate at the terminal station. This is similar to the idea proposed by Gattermann et al. [46]. As depicted in Figure 4, unfinished lines refer to those that commence at the departure station and conclude at an intermediate station, whereas connected lines are the ones that start at an intermediate station and end either at another intermediate station or at the arrival station. Once the iterative stitching process commences, for each unfinished line, all the connected lines that can be linked to it are selected from the connected line set to conduct a head-to-tail stitching. The valid train segments generated by this process need to be evaluated to determine whether they can be incorporated into the line pool. Meanwhile, the generated invalid train segments are added to the new unfinished line set to take part in the next concatenation.
Based on the above concept, the process of generating a complete short-distance train line pool is shown in Figure 5. It is a double layer recurrent nesting algorithm based on the splicing idea, in which the process in Figure 4 is continuously repeated until the generated line pool satisfies requirement of the minimum number of candidate train services and the minimum section transport capacity of the corresponding train OD. The inner loop, based on the concept in Figure 4, continuously splices to generate new valid train sections and determines whether they can be added to the line pool. The outer loop, however, assesses whether the line pool generated at the current stage meets the requirements. If the requirements are met, the generation process concludes and the final line pool is derived. If not, the next round of inner-loop iterative splicing will continue. The interpretations of the symbols involved in Figure 5 are shown in Table 2.

5. Modeling

5.1. Time–Space Service Network

When constructing the model of line planning, meeting the travel demand of OD passenger flow is an important factor to be considered. In order to achieve a realistic simulation of the train services for passengers, firstly, it is necessary to build the OD passenger travel path that can be provided by each candidate (train) line in the line pool, based on the pairs of origin and destination stations as well as the stops of the candidate (train) lines. The OD passenger travel routes provided by all the candidate (train) lines in the line pool form the train service network of the entire line pool. In this academic paper, during the establishment of the train service network for the whole line pool, the following two assumptions have been taken into account.

5.1.1. Direct Travel Pattern

At present, China’s HSR passenger travel is still dominated by direct travel. In addition, according to the passenger flow analysis mentioned above, the growth of high-speed rail passenger flow during the three-day holidays is mainly concentrated in the short-distance ODs within 500 km, and the trains added during the three-day holidays are mainly short-distance trains. For such a characteristics of passenger flow change, it is conditional and suitable to provide direct train services. On the other hand, the stable and regular transfer services can only be achieved in the mode of train cyclic operation, and now China’s HSR has not yet fully adopted the line plan based on this cyclic mode. For these reasons, the HLPP model in this paper is built under the assumption of direct travel pattern.

5.1.2. The Shortest Path Trip

This assumption is based on the realistic travel choices of most travelers, that is, the passengers will choose the shortest route between the origin and destination. There will be no irrational travel methods such as turning back after passing through the destination or traveling long distances between the origin and the destination.
Based on the above assumptions, the construction idea of multi-day train service network is illustrated by taking two days as an example. The train service network of Day 1 is built based on the line pool of Day 1, which is labeled as line pool A. And the passenger travel demand that needs to be served on Day 1 is recorded as demand A. Similarly, the train service network of Day 2 is built on the line pool of Day 2 (recorded as line pool B), which corresponds to the passenger flow demand of Day 2 (recorded as demand B). We added a date dimension to both the line pools of two days, as well as their train service networks, and then combined them to form the train service network of the two-day period. Since the passenger travel demand of one day can only be served by this day’s line pool, the passenger travel demand should also be marked with a date. And only the passenger travel demand and train service with same date dimension can be matched in the merged network. In this way, the problem of multi-day line planning can be integrated into one service network for consideration. The above ideas are shown in Figure 6. In fact, the concept based on the space–time dimension is not only applicable to the optimization of railway line plan, but also widely used in the modeling research of accident risks in the field of highways, as seen in the literature [48,49].

5.2. Notation

The following Table 3 lists the notations used in our multi-day HLPP model.

5.3. Objective Function

Firstly, under the premise of meeting travel demands and operation rules, railway transport enterprises should reduce operating costs as much as possible. Secondly, a special requirement for the HLPP is to maintain the stability of the line plan between the days as much as possible, and this is also an important difference from the traditional LPP. Specifically, in order to maintain the stability of on-site transportation organization work and the use of capacity resources, such as station receiving and departing operations, departure and arrival tracks’ arrangements, passenger boarding and landing organization in stations, rolling stock and crew (and driver) circulations, it is necessary to take into account the similarity between the holiday line plan and the weekday line plan.

5.3.1. Objective of Operational Cost

min Z 1 = t T l L 0 k n K f l k n t · p l k n · m l
The objective function is constructed with the minimum total operational cost of the line plan during the whole holiday period. This objective ensures that the holiday line plan can serve the passenger flow more efficiently and the train operational cost is optimized. The formulation of the cost objective Z 1 is as follows.

5.3.2. Objective of Stability

In practice, passengers in a certain direction need to take a train at a certain time and at a certain platform, then the EMU needs to leave the depot and stop at this platform at a regular time, and the station needs to handle the entry and dispatch of the train at a regular time. Such real-world operations are interrelated and interactive. Therefore, railway companies always manage rolling stock fleets (e.g., EMUs, locomotives, railcars, etc.) in highly regular weekly cycles. In this case, the objective function constructed with the minimum difference of the line plan can effectively ensure the stability of the practical operation plan from the perspective of the holiday line plan.
Since the time span of the multi-day LPP is the whole holiday period, in addition to make the difference between the holiday and the weekday line plan as little as possible, a certain stability should be maintained between the line plan of each day in the holiday period. Therefore, the stability goal includes two parts: minimizing the difference between the weekday and the holiday line plan, and minimizing the difference of the line plan from day to day during the holiday.
We use t 1 and t 2 to represent the specific dates during the holiday and use f l k n t 1 and f l k n t 2 represent the frequency of the (train) line l k n on t 1 and t 2 of the holiday, respectively. The formulation of the stability objective Z 2 is as follows.
min Z 2 = t 1 [ 2 , T ] t 2 [ 1 , t 1 ) l L 0 f l k n t 1 f l k n t 2

5.4. Constraints

5.4.1. OD Passenger Travel Demand

The establishment of this constraint hinges on the distribution of passenger flow within the time–space service network. For each passenger flow OD pair ( i , j ) D , there exist several (train) lines within the line pool that are capable of providing boarding and alighting services. Consequently, the passenger travel demand q i j t might be dispersed among multiple (train) lines encompassed in L i j , which is a subset of the line pool. Ultimately, the ensemble of selected (train) lines for the holiday line plan must fulfill the travel demand q i j t of every passenger flow OD pair ( i , j ) . This also constitutes one of the fundamental constraints in the LPP. In contrast to traditional passenger flow demand constraints, those in this model mandate that the daily line plan should cater to the travel demand of the passenger flow OD pair on that very day.
l L i j k n K x i j l k n t = q i j t                 t T , ( i , j ) D

5.4.2. Train’s Transport Capacity Limitation

Let i , j , l k n , t represent the arc within the time–space network E , signifying that the (train) line l k n offers travel services from station i to station j on day t . The formulation of this constraint is also predicated on the distribution of passenger flow across the time–space service network. As elaborated earlier, the demand of a passenger flow OD pair may be apportioned among multiple (train) lines that are capable of providing boarding and alighting facilities. On the other hand, each (train) line can accommodate more than one passenger flow OD. Hence, the number of passengers carried by a (train) line must not exceed its maximum transport capacity. Similarly, in the proposed model, it is imperative to guarantee that for each day during the holiday, the outcomes of passenger flow allocation do not surpass the transport capacity of the trains in each section.
i , j , l k n , t E : u ( i , j , l k n ) x i j l k n t θ · f l k n t ·   n · h k                 t T ,   l k n L ,   u U l

5.4.3. Section Service Frequency Requirement

This constraint is proposed in terms of both passenger service and operating rules. Firstly, for the generated line plan, the number of passing trains in each section cannot be less than the minimum service requirement. Also, the maximum passing capacity requirements of each section also need to be observed, to meet the safety interval rules. These must be met for each day during the holiday.
β u m i n l L u k n K f l k n t β u m a x                 t T , u U

5.4.4. Symmetry Constraints of Adding Running Trains on Holidays

In China’s railway system, trains usually operate in pairs in upward and downward directions. That is, train ODs and the number of trains are almost identical in two directions. In accordance with this principle, the additional trains put into service during holidays should run symmetrically. To make it easier to plan rolling stock circulations, apart from ensuring symmetry in terms of train ODs and the quantity, the additional trains should also maintain consistency in their marshalling states.
The symmetrical constraints on the number of additional trains in the upward and downward directions are as follows. d t 1 , d t 2 represent two pairs of specific train original and arrival station. o d t 1 , o d t 2 represent original stations of d t 1 and d t 2 , while d d t 1 , d d t 2 represent the arrival stations of d t 1 and d t 2 , respectively. And L d t 1 , L d t 2 represent the set of trains whose origin–destination pairs are d t 1 and d t 2 , respectively.
l 1 L d t 1 L H f l 1 k n t = l 2 L d t 2 L H f l 2 k n t t T , d t 1 D t r , d t 2 D t r , o d t 1 = d d t 2 , d d t 1 = o d t 2
and the symmetrical constraints of the additional trains’ marshalling state are presented below.
l 1 L d t 1 L H k n K f l 1 k n t p l 1 k n = l 2 L d t 2 L H k n K f l 2 k n t p l 2 k n           t T , d t 1 D t r , d t 2 D t r , o d t 1 = d d t 2 , d d t 1 = o d t 2

5.4.5. The Ration of Weekday Rolling Stock Circulations Operated in Holidays

This series of constraints is used to ensure the stability of the line plan during the holiday. First of all, the operating status of weekday EMU circulation during holidays is constrained as follows. It means that for each weekday EMU circulation, there are two operating statuses during holidays, i.e., operating ( k n K f c k n = 1 ) and not operating ( k n K f c k n = 0 ).
k n K f c k n 1 c C 0
Specially, there are some weekday EMU circulations that must be operated during holidays. For example, it had better keep the operation of long-distance trains unchanged during the holidays, because adjusting long-distance trains causes a lot of operation changes to sections and stations they pass by, which will bring a lot of trouble to practical scheduling. Thus, it is necessary to keep operating the weekday EMU circulations which contains long-distances trains on holidays. Also, there are some weekday EMU circulations made up by important direct express trains, and this kind of weekday EMU circulations should be unchanged at any time.
k n K f c k n f s t a y c c C 0
The parameter f s t a y c indicates whether the weekday EMU circulation c must be kept running during holidays. If so, the value of f s t a y c is 1, otherwise the value is 0.

5.4.6. The Logical Operation Relationship Between Rolling Stock Circulations and Trains

The train operation task is carried out by specific EMUs. Therefore, for the EMU circulation and the train task included in the circulation, the operating status of them should be related and unified, i.e., during the holidays, only when the EMU circulation is operated, trains in this circulation can be operated, and they must be operated in this situation.
f l k n : l L c t = f c k n c C 0 , k n K , t T
The series of constraints from Section 5.4.4, Section 5.4.5 and Section 5.4.6 are the constraints at the EMU routing level considered during the optimization of the line plan. In fact, although the train line plan, timetable, and EMU routing belong to different stages and levels of operation plan making, the three form an organic whole and influence each other. In recent years, many studies have considered these aspects in an integrated manner, as exemplified in literature [50].

5.4.7. The Ration of Weekday Trains Running in Holidays

This constraint specifies a minimum percentage of weekday trains that need to run during each day of the holiday. And this is one of the crucial constraints to maintain the similarity between the holiday line plan and the weekday line plan.
l L W k n K f l k n t α · L W t T

5.4.8. Constraints on the Value of Decision Variables

The frequency variable f l k n t and passenger flow variable x i j l k n t are integer variables, while the variable f c k n represents whether the weekday rolling stock circulation is running in holiday so it should be set to 0 or 1.
f l k n t 0         l k n L , t T x i j l k n t 0         i , j D , l k n L , t T f c k n 0,1 k n K , c C 0

6. Case Study

In this case, the HLPP of the Beijing–Shanghai HSR during the Qingming Festival holiday of a certain year in China is tested. The holiday starts on April 2nd and ends on April 4th. In practice, from the transport organization perspective, the day before the holiday is generally incorporated into the holiday by the Chinese railway authorities, so the time span of this case study is from April 1st to April 4th of a certain year. Firstly, the weekend/peak line pool is generated, and then the line plan of the holiday period is compiled based on the pool.

6.1. Generating the Holiday Line Pool

6.1.1. Background

The case study only focuses on the Beijing–Shanghai HSR. For cross-track trains, the sections they traverse on the Beijing–Shanghai HSR are designated as the equivalent routes of these trains in this case. The same approach is adopted for cross-track passenger flow OD pairs. Considering the actual line plan of the Beijing–Shanghai HSR on weekdays and holidays, the train OD pairs utilized for generating the weekend/peak line pool are determined. Through sorting and analysis, it is found that the trains running on the Beijing–Shanghai HSR mainly operate among Beijing South Station, Tianjin West Station, Jinan West Station, Xuzhou East Station, Nanjing South Station, and Shanghai Hongqiao Station. Subsequently, the access station of cross-track trains, namely Bengbu South Station, is incorporated. To sum up, the starting and ending points of the trains in this case are chosen from the aforementioned stations.
Based on the above analysis, it can be seen that the growth in passenger flow during the three-day holiday primarily stems from short-distance OD pairs. Therefore, generating the line pool for short-distance trains becomes the key task. In this paper, train OD pairs with a mileage of under 500 km are defined as short-distance train OD pairs. Subsequently, the proposed heuristic algorithm is employed to generate the line pool for these train OD pairs, taking into account the growth volume of passenger flow. As for train OD pairs with a mileage exceeding 500 km, given that long-distance trains constitute only a small proportion of the additional trains during the three-day holiday, their line pools are manually designed in accordance with the increase in passenger flow and the daily operation of the trains. Additionally, the maximum number of stops for each train OD pair is determined based on the stops of the actual line plan, as presented in Table 4.

6.1.2. Result

All the passenger flow ODs encompassed by the train OD are extracted to serve as the input demand. Subsequently, by applying the algorithm depicted in Figure 5, a holiday line pool is generated for each short-distance train OD pair. Taking the downward direction as an illustration, the outcomes of the weekend/peak line pool for each short-distance train OD pair are presented in Table 5, Table 6, Table 7, Table 8, Table 9 and Table 10. In comparison with the enumeration methods typically employed under specific business rules in the generation of short-distance line pools, the heuristic generation approach proposed in this paper can, to a certain extent, preserve the diversity of candidate (train) lines (that is, the diversity of stop plans) while fulfilling the candidate train services requirement of all passenger flow ODs. Moreover, in contrast to the enumeration-based generation method, the size of the pool is diminished, which can avert excessive computational complexity in the LPP. In the downward direction, the numbers of candidate (train) lines in the holiday line pool for Beijing South–Tianjin West, Beijing South–Jinan West, Jinan West–Xuzhou East, Nanjing South–Shanghai Hongqiao, Xuzhou East–Nanjing South, and Beijing South–Jinan West are two, three, six, twenty-one, six, and nine, respectively.
When generating the candidate (train) lines, the heuristic method in this paper will rank the passenger flow ODs according to the OD’s turnover volume, and then provide train services for key passenger flow ODs preferentially, so that the generated pool can be more service-focused. Taking the downward train OD Nanjing South–Shanghai Hongqiao as an example, the relevance between the OD service frequency of the generated line pool and OD travel demand is shown in Figure 7. Because the travel demand of Nanjing South–Shanghai Hongqiao is significantly higher than that of other passenger flow ODs covered by the train OD, this passenger flow OD is not included in the chart.
As can be seen from Figure 7, the generated line pool of a certain train OD basically shows a law that the service frequency provided to the passenger flow ODs with lower travel demand is relatively small, while for the ones with a large turnover volume or flow volume, there are more candidate (train) lines providing travel service in the pool.
The short-distance trains’ weekend/peak line pool and the long-distance trains’ weekend/peak line pool together constitute the weekend peak line pool of the holiday. A total of 158 candidate (train) lines for the downward and 154 candidate (train) lines for the upward were generated, which are appropriately scaled. The weekend/peak part and weekday part form the holiday line pool.

6.2. Multi-Day Line Planning of the Holiday Period

In this scenario, the holiday line pool generated in Section 6.1 serves as the input to evaluate the holiday multi-day line planning model during the Qingming Festival holiday (specifically, from April 1st to April 4th) of the particular year. The holiday line pool encompasses a total of 319 candidate (train) lines in the upward direction, among which 165 are workday trains and 154 are weekend/peak trains. In the downward direction, there are a total of 326 candidate (train) lines, with 168 being workday trains and 158 being weekend/peak trains. It should be noted that the weekday trains within the holiday line pool are the actual trains operating on weekdays, and the weekend/peak trains are those generated as described in Section 6.1.
Then, several necessary attributes need to be added to the candidate (train) lines in the pool. Firstly, given that the holiday line plan entails multi-day train operations, it is essential to append a date dimension to each candidate (train) line in the pool, so as to meet the input format requirements of the model. Secondly, the generated line pool lacks marshalling details, so the EMU coupling/uncoupling information ought to be incorporated into the candidate (train) lines. Since the holiday multi-day line planning model in this chapter optimizes train operations based on the unit of rolling stock circulations, the marshalling state of the train must align with that of the EMU routing it belongs to, which pertains to the constraints elaborated in Section 5.4.6.
There is a total of 4248 candidate (train) lines in the expanded holiday line pool, and the corresponding four-day holiday train service network has a total of 107,364 arcs and 111,906 decision variables. When solving the model, the multi-objective programming hierarchical analysis method is adopted. That is, we first obtain the optimal solution of the stability objective, then multiply the optimal solution of this objective by a certain relaxation coefficient, and add it as an upper limit to the constraint conditions. After that, we solve for the optimal solution of the objective of operational cost. And the Cplex 12.51 solver is used to solve the proposed model.

6.2.1. Comparison of Indicators

Table 11 presents a comparison of the operational costs between the line plan generated by the model and the actual line plan during the four-day Qingming Festival period of the certain year. The results indicate that the optimized four-day holiday line plan has managed to achieve a daily reduction in EMU kilometers. Notably, on April 3rd, when the passenger flow demand had substantially decreased, the corresponding operating cost also declined significantly. In addition, the total running cost over the four-day period is 4.46% lower than that of the actual line plan.
With regard to the train passenger load rate, a comparison between the optimized and the actual plan during the Qingming holiday is illustrated in Figure 8. As can be observed from the figure, on April 1st, in some sections, the seat vacancy rate of the optimized plan was higher than that of the actual plan. On all the other dates, the seat vacancy rates of the optimized plan were, to varying extents, lower than those of the actual plan. In fact, since the optimization model for the multi-day line plan during holidays incorporates the symmetry constraints for adding running trains, an obvious asymmetry in the upward and downward passenger flow volumes will, to a certain extent, lead to an increase in both the running cost of the line plan and the number of empty seats in the direction of lower passenger flow. The merit of adding trains in pairs lies in its benefit to the subsequent rolling stock circulation plan. It can be anticipated that if the symmetry constraints for adding running trains are relaxed, the running cost and seat vacancy rate of the line plan could potentially be reduced. However, in such a scenario, there would be more empty train running tasks due to the requirements for EMU circulation, which would likewise augment the running cost of the line plan.

6.2.2. Sensitivity and Robustness of Indicators

In this section, we conduct tests on the changes of relevant parameters and constraint conditions in the model. The test contents include the change of the maximum passenger capacity of the train, that is, whether the train strictly adheres to the rated passenger capacity or allows slight overloading, which is often encountered in practice. Secondly, regarding the similarity of the plans, we test the robustness of the model by further adding the constraint on the degree of difference between the plans of different days during holidays. In addition, for the symmetry constraint of the model, we will also test the situation when this constraint exists or is relaxed.
Table 12 shows the tests of the first part. In the optimization case, the difference between the daily plans during holidays was within 100. In Test 1, we further added constraints to control the difference to within 75. The results show that due to the further strictness of the constraint conditions, the solving time increased. And because the requirements for the similarity of the plans have become stricter, the vehicle–kilometer index has also increased compared with the optimized plan, which is in line with expectations. On the basis of Test 1, Test 2 further tightens the maximum passenger capacity of the train, resulting in an increase in the vehicle–kilometer index and an increase in the solving time, which also conforms to the expected judgment. The solving time of the above two test cases is controllable, and the vehicle–kilometer index is also basically stable.
Table 13 shows the situation of another group of tests. Compared with the optimized plan, Test 3 tightens the maximum passenger capacity, only allowing the train to carry passengers according to the rated capacity, which is more stringent than Test 2. The results show that, on the basis of a solving time close to that of Test 2, the vehicle–kilometer index has increased significantly. This indicates that carrying passengers strictly according to the rated capacity belongs to a relatively strict scenario constraint, which will affect the optimization objectives. In Test 4, the requirement for adding trains symmetrically is relaxed, and the optimization objective is significantly reduced, indicating that the turnover rule of the EMUs is a strong constraint of the model. In addition, the solving attempt of the Test 4 case has obtained a smaller optimal objective gap, but the cost is that the solving time has increased significantly compared with the other cases.
It can be seen from the above tests that the proposed model has a certain degree of stability and solution performance.

6.2.3. Comparison of Train Operations

(1)
Operation States of Weekday Trains
In the optimized holiday line plan, the quantity of weekday trains in the upward direction, whose running conditions are altered during holidays, is identical to that in the downward direction. Moreover, the proportion of weekday trains with modified operation status amounts to 15% (shown in Table 14). To be specific, there are twenty-two pairs of trains transitioning from an uncoupled state to a coupled state, one pair of trains shifting from a coupled state to an uncoupled state, and three pairs of trains with a coupled state being removed from the plan. Regarding the rolling stock circulations, in comparison to weekdays, 32 EMU circulations have had their operating status modified during the Qingming Festival, as detailed in Table 15. Among them, 28 EMU circulations have changed from a daily uncoupled state to a coupled state during the festival. There is one EMU circulation that has switched from a daily coupled state to an uncoupled state during the Qingming Festival, specifically the circulation between Beijing South and Shanghai Hongqiao. In addition, three daily EMU circulations with a coupled state between Beijing South and Shanghai Hongqiao have been cancelled during the holiday. Compared with the actual weekday train operation status in the holiday, the optimized plan typically curtails the number of long-distance weekday trains, such as those running from Beijing to Shanghai. Correspondingly, the number of long-distance EMU circulations from Beijing to Shanghai has also been diminished.
(2)
Operation States of Weekend/Peak Trains
Table 16 presents the operational status of the weekend/peak trains added during the Qingming Festival within the optimized holiday line plan. The quantity of weekend/peak trains added on April 3rd is relatively small, whereas more weekend/peak trains are in operation on the other days of the holiday. This aligns with the daily passenger flow features during the holiday. Owing to the stability objective, a high degree of similarity in the running status of weekend/peak trains across different days of the holiday can be observed. This is advantageous for upholding the stability of the holiday line plan. Additionally, by virtue of the symmetry constraints in the model, the weekend/peak trains are added in pairs in both the upward and downward directions. As a result, both the number of weekend/peak trains and the number of weekend/peak EMUs operating in each train OD during the holiday period are strictly symmetrical. This mitigates the complexity involved in formulating the rolling stock circulation plan.
Table 17 presents a comparison between the running status of the weekend/peak trains optimized by the model and the actual running status of weekend/peak trains during the Qingming Festival, with April 1st taken as an example. It can be concluded that in short-distance and medium-distance train ODs like Nanjing South–Shanghai Hongqiao, Beijing South–Jinan West, Xuzhou East–Shanghai Hongqiao, etc., there are more weekend/peak trains in the optimized line plan, and the majority of them are operated with a coupling marshalling status. Nevertheless, in reality, both the number of weekend/peak trains and the number of weekend/peak EMUs are relatively small. In contrast, in long-distance train ODs such as Beijing South–Nanjing South and Beijing South–Shanghai Hongqiao, there are more coupling weekend/peak trains in the actual holiday line plan, yet most of them are operated in an uncoupling status in the optimized holiday line plan.
It can be inferred from Table 16 that, taking the Beijing–Shanghai HSR as an instance, during short holidays such as the Qingming Festival, the increase in passenger flow predominantly congregates in short-distance ODs centered around major stations. Consequently, the quantity of long-distance trains and EMUs ought to be suitably decreased, whereas short-distance and medium-distance trains should be operated in greater numbers appropriately. This approach aims to fulfill passengers’ travel requirements during holidays, minimize the operation cost to the greatest extent possible, and enhance the utilization rate of transportation capacity throughout the holidays.

7. Conclusions

Based on the characteristics of passenger flow during holidays and the current situation of HSR transportation organization in China, this paper, on the basis of analyzing the key issues in the HLPP, proposes a generation method for the line pool of holiday trains suitable for the background of China’s HSR network and transportation organization mode, as well as a HLPP model for HSR based on the line pool. The specific research work includes:
(1)
Generation method for the holiday line pool of HSR.
In this paper, the holiday line pool is divided into two parts: the daily part and the weekend/peak part. The daily part consists of all operated daily trains; for the weekend/peak part, different generation methods are designed according to the running mileage the train. For long-distance train ODs (origin–destination) with a large number of stations along the route and a large scale of stop station combination schemes, they are first divided into several short sections to generate train segments; then a splicing model for long-distance candidate (train) lines is constructed to generate the pool corresponding to the train OD. For short-distance trains with fewer stations along the route, a heuristic generation method is designed in this paper to directly generate the pool for them. Based on the idea of iteratively adding stop stations, priority is given to serving key ODs in the process of generating candidate (train) lines, while taking into account a series of actual operation rules at the same time. Cases show that the line pool generated by the proposed method can effectively control the scale of the line pool on the premise of adapting to the passenger flow features.
(2)
HLPP model for HSR based on the holiday line pool.
Based on the traditional theory of line planning and combined with the characteristics of the HLPP, this paper adds a date dimension to the variables of train operation. At the same time, the traditional train service network of line pool is expanded into a multi-day train service network after adding the date dimension. By handling the relationships between arc edges on different dates in the same network, the line plans for different dates during holidays are uniformly coordinated and optimized. Combined with the requirements for the stability of line plans and EMU routes in the HLPP, the EMU route operation variables are introduced into the model, and the operation situation of daily trains during holidays is determined in units of EMU routes. And the requirements for EMU route operation and the constraints on the relationship between train operation are added to the constraint conditions. Taking the obtained line pool as input, cases show that the holiday line plans obtained by the model increase the proportion of short-distance trains operated, cancelling some long-distance trains, and finally reduce the operation cost of the line plan compared with the actual holiday plan, and improve the train seat occupancy rate in some sections; in terms of EMU routes, the changes in the daily trains’ operation are carried out in units of routes, which maximally maintains the stability of the daily EMU route structure. Meanwhile, due to the constraints of paired adding trains, the difficulty of making EMU route plans for weekend/peak trains in the next stage is reduced.
In the case study section of this paper, we optimized the line plan of the Beijing–Shanghai HSR during the Qingming Festival. The methods and models described in this paper are also applicable to the holiday line plan adjustment for other HSRs in China. Certainly, there are still some factors that have not been considered in this paper’s research on the HLPP. For example, when measuring the structural stability of the line plan, the differences between trains are only measured as “the same” or “different”, and the specific degree of difference between trains is not specifically reflected. In the future, by adding parameters such as train stop–station information and criteria for defining the degree of train similarity to this model, a more refined expression of train differences can be achieved in the objective function. In addition, this paper does not consider the passengers’ travel time periods and the running time window of trains, while the distribution of passenger flow within a day is closely related to the time period. In the next step, based on this model, time-related attributes can be added to passenger flow demands and trains. On the basis of the daily dimension, the matching between trains and passenger flows can be further achieved at the hourly dimension.
In addition, our model lacks sufficient consideration in integrating emerging technologies, and there is still significant room for improvement in enhancing the quality of train operation and passenger services during holidays. For example, by combining big-data technology to monitor passenger flow in real-time during peak periods, railway authorities can comprehensively and accurately grasp the dynamic changes in passenger flow at different stations and on different rail lines. This helps them understand real-time passenger flow information, adjust train schedules in a timely and reasonable manner, and improve the utilization efficiency of transportation resources during peak passenger flow periods. Furthermore, an intelligent scheduling system can be introduced to cope with the transportation pressure caused by the significant increase in passenger flow during peak periods like holidays. Relying on advanced algorithms and data analysis capabilities, based on the real-time passenger flow changes and railway line conditions, train schedules can be adjusted dynamically and flexibly. Measures such as adding temporary trains and optimizing train stops can be taken to improve the response speed and response quality of train operation efficiency to changes in passenger flow. All above issues need to be further studied through the improvement and refinement of the model in this paper.
In addition to the above-mentioned improvement directions in research, some relevant policies are also conducive to handling the railway passenger transportation during holidays.
Firstly, we suggest focusing on key railway lines and sections during holidays in terms of transportation capacity supply. Based on historical passenger flow data, the railway company should plan in advance and increase the number of trains on popular routes and in popular directions. For trains traveling in peak directions, change them to operate with larger formations to increase the passenger carrying capacity of the trains. The number of train stops at some stations with concentrated passenger flows needs to be increased, and the number of stops at stations with less passenger flow can be appropriately reduced. This is conducive to improving the efficiency of the trains in transporting passengers. At the same time, in order to ensure the feasibility of the newly added train services, the railway company should arrange a sufficient number of EMUs in advance for key railway lines and sections. In this way, as much transportation capacity as possible can be provided for the newly added passenger flow from the supply side.
Secondly, it is recommended to adopt certain policy measures to regulate and optimize the distribution of demand during holidays. On the one hand, it is through fare regulation. In addition to the conventional differentiation of fares between peak and off-peak periods, further segment the time periods within peak days to dynamically set fares. Also, adjusting the fares dynamically in combination with the real-time remaining ticket situation can help to balance the passenger flow of different train trips. Through the effect of fare changes on passengers’ travel choices, we can try to guide passengers to travel at off-peak times and in a balanced manner. On the other hand, it is recommended to promote information sharing and release in terms of policies. An information sharing mechanism with civil aviation and road transportation departments should be established to promptly grasp the passenger flow situation and ticket information of other transportation modes. By making full use of emerging channels such as social media and mobile applications, the railway company can release information on the passenger flow density of each route, as well as information on train schedule adjustments, delays, suspensions, etc. in a timely and accurate manner. This will enable passengers to understand the relevant situations in advance and reasonably choose their travel time and transportation mode. Combined with the above-mentioned regulatory policies on the supply and demand sides, we believe that the railway passenger transportation during holidays will be more efficient and sustainable.

Author Contributions

Conceptualization, L.T. and P.H.; Methodology, L.T. and P.H.; Software, W.Y. and P.H.; Formal analysis, X.Z. and P.H.; Data curation, Y.K.; Writing—original draft preparation, W.L. and P.H.; Writing—review and editing, W.L. and P.H.; Supervision, L.T. All authors have read and agreed to the published version of the manuscript.

Funding

This work is financially supported by the Railway Joint Fund Project of the National Natural Science Foundation of China (No. U2468224), the Humanities and Social Sciences Fund of the Ministry of Education (No. 23YJC630094), and the Scientific and Technological Development Program of China Railway Design Corporation (No. 2024A0225802).

Institutional Review Board Statement

Not applicable.

Informed Consent Statement

Not applicable.

Data Availability Statement

Data sharing is not applicable to this article due to privacy.

Conflicts of Interest

The authors declare no conflicts of interest.

References

  1. National Bureau of Statistics of China. Available online: http://www.stats.gov.cn/ (accessed on 21 November 2024).
  2. Bussieck, M.R.; Winter, T.; Zimmermann, U.T. Discrete optimization in public rail transport. Math. Program. 1997, 79, 415–444. [Google Scholar] [CrossRef]
  3. Schobel, A. Line planning in public transportation: Models and methods. OR Spectr. 2012, 34, 491–510. [Google Scholar] [CrossRef]
  4. Fu, H.L. Research on Theory and Methods of Line Planning for High-Speed Railway. Ph.D. Thesis, Beijing Jiaotong University, Beijing, China, December 2010. [Google Scholar]
  5. Claessens, M.T.; Dijk, N.M.V.; Zwaneveld, P.J. Cost optimal allocation of passenger lines. Eur. J. Oper. Res. 1998, 110, 474–489. [Google Scholar] [CrossRef]
  6. Bussieck, M.R. Optimal Lines in Public Rail Transport. Ph.D. Thesis, TU Braunschweig, Braunschweig, Germany, December 1998. [Google Scholar]
  7. Bussieck, M.R.; Linder, T.; Lübbecke, M. A fast algorithm for near cost optimal lines plans. Math. Method. Oper. Res. 2004, 59, 205–220. [Google Scholar] [CrossRef]
  8. Goossens, J.W.; Kroon, L.; Hoesel, S.V. A branch-and-cut approach for solving railway line planning problems. Transport. Sci. 2004, 38, 379–393. [Google Scholar] [CrossRef]
  9. Goossens, J.W.; Hoesel, S.V.; Kroon, L.G. On solving multi-type railway line planning problems. Eur. J. Oper. Res. 2006, 168, 403–424. [Google Scholar] [CrossRef]
  10. Bussieck, M.R.; Kreuzer, P.; Zimmermann, U. Optimal lines for railway systems. Eur. J. Oper. Res. 1996, 96, 54–63. [Google Scholar] [CrossRef]
  11. Schöbel, A.; Scholl, S. Line planning with minimal traveling time. In OASIcs-OpenAccess Series in Informatics, Proceedings of the 5th Workshop on Algorithmic Methods and Models for Optimization of Railways, Palma de Mallorca, Spain, 7 October 2005; Kroon, L., Möhring, R.H., Eds.; Internationales Begegnungs- und Forschungszentrum fnr Informatik (IBFI): Wadern, Germany, 2005; Volume 2, Number 06901. [Google Scholar]
  12. Scholl, S. Customer-Oriented Line Planning. Ph.D. Thesis, Technische Universität Kaiserslautern, Kaiserslautern, Germany, July 2005. [Google Scholar]
  13. Borndörfer, R.; Grötschel, M.; Pfetsch, M.E. A column-generation approach to line planning in public transport. Transport. Sci. 2007, 41, 123–132. [Google Scholar] [CrossRef]
  14. Borndörfer, R.; Grötschel, M.; Pfetsch, M.E. Models for line planning in public transport. In Computer-Aided Systems in Public Transport; Springer: Berlin/Heidelberg, Germany, 2008; pp. 363–378. [Google Scholar]
  15. Pfetsch, M.E.; Borndörfer, R. Routing in line planning for public transport. In Operations Research Proceedings 2005; Springer: Berlin/Heidelberg, Germany, 2006; pp. 405–410. [Google Scholar]
  16. Capara, A.; Kroon, L.; Monaci, M.; Peeters, M.; Toth, P. Passenger railway optimization. In Handbooks in Operations Research and Management Science; Barnhart, C., Laporte, G., Eds.; Elsevier: Amsterdam, The Netherlands, 2007; Volume 14, pp. 129–187. [Google Scholar]
  17. Schöbel, A.; Schwarze, S. A game-theoretic approach to line planning. In OASIcs-OpenAccess Series in Informatics, Proceedings of the 6th Workshop on Algorithmic Methods and Models for Optimization of Railways, Zuerich, Switzerland, 14 September 2006; Jacob, R., Müller-Hannemann, M., Eds.; Internationales Begegnungs- und Forschungszentrum fnr Informatik (IBFI): Wadern, Germany, 2006; Volume 5, Number 06002. [Google Scholar]
  18. Shi, F.; Zhou, W.L.; Chen, Y.; Deng, L.B. Optimization study on passenger train plans with elastic demands. J. Chin. Railway Soc. 2008, 30, 1–5. [Google Scholar]
  19. Deng, L.B.; Zeng, Q.; Gao, W.; Zhou, W.L. Research on train plan of urban rail transit with elastic demand. J. Chin. Railway Soc. 2012, 34, 16–24. [Google Scholar]
  20. Kaspi, M.; Raviv, T. Service-oriented line planning and timetabling for passenger trains. Transport. Sci. 2012, 47, 295–312. [Google Scholar] [CrossRef]
  21. Michaelis, M.; Schöbel, A. Integrating line planning, timetabling, and vehicle scheduling: A customer oriented approach. Publ. Transp. 2009, 1, 211–232. [Google Scholar] [CrossRef]
  22. Dewess, S. Socially acceptable annual holiday planning for the crew of a local public transport company in Germany. Publ. Transp. 2010, 2, 25–49. [Google Scholar] [CrossRef]
  23. Barrena, E.; Canca, D.; Coelho, L.C.; Laporte, G. Exact formulations and algorithm for the train timetabling problem with dynamic demand. Comput. Oper. Res. 2014, 44, 66–74. [Google Scholar] [CrossRef]
  24. Barrena, E.; Canca, D.; Coelho, L.C.; Laporte, G. Single-line rail rapid transit timetabling under dynamic passenger demand. Transport. Res. B-Meth. 2014, 70, 134–150. [Google Scholar] [CrossRef]
  25. Niu, H.M.; Zhou, X.S.; Gao, R.H. Train scheduling for minimizing passenger waiting time with time-dependent demand and skip-stop patterns: Nonlinear integer programming models with linear constraints. Transport. Res. B-Meth. 2015, 76, 117–135. [Google Scholar] [CrossRef]
  26. Wang, Y.H.; Tang, T.; Ning, B.; Boom, T.J.J.V.D.; Schutter, B.D. Passenger-demands-oriented train scheduling for an urban rail transit network. Transport. Res. C-Emerg. 2015, 60, 1–23. [Google Scholar] [CrossRef]
  27. Sun, L.J.; Jin, J.G.; Lee, D.H.; Axhausen, K.W.; Erath, A. Demand-driven timetable design for metro services. Transport. Res. C-Emerg. 2014, 46, 284–299. [Google Scholar] [CrossRef]
  28. Yin, J.T.; Tang, T.; Yang, L.X.; Gao, Z.Y.; Ran, B. Energy-efficient metro train rescheduling with uncertain time-variant passenger demands: An approximate dynamic programming approach. Transport. Res. B-Meth. 2016, 91, 178–210. [Google Scholar] [CrossRef]
  29. Yin, J.T.; Yang, L.X.; Tang, T.; Gao, Z.Y.; Ran, B. Dynamic passenger demand oriented metro train scheduling with energy-efficiency and waiting time minimization: Mixed-integer linear programming approaches. Transport. Res. B-Meth. 2017, 97, 182–213. [Google Scholar] [CrossRef]
  30. Niu, H.M.; Zhou, X.S. Optimizing urban rail timetable under time-dependent demand and oversaturated conditions. Transport. Res. C-Emerg. 2013, 36, 212–230. [Google Scholar] [CrossRef]
  31. Zhang, T.Y.; Li, D.W.; Qiao, Y. Comprehensive optimization of urban rail transit timetable by minimizing total travel times under time-dependent passenger demand and congested conditions. Appl. Math. Model. 2018, 58, 421–446. [Google Scholar] [CrossRef]
  32. Gao, Y.; Kroon, L.; Schmidt, M.; Yang, L.X. Rescheduling a metro line in an over-crowded situation after disruptions. Transport. Res. B-Meth. 2016, 93, 425–449. [Google Scholar] [CrossRef]
  33. Shi, J.G.; Yang, L.X.; Yang, J.; Gao, Z.Y. Service-oriented train timetabling with collaborative passenger flow control on an oversaturated metro line: An integer linear optimization approach. Transport. Res. B-Meth. 2018, 110, 26–59. [Google Scholar] [CrossRef]
  34. Bélanger, N.; Desaulniers, G.; Soumis, F.; Desrosiers, J.; Lavigne, J. Weekly airline fleet assignment with homogeneity. Transport. Res. B-Meth. 2006, 40, 306–318. [Google Scholar] [CrossRef]
  35. Zhu, X.H.; Zhu, J.F.; Gong, Z.W. Weekly fleet assignment model and algorithm. J. Southwest Jiaotong Univ. 2007, 15, 231–235. [Google Scholar]
  36. Ioachim, I.; Desrosiers, J.; Soumis, F.; Bélanger, N. Fleet assignment and routing with schedule synchronization constraints. Eur. J. Oper. Res. 1999, 119, 75–90. [Google Scholar] [CrossRef]
  37. Kliewer, G.; Tschoke, S. A general parallel simulated annealing library and its application in airline industry. In Parallel and Distributed Processing Symposium, Proceedings of 14th International IEEE, Cancun, Mexico, 1–5 May 2000; IEEE Computer Society: Los Alamitos, CA, USA, 2000; pp. 55–61. [Google Scholar]
  38. Listes, O.; Dekker, R. A scenario aggregation–based approach for determining a robust airline fleet composition for dynamic capacity allocation. Transport. Sci. 2005, 39, 367–382. [Google Scholar] [CrossRef]
  39. Yang, L.Y.; Shen, Q.; Li, Z.B. Comparing travel mode and trip chain choices between holidays and weekdays. Transport. Res. A-Pol. 2016, 91, 273–285. [Google Scholar] [CrossRef]
  40. Böhler, S.; Grischkat, S.; Haustein, S.; Hunecke, M. Encouraging environmentally sustainable holiday travel. Transport. Res. A-Pol. 2006, 40, 652–670. [Google Scholar] [CrossRef]
  41. Lin, X.M.; Susilo, Y.O.; Shao, C.F.; Liu, C.X. The implication of road toll discount for mode choice: Intercity travel during the Chinese Spring Festival Holiday. Sustainability 2018, 10, 2700. [Google Scholar] [CrossRef]
  42. Han, P.W.; Nie, L. Analysis on passenger flow changes during holidays—A case study of Beijing-Shanghai high-speed railway. In IOP Conference Series: Earth and Environmental Science, Proceedings of 2018 International Conference on Civil and Hydraulic Engineering, Qingdao, China, 23–25 November 2018; IOP Publishing: London, UK, 2018; Volume 189, Number 062051. [Google Scholar]
  43. Wang, Y.; Zheng, D.; Luo, S.M.; Zhan, D.M.; Nie, P. The research of railway passenger flow prediction model based on BP neural network. Adv. Mat. Res. 2013, 605–607, 2366–2369. [Google Scholar] [CrossRef]
  44. Tang, J.J.; Zhou, L.S.; Zhao, Y.; Shao, J.J. Passenger flow trend analysis and forecasting for large high-speed railway stations during holidays: A case study for Beijing West Railway Station. In Lecture Notes in Electrical Engineering, Proceedings of the 2015 International Conference on Electrical and Information Technologies for Rail Transportation, Zhuzhou, China, 17–19 October 2015; Springer: Berlin/Heidelberg, Germany, 2016; Volume 378, pp. 399–407. [Google Scholar]
  45. Bai, L. Research on the computer algorithm application in urban rail transit holiday passenger flow prediction. In Network and Information Systems for Computers (ICNISC), Proceedings of 2016 International Conference on IEEE, Wuhan, China, 15–17 April 2016; IEEE Computer Society: Washington, DC, USA, 2016; pp. 233–236. [Google Scholar]
  46. Gattermann, P.; Harbering, J.; Schöbel, A. Line pool generation. Publ. Transp. 2017, 9, 7–32. [Google Scholar] [CrossRef]
  47. Han, P.W.; Nie, L.; Fu, H.L.; Gong, Y.T.; Wang, G. A multiobjective integer linear programming model for the cross-track line planning problem in the Chinese high-speed railway network. Symmetry 2019, 11, 670. [Google Scholar] [CrossRef]
  48. Wang, W.C.; Yang, Y.; Yang, X.B.; Gayah, V.V.; Wang, Y.P.; Tang, J.J.; Yuan, Z.Z. A negative binomial lindley approach considering spatiotemporal effects for modeling traffic crash frequency with excess zeros. Accid. Anal. Prev. 2024, 207, 107741. [Google Scholar] [CrossRef] [PubMed]
  49. Yang, Y.; Yin, Y.X.; Wang, Y.P.; Meng, R.; Yuan, Z.Z. Modeling of freeway real-time traffic crash risk based on dynamic traffic flow considering temporal effect difference. J. Transp. Eng. Part A Syst. 2023, 149, 04023063. [Google Scholar] [CrossRef]
  50. Li, W.J.; Tong, L.; Xiao, L.; Han, P.W. The integration of optimizing train timetables with EMU route plans. Sci. Rep. 2025, 15, 1705. [Google Scholar] [CrossRef]
Figure 1. China’s daily HSR passenger flow fluctuation in a certain year.
Figure 1. China’s daily HSR passenger flow fluctuation in a certain year.
Sustainability 17 02193 g001
Figure 2. Seat vacancy rate of each section of Beijing–Shanghai HSR’s during the Labor Day Holiday period of a certain year. (The darker the red color is, the fewer the vacant seats are. The darker the green color is, the more the vacant seats are).
Figure 2. Seat vacancy rate of each section of Beijing–Shanghai HSR’s during the Labor Day Holiday period of a certain year. (The darker the red color is, the fewer the vacant seats are. The darker the green color is, the more the vacant seats are).
Sustainability 17 02193 g002
Figure 3. Proportion of passenger flow growth of each OD distance group in total passenger flow growth of Beijing–Shanghai HSR during holidays in research years.
Figure 3. Proportion of passenger flow growth of each OD distance group in total passenger flow growth of Beijing–Shanghai HSR during holidays in research years.
Sustainability 17 02193 g003
Figure 4. Schematic diagram for generating short distance trains via segmented splicing.
Figure 4. Schematic diagram for generating short distance trains via segmented splicing.
Sustainability 17 02193 g004
Figure 5. Flowchart of double layer recurrent nesting algorithm for generating the pool of short distance trains.
Figure 5. Flowchart of double layer recurrent nesting algorithm for generating the pool of short distance trains.
Sustainability 17 02193 g005
Figure 6. Multi–day train service network construction.
Figure 6. Multi–day train service network construction.
Sustainability 17 02193 g006
Figure 7. Relevance between the number of serviceable trains provided by holiday line pool and OD passenger flow demand of train OD pair Nanjing–Shanghai (in downward direction).
Figure 7. Relevance between the number of serviceable trains provided by holiday line pool and OD passenger flow demand of train OD pair Nanjing–Shanghai (in downward direction).
Sustainability 17 02193 g007
Figure 8. Comparison of vacancy rate between optimized plan and actual plan. (The darker the red color is, the fewer the vacant seats are. The darker the green color is, the more the vacant seats are).
Figure 8. Comparison of vacancy rate between optimized plan and actual plan. (The darker the red color is, the fewer the vacant seats are. The darker the green color is, the more the vacant seats are).
Sustainability 17 02193 g008
Table 1. Summary of existing studies about LPP.
Table 1. Summary of existing studies about LPP.
LiteratureClassificationModel StructureObjectivePassenger DmandLine PoolSolution Algorithm
Claessens M T, et al. [5]C-OINP; Linearization of INPMinimize operating costsFixed; A normal dayGivenBranch and Bound
Bussieck M R [6]C-ODifferent Linearizations of INP in [5]Minimize operating costsFixed; A normal dayGivenCut and Branch
P-O, DTILPMaximize the number of direct travelers Fixed; A normal dayGivenPreprocess and constraint generation
Bussieck M R, et al. [7]C-OMINP Minimize the total costFixed; A normal dayGivenA heuristic variable fixing algorithm
Goossens J W, et al. [8]C-OILPMinimize the total operating costsFixed; Normal DayGivenBranch and Cut
Goossens J W, et al. [9]C-OMCF;IP Minimize the total operational costs Fixed; A normal dayGivenCPLEX 7.5
Bussieck M R, et al. [10]P-O, DTMILPMaximize the number of direct travelers Fixed; A normal dayGivenLP-relaxation
cutting plane approach
Schöbel A and Scholl S [11]P-O, TTIPMinimize the total travel timesFixed; A normal dayGivenDW decomposition
LP-relaxation
Scholl S [12]P-O, TTIPMinimize the total travel timesFixed; A normal dayLines being added iterativelyAdd-heuristics
GivenDelete-heuristics
GivenDW decomposition
Borndörfer R, et al. [13]C&PMCFMinimize the operating costs and travel times Fixed; A normal dayLines being dynamically generated Column generation
Borndörfer R, et al. [14]C&PMCFMinimize the operating costs and travel times Fixed; A normal dayLines being dynamically generated Column generation
Pfetsch M E and Borndörfer R [15]C&PMCFMinimize the operating costs and travel timesFixed; A normal dayRouting freely Column generation
Unsplittable routingsRevised column generation
Generate shortest pathsHeuristics
Capara A, et al. [16]C&PILPMaximize the number of direct passengers and Minimize the operational costsFixed; A normal dayGiven
Schöbel A and Schwarze S [17]G-TGTMMinimize the expected delayFixed; A normal dayGivenGeneralized Nash Equilibrium
Shi F, et al. [18]EDBLPMaximize the operational profit; Minimize the passengers’ travel costsElastic; A normal dayGivenSimulated annealing algorithm
Deng L B, et al. [19]EDMOBLPMaximize the operational profit, passenger kilometers and operation stability; Minimize the passengers’ travel costElastic; A normal dayGivenOptimal algorithm based on the simulated annealing
Abbreviation descriptions: C-O—Cost-Oriented; P-O—Passenger-Oriented; DT—direct travelers; TT—travel time; C&P—cost and passenger goal; G-T—game-theoretic theory; ED—elastic demand; INP—integer nonlinear programming; ILP—integer linear programming; MINP—mixed integer nonlinear programming; MCF—multi-commodity flow model; IP—integer programming; MILP—mixed integer linear programming; GTM—game-theoretic model; BLP—bi-level programming; MOBLP—multi-objective bi-level programming; DW—Dantzig–Wolf; LP—linear programming.
Table 2. Symbol notations used in Figure 5.
Table 2. Symbol notations used in Figure 5.
Set SymbolsDefinition
S Set of stations on a railway line, s S . S t e r m i n a l , S m u s t , and S i m p are set of origin and destination stations, set of stations where trains must stop, and set of important stations respectively, and they are all proper subsets of set S.
T O D Set of combinations of train origin–destination points, T O D m T O D , 1 m T O D , and each T O D m represents a combination of an origin station and a destination station.
S t o d m The   set   of   stations   covered   by   T O D m ,   S t o d m S .
E Set   of   sections   of   a   railway   line ,   e E .   E i m p ,   E t o d m ,   and   E t o d m i m p   are   set   of   important   sections ,   set   of   sections   covered   by   T O D m ,   and   set   of   important   sections   covered   by   T O D m ,   respectively ,   and   they   are   all   subsets   of   set   E .
O D Set   of   Passenger   flow   origin destination   pairs ,   o d O D .   O D t o d m   and   O D t o d m i m p   are   set   of   passenger   flow   origin destination   pairs   covered   by   T O D m and   set   of   important   passenger   flow   origin destination   pairs   covered   by   T O D m ,   respectively ,   and   they   are   all   subsets   of   set   O D .
P o o l The short–distance train line pool for final output.
P o o l t o d m The   line   pool   of   T O D m ,   P o o l t o d m P o o l .   The   union   of   the   line   pool   P o o l t o d m   of   all   T O D m   is   the   final   generated   line   pool ,   that   is ,   the   set   P o o l .
U t o d m i The   initial   basic   train   section   set   of   T O D m ,   u U t o d m i . For all elements in this set, no ordinary intermediate stops are laid.
U t o d m The   basic   train   section   set   of   T O D m ,   U t o d m i U t o d m .   At   start   of   generation ,   U t o d m i = U t o d m .
C t o d m The   spliced   train   section   set   of   T O D m ,   c C t o d m . For all elements in this set, no ordinary intermediate stops are laid and train sections are fixed in the generation process.
Parameter SymbolsDefinition
O t o d m ,   D t o d m The   departure   and   destination   station   of   T O D m ,   O t o d m S t e r m i n a l ,   D t o d m S t e r m i n a l .
f o d The   number   of   candidate   service   trains   that   the   current   line   pool   can   provide   for   o d .
f o d m i n The   minimum   number   of   candidate   service   trains   that   the   line   pool   should   provide   for   o d .
θ o d Adjustment   coefficient   for   the   lower   bound   of   the   number   of   candidate   service   trains   of   o d .
z o d The   demand   for   passenger   flow   turnover   of   o d .
f e The   cumulative   number   of   candidate   service   trains   of   the   current   line   pool   for   section   e .
f e m i n The   minimum   number   of   candidate   service   trains   that   the   pool   should   provide   for   section   e .
S t o p u The   number   of   intermediate   stops   of   train   section   u ,   u U t o d m .
S t o p u m The   number   of   mandatory   stops   of   train   section   u ,   u U t o d m .
O u ,   D u The   origin   and   destination   of   train   section   u ,   u U t o d m ,   O u = O t o d m .
o d p m i n t o d m The   lower   bound   of   the   number   of   key   passenger   flow   OD   that   the   new   train   section   generated   during   the   p th   iterative   splicing   needs   to   serve ,   in   the   process   of   generating   the   pool   of   T O D m .
L u The   length   of   train   section   u ,   u U t o d m .
S t o p t o d m The   maximum   number   of   stops   of   trains   from   T O D m .
S t a t o d m The   number   of   mandatory   stops   covered   by   T O D m   ( not   include   O t o d m ,   D t o d m ).
o d l The   number   of   key   passenger   flow   OD   served   by   the   newly   generated   train   section   l through current splicing process.
O c ,   D c The   departure   and   destination   station   of   train   section   c ,   c C t o d m .
L c The   length   of   train   section   c ,   c C t o d m .
S t o p c The   number   of   intermediate   stops   of   train   section   c ,   c C t o d m .
S t o p c m The   number   of   mandatory   stops   of   train   section   c ,   c C t o d m .
l The newly generated train section from the current splicing process.
D l The   terminal   station   of   the   newly   generated   train   section   l from the current splicing process.
S t o p l The   number   of   stops   of   the   newly   generated   train   section   l from the current splicing process.
Table 3. Symbol notations.
Table 3. Symbol notations.
Service NetworkDefinition
S Set   of   stations   in   the   network ,   s S
A Set   of   edges   in   the   network ,   A = a 1 , a 2 , , a j ,
E The   service   work ,   E = S , A
U Set   of   sections   between   two   contiguous   stations ,   u U
T Set   of   days   during   the   holiday .   In   general ,   the   day   before   a   holiday   is   the   first   day   of   the   whole   holiday   period ,   and   the   last   day   of   a   holiday   is   the   last   day   of   the   whole   holiday   period .   T = 1,2 , , T , t T
Line PoolDefinition
L 0 The   holiday   line   pool ,   l L 0
L W The   subpool   of   weekday   ( train )   lines   ( SWL )   of   the   holiday   line   pool ,   L W L 0
L H The   subpool   of   holiday   ( train )   lines   ( SHL )   of   the   holiday   line   pool ,   L H L 0 ,     L W L H =
K 0 Set   of   train   types ,   k K 0
K Set   of   train   types   containing   marshalling   status ,   k n K   ( k K 0   and   n denotes the number of EMUs coupled)
L The   extended   holiday   line   pool   containing   train   type   information ,   l k n L   ( l L 0 ,   k K 0   and   n denotes the number of EMUs coupled)
D t r Set   of   train   OD   pairs ,   d t D t r
U l Set   of   sections   covered   by   l
L u Set   of   ( train )   lines   passing   through   the   section   u ,   u U
h k The   number   of   seats   train   type   k
L i j Set   of   ( train )   lines   which   can   serve   passenger   flow   OD   ( i , j )   in   the   line   pool ,   L i j L 0 ,   i , j D .   All   the   ( train )   lines   in   the   set   should   stop   at   both   station   i and   station   j ,   i S ,   j S
L d t Set   of   ( train )   lines   of   train   OD   pair   d t ,   L d t L 0 ,   d t D t r
C 0 Set   of   extended   weekday   rolling   stock   circulations .   It   is   obtained   by   expanding   the   actual   weekday   rolling   stock   circulations   into   the   circulations   with   a   period   of   T according   to   the   holiday   time   length   T
L c The   number   of   trains   included   in   the   rolling   stock   circulation   c ,   c C 0
Passenger FlowDefinition
D Set   of   OD   pairs ,   D = ( i , j ) i S , j S , i j
o l Departure   station   of   l
d l Arrival   station   of   l
o d t Departure   station   of   the   train   OD   pair   d t ,   d t D t r
d d t Arrival   station   of   the   train   OD   pair   d t ,   d t D t r
q i j t Travel   demand   of   OD   pair   ( i , j ) D   in   day   t   of   the   holiday ,   t T
Other ParametersDefinition
p l k n The   corresponding   number   of   standard   EMUs   of   line   l   using   n   EMUs   in   type   k . For the weekday circulation that needs to be reserved during holidays, this parameter is set to 1, otherwise 0.
f s t a y c Whether the weekday rolling stock circulations must be kept running during the holidays
θ Train   load   factor ,   0 < θ 1
β u m i n Minimum   track   passing   capacity   for   section   u
β u m a x Maximum   track   passing   capacity   for   section   u
m l Running   mileage   for   ( train )   line   l ,   l L 0 , unit: km
α The retention ratio factor for weekday (train) lines that run on holidays
c k n The   rolling   stock   circulation   c   using   n   EMUs   in   type   k , c C 0
Decision VariablesDefinition
f l k n t Integer   variable ,   frequency   of   ( train )   line   l   using   n   EMUs   in   type   k on day t of the holiday
x i j l k n t Integer   variable ,   the   number   of   passengers   travelling   from   station   i   to   station   j   by   ( train )   line   l k n   on   day   t of the holiday
f c k n 0 1   variable ,   whether   the   rolling   stock   circulation   c   with   n   EMUs   in   type   k is running during the holiday
Table 4. Train OD pairs for generating line pool of Beijing–Shanghai HSR during Qingming Festival.
Table 4. Train OD pairs for generating line pool of Beijing–Shanghai HSR during Qingming Festival.
Train OD PairMileage/kmClassificationThe Maximum Number of Stops
Beijing SouthTianjin West122Short-Distance Train OD1
Tianjin WestJinan West284Short-Distance Train OD2
Jinan WestXuzhou East286Short-Distance Train OD4
Nanjing SouthShanghai Hongqiao295Short-Distance Train OD6
Xuzhou EastNanjing South331Short-Distance Train OD4
Beijing SouthJinan West406Short-Distance Train OD4
Tianjin WestXuzhou East570Long-Distance Train OD5
Jinan WestNanjing South617Long-Distance Train OD6
Xuzhou EastShanghai Hongqiao626Long-Distance Train OD7
Beijing SouthXuzhou East692Long-Distance Train OD6
Jinan WestShanghai Hongqiao912Long-Distance Train OD9
Beijing SouthNanjing South1023Long-Distance Train OD7
Beijing SouthShanghai Hongqiao1318Long-Distance Train OD10
Table 5. Line pool of train OD from Beijing South to Tianjin West (downward direction).
Table 5. Line pool of train OD from Beijing South to Tianjin West (downward direction).
No.Number of StopsBeijing SouthLangfangTianjin West
101 1
21111
Table 6. Line pool of train OD from Tianjin West to Jinan West (downward direction).
Table 6. Line pool of train OD from Tianjin West to Jinan West (downward direction).
No.Number of StopsTianjin WestCangzhou WestDezhou EastJinan West
1111 1
211 11
321111
Table 7. Line pool of train OD from Jinan West to Xuzhou East (downward direction).
Table 7. Line pool of train OD from Jinan West to Xuzhou East (downward direction).
No.Number of StopsJinan WestTaianQufu EastTengzhou EastZaozhuangXuzhou East
1211 11
22111 1
331111 1
43111 11
5311 111
64111111
Table 8. Line pool of train OD from Nanjing South to Shanghai Hongqiao (downward direction).
Table 8. Line pool of train OD from Nanjing South to Shanghai Hongqiao (downward direction).
No.Number of StopsNanjing SouthZhenjiang SouthDanyang NorthChangzhou NorthWuxi EastSuzhou NorthKunshan SouthShnghai Hongqiao
1311 1 1 1
231 111 1
331 1 111
431 1111
5311 11 1
631 11 11
741 11111
841 1 1111
941 111 11
1041 1111 1
11411 1111
12411 111 1
13411 1 111
1441111 1 1
15411111 1
165111 1111
17511111 11
185111111 1
19511 11111
2051 111111
21611111111
Table 9. Line pool of train OD from Xuzhou East to Nanjing South (downward direction).
Table 9. Line pool of train OD from Xuzhou East to Nanjing South (downward direction).
No.Number of StopsXuzhou EastSuzhou EastBengbu SouthDingyuanChuzhouNanjing South
121 1 11
23111 11
331111 1
431 1111
5311 111
64111111
Table 10. Line pool of train OD from Beijing South to Jinan West (downward direction).
Table 10. Line pool of train OD from Beijing South to Jinan West (downward direction).
No.Number of StopsBeijing SouthLangfangTianjin SouthCangzhou WestDezhou EastJinan West
121 1 11
221 11 1
321 111
431 1111
531111 1
63111 11
7311 111
83111 1
94111111
Table 11. Comparison of operation cost of actual line plan and optimized line plan during Qingming Festival (unit: EMU·km).
Table 11. Comparison of operation cost of actual line plan and optimized line plan during Qingming Festival (unit: EMU·km).
April 1stApril 2ndApril 3rdApril 4thSum
EMU kilometers of the actual plan508,040506,418501,649506,7072,022,814
EMU kilometers of the optimized plan502,181481,694458,946489,7921,932,613
Percentage reduction in running cost of the optimized plan1.15%4.88%8.51%3.34%4.46%
Table 12. Comparison of sensitivity and robustness tests—Part 1.
Table 12. Comparison of sensitivity and robustness tests—Part 1.
Maximum Multiple of Train Transport CapacityAdding Trains SymmetricallyThreshold of Daily Difference During Holidays (Unit: Train)EMU Kilometers (Unit: EMU·km)GapSolving Time
Optimized plan1.02Yes1001,932,6130.52%10 min 40 s
Test 11.02Yes751,936,2180.31%12 min 48 s
Test 21.01Yes751,945,5970.67%19 min 22 s
Table 13. Comparison of sensitivity and robustness tests—Part 2.
Table 13. Comparison of sensitivity and robustness tests—Part 2.
Maximum Multiple of Train Transport CapacityAdding Trains SymmetricallyThreshold of Daily Difference During Holidays (Unit: Train)EMU Kilometers (Unit: EMU·km)GapSolving Time
Optimized plan1.02Yes10019326130.52%10 min 40 s
Test 31Yes10019611450.59%20 min 55 s
Test 41.02No10018774480.15%60 min 14 s
Table 14. Weekday trains that change their operation status during Qingming Festival.
Table 14. Weekday trains that change their operation status during Qingming Festival.
Downward DirectionUpward Direction
Train No.Marshalling StatusTrain No.Marshalling Status
Week-DayApril 1stApril 2ndApril 3rdApril 4thWeek-DayApril 1stApril 2ndApril 3rdApril 4th
G119UCCCCCD402UCCCCC
G1242UCUCCUCCG1244UCCUCCUC
G1246UCUCCUCCG1248UCUCCUCC
G187UCCCCCG178UCCCCC
G189UCCCCCG182UCCCCC
G193UCCCCCG186UCCCCC
G197UCCCCCG190UCCCCC
G244UCCCCCG22UCCCCC
G318UCCCCCG242UCCCCC
G321UCCCCCG28UCCCCC
G345UCCCCCG316UCCCCC
G381UCUCCUCCG348UCCCCC
G393UCCCCCG382UCUCCUCC
G397UCCCCCG394UCCCCC
G678UCUCCUCCG398UCCCCC
G7194UCUCCUCCG676UCCUCCUC
G7291UCCCCCG7292UCCCCC
G7293UCCCCCG7294UCCCCC
G7295UCCCCCG7296UCUCCUCC
G7297UCCUCCUCG7298UCCUCCUC
G7589UCCCCCG7590UCCCCC
G7697UCUCCUCCG7698UCCCCC
G117C G126C
G125CUCUCUCUCG108C
G139C G150C
G157C G158CUCUCUCUC
Abbreviation descriptions: UC—uncoupling (status); C—coupling (status).
Table 15. Weekday rolling stock circulations that change during Qingming Festival.
Table 15. Weekday rolling stock circulations that change during Qingming Festival.
Circulation No.Weekday StatusHoliday StatusTasks in the First DayTasks in the Second Day
1UCCG186G193G178G187
2UCCG178G187 G186G193
3UCCG182G189 G190G197
4UCCG190G197 G182G189
5UCCG242 G244
6UCCG244 G242
7UCCG318 G316
8UCCG316 G318
9UCCG28 G321
10UCCG321 G28
11UCCG345G348 G345G348
12UCCG382 G381
13UCCG381 G382
14UCCG394G393 G394G393
15UCCG398G397 G398G397
16UCC G678
17UCC G7194
18UCCG7291G7292G7293G7294
19UCCG7294 G7291G7292G7293
20UCCG7590 G7295
21UCCG7295 G7590
22UCCG7296G7297G7298G7697
23UCCG7698 G7589
24UCCG7589 G7698
25UCCG676
26UCCD402G119G22D402G119G22
27UCCG1248G1242 G1244G1246
28UCCG1244G1246 G1248G1242
29CUCG125G158 G125G158
30CSG108G139 G108G139
31CSG117G150 G117G150
32CSG126G157 G126G157
Abbreviation descriptions: UC—uncoupling (status); C—coupling (status); S—stop (operation). Annotation: Rolling stock circulations in the table are shown with the two-day cycle format; some circulations contain trains not running on Beijing–Shanghai HSR and these trains are not shown in the table.
Table 16. Optimized operation status of weekend/peak trains during Qingming Festival.
Table 16. Optimized operation status of weekend/peak trains during Qingming Festival.
Downward DirectionUpward Direction
Train No.Marshalling StatusTrain No.Marshalling Status
April 1stApril 2ndApril 3rdApril 4thApril 1stApril 2ndApril 3rdApril 4th
WPD1UCUCUCUCWPU1UCUCUCUC
WPD15*C2*C2*C4*CWPU15*C2*C2*C4*C
WPD182*C2*C 2*CWPU14 C
WPD20CC CWPU16CC C
WPD22CC CWPU18C
WPD27CC CWPU192*C2*C 2*C
WPD29 2*C WPU26C3*C 2*C
WPD33UC WPU27UC
WPD37 UCWPU31UCUCUCUC
WPD37CC CWPU31 C
WPD38UCUCUC WPU322*C2*C 2*C
WPD38C CWPU342*C
WPD392*CC CWPU352*C2*C C
WPD402*C2*C CWPU35 UC
WPD40 UCWPU79C
WPD48 C WPU83C C
WPD50 C WPU87CC C
WPD752*C 2*CWPU91C C
WPD78C CWPU922*C 2*C
WPD80CC CWPU120C
WPD822*C CWPU132C
WPD119C WPU142 UC
WPD135C WPU149 UC
WPD144 UC WPU149CC C
WPD146UCUC UCWPU150UCUC UC
WPD150UCUC UCWPU151UCUC UC
WPD156 UC WPU1UCUCUCUC
WPD156CC CWPU15*C2*C2*C4*C
Abbreviation descriptions: WPD1—No.1 weekend/peak train in downward direction in line pool; WPU1—No.1 weekend/peak train in upward direction in line pool; UC—uncoupling (status); C—coupling (status); X*C—operating X trains with coupling status.
Table 17. Comparison of operation status of weekend/peak trains on April 1st of Qingming Festival between optimized line plan and practical line plan.
Table 17. Comparison of operation status of weekend/peak trains on April 1st of Qingming Festival between optimized line plan and practical line plan.
Downward DirectionUpward Direction
Train No.Optimized PlanPractical PlanTrain No.Optimized PlanPractical Plan
UCCUCCUCCUCC
Beijing SouthTianjin West15 6Tianjin WestBeijing South151
Nanjing SouthShanghai Hongqiao 513Shanghai HongqiaoNanjing South 525
Xuzhou EastNanjing South1 Nanjing SouthXuzhou East1 2
Beijing SouthJinan West1613Jinan WestBeijing South1613
Xuzhou EastShanghai Hongqiao 63 Shanghai HongqiaoXuzhou East 64
Jinan WestShanghai Hongqiao 1 1Shanghai HongqiaoJinan West 1 1
Beijing SouthNanjing South 1 Nanjing SouthBeijing South 1
Beijing SouthShanghai Hongqiao21 4Shanghai HongqiaoBeijing South21 4
Beijing SouthCangzhou West 1
Beijing SouthTaian 1
Abbreviation descriptions: UC—uncoupling (status); C—coupling (status).
Disclaimer/Publisher’s Note: The statements, opinions and data contained in all publications are solely those of the individual author(s) and contributor(s) and not of MDPI and/or the editor(s). MDPI and/or the editor(s) disclaim responsibility for any injury to people or property resulting from any ideas, methods, instructions or products referred to in the content.

Share and Cite

MDPI and ACS Style

Han, P.; Tong, L.; Li, W.; Zhang, X.; Yuan, W.; Ke, Y. Modeling the Holiday Line Planning Problem with Profitability and Homogeneity Under Passenger Flow Explosion Conditions in China—A Sustainable Perspective. Sustainability 2025, 17, 2193. https://doi.org/10.3390/su17052193

AMA Style

Han P, Tong L, Li W, Zhang X, Yuan W, Ke Y. Modeling the Holiday Line Planning Problem with Profitability and Homogeneity Under Passenger Flow Explosion Conditions in China—A Sustainable Perspective. Sustainability. 2025; 17(5):2193. https://doi.org/10.3390/su17052193

Chicago/Turabian Style

Han, Peiwen, Lu Tong, Wenjun Li, Xin Zhang, Wuyang Yuan, and Yu Ke. 2025. "Modeling the Holiday Line Planning Problem with Profitability and Homogeneity Under Passenger Flow Explosion Conditions in China—A Sustainable Perspective" Sustainability 17, no. 5: 2193. https://doi.org/10.3390/su17052193

APA Style

Han, P., Tong, L., Li, W., Zhang, X., Yuan, W., & Ke, Y. (2025). Modeling the Holiday Line Planning Problem with Profitability and Homogeneity Under Passenger Flow Explosion Conditions in China—A Sustainable Perspective. Sustainability, 17(5), 2193. https://doi.org/10.3390/su17052193

Note that from the first issue of 2016, this journal uses article numbers instead of page numbers. See further details here.

Article Metrics

Back to TopTop