Next Article in Journal
Fast-Processing DEM-Based Urban and Rural Inundation Scenarios from Point-Source Flood Volumes
Next Article in Special Issue
Transforming Healthcare Delivery with Advanced Air Mobility: A Rural Study with GIS-Based Optimization
Previous Article in Journal
Leveraging Local Value in a Post-Smart Tourism Village to Encourage Sustainable Tourism
 
 
Font Type:
Arial Georgia Verdana
Font Size:
Aa Aa Aa
Line Spacing:
Column Width:
Background:
Article

Research on the Manufacturer’s Strategies under Different Supply Interruption Risk Based on Supply Chain Resilience

School of Management, Xiamen University, Xiamen 361005, China
*
Author to whom correspondence should be addressed.
Sustainability 2024, 16(2), 874; https://doi.org/10.3390/su16020874
Submission received: 19 November 2023 / Revised: 18 January 2024 / Accepted: 18 January 2024 / Published: 19 January 2024
(This article belongs to the Special Issue Design of Sustainable Supply Chain and Transportation Service Mode)

Abstract

In order to study the selection of coping strategies for the manufacturer facing different supply interruption risks, this paper constructs a supply chain consisting of one manufacturer and one supplier and uses no-taking coping strategies as the benchmark model to analyze the resilience of supply chain formed by the manufacturer’s adoption of penalty mechanism, emergency supplier mechanism, and strategic investment mechanism. The research shows that in the face of various levels of supply interruption risk, the manufacturer adopting a strategic investment mechanism will achieve high resilience, enabling the manufacturer and supplier to achieve mutual benefit and win-win results. In some cases of high interruption risk, the manufacturer adopting an emergency supplier mechanism can achieve higher chain resilience compared with not taking emergency measures, but its ability to improve supply chain resilience is weaker than that of a strategic investment mechanism. The penalty mechanism is applicable to situations where some interruption risk is characterized by low risk, and in such cases, both the penalty mechanism and the strategic investment mechanism can enhance the resilience of the supply chain.

1. Introduction

Maintaining the sustainability of the supply chain has always been a topic of concern for supply chain researchers [1], as it relates to the survival of each member in the supply chain and is also a key factor in the long-term competitiveness of enterprises. However, during the operation of the supply chain, supply interruption caused by emergencies occurs from time to time, and with the complexity of the global trade environment, the risk of supply interruption is increasing [2]. Some scholars have studied the mediating role of supply chain management (SCM) integration in the relationship between POM practices and OFP in manufacturing companies [3]. In addition, some scholars have studied how to improve product quality and dynamic pricing in the context of dual-brand competition [4]. These all provide guidance for the sustainability of the supply chain, while this article aims to contribute to the sustainability of the supply chain from the perspective of supply chain risk. To cope with the risk of supply interruption, the manufacturer expects to take measures to improve its supply chain resilience and achieve more stable and long-term development of the supply chain system [5].
Currently, taking the widespread outbreak of COVID-19 as an example, the occurrence of this major event has caused much supply disruption and disrupted the stability of the supply chain. From a technical perspective in the production of materials, some scholars also proposed the potential of AM as an emergency solution to ensure the resilience of the supply chain during the COVID-19 pandemic [6]. From the perspective of corporate decision-making, through investigation of actual enterprises, a study has found that in the COVID-19 pandemic environment, supply chain disruptions are mainly caused by three situations: supplier default, uncertain production capacity, and production interruption [7]. And in order to cope with these supply interruption risks, different enterprises have adopted different risk response methods. For example, some traditional enterprises often constrain their suppliers through a contractual penalty mechanism [8], Sany Heavy Industry Group adopts an emergency supplier mechanism [9], and Samsung Group implemented investment assistance to Chinese suppliers in 2020 [10]. Therefore, in order to achieve a sustainable supply chain, this article will draw on the research from previous scholars on how to deal with supply chain risks, focusing on studying the three most representative coping mechanisms—default penalty mechanism [11], emergency supplier mechanism [12] and strategic investment mechanism [13]—under different risk characteristics. The aim is to explore suitable coping mechanisms for supply chain interruption risk at different levels so that supply chains with different risk characteristics can better cope with risks in advance, making the supply chain more stable and sustainable.
At present, the penalty mechanism, emergency supplier mechanism, and strategic investment mechanism are three representative mechanisms to deal with the risk of supply interruption. Among them, the penalty mechanism requires the manufacturer and supplier to enter into contracts and set penalty clauses, representing the manufacturer’s expectation of reducing supply risk through risk transfer [14]. The emergency supplier mechanism means adding the emergency supplier on the basis of retaining the original supplier, regardless of increasing costs, to ensure the supply quantity in case of supply interruption [10]. At this point, the manufacturer’s attitude towards risk is to diversify the risk. The strategic investment mechanism means that the manufacturer directly invests in the supplier to improve their production recovery capabilities. This means that the manufacturer is willing to share risk with the supplier [15]. The three mechanisms are not only the most widely used but also represent the three attitudes of the manufacturer towards risk, namely risk transfer, risk diversification, and risk sharing, and the vast majority of coping mechanisms are no exception to these three categories [16]. Therefore, citing these three mechanisms is representative and has a broader reference value. This article will conduct research based on these three different mechanisms for dealing with interruption risk and select corresponding coping mechanisms for different risk characteristics of supply interruption.

2. Literature Review

Currently, the research related to this paper mainly focuses on the following two aspects. The first aspect is the research on coping strategies under the risk of supply chain disruption. The risk of supply chain interruption has attracted extensive attention from scholars. Existing literature mainly focuses on coping strategies and recovery strategies under supply chain interruption risk and proposes different strategies and methods from different supply chain subjects. From the manufacturer’s perspective, Jin Kong et al. construct a strategy combination decision model based on whether the manufacturer provides investment to the supplier and whether they use the emergency supplier. The study finds that the optimal choice of interruption risk coping strategies by two manufacturers affects each other, and the aid intensity is limited by threshold values [5]. Jing Yi et al. study the manufacturer’s procurement strategy under the influence of emergencies, taking into account the risk of supply interruption and consumer preferences, and find that dual-source procurement is the optimal choice for manufacturers [17]. Regarding the procurement problem in the context of supply interruption, Bo He et al. set up two suppliers to adopt an emergency dual-source ordering strategy and a reliable single-source ordering strategy and found that cost and reliability parameters have an impact on the optimal order quantity and the expected profit of the manufacturer who adopts different ordering strategies [18]. Bin Zhang et al. constructed a two-level supply chain consisting of two suppliers and one purchaser, focusing on analyzing the impact of direct investment by the purchaser on the optimal decision of the supplier. They find that investing by the purchaser can improve supply reliability and reduce procurement costs [19]. Regarding specific coping strategies, Huali Sun et al. study the strategy selection of retailers purchasing from the emergency supplier and the combination of loan assistance and backup supplier procurement for supply interruption. The research shows that the combination of strategies is more effective in enhancing retailers’ risk tolerance [10]. Jun Luo pays attention to the penalty mechanism of supply interruption and finds that the purchase volume of the purchaser will increase with the increase in the penalty cost of the supplier‘s supply interruption and decrease with the increase in the supplier‘s stability level [20]. Guo L et al. consider the degree of demand information sharing between the manufacturer and the supplier when conducting research on supply chains with supply interruption risk, and based on this, they decide whether to use the backup supplier [21]. Regarding the recovery strategy under the risk of supply chain interruption, Yi Yang et al. propose the supplier preset emergency inventory strategy and the manufacturer’s product change strategy, which can help a supplier stop losses in a timely manner [22]. Tao Hong et al. study the design problem and risk mitigation strategies of supply chain networks, resulting in the optimization of production and transportation volume decisions [23].
The second is the research on supply chain resilience. In existing research, there are several studies on its influencing factors and relatively few studies on resilience improvement strategies and quantification. Yuqi Wang et al. summarize previous studies and point out that supply chain resilience includes the ability to maintain normal operation and the ability to quickly recover. Generally, restorative optimization measures such as predefense and post-emergency coping are taken [24]. Um, J et al. explore the relationship between global supply chain risk, supply chain resilience, and mitigation strategies and find that building better supply chain resilience plays an important mediating role between supply chain risk and resilience. By regulating different mitigation strategies, supply chain resilience can be enhanced [25]. For the resilience improvement strategy, Fanhui Kong et al. focus on the operation of OEM supply chains under the impact of supply interruption risk, study the interaction mechanism of supply chain resilience, and propose a deep learning algorithm that can effectively provide post interruption supply chain resilience [26]. Wang Qiang et al.’s study provides empirical evidence on the magnitude of the financial consequences of supply chain disruptions during COVID-19 in both the short term and long term and enriches the current understanding of how to build resilience from the supply chain diversification perspective [27].
In summary, scholars have proposed many risk-coping strategies, such as emergency dual-source ordering strategy, reliable single-source ordering strategy, providing assistance or direct investment in suppliers, and establishing an interruption penalty mechanism. Based on this, considering the practical application scenarios, this paper studies the three coping strategies: the interruption risk of penalty mechanism examined in Jun Luo’s article [20] mentioned above, the emergency supplier mechanism examined in the Huali Sun et al. article [10] mentioned above, and the strategic investment mechanism examined in the Jin Kong et al. article [5] mentioned above. Under the penalty mechanism, the manufacturer imposes contractual constraints on the supplier’s supply behavior through the penalty system, which directly affects its profit. This strategy is the most direct constraint on the supplier, with more risk being borne by them. Limited by the supply recovery speed of a single supplier, the introduction of an emergency supplier mechanism drives the manufacturer to engage in dual-source procurement and disperses the risk of supply interruption by increasing supply channels. Under the strategic investment mechanism, the manufacturer and supplier no longer stand on both sides of the contract. They establish strategic partnerships through direct investment from the manufacturer to the supplier, helping them restore production and supply, achieve mutual benefit and risk sharing, and facilitate long-term cooperation and development. At present, these three mechanisms are not only the most widely used but also represent the three attitudes of the manufacturer towards risk: risk transfer, risk diversification, and risk sharing. The vast majority of coping mechanisms are no exception to these three categories. Therefore, citing these three mechanisms is representative and has a broader reference value. The three strategies studied in this paper all have practical application scenarios and have been explored in previous studies with a theoretical basis. However, current research has rarely considered the applicable risk coping strategies under different supply interruption risks, and previous studies have relatively limited research on the combination of supply interruption risk and supply chain resilience, resulting in insufficient research on the effectiveness of improving supply chain resilience. Based on this, this research studies the manufacturer’s strategy selection problem under different risks of supply interruption, using supply chain resilience as a decision-making basis. The study provides management suggestions for the manufacturers facing different levels of supply interruption risk, helps them enhance the supply chain’s risk tolerance and recovery capability, and improves the supply chain resilience.

3. Problem Description and Assumptions

3.1. Problem Description

This paper constructs a two-level supply chain consisting of the supplier and the manufacturer. Due to various emergencies, the supplier experiences production interruption and cannot meet the needs of the manufacturer. Moreover, due to the supplier’s different production equipment levels and process flows, its production recovery ability and the degree of supply interruption are different when facing the same risk, resulting in different interruption risk characteristics of the supply chain. To cope with supply interruption with different risk characteristics, the manufacturer can adopt risk-coping strategies such as establishing a penalty system with suppliers, finding emergency suppliers, and making strategic investments in suppliers. This study explores the manufacturer’s strategy selection problem in the face of different supply interruption risks under this scenario. It analyzes the risk tolerance and recovery ability of the supply chain when adopting different strategies, thereby enhancing the risk-coping ability of the supply chain and enhancing its resilience.
In the supply chain system composed of a supplier and manufacturer, the unit purchase price of the manufacturer is w j   ( j = 1,2 ) . If there is no supply interruption, the supplier’s supply to the manufacturer is the purchase amount agreed in the procurement contract between the two parties, that is Q , and the manufacturer sells the final product to the downstream consumer market. It is set that each unit of the final product requires one unit of procurement raw materials. The number of products put into the market by the manufacturer is the purchase amount Q , and the total demand in the downstream market is D . The relationship between the unit sales price p and the total market demand D satisfies the inverse demand function p d = D Q [28,29]. If there is a supply interruption, the supplier’s supply quantity to the manufacturer is q i   ( i = 0 ,   1 ,   2 ,   3 ) . When adopting an emergency supplier strategy, the manufacturer’s procurement quantity from the emergency supplier is q e . In addition, this study sets the manufacturer’s other costs, except for procurement costs, that are standardized at zero [30].
Drawing on the research by Li et al. [31], the higher the cost invested by the supplier in production recovery, the stronger the production recovery ability, the faster the recovery rate, and the more products q 0 they can provide to downstream demanders so that the supply chain presents different supply interruption risk characteristics. The ratio γ of q 0 to contract demand Q is used as the characteristic coefficient of supply interruption risk. At the same time, the supplier needs to make decisions on the quantity of products provided to downstream manufacturers based on its own production capacity level in order to maximize its own profit. Assuming the production recovery coefficient of the supplier is k , and the level of production recovery effort is z = c 1 c 0 , where c 1 is the unit production cost of the supplier after supply interruption, c 0 is the unit production cost of the supplier without supply interruption, and the cumulative supply quantity of the supplier during the procurement contract period t is q i = 0 t k z t d t = 1 2 k ( c 1 c 0 ) t 2 . We obtain the unit production cost of the supplier after the supply interruption c 1 = 2 q i k t 2 + c 0 .
Three decision models are mainly studied according to different coping strategies under supply interruption risk.
(1) By relying on the penalty mechanism, the unit penalty e should be set in the procurement contract for the suppliers who are out of stock to reduce the losses caused by being out-of-stock for the manufacturer and constrain the out-of-stock behavior of the supplier through this form. The total penalty is the product of the unit penalty e and the quantity of out-of-stock. In order to achieve the supplier’s decision-making goal, which is to maximize its own profit, it must introduce a penalty mechanism to affect the supplier’s profit and control the losses caused to the manufacturer by supply interruption.
(2) By introducing an emergency supplier mechanism, the manufacturer can obtain more procurement volume and alleviate supply interruption crises. While maintaining the original supplier, join the emergency supplier to supply products and reduce the manufacturer’s losses caused by the stockout. The decision-making goal of an emergency supplier is also to maximize its own profit and obtain higher profit by adjusting wholesale prices.
(3) Introducing an investment mechanism where the manufacturer directly invests in the supplier, enabling them to gain stronger production recovery capabilities and establish varying degrees of partnership with them, can effectively reduce the risk of supply interruption [32]. Set the investment coefficient α of collaboration between the manufacturer and supplier, which is the ratio of the supplier’s investment in resuming production to the manufacturer’s actual investment in the supplier, which is 1 α α . Drawing on the research by Yang Ruiling et al. [33], the probability of no supply interruption after the manufacturer invests in the supplier is θ = 1 ϕ ( 1 α α ) ( 1 θ ) , with ϕ 1 α α = d d + 1 α α being a subtraction function about α , where d is a constant, and in this study, d is normalized to 1.
To measure the resilience of the supply chain under different coping strategies, the tolerance and recovery ability of the supply chain to supply interruption risk are used as evaluation indicators [23]. The tolerance of the supply chain to supply interruption risk is represented by the difference in profit between the manufacturers who do not experience supply interruptions and those who experience supply interruptions. The risk tolerance of the supply chain is analyzed by comparing the difference in profit of the manufacturer under different strategy mechanisms. The recovery level of supply interruption in the supply chain is characterized by the recovery level of supply obtained by the manufacturer within the agreed period t . By comparing the recovery situation of supply under different strategy mechanisms, the recovery ability of the supply chain is analyzed when different strategies are adopted. This study evaluates the supply chain resilience when adopting different coping strategies by comprehensively comparing the tolerance and recovery ability of the supply chain in supply interruption risk under different strategic mechanisms.

3.2. Parameters and Variables

The parameters of the model are shown in Table 1.

3.3. Model Assumptions

In this study, we make the following assumptions.
(1) In this model, only the manufacturer’s procurement costs are considered, and the rest of the cost is not considered [30].
(2) When adopting the risk coping strategy relying on the penalty mechanism, the unit out-of-stock penalty agreed in the contract should be less than the unit purchase price, that is, e w 1 .
(3) When adopting a risk-coping strategy based on the strategic investment mechanism, investing in the supplier will reduce the probability of supply interruption [32].
(4) According to the assumption of sustainable operation of enterprises in economics, after supply interruption, the supply chain continues to recover within a certain period of time and maintains continuous operation; that is, after the disruption, the time for the manufacturer to continue to cooperate with the original supplier tends to infinity, that is, T→∞.
(5) When the manufacturer adopts the emergency supplier strategy, it will carry out dual-source procurement to the two upstream suppliers and set the manufacturer’s unit purchase price w 2 for the emergency supplier. At this time, the original supplier will also increase its wholesale price to the same quotation as the emergency supplier; that is, the manufacturer’s unit purchase price for the original supplier is also w 2 [29].
(6) When the manufacturer adopts the emergency supplier strategy, the supply of the selected emergency supplier to the downstream increases, and in order to ensure the supply of new orders q e , it needs to increase investment and the unit production cost of the input c 2 tends to be close to the unit purchase price of the manufacturer for the original supplier w 1 .

4. Model Construction and Analysis

Based on the above discussion, the thinking map is shown in Figure 1:

4.1. Benchmark Model

In the benchmark model, the manufacturer signs a general procurement contract with the only supplier. Before the start of the cooperation, the two parties sign a contract, stipulating that within a certain time frame, the manufacturer’s purchase volume from the supplier is Q , and the manufacturer is in a dominant position in the supply chain composed of both and determines the purchase volume Q . In this mode, the manufacturer does not take measures to address the risk of supply interruption. The supply chain structure is shown in Figure 2.
The manufacturer’s decision variable is the purchase quantity Q agreed upon in the purchase contract between the two parties, and the supplier’s decision variable is the total supply volume q 0 to the manufacturer after the supply interruption. The supplier’s supply volume decision in the event of supply interruption is first analyzed, and then the manufacturer’s contract purchase volume decision is analyzed.
The supplier’s revenue function after the interruption is
U s 0 = w 1 × q 0 c 1 q 0
The decision-making goal of the supplier is to maximize its own profit. Calculate the second-order derivative, obtaining 2 U s 0 q 0 2 = 4 k t 2 < 0 , which is expressed as the concave function of U s 0 about q 0 . Let U s 0   q 0 = 0 , q 0 * = k ( w 1 c 0 ) t 2 4 = k t 2 w 1 ( 1 β ) 4 , that is the optimal value of the total supply volume of the supplier to the downstream manufacturer after the supply interruption.
The revenue function of the manufacturer without supply interruption is
U m 0 = D Q × Q w 1 × Q
Its decision-making goal is to maximize its own revenue. Substitute q 0 * into U m 0 and the result is 2 U m 0 Q 2 = 2 < 0 . Similarly, as U m 0 Q = 0 , Q * = D w 1 2 can be obtained, which is the optimal value of the manufacturer’s contract procurement quantity.
The ratio γ of q 0 to Q is set as the characteristic coefficient of the supply interruption risk, which is used to measure the degree of disruption risk in the supply chain. If 0 < γ 1 5 , it indicates that the risk level is high, and if 1 5 < γ 1 2 , the risk level is medium, and if 1 2 < γ 1 , the risk level is low, as shown in Figure 3.
The manufacturer’s revenue function in the event of a supply interruption is
U b 0 = D q 0 × q 0 w 1 × q 0
The gap between the manufacturer’s revenue without supply interruption and that with supply interruption is
Y 0 = U m 0 U b 0

4.2. Risk Coping Strategy Model Relying on a Penalty Mechanism

In order to deal with the risk of supply interruption, one of the strategies that the manufacturer can adopt is to establish a penalty system with the supplier; that is, in the procurement contract, set the unit penalty e that the supplier should pay in case of shortage, and the total penalty is the product of the unit penalty e and the amount of the stockout.
The supply chain relationship structure between the manufacturer and supplier is the same as that of the benchmark model, where the manufacturer considers supply interruption and incorporates a penalty to address supply risk. The manufacturer’s decision-making variable is the purchase quantity Q and unit penalty e agreed in the procurement contract between the two parties, and the supplier’s decision-making variable is the total supply volume q 1 to the downstream manufacturer after the supply interruption. First, the supplier’s supply volume decision in the event of a supply interruption is analyzed, and then the manufacturer’s contract purchase volume decision and unit penalty setting decision are analyzed.
The supplier’s revenue function with the supply interruption is
U s 1 = w 1 × q 1 c 1 × q 1 e × ( Q q 1 )
The supplier’s decision-making goal is to maximize its own revenue; the calculation result is 2 U s 1 q 1 2 = 4 k t 2 < 0 , which indicates that U s 1 is a concave function about q 1 . When U s 1 q 1 = 0 , the calculation result is q 1 * = k t 2 ( e + w 1 c 0 ) 4 = k t 2 [ w 1 ( 1 β ) + e ] 4 , which indicates the optimal value of the supplier’s total supply to the downstream manufacturer after the supply interruption.
The revenue function for the manufacturer without supply interruption is
  U m 1 = D Q × Q w 1 × Q
Its decision-making goal is to maximize its own return and maximize the risk tolerance of the supply chain, which is the same as the benchmark model, Q * = D w 1 2 .
In the event of a supply interruption, the manufacturer’s revenue function is
U b 1 = D q 1 × q 1 w 1 × q 1 + e × ( Q q 1 )
The difference between the manufacturer’s revenue when there is no supply interruption and when there is a supply interruption is as follows
Y 1 = U m 1 U b 1
Under the condition that the contract purchase quantity Q is equal to the total supply quantity of the supplier q 1 after the supply interruption, the maximum value of the unit penalty   e m is 2 D w 1 k t 2 w 1 ( 1 β ) k t 2 . Under the penalty mechanism, one of the decision-making goals of the manufacturer is to maximize its supply chain risk tolerance, obtaining 2 Y 1 e 2 = k t 2 ( k t 2 + 4 ) 8 > 0 , indicating that Y 1 is a convex function about e . Let Y 1 e = 0 , e * = ( k t 2 + 2 ) ( 2 D 2 w 1 w 1 t 2 ( 1 β ) ) k t 2 ( k t 2 + 4 ) , that is, in the procurement contract, the optimal value of the unit penalty is set as e * = ( k t 2 + 2 ) ( 2 D 2 w 1 k w 1 t 2 ( 1 β ) ) k t 2 ( k t 2 + 4 )   , which can achieve optimal supply chain resilience. And due to e * < e m , obtain q 1 * < Q * . Due to e m     w 1 , obtain 1 β   2 β γ .
The difference between the manufacturer’s earnings before and after the supply interruption when the emergency mechanism is adopted is compared with the difference between the manufacturer’s earnings before and after the supply interruption under the benchmark model. Then, we analyze the risk tolerance of the supply chain under different emergency mechanisms and compare the penalty mechanism with the difference between the manufacturer’s earnings with or without supply interruption as measured by the benchmark model. Theorem 1 is reached.
Theorem 1. 
Z 01 = Y 0 Y 1 = ( k t 2 + 2 ) 2 [ 2 D 2 w 1 k w 1 t 2 ( 1 β ) 2 ] 16 k t 2 ( k t 2 + 4 ) = ( k t 2 + 2 ) 2 ( Q * q 0 * ) 2 k t 2 ( k t 2 + 4 ) , that is, when γ 1 , Y 1 Y 0 and because e m w 1 , 1 β 2 β γ . Therefore when 1 β 2 β γ 1 , the risk coping strategy model relying on the penalty mechanism has a better tolerance for the risk of supply interruption than the benchmark model.
Theorem 1 indicates that after a supply interruption, the maximum quantity of products that the supplier can provide without taking any measures does not exceed the contracted procurement quantity Q and is 1 β 2 β times higher than the contracted procurement quantity Q ( 1 β 2 β γ 1 ), wherein the supply chain experiences a lower degree of supply interruption risk. Compared with not using risk coping strategies, the manufacturer using a penalty mechanism can reduce their profit by a smaller amount after an interruption, which can enable the supply chain to gain stronger risk tolerance. At this point, the improvement in supply chain risk tolerance is considered from the perspective of the manufacturer. However, from the perspective of the supplier, the setting of the penalty reduces the supplier’s profit after supply interruption, transferring its profit to the manufacturer and the manufacturer’s risk to the supplier. From the overall perspective of the supply chain composed of the two, there is no substantial increase in total revenue and risk tolerance. If the rational manufacturer only aims to maximize its own profit, when 1 β 2 β γ 1 , there will be a preference for using this mechanism as a coping strategy under disruption risks.

4.3. Risk Coping Strategy Model Based on Emergency Supplier Mechanism

Another strategy that the downstream manufacturer can adopt is to establish an emergency supplier mechanism, whereby if the supplier is disrupted due to an emergency, the manufacturer will seek another emergency supplier to obtain the product. The supply chain structure at that time is shown in Figure 4.
The decision variables of the manufacturer are the agreed procurement quantity Q in the procurement contract between both parties and the total procurement quantity q e from the emergency supplier in the event of a supply interruption. The decision variable of the supplier is q 2 the total supply quantity to the downstream manufacturer due to supply interruption. The decision variable for the emergency supplier is w 2 the unit purchase price that was provided to the manufacturer. This decision-making order is not lacking in generality and has been explored in the research by Zeng Nengmin et al. [29]. The sequence of decisions is shown in Figure 5.
The reverse induction method is used to analyze the optimal decisions of the manufacturer, supplier, and emergency supplier. The revenue function that the manufacturer receives from the emergency supplier is
U m e = D q 2 q e × q e w 2 × q e
The manufacturer’s decision-making goal is to maximize the profit, obtaining 2 U m e q e 2 = 1 < 0 and expressing U m e as a concave function about q e . If U m e q e = 0 , q e * = 4 D 4 c 2 k t 2 w 1 ( 1 β ) 16 can be obtained.
The revenue function for the emergency supplier is
U s 2 = w 2 × q e c 2 × q e
The goal of the decision is to maximize revenue. Substitute q e * to U s 2 , 2 U s 2 w 2 2 = 1 < 0 obtained, which expresses U s 2 as a concave function about w 2 . And if U s 2 w 2 = 0 , w 2 * = 4 D + 4 c 2 k t 2 w 1 ( 1 β ) 8 is obtained, i.e., the optimal purchase price of the emergency supplier after supply interruption.
The supplier’s revenue function after supply interruption is
U s 1 = w 1 × q 2 c 1 × q 2
The revenue function for the manufacturer without supply interruption is
U m 2 = D Q × Q w 1 × Q
Similar to the benchmark model, Q * = D w 1 2 and q 2 * = k t 2 w 1 1 β 4 are calculated.
Substitute w 2 into q e * , q e * = 4 D 4 c 2 k ( w 1 c 0 ) t 2 16 obtained, which is the optimal procurement quantity for the manufacturer from the emergency supplier after a supply interruption occurs. At this time, the total supply quantity obtained by the manufacturer is q e * + q 2 * = 4 D 4 c 2 k t 2 w 1 ( 1 β ) 16 + k t 2 w 1 ( 1 β ) 4 .
In the event of a supply interruption, the manufacturer’s revenue function is
U b 2 = D q 2 q e w 2 × ( q 2 + q e ) w 2 × q e
The difference between the manufacturer’s revenue function when there is no supply interruption and when a supply interruption occurs is
Y 2 = U m 2 U b 2
Comparing the difference in the manufacturer profit before and after supply interruption between this model and the benchmark model, Theorem 2 is obtained.
Theorem 2. 
Z 02 = Y 0 Y 2 4 Q * 2 28 Q * q 0 * + 13 q 0 * 2 16 = ( 2 Q * q 0 * ) ( 2 Q * 13 q 0 * ) 16 . It is proven that when 0 < γ 2 13 , Y 2 Y 0 , the risk coping strategy model based on the emergency supplier mechanism is better than the benchmark model in terms of the tolerance of supply disruption risk. In this case, within the period t agreed in the contract, the total supply obtained by the manufacturer is q e * + q 2 * = 4 D 4 c 2 k t 2 w 1 ( 1 β ) 16 + k t 2 w 1 ( 1 β ) 4 < Q * .
Theorem 2 indicates that after a supply interruption, the maximum quantity of products that the supplier can provide without taking any measures shall not exceed 2 13 times of the contracted procurement quantity, that is, when 0 < γ 2 13 , there is a high degree of supply interruption risk in the supply chain. The manufacturer using an emergency supplier mechanism obtains higher returns after interruption compared with not using risk coping strategies, and the supply chain has a stronger risk tolerance. At this point, the profit of the original supplier remains unchanged, and the risk of the manufacturer is mainly dispersed outward.

4.4. Risk Coping Strategy Model Based on the Strategic Investment Mechanism

In order to reduce the risk of a supply interruption, the downstream manufacturer can invest in the supplier to help the supplier improve its production capacity and technical level, and the two can form different degrees of partnership depending on the degree of investment.
The manufacturer’s decision-making variables are the purchase quantity Q agreed in the purchase contract between the two parties and the manufacturer’s investment coefficient of the supplier’s cooperation α , while the supplier’s decision-making variable is the total supply to the manufacturer after the supply interruption q 3 . The reverse induction method is used to analyze the supplier’s supply volume decision in the event of a supply interruption and then analyze the manufacturer’s contract purchase volume decision and the investment-to-return ratio setting decision.
The supplier’s revenue function after a supply interruption is
U s 1 = w 1 × q 3 c 1 × q 3 + α × q 3 × c 1
The supplier’s decision-making goal is to maximize its own revenue. Obtain 2 U s 1 q 3 2 = 4 ( α 1 ) k t 2 < 0 , which expresses U s 1 as a concave function about q 3 . Let U s 1 q 3 = 0 , q 3 * = k ( w 1 + a c 0 c 0 ) t 2 4 ( 1 α ) = k w 1 t 2 ( 1 + a β β ) 4 ( 1 α ) obtained.
The revenue function for the manufacturer without a supply interruption is
U m 3 = D Q × Q w 1 × Q + α × q 3 × c 1 T
The manufacturer’s decision-making goal is to maximize revenue and supply chain resilience, which is the same as the benchmark model, Q * = D w 1 2 .
In the event of a supply interruption, the manufacturer’s revenue function is
U b 3 = D q 3 × q 3 w 1 × q 3 + α × q 3 × c 1 T
The difference between the manufacturer’s revenue function when there is no supply interruption and when supply interruption occurs is
Y 3 = U m 3 U b 3
One of the decision-making goals of the manufacturer is to maximize the supply chain risk tolerance. First, let Y 3 α = 0 , obtaining α * = 2 ( D w ) k t 2 w 1 ( 1 β ) 2 ( D w ) + k w 1 t 2 β . Substitute α * = 2 ( D w ) k t 2 w 1 ( 1 β ) 2 ( D w ) + k w 1 t 2 β to 2 Y 3 α 2 = k w 1 t 2 ( 3 k w 1 t 2 4 D + 4 w + 4 α D 4 α w 2 k c 0 t 2 + 2 a k c 0 t 2 ) 8 ( α 1 ) 4 , 2 Y 3 α 2 = ( 2 ( D w ) + k c 0 t 2 k w 1 t 2 ) 4 8 k 2 t 4 w 2 > 0 obtained, which indicates that U s 1 is a convex function about q 1 . It proves that α * = 2 ( D w ) k t 2 w 1 ( 1 β ) 2 ( D w ) + k w 1 t 2 β . Substitute α * to q 3 * , D w 1 2 = Q * obtained, which is the optimal value of the supplier’s total supply to the downstream manufacturer after a supply interruption. The supplier’s ability to restore supply to the contracted Q within the agreed delivery period indicates that the supply chain has extremely high resilience.
The expected revenue function for the manufacturer is
E m 0 = θ × ( D Q × Q w 1 × Q )
E m 3 = ( 1 ϕ 1 α α 1 θ ) × ( D Q × Q w 1 × Q α × q 3 × c 1 T )
E m = E m 3 E m 0
Theorem 3. 
Compared with other strategy models, the risk coping strategy model based on the strategic investment mechanism has a stronger ability to recover supply from supply interruptions and can restore the original supply level within the contract period t , but the manufacturer’s benefit is reduced without the supply interruption. At the same time, the implementation of the strategic investment mechanism can reduce the risk of supply disruption, and the one-time strategic investment will be effective throughout the entire cooperation cycle T, so E m 3 E m 0 > 0 is obtained; that is, the manufacturer’s return decreases less than the increase in the expected return when there is no supply disruption. That is to say, the implementation of a strategic investment mechanism can increase the manufacturer’s expected return when there is no supply disruption. Therefore, the implementation of this strategy makes sense to improve the manufacturer’s profitability, both before and after the supply disruption.
Comparing the difference between the manufacturer’s profit obtained from this model and the benchmark model, Theorem 4 is concluded.
Theorem 4. 
Due to Z 03 = Y 0 Y 3 = [ 2 D 2 w 1 k t 2 w 1 ( 1 β ) ] 2 16 = ( Q * q 0 * ) 2 , Y 0 > Y 3 applies to any situation; that is, the risk tolerance of the risk coping strategy model based on the strategic investment mechanism is always better than that of the benchmark model.
Theorem 4 shows that regardless of the degree of supply disruption risk in the supply chain, the manufacturer adopting a strategic investment mechanism has a smaller reduction in revenue after interruptions compared with not adopting risk coping strategies, which can enhance the supply chain’s risk tolerance. At this time, the supplier receives financial support from the downstream manufacturer, and its production recovery ability is improved, recovering part of the loss.

4.5. Model Comparison and Analysis

4.5.1. Risk Tolerance

To sum up, when 0 < γ 2 13 , the supply chain’s supply interruption risk is characterized by high risk, and the risk coping strategy relying on the emergency supplier mechanism and strategic investment mechanism can improve the supply interruption risk tolerance of the supply chain and enable the manufacturer to obtain higher returns. When 1 β 2 β γ 1 , the supply chain’s supply interruption risk is characterized by low risk. The risk-coping strategy relying on the penalty mechanism and the strategic investment mechanism can improve the risk tolerance of the supply chain and enable the manufacturer to obtain higher returns. Only the risk coping strategy relying on the strategic investment mechanism can improve the risk tolerance of the supply chain under different degrees of risk. After the supply interruption, only this strategy can enable the supply available to the manufacturer to return to the original level during the contract period t . Thus, the conclusion shown in Figure 6 is obtained.
Corollary 1. 
Known
Z 01 = Y 0 Y 1 = ( k t 2 + 2 ) 2 [ 2 D 2 w 1 k w 1 t 2 ( 1 β ) 2 ] 16 k t 2 ( k t 2 + 4 ) = ( k t 2 + 2 ) 2 ( Q * q 0 * ) 2 k t 2 ( k t 2 + 4 ) ,
Z 02 = Y 0 Y 2 4 Q * 2 28 Q * q 0 * + 13 q 0 * 2 16 = ( 2 Q * q 0 * ) ( 2 Q * 13 q 0 * ) 16 ,
Z 03 = Y 0 Y 3 = [ 2 D 2 w 1 k t 2 w 1 ( 1 β ) ] 2 16 = ( Q * q 0 * ) 2 ,
Z 03 - Z 02 = 8 Q * 2 2 Q * q 0 * + q 0 * 2 16 = Q * 2 [ ( γ 1 ) 2 + 7 ] 16 is always greater than 0, this shows that when 0 < γ 2 13 , Z 03 is the largest, indicating that among the strategies that the manufacturer can choose, the supply chain with the strategic investment mechanism has the strongest tolerance to the risk of supply interruption. When 1 β 2 β γ 1   ( Z 01 > Z 03 ) , it indicates that the supply chain with the penalty mechanism has a stronger tolerance to the risk of supply interruption among the strategies that the manufacturer can choose.
Corollary 1 compares the interruption risk tolerance of the supply chain when the manufacturer adopts three risk coping strategies and discovers the strength of the relationship between the risk tolerance of applicable strategies under different levels of interruption risk, as shown in Figure 7. When the supply interruption risk of the supply chain is characterized by high risk, the strategic investment mechanism can obtain a stronger risk tolerance, which is better than the emergency supplier mechanism. And when the supply interruption risk of the supply chain is characterized by low risk, the penalty mechanism can obtain a stronger risk tolerance, which is better than the strategic investment mechanism. Thus, the conclusion shown in Figure 7 is obtained.

4.5.2. Supply Recovery Capacity

We characterize the supply chain’s ability to recover supply interruption by measuring the recovery level of supply available to the manufacturer during the contract period t . The resilience of the supply chain is measured by the ability to withstand the risk of a supply interruption and the ability to recover together.
Compare the relationship between product supply volume and supply interruption time under strategic investment mechanism and penalty mechanism.
Due to
q 1 * = k t 2 ( e + w 1 c 0 ) 4 = k t 2 [ w 1 ( 1 β ) + e ] 4 , q 3 * = k ( w 1 + a c 0 c 0 ) t 2 4 ( 1 α ) = k w 1 t 2 ( 1 + a β β ) 4 ( 1 α ) ,
q 1 * , q 3 * can be seen as a function of time t 1 ,   t 3 , so the supply recovery curve shown in Figure 8 can be acquired. As can be seen from the figure, when 1 β 2 β γ 1, the supply chain supply interruption risk is characterized by low risk. When using the strategic investment mechanism, the time required for the supply chain to recover to the level before the interruption is shorter than when using the penalty mechanism. And the strategic investment mechanism can quickly restore the supply chain to the level before the disruption, with a strong supply interruption recovery ability, and the manufacturer can obtain the supply of the required goods in a timely manner. The supply chain that uses the penalty mechanism takes a long time to recover, and the ability to recover from the supply interruption is weak. Therefore, we obtain the relationship diagram shown in Figure 8.
We compare the relationship between product supply volume and the supply interruption time of the supplier under strategic investment mechanism and emergency supplier mechanism.
Due to
q 2 * = q e * + q 2 * = 4 D 4 c 2 k t 2 w 1 ( 1 β ) 16 + k t 2 w 1 ( 1 β ) 4 < Q * ,
q 3 * = k ( w 1 + a c 0 c 0 ) t 2 4 ( 1 α ) = k w 1 t 2 ( 1 + a β β ) 4 ( 1 α ) ,
q 2 * , q 3 * which can be seen as a function of time t 2 ,   t 3 , can be used to obtain the supply recovery curve, as shown in Figure 9. It can be seen from the figure that if 0 γ 2 13 , the supply chain supply interruption risk is characterized by high risk. And when the strategic investment mechanism is adopted, the time required for the supply chain to recover to the level before the interruption is shorter than that required for recovery when the emergency supplier mechanism is adopted, which can enable the supply chain to recover to the level before the interruption quickly, and has strong supply interruption recovery ability. When the emergency supplier mechanism is adopted, the recovery time is long, and the ability to recover from supply interruption is weak.
For the manufacturer, adopting a strategic investment mechanism can gain better supply interruption recovery capability than using the penalty mechanism and the emergency supplier mechanism, and the supply chain can quickly recover to the level before the supply disruption, with stronger outage recovery capability. It can also achieve the required supply of goods more quickly and in a timely manner. Therefore, we obtain the relationship diagram shown in Figure 9.
Corollary 2. 
Taking the maximization of the manufacturer’s revenue as the decision-making goal, when 0 < γ 2 13 among the strategies that the manufacturer can choose, the supply chain with the strategic investment mechanism has the strongest supply interruption supply recovery ability, which is better than the emergency supplier mechanism. And when 1 β   2 β γ 1 , among the strategies that the manufacturer can choose, the supply chain with the strategic investment mechanism has the strongest supply recovery ability, which is better than the penalty mechanism.
Corollary 2 compares the supply chain’s ability to recover from interruption when the manufacturer adopts the three risk coping strategies and discovers the strength of the relationship between the supply recovery ability of the applicable strategies under different levels of interruption risk, as shown in Figure 10. When the supply interruption risk of the supply chain is characterized by high risk, the manufacturer’s use of the strategic investment mechanism and the emergency supplier mechanism both play a role in improving the supply recovery capacity, among which the supply recovery ability is stronger when the strategic investment mechanism is adopted. The supply recovery ability is weaker when the emergency supplier mechanism is adopted, which is still better than the situation where no measures are taken. When the supply disruption risk of the supply chain is characterized by medium risk, only the strategic investment mechanism improves the supply recovery capacity, and it is better than no action. When the supply interruption risk of the supply chain is characterized by low risk, the manufacturer’s use of the strategic investment mechanism and the penalty mechanism both improve the supply recovery capacity, among which the supply recovery ability is stronger when the strategic investment mechanism is adopted. The supply recovery ability is weaker when the penalty mechanism is adopted, which is still better than the situation where no measures are taken. Thus, the conclusion shown in Figure 10 is obtained.
Corollary 3. 
Comparing the supply chain’s supply interruption risk tolerance and supply recovery ability under different levels of risk, it can be concluded that when 0 < γ 1 β 2 β , the manufacturer makes strategic investments to work with the supplier to make its supply chains most resilient. When 0 < γ 2 13 , the manufacturer can use the emergency supplier mechanism to improve the supply resilience, but the resilience improvement effect is weaker than the strategy investment mechanism, which is better than not taking any measures. When 1 β 2 β γ 1 , the manufacturer’s adoption of the strategic investment mechanism and the penalty mechanism will have a significant effect on the improvement of supply chain resilience, and the specific choice depends on the manufacturer’s attitude towards the supplier. When the manufacturer chooses to engage in strategic cooperation with the supplier rather than simple contractual constraints, it tends to choose a strategic investment mechanism, in which case the supply chain will gain a strong supply recovery capacity when the risk of supply interruption occurs. However, it needs to sacrifice part of the penalty income and investment costs. When the manufacturer believes that it has greater power in the supply chain, it is inclined to choose the penalty mechanism to punish the supplier’s supply interruption behavior, and the supply chain has a weak supply recovery ability but can receive a penalty to compensate for the reduction of profit.
Corollary 3 compares the supply chain resilience of the manufacturer when they adopt the three risk coping strategies and discovers the strength of the relationship of the supply chain resilience obtained by adopting applicable strategies under different levels of interruption risk, as shown in Figure 11.
Corollary 3 indicates that when the supply chain’s supply interruption risk is characterized by low risk, the manufacturer adopting the strategic investment mechanism and the penalty mechanism will increase the supply chain’s resilience. The strategy choice depends on the kind of cooperation relationship the manufacturer expects to establish with the supplier. When the risk of interruption is characterized by high risk, both the strategic investment mechanism and emergency supplier mechanism adopted by the manufacturer can increase the supply chain’s resilience, and the ability to improve resilience is stronger when a strategic investment mechanism is adopted. When the interruption risk characteristic is moderate, the manufacturer adopting a strategic investment mechanism can improve the supply chain’s resilience. Thus, the conclusion shown in Figure 11 is obtained.

5. Numerical Examples

5.1. Simulation Analysis of Different Strategy Models

In order to better analyze the strategy model, this study utilizes the MATLAB tool to conduct data simulation on the above conclusions. Building on the existing literature, relevant parameters are assigned values to enhance the analysis and accuracy of the model. The use of MATLAB allows for more sophisticated and comprehensive simulation, providing a deeper understanding of the strategy model. This approach yields a more visual analysis, contributing to a more thorough examination of the model’s potential applications [34]. The values of the parameters are shown in Table 2.
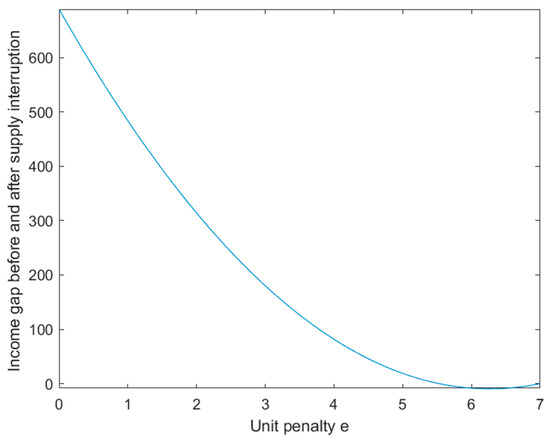
Researching the ability to deal with supply interruption risk using penalty strategies first requires determining the optimal unit penalty e , which minimizes the difference in manufacturer’s revenue between when a supply interruption occurs and when it does not. As shown in Figure 12, under the specified parameter values, when e m = 7, q 0 * = Q * , at which point the difference in supply quantity before and after the interruption is 0, i.e., the maximum value of unit penalty e is 7, and the difference in the manufacturer’s revenue is 0. As shown in Figure 13, there exists an optimal value e * , such that the manufacturer’s revenue after a supply interruption surpasses the manufacturer’s revenue under normal circumstances. If a penalty strategy is chosen to address the supply interruption risk, the manufacturer typically sets the unit penalty as e * . This allows them to maximize their revenue in the event of a supply interruption while also mitigating the risk. Furthermore, in determining the optimal unit penalty, it is important to consider factors such as the likelihood of the supply interruption and the impact of the interruption on the manufacturer’s operations. By carefully analyzing these factors, the manufacturer can develop a penalty strategy that enhances their ability to manage supply interruption risk effectively.
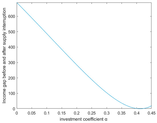
The research on the ability to cope with supply disruption risk using a strategic investment strategy first requires determining the optimal investment coefficient value. As shown in Figure 14, there exists an optimal value α that minimizes the difference in the manufacturer’s profit before and after the supply disruption, and at this time, q 0 * = Q * . If the strategic investment strategy is chosen to cope with supply disruption risk, the manufacturer usually sets the investment coefficient to   α * .
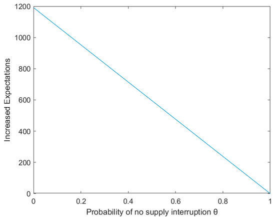
As shown in Figure 15, under the strategic investment mechanism, the manufacturer’s financial investment in the supplier reduces the profit when no supply disruption occurs. However, this financial investment reduces the risk of supply disruption for the supplier, leading to an increase in the manufacturer’s expected profit. Moreover, the increase in expected profit is more pronounced in the supply chain environment with supply disruption risk.

5.2. Comparison of Different Strategy Models

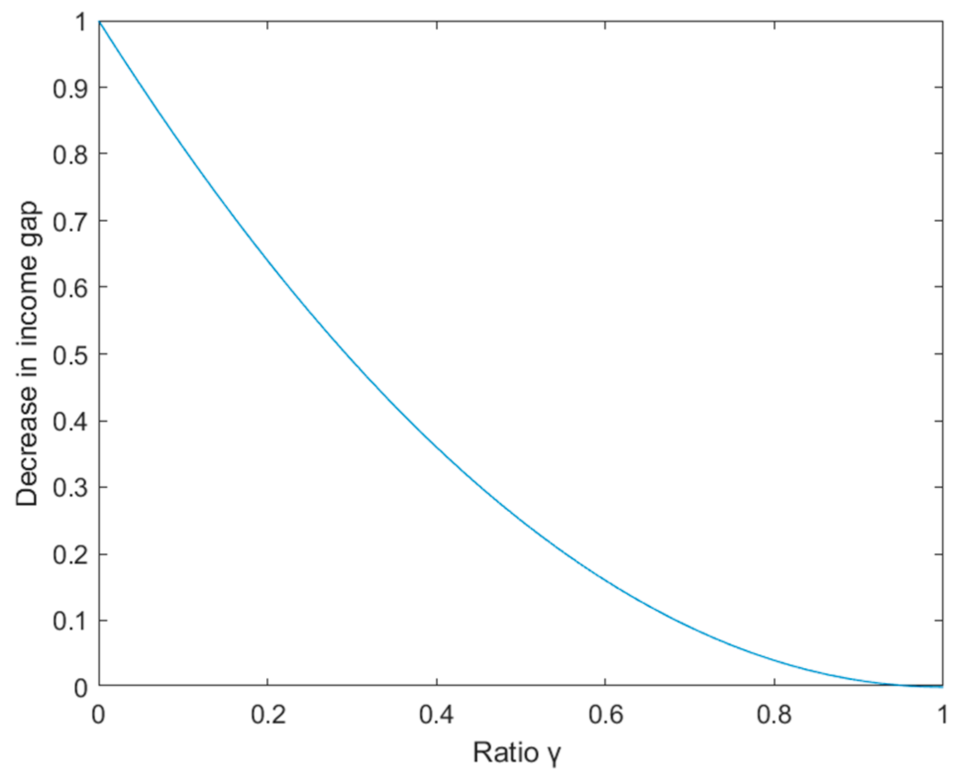
Comparing the supply recovery capability of the supply chain under different values γ when adopting different risk-coping strategies can better evaluate the impact of adopting this strategy on the supply chain resilience. In order to more intuitively reflect the characteristics of the model and the ratio relationship between q 0 * and Q * , Q * is normalized to 1.
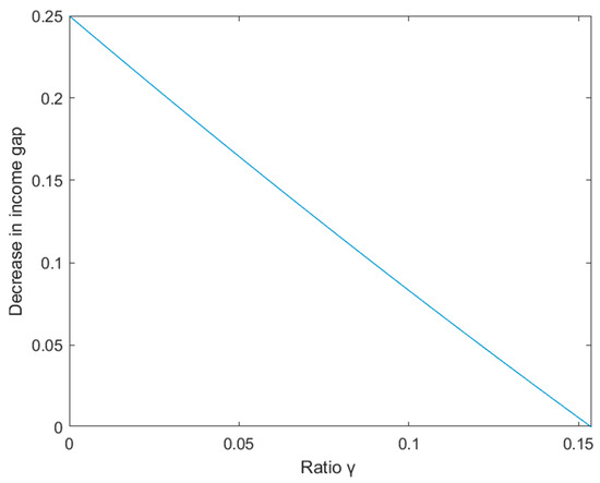
As shown in Figure 16, when 0 < γ 2 13 , the emergency supplier strategy is adopted, as the ratio of q 0 * and Q * increases, the decrease in the manufacturer’s profit when the supply interruption occurs compared to the baseline model continuously decreases, and the supply chain’s risk tolerance capacity increases. This demonstrates the positive impact of the emergency supplier strategy on the supply chain’s resilience. Additionally, it is observed that as the ratio increases, the supply chain’s ability to recover from disruptions improves, indicating the effectiveness of the risk response strategy in enhancing the overall robustness of the supply chain. The normalized Q * allows for a clear comparison of the impact of different strategies on the supply chain’s ability to withstand and recover from disruption, providing valuable insights for decision-makers in selecting the most effective risk-coping strategy to ensure the sustainability and resilience of the supply chain.
When 1 β 2 β γ 1, the manufacturer’s profit difference before and after the supply interruption is greater than zero when the penalty strategy is adopted.
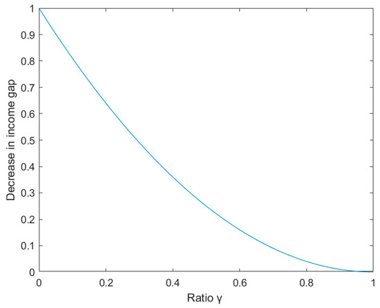
As shown in Figure 17, when 0 < γ 1 , the strategic investment strategy is adopted, and with the increase in the ratio between q 0 * and Q * the decrease in the manufacturer’s profit compared to the benchmark model when the supply interruption occurs continues to decrease, thus strengthening the risk tolerance of the supply chain. This indicates that strategic investment can effectively mitigate the negative impact of supply chain disruptions on manufacturer profit.
The comparison of supply chain resilience to supply disruption risk under different values of γ, adopting emergency supplier mechanism and strategic investment mechanism, is shown in Figure 18. When 0 < γ 2 13 , the supply chain has higher resilience to supply disruption risk when adopting the strategic investment strategy. This suggests that under certain conditions, investing in strategic measures can enhance the supply chain’s ability to tolerate supply disruption. Therefore, companies should consider the trade-offs between emergency suppliers and strategic investment mechanisms based on the value of γ to effectively manage supply chain risk.

6. Conclusions

In the operation process of the supply chain, there are many emergency situations that cause the supply chain to face the risk of supply interruption. At the same time, due to the different production recovery capabilities of the supplier, the degree of interruption risk presented by the supply chain varies when encountering the same unexpected event. In order to better cope with supply interruption with different risk characteristics, this paper constructs a secondary supply chain consisting of one supplier and one manufacturer and studies the risk tolerance and supply recovery ability of the supply chain when three risk coping strategies are adopted, namely the default penalty mechanism, emergency supplier mechanism, and strategic investment mechanism to solve the problem of strategy selection under different levels of supply interruption risk, thereby improving the resilience of the supply chain. Among them, supply chain resilience is reflected by the supply chain’s risk tolerance and supply recovery capability from supply interruption risk. We construct a benchmark model of the manufacturer not adopting a risk coping strategy, a risk coping strategy model based on a default penalty mechanism, a risk coping strategy model based on an emergency supplier mechanism, and a risk coping strategy model based on a strategic investment mechanism to maximize the profit of the supplier and manufacturer and risk tolerance of supply chain after supply interruption. That is, the difference between the manufacturer’s profit when there is no supply interruption and when there is supply interruption is minimized. We calculate the optimal values of each decision variable, and the risk-coping strategy models are verified to have better tolerance for supply interruption risk than the benchmark model. Furthermore, comparative analyses were conducted on various models to investigate their role in enhancing supply chain resilience. Finally, the parameters were assigned, and an example analysis was conducted to validate the model analysis results and demonstrate the changes in risk tolerance at different parameter levels.
The research results of this study indicate that when the maximum quantity of products that the supplier can provide does not exceed 2 13 times the contracted procurement quantity, the interruption risk characteristic of the supply chain is high risk. Adopting the strategic investment mechanism and emergency supplier mechanism can improve the supply interruption risk tolerance and supply recovery ability of the supply chain, resulting in an increase in the manufacturer’s profit compared with the situation where no coping strategy is adopted and the manufacturer’s production recovery ability is improved. Moreover, when adopting a strategic investment mechanism, the supply chain’s risk tolerance and supply recovery ability are better than the emergency supplier mechanism, which can achieve stronger supply chain resilience. When the maximum quantity of products that the supplier can provide exceeds 1 β 2 β times the agreed purchase quantity in the contract ( β is the ratio of the supplier’s unit production cost to purchase price and 1 β 2 β is a value greater than 0.5), the risk characteristic of supply interruption presents as low risk. Adopting strategic investment mechanisms and penalty mechanisms can improve the supply interruption risk tolerance and supply recovery ability of the supply chain. Among them, when adopting a penalty mechanism, the manufacturer can gain stronger risk tolerance, but at the cost of sacrificing the interests of the supplier. When adopting an investment mechanism, stronger supply recovery capability can be obtained, and the supplier can cooperate with the manufacturer to supply. When the maximum quantity of products that the supplier can provide is 2 13 times higher than the contracted procurement quantity and 1 β 2 β times lower than the contracted procurement quantity, the risk characteristic of supply interruption presents as medium risk. Strategic investment mechanisms can be adopted to enhance the supply chain’s risk tolerance and supply recovery capacity, enabling it to achieve stronger supply chain resilience. Adopting a strategic investment mechanism can enhance supply chain resilience under any risk characteristic to achieve mutual benefit and risk sharing between the supplier and manufacturer.

6.1. Managerial Insights

Some scholars have studied the emergency supplier mechanism from the perspective of production capacity, believing that when the main supplier has low production capacity, it is not suitable to be the main supplier but should be used as a backup supplier [29]. For the study of strategic investment mechanisms, some scholars believe that suppliers should accept investment when their reliability is low and not invest in them when their reliability is high [33]. And this article, from the perspective of supply chain interruption characteristics, classifies the applicability of the three mechanisms and believes that different risk coping mechanisms are applicable to different supply chains under different supply interruption risk characteristics. Therefore, when making procurement decisions, the manufacturer needs to reasonably evaluate the risk characteristics of their own supply chain, as well as their preference for the quantity and return of supply recovery in the event of supply interruption, in order to choose different risk coping mechanisms which are suitable for themselves. When suppliers face the risk of supply interruption, all members of the supply chain will be affected [35]. By adopting the strategic investment mechanism, the manufacturer and supplier establish a good cooperative relationship, which can better maintain the sustainability of the supply chain. And establishing a good relationship between the manufacturer and supplier can ensure sustainable development and sustained product supply in the supply chain, thereby maintaining the healthy development of the consumer market and maintaining social stability.

6.2. Limitations and Future Research

This paper has some limitations. Firstly, only three highly representative mechanisms for coping with supply interruption risk are considered. Secondly, the cost considered is relatively single. Thirdly, we only consider the situation where the unit penalty in the penalty mechanism does not exceed the procurement cost. However, this article innovates from the perspective of risk characteristics of the supply chain. In the future, we will consider more factors and integrate more advanced improvement mechanisms so that we can make more contributions to the sustainability of the supply chain. In addition, we will also explore the combined application of several mechanisms and their effects on supply chain resilience.

Author Contributions

Conceptualization, G.J. and W.H.; methodology, G.J. and W.H.; software, G.J. and W.H.; writing—original draft, G.J. and W.H.; writing—review and editing, G.J. and W.H. All authors have read and agreed to the published version of the manuscript.

Funding

This research was funded by the National Natural Science Foundation of China (NSFC) (Project nos. 71871197 and 71872158).

Institutional Review Board Statement

Not applicable.

Informed Consent Statement

Not applicable.

Data Availability Statement

Data is contained within the article.

Conflicts of Interest

The authors declare no conflict of interest.

References

  1. Momenitabar, M.; Dehdari Ebrahimi, Z.; Arani, M.; Mattson, J.; Ghasemi, P. Designing a sustainable closed-loop supply chain network considering lateral resupply and backup suppliers using fuzzy inference system. Environ. Dev. Sustain. 2022; Epub ahead of printing. [Google Scholar] [CrossRef] [PubMed]
  2. Lu, Y. Analysis of China’s Foreign Trade Situation under the Obstruction of Global Supply Chain. People Trib. 2022, 1, 66–77. Available online: https://d.wanfangdata.com.cn/periodical/rmlt202201015 (accessed on 17 January 2024).
  3. Salah, A.; Çağlar, D.; Zoubi, K. The Impact of Production and Operations Management Practices in Improving Organizational Performance:The Mediating Role of Supply Chain Integration. Sustainability 2023, 15, 15140. [Google Scholar] [CrossRef]
  4. Tan, B.; Zhu, Z.; Jiang, P.; Wang, X. Modeling Multi-Generation Product Diffusion in the Context of Dual-Brand Competition and Sustainable Improvement. Sustainability 2023, 15, 12920. [Google Scholar] [CrossRef]
  5. Kong, J.; Li, F. Research on Manufacturers’ Response Strategies under the Risk of Human Supply Interruption. J. Univ. Shanghai Sci. Technol. 2021, 43, 409–420. [Google Scholar] [CrossRef]
  6. Peron, M.; Sgarbossa, F.; Ivanov, D.; Dolgui, A. Impact of Additive Manufacturing on Supply Chain Resilience during COVID-19 Pandemic. In Supply Network Dynamics and Control; Springer: Berlin/Heidelberg, Germany, 2022; Volume 20. [Google Scholar] [CrossRef]
  7. Zhao, L.; Ye, X. PPE Supply Chain Risk Managementunder Under Pandemic COVID-19: A Case Study of Company WK. Supply Chain Manag. 2022, 3, 38–55. [Google Scholar] [CrossRef]
  8. Yan, F.; Liang, G.-Q.; Liu, X.; Nie, L. Supply Chain Conntract Considering Supplier’s Quality Investment under Fairness Preference. Oper. Res. Manag. Sci. 2018, 27, 50–58. [Google Scholar] [CrossRef]
  9. Hu, H.; Cao, Y.; Wu, K. Research on dynamic purchase strategies of supply chain under multiple risks of disruption and quality. J. Ind. Eng. Eng. 2024, 2, 1–15. Available online: https://kns.cnki.net/kcms/detail/33.1136.N.20231024.1513.023.html (accessed on 17 January 2024).
  10. Sun, H.; Li, Z.; Zhang, X. Research on the decisions of loan assistance considering backup sourcingunder supply disruption. J. Shanghai Univ. (Nat. Sci. Ed.) 2022, 28, 921–931. Available online: https://www.journal.shu.edu.cn/CN/10.12066/j.issn.1007-2861.2453 (accessed on 17 January 2024).
  11. Lin, B.; Wang, S. Mechanism analysis of the influence of oil price uncertainty on strategic investment of renewable energy enterprises. Int. J. Finance Econ. 2022, 28, 4176–4193. [Google Scholar] [CrossRef]
  12. Li, H.; Yang, J.; Xiang, Z. A Fuzzy Linguistic Multi-Criteria Decision-Making Approach to Assess Emergency Suppliers MT. Sustainability 2022, 14, 13114. [Google Scholar] [CrossRef]
  13. Wang, W.; Han, Y.; Wang, M.; He, Y. Research on fair residential critical peak price: Based on a price penalty mechanism for high-electricity consumers. Appl. Energy 2023, 351, 121892. [Google Scholar] [CrossRef]
  14. Tong, X. Practical Guide to Supplier Management for Small and Medium sized Enterprises; Chemical Industry Press: Beijing, China, 2018. [Google Scholar]
  15. Liu, R.; Lei, L. Practical Supply Chain Risk Management: Procurement Risk+Supplier Risk+Quality Risk+Technical Risk+Logistics Risk+Contract Risk Identification and Control; Posts & Telecom Press: Beijing, China, 2021. [Google Scholar]
  16. Guizhou Power Grid Materials Co., Ltd. Supply Chain Risk Management: Guidelines for System Construction, Operation, and Evaluation; Posts & Telecom Press: Beijing, China, 2022. [Google Scholar]
  17. Jing, Y.; Liu, Q.; Zhou, L. Research on Manufacturers’ Procurement Strategies Considering Supply Interruption Risk and Consumer Preference under the Impact of Sudden Events. Chin. J. Manag. Sci. 2023, 1–16. [Google Scholar] [CrossRef]
  18. He, B.; Zhang, X. Analysis of Outsourcing and Pricing Decisions Under Supply Disruption. Oper. Res. Manag. Sci. 2015, 24, 104–110. Available online: https://d.wanfangdata.com.cn/periodical/ycygl201505014 (accessed on 17 January 2024).
  19. Zhang, B.; Zhang, H.; Wang, X. Procurement and Pricing Decisions in Dual-Sourcing Supply Chain with Buyer’s Investment. Chin. J. Manag. Sci. 2021, 29, 104–114. [Google Scholar] [CrossRef]
  20. Luo, J. Dual source procurement and supplier pricing decision-making based on purchaser investment. Stat. Decis 2020, 36, 170–173. [Google Scholar] [CrossRef]
  21. Li, G.; Li, X.; Liu, M. Inducing Supplier Backup via manufacturer Information Sharing under Supply disruption Risk. Comput. Ind. Eng. 2023, 176, 108914. [Google Scholar] [CrossRef]
  22. Yang, Y.; Peng, C.; Yang, Y.; Wang, Y. Research on Supply Chain Recovery Strategies under Interruption Risk. J. Syst. Simul. 2021, 33, 2771–2781. [Google Scholar] [CrossRef]
  23. Hu, H.; Guo, S.; Qin, Y.; Lin, W. Two-stage stochastic programming model and algorithm for mitigating supply disruption risk on aircraft manufacturing supply chain network design. Comput. Ind. Eng. 2023, 175, 108880. [Google Scholar] [CrossRef]
  24. Wang, Y.; Gao, Y.; Teng, C. Literature Review and Research Prospects of Supply Chain Resilience under Distuption. Manag. Rev. 2017, 29, 204–216. [Google Scholar] [CrossRef]
  25. Um, J.; Han, N. Understanding the relationships between global supply chain risk and supply chain resilience: The role of mitigating strategies. Supply Chain Manag. 2020, 26, 240–255. [Google Scholar] [CrossRef]
  26. Kong, F.; Li, J. The promotion strategy of supply chain flexibility based on deep belief network. Chin. J. Manag. Sci. 2018, 26, 152–159. [Google Scholar] [CrossRef]
  27. Wang, Q.; Zhou, H.; Zhao, X. The role of supply chain diversification in mitigating the negative effects of supply chain disruptions in COVID-19. Int. J. Oper. Prod. Manag. 2023, 44, 99–132. [Google Scholar] [CrossRef]
  28. Tang, S.Y.; Kouvelis, P. Supplier Diversification Strategies in the Presence of Yield Uncertainty and Buyer Competition. Manuf. Serv. Oper. Manag. 2011, 13, 439–451. [Google Scholar] [CrossRef]
  29. Zeng, N. Dual Source Decisions with Supply Risk and Capacity Constraint. Manag. Rev. 2021, 33, 294–305. [Google Scholar] [CrossRef]
  30. Pun, H. Supplier selection of a critical component when the production process can be improved. Int. J. Prod. Econ. 2014, 154, 127–135. [Google Scholar] [CrossRef]
  31. Li, Y.; Zhen, X.; Qi, X.; Cai, G.G. Penalty and financial assistance in a supply chain with supply disruption. Omega 2016, 61, 167–181. [Google Scholar] [CrossRef]
  32. Zhu, C.; Ji, J. The Effect of Supplier Risk on Firms with Joint Ordering and Reliability Improvement Strategies. Manag. Rev. 2013, 25, 170–176. [Google Scholar] [CrossRef]
  33. Yang, R.; Yang, X. Research on Order Competition Strategy of Supplier Considering Disruption Risk in Supply Chain Environment. Mod. Manag. Sci. 2021, 5, 52–62. Available online: https://d.wanfangdata.com.cn/periodical/xdglkx202105007 (accessed on 17 January 2024).
  34. Wang, D.; Qu, G. Research on Emergency Decision of Logistics Service Supply Chain Considering Data Empowerment and Equity Concerns. J. Syst. Sci. Math. Sci. 2023, 43, 1295–1313. Available online: https://d.wanfangdata.com.cn/periodical/xtkxysx-zw202305012 (accessed on 17 January 2024).
  35. Wang, W. A Review of the Concept and Influencing Factors of Supply Chain Resilience. Logist. Eng. Manag. 2021, 43, 64+73–77. Available online: https://d.wanfangdata.com.cn/periodical/wlgcygl202109018 (accessed on 17 January 2024).
Figure 1. Thinking map.
Figure 1. Thinking map.
Sustainability 16 00874 g001
Figure 2. The supply chain structure of the benchmark model.
Figure 2. The supply chain structure of the benchmark model.
Sustainability 16 00874 g002
Figure 3. Risk levels classification.
Figure 3. Risk levels classification.
Sustainability 16 00874 g003
Figure 4. Supply chain structure of the emergency supplier mechanism.
Figure 4. Supply chain structure of the emergency supplier mechanism.
Sustainability 16 00874 g004
Figure 5. The sequence of decision-making.
Figure 5. The sequence of decision-making.
Sustainability 16 00874 g005
Figure 6. Emergency mechanism usage interval.
Figure 6. Emergency mechanism usage interval.
Sustainability 16 00874 g006
Figure 7. Comparison of risk tolerance of applicable strategies with different risk levels.
Figure 7. Comparison of risk tolerance of applicable strategies with different risk levels.
Sustainability 16 00874 g007
Figure 8. Supply recovery capacity under the penalty mechanism vs. the strategic investment mechanism in the event of supply disruption.
Figure 8. Supply recovery capacity under the penalty mechanism vs. the strategic investment mechanism in the event of supply disruption.
Sustainability 16 00874 g008
Figure 9. Supply recovery capacity under the investment mechanism vs. the emergency supplier mechanism in the event of a supply disruption.
Figure 9. Supply recovery capacity under the investment mechanism vs. the emergency supplier mechanism in the event of a supply disruption.
Sustainability 16 00874 g009
Figure 10. Comparison of the supply recovery capacity of applicable strategies with different risk levels.
Figure 10. Comparison of the supply recovery capacity of applicable strategies with different risk levels.
Sustainability 16 00874 g010
Figure 11. Comparison of the supply chain resilience with different risk levels and applicable strategies.
Figure 11. Comparison of the supply chain resilience with different risk levels and applicable strategies.
Sustainability 16 00874 g011
Figure 12. The impact of unit penalty e on supply.
Figure 12. The impact of unit penalty e on supply.
Sustainability 16 00874 g012
Figure 13. The impact of unit penalty e on Y1.
Figure 13. The impact of unit penalty e on Y1.
Sustainability 16 00874 g013
Figure 14. The impact of investment coefficient α on Y3.
Figure 14. The impact of investment coefficient α on Y3.
Sustainability 16 00874 g014
Figure 15. Increase in expected return Em under different probabilities θ.
Figure 15. Increase in expected return Em under different probabilities θ.
Sustainability 16 00874 g015
Figure 16. The impact of γ on Z02.
Figure 16. The impact of γ on Z02.
Sustainability 16 00874 g016
Figure 17. The impact of γ on Z03.
Figure 17. The impact of γ on Z03.
Sustainability 16 00874 g017
Figure 18. Comparison of impacts of γ on Z02 or Z03.
Figure 18. Comparison of impacts of γ on Z02 or Z03.
Sustainability 16 00874 g018
Table 1. Parameters definition.
Table 1. Parameters definition.
SymbolParameters Definition
c0Unit production cost of the supplier in the absence of supply interruption
c1Unit production cost of the supplier after supply interruption
c2Unit production cost of the emergency supplier
kThe supplier’s productivity recovery coefficient after supply interruption
tThe agreed contract period between the supplier and the downstream manufacturer
w1The manufacturer’s unit purchase price for the supplier
w2The manufacturer’s unit purchase price for the emergency supplier
θThe supplier’s probability of no supply interruption
DTotal demand for the manufacturer’s downstream market
QWhen there is no supply interruption, the manufacturer’s purchase quantity from the supplier is the purchase quantity agreed by the two parties’ purchase contract
qiIn the event of supply interruption, the total supply of the supplier under the model appears in order, i = 0, 1, 2, 3
qeIn the event of supply interruption, the total supply of the emergency supplier
eUnit penalty for the shortage of the supplier in the event of supply interruption as agreed in the contract
αThe investment coefficient of the manufacturer in cooperation with the supplier, 0 < α < 1
Us1The supplier’s revenue function
Us2The emergency supplier’s revenue function
UmiRevenue function of the manufacturer without supply interruption
UbiRevenue function of the manufacturer with supply interruption
UmeThe revenue function that the manufacturer receives from the emergency supplier
EmThe manufacturer’s expected revenue function
YiThe difference between the manufacturer’s revenue without supply interruption and that with supply interruption
TThe time to continue to cooperate with the original supplier after the interruption occurs
γSupply interruption risk characteristic factor
βCost rate, the ratio of the supplier’s unit production cost to its wholesale price, 0 < β < 1
Table 2. Parameter settings.
Table 2. Parameter settings.
Parameter w 1 k t D T β
Value100.6510010000.5
Disclaimer/Publisher’s Note: The statements, opinions and data contained in all publications are solely those of the individual author(s) and contributor(s) and not of MDPI and/or the editor(s). MDPI and/or the editor(s) disclaim responsibility for any injury to people or property resulting from any ideas, methods, instructions or products referred to in the content.

Share and Cite

MDPI and ACS Style

Ji, G.; Hong, W. Research on the Manufacturer’s Strategies under Different Supply Interruption Risk Based on Supply Chain Resilience. Sustainability 2024, 16, 874. https://doi.org/10.3390/su16020874

AMA Style

Ji G, Hong W. Research on the Manufacturer’s Strategies under Different Supply Interruption Risk Based on Supply Chain Resilience. Sustainability. 2024; 16(2):874. https://doi.org/10.3390/su16020874

Chicago/Turabian Style

Ji, Guojun, and Wen Hong. 2024. "Research on the Manufacturer’s Strategies under Different Supply Interruption Risk Based on Supply Chain Resilience" Sustainability 16, no. 2: 874. https://doi.org/10.3390/su16020874

APA Style

Ji, G., & Hong, W. (2024). Research on the Manufacturer’s Strategies under Different Supply Interruption Risk Based on Supply Chain Resilience. Sustainability, 16(2), 874. https://doi.org/10.3390/su16020874

Note that from the first issue of 2016, this journal uses article numbers instead of page numbers. See further details here.

Article Metrics

Back to TopTop