Abstract
Over the past decade, there has been significant growth in the literature addressing risk issues associated with Public–Private Partnerships (PPPs). However, few studies have attempted to comprehensively map and visualize research in this domain. This study aims to fill this gap through a systematic literature review conducted in four stages, utilizing knowledge mapping analysis. More than 400 peer-reviewed articles published between 1990 and September 2023 were examined, making this study the first to analyze such a substantial sample of papers in this field. The research identifies three distinct phases of growth trends in PPP risk management studies. To minimize arbitrariness and subjectivity in analyzing research focuses, this study employed a scientometric approach using VOSviewer software (version 1.6.19), which provides insights into the current state and trends of research on PPP risk management, including high-frequency keywords, contributions of core authors, and distribution across countries, regions, institutions, and journals. In addition to the scientometric analysis, a qualitative review identified six primary research interests, various research perspectives, and diverse methodologies present within the literature. Based on these findings, this study culminates in the development of a conceptual model for risk management in PPPs, offering a structured framework for future research and practical application. This study contributes to the literature by providing the first large-scale, comprehensive mapping and analysis of PPP risk management research, presenting a novel conceptual model that connects theoretical insights with practical implications, and highlighting key areas for future exploration.
1. Introduction
Public–Private Partnerships (PPPs) are broadly defined as cooperative arrangements between public and private entities that share resources, risks, responsibilities, and rewards to achieve mutual social, economic, or environmental objectives [1,2]. This approach serves as a crucial procurement strategy aimed at delivering public assets or services more efficiently through contractual relationships [3,4]. In the implementation of PPP projects, a wide variety of types, structures, solutions, and strategies exist [5]. Based on the extent of private sector involvement, PPP projects can be categorized into several types, including Build–Operate–Transfer (BOT), Design–Build–Finance–Operate (DBFO), Build–Own–Operate–Transfer (BOOT), and Build–Own–Operate (BOO), among others [1,6]. The application of these models can vary significantly from country to country. Despite the diverse development of PPP types across different nations, several core elements remain consistent: (1) the involvement of two or more participants, including at least one public sector entity; (2) an enduring and relational partnership; (3) contributions of skills, knowledge, or other resources; (4) shared responsibilities and risks among the participants; and (5) a framework contract that ensures continuity and supports the partnership [6].
The PPP model is increasingly being adopted worldwide [7], establishing itself as a pivotal tool for delivering modern, sustainable, and reliable infrastructure and services to a broader population [8]. It offers numerous advantages to the public and private sectors, as well as other stakeholders [1]. For instance, public governments can leverage private investment and expertise to provide high-quality facilities and services while sharing risks and responsibilities [1,9,10]. However, unlike straightforward construction projects, PPP projects involve a higher degree of complexity and risk. This complexity arises from the involvement of multiple stakeholders, intricate contract structures, substantial financial investments, extended franchise periods, and cumbersome operational procedures [1,11,12,13,14]. In addition to the typical risks associated with general projects, PPP projects exhibit unique characteristics such as diversity, complexity, varying stages, and a dynamic nature [11].
Lu and Lu define risk as the possibility of adverse outcomes [15]. Essentially, risk pertains to the consequences of uncertainty [16]. It typically encompasses two fundamental components: the likelihood of occurrence and the impact on objectives. The consequences of risk can manifest as either opportunities or threats, potentially resulting in a loss of the desired outcome [17]. In the context of projects, risk is primarily perceived as a potential threat that can lead to project loss if risk events materialize or as a negative factor that may affect the entire project process. Given that every project is exposed to various risks, these can lead to cost overruns, schedule delays, or even project failure [18]. Risks are inherent to all projects [19]. In this regard, systematic risk management (RM) is essential for achieving project objectives and ensuring successful outcomes [1,8,20].
Systematic risk management generally involves three main steps: (1) risk identification, which entails recognizing the risks that could potentially affect the project; (2) risk assessment, which involves evaluating both the likelihood of these risks occurring and their potential impact on the project; and (3) risk response, which includes developing strategies to address the identified risks [1,17]. In the context of PPP projects, risks and responsibilities are shared between the public sector and private partners [21]. Consequently, considerable attention must also be given to risk allocation. A fair and reasonable risk allocation scheme facilitates smooth contract negotiations and helps minimize disputes during the concession period [22].
Given the critical role of risk management in PPP development, research papers on this topic are essential for both researchers and practitioners [23]. Consequently, a comprehensive literature map that encompasses a wide range of publications on risk management in PPPs is invaluable. It enables a swift and thorough understanding of progress and developments in the field, highlights existing gaps, and identifies potential areas for future research.
2. Literature Review
The rapid expansion of PPP applications, coupled with their unique risk characteristics, has resulted in a significant surge in research interest over the past two decades. This trend has led to a marked increase in the number of published articles, as well as a diversification of research topics, domains, and methodologies [24].
Le et al. conducted a qualitative analysis of 72 relevant articles using NVivo software, identifying 86 unique risks associated with transportation PPP projects. These risks were classified according to the phase of the project lifecycle in which they are likely to occur [8]. Akomea-Frimpong et al. performed a systematic analysis of 49 relevant publications retrieved from the Scopus search engine, classifying and assessing the financial risks of PPP projects using techniques such as Monte Carlo simulation (MCS), Net Present Value (NPV), and Internal Rate of Return (IRR). They proposed a series of measures to mitigate the financial risks associated with PPP projects [25]. Rybnicek et al. analyzed 159 articles published in international journals, identifying eight major risk factors in PPPs. Their analysis provided a cross-sectoral understanding of risks in PPPs and connected the research findings with the current risk management framework [1].
Tallaki and Bracci conducted a systematic literature review of publications from 1999 to 2018, focusing on risk and risk management in PPPs. They identified six emerging themes: risk definition and types; value for money (VFM) and risk; risk sharing, allocation, and transfer; financial risks; the contractualization and renegotiation of risk; and risk management and governance [14]. Similarly, Rasheed et al. employed a PRISMA flowchart to provide a comprehensive overview of research concerning risk identification, assessment, and allocation in PPPs from 1996 to 2021. Their findings indicated a shift in focus from overall risk identification and assessment to a more detailed analysis of individual risks [18].
Research on RM-PPP has been highly productive, yielding significant contributions from each study. However, many existing studies depend on subjective judgments to evaluate the current state and trends in the field, often with a limited scope of literature. To address potential misunderstandings and misinterpretations, an objective review of the scientific literature on PPP is essential for accurately assessing the current state of research and identifying emerging trends [24]. This study aims to provide an objective review of the literature on PPP by utilizing bibliometric analysis, followed by science mapping methods as outlined by Tijssen and van Raan [26] and Cobo et al. [27]. Based on the analysis results, a conceptual model has been developed. Bibliometric analysis offers an objective and quantitative examination of bibliographic material, serving as a valuable tool for organizing information within a specific field. To date, limited reviews have comprehensively linked risk management in PPP across various industries and sectors using a holistic approach that integrates bibliometric analysis, science mapping, and qualitative analysis. This gap represents a significant and underexplored research opportunity, particularly given the ongoing expansion and increasing sophistication of the PPP market across different jurisdictions and sectors [14,28].
Developing such a model would be valuable for both the research community and practical applications [23,29]. To address this gap, the study focuses on three key objectives:
- (1)
- To examine publication trends in RM-PPP through a bibliometric analysis of existing research, focusing on the annual output within the RM-PPP field;
- (2)
- To investigate the main contributions of RM-PPP by employing science mapping techniques on a selected literature sample, which includes analyzing and summarizing keywords, leading scholars, countries/regions, institutions, and journal distributions;
- (3)
- To develop a conceptual model that combines risk management with the foundational aspects of PPPs, offering insights to guide future RM-PPP research and enhance current practices.
This study is expected to illuminate key research topics and future directions, thereby advancing the development of RM-PPP. Following this section, Section 3 will present the research methodology, detailing the research design and instruments employed to achieve the research objectives. This will be followed by a comprehensive analysis of the results. Finally, the paper will discuss and conclude with the proposed conceptual model, a summary of research contributions, and suggestions for future research directions.
3. Methodology
The intent of this study is to develop a conceptual model for RM-PPP. To ensure the results of this study are reliable and valid, a bibliometric analysis combined with science mapping was implemented as the foundation for visualizing the up-to-date knowledge on RM-PPP. By minimizing the subjectivity often associated with such studies, bibliometric analysis offers an objective and quantitative examination of bibliographic material, making it a valuable tool for organizing information within a specific field [30,31]. Science mapping functions as a bibliometric method for examining and extracting insights from scientific output [32]. The framework of this study is illustrated in Figure 1, and the overall flow is divided into four distinct stages.
Figure 1.
Research framework of this study.
3.1. Stage 1: Searching and Selecting Articles
In the first stage, relevant articles were searched and selected using electronic databases. In this review, the Scopus engine was chosen as the main source of information to access a wealth of specialized and influential literature. Compared to other databases, such as Web of Science and Google Scholar, Scopus offers the largest collection of peer-reviewed abstracts and citations, and it has published the most articles with high reliability. Moreover, Scopus provides broader coverage than both PubMed and Web of Science. Furthermore, Scopus has been the most commonly used database for previous review articles in the field of project management and risk management in construction [8,19,23,33].
After determining the database, keywords were developed based on the research aim and questions. In this review, comprehensive keywords used to search for target articles included “public private partnership”, “public-private partnerships”, “build operate transfer”, “build-operate-transfer”, “private finance initiative”, “transfer operate transfer”, “build own operate”, “build own operate transfer”, “build transfer operate”, “reconstruct operate transfer”, “PFI”, “PPP”, and “BOT.” Given that this study aims to discuss the risk issues associated with PPP projects, the term “risk” was also included in the title. Ultimately, a total of 757 articles were retrieved using the specified search terms at this stage. Following the initial sampling, document classification was refined through a primary screening phase. The subject areas were limited to “Business, Management, and Accounting”, “Engineering”, “Social Science”, “Environmental Science”, “Economics, Econometrics, and Finance”, “Decision Sciences”, and “Energy”. Only English-language journal articles were included in this study, while reviews, books, editorials, and conference proceedings were excluded. At the conclusion of this process, 422 records were selected for further analysis.
3.2. Stage 2: Visual Inspection
Despite the search criteria implemented in Stage 1, some irrelevant publications may still appear in the results—those that match the keywords but do not address risk issues in PPP projects. Therefore, in this stage, the filtering process was refined by closely examining the titles and abstracts of the selected papers. All duplicates were removed, and irrelevant articles were excluded. This process resulted in a total of 416 papers containing high-quality content for subsequent analysis. The final distribution of papers related to RM-PPP in the Scopus database is shown in Figure 2. It is evident that the development of risk management research in PPPs can be divided into three distinct stages. The first is the initial stage from 1990 to 2001. During this period, research related to RM-PPP was relatively sparse, which can be attributed to the fact that the concept of PPP was just emerging, with its implementation limited to a few developed countries and regions. Research on PPP was in its early exploratory phase. The second stage is the growth phase from 2002 to 2016. In this period, there was a general upward trend in RM-PPP research, although the development was not entirely stable. For instance, in 2004, only two papers related to risk management were published, with noticeable declines in publication numbers between 2005–2007 and 2012–2014. The third stage is the exponential growth phase from 2017 to the present. Since 2017, the growth in research has been nearly exponential, indicating a significant increase in academic interest in RM-PPP. This trend suggests that RM-PPP is an important and evolving research area that continues to garner attention and is likely to see further development. These findings highlight the increasing academic awareness of risk issues in the PPP field and underscore the ongoing importance of RM-PPP as a research topic.
Figure 2.
Number of papers published yearly and cumulative from 1990 to 4 September 2023.
3.3. Stage 3: Bibliometric Analysis and Visualization
To analyze and provide a science mapping of the selected articles, VOSviewer software was employed to visualize the current state of risk management in PPP projects. Developed by Leiden University in the Netherlands, VOSviewer is a specialized computer program designed for creating, displaying, and investigating bibliometric networks [34,35]. This software is capable of analyzing various types of textual data and generating structured maps in several formats, including label view, density view, cluster density view, and scatter view [36,37]. VOSviewer is particularly useful for examining a large volume of items in detail, allowing for comprehensive analysis and visualization of bibliometric data [37].
In recent years, VOSviewer has gained widespread recognition used as a scientometric analysis tool due to its capacity to deliver more objective and reliable analyses [38,39]. It is also applied in the field of project management [3,38]. In this research, VOSviewer was utilized to map the collaboration networks of keywords, authors, countries or regions, affiliations, and journal co-citations. Following the bibliometric analysis and science mapping, a qualitative review was conducted to summarize the current research focus areas in risk management related to PPPs. This process provided a comprehensive understanding of the primary research trends within the PPP domain and facilitated the identification of prevalent issues and gaps in the field.
3.4. Stage 4: Synthesizing
Finally, by synthesizing the results of the bibliometric and qualitative analyses, a conceptual model is proposed to help guide future research on the RM-PPP topic.
4. Results
4.1. Science Mapping Analysis
4.1.1. Co-Occurrence Network of Keywords
Keywords serve as fundamental elements of a paper, offering a concise representation of the topic within the literature [3]. Analyzing frequently occurring keywords is a common method for identifying trending themes within a research domain [40]. A cluster of keywords provides insight into the knowledge landscape by illustrating patterns, connections, and the intellectual structure of the research field. In this study, 416 articles published between 1990 and 2023 were analyzed, resulting in a total of 1510 extracted keywords. Among these, 96 keywords had a frequency greater than five. Common keywords such as “public-private partnership”, “PPP”, “project”, and “BOT” were excluded from the analysis as they represent core themes and are not the focus of this study. Additionally, keywords with similar meanings, such as “risk” and “risk factors” or “fuzzy set” and “fuzzy set theory” were consolidated. Keywords unrelated to the subject matter, such as “article” and “selection”, were also removed. After these adjustments, 61 high-frequency keywords remained. The network of co-occurring keywords was visualized using VOSviewer software, as illustrated in Figure 3. Based on the analysis, these 61 keywords were grouped into six clusters.
Figure 3.
Network mapping of co-occurrence of keywords.
- (1)
- Risk allocation. Cluster #1, marked in cyan, focuses on risk allocation, risk identification, and critical success factors related to infrastructure projects. As illustrated in Figure 3, “risk allocation” emerges as a prominent topic within PPP research. The PPP model has gained prominence as a widely utilized mechanism in both developed and developing nations to bridge financial gaps and significantly assist governments in advancing infrastructure development [41]. This cooperative framework hinges on the effective sharing of risks between the public and private sectors [42]. Zhang et al. emphasized that successful risk allocation is vital for the progression of PPP projects [43]. Given the central role of risk allocation in PPPs, it is unsurprising that it has become a key area of research. The keywords “risk allocation” and “critical success factors” often appear together in studies, as appropriate risk allocation is frequently identified as a critical success factor for the successful implementation of PPP projects [44,45,46]. This indicates a strong correlation between these two concepts.
- (2)
- Risk management. Cluster #2, marked in blue, addresses topics such as risk management, value for money, sustainability, financial aspects, and procurement. Inadequate risk management is a major cause of distress or failure in PPP projects [47]. Consequently, effective risk management is therefore crucial [48] and has garnered substantial attention in the literature. Beyond technical aspects, there is an increasing emphasis on the managerial aspects of risk management [49].The keywords “value for money” and “risk management” are often discussed together due to their close relationship. “Value for money” refers to the optimal combination of whole-life costs, benefits, risks, and quality to fulfill user requirements and achieve the best outcome at the lowest price [50]. This concept is a critical criterion for the adoption of PPP procurement, and Kušljić and Marenjak have noted that a PPP project is considered successful if it delivers value for money [51]. Additionally, procurement is also a key success factor for PPP projects [52]. Thus, risk management, value for money, and procurement are vital concerns and significant issues within the context of PPPs.
- (3)
- Risk assessment. Cluster #3, highlighted in green, focuses on risk assessment, risk analysis, risk mitigation, and government guarantees. Risk assessment involves measuring the potential impact or losses resulting from risk events within a project [53]. It is a crucial component of risk management, as a thorough understanding of risk influences is essential for effective risk mitigation [54]. However, risk assessment is complex and requires analysis from multiple perspectives [55]. Monte Carlo simulation (MCS) is a commonly used method for evaluating risk. For example, Allahi et al. employed Monte Carlo simulation to perform a stochastic quantitative analysis of risk, determining the probability distribution of contingency costs and the level of risk coverage for PPP projects [56]. Similarly, Kokkaew and Tongthong utilized Monte Carlo simulation and the risk premium method to propose a framework for calculating the contract duration of PPP projects [57].The keywords “risk mitigation” and “government guarantees” are closely interconnected, which is why they were grouped together in this cluster. Carbonara et al. identified the Minimum Revenue Guarantee (MRG) as a key risk mitigation strategy employed by governments to support private investors [58]. This mechanism serves as an optimal incentive to encourage investors to contribute more effectively during the partnership and to mitigate moral hazard [59].The keywords “toll road”, “highway projects”, and “energy” represent sectors that have frequently been the focus of PPP research. Among these, toll roads have attracted the most research interest [4]. Consequently, it is understandable that the keyword “toll road” appears frequently in the literature.
- (4)
- Risk, risk ranking and risk perception, and project performance. Cluster #4 is marked in red. This cluster mainly deals with risk and risk perception across various countries and project sectors. Each PPP project entails numerous risks and uncertainties owing to the large investments and long concession period [60]. In light of this fact, there is a strong need to identify and rank the risks associated with PPP projects to improve risk allocation and proactive risk management [61,62]. Meanwhile, exploring risks and risk perception across projects from different perspectives can help to achieve better project performance [62]. This explains the high frequency of the keywords “risk”, “risk ranking”, “risk perception”, and “performance”.
- (5)
- Models, framework, and China. Cluster #5, marked in purple, focuses on research methods and geographic regions, particularly China, within the RM-PPP field. Scholars frequently employ methods such as “models”, “frameworks”, and “fuzzy synthetic evaluation” to study risk management in PPP projects. For instance, Yang and Tan used the fuzzy evaluation method to calculate the center of gravity values and established a tripartite static game model based on risk preferences for high-speed rail PPP projects [63]. Xianhao et al. developed a financial sustainability risk model for large-scale regional integrated development PPP projects aimed at achieving financial sustainability [64]. Wu et al. proposed a risk assessment framework for seawater-pumped hydro storage PPP projects in China, utilizing a cloud model [65].The frequent occurrence of the keyword “China” is expected, given the significant increase in PPP utilization for infrastructure development, which has been actively promoted by the Chinese central government [29]. According to the China Public–Private Partnership Centre (CPPPC), since 2014, a total of 1036 projects have been planned with investments amounting to CNY 8168 billion [66]. Furthermore, China has produced the highest number of publications on PPP in recent decades [29]. The high frequency of water-related projects also highlights their prominence within the PPP sector [4].
- (6)
- Construction projects, project management, factor analysis, AHP, and decision-making. Cluster #6, marked in yellow, focuses on “Construction Projects” as a key topic, frequently appearing in past studies. This prominence is likely due to the integral role construction plays in every PPP project, with construction companies often being central stakeholders. As a result, the term “construction projects” is sometimes used interchangeably with “PPP construction projects.” In these projects, conducting thorough risk identification and analyzing the factors that could impact the project is crucial in reducing government decision-making errors [53]. Su et al. further demonstrated that the risk environment and the interaction process significantly influence participants’ decision-making [67]. Moreover, methodologies such as “factor analysis”, “AHP”, and “game theory” are extensively applied in research related to risk management in PPP.
4.1.2. Co-Authorship Network Analysis
The most productive scholars and their research collaborations, as visualized in VOSviewer, are presented in Figure 4. Scientific collaboration networks are vital for enhancing research outcomes in multiple ways, including access to funding, specialized knowledge, increased productivity, and reduced isolation [3,23,68]. These networks create a collaborative and supportive research environment that can accelerate scientific progress and innovation [68]. In this study, 1148 authors were identified from the 416 literature samples. By setting a minimum threshold of three publications and 40 citations, 51 scholars met the criteria. Table 1 provides detailed information, including the number of publications and citations for these authors. It is important to note that only the top 30 most productive authors, with an average publication year range from 2012 to 2018, are listed in Table 1.
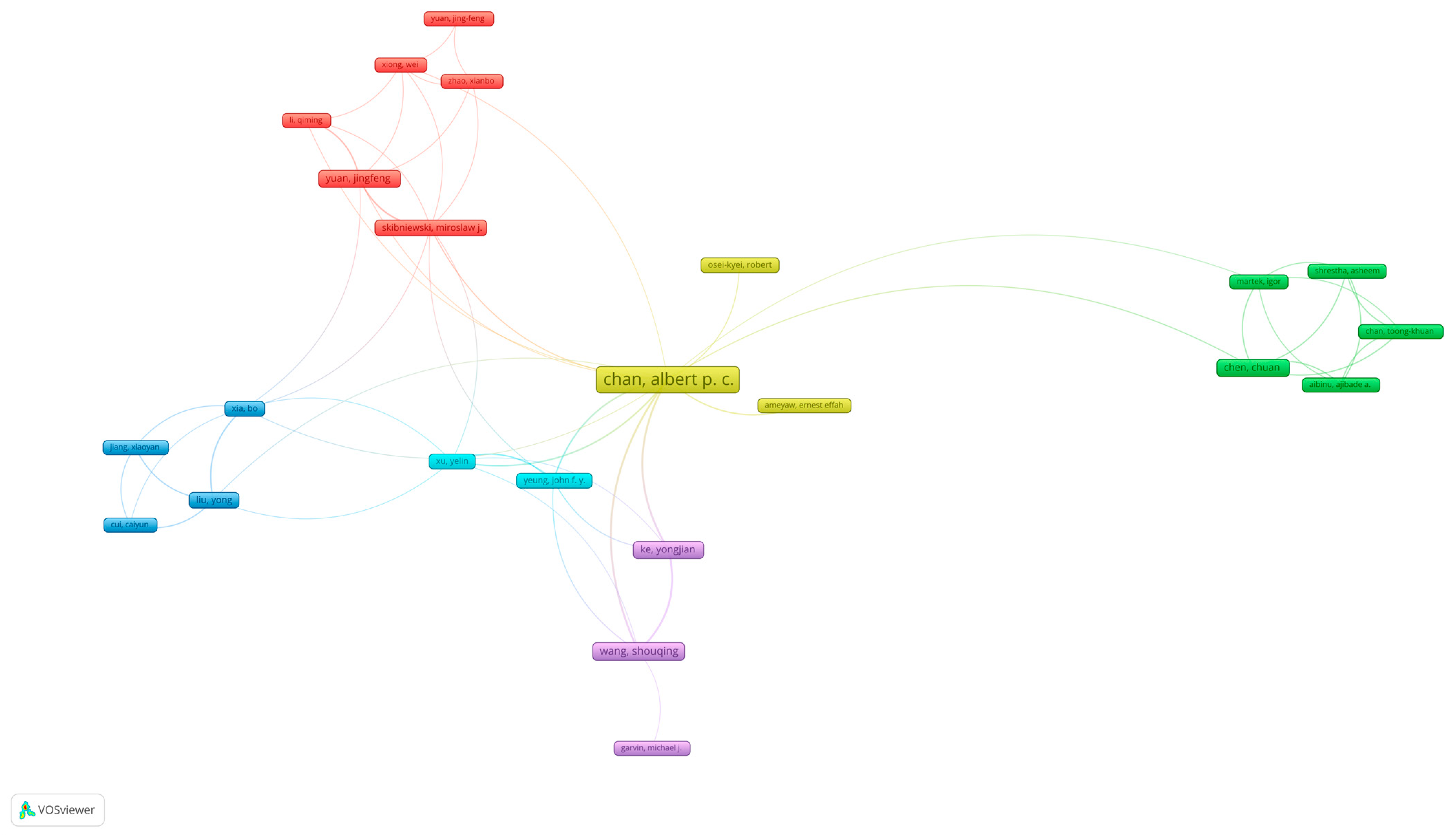
Figure 4.
Network mapping of co-authorship.
Table 1.
Top 30 production authors.
Chan A.P.C. ranks at the top of the list in risk management within the field of PPP, with the highest number of articles published (26) and the most total citations (1930). However, his average citation per article is not the highest. The second author with the most total citations is Ke Yongjian, who has garnered 1062 citations. Notably, Ke Yongjian also boasts the highest average citation rate, with 132.75 citations per article. Yeung John F.Y. has a relatively high average citation count, just behind Ke Yongjian. Although Yeung J.F.Y. has published only five papers, which is significantly fewer than Chan A.P.C., his average citation count is higher than that of Chan A.P.C. Generally, authors with a larger number of published papers tend to have a greater influence on the field and a higher contribution value.
Researchers have long recognized the importance of enhancing collaborations within the research field to consistently boost productivity during the collaborative process. Figure 4 illustrates the leading authors and their collaborative connections, utilizing different colors for nodes, varying node sizes, and lines to connect the authors. This visualization aids in identifying the most influential authors within each cluster.
Cluster #1, marked in yellow, is led by Chan Albert P. C., who is the most contributive author in RM-PPP and has the strongest collaborative relationship with Osei-Kyei Robert and Ameyaw Ernest Effah. Chan Albert P. C. also collaborates with five different research groups. Cluster #2, marked in purple, consists of Ke Yongjian, Wang Shouqing, and Garvin Michael J. Other research groups include Cluster #3 in green, featuring Martek Igor, Chen Chuan, and Aibinu Ajibade A.; Cluster #4 in red; and Cluster #5 in blue. The network of collaborating authors indicates that academic cooperation between scholars across different countries has become more extensive with the advancement of information technology.
4.1.3. Collaboration Network of Countries/Regions Analysis
A country’s influence on the global RM-PPP research community can be assessed using metrics such as total link strength, the number of journal articles published, and total citations. In a manner similar to the analysis conducted for authors, an analysis of the countries actively involved in RM-PPP research was also performed. Over the past few decades, at least 61 countries or regions have shown significant research interest in the topic of risk management for PPP. Figure 5 illustrates the research collaboration among different countries or regions through joint publications, where the size of the frames and the thickness of the links correspond to the number of papers published and co-published. It can be inferred that China, Australia, the USA, and England have made substantial contributions to the field of risk management in PPP research. Furthermore, there is notable collaboration between developed and developing countries.
Figure 5.
Network mapping of countries or regions.
Table 2 summarizes the detailed quantitative measurements of the top 10 countries or regions engaged in RM-PPP research, including metrics such as publications, citations, and total link strength. China distinguishes itself as the most prolific country in RM-PPP research, leading in both the number of published papers and total citations. In addition to China, the USA, Australia, and England also exhibit strong performance in RM-PPP studies. Furthermore, several developing countries, including Iran, India, and Malaysia, have actively contributed to RM-PPP research, demonstrating notable success in this field as well.
Table 2.
Top 10 productive countries/regions.
4.1.4. Collaboration Network of Institutions Analysis
This section focuses on identifying the contributions of various affiliations in PPP risk management. The VOSviewer software was employed for scientific mapping. By establishing a minimum threshold of three papers per organization and a minimum citation count of 30, a total of 50 out of 508 affiliations met these criteria. Figure 6 illustrates the contributions and collaborations of research institutions related to RM-PPP. The associated information, including affiliation, country or region, total link strength, number of papers, and total and average citations for the top 20 most productive organizations, is summarized in Table 3.
Figure 6.
Network mapping of institutions.
Table 3.
Top 20 productive institutions.
Based on the lines and circles of the nodes, it can be inferred that institutions such as Hong Kong Polytechnic University, Southeast University, Sichuan University, and Tsinghua University have made significant contributions to the research on RM-PPP. Among these, Hong Kong Polytechnic University is particularly noteworthy, exhibiting the largest node size, having contributed the most papers (27) and receiving the highest number of citations (1970). Following closely is Tsinghua University from mainland China, which has accumulated a total of 1211 citations.
The clusters and connection lines illustrate varying degrees of collaboration among affiliations. For instance, Hong Kong Polytechnic University demonstrates a robust academic partnership with Southeast University. These active organizations encompass both developed nations, including Hong Kong, the U.K., Singapore, and Australia, as well as developing countries such as China, Iran, and Malaysia. This extensive engagement indicates that risk management in PPPs has attracted significant research interest from both developed and developing nations.
4.1.5. Collaboration Network of Journal Distribution Analysis
Publications related to RM-PPP are sourced from a variety of journals spanning diverse knowledge domains. This section aims to identify the distribution of journals in RM-PPP research. Due to the absence of a standard principle for setting thresholds, the minimum number of articles and citations were determined based on the selected publications [69]. In this review, journals were selected with a minimum of three articles and 30 citations, resulting in 309 sources, with 20 journals meeting these criteria. The network visualization shown in Figure 7 depicts the distribution of these journals across various research domains, including construction engineering, civil engineering, sustainability, and cleaner production. The analysis reveals a relatively strong co-citation relationship among different journals in RM-PPP research. For example, the Journal of Construction Engineering and Management demonstrates a co-citation relationship with the International Journal of Project Management. This indicates that RM-PPP has garnered significant interest from researchers across a range of fields.
Figure 7.
Network mapping of journals.
In alignment with link strength, the number of publications, and total citations, the details of the top 15 productive journals are summarized in Table 4. Among these, the Journal of Construction Engineering and Management is the most productive, with 19 publications in the field of RM-PPP, although it does not have the highest number of citations. The most influential journal in this field is the International Journal of Project Management, which leads in citations with a total of 1189 and an average citation count of 118 per article.
Table 4.
Top 15 productive journals.
4.2. Qualitative Analysis of Literature Review for the Selected Papers
Following the analysis based on science mapping, a literature review was conducted to further explore the research topic, perspectives, and approaches related to RM-PPP.
4.2.1. Analysis of Research Topic
The risks associated with PPP projects are numerous and difficult to manage [70]. A closer examination of the selected papers revealed six primary research topics in PPP projects, each categorized as follows:
T1. Risk support: risk perception, risk relationship, risk decision-making, risk preparation;
T2. Risk identification: residual value risk identification, significant risk factors;
T3. Risk assessment: risk analysis, risk evaluation;
T4. Risk allocation: risk allocation, preferred risk allocation, risk sharing;
T5. Risk response: risk governance, risk reduction, risk mitigation, risk alleviation, risk control;
T6. Integrated risk management.
Figure 8 summarizes the primary research topic in Public–Private Partnership (PPP) risk management. It can be inferred that the research theme predominantly focuses on risk assessment, which constitutes 41.12% of the selected literature sample. However, there has been comparatively less attention given to the aspects of risk response. Seminal works on risk response, which aim to enhance the effectiveness of PPP risk management, should be addressed.
Figure 8.
Summary of the main research topic in RM-PPP.
Based on the principles of risk management in PPP, the relationship between the six topics described in Figure 9 is crucial. Topic 1 serves as a foundational element for the entire risk management process. Topic 2 lays the groundwork for Topic 3, which involves the assessment of identified risks. This assessment leads to the reasonable allocation of risks between the public and private sectors according to established criteria. Finally, effective measures are implemented to respond to the identified risks.
Figure 9.
The relationship among research topics.
4.2.2. Analysis of Research Perspective
The analysis of the literature sample reveals that numerous researchers have examined risk issues in Public–Private Partnerships (PPP) from various perspectives, including those of financiers, investors, contractors, private sector participants, and local governments. Additionally, broader disciplinary viewpoints have been explored. For instance, Festa et al. identified the risks and opportunities for small and medium enterprises engaged in PPP projects from a business management perspective [71].
As indicated in Table 5, there has been a noticeable increase in recent years in the study of risk management from these diverse perspectives. This trend is likely attributable to the complexity of PPP projects, which often involve multiple partners and the expectation of transferring a significant amount of risk from the public to the private sector [70]. Investigating risk issues from different angles provides more precise guidelines and a deeper understanding of risk management in PPP projects, thereby enhancing their likelihood of success. Consequently, it is anticipated that future studies will increasingly focus on PPP risk issues across various project sectors and research topics. Furthermore, there exists a gap in comparative studies from different perspectives, which could be addressed to fulfill this research need.
Table 5.
Various research perspectives in PPP risk management.
4.2.3. Analysis of Research Approach
In addition to the commonly employed risk management methods, such as case studies, questionnaire surveys, and interviews, previous research has investigated a variety of more complex and robust techniques for assessing and allocating risks in PPP projects. Examples of these advanced research methods utilized in PPP risk management are presented in Table 6.
Table 6.
Various research methods used in RM-PPP.
However, it has been observed that most of these novel techniques are concentrated on risk assessment. In reality, every aspect of risk management is crucial for the success of PPP projects [84]. Research approaches for risk identification and risk response, in particular, remain relatively underdeveloped. Therefore, it is recommended that more effective research methods for risk identification and risk response be developed in the future, tailored to specific project types, sector characteristics, and project contexts.
5. Discussion and Conclusions
This study employs a scientometric approach to analyze the existing literature on risk management in PPPs. The research is dedicated to (1) examining publication trends in RM-PPP through a bibliometric analysis of existing research, focusing on the annual output within the RM-PPP field; (2) investigating the main contributions in RM-PPP by employing science mapping techniques on a selected literature sample, which includes analyzing and summarizing keywords, leading scholars, countries/regions, institutions, and journal distributions; and (3) developing a conceptual model that combines risk management with the foundational aspects of PPPs, offering insights to guide future RM-PPP research and enhance current practices.
Based on the four research stages illustrated in Figure 1, this study employed a comprehensive approach that integrates bibliometric analysis, science mapping, and qualitative analysis across 416 journal papers collected from the Scopus database, published between 1990 and September 2023. Science mapping was used to examine keywords, identify the most productive researchers, and analyze the contributions of countries or regions, journals, and institutions that have significantly impacted RM-PPP. Unlike other methods, the scientometric analysis employed in this study minimizes arbitrariness and avoids the artificial bias that can arise from handling large volumes of bibliometric data [24,85]. This is due to the fact that scientometric analysis is a quantitative research technique that facilitates the visualization of extensive bibliometric data. Recently, this scientific approach has been applied to the PPP field [3,38]. Following the science mapping, a further qualitative analysis of the selected RM-PPP literature provided insights into the research topics, perspectives, and methodologies applied in recent years.
An examination of annual publication trends reveals that RM-PPP-based studies have experienced a steady increase over the past several decades, indicating three distinct development stages. An analysis of the keywords, leading authors, institutions, and countries or regions highlights the following:
- (1)
- The co-occurrence analysis of research keywords within the RM-PPP literature identifies six main clusters that represent the primary distribution of research in current RM-PPP studies. These clusters are (1) risk allocation; (2) risk management; (3) risk assessment; (4) risk, risk ranking, risk perception, and project performance; (5) models, frameworks, and China; and (6) construction projects, project management, factor analysis, AHP, and decision-making. These clusters illustrate the current distribution of research efforts in RM-PPP, highlighting major topics of interest, methodologies employed, regions studied, and the interconnections among various aspects of risk management in PPP projects;
- (2)
- Chan A. P. C. and the Hong Kong Polytechnic University are the most productive author and institution in the field of PPP, particularly in the domain of risk management [3]. The consistent productivity in both domains indicates a strong and focused research interest in risk management within PPP projects;
- (3)
- China leads in research on PPP, demonstrating the highest output in terms of the number of published articles, citations, and total link strength. This suggests that a significant portion of research in the realm of RM-PPP is concentrated on projects within China or incorporates Chinese case studies;
- (4)
- The categorization of research into various topics, including risk support, identification, assessment, allocation, response, and integrated management, underscores the complexity of risks in PPP projects. Each category addresses a unique aspect of risk management, highlighting the inadequacy of a singular approach. Therefore, a comprehensive strategy is essential, beginning with risk identification and evaluation, advancing through allocation and mitigation, and ultimately culminating in an integrated risk management framework;
- (5)
- Examining various research perspectives on RM-PPP reveals the complexity, diversity, and interdependence of projects and stakeholders. This multidimensional approach facilitates the development of more comprehensive and sustainable PPP risk management strategies, ensuring a balanced consideration of interests and contributing to the successful implementation of projects;
- (6)
- In recent years, there has been an increasing emphasis on the application of quantitative approaches, such as the Analytic Hierarchy Process (AHP) and various models in risk management. This trend reflects the complexity and multifaceted nature of risks, necessitating sophisticated and systematic methods for effective analysis and management.
Risk management is a critical factor in the success of PPP projects [86], spanning the entire project lifecycle, from initiation and planning to implementation and operation. Effective risk management not only facilitates the identification and mitigation of potential challenges but also fosters smooth collaboration between the public and private sectors, ultimately achieving the project’s objectives. Based on the analysis and considerations presented, a conceptual model has been developed (see Figure 10) to enhance the understanding of risk management in PPP projects. This model initiates a dynamic, cyclical process that includes risk identification, assessment, allocation, and control, followed by the ongoing identification of emerging risk factors as the project progresses. This iterative approach is essential, as risks evolve over time as the project advances through its various phases [1]. Furthermore, the model acknowledges that the risks associated with PPP projects are highly specific to each individual project [41]. Variations in project types, geographic locations, and local conditions often lead to significant differences in the nature and impact of risks. As such, an effective risk management strategy must be customized to the specific characteristics of the PPP project, incorporating detailed project information and contextual factors into the risk management process. Summing up, the model derived from this research integrates both the general risk management process and the specific attributes of PPP projects. By providing a structured approach that combines these elements, the model aims to improve risk management outcomes by ensuring that all participants have a clear understanding of the critical risks and considerations at each stage of the project.
Figure 10.
Conceptual model for RM-PPP.
The rapid development and expansion of PPP projects worldwide have introduced new demands for effective risk management. Given the critical role of risk management in both academic research and the practical application of PPP procurement, this study conducted a comprehensive four-stage literature review. Utilizing VOSviewer software and bibliometric analysis, the study provides an in-depth examination of the current state and future directions for research on PPP risk management. Recent years have seen a significant increase in research related to PPP risk management, yielding substantial findings. Effective and well-structured risk management is essential for the successful implementation of PPP projects, as it enhances the likelihood of achieving favorable outcomes. Therefore, it is imperative for scholars to investigate significant risks while considering the specific constraints of each project. Consequently, the systematic study of risk management is expected to remain a central focus in PPP research.
The contributions of this research are mainly twofold. First, in terms of practical contributions, this study offers valuable insights for practitioners involved in PPP projects, particularly in the field of risk management. The conceptual model developed in this research provides a structured and dynamic framework that can be used by project managers, government agencies, and private sector stakeholders to better identify, assess, allocate, and mitigate risks throughout the project lifecycle. By incorporating both general and context-specific risk factors, the model enables practitioners to tailor their risk management strategies according to the unique characteristics of each project. Furthermore, the use of scientometric analysis highlights trends and best practices in risk management, which can guide decision-makers in adopting more effective and data-driven approaches to managing risks in PPP projects. Secondly, in terms of theoretical contributions, this study presents a systematic overview of Public–Private Partnership (PPP) risk management by analyzing factors such as publication trends, key researchers, and active institutions. This analysis aids scholars in developing a holistic understanding of the knowledge landscape and the key players in the field, thereby advancing theoretical understanding. By integrating scientometric and qualitative analyses, the study investigates major research topics, perspectives, and innovative methods in PPP risk management. This multidimensional approach enriches existing theories, highlighting the diversity and complexity of research in the field and establishing a foundation for future theoretical advancements. Furthermore, the study proposes a conceptual model for risk management in PPP projects grounded in a comprehensive literature review. This model offers a structured theoretical framework, providing new insights for both academic research and practical application. It serves as a guide for scholars in developing new theories and methodologies within the field. Collectively, this study establishes a robust knowledge foundation for both scholars and practitioners, serving as a valuable resource for newcomers and a reference for experienced professionals seeking to deepen their expertise. This foundational knowledge equips both groups to navigate the complexities of risk management in PPP projects and apply their understanding in both practical and research settings.
Nevertheless, this review is not without its limitations. The authors acknowledge certain constraints in the literature review methodology. First, the literature sample is confined to English-language peer-reviewed journals sourced from the Scopus database. As a result, some articles on PPP risk management may have been overlooked, either because relevant keywords did not appear in the titles or because the papers were not indexed in Scopus. Additionally, despite a rigorous systematic literature review, cognitive biases cannot be entirely eliminated, potentially leading to limitations in the analysis and deviations in the identification of research themes. The current study aims to develop a conceptual model that integrates the general risk management process with the specific characteristics of PPP projects. However, due to the extensive number of publications reviewed, this research provides only a broad overview of risk management in PPP projects. For a more detailed understanding, future research should focus on conducting in-depth and specific analyses of risk management within PPPs to uncover more nuanced insights and detailed findings in this area.
Author Contributions
Y.C., M.Y.K. and O.M. conceived the study; Y.C. conducted the literature review, methodology; writing—original draft preparation, Y.C.; writing—review and editing, Y.C.; supervision, M.Y.K. and O.M. All authors have read and agreed to the published version of the manuscript.
Funding
This research received no external funding.
Conflicts of Interest
The authors declare no conflicts of interest.
References
- Rybnicek, R.; Plakolm, J.; Baumgartner, L. Risks in Public–Private Partnerships: A Systematic Literature Review of Risk Factors, Their Impact and Risk Mitigation Strategies. Public Perform. Manag. Rev. 2020, 43, 1174–1208. [Google Scholar] [CrossRef]
- Kwak, Y.H.; Chih, Y.; Ibbs, C.W. Towards a comprehensive understanding of public private partnerships for infrastructure development. Calif. Manag. Rev. 2009, 51, 51–78. [Google Scholar] [CrossRef]
- Ma, L.; Li, J.N.; Jin, R.Y.; Ke, Y.J. A Holistic Review of Public-Private Partnership Literature Published between 2008 and 2018. Adv. Civ. Eng. 2019, 2019, 7094653. [Google Scholar] [CrossRef]
- Fu, L.; Sun, H.; Xu, K. A systematic review of the public–private partnership literature published between 2012 and 2021. J. Civ. Eng. Manag. 2023, 29, 238–252. [Google Scholar] [CrossRef]
- Delmon, J. Public-Private Partnership Projects in Infrastructure: An Essential Guide for Policy Makers; Cambridge University Press: Cambridge, UK, 2017. [Google Scholar]
- Grimsey, D.; Lewis, M. Public Private Partnerships: The Worldwide Revolution in Infrastructure Provision and Project Finance; Edward Elgar Publishing: Cheltenham, UK, 2007. [Google Scholar]
- Narbaev, T.; De Marco, A.; Orazalin, N. A multi-disciplinary meta-review of the public–private partnerships research. Constr. Manag. Econ. 2020, 38, 109–125. [Google Scholar] [CrossRef]
- Le, P.T.; Kirytopoulos, K.; Chileshe, N.; Rameezdeen, R. Taxonomy of risks in PPP transportation projects: A systematic literature review. Int. J. Constr. Manag. 2022, 22, 166–181. [Google Scholar] [CrossRef]
- Li, B.; Akintoye, A.; Edwards, P.J.; Hardcastle, C. Perceptions of positive and negative factors influencing the attractiveness of PPP/PFI procurement for construction projects in the UK. Eng. Constr. Archit. Manag. 2005, 12, 125–148. [Google Scholar] [CrossRef]
- Tang, L.; Shen, Q.P.; Cheng, E.W.L. A review of studies on Public–Private Partnership projects in the construction industry. Int. J. Proj. Manag. 2010, 28, 683–694. [Google Scholar] [CrossRef]
- Yang, W.Y. An analysis of dynamic risk management in the whole life cycle of infrastructure PPP projects. Proj. Manag. Technol. 2010, 8, 39–43. [Google Scholar]
- Li, H.; Huang, D.L. Literature review of risk management of PPP projects. Build. Econ. 2014, 6, 37–41. [Google Scholar] [CrossRef]
- Carbonara, N.; Costantino, N.; Gunnigan, L.; Pellegrino, R. Risk Management in Motorway PPP Projects: Empirical-based Guidelines. Transp. Rev. 2015, 35, 162–182. [Google Scholar] [CrossRef]
- Tallaki, M.; Bracci, E. Risk allocation, transfer and management in public–private partnership and private finance initiatives: A systematic literature review. Int. J. Public Sect. Manag. 2021, 34, 709–731. [Google Scholar] [CrossRef]
- Lu, Y.J.; Lu, J.Y. Project risk management. Chin. Invest. Constr. 1997, 1, 57–58. [Google Scholar]
- Cooper, D.F. Project Risk Management Guidelines: Managing Risk in Large Projects and Complex Procurements; John Wiley & Sons Inc.: Hoboken, NJ, USA, 2005. [Google Scholar]
- Wang, S.Q.; Dulaimi, M.F.; Aguria, M.Y. Risk management framework for construction projects in developing countries. Constr. Manag. Econ. 2004, 22, 237–252. [Google Scholar] [CrossRef]
- Rasheed, N.; Shahzad, W.; Khalfan, M.; Rotimi, J.O.B. Risk identification, assessment, and allocation in PPP projects: A systematic review. Buildings 2022, 12, 1109. [Google Scholar] [CrossRef]
- Xia, N.N.; Zou, P.X.W.; Griffin, M.A.; Wang, W.Q.; Zhong, R. Towards integrating construction risk management and stakeholder management: A systematic literature review and future research agendas. Int. J. Proj. Manag. 2018, 36, 701–715. [Google Scholar] [CrossRef]
- Pritchard, C.L. Risk Management: Concepts and Guidance; CRC Press: Boca Raton, FL, USA, 2014. [Google Scholar]
- Chinyio, E.; Fergusson, A. A construction perspective on risk management in public-private partnership. In Public-Private Partnerships: Managing Risks and Opportunities; Akintoye, A., Beck, M., Hardcastle, C., Eds.; Blackwell Science Ltd.: Oxford, UK, 2003; pp. 95–126. [Google Scholar] [CrossRef]
- Ke, Y.J.; Wang, S.Q.; Chan, A.P.C. Risk Allocation in Public-Private Partnership Infrastructure Projects: Comparative Study. J. Infrastruct. Syst. 2010, 16, 343–351. [Google Scholar] [CrossRef]
- Ke, Y.J.; Wang, S.Q.; Chan, A.P.; Cheung, E. Research Trend of Public-Private Partnership in Construction Journals. J. Constr. Eng. Manag. 2009, 135, 1076–1086. [Google Scholar] [CrossRef]
- Cui, C.; Liu, Y.; Hope, A.; Wang, J. Review of studies on the public–private partnerships (PPP) for infrastructure projects. Int. J. Proj. Manag. 2018, 36, 773–794. [Google Scholar] [CrossRef]
- Akomea-Frimpong, I.; Jin, X.; Osei-Kyei, R. A holistic review of research studies on financial risk management in public–private partnership projects. Eng. Constr. Archit. Manag. 2021, 28, 2549–2569. [Google Scholar] [CrossRef]
- Tijssen, R.J.; Van Raan, A.F. Mapping changes in science and technology: Bibliometric co-occurrence analysis of the R&D literature. Eval. Rev. 1994, 18, 98–115. [Google Scholar]
- Cobo, M.J.; López-Herrera, A.G.; Herrera-Viedma, E.; Herrera, F. An approach for detecting, quantifying, and visualizing the evolution of a research field: A practical application to the Fuzzy Sets Theory field. J. Informetr. 2011, 5, 146–166. [Google Scholar] [CrossRef]
- Andon, P. Accounting-related research in PPPs/PFIs: Present contributions and future opportunities. Account. Audit. Account. J. 2012, 25, 876–924. [Google Scholar] [CrossRef]
- Zhang, Y.C.; Luo, W.Z.; Shan, M.; Pan, D.W.; Mu, W.J. Systematic analysis of PPP research in construction journals: From 2009 to 2019. Eng. Constr. Archit. Manag. 2020, 27, 3309–3339. [Google Scholar] [CrossRef]
- Merigó, J.M.; Gil-Lafuente, A.M.; Yager, R.R. An overview of fuzzy research with bibliometric indicators. Appl. Soft Comput. 2015, 27, 420–433. [Google Scholar] [CrossRef]
- Albort-Morant, G.; Ribeiro-Soriano, D. A bibliometric analysis of international impact of business incubators. J. Bus. Res. 2016, 69, 1775–1779. [Google Scholar] [CrossRef]
- Moral-Muñoz, J.A.; López-Herrera, A.G.; Herrera-Viedma, E.; Cobo, M.J. Science mapping analysis software tools: A review. In Springer Handbook of Science and Technology Indicators; Springer: Cham, Switzerland, 2019; pp. 159–185. [Google Scholar]
- Charef, R.; Alaka, H.; Emmitt, S. Beyond the third dimension of BIM: A systematic review of literature and assessment of professional views. J. Build. Eng. 2018, 19, 242–257. [Google Scholar] [CrossRef]
- Cobo, M.J.; López-Herrera, A.G.; Herrera-Viedma, E.; Herrera, F. Science mapping software tools: Review, analysis, and cooperative study among tools. J. Am. Soc. Inf. Sci. Technol. 2011, 62, 1382–1402. [Google Scholar] [CrossRef]
- Van Eck, N.J.; Waltman, L. VOSviewer Manual: Manual for VOSviewer Version 1.6. 15; Centre for Science and Technology Studies (CWTS) of Leiden University: Leiden, The Netherlands, 2020. [Google Scholar]
- Van Eck, N.J.; Waltman, L. Text mining and visualization using VOSviewer. arXiv 2011, arXiv:1109.2058. [Google Scholar]
- van Eck, N.J. Methodological Advances in Bibliometric Mapping of Science. Ph.D. Thesis, Erasmus University Rotterdam, Rotterdam, The Netherlands, 2011. [Google Scholar]
- Badasyan, N.; Riemann, A. Current Status of Public–Private Partnership Research: Academia Fails to Provide Added Value for Industry. J. Infrastruct. Syst. 2020, 26, 04019029. [Google Scholar] [CrossRef]
- Wang, T.; Ali, A.S.; Au-Yong, C.P. Exploring a body of knowledge for promoting the building information model for facility management. Ain Shams Eng. J. 2022, 13, 101717. [Google Scholar] [CrossRef]
- Su, H.-N.; Lee, P.-C. Mapping knowledge structure by keyword co-occurrence: A first look at journal papers in Technology Foresight. Scientometrics 2010, 85, 65–79. [Google Scholar] [CrossRef]
- Kouton, J.; Sanogo, W.; Djomgoue, N. Risk allocation in energy infrastructure PPPs projects in selected African countries: Does institutional quality, PPPs experience and income level make a difference? Econ. Chang. Restruct. 2023, 56, 537–580. [Google Scholar] [CrossRef]
- Ling, M.; Du, Y. Research on the Realization of Risk Sharing of Changing Market Demands in PPP Projects of Sewage Treatment. IOP Conf. Ser. Mater. Sci. Eng. 2020, 768, 052011. [Google Scholar] [CrossRef]
- Zhang, S.; Li, J.; Li, Y.; Zhang, X. Revenue Risk Allocation Mechanism in Public-Private Partnership Projects: Swing Option Approach. J. Constr. Eng. Manag. 2021, 147, 04020153. [Google Scholar] [CrossRef]
- Fathi, M.; Shrestha, P.P. Identification of Critical Success and Risk Factors for Public–Private Partnership Highway Projects. J. Leg. Aff. Disput. Resolut. Eng. Constr. 2023, 15, 04522051. [Google Scholar] [CrossRef]
- Ahmadabadi, A.A.; Heravi, G. The effect of critical success factors on project success in Public-Private Partnership projects: A case study of highway projects in Iran. Transp. Policy 2019, 73, 152–161. [Google Scholar] [CrossRef]
- Muhammad, Z.; Johar, F. Critical success factors of public–private partnership projects: A comparative analysis of the housing sector between Malaysia and Nigeria. Int. J. Constr. Manag. 2018, 19, 257–269. [Google Scholar] [CrossRef]
- Mazher, K.M.; Chan, A.P.; Choudhry, R.M.; Zahoor, H.; Edwards, D.J.; Ghaithan, A.M.; Mohammed, A.; Aziz, M. Identifying Measures of Effective Risk Management for Public–Private Partnership Infrastructure Projects in Developing Countries. Sustainability 2022, 14, 14149. [Google Scholar] [CrossRef]
- Jiang, W.; Yang, Q.; Jiang, J.; Martek, I.; Gao, F. Operational Risk Management of Public–Private Partnership Infrastructure Projects: A Bibliometric Literature Review. Buildings 2022, 12, 1905. [Google Scholar] [CrossRef]
- Fischer, K.; Leidel, K.; Riemann, A.; Wilhelm Alfen, H. An integrated risk management system (IRMS) for PPP projects. J. Financ. Manag. Prop. Constr. 2010, 15, 260–282. [Google Scholar] [CrossRef]
- English, L.M. Public private partnerships in Australia: An overview of their nature, purpose, incidence and oversight. Univ. N. S. W. Law J. 2006, 29, 250–262. [Google Scholar]
- Kušljić, D.; Marenjak, S. Critical PPP/PFI project success criteria for public sector clients. Teh. Vjesn. 2013, 20, 947–954. [Google Scholar]
- Li, B.; Akintoye, A.; Edwards, P.J.; Hardcastle, C. Critical success factors for PPP/PFI projects in the UK construction industry. Constr. Manag. Econ. 2005, 23, 459–471. [Google Scholar] [CrossRef]
- Chen, J.; Wang, D. Government credit risk assessment of non-profit public-private partnership projects in China based on the IVHFSs-IFAHP model. Sci. Iran. 2021, 28, 38–48. [Google Scholar] [CrossRef]
- Gao, Y.; Lau, C.K.; Lai, K.K. Risk Assessment of Urban Rail Transit Project Using Interpretative Structural Modelling: Evidence from China. Math. Probl. Eng. 2021, 2021, 5581686. [Google Scholar] [CrossRef]
- Grimsey, D.; Lewis, M.K. Evaluating the risks of public private partnerships for infrastructure projects. Int. J. Proj. Manag. 2002, 20, 107–118. [Google Scholar] [CrossRef]
- Allahi, F.; Cassettari, L.; Mosca, M. Stochastic risk analysis and cost contingency allocation approach for construction projects applying Monte Carlo simulation. In Proceedings of the World Congress on Engineering, London, UK, 5–7 July 2017; pp. 385–391. [Google Scholar]
- Kokkaew, N.; Tongthong, T. Computational framework for the determination of duration and revenue sharing rates in ppp concession renewal: A monte carlo and risk premium approach. Eng. J. 2021, 25, 59–71. [Google Scholar] [CrossRef]
- Carbonara, N.; Costantino, N.; Pellegrino, R. Revenue guarantee in public-private partnerships: A fair risk allocation model. Constr. Manag. Econ. 2014, 32, 403–415. [Google Scholar] [CrossRef]
- Wang, Y.; Cui, P.; Liu, J. Analysis of the risk-sharing ratio in PPP projects based on government minimum revenue guarantees. Int. J. Proj. Manag. 2018, 36, 899–909. [Google Scholar] [CrossRef]
- Sarvari, H.; Valipour, A.; Nordin, Y.; Norhazilan, M.N. Risk Ranking of Malaysian Public Private Partnership Projects. Appl. Mech. Mater. 2014, 567, 613–618. [Google Scholar] [CrossRef]
- Ameyaw, E.E.; Chan, A.P.C. Risk ranking and analysis in PPP water supply infrastructure projects. Facilities 2015, 33, 428–453. [Google Scholar] [CrossRef]
- Gupta, P.K.; Verma, H. Risk perception in PPP infrastructure project financing in India. J. Financ. Manag. Prop. Constr. 2020, 25, 347–369. [Google Scholar] [CrossRef]
- Yang, X.; Tan, K. Tripartite risk game analysis on public private partnership projects of high-speed rail from the perspective of bank. Int. J. Saf. Secur. Eng. 2020, 10, 617–623. [Google Scholar] [CrossRef]
- Xianhao, L.; Yue, W.; Lin, W. Research on fiscal sustainability risk evaluation model based on large-scale regional comprehensive development PPP project. E3S Web Conf. 2020, 214, 03035. [Google Scholar] [CrossRef]
- Wu, Y.; Zhang, T.; Chen, K.; Yi, L. A risk assessment framework of seawater pumped hydro storage project in China under three typical public-private partnership management modes. J. Energy Storage 2020, 32, 101753. [Google Scholar] [CrossRef]
- Wang, L.N.; Xu, Z.S. A coordination game model for risk allocation of a PPP project with the weakened hedged probabilistic linguistic term information. Econ. Res.-Ekon. Istraz. 2023, 36, 593–613. [Google Scholar] [CrossRef]
- Su, G.; Hastak, M.; Deng, X.; Khallaf, R. Risk Sharing Strategies for IPD Projects: Interactional Analysis of Participants’ Decision-Making. J. Manag. Eng. 2021, 37, 04020101. [Google Scholar] [CrossRef]
- Oraee, M.; Hosseini, M.R.; Papadonikolaki, E.; Palliyaguru, R.; Arashpour, M. Collaboration in BIM-based construction networks: A bibliometric-qualitative literature review. Int. J. Proj. Manag. 2017, 35, 1288–1301. [Google Scholar] [CrossRef]
- Jin, R.; Gao, S.; Cheshmehzangi, A.; Aboagye-Nimo, E. A holistic review of off-site construction literature published between 2008 and 2018. J. Clean. Prod. 2018, 202, 1202–1219. [Google Scholar] [CrossRef]
- Kang, S.; Mulaphong, D.; Hwang, E.; Chang, C.-K. Public-private partnerships in developing countries. Int. J. Public Sect. Manag. 2019, 32, 334–351. [Google Scholar] [CrossRef]
- Festa, G.; Cuomo, M.T.; Tortora, D.; Metallo, G. Public-private partnerships from a business management perspective—Risks and opportunities for SMEs in Europe. Int. J. Glob. Small Bus. 2016, 8, 239–250. [Google Scholar] [CrossRef]
- Demirag, I.; Khadaroo, I.; Stapleton, P.; Stevenson, C. Risks and the financing of PPP: Perspectives from the financiers. Br. Account. Rev. 2011, 43, 294–310. [Google Scholar] [CrossRef]
- Santoso, D.S.; Joewono, T.B.; Wibowo, A.; Sinaga, H.P.A.; Santosa, W. Public-private partnerships for tollway construction and operation: Risk assessment and allocation from the perspective of investors. J. Constr. Dev. Ctries. 2012, 17, 45–66. [Google Scholar]
- Hwang, B.; Zhao, X.; Gay, M.J.S. Public private partnership projects in Singapore: Factors, critical risks and preferred risk allocation from the perspective of contractors. Int. J. Proj. Manag. 2013, 31, 424–433. [Google Scholar] [CrossRef]
- Moore, M.A.; Boardman, A.E.; Vining, A.R. Analyzing risk in PPP provision of utility services: A social welfare perspective. Util. Policy 2017, 48, 210–218. [Google Scholar] [CrossRef]
- Shrestha, A.; Chan, T.K.; Aibinu, A.A.; Chen, C.; Martek, I. Risk Allocation Inefficiencies in Chinese PPP Water Projects. J. Constr. Eng. Manag. 2018, 144, 04018013. [Google Scholar] [CrossRef]
- Andi. The importance and allocation of risks in Indonesian construction projects. Constr. Manag. Econ. 2006, 24, 69–80. [Google Scholar] [CrossRef]
- Zhang, Y.; Tsai, C.H.; Liao, P.C. Rethinking Risk Propagation Mechanism in Public-Private Partnership Projects: Network Perspective. J. Infrastruct. Syst. 2020, 26, 04020011. [Google Scholar] [CrossRef]
- Wang, Y.; Wang, Y.; Wu, X.; Li, J. Exploring the risk factors of infrastructure PPP projects for sustainable delivery: A social network perspective. Sustainability 2020, 12, 4152. [Google Scholar] [CrossRef]
- Zhao, H.; Ma, S.; Bu, Z. Constructing a Risk-Sharing Framework for Sponge City PPP Projects from the Perspective of the Individual Participant. Adv. Civ. Eng. 2020, 2020, 8832664. [Google Scholar] [CrossRef]
- Saad, S.K.; Elshaer, I.A.; Ghanem, M. Relational risk and public-private partnership performance: An institutional perspective. J. Destin. Mark. Manag. 2021, 20, 100614. [Google Scholar] [CrossRef]
- Zhai, W.; Ding, J.; Ding, L. Investment Risk Grade Evaluation of New Town Construction PPP Projects: Perspective from Private Sector. J. Urban Plan. Dev. 2021, 147, 04021005. [Google Scholar] [CrossRef]
- Wang, W.; Guo, X.; Cao, Q.; Tang, A. A stakeholder perspective on social stability risk of public–private partnerships project for water environmental governance in China: A social network analysis. Front. Ecol. Evol. 2023, 10, 1022383. [Google Scholar] [CrossRef]
- Babatunde, S.O.; Perera, S.; Adeniyi, O. Identification of critical risk factors in public-private partnership project phases in developing countries. Benchmarking Int. J. 2018, 26, 334–355. [Google Scholar] [CrossRef]
- Hood, W.W.; Wilson, C.S. The literature of bibliometrics, scientometrics, and informetrics. Scientometrics 2001, 52, 291–314. [Google Scholar] [CrossRef]
- Osei-Kyei, R.; Chan, A.P.C. Review of studies on the Critical Success Factors for Public–Private Partnership (PPP) projects from 1990 to 2013. Int. J. Proj. Manag. 2015, 33, 1335–1346. [Google Scholar] [CrossRef]
Disclaimer/Publisher’s Note: The statements, opinions and data contained in all publications are solely those of the individual author(s) and contributor(s) and not of MDPI and/or the editor(s). MDPI and/or the editor(s) disclaim responsibility for any injury to people or property resulting from any ideas, methods, instructions or products referred to in the content. |
© 2024 by the authors. Licensee MDPI, Basel, Switzerland. This article is an open access article distributed under the terms and conditions of the Creative Commons Attribution (CC BY) license (https://creativecommons.org/licenses/by/4.0/).









