Investigating Effects of Digital Innovations on Sustainable Operations of Logistics: An Empirical Study
Abstract
1. Introduction
- RQ1:
- How do technology adoption and integration in logistics affect the sustainable operations of a firm?
- RQ2:
- What role do technology adoption and integration play in meeting the sustainable goals of logistics operations?
2. Literature Review
2.1. Theoretical Framing
2.2. Hypothetical Framing
3. Methodology
3.1. Survey Questionnaire
3.2. Data Collection
3.3. Confirmatory Factor Analysis
3.4. Empirical Engineering
4. Results and Discussions
4.1. Structural Equation Modeling
4.2. Research Implications
5. Conclusions
Author Contributions
Funding
Institutional Review Board Statement
Informed Consent Statement
Data Availability Statement
Acknowledgments
Conflicts of Interest
References
- Freudenreich, B.; Lüdeke-Freund, F.; Schaltegger, S. A Stakeholder Theory Perspective on Business Models: Value Creation for Sustainability. J. Bus. Ethics 2020, 166, 3–18. [Google Scholar] [CrossRef]
- Jamil, M.; Stephens, S.; Md Fadzil, A.F. Sustainability in Family Business Settings: A Strategic Entrepreneurship Perspective. J. Fam. Bus. Manag. 2024. ahead of print. [Google Scholar] [CrossRef]
- Kajtazi, K.; Rexhepi, G.; Sharif, A.; Ozturk, I. Business Model Innovation and Its Impact on Corporate Sustainability. J. Bus. Res. 2023, 166, 114082. [Google Scholar] [CrossRef]
- Pasamar, S.; Bornay-Barrachina, M.; Morales-Sánchez, R. Institutional Pressures for Sustainability: A Triple Bottom Line Approach. Eur. J. Manag. Bus. Econ. 2023. ahead of print. [Google Scholar] [CrossRef]
- Astarita, V.; Giofrè, V.P.; Mirabelli, G.; Solina, V. A Review of Blockchain-Based Systems in Transportation. Information 2020, 11, 21. [Google Scholar] [CrossRef]
- El Jaouhari, A.; Arif, J.; Samadhiya, A.; Kumar, A.; Garza-Reyes, J.A. An Environmental-Based Perspective Framework: Integrating IoT Technology into a Sustainable Automotive Supply Chain. Benchmarking 2023. ahead of print. [Google Scholar] [CrossRef]
- Kleindorfer, P.R.; Singhal, K.; Van Wassenhove, L.N. Sustainable Operations Management. Prod. Oper. Manag. 2005, 14, 482–492. [Google Scholar] [CrossRef]
- Can Saglam, Y. Analyzing Sustainable Reverse Logistics Capability and Triple Bottom Line: The Mediating Role of Sustainability Culture. J. Manuf. Technol. Manag. 2023, 34, 1162–1182. [Google Scholar] [CrossRef]
- Hollos, D.; Blome, C.; Foerstl, K. Does Sustainable Supplier Co-Operation Affect Performance? Examining Implications for the Triple Bottom Line. Int. J. Prod. Res. 2012, 50, 2968–2986. [Google Scholar] [CrossRef]
- Tran, T.; Kim, S.; Son, B.G.; Ramkumar, M. Paradoxical Association Between Lean Manufacturing, Sustainability Practices and Triple Bottom Line Performance. IEEE Trans. Eng. Manag. 2024, 71, 6636–6648. [Google Scholar] [CrossRef]
- Shou, Y.; Shao, J.; Lai, K.H.; Kang, M.; Park, Y. The Impact of Sustainability and Operations Orientations on Sustainable Supply Management and the Triple Bottom Line. J. Clean. Prod. 2019, 240, 118280. [Google Scholar] [CrossRef]
- Bajec, P.; Tuljak-Suban, D.; Krmac, E. Do ISO Standards Favour Logistics Provider Efficiency, Competitiveness and Sustainability? A Slovenian Perspective. Int. J. Logist. Manag. 2015, 26, 275–295. [Google Scholar] [CrossRef]
- D’Souza, C.; Marjoribanks, T.; Young, S.; Sullivan Mort, G.; Nanere, M.; John, J.J. Environmental Management Systems: An Alternative Marketing Strategy for Sustainability. J. Strateg. Mark. 2019, 27, 417–434. [Google Scholar] [CrossRef]
- Da Fonseca, L.M.C.M. ISO 14001: 2015: An Improved Tool for Sustainability. J. Ind. Eng. Manag. 2015, 8, 37–50. [Google Scholar]
- Abraham, K.T. Responsible Leadership and Triple Bottom Line Performance: Imperatives for Corporate Sustainability. J. Glob. Responsib. 2024. ahead of print. [Google Scholar] [CrossRef]
- Khan, S.A.R.; Yu, Z.; Farooq, K. Green Capabilities, Green Purchasing, and Triple Bottom Line Performance: Leading toward Environmental Sustainability. Bus. Strategy Environ. 2023, 32, 2022–2034. [Google Scholar] [CrossRef]
- Kamaludin, M.F. Social Sustainability within Social Entrepreneurship. Technol. Forecast. Soc. Chang. 2023, 192, 122541. [Google Scholar] [CrossRef]
- Amir, M.; Malik, M.S.; Ali, K. Unlocking Green Growth: An ARDL Estimation of Pollution Prevention Practices for Economic and Environmental Sustainability. Environ. Dev. Sustain. 2023. Available online: https://link.springer.com/article/10.1007/s10668-023-03449-w (accessed on 23 June 2024). [CrossRef]
- Lin, B.C. MMT or Public Enterprises? A Contribution to Economic Sustainability. J. Econ. Issues 2022, 56, 455–462. [Google Scholar] [CrossRef]
- Gelashvili, V.; Martínez-Navalón, J.G.; Gómez-Borja, M.Á. Does the Intensity of Use of Social Media Influence the Economic Sustainability of the University? J. Technol. Transf. 2024, 49, 19–43. [Google Scholar] [CrossRef]
- Machado, C.G.; Pinheiro de Lima, E.; Gouvea da Costa, S.E.; Angelis, J.J.; Mattioda, R.A. Framing Maturity Based on Sustainable Operations Management Principles. Int. J. Prod. Econ. 2017, 190, 3–21. [Google Scholar] [CrossRef]
- Li, S.; Gao, L.; Han, C.; Gupta, B.; Alhalabi, W.; Almakdi, S. Exploring the Effect of Digital Transformation on Firms’ Innovation Performance. J. Innov. Knowl. 2023, 8, 100317. [Google Scholar] [CrossRef]
- Huang, Q.; Xu, C.; Xue, X.; Zhu, H. Can Digital Innovation Improve Firm Performance: Evidence from Digital Patents of Chinese Listed Firms. Int. Rev. Financ. Anal. 2023, 89, 102810. [Google Scholar] [CrossRef]
- Paridaens, H.; Notteboom, T. Logistics Integration Strategies in Container Shipping: A Multiple Case-Study on Maersk Line, MSC and CMA CGM. Res. Transp. Bus. Manag. 2022, 45, 100868. [Google Scholar] [CrossRef]
- Jain, D.; Sharma, Y. Adoption of next Generation Robotics: A Case Study on Amazon. Perspect. Case Res. J. 2017, 3, 9–23. [Google Scholar]
- Hopkins, J.; Hawking, P. Big Data Analytics and IoT in Logistics: A Case Study. Int. J. Logist. Manag. 2018, 29, 575–591. [Google Scholar] [CrossRef]
- Akhtar, S.; Tian, H.; Iqbal, S.; Hussain, R.Y. Environmental Regulations and Government Support Drive Green Innovation Performance: Role of Competitive Pressure and Digital Transformation. Clean. Technol. Environ. Policy 2024. Available online: https://link.springer.com/article/10.1007/s10098-024-02857-4 (accessed on 23 June 2024). [CrossRef]
- Ferreira, J.J.M.; Fernandes, C.I.; Veiga, P.M. The Effects of Knowledge Spillovers, Digital Capabilities, and Innovation on Firm Performance: A Moderated Mediation Model. Technol. Forecast. Soc. Chang. 2024, 200, 123086. [Google Scholar] [CrossRef]
- Sui, B.; Yao, L. The Impact of Digital Transformation on Corporate Financialization: The Mediating Effect of Green Technology Innovation. Innov. Green. Dev. 2023, 2, 100032. [Google Scholar] [CrossRef]
- Bharadwaj, A.; El Sawy, O.A.; Pavlou, P.A.; Venkatraman, N. Digital Business Strategy: Toward a next Generation of Insights. MIS Q. 2013, 37, 471–482. [Google Scholar] [CrossRef]
- Ahuja, G.; Katila, R. Technological Acquisitions and the Innovation Performance of Acquiring Firms: A Longitudinal Study. Strateg. Manag. J. 2001, 22, 197–220. [Google Scholar] [CrossRef]
- Hanelt, A.; Firk, S.; Hildebrandt, B.; Kolbe, L.M. Digital M&A, Digital Innovation, and Firm Performance: An Empirical Investigation. Eur. J. Inf. Syst. 2021, 30, 3–26. [Google Scholar] [CrossRef]
- Zhou, Z.; Wan, X. Does the Sharing Economy Technology Disrupt Incumbents? Exploring the Influences of Mobile Digital Freight Matching Platforms on Road Freight Logistics Firms. Prod. Oper. Manag. 2022, 31, 117–137. [Google Scholar] [CrossRef]
- Albrecht, T.; Baier, M.S.; Gimpel, H.; Meierhöfer, S.; Röglinger, M.; Schlüchtermann, J.; Will, L. Leveraging Digital Technologies in Logistics 4.0: Insights on Affordances from Intralogistics Processes. Inf. Syst. Front. 2024, 26, 755–774. [Google Scholar] [CrossRef]
- Gu, X.; Chan, H.K.; Thadani, D.R.; Chan, F.K.S.; Peng, Y. The Role of Digital Techniques in Organisational Resilience and Performance of Logistics Firms in Response to Disruptive Events: Flooding as an Example. Int. J. Prod. Econ. 2023, 266, 109033. [Google Scholar] [CrossRef]
- Wei, F.; Alias, C.; Noche, B. Applications of Digital Technologies in Sustainable Logistics and Supply Chain Management; Springer: Berlin/Heidelberg, Germany, 2019. [Google Scholar]
- Barua, A.; Lee, B. An Economic Analysis of the Introduction of an Electronic Data Interchange System. Inf. Syst. Res. 1997, 8, 398–422. [Google Scholar] [CrossRef]
- El Fellah, K.; El Azami, I.; El Makrani, A. A Comparative Analysis of Blockchain and Electronic Data Interchange (EDI) in Supply Chain: Identifying Strengths, Weaknesses, and Synergies. J. Auton. Intell. 2024, 7, 1–16. [Google Scholar] [CrossRef]
- Xu, A.; Qian, F.; Ding, H.; Zhang, X. Digitalization of Logistics for Transition to a Resource-Efficient and Circular Economy. Resour. Policy 2023, 83, 103616. [Google Scholar] [CrossRef]
- Rogers; Everett, M.; Singhal, A.; Quinlan, M.M. Diffusion of Innovations. In An Integrated Approach to Communication Theory and Research; Routledge: London, UK, 2008; pp. 432–448. ISBN 9780203887011. [Google Scholar]
- Nehme, E.K.; Pérez, A.; Ranjit, N.; Amick, B.C.; Kohl, H.W. Behavioral Theory and Transportation Cycling Research: Application of Diffusion of Innovations. J. Transp. Health 2016, 3, 346–356. [Google Scholar] [CrossRef]
- Qader, G.; Shahid, Z.A.; Junaid, M.; Shaikh, I.M.; Qureshi, M.A. The Role of Diffusion of Innovation Theory towards the Adoption of Halal Meat Supply Chain. J. Islam. Mark. 2023, 14, 1211–1228. [Google Scholar] [CrossRef]
- Mustonen-Ollila, E.; Lyytinen, K. Why Organizations Adopt Information System Process Innovations: A Longitudinal Study Using Diffusion of Innovation Theory. Inf. Syst. J. 2003, 13, 275–297. [Google Scholar] [CrossRef]
- Carmagnac, L.; Naoui-Outini, F. Emotions and Ends Matter: Exploring the Practice of Sustainable Innovation Diffusion. Supply Chain. Forum 2022, 23, 397–408. [Google Scholar] [CrossRef]
- Xu, Y.; Yuan, L.; Khalfaoui, R.; Radulescu, M.; Mallek, S.; Zhao, X. Making Technological Innovation Greener: Does Firm Digital Transformation Work? Technol. Forecast. Soc. Chang. 2023, 197, 122928. [Google Scholar] [CrossRef]
- Nasiri, M.; Saunila, M.; Rantala, T.; Ukko, J. Sustainable Innovation among Small Businesses: The Role of Digital Orientation, the External Environment, and Company Characteristics. Sustain. Dev. 2022, 30, 703–712. [Google Scholar] [CrossRef]
- Xu, L.; Luo, Y.; Pu, X. Information Acquisition from Data-Driven Analytics: A Perspective of Blockchain Service in a Duopoly Market. Comput. Ind. Eng. 2023, 176, 108994. [Google Scholar] [CrossRef]
- Zhang, C.; Xiao, G.; Xu, L. Manufacturers’ Emission-Reduction Investments in Competing Supply Chains with Prisoner’s Dilemma: The Economic and Environmental Impacts of Retailer (s) Capital Constraint (s). Transp. Res. E Logist. Transp. Rev. 2024, 187, 103602. [Google Scholar] [CrossRef]
- Okour, M.K.; Chong, C.W.; Abdel Fattah, F.A.M. Knowledge Management Systems Usage: Application of Diffusion of Innovation Theory. Glob. Knowl. Mem. Commun. 2021, 70, 756–776. [Google Scholar] [CrossRef]
- Shahzad, M.; Qu, Y.; Rehman, S.U.; Zafar, A.U. Adoption of Green Innovation Technology to Accelerate Sustainable Development among Manufacturing Industry. J. Innov. Knowl. 2022, 7, 100231. [Google Scholar] [CrossRef]
- Mishra, R.; Singh, R.K.; Rana, N.P. Digital Orientation, Digital Eco-Innovation and Circular Economy in the Context of Sustainable Development Goals. Bus. Strategy Environ. 2023, 33, 2752–2770. [Google Scholar] [CrossRef]
- Wang, C.; Wang, L.; Zhao, S.; Yang, C.; Albitar, K. The Impact of Fintech on Corporate Carbon Emissions: Towards Green and Sustainable Development. Bus. Strategy Environ. 2024. early view. [Google Scholar] [CrossRef]
- Yang, C.; Zhu, C.; Albitar, K. ESG Ratings and Green Innovation: A U-Shaped Journey towards Sustainable Development. Bus. Strategy Environ. 2024. early view. [Google Scholar] [CrossRef]
- Yang, C.; Chen, L.; Li, Q.; Wu, J. Digitalization of Banks and Inclusive Finance: New Insights from Cultural Industry’s Financing Constraints. Financ. Rev. 2024. early view. [Google Scholar] [CrossRef]
- Oláh, J.; Aburumman, N.; Popp, J.; Khan, M.A.; Haddad, H.; Kitukutha, N. Impact of Industry 4.0 on Environmental Sustainability. Sustainability 2020, 12, 4674. [Google Scholar] [CrossRef]
- Yavuz, O.; Uner, M.M.; Okumus, F.; Karatepe, O.M. Industry 4.0 Technologies, Sustainable Operations Practices and Their Impacts on Sustainable Performance. J. Clean. Prod. 2023, 387, 135951. [Google Scholar] [CrossRef]
- Smith, D.; Srinivas, S. A Simulation-Based Evaluation of Warehouse Check-in Strategies for Improving Inbound Logistics Operations. Simul. Model. Pr. Theory 2019, 94, 303–320. [Google Scholar] [CrossRef]
- Ceynowa, W.; Przybylowski, A.; Wojtasik, P.; Ciskowski, Ł. ICT Adoption for Sustainable Logistics Development in the HoReCa and Wholesale Sectors. Sustainability 2023, 15, 3746. [Google Scholar] [CrossRef]
- Mishra, R.; Raut, R.D.; Kumar, M.; Naik, B.K.R.; Luthra, S. Renewable Energy Technology Adoption in Building a Sustainable Circular Supply Chain and Managing Renewable Energy-Related Risk. Ann. Oper. Res. 2023. Available online: https://link.springer.com/article/10.1007/s10479-023-05476-2 (accessed on 23 June 2024). [CrossRef]
- Gökçe, H.U.; Gökçe, K.U. Multi Dimensional Energy Monitoring, Analysis and Optimization System for Energy Efficient Building Operations. Sustain. Cities Soc. 2014, 10, 161–173. [Google Scholar] [CrossRef]
- Goh, S.H. Barriers to Low-Carbon Warehousing and the Link to Carbon Abatement: A Case from Emerging Asia. Int. J. Phys. Distrib. Logist. Manag. 2019, 49, 679–704. [Google Scholar] [CrossRef]
- Gupta, A.; Singh, R.K.; Kamal, M.M. Blockchain Technology Adoption for Secured and Carbon Neutral Logistics Operations: Barrier Intensity Index Framework. Ann. Oper. Res. 2024. Available online: https://link.springer.com/article/10.1007/s10479-024-05824-w (accessed on 23 June 2024). [CrossRef]
- Costa, J.; Carvalho, M.S.; Nobre, A. Implementation of Advanced Warehouses in a Hospital Environment—Case Study. J. Phys. Conf. Ser. 2015, 616, 012005. [Google Scholar] [CrossRef]
- Samuel, G.; Lucivero, F.; Somavilla, L. The Environmental Sustainability of Digital Technologies: Stakeholder Practices and Perspectives. Sustainability 2022, 14, 3791. [Google Scholar] [CrossRef]
- Pierrehumbert, R. There Is No Plan B for Dealing with the Climate Crisis. Bull. At. Sci. 2019, 75, 215–221. [Google Scholar] [CrossRef]
- Elkjær, M.A.; Klitgaard, M.B. Economic Inequality and Political Responsiveness: A Systematic Review. Perspect. Politics 2021, 22, 318–337. [Google Scholar] [CrossRef]
- Shaw, M.; Majumdar, A.; Govindan, K. Barriers of Social Sustainability: An Improved Interpretive Structural Model of Indian Textile and Clothing Supply Chain. Sustain. Dev. 2022, 30, 1616–1633. [Google Scholar] [CrossRef]
- Vallance, S.; Perkins, H.C.; Dixon, J.E. What Is Social Sustainability? A Clarification of Concepts. Geoforum 2011, 42, 342–348. [Google Scholar] [CrossRef]
- Rodrigues, I.; Schreier, C.; Steiner, E.; Zemp, M. Shifting to Gig Labor: Perceptions of Sustainability. ABAC J. 2021, 41, 247–271. [Google Scholar]
- Klier, J.; Klier, M.; Thiel, L.; Agarwal, R. Power of Mobile Peer Groups: A Design-Oriented Approach to Address Youth Unemployment. J. Manag. Inf. Syst. 2019, 36, 158–193. [Google Scholar] [CrossRef]
- Zhou, X.; Lu, H.; Kumar Mangla, S. The Impact of Digital Traceability on Sustainability Performance: Investigating the Roles of Sustainability-Oriented Innovation and Supply Chain Learning. Supply Chain. Manag. 2024, 29, 497–522. [Google Scholar] [CrossRef]
- Yoo, I.; Yi, C.G. Economic Innovation Caused by Digital Transformation and Impact on Social Systems. Sustainability 2022, 14, 2600. [Google Scholar] [CrossRef]
- Lundvall, B.-A.; Dosi, G.; Freeman, C. Innovation as an Interactive Process: From User-Producer Interaction to the National System of Innovation. Learn. Econ. Econ. Hope 1988, 349, 369. [Google Scholar]
- Tiwari, K.; Khan, M.S. Sustainability Accounting and Reporting in the Industry 4.0. J. Clean. Prod. 2020, 258, 120783. [Google Scholar] [CrossRef]
- Nelson, R.R. An Evolutionary Theory of Economic Change; Harvard University Press: Cambridge, MA, USA, 1985; ISBN 0674041437. [Google Scholar]
- Das, C. The Role of Capabilities in the Adoption of Green Operations and Competitiveness. J. Environ. Plan. Manag. 2024, 67, 766–787. [Google Scholar] [CrossRef]
- Magnier, L.; Schoormans, J. Consumer Reactions to Sustainable Packaging: The Interplay of Visual Appearance, Verbal Claim and Environmental Concern. J. Environ. Psychol. 2015, 44, 53–62. [Google Scholar] [CrossRef]
- Hong, J.; Zhang, Y.; Ding, M. Sustainable Supply Chain Management Practices, Supply Chain Dynamic Capabilities, and Enterprise Performance. J. Clean. Prod. 2018, 172, 3508–3519. [Google Scholar] [CrossRef]
- Khan, S.A.R.; Godil, D.I.; Jabbour, C.J.C.; Shujaat, S.; Razzaq, A.; Yu, Z. Green Data Analytics, Blockchain Technology for Sustainable Development, and Sustainable Supply Chain Practices: Evidence from Small and Medium Enterprises. Ann. Oper. Res. 2021, 2021, 1–25. [Google Scholar] [CrossRef]
- Langston, C. Sustainable Practices in the Built Environment; Routledge: London, UK, 2008. [Google Scholar]
- Francis, V. Supply Chain Visibility: Lost in Translation? Supply Chain. Manag. 2008, 13, 180–184. [Google Scholar] [CrossRef]
- Montecchi, M.; Plangger, K.; West, D.C. Supply Chain Transparency: A Bibliometric Review and Research Agenda. Int. J. Prod. Econ. 2021, 238, 108152. [Google Scholar] [CrossRef]
- Moshood, T.D.; Nawanir, G.; Sorooshian, S.; Okfalisa, O. Digital Twins Driven Supply Chain Visibility within Logistics: A New Paradigm for Future Logistics. Appl. Syst. Innov. 2021, 4, 29. [Google Scholar] [CrossRef]
- Waters, C.D.J. Logistics: An Introduction to Supply Chain Management; Red Globe Press: New York, NY, USA, 2019. [Google Scholar]
- Instituto ETHOS Instituto ETHOS. Empresas e Responsabilidade Social. Available online: www.ethos.org.br (accessed on 5 June 2017).
- Sarango-Lalangui, P.; Álvarez-García, J.; del Río-Rama, M.D.L.C. Sustainable Practices in Small and Medium-Sized Enterprises in Ecuador. Sustainability 2018, 10, 2105. [Google Scholar] [CrossRef]
- Shah, N.; Zehri, A.W.; Saraih, U.N.; Abdelwahed, N.A.A.; Soomro, B.A. The Role of Digital Technology and Digital Innovation towards Firm Performance in a Digital Economy. Kybernetes 2024, 53, 620–644. [Google Scholar] [CrossRef]
- Kock, F.; Berbekova, A.; Assaf, A.G. Understanding and Managing the Threat of Common Method Bias: Detection, Prevention and Control. Tour. Manag. 2021, 86, 104330. [Google Scholar] [CrossRef]
- Podsakoff, P.M.; MacKenzie, S.B.; Lee, J.Y.; Podsakoff, N.P. Common Method Biases in Behavioral Research: A Critical Review of the Literature and Recommended Remedies. J. Appl. Psychol. 2003, 88, 879–903. [Google Scholar] [CrossRef] [PubMed]
- Doll, W.J.; Xia, W.; Torkzadeh, G. A Conformatory Factor Analysis of the End-User Computing Satisfaction Instrument. Manag. Inf. Syst. Q. 1994, 18, 453–461. [Google Scholar] [CrossRef]
- Kock, N.; Mayfield, M. PLS-Based SEM Algorithms: The Good Neighbor Assumption, Collinearity, and Nonlinearity. Inf. Manag. Bus. Rev. 2015, 7, 113–130. [Google Scholar] [CrossRef]




| Factors | Mean | Standard Deviation | Excess Kurtosis | Skewness |
|---|---|---|---|---|
| Gender | 1.472 | 0.507 | −1.750 | 0.197 |
| Firm Size | 1.870 | 0.549 | 2.909 | 0.544 |
| Employee Training | 2.983 | 1.524 | −1.429 | −0.022 |
| IT Staffing | 2.094 | 0.636 | 2.794 | 1.220 |
| TecA1 | 4.243 | 0.967 | 2.420 | −1.585 |
| TecA2 | 4.048 | 1.060 | 0.803 | −1.172 |
| TecA3 | 4.128 | 1.056 | 1.205 | −1.336 |
| TecA4 | 4.035 | 1.024 | 0.994 | −1.149 |
| TecA5 | 4.080 | 1.057 | 0.799 | −1.178 |
| TecI1 | 4.322 | 0.892 | 2.924 | −1.635 |
| TecI2 | 4.222 | 0.969 | 1.840 | −1.411 |
| TecI3 | 4.226 | 0.927 | 1.846 | −1.371 |
| TecI4 | 4.185 | 0.958 | 1.385 | −1.265 |
| TecI5 | 4.131 | 1.022 | 1.385 | −1.310 |
| TecI6 | 4.159 | 1.019 | 1.587 | −1.367 |
| EnvPr1 | 4.287 | 0.897 | 2.702 | −1.569 |
| EnvPr2 | 4.213 | 0.947 | 1.296 | −1.276 |
| EnvPr3 | 4.191 | 0.930 | 1.978 | −1.370 |
| EnvPr4 | 4.124 | 0.984 | 0.949 | −1.152 |
| EnvPr5 | 4.167 | 0.990 | 1.450 | −1.316 |
| SciPr1 | 4.357 | 0.867 | 2.930 | −1.649 |
| SciPr2 | 4.259 | 0.933 | 2.088 | −1.458 |
| SciPr3 | 4.209 | 0.967 | 1.824 | −1.414 |
| SciPr4 | 4.200 | 1.000 | 1.934 | −1.478 |
| SciPr5 | 4.222 | 0.973 | 2.653 | −1.594 |
| SciPr6 | 4.204 | 0.977 | 2.020 | −1.456 |
| EcnPr1 | 4.233 | 0.920 | 1.135 | −1.210 |
| EcnPr2 | 4.117 | 0.992 | 1.274 | −1.228 |
| EcnPr3 | 4.169 | 0.970 | 0.875 | −1.162 |
| EcnPr4 | 4.065 | 1.060 | 0.606 | −1.112 |
| Factor Loadings for EcnPr, EnvPr, SciPr, TechA, and TecI | |||||
|---|---|---|---|---|---|
| Items | EcnPr | EnvPr | SciPr | TecA | TecI |
| EcnPr1 | 0.752 | ||||
| EcnPr2 | 0.680 | ||||
| EcnPr3 | 0.581 | ||||
| EcnPr4 | 0.663 | ||||
| EnvPr1 | 0.689 | ||||
| EnvPr2 | 0.652 | ||||
| EnvPr3 | 0.654 | ||||
| EnvPr4 | 0.685 | ||||
| EnvPr5 | 0.694 | ||||
| SciPr1 | 0.716 | ||||
| SciPr2 | 0.642 | ||||
| SciPr3 | 0.692 | ||||
| SciPr4 | 0.669 | ||||
| SciPr5 | 0.671 | ||||
| SciPr6 | 0.653 | ||||
| TecA1 | 0.757 | ||||
| TecA2 | 0.647 | ||||
| TecA3 | 0.689 | ||||
| TecA4 | 0.701 | ||||
| TecA5 | 0.674 | ||||
| TecI1 | 0.739 | ||||
| TecI2 | 0.634 | ||||
| TecI3 | 0.641 | ||||
| TecI4 | 0.695 | ||||
| TecI5 | 0.597 | ||||
| TecI6 | 0.587 | ||||
| Construct-based estimated correlations | |||||
| EcnPr | 1.000 | 0.528 | 0.497 | 0.513 | 0.538 |
| EnvPr | 0.528 | 1.000 | 0.522 | 0.510 | 0.606 |
| SciPr | 0.497 | 0.522 | 1.000 | 0.587 | 0.531 |
| TecA | 0.513 | 0.510 | 0.587 | 1.000 | 0.661 |
| TecI | 0.538 | 0.606 | 0.531 | 0.661 | 1.000 |
| Established reliability and validity (convergent validity) | |||||
| Cronbach’s alpha | 0.772 | 0.836 | 0.856 | 0.803 | 0.831 |
| Composite reliability (rho_c) | 0.871 | 0.916 | 0.928 | 0.895 | 0.908 |
| Average variance extracted (AVE) | 0.629 | 0.687 | 0.682 | 0.632 | 0.623 |
| Discriminant validity—Heterotrait–Monotrait Ratio (HTMT) | |||||
| EcnPr | 1.000 | ||||
| EnvPr | 0.528 | 1.000 | |||
| SciPr | 0.508 | 0.527 | 1.000 | ||
| TecA | 0.520 | 0.512 | 0.588 | 1.000 | |
| TecI | 0.544 | 0.613 | 0.531 | 0.662 | 1.000 |
| Fit Indices | Estimated Model |
|---|---|
| Chi-square | 581.274 |
| Degrees of freedom | 293.000 |
| p value | 0.000 |
| ChiSqr/df | 1.984 |
| RMSEA | 0.043 |
| GFI | 0.927 |
| AGFI | 0.913 |
| PGFI | 0.774 |
| SRMR | 0.121 |
| NFI | 0.886 |
| TLI | 0.933 |
| CFI | 0.940 |
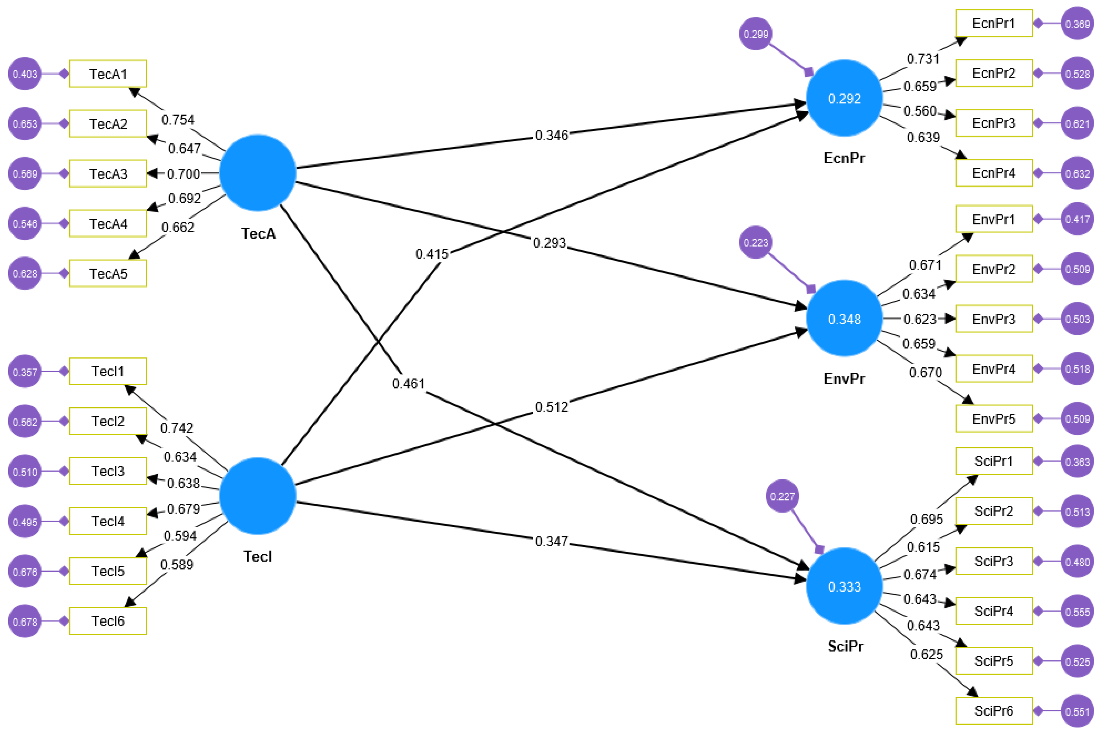
| Paths | Path Coefficients (Standardized) | Standard Errors | T Values | p Values | Decision |
|---|---|---|---|---|---|
| H1 = TecA -> EnvPr | 0.293 | 0.048 | 4.872 | 0.000 | Supported |
| H2 = TecA -> SciPr | 0.461 | 0.050 | 7.364 | 0.000 | Supported |
| H3 = TecA -> EcnPr | 0.346 | 0.056 | 5.539 | 0.000 | Supported |
| H4 = TecI -> EcnPr | 0.415 | 0.063 | 6.461 | 0.000 | Supported |
| H5 = TecI -> SciPr | 0.347 | 0.052 | 5.872 | 0.000 | Supported |
| H6 = TecI -> EnvPr | 0.512 | 0.058 | 7.819 | 0.000 | Supported |
Disclaimer/Publisher’s Note: The statements, opinions and data contained in all publications are solely those of the individual author(s) and contributor(s) and not of MDPI and/or the editor(s). MDPI and/or the editor(s) disclaim responsibility for any injury to people or property resulting from any ideas, methods, instructions or products referred to in the content. |
© 2024 by the authors. Licensee MDPI, Basel, Switzerland. This article is an open access article distributed under the terms and conditions of the Creative Commons Attribution (CC BY) license (https://creativecommons.org/licenses/by/4.0/).
Share and Cite
Saqib, Z.A.; Qin, L. Investigating Effects of Digital Innovations on Sustainable Operations of Logistics: An Empirical Study. Sustainability 2024, 16, 5518. https://doi.org/10.3390/su16135518
Saqib ZA, Qin L. Investigating Effects of Digital Innovations on Sustainable Operations of Logistics: An Empirical Study. Sustainability. 2024; 16(13):5518. https://doi.org/10.3390/su16135518
Chicago/Turabian StyleSaqib, Zulkaif Ahmed, and Luo Qin. 2024. "Investigating Effects of Digital Innovations on Sustainable Operations of Logistics: An Empirical Study" Sustainability 16, no. 13: 5518. https://doi.org/10.3390/su16135518
APA StyleSaqib, Z. A., & Qin, L. (2024). Investigating Effects of Digital Innovations on Sustainable Operations of Logistics: An Empirical Study. Sustainability, 16(13), 5518. https://doi.org/10.3390/su16135518

