Abstract
The objective of this paper was to examine the influence of determinants of business ethics, for instance, HR management ethics, ethics in corporate governance, and ethics in sales and marketing on organizational performance. The paper also examined mediation of human capital, structural capital and relational capital (dimensions of intellectual capital) in the connection between business ethics and organizational performance. Additionally, this research examined show technological change moderates between business ethics and organizational performance. Researchers collected 474 responses from March 2022 to November 2022 from the information technology sector in various cities in South Asian countries, including India, Pakistan, and Bangladesh, through structured questionnaires. PLS-SEM modeling was used for data analysis; we evaluated the measurement and structural models for this purpose. The research results suggest that ethics in corporate governance, HR management ethics, and ethics in sales and marketing have a notably positive effect on business ethics, leading to a substantial and affirmative impact on organizational performance. The findings also revealed a significant mediating influence of human capital, structural capital, and relational capital between exogenous variables and organizational performance. The findings further suggest that technological change significantly and positively moderates the relationship between business ethics and organizational performance in the high-tech industry. This research offers a novel modified conceptual framework that provides substantial theoretical and managerial implications to research scholars and industry practitioners.
1. Introduction
Business ethics are a critical aspect of modern business practices that outlines the ethical behavior of organizations and individuals in the contemporary business world [1,2]. Ethical philosophies and beliefs guide business operations in several aspects, such as the conduct of employees, the treatment of customers and suppliers, and the influence of business activities on the environment and society [3,4]. Applying business ethics ensures that business practices are fair, just, and ethical and comply with legal and regulatory requirements. Business ethics also address ethical dilemmas and conflicts during business operations [5,6]. Numerous studies have found that companies prioritizing ethical behavior and social responsibility often experience benefits such as enhanced reputation, increased customer loyalty, and improved employee engagement and productivity [7,8]. Companies engaging in unethical practices may face serious repercussions, such as legal and reputational harm, decreased customer loyalty and trust, and higher staff turnover and apathy [9,10]. Business ethics are strongly connected to organizational performance, and organizations that prioritize ethical conduct can enjoy various benefits that bring long-term financial success and sustainability [11,12]. This research paper covers three essential aspects of business ethics: human resource management ethics, corporate governance ethics, and ethics in sales and marketing. HR management ethics involve treating employees respectfully and fairly, guaranteeing equal employment opportunities, and preventing discrimination/harassment [13,14]. Ethics in corporate governance concern the protocols and values that control the behavior of those in leadership roles inside a business [15,16]. It necessitates an obligation to transparency, accountability, and reliable decision-making that reflects the benefits of all stakeholders, including employees, shareholders, suppliers, vendors, buyers, and overall society [17,18]. Finally, ethics in sales and marketing relate to refraining from deceptive or misleading advertising tactics, respecting consumer confidentiality, and ensuring products/services are safe/high-quality [19,20].
The knowledge-based economy, like the high-tech information technology sector, has supreme significance for intellectual capital for organizations as a source of competitive advantage [21,22]. Generally, intellectual capital describes an organization’s intangible assets, which may include personnel’s knowledge, skills, experience, and relationships with customers, suppliers, or other external stakeholders [23,24]. Previous research has shown a positive correlation between intellectual capital and the performance of the high-tech industry. However, the underlying mechanisms that drive this association are still poorly understood [25,26]. It has been suggested that the dimensions of intellectual capital, for instance, human capital (which covers an organization’s employees’ knowledge and capabilities), relational capital (covering the firm’s external value and partnerships) [27,28], and structural capital (signifying the organizational knowledge-based systems and processes) [29,30] act as mediators between dimensions of business ethics and performance in high-tech industry [31,32]. However, previous research studies have examined the association between intellectual and organizational attainment. Only some research scholars have examined the mediation of human capital, structural capital and relational capital (dimensions of intellectual capital) [33,34]. Understanding how these dimensions mediate the association between dimensions of intellectual capital and the performance of industry can offer a deep understanding of high-tech firms that can influence their intellectual capital to achieve superior performance [35,36].
The relationship between technological change and business ethics has evolved as technology advances and new ethical issues emerge [37]. Historically, technological change has often led to new ethical considerations related to the impact on employees, customers, and society [38,39]. For example, introducing new technologies in the industrial revolution led to concerns about worker safety, child labor, and working conditions [40,41]. The internet’s and digital technologies’ growth in the late 20th century created new ethical considerations related to data privacy, cybersecurity, and online behavior [42]. As technology advances, new ethical considerations are emerging [43]. The growth of automation and AI has caused worries about job loss and its consequences for workers [44]. Exploiting data analytics and machine learning also presents ethical dilemmas regarding algorithm utilization and biases in decision-making. To handle these issues, firms are now focused on ethical behavior, formulating codes of conduct and rules to guide their decisions. Professional bodies such as the Association for Computing Machinery have also created ethical codes to direct tech pros’ actions [38]. Governments have started recognizing the importance of ethics when working with technology [37]. For example, the General Data Protection Regulation in the EU was implemented to ensure citizens’ privacy and require companies to obtain explicit approval for collecting and processing personal data [43].
This paper investigated the impact of dimensions of business ethics, including HR management ethics, ethics in corporate governance, and ethics in sales and marketing, to boost the performance of the high-tech industry. The paper further analyzed the impact of multiple serial mediations of business ethics and dimensions of intellectual capital (human capital, structural capital and relational capital) in an association between exogenous and endogenous constructs within the high-technology industry in South Asian countries, for instance, India, Pakistan, and Bangladesh. Based on the research problem and prior literature, we framed the following research questions:
How do business ethics, such as ethics in HR management, ethics in corporate governance, and ethics in sales and marketing, impact innovation performance in the high-tech industry?
How do the mediating associations of dimensions of intellectual capital (human capital, structural capital and relational capital) between business ethics, determinants of business ethics, and performance of high-tech industry act as multiple serial mediators?
How do organizational capabilities such as technological change moderate this relationship?
This paper aimed to analyze the influence of determinants of business ethics, for instance, HR management ethics, ethics in corporate governance, and ethics in sales and marketing, on organizational performance. This research provides insights into the importance of ethical behavior in business and how it can contribute to the long-term sustainability of organizations [4]. This paper also investigated the mediation of human capital, structural capital, and relational capital (dimensions of intellectual capital) in the association between business ethics and the performance of high-tech organizations [31]. Finally, we examined the moderation of technological change in an association between business ethics and organizational performance. Hence, we contribute to the existing literature on determinants of intellectual capital, business ethics and their dimensions, and organizational performance. We also provide practical implications for organizations seeking to leverage their intellectual capital for competitive advantage. The current research has offered numerous theoretical contributions, providing a novel conceptual framework for future researchers. They can replicate their studies in different industries and regions of the world. Similarly, the findings of this research also present several managerial contributions to the senior management of high-tech industry. Managers should prioritize ethical practices in their organizations, as they can lead to improved performance. Managers should focus on strengthening factors such as HR management ethics, corporate governance ethics, and sales and marketing ethics to increase organizational sustainability and performance. Managers should also prioritize human, structural, and relational capital to enhance organizational performance. Finally, the study highlights the importance of considering a technological change (as moderator) in an association of business ethics and organizational performance (OP). Managers should be aware of the level of technological change present in their organizations and adjust their ethical practices accordingly.
The rest of the paper comprises several distinctive parts. Part two contains a review of the literature and formulation of hypotheses, and part three discusses the methodology of this article. Part four includes results and data analysis, part five comprises discussions of limitations and future studies, and part six contains the conclusions and theoretical and practical implications.
2. Review of Previous Literature and Formulation of Hypotheses
2.1. The Theoretical Underpinning—Theory of Intellectual Capital (IC)
The theory of intellectual capital (IC) is a relevant theoretical framework for the current study based on the research questions and research problem. The intellectual capital theory explains how an organization’s knowledge, skills, and other intangible assets can support its value generation and competitive advantage [45,46,47]. The intellectual capital theory can serve as a foundation for understanding the function of intangible assets in fostering innovation. The undertaken study evaluated the connection of human capital, structural capital and relational capital (dimensions of intellectual capital) with the innovative performance of high-tech industry [48,49]. The idea also highlights the significance of human capital development and knowledge management, both essential for encouraging innovation [50,51,52]. Intellectual capital (IC) theory emphasizes that knowledge, abilities, and skills are not merely personal [53,54].
2.2. Business Ethics
Business ethics are the moral ideals and principles that direct people’s and organizations’ behavior in the business environment [4,11]. They entail the application of moral concepts and standards to various business operations, such as how employees behave, how suppliers and customers are treated, how private information is handled, and how business operations affect society and the environment [2,5]. Business ethics ensure that business practices are just, fair, and ethical while adhering to legal and regulatory obligations [3,7]. Additionally, they entail resolving ethical conundrums and conflicts that develop throughout business operations [8,55]. Honesty, integrity, fairness, respect for the law, and social responsibility are essential elements of business ethics [9]. Businesses with a solid reputation, more devoted customers, happier employees, and higher productivity tend to prioritize business ethics [6,56]. Ethical business procedures lessen the risk of legal trouble and harm to one’s reputation from acting unethically [1,12].
2.3. Business Ethics and Organizational Performance
An increasing corpus of research indicates a beneficial connection between organizational performance and corporate ethics [57,58]. Businesses prioritizing moral conduct and social responsibility frequently reap the rewards, including improved reputations, higher customer loyalty, improved staff engagement, and increased productivity [59,60]. By lowering the likelihood of facing legal and regulatory repercussions, minimizing harm to the company’s brand, and fostering better connections with essential stakeholders such as clients, employees, and investors, acting ethically can also help long-term financial success [61]. Ethical conduct can assist businesses in luring and keeping exceptional personnel dedicated to their vision and purpose and who share their beliefs [62,63]. Conversely, businesses that act unethically risk suffering negative repercussions, including reputational and legal harm, diminished consumer loyalty, increased staff disengagement, and lower customer loyalty [64,65]. Decreased shareholder value and financial losses can result from unethical activity [66,67]. Business ethics and organizational performance are intimately related, and organizations that prioritize ethical behavior will likely experience several advantages that can help them achieve sustainability and long-term financial success [68,69]. Hence, we propose the following hypothesis:
Hypothesis H1.
Business ethics are positively and significantly associated with organizational performance.
2.4. Dimensions of Business Ethics
Several dimensions of business ethics are commonly recognized. These dimensions are often used to guide ethical decision-making in the business world and to promote ethical behavior within organizations [70]. Some critical dimensions of business ethics include, for instance, organizational and individual ethics, corporate governance ethics, HR management ethics, ethics in sales and marketing, and ethics in corporate governance [14,71]. Overall, these dimensions of business ethics help ensure that organizations operate responsibly and ethically and contribute to the well-being of society as a whole [72]. However, in this research, we considered three types of ethical responsibilities that are essential for business ethics, for instance, ethics in corporate governance, ethics in sales and marketing, and HR management ethics.
2.4.1. Human Resource Management Ethics—HRE
HR management ethics signify the moral values and principles that guide the behavior of organizations and individuals in managing their employees [73]. They involve the application of ethical principles and standards to various aspects of the employment relationship, including selection, recruitment, training and development, employee retention, performance management, and compensation and management [74]. Some fundamental HR management ethics principles include fairness, equity, respect for diversity, privacy, and confidentiality [72,75]. Organizations prioritizing human resource management ethics typically enjoy a more engaged and productive workforce, lower employee turnover, and a more positive employer brand [14]. Ethical behavior in human resource management involves treating employees with respect, dignity, and fairness, providing equal employment opportunities to all, avoiding discrimination and harassment, protecting employee privacy and confidentiality, providing adequate training and development opportunities, and ensuring that compensation and benefits are fair and equitable [73,76]. Moreover, ethical human resource management entails honoring workers’ rights to liberty of connection and collective negotiation and ensuring that they work in a safe and healthy workplace and have the opportunity to balance their personal and professional lives [77]. Human resource management ethics are crucial for developing a supportive workplace that encourages worker engagement, productivity, and satisfaction and supports the organization’s sustainability and long-term success [13,78]. Thus, we framed the following hypothesis:
Hypothesis H2.
HR management ethics are positively and significantly associated with business ethics.
2.4.2. Ethics in Corporate Governance
Ethics in corporate governance refer to the beliefs and principles that direct the conduct of people and groups with authority within a firm [18,79]. They entail a dedication to openness, responsibility, and ethical policymaking, which deems the interest of all parties involved, including shareholders, suppliers, clients, employees, and the larger society [17]. In order to foster trust among stakeholders and uphold a good reputation, corporate governance should be open to examination and transparent, with clear policies and procedures in place for decision-making, reporting, and communication [80]. Corporate executives must act in the organization’s and its stakeholders’ best interests and be accountable for their decisions [15]. They can all be part of setting performance targets and goals, outlining roles and duties, and establishing clear lines of authority [81]. Corporate decision-makers should interact with stakeholders to ascertain their requirements and concerns and to consider their preferences [16,82]. Business decision-makers should consider all stakeholders’ interests and act according to ethical standards and beliefs. Business leaders should establish good standards for others and encourage an ethical workplace environment [83,84]. Thus, we framed the following hypothesis:
Hypothesis H3.
Ethics in corporate governance are positively and significantly associated with business ethics.
2.4.3. Ethics in Sales and Marketing
Ethics are the beliefs and principles that direct the conduct of people and groups with authority within a firm’s behavior in the sales and marketing sector [19,85]. They entail applying moral norms and guidelines to various sales and marketing activities, including advertising, promotions, pricing, and client interactions [20,86]. Some fundamental principles of ethics in sales and marketing include honesty, transparency, fairness, respect for privacy, and responsibility [87]. Organizations prioritizing ethics in sales and marketing typically enjoy a more substantial reputation, increased customer loyalty, and tremendous long-term success [88,89]. Ethical behavior in sales and marketing involves avoiding deceptive or misleading advertising, providing accurate and truthful information to customers, respecting customer privacy, avoiding unfair pricing practices, and ensuring that products and services are safe and of high quality [90]. Additionally, ethical sales and marketing involve avoiding exploiting vulnerable or disadvantaged groups, promoting responsible consumption, and ensuring marketing messages are consistent with the mission and values of the organization [20,91]. Thus, we framed the following hypothesis:
Hypothesis H4.
Ethics in sales and marketing are positively and significantly associated with business ethics.
2.5. Mediation—Dimensions of Intellectual Capital
Intellectual capital signifies the intangible resources contributing to a firm’s value and competitive advantage [21,26]. It comprises skills, experience, knowledge, and other intangible resources not reflected in formal financial statements. The commonly recognized determinants of intellectual capital are human capital, structural capital and relational capital [92,93]. Overall, intellectual capital is significant because it represents a cause of sustainable and competitive long-term advantage for companies. Organizations can generate value and improve their performance over the long term by investing in managing and developing their intellectual capital [25].
2.5.1. Human Capital—HC
Human capital signifies an organization’s employees’ skills, knowledge, and abilities. It includes factors such as education, training, work experience, creativity, and other intangible assets that contribute to an individual’s ability to perform their job effectively [28,32]. Human capital is a crucial basis of long-term competitive advantage; human capital is crucial to an organization’s overall intellectual capital [94]. A highly trained, knowledgeable, and adaptable workforce can be created inside an organization by investing in developing and managing its human capital [95]. Some key factors contributing to human capital development include the following. Formal education and on-the-job training, which can help employees acquire the skills and knowledge they need to accomplish their jobs efficiently [27]. Experience in a particular industry or job role can help employees develop specialized skills and knowledge highly valued by employers [92]. Creativity and innovation are essential factors in organizational success, and employees who possess these qualities can contribute significantly to an organization’s intellectual capital [28]. A diverse workforce can bring various perspectives and experiences to an organization, which can help to foster innovation and creativity [25,32]. Thus, we framed the following hypothesis:
Hypothesis H5.
Human capital significantly and positively mediates between business ethics and organizational performance.
2.5.2. Structural Capital—SC
Structural capital signifies the systems, processes, and intellectual property that contribute to a firm’s value and competitive advantage [30,33]. It is one of the intellectual, human, and relational capital dimensions. Structural capital includes intangible assets not reflected in traditional financial statements [29,94]. Some examples of structural capital include, for instance, intellectual property, patents, trademarks, copyrights, and other legal protections that an organization has for its inventions, designs, and creative works [93,96]. The firm’s culture comprises the beliefs, shared values, and behaviors that describe a firm and influence the behavior of its employees. Information systems include databases, knowledge management systems, and other technologies an organization uses to manage and share information [24,32]. Processes and procedures include the systems and protocols an organization uses to manage its operations, such as quality management systems, project management methodologies, and other standardized processes [31]. Brand reputation refers to people’s perceptions and associations with an organization’s brand and can be a powerful driver of competitive advantage [22,27]. Thus, we framed the following hypothesis:
Hypothesis H6.
Structural capital significantly and positively mediates between business ethics and organizational performance.
2.5.3. Relational Capital—RC
Relational capital signifies a firm’s connections with its stakeholders, including customers, suppliers, partners, and other external stakeholders [30]. It is one of the three determinants of intellectual capital (including human and structural capital) [24,34]. Relational capital includes a range of intangible resources that are not echoed in conventional financial statements. Some examples of relational capital include, for instance, strong customer relationships, which are a crucial driver of business success. They can contribute to consumer loyalty, recurrent business, and expectant word-of-mouth recommendations [97]. Strong supplier relationships can help an organization secure reliable access to crucial resources and inputs and facilitate collaboration and innovation [31,36]. Partnerships can aid in developing new goods and services and help an organization increase its skills and reach. An organization’s long-term success can be impacted by its reputation and brand image, which can increase its credibility and stakeholders’ trust [22,35]. An organization can lay the groundwork for a long-lasting competitive advantage and success by investing in the growth and maintenance of its relational capital [33,63]. Thus, we framed the following hypothesis:
Hypothesis H7.
Relational capital significantly and positively mediates between business ethics and organizational performance.
2.5.4. Mediation and Multiple Serial Mediations of Variables
Based on rigorous discussions, and preceding literature, we framed the following mediation hypotheses and multiple serial mediations of business ethics, structural capital, human capital, and relational capital in the association between exogenous variables and the performance of high-tech industry in South Asian economies.
Hypothesis H8.
Business ethics mediate significantly between HR management ethics, ethics in corporate governance, ethics in sales and marketing, and organizational performance.
Hypothesis H9.
Business ethics, human capital, structural capital, and relational capital mediate significantly between HR management ethics, corporate governance, ethics in sales and marketing, and organizational performance.
2.6. Technological Change as a Moderator
Business ethics and organizational performance can be moderated by technological progress, which can modify how the relationship between the two is expressed [37,98]. Technological advancement can moderate the relationship between corporate morality and organizational effectiveness [99]. The ability of stakeholders to obtain information about a company’s behavior has increased because of technological advancements, making it harder for businesses to hide unethical activity [40,43]. It may make corporate ethics even more crucial for preserving a good reputation and enhancing organizational effectiveness [100]. Technology has increased communication speed, allowing for faster dissemination of information and greater public scrutiny of business practices [39,44]. It can make it more challenging for companies to hide immoral behavior and can increase the importance of maintaining ethical standards in order to avoid negative publicity [41]. Automation and other technological advances can change the nature of work and the responsibilities of employees, which can impact the ethical considerations that must be considered [42]. Companies prioritizing business ethics in this context may be better positioned to manage the ethical implications of technological change and maintain solid organizational performance. Technological advances have also created new ethical considerations around data privacy and security [38,43]. Hence, we framed the following hypothesis:
Hypothesis H10.
Technological change significantly and positively moderates business ethics and organizational performance.
2.7. Conceptual Framework of the Study
This research proposed a novel conceptual framework based on philosophical theory and the previous literature. The researchers derived the items of the constructs from the previous literature [14,15,17,20,28,30,31,33,37,43,59,60,64,69,77,88,90,94]. Moreover, the researchers derived the proposed relationship based on previous studies. Figure 1 is the proposed and modified conceptual framework of business ethics, their determinants (HRM ethics, ethics in corporate governance, ethics in sales and marketing), and organizational performance. Moreover, the proposed conceptual framework also derived the mediation and multiple serial mediations of dimensions of intellectual capital (human, structural and relational capital) between ethics and organizational performance. Finally, the proposed conceptual frame also depicted the moderation of technological change between business ethics and organizational performance.
Figure 1.
Conceptual framework of the study. Source: Previous literature [14,15,17,20,28,30,31,33,37,43,59,60,64,69,77,88,90,94].
3. Materials and Methods
3.1. Research Design of the Study
The quantitative research design of this paper involved collecting and analyzing numerical data using structured questionnaires with a five-point Likert scale [101]. The deductive approach was used to execute this research; for this purpose, we integrated the intellectual capital theory into the derived modified operational variables and conceptual framework and questionnaire [102,103]. The survey was carried out to gather the dataset from employees (HR managers, higher management and policymakers) of selected high-tech information organizations in South Asian countries, for instance, India, Pakistan and Bangladesh, to measure the impact of business ethics and their dimensions (HR management ethics, ethics in corporate governance and ethics in sales and marketing) on organizational sustainable performance. This research further explored the influence of dimensions of intellectual capital (human, structural and relational capital) as mediating variables between business ethics and organizational innovation and performance. Finally, this deductive research examined the influence of technological change as moderator between business ethics and organizational performance. The survey questions were designed based on the previous literature and the study’s theoretical framework and research questions [104]. The research design followed ethical guidelines and obtained informed consent from the participants to ensure the confidentiality and anonymity of their responses [105].
3.2. Definition of Variables
3.2.1. Business Ethics
Business ethics are the moral ideals and principles that direct people’s and organizations’ behavior in the business environment [4,11]. They entail the application of moral concepts and standards to various business operations, such as how employees behave, how suppliers and customers are treated, how private information is handled, and how business operations affect society and the environment [2,5].
3.2.2. HR Management Ethics
HR management ethics signify the moral values and principles that guide the behavior of organizations and individuals in managing their employees [73]. They involve the application of ethical principles and standards to various aspects of the employment relationship, including selection, recruitment, training and development, employee retention, performance management, and compensation and management [74].
3.2.3. Ethics in Corporate Governance
Ethics in corporate governance refer to the beliefs and principles that direct the conduct of people and groups with authority within a firm [18,79]. They entail a dedication to openness, responsibility, and ethical policymaking, which considers the interests of all parties involved, including shareholders, suppliers, clients, employees, and the larger society [17].
3.2.4. Ethics in Sales and Marketing
Ethics are the beliefs and principles that direct the conduct of people and groups with authority within a firm’s behavior in the sales and marketing sector [19,85]. They entail applying moral norms and guidelines to various sales and marketing activities, including advertising, promotions, pricing, and client interactions.
3.2.5. Human Capital
Human capital signifies an organization’s employees’ skills, knowledge, and abilities. It includes factors such as education, training, work experience, creativity, and other intangible assets that contribute to an individual’s ability to perform their job effectively [28,32].
3.2.6. Structural Capital
Structural capital signifies the systems, processes, and intellectual property contributing to a firm’s value and competitive advantage [30,33]. Structural capital includes intangible assets not reflected in traditional financial statements [29,94].
3.2.7. Relational Capital
Relational capital signifies a firm’s connections with its stakeholders, including customers, suppliers, partners, and other external stakeholders [30]. Relational capital includes a range of intangible resources that are not echoed in conventional financial statements [97].
3.2.8. Technological Change
Technological change denotes the advancement and evolution of technology, which influences several facets of society, for instance, transportation, healthcare, communication, manufacturing, and entertainment [37,98]. It includes developing novel technology, which improves productivity, efficiency, and effectiveness in organizational performance [39,100].
3.2.9. Organizational Performance
Organizational performance signifies the ability of a firm to attain its objectives and goals efficiently and effectively [59,60]. It measures a firm’s overall effectiveness and success in achieving its desired outcomes. Organizational performance could be measured using financial performance, operational efficiency, employee engagement, and customer satisfaction [64,65].
3.3. Data Collection Method and Sampling Strategy
The sampling strategy employed in the current study is a purposive sampling; specifically, the researchers recruited participants who met the inclusion criteria for the study from the high-tech industry of South Asian countries, for instance, India, Pakistan, and Bangladesh [106]. The recruited respondents were senior managers and policymakers directly involved in decision making and very familiar with organizational ethics and its advantages and disadvantages. However, the purposive sampling strategy had the advantage of being quick and easy to implement. Thus, it was significant to comprehend that the sample may not represent the broader population of employees who have experienced workplace incivility. Therefore, care should be taken when generalizing the outcomes of this study to other contexts or populations [107,108]. The data were collected from high-tech industrial cities in India, Pakistan, and Bangladesh: for instance, Bangalore, Hyderabad and Pune in India, Karachi, Lahore and Islamabad in Pakistan, and Dhaka, Chittagong and Sylhet in Bangladesh. We selected the HR managers and policymakers of diverse technology companies. The data were collected in person, in Karachi, Lahore, Dhaka, and Delhi; in these cities, we contacted potential respondents, made an appointment with respondents and their representatives, and questionnaires were completed in person. However, we mostly used online platforms such as social media, Google Docs, personal emails, and LinkedIn to collect the data from our respondents. The researchers regularly followed up to obtain the data timely in a timely manner. We distributed questionnaires to 550 targeted respondents and collected a total of 490 responses, of which 474 responses were found to be comprehensive, with every question thoroughly answered [109,110]; thus, in this way, the response rate was 86.18%, which is considered a good number. Therefore, the sample size was 474 and represented renowned high-tech and diverse technology companies in South Asian countries including India, Pakistan, and Bangladesh. The data were collected from March 2022 to November 2022 for the analysis in this study. An enormous amount of time was required to contact, and collect responses from, high-tech organizations across urban centers of South Asian countries (India, Pakistan and Bangladesh).
3.4. Measurement Scaling
We used a structured questionnaire with a five-point Likert scale; Annexure I comprised demographic questions, for instance, regarding age, gender, marital status, education, experience, and income. However, Annexure II of the questionnaire comprised constructs and their indicators (measurement scales). The measurement scales were carefully modified according to the nature and objectives of the study and high-tech industry requirements. The modified measurement scales were considered from the previous literature; for instance, indicators for the determinants of business ethics, such as ethics in corporate governance, HR management ethics, and ethics in sales and marketing, were obtained from the previous literature [14,15,17,18,20,77,88,90]. The modified items of intellectual capital’s determinants, for instance, human capital, relational capital, and structural capital, were extracted from the previous studies [28,29,30,31,32,33,35,36,94]. The adapted indicators of the moderating variable (technological change) were obtained from preceding studies, for instance, Ribeiro-Navarrete et al. [37], Saura et al. [38], and Kim and Scheller-Wolf [43]. Finally, the modified items of organizational performance were taken from previous studies [59,60,69]. The details of modified constructs and items are provided in Table A1 in Appendix A.
3.5. Estimation Techniques
We employed partial least square-structural equation modeling (PLS-SEM) to analyze the dataset for this study. We employed several estimation techniques for data analysis using PLS-SEM modeling [102,111]. The most common techniques we used in this research included ordinary least squares (OLS) estimation, commonly used in linear regression models, aiming to minimize the sum of the squared residuals [112,113]. In PLS-SEM, OLS estimation is used to examine and validate the hypothesized measurement or outer model parameters [114]; for the endorsement of the hypothesized measurement model, we used factor loadings, indicator weight, Cronbach’s alpha, composite reliabilities (rho_a and rho_c) are reliability measures that consider both the standard and unique variance in the items and average variance extracted; these statistical techniques validate the convergent validities of items and constructs. We also employed the HTMT matrix and the Fornell–Larcker criterion to check the discriminant validity of constructs. For the validation of hypothesized structural or inner model parameters [115], we used the PLS estimation technique, which comprises path coefficients, f-square, and R-square values, blindfolding of predictive relevance, and model fitness analysis. PLS estimation is based on a series of iterative calculations that maximize the covariance between the latent variables in the model [103,109].
3.6. Demographic Analysis
The demographic statistics of the respondents exhibited that out of 474 individuals, there were 351 (74.05%) males and 123 (25.94%) females. The imbalance between the female and male respondents was due to the priority of choosing information technology software or computer engineering fields. In the case of South Asian countries such as India, Pakistan, and Bangladesh, males are more oriented toward IT software and computer engineering degrees due to their more technical nature, and females are less interested in computer engineering or Information technology software degrees than males. We distributed a structured questionnaire to male and female respondents, but we received more responses from the male candidates. Respondent’s education demonstrated that 392 (82.70%) individuals had bachelor’s degrees in IT, engineering or computer science. However, the remaining 82 (17.29%) individuals had a post-graduate and Ph.D. degrees in IT software or computer science engineering. Regarding experience, 85% of respondents had more than 5 years of experience, and the rest (15%) had less than 5 years of experience. The average salary range of considered respondents was USD 2000 per month, or USD 24,000 per annum. The age bracket of the majority of respondents was 30–45 years. We queried relatively experienced professionals who had at least 5 years of experience. Thus, we considered the age bracket of 30–45 years. The detailed results of demographic analysis are presented in Table 1.
Table 1.
Demographic analysis.
4. Results
4.1. Measurement Model
The measurement model was endorsed through PLS-SEM, and OLS estimation, which is used to examine the outer model (measurement model) parameters, such as factor loadings, indicator weight, reliabilities, convergent and discriminant validities, HTMT, and the Fornell–Larcker criterion [102,103,113].
4.1.1. Outer Loading and Convergent Validity
Table 2 and Figure 2 show different items’ outer loadings and their convergent validity. Outer loadings refer to the correlation between a construct and its related item or indicator in a measurement model. In Table 2, each item is related to one or more constructs, and the outer loadings reflect the strength of these relationships. Convergent validity, on the other hand, is a measure of the degree to which different items measuring the same construct are associated with each other [102,116]. It is commonly measured by calculating the AVE, which should be above 0.5 to indicate good convergent validity [117]. Therefore, based on the outer loading in Table 2 and Figure 2, we can see that most items had strong relationships with their corresponding constructs, with values generally above 0.7. The value is considered suitable for the items of their respective variables [109,118]. Regarding convergent validity, we cannot directly determine the AVE from Table 2. However, the constructs will likely have good convergent validity because their related items have strong outer loadings [113]. However, more information is needed to assess the discriminant validity of the items and constructs, which is the extent to which they are distinct.
Table 2.
Outer loading matrix.
Figure 2.
Measurement model of the study.
4.1.2. Construct Reliability and Validity
Table 3 shows the reliability and validity of constructs, and Cronbach’s alpha is a degree of internal consistency [119]. The findings in Table 3 exhibited that readings of Cronbach’s alpha were higher than 0.70, which is generally acceptable. Composite reliability (rho_a and rho_c) are reliability measures that consider both the standard and unique variance in the items. All constructs had rho_a and rho_c values above 0.70, which is also considered acceptable [102,103]. The AVE measures convergent validity, indicating how a factor relates to its items. Table 3 and Figure 2 show that readings of AVE were higher than 0.70; thus, it had established convergent validity [117]. Thus, Table 3 indicates that all constructs in the model had acceptable levels of reliability and validity, suggesting that they measured what they were intended to measure.
Table 3.
Construct reliability and validity.
4.1.3. HTMT Matrix—Discriminant Validity
Table 4 demonstrates each pair of variables’ heterotrait–monotrait (HTMT) ratio matrix. According to Henseler et al. [113], values of less than 0.85 indicate sufficient discriminant validity. However, the diagonal values were 1.0, indicating that each variable was wholly correlated [119]. Hence, Table 4 confirmed that the considered measurement model had satisfactory discriminant validity, and we did not find any evidence of variable redundancy [112].
Table 4.
HTMT—Heterotrait–monotrait ratio (HTMT)—matrix.
4.1.4. The Fornell–Larcker Criterion
The Fornell–Larcker discriminant validity criterion was employed to examine the discriminant validity in PLS-SEM using Smart-PLS 4.0. It equated the correlations amid variables with the square root of each factor’s AVE [109]. A construct is considered to have discriminant validity if the square root of its AVE is more significant than the correlation between that particular factor and any other construct. The findings in Table 5 demonstrated the AVE values on the diagonal and the correlations between constructs off-diagonal. Looking at Table 5, we can see that all of the AVE readings were more significant compared to their correlations with other factors, which signifies that all factors exhibited acceptable discriminant validity [117]. Hence, the Fornell–Larcker criterion suggested that all of the constructs in this research were distinct and demonstrated binding discriminant validity.
Table 5.
Fornell–Larcker criterion of discriminant validity.
4.2. Structural Model
For the endorsement of the structural model, we employed PLS estimation; this technique was employed to examine the inner model’s parameters, such as R-squared values (R2), path coefficients, blindfolding of predictive relevance (Q2), effect size (f2), and model fitness analysis [109,119].
4.2.1. Coefficient of Variation (R2)
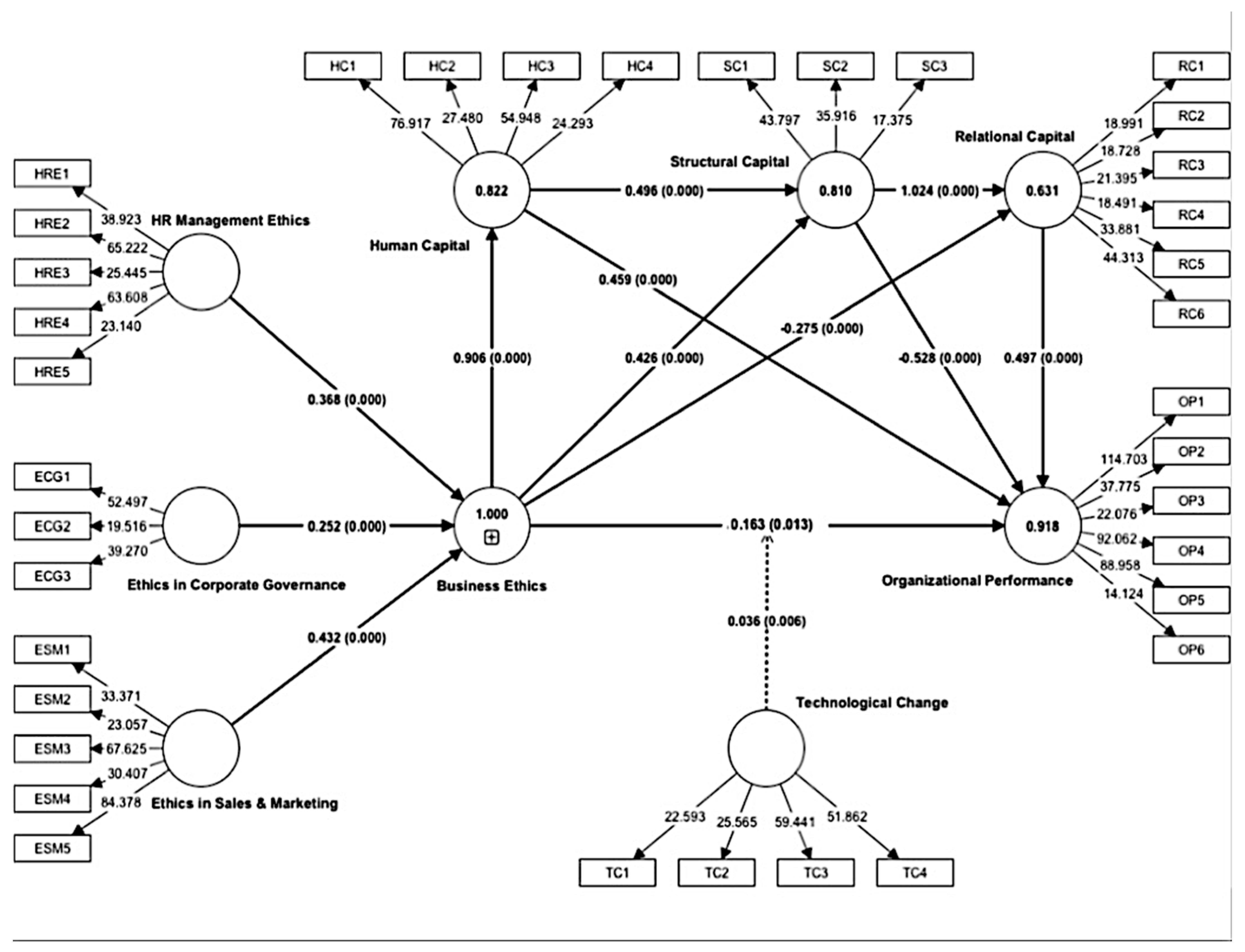
Table 6 and Figure 3 show the coefficient of variation (R2), demonstrating the regression model’s goodness of fit for each dependent variable in the study. The R2 values determine the proportion of variation in the dependent constructs exerted by the independent constructs included in the model. The higher the R2, the better the model fits the data [109,113]. In Table 6, for example, the R2 value for business ethics was 1.000, which meant the model described 100% of the variation in business ethics. Business ethics was derived from the individual items of HRM ethics, ECG and ESM. Similarly, the R-square value for human capital was 0.828, which indicated that the considered model described 82.8% of the variation in human capital. Thus, the R-square demonstrated in Table 6 signified information on how well the regression model fit the data for each dependent variable and helped to assess the overall potency and association amid regressors and outcome variables in the model.
Table 6.
The coefficient of variation (R2).
Figure 3.
Structural model of the study.
4.2.2. F-Square (Effect Size) Statistics
The f-square matrix (Table 7) shows the individual effect size of regressors (columns) on each outcome variable (rows), with values greater than 1 indicating a substantial effect [113,119]. Table 7 confirmed that business ethics strongly affect human capital, organizational performance, and structural capital, with f-square values of 4.828, 0.055, and 0.054, respectively. Ethics in corporate governance have a powerful effect on human capital, with an f-square value of 22.283. Ethics in HR management have the most potent effect on human capital, with an f-square value of 73.131. Ethics in sales and marketing have the most substantial effect on human capital, with an f-square value of 171.421. The findings demonstrated that human capital exerted an adequate influence on structural capital and a negligible influence on relational capital, with f-square values of 0.194 and 0.358, respectively. Organizational performance, structural and relational capital, and technological change exerted zero influence on other variables in the model, as indicated by the blank cells in Table 7.
Table 7.
F-square matrix (effect size).
4.2.3. The Hypothesized Direct Relationship
The findings in Table 8 and Figure 3 demonstrated the direct relationships between variables, which confirmed that business ethics have a positive and cogent association with organizational performance (OP). Ethics in corporate governance, ethics in sales and marketing, and HR management ethics also demonstrated a cogent and affirmative association with business ethics, with coefficients of = 0.252, = 0.432, and = 0.368, respectively, and T > ±1.96 and p < 0.05. This means that higher levels of ethics in these areas are associated with higher overall business ethics. Human capital has a positive association with OP, with = 0.459 and T > ±1.96 and p < 0.05. It infers that a more significant level of human capital (e.g., employee knowledge, skills, and abilities) is associated with higher firm attainment. Similarly, the relational capital also demonstrated an affirmative and significant association with OP, with a coefficient of = 0.497, and T > ±1.96 and p < 0.05. It means that higher levels of relational capital (e.g., external buyers, suppliers, vendors, and other stakeholders) are linked with greater firm attainment (OP). Similarly, structural and relational capital significantly influence organizational performance, with 0.497 and = −0.528, p < 0.05.
Table 8.
Hypothesized direct relationships.
4.2.4. The Hypothesized Multiple Serial Mediations
The outcomes in Table 9 and Figure 3 exhibited simple and multiple serial mediations. The findings further demonstrated that business ethics significantly mediates between ethics in sales and marketing and organizational performance, with = −0.070, .485, and p = 0.014. Similarly, business ethics significantly mediates between HR management ethics and organizational performance, with a coefficient of = −0.060, T = 2.481, and p = 0.013. Finally, business ethics significantly mediates between ethics in corporate governance and organizational performance, with a coefficient of = −0.041, T = 2.478, and p = 0.012. The multiple serial mediations showed that BE, HC, SC, and RC significantly mediate between ethics in sales and marketing and organizational performance, with a coefficient of = 0.099, T = 4.949, and p = 0.000. Moreover, business ethics and human, relational, structural, and relational capital significantly mediate between ethics in corporate governance and the outcome variable (OP), with a coefficient of = 0.058, T = 4.949, and p = 0.000. Finally, the multiple serial mediations of business ethics, human capital, structural capital, and relational capital significantly mediate between HR management ethics and organizational performance, with coefficients of = 0.084, .030, and .000. Thus, we concluded that hypothesis H8 and hypothesis H9 were substantiated, and it was established that business ethics significantly mediate between ESM, HRM, ECG, and organizational performance. Similarly, it was also concluded that BE, HC, SC, and RC significantly mediate between ESM, HRE, and ECG and organizational performance.
Table 9.
Hypothesized multiple serial mediations.
4.2.5. Moderation of Technological Change
The outcomes in Figure 3 and Table 10 demonstrated that technological change has a significant and positive influence on business ethics and organizational performance. The coefficient = 0.036 demonstrated an affirmative relationship between business ethics (BE) and the performance of high-tech organizations. Specifically, organizational performance tends to be higher when business ethics are high. The standard deviation of 0.013 provided information on the variability of the effect size in the sample. In this case, the standard deviation was relatively small, suggesting that the effect size was consistent across the sample. The resulting T statistic indicated that the observed effect size was 2.754 standard deviations away from the mean, which was statistically significant. The p value of 0.006 indicated that the probability of observing this effect size by chance was very low. However, further analyses, such as assessing effect sizes and significance levels of the interaction effect, are needed to determine the direction and strength of the moderation effect more precisely [119,120].
Table 10.
Hypothesized moderation of technological change.
4.2.6. Graphical Representation of Moderation of Technological Change
The results in Figure 4 demonstrated that these values represent the conditional effect of technological change (as moderator) in a relationship of independent and dependent variables at three different levels of the moderator [120]. When the technological change variable is at the mean level of +0.183 to −0.167, the conditional influence of the regressor on the outcome variable may be most potent. The association among exogenous and endogenous variables may be most robust when technological change is at average levels. Hence, these values suggested that technological change moderates the association between business ethics and organizational performance, with the strength of the relationship varying depending on the level of technological change present.
Figure 4.
Conditional effect of technological change.
4.2.7. Blindfolding and Predictive Relevance (Q2)
Table 11 demonstrates the outcomes of blindfolding and predictive relevance (Q2). In Table 11, SSO refers to the sum of squares explained by the factors (i.e., how much of the variation in the outcome can be attributed to each factor). SSE refers to the sum of squares unexplained by the factors (i.e., how much variation remains in the outcome after accounting for the factors). Q2 is a measure of predictive relevance, calculated as 1-SSE/SSO. Q2 represents the proportion of the variation in the outcome that is accounted for by the factors and thus can be interpreted as a measure of how well the factors predict the outcome [102,113]. Table 11 demonstrates that the factors varied in their ability to predict the outcome. Organizational performance had the highest Q2 value (0.616), indicating that it explained a large proportion of the variation in the outcome. Ethics in sales and marketing and human capital also had relatively high Q2 values (0.518 and 0.466, respectively), suggesting they are good predictors. On the other hand, structural capital had a meager Q2 value (0.240), indicating that it explains very little of the variation in the outcome. Corporate governance also had a relatively low Q2 value (0.294), suggesting it may not be a powerful predictor.
Table 11.
Blindfolding and predictive relevance (Q2).
4.2.8. Model Fitness
As suggested in Table 12, the lower values indicated a better model fit, and findings for the SRMR values (0.049 vs. 0.054) inferred that the estimated model was slightly better than the saturated model. The readings for d_ULS also substantiated the model fitness, and it was again validated that the estimated model was slightly better than the saturated model due to the lower value (27.967 vs. 28.963). However, the d_G value was not applicable in this case since it required an assumption of multivariate normality that needed to be met here. Finally, the normed fit index (NFI) measured the amount of variation in the data accounted for through the model. Higher values indicate a better fit, and the estimated model had a slightly better fit than the saturated model (0.929 vs. 0.912). Hence, based on the fit indices provided, we might have inferred that the estimated model fits the dataset slightly better than the saturated model. However, the Chi-square value could not be used to compare the two models directly due to its infinite value for both models [109,113].
Table 12.
Overall model fitness.
5. Discussion and Contributions
The research findings suggested that business ethics significantly and positively influence organizational performance. Previous studies, especially in Pakistan and India, also demonstrated that business ethics are always paramount for an ethical organization, distinguishing it from other organizations [2,9,22,23]. Business ethics always enhance corporate image, long-term sustainability, and competitive advantage [3,5,7,71,87]. The outcomes further exhibited that ethics in corporate governance have a cogent and affirmative impact on organizational performance, which is also consistent with the findings of previous studies in the literature carried out in India, Pakistan, and Bangladesh, showing that corporate governance is a vital component for any organization that provides direction, vision, mission, and values to the organization [31,32,34,121]. Suppose the organization is transparent in its governing matters and provides true information regarding its practices toward taxation, philanthropic projects, profitability, corporate social responsibility, environmental protection, and other related matters to the stakeholders, including shareholders, government institutions, and the general public. In that case, the firm must be declared transparent and will gain more confidence from its shareholders and the general public, enhancing its corporate image and long-term sustainability, efficiency, and competitive advantage [15,17,25,36,83,121]. The findings further indicated that ethics in sales and marketing also significantly influence business ethics and organizational performance. The outcomes of previous studies that were conducted across the globe, including India, Pakistan, and Bangladesh, also confirmed that ethics in sales and marketing are crucial for any firm, increase the brand image and trust in the firm’s credibility, and encourage people buy its brands without any hesitation, ultimately increasing its competitive advantage and long-term sustainability [19,20,21,35,96].
Moreover, it was demonstrated that HR management ethics significantly and positively impacts business ethics and organizational performance. Previous studies carried out globally and in South Asian countries support the current study’s findings and confirm that ethics in HR-related matters provide exponential growth to the organization, provided the organization is open and fair with its employees, because employees are the biggest stakeholders. The organization gains internal customers’ trust, and they put their best efforts into enhancing the organization’s objectives. Ultimately, organizations will experience exponential growth and financial performance [50,51,71,77]. The analysis exhibited that business ethics significantly mediated between HRE, ESM, and ECG and the outcome variable (OP). Previous studies that were conducted in India, Pakistan, and Bangladesh also substantiated the results of the current study and demonstrated that business ethics could enhance the impact of HRE, ESM, and ECG because business ethics increases the transparency and corporate image in terms of human resources, sales and marketing, and corporate governance [50,65,66,74]. Thus, business ethics works like a catalyst and enhances the efficacy of HRE, ESM, and ECG and ultimately benefits the organization through long-term sustainability and financial performance [22,94,96,97].
The findings of this research further exhibited the multiple serial mediations of business ethics and the dimensions of the mediator (intellectual capital); for instance, structural capital, human capital, and relational capital significantly mediated between ethics in sales and marketing, ethics in corporate governance and HR management ethics, and organizational performance. The outcomes of previous studies, including those in South Asian countries, were also consistent with these findings and demonstrated that the concurrent mediation of business ethics, human capital, structural capital, and relational capital provides a synergetic, positive enhancement between the exogenous and endogenous constructs [21,23,51,78,79]. The findings of previous studies suggested that multiple mediations of HC, SC, and RC augment the strength of the best human resources, processes, and structures of the organization, which ultimately increase the impact of ethics in sales and marketing, ethics in corporate governance, and HR management ethics, leading to enhanced organizational performance and long-term competitive advantage [22,24,33,87,95]. Finally, the study showed that technological change affirmatively and potently moderates the association between business ethics and organizational performance. Previous studies also confirmed that technological change positively and significantly increases an organization’s productivity, efficiency, competitive advantage, and performance [37,38,43,92,97]. By understanding these relationships, organizations can make informed decisions about improving their performance and ethical standards.
5.1. Theoretical, Contextual, and Methodological Contributions
The findings of the current study offer numerous theoretical, contextual, and methodological contributions for researchers. Therefore, they can replicate their studies using novel conceptual frameworks and modified questionnaires in different industries and diverse geographic regions of the world. They may also construct their theoretical frameworks using the theory of intellectual capital. They may formulate their theoretical and conceptual frameworks by integrating the theory of intellectual capital and operational variables used in the current study. They may also use mediating and moderating variables to measure the ethical standards and organizational performance in different industrial sectors. This research also presented an alternative methodology, i.e., PLS-SEM, a statistical technique that future researchers can adopt to carry out their studies for more robust outcomes. The undertaken study also provided a unique modified questionnaire that will be helpful to future researchers in modifying their constructs.
5.2. Limitations and Future Research
This study has numerous limitations; for instance, it used a relatively small sample and a small regional sub-continent (India, Pakistan, and Bangladesh). However, the results must be more generalizable to a more significant part of the world’s high-tech industries [122,123]. Thus, it is highly recommended that future researchers focus on diverse and relevant regional economies such as the United States, China, Japan, Canada, the United Kingdom, South Korea, Taiwan, Australia, and the European Union for more robust outcomes. The current study was cross-sectional, with a particular limitation of causality between the constructs. Thus, future studies should be conducted as longitudinal designs to establish causality and examine how the relationships between the variables change over time. The current study incorporated very few constructs; thus, future studies should use more constructs as exogenous, mediating, and moderating variables for more robust results [124]. Lastly, the current study needed to explain the cause and effect between the constructs. Therefore, it is recommended that future researchers employ cause-and-effect models in their studies [125].
5.3. Implications for Managers and Firms
The current research findings provided several managerial implications for high-tech organizations’ senior management and policymakers. Managers should prioritize ethical practices in their organizations, as they can lead to improved performance. Managers should strengthen ethical business standards, such as HR management ethics, corporate governance ethics, and sales and marketing ethics, to increase organizational sustainability and long-term growth. Managers should also emphasize the dimensions of intellectual capital, for instance, human capital, structural capital, and relational capital, as mediators to enhance organizational performance and long-term competitive advantage. Finally, the study highlighted the importance of considering technological change (as moderator) in association with business ethics and organizational performance. Managers may implement new technology, for instance, artificial intelligence, simulations, organizational ethical software, and digital computer programs. Managers should also be aware of the level of technological change present in their organizations and adjust their ethical practices accordingly.
6. Conclusions
The findings of the study substantiated hypothesis H1, which demonstrated that business ethics significantly and positively influence organizational performance. The study concluded that ethics in corporate governance, HR management, and sales and marketing have an affirmative and cogent influence on business ethics. Thus, hypotheses H2, H3, and H4 were substantiated. Similarly, hypotheses H5, H6, and H7 were validated, demonstrating that human capital, structural capital, and relational capital significantly mediate between business ethics and organizational performance. Hypothesis H8 was relevant to the mediation of business ethics between exogenous and endogenous variables and exhibited that business ethics significantly mediated between HRE, ESM, ECG, and organizational performance. However, hypothesis H9 demonstrated the multiple serial mediations of business ethics, human capital, structural capital, and relational capital between exogenous and outcome variables (organizational performance). The outcomes of multiple serial mediations confirmed that BE, HC, SC, and RC significantly mediated between ethics in sales and marketing, ethics in corporate governance, and HR management ethics and organizational performance. Thus, it was shown that the intellectual capital of a high-tech industry plays a very vibrant role in organizational achievement. The study concluded that technological change potently and affirmatively moderates the association between business ethics and organizational performance; hence, hypothesis H10 was validated. The affirmative association between business ethics and organizational performance in a high-tech industry might be stronger or weaker depending on an organization’s level of technological change.
The novelty and significance of this paper have several facets; for instance, this research explored the direct influence of business ethics and their determinants (ethics in corporate governance, HR management ethics, and ethics in sales and marketing) on the performance of high-tech industries. Moreover, this research examined the multiple serial mediations of dimensions of intellectual capital (human capital, structural capital and relational capital) between exogenous and endogenous variables [29,31], but the specific mechanisms that affect performance have yet to be thoroughly examined. The undertaken study enhanced the existing body of knowledge by exploring the mediating effect of human capital, structural capital, and relational capital (dimensions of intellectual capital) in the relationship between business ethics and the performance of a high-tech industry. The significance of this research paper is two-fold. First and foremost, the findings of this research provide helpful direction to managers who want to improve their company’s performance through innovation. By identifying these dimensions, managers can concentrate their efforts and resources on building and utilizing the precise characteristics and dimensions of intellectual capital that mediate the association between innovation and the performance of their high-tech industry. Second, by studying intellectual capital’s function as a mediator between creativity and performance, the research enhanced existing knowledge on the topic. It helps us comprehend the value of intellectual capital and its facets in the success of high-tech companies. Ultimately, the undertaken study can provide a foundation for additional research in this field, advancing awareness and comprehension, among academics and business professionals, of the intricate connection between business ethics, intellectual property, and financial performance.
Supplementary Materials
The following supporting information can be downloaded at: https://www.mdpi.com/article/10.3390/su15108147/s1, File S1: Smart-PLS 4.0 Data File and Results.
Author Contributions
Conceptualization, R.R.A. and M.H.P.; methodology, V.P. and S.N.; software, M.H.P.; validation, F.A., R.R.A. and R.H.S.; formal analysis, F.N.; investigation, V.P. and S.N.; resources, R.H.S.; data curation, F.A.; writing—original draft preparation, F.N.; writing—review and editing, F.A.; visualization, S.N.; supervision, R.R.A. and M.H.P.; project administration, V.P. and F.N.; funding acquisition, R.H.S. and V.P. All authors have read and agreed to the published version of the manuscript.
Funding
This research received no external funding.
Institutional Review Board Statement
Not applicable.
Informed Consent Statement
Not applicable.
Data Availability Statement
Data are provided in Supplementary Material File S1.
Conflicts of Interest
The authors declare no conflict of interest.
Appendix A
Table A1.
Measurement scales.
References
- Tang, N.Y.; Li, Z.; Chen, J.Q.; Tang, T.L.P. Behavioral economics—Who are the investors with the most sustainable stock happiness, and why? Low aspiration, external control, and country domicile may save your lives—Monetary wisdom. Asian J. Bus. Ethics 2022, 11, 359–397. [Google Scholar] [CrossRef]
- Zaman, M.D.K. Environmental ethical commitment (EEC): Factors that affect Malaysian business corporations. J. ASIAN Behav. Stud. 2017, 2, 9–16. [Google Scholar] [CrossRef]
- Park, T.Y.; Park, S.; Barry, B. Incentive effects on ethics. Acad. Manag. Ann. 2022, 16, 297–333. [Google Scholar] [CrossRef]
- Cabana, G.C.; Kaptein, M. Team Ethical Cultures within an Organization: A Differentiation Perspective on their Existence and Relevance. J. Bus. Ethics 2019, 170, 761–780. [Google Scholar] [CrossRef]
- Fassin, Y. Business ethics research at the world’s leading universities and business schools. Bus. Ethics Environ. Responsib. 2022, 31, 474–494. [Google Scholar] [CrossRef]
- Puranik, H.; Koopman, J.; Vough, H.C.; Gamache, D.L. They want what I’ve got (I think): The causes and consequences of attributing coworker behavior to envy. Acad. Manag. Rev. 2019, 44, 424–449. [Google Scholar] [CrossRef]
- Tamunomiebi, M.D. The Moderating Role of Organizational Culture on the Relationship between Ethical Managerial Practices and Organizational Resilience in Tertiary Health Institutions in Bayelsa State, Nigeria. J. Bus. Afr. Econ. 2018, 4, 16–24. [Google Scholar]
- Gino, F.; Pierce, L. The abundance effect: Unethical behavior in the presence of wealth. Organ. Behav. Hum. Decis. Process. 2009, 109, 142–155. [Google Scholar] [CrossRef]
- Kish-Gephart, J.J.; Harrison, D.A.; Treviño, L.K. Bad apples, bad cases, and bad barrels: Meta-analytic evidence about sources of unethical decisions at work. J. Appl. Psychol. 2010, 95, 1–31. [Google Scholar] [CrossRef]
- Luo, Y. The changing Chinese culture and business behavior: The perspective of intertwinement between guanxi and corruption. Int. Bus. Rev. 2008, 17, 188–193. [Google Scholar] [CrossRef]
- McShane, S.L.; Von Glinow, M.A. Organizational Behavior, 9th ed.; McGraw-Hill Irwin: New York, NY, USA, 2021. [Google Scholar]
- Sardžoska, E.G.; Tang, T.L.P. Monetary intelligence: Money attitudes—Unethical intentions, intrinsic and extrinsic job satisfaction, and coping strategies across public and private sectors in Macedonia. J. Bus. Ethics 2015, 130, 93–115. [Google Scholar] [CrossRef]
- Liao, Z.; Cheng, J.; Chen, Q. Socially responsible human resource management and employee ethical voice: Roles of employee ethical self-efficacy and organizational identification. Corp. Soc. Responsib. Environ. Manag. 2022, 29, 820–829. [Google Scholar] [CrossRef]
- Guerci, M.; Radaelli, G.; Siletti, E.; Cirella, S.; Shani, A.B.R. The Impact of Human Resource Management Practices and Corporate Sustainability on Organizational Ethical Climates: An Employee Perspective. J. Bus. Ethics 2015, 126, 325–342. [Google Scholar] [CrossRef]
- Al Halbusi, H.; Tang, T.L.P.; Williams, K.A.; Ramayah, T. Do ethical leaders enhance employee ethical behavior? Organizational justice and ethical climate as dual mediators and leader moral attentiveness as a moderator—Evidence from Iraq’s emerging market. Asian J. Bus. Ethics 2022, 11, 105–135. [Google Scholar] [CrossRef]
- Fisman, R.; Miguel, E. Corruptions, norms, and legal enforcement: Evidence from diplomatic parking tickets. J. Political Econ. 2007, 115, 1020–1048. [Google Scholar] [CrossRef]
- Dyck, B.; Walker, K.; Caza, A. Antecedents of sustainable organizing: A look at the relationship between organizational culture and the triple bottom line. J. Clean. Prod. 2019, 231, 1235–1247. [Google Scholar] [CrossRef]
- Schaltegger, S.; Burritt, R. Business cases and corporate engagement with sustainability: Differentiating ethical motivations. J. Bus. Ethics 2018, 147, 241–259. [Google Scholar] [CrossRef]
- Aravik, H.; Amri, H.; Febrianti, R. The Marketing Ethics of Islamic Banks: A Theoretical Study. Islam. Bank. J. Pemikir. Dan Pengemb. Perbank. Syariah 2022, 7, 263–282. [Google Scholar] [CrossRef]
- Santos, V.R.; Vitorino, T.F.; Dias, Á.L.; Martinho, D.; Sousa, B.B. Developing a Commercial Ethics Framework for Analysing Marketing Campaigns. Int. J. Serv. Sci. Manag. Eng. Technol. 2022, 13, 1–16. [Google Scholar] [CrossRef]
- Nirino, N.; Ferraris, A.; Miglietta, N.; Invernizzi, A.C. Intellectual capital: The missing link in the corporate social responsibility–financial performance relationship. J. Intellect. Cap. 2022, 23, 420–438. [Google Scholar] [CrossRef]
- Khalique, M.; Bontis, N.; Shaari, A.N.J.; Isa, H.M.A. Intellectual capital in small and medium enterprises in Pakistan. J. Intellect. Cap. 2015, 16, 224–238. [Google Scholar] [CrossRef]
- Ahmed, R.R.; Soomro, F.A.; Channar, Z.A.; Hashem, E.A.R.; Soomro, H.A.; Pahi, M.H.; Salleh, N.Z.M. Relationship between different Dimensions of Workplace Spirituality and Psychological Well-being: Measuring Mediation Analysis through Conditional Process Modeling. Int. J. Environ. Res. Public Health 2022, 19, 11244. [Google Scholar] [CrossRef]
- Cabrita, M.D.R.; Bontis, N. Intellectual capital and business performance in the Portuguese banking industry. Int. J. Technol. Manag. 2008, 43, 212–237. [Google Scholar] [CrossRef]
- Bansal, S.; Grang, I.; Jain, M.; Yadav, A. Improving the performance/competency of small and medium enterprises through intellectual capital. J. Intellect. Cap. 2022, 24, 830–853. [Google Scholar] [CrossRef]
- Ibarra Cisneros, M.A.; Hernandez-Perlines, F. Intellectual capital and organization performance in the manufacturing sector of Mexico. Manag. Decis. 2018, 56, 1818–1834. [Google Scholar] [CrossRef]
- Mardini, G.H.; Lahyani, F.E. Impact of firm performance and corporate governance mechanisms on intellectual capital disclosures in CEO statements. J. Intellect. Cap. 2022, 23, 290–312. [Google Scholar] [CrossRef]
- Blanco-Mazagatos, V.; de Quevedo-Puente, E.; Delgado-García, J.B. Human resource practices and organizational human capital in the family firm: The effect of generational stage. J. Bus. Res. 2018, 84, 337–348. [Google Scholar] [CrossRef]
- Lofti, A.; Salehi, M.; Dashtbayaz, M.L. The effect of intellectual capital on fraud in financial statements. TQM J. 2022, 34, 651–674. [Google Scholar] [CrossRef]
- Aisyah, R.A.; Sukoco, B.M.; Anshori, M. The effect of relational capital on performance: Knowledge sharing as mediation variables in supplier and buyer relation. Int. J. Logist. Syst. Manag. 2019, 34, 211–232. [Google Scholar] [CrossRef]
- Jain, P.; Vyas, V.; Roy, A. Exploring the mediating role of intellectual capital and competitive advantage on the relation between CSR and financial performance in SMEs. Soc. Responsib. J. 2017, 13, 1–23. [Google Scholar] [CrossRef]
- Ullah, H.; Wang, Z.; Mohsin, M.; Jiang, W.; Abbas, H. Multidimensional perspective of green financial innovation between green intellectual capital on sustainable business: The case of Pakistan. Environ. Sci. Pollut. Res. 2022, 29, 5552–5568. [Google Scholar] [CrossRef]
- Paoloni, P.; Modaffari, G.; Paoloni, N.; Ricci, F. The strategic role of intellectual capital components in agri-food firms. Br. Food J. 2022, 124, 1430–1452. [Google Scholar] [CrossRef]
- Qasim, M.; Irshad, M.; Majeed, M.; Rizvi, S.T.H. Examining Impact of Islamic Work Ethic on Task Performance: Mediating Effect of Psychological Capital and a Moderating Role of Ethical Leadership. J. Bus. Ethics 2022, 180, 283–295. [Google Scholar] [CrossRef]
- Ali, M.; Puah, C.-H.; Ali, A.; Raza, S.A.; Ayob, N. Green intellectual capital, green HRM and green social identity toward sustainable environment: A new integrated framework for Islamic banks. Int. J. Manpow. 2022, 43, 614–638. [Google Scholar] [CrossRef]
- Sheikh, A.M. Green intellectual capital and social innovation: The nexus. J. Intellect. Cap. 2022, 23, 1199–1220. [Google Scholar] [CrossRef]
- Ribeiro-Navarrete, S.; Saura, J.R.; Palacios-Marqués, D. Towards a new era of mass data collection: Assessing pandemic surveillance technologies to preserve user privacy. Technol. Forecast. Soc. Chang. 2021, 167, 120681. [Google Scholar] [CrossRef]
- Saura, J.R.; Ribeiro-Soriano, D.; Saldaña, P.Z. Exploring the challenges of remote work on Twitter users’ sentiments: From digital technology development to a post-pandemic era. J. Bus. Res. 2022, 142, 242–254. [Google Scholar] [CrossRef]
- Mokyr, J.; Vickers, C.; Ziebarth, N. The history of technological anxiety and the future of economic growth: Is this time different? J. Econ. Perspect. 2015, 29, 31–50. [Google Scholar] [CrossRef]
- D’Cruz, P.; Du, S.; Noronha, E.; Parboteeah, K.P.; Trittin-Ulbrich, H.; Whelan, G. Technology, Megatrends and Work: Thoughts on the Future of Business Ethics. J. Bus. Ethics 2022, 180, 879–902. [Google Scholar] [CrossRef]
- Frey, C.; Osborne, M. The future of employment: How susceptible are jobs to computerisation? Technol. Forecast. Soc. Chang. 2017, 114, 254–280. [Google Scholar] [CrossRef]
- Acemoglu, D.; Restrepo, P. Automation and new tasks: How technology displaces and reinstates labor. J. Econ. Perspect. 2019, 33, 3–30. [Google Scholar] [CrossRef]
- Kim, T.W.; Scheller-Wolf, A. Technological unemployment, meaning in life, purpose of business, and the future of stakeholders. J. Bus. Ethics 2019, 160, 319–337. [Google Scholar] [CrossRef]
- Häußermann, J.J.; Lütge, C. Community-in-the-loop: Towards pluralistic value creation in AI, or—Why AI needs business ethics. AI Ethics 2022, 2, 341–362. [Google Scholar] [CrossRef]
- Penrose, E. The Theory of the Growth of the Firm, 2nd ed.; Basil Blackwell: Oxford, UK, 1980. [Google Scholar]
- Edvinsson, L.; Malone, M.S. Intellectual Capital: Realizing Your Company’s True Value by Finding Its Hidden Brainpower; Harper Business Press: New York, NY, USA, 1997. [Google Scholar]
- Harris, L. A Theory of Intellectual Capital. Adv. Dev. Hum. Resour. 2000, 2, 22–37. [Google Scholar] [CrossRef]
- Kengatharan, N. A knowledge-based theory of the firm: Nexus of intellectual capital, productivity and firms’ performance. Int. J. Manpow. 2019, 40, 1056–1074. [Google Scholar] [CrossRef]
- Ariff, A.H.M.; Islam, A.; van Zijl, T. Intellectual Capital and Market Performance: The Case of Multinational R&D Firms in the US. J. Dev. Areas 2016, 50, 487–495. [Google Scholar] [CrossRef]
- Karanja, N. Intellectual Capital Theory of Entrepreneurship. Eur. J. Bus. Manag. 2014, 2, 161–180. [Google Scholar]
- Nerdrum, L.; Erikson, T. Intellectual capital: A human capital perspective. J. Intellect. Cap. 2001, 2, 127–135. [Google Scholar] [CrossRef]
- Naixiao, Z. The intellectual capital theory and its practice in China. Int. J. Learn. Intellect. Cap. 2009, 6, 349–361. [Google Scholar] [CrossRef]
- Balozian, P.; Leidner, D.; Xue, B. Toward an intellectual capital cyber security theory: Insights from Lebanon. J. Intellect. Cap. 2022, 23, 1328–1347. [Google Scholar] [CrossRef]
- Barrena-Martínez, J.; Livio Cricelli, L.; Esther Ferrándiz, E.; Marco Greco, M.; Grimaldi, M. Joint forces: Towards an integration of intellectual capital theory and the open innovation paradigm. J. Bus. Res. 2020, 112, 261–270. [Google Scholar] [CrossRef]
- Schnatterly, K.; Gangloff, K.A.; Tuschke, A. CEO wrongdoing: A review of pressure, opportunity, and rationalization. J. Manag. 2018, 44, 2405–2432. [Google Scholar] [CrossRef]
- Thanetsunthorn, N. Corruption and social trust: The role of corporate social responsibility. Bus. Ethics Environ. Responsib. 2022, 31, 49–79. [Google Scholar] [CrossRef]
- Zhu, J.; Xu, S. Do bad apples do good deeds? The role of morality. Bus. Ethics Environ. Responsib. 2022, 31, 562–576. [Google Scholar] [CrossRef]
- Sabiu, M.S.; Mei, T.S.; Joarder, M.H.R. Moderating role of ethical climates on HRM practices and organizational performance: A proposed conceptual model. Mediterr. J. Soc. Sci. 2016, 7, 291. [Google Scholar] [CrossRef]
- Alkhadra, E.A.; Khawaldeh, S.; Aldehayyat, J. Relationship of ethical leadership, organizational culture, corporate social responsibility and organizational performance: A test of two mediation models. Int. J. Ethics Syst. 2022. ahead-of-print. [Google Scholar] [CrossRef]
- Alaarj, S.; Abidin, Z.; Bustamam, U. Mediating role of trust on the effects of knowledge management capabilities on organizational performance. Procedia-Soc. Behav. Sci. 2016, 235, 729–738. [Google Scholar] [CrossRef]
- Danilwan, Y.; Dirhamsyah, I.P. The Impact of The Human Resource Practices on The Organizational Performance: Does Ethical Climate Matter? J. Posit. Sch. Psychol. 2022, 6, 1–16. [Google Scholar]
- Della Torre, E. Collective voice mechanisms, HRM practices and organizational performance in Italian manufacturing firms. Eur. Manag. J. 2019, 37, 398–410. [Google Scholar] [CrossRef]
- Yang, C.-C.; Lin, C.Y.-Y. Does intellectual capital mediate the relationship between HRM and organizational performance? Perspective of a healthcare industry in Taiwan. Int. J. Hum. Resour. Manag. 2009, 20, 1965–1984. [Google Scholar] [CrossRef]
- Yeboah, V.E.; Quansah, C.; Mensah, R.O. Exploring the Determinants of Workplace Ethics and Organizational Performance in the Health Sector: A Case Study of Vednan Medical Center in Kumasi, Ghana. J. Int. Coop. Dev. 2022, 5, 36–59. [Google Scholar]
- Rajesh, R. Exploring the sustainability performances of firms using environmental, social, and governance scores. J. Clean. Prod. 2020, 247, 119600. [Google Scholar] [CrossRef]
- Waheed, A.; Zhang, Q. Effect of CSR and Ethical Practices on Sustainable Competitive Performance: A Case of Emerging Markets from Stakeholder Theory Perspective. J. Bus. Ethics 2022, 175, 837–855. [Google Scholar] [CrossRef]
- Le, T.T. How humane entrepreneurship fosters sustainable supply chain management for a circular economy moving towards sustainable corporate performance. J. Clean. Prod. 2022, 368, 133178. [Google Scholar] [CrossRef]
- Suandi, E.; Herri, H.; Yulihasri, Y.; Syafrizal, S. An empirical investigation of Islamic marketing ethics and convergence marketing as key factors in the improvement of Islamic banks performance. J. Islam. Mark. 2022, 14, 1438–1462. [Google Scholar] [CrossRef]
- Mousa, S.K.; Othma, M. The impact of green human resource management practices on sustainable performance in healthcare organisations: A conceptual framework. J. Clean. Prod. 2020, 243, 118595. [Google Scholar] [CrossRef]
- Park, C.H.; Kim, W.; Song, J.H. The impact of ethical leadership on employees’ in-role performance: The mediating effect of employees’ psychological ownership. Hum. Resour. Dev. Q. 2015, 26, 385–408. [Google Scholar] [CrossRef]
- Jerónimo, H.M.; Henriques, P.L.; de Lacerda, T.C.; da Silva, F.P.; Vieira, P.R. Going green and sustainable: The influence of green HR practices on the organizational rationale for sustainability. J. Bus. Res. 2020, 112, 413–421. [Google Scholar] [CrossRef]
- Phillips, J.M. Human Resource Management: An Applied Approach; Chicago Business Press: Chicago, IL, USA, 2022. [Google Scholar]
- Chen, S.; Liu, W.; Zhang, G.; Wang, H.J. Ethical human resource management mitigates the positive association between illegitimate tasks and employee unethical behavior. Bus. Ethics Environ. Responsib. 2022, 31, 524–535. [Google Scholar] [CrossRef]
- Anwar, N.; Mahmood, N.H.N.; Yusliza, M.Y.; Ramayah, T.; Faezah, J.N.; Khalid, W. Green Human Resource Management for organisational citizenship behaviour towards the environment and environmental performance on a university campus. J. Clean. Prod. 2020, 256, 120–136. [Google Scholar] [CrossRef]
- Chin, T.L.; Yean, T.F.; Leow, H.-W. Ability, Motivation, Opportunity-Enhancing HRM Practices and Corporate Environmental Citizenship: Revisiting the Moderating Role of Organisational Learning Capability in Malaysian Construction Companies. Int. J. Bus. Res. 2023, 24, 100–118. [Google Scholar] [CrossRef]
- Gowan, M. Fundamentals of Human Resource Management: For Competitive Advantage; Chicago Business Press: Saint Charles, IL, USA, 2022. [Google Scholar]
- Cahyadi, L.; Cahyadi, W.; Cen, C.C.; Candrasa, L.; Pratama, I. HR practices and Corporate environmental citizenship: Mediating role of organizational ethical climate. J. Posit. Sch. Psychol. 2022, 6, 3083–3100. [Google Scholar]
- Omidi, A.; Zotto, C.D. Socially Responsible Human Resource Management: A Systematic Literature Review and Research Agenda. Sustainability 2022, 14, 2116. [Google Scholar] [CrossRef]
- Stajkovic, A.D.; Greenwald, J.M.; Sergent, K.S. The money priming debate revisited: A review, meta-analysis, and extension to organizations. J. Organ. Behav. 2022, 43, 1078–1102. [Google Scholar] [CrossRef]
- Essien, E.E.; Kostopoulos, I.; Lodorfos, G. Do ethical work climates influence supplier selection decisions in public organizations? The moderating roles of party politics and personal values. Int. J. Public Sect. Manag. 2019, 32, 653–670. [Google Scholar] [CrossRef]
- Cornell, A.; Sundell, A. Money matters: The role of public sector wages in corruption prevention. Public Adm. 2020, 98, 244–260. [Google Scholar] [CrossRef]
- Cuervo-Cazurra, A.; Dieleman, M.; Hirsch, P.; Rodrigues, S.B.; Zyglidopoulos, S. Multinationals’ misbehavior. J. World Bus. 2021, 56, 101244. [Google Scholar] [CrossRef]
- Gelles, D. The Man Who Broke Capitalism: How JACK Welch Gutted the Heartland and Crushed the Soul of Corporate America—And How Do Undo His Legacy; Simon & Schuster: New York, NY, USA, 2022. [Google Scholar]
- Gbadamosi, G.; Joubert, P. Money ethic, moral conduct and work-related attitudes: Field study from the public sector in Swaziland. J. Manag. Dev. 2005, 24, 754–763. [Google Scholar]
- Gentina, E.; Tang, T.L.P. Does adolescent popularity mediate relationships between both theory of mind and love of money and consumer ethics? Appl. Psychol. Int. Rev. 2018, 67, 723–767. [Google Scholar] [CrossRef]
- Nkundabanyanga, S.K.; Omagor, C.; Mpamizo, B.; Ntayi, J.M. The love of money, pressure to perform and unethical marketing behavior in the cosmetic industry in Uganda. Int. J. Mark. Stud. 2011, 3, 40–49. [Google Scholar] [CrossRef]
- Abbas, A.; Nisar, Q.A.; Mahmood, M.A.H.; Chenini, A.; Zubair, A. The role of Islamic marketing ethics towards customer satisfaction. J. Islam. Mark. 2019, 11, 1001–1018. [Google Scholar] [CrossRef]
- Escadas, M.; Jalali, M.S.; Farhangmehr, M. Why bad feelings predict good behaviours: The role of positive and negative anticipated emotions on consumer ethical decision making. Bus. Ethics: A Eur. Rev. 2019, 28, 529–545. [Google Scholar] [CrossRef]
- Al-Nashmi, M.M.; Almamary, A.A. The relationship between Islamic marketing ethics and brand credibility: A case of pharmaceutical industry in Yemen. J. Islam. Mark. 2017, 8, 261–288. [Google Scholar] [CrossRef]
- Gentina, E.; Daniel, C.; Tang, T.L.P. Mindfulness reduces avaricious monetary attitudes and enhances ethical consumer beliefs: Mindfulness training, timing, and practicing matter. J. Bus. Ethics 2021, 173, 301–323. [Google Scholar] [CrossRef]
- Le, T.D.; Kieu, T.A. Ethically minded consumer behaviour in Vietnam. Asian Pac. J. Mark. Logist. 2019, 31, 609–626. [Google Scholar] [CrossRef]
- Ahmad, M.; Wu, Q.; Khattak, M.S. Intellectual capital, corporate social responsibility and sustainable competitive performance of small and medium-sized enterprises: Mediating effects of organizational innovation. Kybernetes 2022. ahead-of-print. [Google Scholar] [CrossRef]
- Cohen, S.; Kaimenakis, N. Intellectual capital and corporate performance in knowledge-intensive SMEs. Learn. Organ. 2007, 14, 241–262. [Google Scholar] [CrossRef]
- Ahmed, Z.; Asghar, M.M.; Malik, M.N.; Nawaz, K. Moving towards a sustainable environment: The dynamic linkage between natural resources, human capital, urbanization, economic growth, and ecological footprint in China. Res. Policy 2020, 67, 101677. [Google Scholar] [CrossRef]
- Menéndez Blanco, J.M.; Montes-Botella, J. Exploring nurtured company resilience through human capital and human resource development. Int. J. Manpow. 2017, 38, 661–674. [Google Scholar] [CrossRef]
- Rehman, A.U.; Aslam, E.; Iqbal, A. Intellectual capital efficiency and bank performance: Evidence from Islamic banks. Borsa Istanb. Rev. 2022, 22, 113–121. [Google Scholar] [CrossRef]
- Haldorai, K.; Kim, W.G.; Garcia, R.L.F. Top management green commitment and green intellectual capital as enablers of hotel environmental performance: The mediating role of green human resource management. Tour. Manag. 2022, 88, 104431. [Google Scholar] [CrossRef]
- Martin, K.; Shilton, K.; Smith, J. Business and the ethical implications of technology: Introduction to the symposium. J. Bus. Ethics 2019, 160, 307–317. [Google Scholar] [CrossRef]
- De Cremer, D.; Kasparov, G. The ethics of technology innovation: A double-edged sword? AI Ethics 2022, 2, 533–537. [Google Scholar] [CrossRef]
- Spencer, D.A. Automation and Well-Being: Bridging the Gap between Economics and Business Ethics. J. Bus. Ethics. 2022. ahead-of-print. [Google Scholar] [CrossRef]
- Pesämaa, O.; Zwikael, O.; Hair, J., Jr.; Huemann, M. Publishing quantitative papers with rigor and transparency. Int. J. Proj. Manag. 2021, 39, 217–222. [Google Scholar]
- Hair, J.F.; Hult, G.T.M.; Ringle, C.M.; Sarstedt, M. A Primer on Partial Least Squares Structural Equation Modeling (PLS-SEM), 3rd ed.; SAGE Publications Inc.: Thousand Oaks, CA, USA, 2022. [Google Scholar]
- Parmar, V.; Channar, Z.A.; Ahmed, R.R.; Štreimikienė, D.; Pahi, M.H.; Streimikis, J. Assessing the organizational commitment, subjective vitality and burnout effects on turnover intention in private universities. Oeconomia Copernic. 2022, 13, 251–286. [Google Scholar] [CrossRef]
- Yin, R.K. Qualitative Research from Start to Finish; Guilford Publications: New York, NY, USA, 2015. [Google Scholar]
- Gobo, G. Re-conceptualizing generalization: Old issues in a new frame. In The SAGE Handbook of Social Research Methods; Alasuutari, P., Brannen, J., Bickman, L., Eds.; SAGE Publications: Thousand Oaks, CA, USA, 2008; pp. 193–213. [Google Scholar]
- Sharma, S.K.; Mudgal, S.; Thakur, K.; Gaur, R. How to Calculate Sample Size for Observational and Experimental Nursing Research Studies? Natl. J. Physiol. Pharm. Pharmacol. 2019, 10, 1–9. [Google Scholar] [CrossRef]
- Pace, D.S. Probability and non-probability sampling-an entry point for undergraduate researchers. Int. J. Quant. Qual. Res. Methods 2021, 9, 1–15. [Google Scholar]
- Creswell, J.W.; Hanson, W.E.; Clark Plano, V.L.; Morales, A. Qualitative research designs: Selection and implementation. Couns. Psychol. 2016, 35, 236–264. [Google Scholar] [CrossRef]
- Hair, J.F.; Sarstedt, M.; Ringle, C.M.; Gudergan, S.P. Advanced Issues in Partial Least Squares Structural Equation Modeling (PLS-SEM); Sage: Thousand Oaks, CA, USA, 2018. [Google Scholar] [CrossRef]
- Zikmund, W.G.; Babin, B.J.; Carr, J.C.; Griffin, M. Business Research Methods, 8th ed.; South-Western Cengage Learning: Boca Raton, FL, USA, 2010. [Google Scholar]
- Afifi, A.; May, S.; Donatello, R.; Clark, V.A. Practical Multivariate Analysis, 6th ed.; Chapman and Hall/CRC: Boca Raton, FL, USA, 2019. [Google Scholar] [CrossRef]
- Ahmed, R.R.; Zaidi, E.Z.; Alam, S.H.; Štreimikienė, D.; Parmar, V. Effect of Social Media Marketing of Luxury Brands on Brand Equity, Customer equity and Customer Purchase Intention. Amfiteatru Econ. 2023, 25, 265–282. [Google Scholar] [CrossRef]
- Henseler, J.; Dijkstra, T.K.; Sarstedt, M.; Ringle, C.M.; Diamantopoulos, A.; Straub, D.W.; Ketchen, D.J.; Hair, J.F.; Hult, G.T.M.; Calantone, R.J. Common beliefs and reality about PLS: Comments on Rönkkö and Evermann (2013). Organ. Res. Methods 2014, 17, 182–209. [Google Scholar] [CrossRef]
- Sarstedt, M.; Hair, J.F.; Ringle, C.M.; Thiele, K.O.; Gudergan, S.P. Estimation issues with PLS and CBSEM: Where the bias lies! J. Bus. Res. 2016, 69, 3998–4010. [Google Scholar] [CrossRef]
- Rigdon, E.E.; Sarstedt, M.; Ringle, C.M. On Comparing Results from CB-SEM and PLS-SEM: Five Perspectives and Five Recommendations. Mark. ZFP 2017, 39, 4–16. [Google Scholar] [CrossRef]
- Hussain, S.; Ahmed, R.R.; Shamsi, A.F. Technology Confirmation is Associated to Improved Psychological Well-being: Evidence from an Experimental Design. Transform. Bus. Econ. 2021, 20, 177–196. [Google Scholar]
- Fornell, C.G.; Larcker, D.F. Evaluating structural equation models with unobservable variables and measurement error. J. Mark. Res. 1981, 18, 39–50. [Google Scholar] [CrossRef]
- Asim, J.; Ahmed, R.R.; Štreimikienė, D.; Rasheed, S.; Streimikis, J. Assessing design information quality in the construction industry: Evidence from building information modelling. Acta Montan. Slovaca 2021, 26, 235–251. [Google Scholar] [CrossRef]
- Hair, J.F.; Sarstedt, M.; Hopkins, L.; Kuppelwieser, V.G. Partial least squares structural equation modeling (PLS-SEM). Eur. Bus. Rev. 2014, 26, 106–121. [Google Scholar] [CrossRef]
- Hayes, A.F.; Rockwood, N.J. Conditional process analysis: Concepts, computation, and advances in the modeling of the contingencies of mechanisms. Am. Behav. Sci. 2020, 64, 19–54. [Google Scholar] [CrossRef]
- Saleem, I.; Khan, M.N.A.; Hasan, R.; Ashfaq, M. Corporate board for innovative managerial control: Implications of corporate governance deviance perspective. Corp. Gov. Int. J. Bus. Soc. 2021, 21, 450–462. [Google Scholar] [CrossRef]
- Saleem, I.; Qureshi, T.M.; Verma, A. Task Challenge and Employee Performance: A Moderated Mediation Model of Resilience and Digitalization. Behav. Sci. 2023, 13, 119. [Google Scholar] [CrossRef]
- Saleem, I.; Tahir, S.H.; Batool, Z. Beyond diversity: Why is inclusion imperative for boards to promote sustainability among agile non-profit organizations? Int. J. Agil. Syst. Manag. 2021, 14, 254–275. [Google Scholar] [CrossRef]
- Zeshan, M.; Qureshi, T.M.; Saleem, I. Impact of digitalization on employee’s autonomy: Evidence from French firms. VINE J. Inf. Knowl. Manag. 2022. ahead-of-print. [Google Scholar] [CrossRef]
- Štreimikienė, D.; Ahmed, R.R. The integration of corporate social responsibility and marketing concepts as a business strategy: Evidence from SEM-based multivariate and Toda-Yamamoto causality model. Oeconomia Copernic. 2021, 12, 125–157. [Google Scholar] [CrossRef]
Disclaimer/Publisher’s Note: The statements, opinions and data contained in all publications are solely those of the individual author(s) and contributor(s) and not of MDPI and/or the editor(s). MDPI and/or the editor(s) disclaim responsibility for any injury to people or property resulting from any ideas, methods, instructions or products referred to in the content. |
© 2023 by the authors. Licensee MDPI, Basel, Switzerland. This article is an open access article distributed under the terms and conditions of the Creative Commons Attribution (CC BY) license (https://creativecommons.org/licenses/by/4.0/).



