Optimal Design of a Hybrid Solar PV/BG-Powered Heterogeneous Network
Abstract
:1. Introduction
- It proposes a hybrid solar PV and biomass-based energy supply system with enough energy storage devices for the long-term powering of heterogeneous cellular networks.
- Using HOMER optimization software, it investigates the techno-economic viability of the proposed architecture in the context of various system bandwidths.
- MATLAB-based Monte-Carlo simulations were used to evaluate the network’s performance in terms of data rate and energy efficacy while considering dynamic traffic profiles.
- In contrast to previous concepts [18], it proposes a sleep mode mechanism to schedule bandwidth for NRT as well as IoT applications, thus resulting in considerable power savings and acceptable delays.
2. Literature Review
3. System Description
3.1. Opportunities and Potential of Renewable Energy in Bangladesh
3.1.1. Solar PV Energy
3.1.2. Biomass Energy
3.2. System Description
3.2.1. Solar PV System
3.2.2. BG System
3.2.3. Storage System
3.2.4. BS Load System
3.2.5. Power Grid
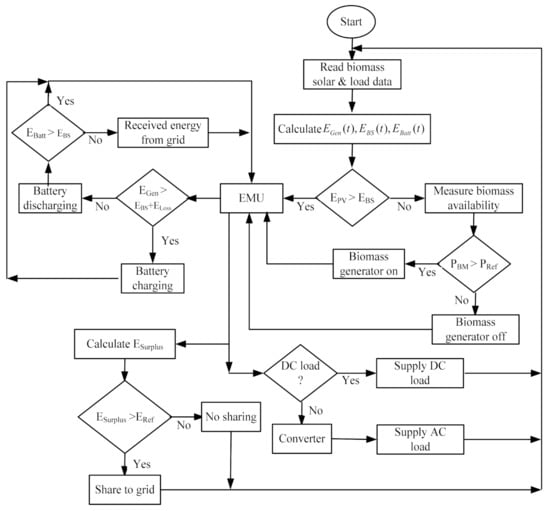
3.3. Energy Sharing Model
3.4. Wireless Performance Metrics
3.5. Resource Scheduling
4. Simulation Setup, Cost Modeling, and Optimization
4.1. Simulation Setup
4.2. Cost Modeling
4.3. Optimization
5. Performance Analysis
5.1. Optimal System Architecture
5.2. Energy Issue
5.3. Economic Issue
5.4. Wireless Issue
5.5. Environmental Issue
5.6. Power Saving Issue
5.7. Feasibility Comparison
6. Conclusions
Author Contributions
Funding
Conflicts of Interest
Nomenclature
| Notations/Symbols | Meaning |
| BG | Biomass generator |
| BS | Base station |
| BW | Bandwidth |
| COE | Cost of energy |
| DG | Diesel generator |
| DRX | Discontinuous reception |
| EE | Energy efficiency |
| GHG | Greenhouse gas |
| HetNet | Heterogeneous network |
| IoT | Internet of Things |
| NPC | Net present cost |
| NRT | Non-real-time |
| PV | Photovoltaic |
| QoS | Quality of service |
| WT | Wind turbine |
| Nbatt | Number of batteries |
| Traffic rate |
References
- Jiang, W.; Han, B.; Habibi, M.A.; Schotten, H.D. The Road Towards 6G: A Comprehensive Survey. IEEE Open J. Commun. Soc. 2021, 2, 334–366. [Google Scholar] [CrossRef]
- Han, D.; Li, S.; Peng, Y.; Chen, Z. Energy Sharing-Based Energy and User Joint Allocation Method in Heterogeneous Network. IEEE Access 2020, 8, 37077–37086. [Google Scholar] [CrossRef]
- Ericsson 2020 Mobility Report Summary. Available online: https://www.microwavejournal.com/blogs/9-pat-hindle-mwj-editor/post/34139-ericsson-2020-mobility-report-summary?gclid=Cj0KCQiA15yNBhDTARIsAGnwe0VcFe1y1xFyFJcUPPEMSFFiBVJ1dosg2wE8eONvi7bNS9Gh4kz-HNQaAsj3EALw_wcB (accessed on 20 December 2021).
- Jiang, Y.; Zou, Y.; Guo, H.; Tsiftsis, T.A.; Bhatnagar, M.R.; de Lamare, R.C.; Yao, Y.-D. Joint Power and Bandwidth Allocation for Energy-Efficient Heterogeneous Cellular Networks. IEEE Trans. Commun. 2019, 67, 6168–6178. [Google Scholar] [CrossRef]
- Li, Y.; Zhang, H.; Wang, J.; Cao, B.; Liu, Q.; Daneshmand, M. Energy-Efficient Deployment and Adaptive Sleeping in Heterogeneous Cellular Networks. IEEE Access 2019, 7, 35838–35850. [Google Scholar] [CrossRef]
- Why China’s Mobile Coverage Is Superior to That of the US. Available online: https://www.globaltimes.cn/content/1172513.shtml (accessed on 20 December 2021).
- Chettri, L.; Bera, R. A Comprehensive Survey on Internet of Things (IoT) Toward 5G Wireless Systems. IEEE Internet Things J. 2020, 7, 16–32. [Google Scholar] [CrossRef]
- Liu, S.; Liu, L.; Yang, H.; Yue, K.; Guo, T. Research on 5G Technology Based on Internet of Things. In Proceedings of the 2020 IEEE 5th Information Technology and Mechatronics Engineering Conference (ITOEC), Chongqing, China, 12–14 June 2020; pp. 1821–1823. [Google Scholar]
- Reddy, M.P.; Kumar, A.; Kuchi, K. Joint Control and Shared Channel Scheduling for Downlink in 3GPP Narrowband-IoT. In Proceedings of the 2020 International Conference on COMmunication Systems NETworkS (COMSNETS), Bengaluru, India, 7–11 January 2020; pp. 476–483. [Google Scholar]
- Manne, P.R.; Ganji, S.; Kumar, A.; Kuchi, K. Scheduling and Decoding of Downlink Control Channel in 3GPP Narrowband-IoT. IEEE Access 2020, 8, 175612–175624. [Google Scholar] [CrossRef]
- Wu, J.; Zhang, Y.; Zukerman, M.; Yung, E.K.-N. Energy-Efficient Base-Stations Sleep-Mode Techniques in Green Cellular Networks: A Survey. IEEE Commun. Surv. Tutor. 2015, 17, 803–826. [Google Scholar] [CrossRef]
- World’s Leading Mobile Operators to Disclose Climate Impacts as Part of New GSMA-Led Climate Action Roadmap. Available online: https://www.gsma.com/newsroom/press-release/worlds-leading-mobile-operators-to-disclose-climate-impacts-as-part-of-new-gsma-led-climate-action-roadmap/ (accessed on 20 December 2021).
- World Energy Outlook. 2018. Available online: https://www.iea.org/reports/world-energy-outlook-2018 (accessed on 20 December 2021).
- Jahid, A.; Shams, A.B.; Hossain, M.F. Dynamic Point Selection Comp Enabled Hybrid Powered Green Cellular Networks. Comput. Electr. Eng. 2018, 72, 1006–1020. [Google Scholar] [CrossRef]
- Jahid, A.; Monju, K.H.; Hossain, S.; Hossain, F. Hybrid Power Supply Solutions for Off-Grid Green Wireless Networks. Int. J. Green Energy 2019, 16, 12–33. [Google Scholar] [CrossRef]
- Hossain, M.S.; Jahid, A.; Rahman, M.F. Dynamic Load Management Framework for off-Grid Base Stations With Hybrid Power Supply. In Proceedings of the 4th International Conference on Electrical Engineering and Information & Communication Technology (iCEEiCT), Dhaka, Bangladesh, 13–15 September 2018; pp. 336–341. [Google Scholar] [CrossRef]
- Jahid, A.; Hossain, M.S.; Monju, M.K.H.; Rahman, M.F.; Hossain, M.F. Techno-Economic and Energy Efficiency Analysis of Optimal Power Supply Solutions for Green Cellular Base Stations. IEEE Access 2020, 8, 43776–43795. [Google Scholar] [CrossRef]
- 3GPP TS 43.013, Discontinuous Reception (DRX) in the GSM System. Status: Under Change Control, Rel. 4. 2016. Available online: https://portal.3gpp.org/desktopmodules/Specifications/SpecificationDetails.aspx?specificationId=2661 (accessed on 20 December 2021).
- Alsharif, M.H. Techno-Economic Evaluation of a Stand-Alone Power System Based on Solar Power/Batteries for Global System for Mobile Communications Base Stations. Energies 2017, 10, 392. [Google Scholar] [CrossRef] [Green Version]
- Chamola, V.; Sikdar, B. Solar Powered Cellular Base Stations: Current Scenario, Issues and Proposed Solutions. IEEE Commun. Mag. 2016, 54, 108–114. [Google Scholar] [CrossRef]
- Alsharif, M.H.; Nordin, R.; Ismail, M. Energy Optimisation of Hybrid Off-Grid System for Remote Telecommunication Base Station Deployment in Malaysia. EURASIP J. Wirel. Commun. Netw. 2015, 2015, 64. [Google Scholar] [CrossRef] [Green Version]
- Han, T.; Ansari, N. On Optimizing Green Energy Utilization for Cellular Networks with Hybrid Energy Supplies. IEEE Trans. Wirel. Commun. 2013, 12, 3872–3882. [Google Scholar] [CrossRef]
- Hossain, M.S.; Rahman, M.F. Hybrid Solar PV/Biomass Powered Energy Efficient Remote Cellular Base Stations. Int. J. Renew. Energy Res. 2020, 10, 329–342. [Google Scholar]
- Hossain, M.S.; Islam, K.Z.; Jahid, A.; Rahman, K.M.; Ahmed, S.; Alsharif, M.H. Renewable Energy-Aware Sustainable Cellular Networks with Load Balancing And Energy-Sharing Technique. Sustainability 2020, 12, 9340. [Google Scholar] [CrossRef]
- Jahid, A.; Monju, M.K.H.; Hossain, M.E.; Hossain, M.F. Renewable Energy Assisted Cost Aware Sustainable Off-Grid Base Stations with Energy Cooperation. IEEE Access 2018, 6, 60900–60920. [Google Scholar] [CrossRef]
- Hossain, M.S.; Jahid, A.; Islam, K.Z.; Rahman, M.F. Solar PV and Biomass Resources-Based Sustainable Energy Supply for Off-Grid Cellular Base Stations. IEEE Access 2020, 8, 53817–53840. [Google Scholar] [CrossRef]
- Mohaghegh, M.R.; Heidari, M.; Tasnim, S.; Dutta, A.; Mahmud, S. Latest Advances on Hybrid Solar–Biomass Power Plants. Energy Sources Part A Recovery Util. Environ. Eff. 2021, 1, 1–24. [Google Scholar] [CrossRef]
- Aziz, A.S.; Tajuddin, M.F.N.B.; bin Adzman, M.R. Feasibility Analysis of PV/Wind/Battery Hybrid Power Generation: A Case Study. Int. J. Renew. Energy Res. 2018, 8, 661–671. [Google Scholar]
- Farooq, M.J.; Ghazzai, H.; Kadri, A.; Elsawy, H.; Alouini, M.S. A Hybrid Energy Sharing Framework for Green Cellular Networks. IEEE Trans. Commun. 2017, 65, 918–934. [Google Scholar] [CrossRef] [Green Version]
- Al-Ghussain, L.; Samu, R.; Taylan, O.; Fahrioglu, M. Sizing Renewable Energy Systems with Energy Storage Systems in Microgrids for Maximum Cost-Efficient Utilization of Renewable Energy Resources. Sustain. Cities Soc. 2020, 55, 102059. [Google Scholar] [CrossRef]
- E-Plus, Nokia Siemens Networks Build Germany First Offgrid Base Station. Available online: http://www.nokiasiemensnetworks.com (accessed on 20 December 2021).
- Chia, Y.-K.; Sun, S.; Zhang, R. Energy Cooperation in Cellular Networks with Renewable Powered Base Stations. IEEE Trans. Wirel. Commun. 2014, 13, 6996–7010. [Google Scholar] [CrossRef] [Green Version]
- Jahid, A.; Ahmad, A.S.; Hossain, M.F. Energy Efficient BS Cooperation in DPS Comp Based Cellular Networks with Hybrid Power Supply. In Proceedings of the 2016 19th International Conference on Computer and Information Technology (ICCIT), Dhaka, Bangladesh, 18–20 December 2016; pp. 93–98. [Google Scholar]
- Ugwoke, B.; Corgnati, S.P.; Leone, P.; Borchiellini, R.; Pearce, J.M. Low Emissions Analysis Platform Model for Renewable Energy: Community-Scale Case Studies in Nigeria. Sustain. Cities Soc. 2021, 67, 102750. [Google Scholar] [CrossRef]
- Awad, H.; Gül, M. Optimisation of Community Shared Solar Application in Energy Efficient Communities. Sustain. Cities Soc. 2018, 43, 221–237. [Google Scholar] [CrossRef]
- Ye, Q.; Rong, B.; Chen, Y.; Al-Shalash, M.; Caramanis, C.; Andrews, J.G. User Association for Load Balancing in Heterogeneous Cellular Networks. IEEE Trans. Wirel. Commun. 2013, 12, 2706–2716. [Google Scholar] [CrossRef] [Green Version]
- Kim, D.H.; Kim, H.S.; Lee, D.W. Packet Scheduling Algorithm For NRT Service in Wireless System Supporting Integrated Services of RT and NRT Applications. In Proceedings of the 2007 International Symposium on Communications and Information Technologies, Sydney, NSW, Australia, 17–19 October 2007; pp. 500–504. [Google Scholar]
- Lin, Y.; Yue, G. Channel-Adapted and Buffer-Aware Packet Scheduling in LTE Wireless Communication System. In Proceedings of the 2008 4th International Conference on Wireless Communications, Networking and Mobile Computing, Dalian, China, 12–14 October 2008; pp. 1–4. [Google Scholar]
- Li, Q.; Hu, R.Q.; Qian, Y.; Wu, G. A Proportional Fair Radio Resource Allocation for Heterogeneous Cellular Networks with Relays. In Proceedings of the 2012 IEEE Global Communications Conference (GLOBECOM), Anaheim, CA, USA, 3–7 December 2012; pp. 5457–5463. [Google Scholar]
- Wang, H.-C.; Tseng, C.-C.; Chen, G.-Y.; Kuo, F.-C.; Ting, K.-C. Power Saving by LTE DRX Mechanism Using a Mixture of Short and Long Cycles. In Proceedings of the 2013 IEEE International Conference of IEEE Region 10 (TENCON 2013), Xi’an, China, 22–25 October 2013; pp. 1–6. [Google Scholar]
- Zhou, L.; Xu, H.; Tian, H.; Gao, Y.; Du, L.; Chen, L. Performance Analysis of Power Saving Mechanism with Adjustable DRX Cycles in 3GPP LTE. In Proceedings of the 2008 IEEE 68th Vehicular Technology Conference, Calgary, AB, Canada, 21–24 September 2008; pp. 1–5. [Google Scholar]
- Fowler, S.; Bhamber, R.S.; Mellouk, A. Analysis of Adjustable and Fixed DRX Mechanism for Power Saving in LTE/LTE-Advanced. In Proceedings of the 2012 IEEE International Conference on Communications (ICC), Ottawa, ON, Canada, 10–15 June 2012; pp. 1964–1969. [Google Scholar]
- Liu, Y.; Huynh, M.; Mangla, A.; Ghosal, D. Performance Analysis of Adjustable Discontinuous Reception (DRX) Mechanism in LTE Network. In Proceedings of the 2014 23rd Wireless and Optical Communication Conference (WOCC), Newark, NJ, USA, 9–10 May 2014; pp. 1–6. [Google Scholar]
- Karthik, R.M.; Chakrapani, A. Practical Algorithm for Power Efficient DRX Configuration in Next Generation Mobiles. In Proceedings of the 2013 Proceedings IEEE INFOCOM, Turin, Italy, 14–19 April 2013; pp. 1106–1114. [Google Scholar]
- Hossain, M.S.; Alharbi, A.G.; Islam, K.Z.; Islam, M.R. Techno-Economic Analysis of the Hybrid Solar PV/H/Fuel Cell Based Supply Scheme for Green Mobile Communication. Sustainability 2021, 13, 12508. [Google Scholar] [CrossRef]
- Mondal, M.A.H.; Islam, A.K.M.S. Potential and Viability of Grid-Connected Solar PV System in Bangladesh. Renew. Energy 2011, 36, 1869–1874. [Google Scholar] [CrossRef]
- Ahiduzzaman, M.; Islam, A.K.M.S. Energy Utilization and Environmental Aspects of Rice Processing Industries in Bangladesh. Energies 2009, 2, 134–149. [Google Scholar] [CrossRef]
- Huda, A.S.N.; Mekhilef, S.; Ahsan, A. Biomass Energy in Bangladesh: Current Status and Prospects. Renew. Sustain. Energy Rev. 2014, 30, 504–517. [Google Scholar] [CrossRef]
- Islam, M.S.; Akhter, R.; Rahman, M.A. A Thorough Investigation on Hybrid Application of Biomass Gasifier and PV Resources To Meet Energy Needs for a Northern Rural Off-Grid Region of Bangladesh: A potential solution to replicate in rural off-grid areas or not? Energy 2018, 145, 338–355. [Google Scholar] [CrossRef]
- Halder, P.K.; Paul, N.; Beg, M.R.A. Assessment of Biomass Energy Resources and Related Technologies Practice in Bangladesh. Renew. Sustain. Energy Rev. 2014, 39, 444–460. [Google Scholar] [CrossRef]
- Alsharif, M.H.; Kim, J. Hybrid Off-Grid SPV/WTG Power System for Remote Cellular Base Stations Towards Green and Sustainable Cellular Networks in South Korea. Energies 2017, 10, 9. [Google Scholar] [CrossRef] [Green Version]
- Chauhan, A.; Saini, R.P. A review on Integrated Renewable Energy System Based Power Generation for Stand-Alone Applications: Configurations, Storage Options, Sizing Methodologies and Control. Renew. Sustain. Energy Rev. 2014, 38, 99–120. [Google Scholar] [CrossRef]
- Holtkamp, H.; Auer, G.; Giannini, V.; Haas, H. A Parameterized Base Station Power Model. IEEE Commun. Lett. 2013, 17, 2033–2035. [Google Scholar] [CrossRef] [Green Version]
- Auer, G.; Giannini, V.; Desset, C.; Godor, I.; Skillermark, P.; Olsson, M.; Imran, M.A.; Sabella, D.; Gonzalez, M.J.; Blume, O.; et al. How Much Energy is Needed to Run a Wireless Network? IEEE Wirel. Commun. 2011, 18, 40–49. [Google Scholar] [CrossRef]
- Jin, S.; Qiao, D. Numerical Analysis of the Power Saving in 3GPP LTE Advanced Wireless Networks. IEEE Trans. Veh. Technol. 2012, 61, 1779–1785. [Google Scholar] [CrossRef] [Green Version]
- Alsharif, M.H.; Kannadasan, R.; Jahid, A.; Albreem, M.A.; Nebhen, J.; Choi, B.J. Long-Term Techno-Economic Analysis of Sustainable and Zero Grid Cellular Base Station. IEEE Access 2021, 9, 54159–54172. [Google Scholar] [CrossRef]
- Alsharif, M.H.; Kim, J.; Kim, J.H. Energy optimization Strategies for Eco-Friendly Cellular Base Stations. Energies 2018, 11, 1500. [Google Scholar] [CrossRef] [Green Version]
- Olatomiwa, L.; Mekhilef, S.; Huda, A.S.N.; Sanusi, K. Techno-Economic Analysis of Hybrid PV—Diesel-Battery and PV—Wind-Diesel-Battery Power Systems for Mobile BTS: The Way Forward for Rural Development. Energy Sci. Eng. 2015, 3, 271–285. [Google Scholar] [CrossRef]
- Amutha, W.M.; Rajini, V. Techno-Economic Evaluation of Various Hybrid Power Systems for Rural Telecom. Renew. Sustain. Energy Rev. 2015, 43, 553–561. [Google Scholar] [CrossRef]
- Asif, R.; Khanzada, F. Cellular Base Station Powered by Hybrid Energy Options. Int. J. Comput. Appl. 2015, 115, 35–39. [Google Scholar] [CrossRef]
- Alsharif, M.H.; Nordin, R.; Ismail, M. Green Wireless Network Optimisation Strategies Within Smart Grid Environments for Long Term Evolution (LTE) Cellular Networks in Malaysia. Renew. Energy 2016, 85, 157–170. [Google Scholar] [CrossRef]





























| Components | Constraints | Value |
|---|---|---|
| Solar PV | Operational lifetime | 25 Years |
| Derating factor | 90% | |
| System tracking | 2-Axis | |
| CC | USD 1000/kW | |
| RC | USD 1000/kW | |
| OMC/Year | USD 10/Year | |
| Biomass Generator | Efficiency | 30% |
| Operational lifetime | 25,000 Hours | |
| CC | USD 600/kW | |
| RC | USD 600/kW | |
| OMC/Year | USD 0.05/Hour | |
| FC | USD 30/Tone | |
| Electrical Grid | Energy purchase price | USD 0.122/kWh |
| Energy sellback price | USD 0.110/kWh | |
| Demand charge | USD 0.350/kW/Month | |
| Battery | Round trip efficiency | 85% |
| BSOCmin | 30% | |
| Vnom | 6V | |
| Qnom | 360 Ah | |
| Lifetime throughput | 1075 kWh | |
| CC | USD 300/Unit | |
| RC | USD 300/Unit | |
| OMC/Year | USD 10 | |
| Converter | Efficiency | 95% |
| Operational lifetime | 15 Years | |
| CC | USD 400/kW | |
| RC | USD 400/kW | |
| OMC/Year | USD 10/Year |
| BW (MHz) | PV (kW) | BG (kW) | Battery (units) | Converter (kW) | ||||||||||||
|---|---|---|---|---|---|---|---|---|---|---|---|---|---|---|---|---|
| Macro | Micro | Pico | Femto | Macro | Micro | Pico | Femto | Macro | Micro | Pico | Femto | Macro | Micro | Pico | Femto | |
| 5 | 3 | 2 | 2.5 | 2.5 | 1 | 1 | * | * | 32 | 24 | 8 | 8 | 1.5 | 1.5 | 1.5 | 1.5 |
| 10 | 3 | 2.5 | 2.5 | 2.5 | 1 | 1 | * | * | 32 | 24 | 8 | 8 | 1.5 | 1.5 | 1.5 | 1.5 |
| 15 | 3.5 | 3 | 2.5 | 2.5 | 1 | 1.5 | * | * | 32 | 24 | 8 | 8 | 1.5 | 1.5 | 1.5 | 1.5 |
| 20 | 3.5 | 3 | 2.5 | 2.5 | 1 | 1.5 | * | * | 32 | 24 | 8 | 8 | 1.5 | 1.5 | 1.5 | 1.5 |
| Items | Macro | Micro | Pico | Femto |
|---|---|---|---|---|
| AC load (kWh/Yr) | 130 | 130 | 0 | 0 |
| DC load (kWh/Yr) | 5110 | 1117 | 123 | 87 |
| Surplus energy (kWh/Yr) | 637 | 574 | 847 | 858 |
| Sold energy (kWh/Yr) | 3172 | 3287 | 3982 | 4007 |
| Month\BS Type | Macro (kWh) | Micro (kWh) | Pico (kWh) | Femto (kWh) |
|---|---|---|---|---|
| January | 393 | 395 | 424 | 426 |
| February | 276 | 277 | 324 | 326 |
| March | 318 | 322 | 376 | 378 |
| April | 292 | 315 | 374 | 376 |
| May | 291 | 306 | 368 | 370 |
| June | 188 | 206 | 279 | 281 |
| July | 148 | 163 | 238 | 241 |
| August | 170 | 192 | 266 | 268 |
| September | 176 | 186 | 252 | 255 |
| October | 309 | 315 | 373 | 375 |
| November | 299 | 300 | 349 | 350 |
| December | 311 | 310 | 359 | 361 |
| Annual | 3172 | 3287 | 3982 | 4007 |
| Carbon Particles | Values | |||
|---|---|---|---|---|
| Macro | Micro | Pico | Femto | |
| Carbon dioxide | −1999 | −2077 | −2516 | −2532 |
| Carbon monoxide | 0.0225 | 0.0017 | 0 | 0 |
| Unburned hydrocarbons | 0.00249 | 0.000189 | 0 | 0 |
| Particulate matter | 0.0017 | 0.000128 | 0 | 0 |
| Sulfur dioxide | −8.69 | −9.01 | −10.9 | −11 |
| Nitrogen oxides | −4.05 | −4.39 | −5.34 | −5.37 |
| Total | −2012 | −2090 | −2532 | −2548 |
| Fuels | Emissions (Kg/Kg Fuel) |
|---|---|
| Rice Husk | 1.49 |
| Bituminous Coal | 2.46 |
| Natural Gas | 1.93 |
| Parameter | Assumption 1 | Assumption 2 |
|---|---|---|
| τS (Short cycle timer length) | 20 ms | 10 ms |
| τL (Long cycle timer length) | 320 ms | 640 ms |
| τst (Step size timer) | 20 ms | 20 ms |
| τi (Inactivity timer) | 10 ms | 10 ms |
| χ (Packet arrival rate) | 0.05 to 0.5 packets/ms | |
| μ (Service rate) | 100 packets/ms | |
| N (No of short cycles) | 1 to 16 | |
| PData (Power consumption during ON period) | 500 mW | |
| PInactive (Power consumption during inactivity timer) | 255 mW | |
| POFF (Power consumption during DRX period) | 11 mW | |
| Reference | Software Used | Optimal Size | Brief Summary of the Proposed Technique |
|---|---|---|---|
| [57] | HOMER | 8.5 kW PV, 1 kW WT, and Nbatt = 64. |
|
| [58] | HOMER | 10 kW PV, 5.5 kW DG, and Nbatt = 64. |
|
| [59] | HOMER | 2 kW PV, 3 kW WT, and 2 kW FC |
|
| [60] | HOMER | 5 kW PV, 1 kW WT, Nbatt = 16, and 3 kW DG |
|
| [61] | HOMER | 2 kW PV, 1 kW WT, Nbatt = 3, and 1 kW Grid |
|
| [25] | HOMER MATLAB | 2 kW PV, 1 kW WT, and Nbatt = 32 |
|
| [23] | HOMER MATLAB | 3.5 kW PV, 1 kW BG, and Nbatt = 64 |
|
| [Approach proposed in this paper] | HOMER MATLAB | 3 kW PV, 1 kW BG, and Nbatt = 32 |
|
Publisher’s Note: MDPI stays neutral with regard to jurisdictional claims in published maps and institutional affiliations. |
© 2022 by the authors. Licensee MDPI, Basel, Switzerland. This article is an open access article distributed under the terms and conditions of the Creative Commons Attribution (CC BY) license (https://creativecommons.org/licenses/by/4.0/).
Share and Cite
Hossain, M.S.; Islam, K.Z.; Alharbi, A.G.; Shafiullah, M.; Islam, M.R.; Fekih, A. Optimal Design of a Hybrid Solar PV/BG-Powered Heterogeneous Network. Sustainability 2022, 14, 2201. https://doi.org/10.3390/su14042201
Hossain MS, Islam KZ, Alharbi AG, Shafiullah M, Islam MR, Fekih A. Optimal Design of a Hybrid Solar PV/BG-Powered Heterogeneous Network. Sustainability. 2022; 14(4):2201. https://doi.org/10.3390/su14042201
Chicago/Turabian StyleHossain, Md. Sanwar, Khondoker Ziaul Islam, Abdullah G. Alharbi, Md Shafiullah, Md. Rabiul Islam, and Afef Fekih. 2022. "Optimal Design of a Hybrid Solar PV/BG-Powered Heterogeneous Network" Sustainability 14, no. 4: 2201. https://doi.org/10.3390/su14042201
APA StyleHossain, M. S., Islam, K. Z., Alharbi, A. G., Shafiullah, M., Islam, M. R., & Fekih, A. (2022). Optimal Design of a Hybrid Solar PV/BG-Powered Heterogeneous Network. Sustainability, 14(4), 2201. https://doi.org/10.3390/su14042201

