Abstract
To respond to the challenges posed by sustainability, students increasingly need new competencies, including systems thinking, critical thinking, anticipatory thinking, integrated problem-solving competence, collaboration, and self-awareness. While the literature predominantly focuses on students’ knowledge and awareness of sustainability, attention to students’ enactment of agency to develop such competencies for sustainability remains insufficient. The present study explores university students’ perceptions of their enactment of agency for sustainability while studying in a systemic problem- and project-based learning (PBL) environment. Driven by a proposed conceptual framework embracing three interrelated dimensions of student agency—personal values, agentic behaviors, and contexts of action—the study included an analysis of 87 responses to an online qualitative survey and follow-up interviews with six participants. While the study identified multiple sources of student agency regarding personal values such as motivation and efficacy beliefs, a gap emerged between students’ awareness and their actual engagement in sustainability practices. Several contextual factors were shown to constrain their engagement. The study offers practical implications for supporting students’ actions towards sustainability.
1. Introduction
Education plays an important role in ensuring that all students, as citizens and future professionals, have the knowledge, skills, and competencies to contribute to sustainability [1,2,3]. Education for sustainability can be characterized as emancipatory, participatory, contextual, purposeful, problem-oriented, experiential, and critical [2,4,5,6,7,8]. To respond to ever-changing circumstances, students are required to develop new sustainability-related competencies, including systems thinking, critical thinking, anticipatory thinking, integrated problem-solving competence, collaboration, and self-awareness [2,4,5,6,7,8,9]. To do so, university students should be educated as future decision-makers and active agents who are both aware of sustainability issues and capable of acquiring knowledge about sustainability and able to take stances, make choices, and engage in actions to create change [10]. To support such outcomes, a holistic approach to education involving the mind (knowledge, skills, and competencies), hands (actions), heart (emotions), and spirit (values) is called for and can be developed through transformative, democratic, and emancipatory learning experiences [11,12,13,14,15]. Hermes and Rimanoczy [13] propose a sustainability mindset development model that highlights collaboration and action for sustainability, embracing ways of being (values, beliefs, feelings, etc.) and thinking (knowledge and competencies) that find expression through actions that foster social change and transformation towards sustainability [12,13]. Several studies have investigated students’ awareness of and understanding of sustainability [16,17,18,19,20,21,22,23]. Meanwhile, while attention has been paid to engagement in terms of students’ active participation in sustainability initiatives and lifestyles with a focus on promoting individual and social behavior change, little evidence has been reported [12,13]. A deeper and more complex understanding of how students’ awareness and engagement are connected is needed.
While student awareness of sustainability has been widely studied, little has been reported on how students exercise agency through actions for sustainability in practice [10]. The notion of agency is important when forming an understanding of the relationship between awareness and engagement. Agency concerns the capability of individuals to proactively connect their interests, wills, and intentions to decision-making [24,25]. Through agency, students can participate in the construction and application of knowledge [26], develop relationships that empower their own learning, make changes in their lives, engage in authentic tasks that require advanced collaborative practices [27], contribute to one another’s development, and exert an influence on their own learning contexts [28]. In contrast, constrained agency may result in dissatisfaction with learning among students [29] or underperformance due to a lack of purpose [30]. Therefore, agency is a key dimension of student-centeredness, with students reporting a high sense of agency in participatory and interactive learning environments [25]. In this sense, higher education institutions play a key role in fostering student agency with respect to competencies related to sustainability education.
Prior literature has shown that sustainability education is supported by pedagogical approaches such as problem-orientation, collaborative learning, contextual learning, experiential learning, and self-directed learning [25,27,31,32]. These help students become more agentic in their learning motivation and communication capacities [33,34]. The problem-based learning (PBL) methodology, defined as “an instructional learner-centred approach that empowers learners to conduct research, integrates theory and practice, and applies knowledge and skills to develop a viable solution to a defined problem” ([35], p. 7), is increasingly being adopted as a pedagogical choice across higher education [36]. PBL has been practiced over the past 40 years by using problems as a starting point for organizing learning through team-based project work [37]. The PBL concept has also been used to support the development of sustainability thinking among students in engineering programs [31,38,39,40].
In line with the current growth of educational interest in student agency, in their systematic review, Stenalt and Lassesen [41] suggest that more research is needed to explore the role of student agency in different aspects of higher education. In particular, contributions at higher conceptual and methodological levels are needed to provide new insights, with more solid empirical evidence, into the role of student agency in different contexts and for different purposes, including education for sustainability. Furthermore, while the current literature provides multiple conceptual perspectives from which to analyze student agency, there is a need for a theoretical foundation relevant to student agency in the context of sustainability that is aligned with supportive pedagogical approaches and desired outcomes [42,43,44]. To address these gaps, the current study, guided by a proposed conceptual framework on student agency for sustainability, aims to explore how students perceive their enactment of agency in the sustainability context and a systemic PBL environment, with particular attention on how students connect their intentions and practices through interactions with their environments.
2. A Proposed Conceptual Framework for Student Agency for Sustainability
Connecting the concepts of education for sustainability, the sustainability mindset, and student agency, we propose a framework of student agency for sustainability to enhance conceptual understanding and guide the study’s research design. Inspired by Bandura’s [45] emphasis on the relationship between individuals’ values, actions, and social circumstances, Author 3 et al. [46] define agency from the students’ perspective as a complex, dynamic system composed of three interrelated dimensions: (1) personal sense of agency (students’ subjective beliefs about initiating and controlling their behaviors in learning settings), (2) agentic behavior (students’ exercise of agency through active participation), and (3) interaction with the environment. The current study is inspired by a subject-centered, social-cultural approach that underlines agency enactment as inherently interactive and socially constructed, with individuals developing cognition and conducting agentic actions within certain social, historical, or cultural contexts [25,47]. Concretely, the operational framework has three dimensions: personal values, behaviors, and contexts of action for sustainability (Table 1).
Table 1.
Theoretical framework for student agency for sustainability.
2.1. First Dimension: Personal Values for Sustainability
This dimension emphasizes epistemic agency as suggested by Damsa et al. [27], meaning engagement in actions that build awareness and a shared understanding of sustainability. This is the process through which they develop personal values, including beliefs, motivations, interests, and intentions to engage in sustainable practices. This dimension comprises cognitive, affective, and motivational elements such as beliefs, awareness, efficacy, motivation, interests, and attitudes, of which the most influential are self-beliefs and motivation [46,48]. Self-beliefs are learners’ perceptions of their knowledge of sustainability, their development of self-awareness in relation to sustainability issues [12], their ability to achieve anticipated goals [46], their attitudes towards sustainability, and their confidence in their ability to take on difficult tasks and overcome challenges as they learn [46]. Motivation refers to learners deriving influences from both intrinsic and extrinsic forces to initiate actions and self-determine problems to study, as well as the direction and intensity of their learning [49]. Learning motivation is viewed as a dynamic or fluid process in which individuals’ internal characteristics are interrelated with external contexts [46].
In a PBL environment, students may develop knowledge, awareness, and motivation to promote sustainability through working on real-life problems, which may support them in developing efficacious beliefs and clear goals related to sustainability.
2.2. Second Dimension: Actions for Sustainability
The second dimension enhances the regulative and self-regulated characteristics of student agency for sustainability [27]. Behaviorally, agentic students are competent in selecting, organizing, and creating environments to optimize learning [46]. From this perspective, student agency is enacted through setting goals to contribute to or achieve sustainability, making plans for engagement, monitoring their own sustainability-related decision-making processes in complex situations, and self-evaluating their own sustainability-related actions [45].
In a PBL context, this learning process also entails sharing and co-constructing sustainability-related knowledge and actions. This highlights the relational characteristics of agency for sustainability. The collaborative learning process of setting goals and plans, monitoring and adjusting, and self-evaluation and reflection as a group also supports the individual development of knowledge. The negotiation process and compromises within the group may increase participants’ motivation. However, a lack of group dynamism may become a constraint on students’ development of their knowledge and engagement in sustainability-related actions. Therefore, in a PBL setting, student agency for sustainability is also concerned with students’ interaction, communication, and collaboration in the project team and beyond [50]. The relational aspects of this include instructor–student relations, peer support, and a trusting and safe atmosphere [51], along with effective communication, reciprocal positive feedback, and efficient conflict management in team settings [50].
2.3. Third Dimension: Contexts of Action for Sustainability
Bandura [24] refers to social environments that enable students to perform well and achieve their goals. In the student agency literature, ‘environment’ refers to the social and cultural conditions that affect the life of an individual or community. Within the frame of these conditions, students interact with, influence, and are influenced by their surrounding social groups, structures, norms, and/or values. These environments constitute the contexts in which students take sustainability-related actions; they can be considered at micro-, meso-, and macro-levels and are characterized as open, nesting systems that are interconnected and increase in complexity and the number of interactions [52,53,54]. The micro-context comprises the individuals who constitute a given community and the interactions they establish among themselves. Their interactions and activities constitute the context of action [53,54,55]. As an example, Molthan-Hill et al. [55] refer to staff and students’ commitment to and engagement in sustainability-related actions and the classroom contexts in which these activities take place. They also consider other micro-level contexts in which sustainability-related actions take place, namely, the program and department levels. In a PBL setting, contextual resources imply reciprocal interplay not only with peers, teams, and instructors, but also with surrounding factors, including the courses students attend and the practices (e.g., policies, programs, or rules) of surrounding communities and institutions, or even the wider sociocultural environment [50,51].
Sustainability, like student agency, is contextually bounded and enhanced at all three levels; however, most of the literature focuses on students’ awareness of and engagement with sustainability, and there is little research on the ways in which students enact their agency to achieve sustainability goals. In sum, the framework proposed above serves as a conceptual basis for this study and guides the choice of the initial starting point of the research design. In particular, the empirical work of the study is guided by the following research questions:
- In what ways do engineering students express their personal values regarding sustainability in a PBL environment?
- In what ways are students engaged in actions (or do they enact their agency) for sustainability in a PBL environment?
- In what ways do students interact with their contextual conditions as they enact their agency for sustainability in a PBL environment?
3. Methodology
3.1. Study Context
The study was carried out at X University (Country Y), where the PBL model has been applied and practiced in engineering education for nearly five decades. This model is based on problem-based, project-organized learning, with each semester split evenly between coursework and problem-based project work performed in small teams [37]. To learn the theories and methods used in their respective projects, students participate in courses for the first half of the semester [37]. These courses involve lectures, workshops, seminars, and individual or group assignments [48]. In project work, the students collaborate in small groups, typically with four to five members, to tackle ill-structured, complex, real-life problems [37]. The students themselves manage their collaboration, their progress, and their own time. They are largely free to select their project topics, the roles of team members, and the key elements of learning [56].
Integration and education for sustainability are part of X University’s strategy. The institutional strategy aims to integrate sustainability at different levels in campus management, research, and education. For example, at the research level, X University is shifting towards a mission-driven research and innovation institution, where research is organized around missions addressing the UN’s 17 Sustainable Development Goals (SDGs). Students address sustainability through problem-based projects and explore multiple resources for activities in learning and knowledge innovation for each of the SDGs [57]. The students also collaborate in their projects with corporate partners, regional business partners, or international partners [57], enabling students to explore various current sustainable practices at the local and regional levels.
3.2. Research Methods and Participants
This study adopts a qualitative design with two major sources of data: (1) a qualitative survey with structured questions and (2) individual follow-up interviews.
3.2.1. Qualitative Survey
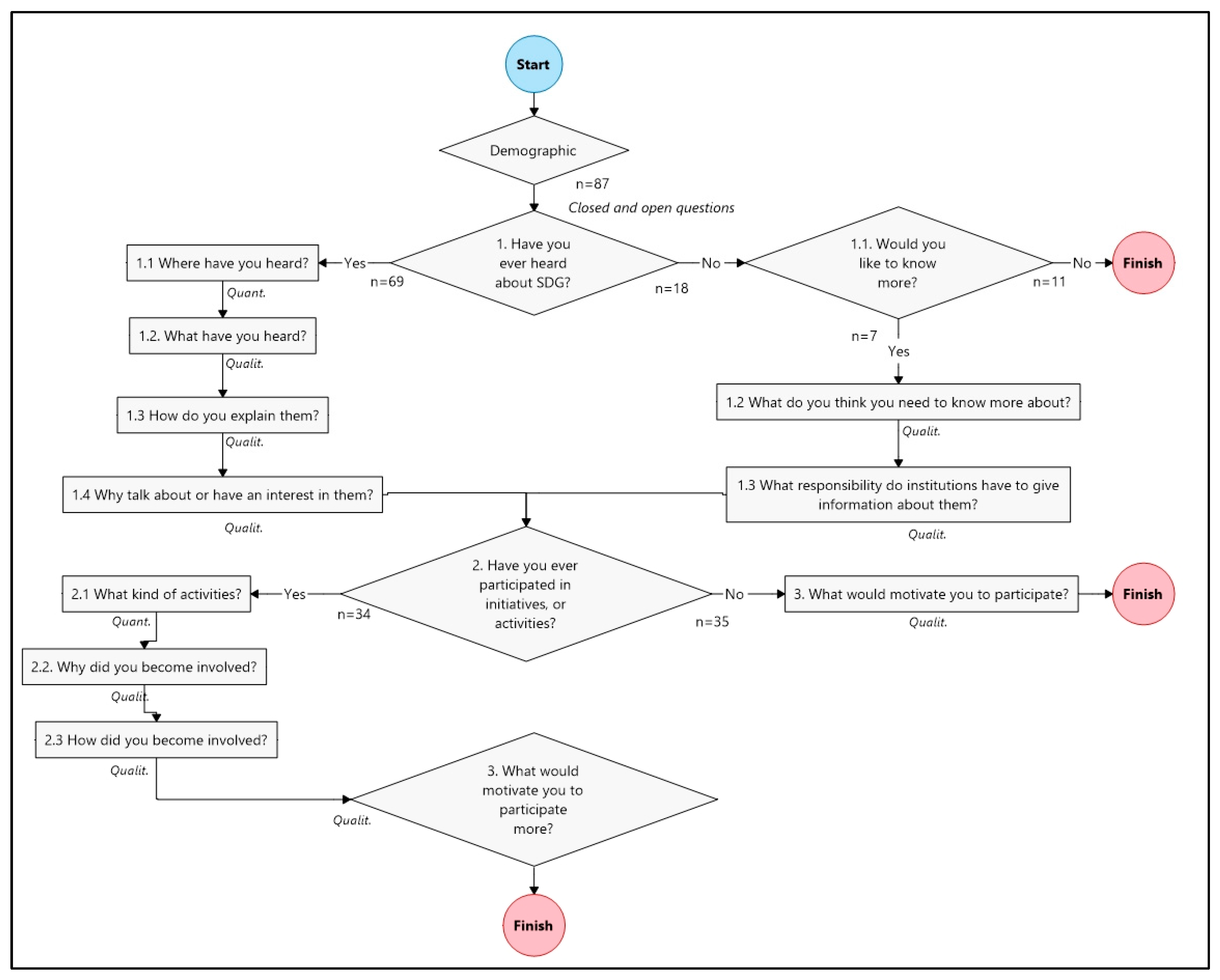
To investigate students’ perceptions of the SDGs and their participation in sustainability-related activities, a qualitative survey with guiding open questions was designed [58]. According to Jansen [58], this type of survey is used to explore the diversity characterizing a topic of interest and to identify meaningful variation within a given population. In our study, the survey was anonymous and comprised 16 questions. Appendix A illustrates the structure and organization of the survey. The survey included four sections:
- Consent, introducing the purpose of the study and ethical considerations including confidentiality, anonymity, no relation to assessment, and the contact details of the responsible researcher (introductory start)
- Demographic (two closed questions, one open question)
- Awareness (three closed questions, five open questions; identified as question group no. 1)
- Engagement (two closed questions, two open questions; identified as question groups nos. 2 and 3)
The type and number of questions that participants answered depended on how they answered the first question of group no. 1 (Q. 1.1), which was a yes/no question and led them to different follow-up questions (Qs. 1.2–1.4). The second and third parts of the survey also began with yes/no questions, which determined the survey’s progression and which of the open questions the participants answered. If a participant responded ‘yes’ to these initial questions, follow-up questions appeared and had to be answered to complete the survey. If a participant responded ‘no’, then the follow-up questions were not available, and the participant moved to the next stage to end the survey. The survey was piloted by a researcher with expertise in the fields of PBL and interdisciplinarity who had also worked in sustainability education. The expert researcher provided comments and suggestions via a review form, which inquired about different aspects of the survey, such as language, clarity, the suitability of the questions, flow, and structure. The survey was revised accordingly.
The data were collected using SurveyXact® software, which automatically generated a link to access the survey. Upon receiving ethical approval, the survey link was sent to the administrative offices of the faculties of engineering and science, which helped distribute the survey to study program coordinators, who openly invited their students to participate. Within the scheduled timeline, five study programs distributed the survey to their students through emails. A total of 169 students responded to the survey within the timeline, of whom 87 gave complete, valid responses. Only the complete responses were considered for analysis. The ages of these 87 respondents primarily ranged between 22 and 27; this range accounted for 70.2% (N = 62) of the participants. The remaining students’ ages were below 22 (N = 10, 16.1%) or above 28 (N = 14, 12.6%); 49 respondents were male and 36 were female, with two students’ genders classified as ‘other’. A total of 37 respondents were at the bachelor’s degree level, while 33 were at the master’s level. The academic level of 17 students was unknown. Participants were from multiple study programs, including computer science, urban planning, energy, environmental management, and techno-anthropology.
3.2.2. Individual Interviews
To triangulate the responses and gain deeper insights from the survey, empirical data were also collected through individual semi-structured interviews in which participants could describe their personal experiences [59]. An invitation email was sent to participants who had provided their contact details in the survey, and interviews were conducted with the six students who first responded to the request. Two of these students were female and four were male. These interviews were conducted over MS Teams or Zoom during the pandemic. Through informal conversations with students who engaged in sustainability activities, an initial interview protocol was designed and then revised through several rounds of discussion with an expert in qualitative research. The interview questions, which focused on students’ perceptions of the SDGs, problem-based project work, and academic staff and organizations, are provided in Appendix B. The initial questions were followed by questions that probed for further information, elaboration, or the clarification of responses. Each interview lasted approximately 45–60 min and was conducted primarily in English, the official teaching language in the participants’ study programs. With the participants’ permission, these interviews were recorded and then fully transcribed.
3.3. Data Analysis
Interview transcriptions and responses to the qualitative survey were gathered for data analysis using an integrated approach [59]. The analysis included several steps: first, all data sources were structured based on three dimensions. Within each dimension of the framework, each data source—qualitative survey responses and interview transcripts—was categorized separately with the themes from the framework using the code examples shown in Table 2 [60]. Then, a thematic analysis was conducted to identify emerging patterns, and the identified patterns from each data source were compared and combined. Using the proposed framework as a guideline, themes emerging from the bottom-up analysis were also identified a priori [59]. Through several rounds of connecting and comparing two data sources, the emerging subthemes were aligned. As Table 2 shows, the proposed theoretical framework provided assumptions and the integrative analysis approach confirmed the initial themes, based on which emerging themes were identified; for example, ‘anxiety’ was mentioned as lacking agency in the personal dimension.
Table 2.
Categories and codes of integrated analysis.
To address trustworthiness in the qualitative research, following Guba and Lincoln [61], the interviews used iterative questioning, and data from two sources were triangulated. The data analysis procedure for both the authors individually and collaboratively involved several rounds of comparing both data sources until an agreement was reached [62]. Auditing [63] by an external expert in agency research provided peer scrutiny. The expert offered advice on the connection of the framework to the context of the study and confirmed the appropriateness of the framework and coding scheme. In sum, it was confirmed that the proposed framework would contribute to an overall understanding of agency in the context of sustainability while also recognizing the variety of practices possible within the scope of the framework.
4. Results
The results are presented according to the structure of the theoretical framework proposed in Section 2.3, supported by emerging themes and topics and illustrated with excerpts from the qualitative survey and the interviews. The respondents from the qualitative survey are denoted by R1, R2, etc.; the interview participants are denoted by P1, P2, etc.
We begin below by reporting on the first dimension of student agency in the sustainability context, personal values regarding sustainability, behaviors related to sustainability, and the context of actions related to sustainability (see Table 1).
4.1. Personal Values Regarding Sustainability
Students’ personal values comprise their knowledge and awareness of sustainability and their beliefs and attitudes towards it. The survey’s first question separated the respondents into two groups: those who had heard about the UN’s SDGs (79%, N = 69) and those who had not (21%, N = 18). This was used as a point of departure to assess awareness. We focus our reporting mainly on those respondents who had heard of the SDGs and had an interest in sustainability.
4.1.1. Knowledge and Awareness
Around 79% of respondents (N = 69) were aware of the SDGs, with about half showing a certain level of understanding by relating them to the environmental, social, and economic sustainability pillars and identifying their characteristics (e.g., problem-oriented, action-oriented, contextual, interdisciplinary, complex, holistic, systemic, participatory, and collaborative). They highlighted what they had heard about sustainability and explained it in their own words.
Of the sustainability pillars, the environmental and social pillars were the most frequently mentioned by the participants. Climate change, biodiversity, water, waste, energy, limited resources, and transportation are some examples of the environmental sustainability issues they referred to, as illustrated by the following statements:
“Lessen the impact on the environment. Lessen the impact on biodiversity. Optimization of the energy sector—remove fossil fuel and use renewable energy sources instead”.(R4)
“[…] It takes into consideration inequality, poverty, and peace, but it also addressed biodiversity and climate change”.(R21)
“Improve on some area of how humans treat nature, such as energy production, pollution, waste, etc”.(R34)
“Because we are exhausting the resources of our planet, and although the planet and likely life will continue, we will surely die out if nothing changes”.(R64)
Another pillar that was strongly highlighted was social sustainability, with repeated references to improving quality of life and developing a fair, free, just, and more egalitarian society:
“SDGs are a breakdown of societal problems relating to health care, equality, quality of life, and climate change”.(R1)
“SDG is a universal context of securing the future from scarcity, awareness on societies’ ethics and culture. A fair treatment to all mankind […]”(R8)
“[…] Justice, environmental stability, health and other important humanitarian and planetary well-being factors”.(R15)
“The subgoals that lead to eliminating inequality”.(R41)
There was almost no explicit reference to economic sustainability; however, a few respondents referred to how “businesses should contribute to more sustainable living” (R16), mentioned that “companies should take [the SDGs] into consideration when setting target goals” (R62), or expressed a desire to “make every country prosperous” (R64).
Students referred to multiple varieties of sustainability, such as problem-oriented, action-oriented, contextual, interdisciplinary, complex, holistic, systemic, participatory, and collaborative, as the following responses demonstrate:
“They are long-term goals for the whole world to achieve that would promote sustainability in different sectors and increase people’s wellbeing around the globe”.(R2)
“Why they were designed, why the journey towards sustainability is complex and requires many different disciplines […]”(R13)
“It’s also important to notice about the SDGs that each goal cannot be evaluated or seen isolated from the rest […]”.(R28)
“[…] The goals are global but can be adapted to the national and local situations and needs. In some countries, there are more actions to take than others”.(R31)
“It has something to do with working interdisciplinary to solve some important challenges”.(R39)
“The SDGs are the goals that the United Nations have defined as what problems we need to solve in order to live in a sustainable world”.(R52)
The remaining participants stated that they knew what the SDGs were or that they had heard about them but did not know anything further. For example, participants referred to a framework for action composed of 17 goals and 169 indicators developed by the UN and to be achieved by 2030.
4.1.2. Beliefs and Attitudes Regarding Sustainability
Almost all participants reported beliefs regarding sustainability (approximately N = 65), which could to some extent be associated with their expressions of attitudes. Thematic analysis identified three categories. Firstly, most of the respondents (around N = 50) showed positive attitudes towards sustainability, which were related to their beliefs. Through their explanations of the SDGs and why we have an interest in addressing them (Qs. 1.3 and 1.4), the students framed their beliefs that the SDGs act as guidelines—or as a compass—to secure the future and create a better world. One example of this framing was: “It’s the goals set by the UN to help guide the international community towards a fairer, freer, more equal and more sustainable future for all” (R21). Another respondent stated that these goals are “something to unite behind and to use as a compass” (R15).
Another belief, illustrated by the following responses, was that the achievement of sustainability is a collective endeavor and responsibility which individuals, organizations, and governments all contribute to:
“Because it is all our responsibility that the SDGs are achieved”.(R2)
“Because the goal for the whole world should be to improve sustainability to take better care of our planet, and as engineers, our job is to invent or improve stuff, and the stuff should be sustainable”.(R6)
“Funds, jobs, and other stakeholders may want to support activities that aim to achieve SDGs, increasing our chances to get a job and contribute on what the world needs”.(R23)
“Companies should take them into consideration when setting target goals”.(R62)
Around eight students expressed doubts about sustainability, assuming a more critical attitude. Although they recognized its importance and the need for a framework for action, they raised concerns about perceived contradictions in the goals, whether they could be achieved by 2030, or whether the resources allocated are sufficient:
“That they are not ambitious enough—there is not enough money allocated to the goals […]”.(R4)
“Goals for sustainable development that countries (and more) can use to reach their own goals, aspire to, and so that they know, what the ‘ideal is’. However, several goals are contradicting”.(R11)
“It is for a sustainable future, but I find it difficult to believe that they will all be fulfilled by 2030, but on the contrary, you have to aim high in order to make the change”.(R21)
Additionally, around five students reported believing the SDGs to be too ambitious, unclear, difficult to measure, or unattainable. These beliefs seemed to be linked to more negative attitudes towards sustainability. For example:
“A fluffy name for a fluffy goal. The SDGs should be much more concrete than they are. Generate more focus on the environment, both ecological and the workplace environment”.(R4)
“Some very unspecific goals that are difficult to measure and thus hard to incorporate in anything”.(R38)
“They’re a bunch of very vague development goals outlined by, I think, the UN”?(R45)
The interview data revealed further variations on these views; for example, while some students confirmed their interest in sustainability and motivation to achieve it, a few expressed uncertainty due to a lack of knowledge. As one explained, “it’s more about us not having enough knowledge about it to really understand how it could be used in this context” (P2).
4.1.3. Emotional Responses
Emotional responses emerged from the qualitative data in the students’ expressions of their diverse levels and forms of knowledge, awareness, beliefs, and attitudes in relation to the SDGs. The students showed a mix of emotional responses, with some such as care being positive, as expressed by R2 and R52: “care dearly about the SDGs” (R2); “care a great deal about our world” (R52). Other students were passionate about sustainability, like R13 or R64, who were “passionate about electric transportation and the possibilities it brings” to achieve the SDGs.
However, other emotional responses identified through the thematic analysis were less positive and more ambivalent. For example, R11 demonstrated mixed feelings towards the trend of engagement with sustainability: “these goals work as inspiration. Luckily, it is becoming a trend to be ‘sustainable’ and ‘green’; sadly, lots of greenwashing is happening”. (R11).
Other students may have felt anxious, like R1, who stated that “the reason people talk about them [the SDGs] is because we all know these goals must be achieved, but everyone is anxious about actually doing it”. R1 also expressed demotivation with the current path and the attitudes apparent in their surroundings:
“I am demotivated because I rarely have the time and usually these initiatives seem to be lacking a goal for me. Usually, we just talk about the issue, form a half-formed plan to address one of them and then pat ourselves on the back. I am not very interested in that”.(R1)
Other emotional responses identified included frustration, as expressed in R22′s statement that the SDGs are an attempt to “fix” the harm caused by humankind, while at the same time, the task seems complicated given the complexity of the situation:
“Because at the current state that world is at, we are heading towards unsustainable solutions, pollution, many wicked problems, capitalism, and many other things that are wrong and cause more human suffering. […] This is an attempt to fix these things, but it is more complicated than that, there are a great many factors and actors involved, with different motives”.(R22)
R22 demonstrated not only frustration but also grief when stating that the direction in which the world is heading is only likely to “cause more human suffering”. R26 expressed another example of grief, writing that a “stable and sustainable future is no longer a given. We must create it ourselves” (R26).
4.2. Actions for Sustainability
The thematic analysis found few responses related to the behavioral dimension of student agency for sustainability and the corresponding categories (setting goals and making plans; monitoring, self-reflecting, and evaluating; and co-constructing, negotiating, and compromising in a collaborative environment). Nonetheless, we drew some indications of the participants’ sustainability-related behavior from two data sources—the qualitative survey and the interviews—and grouped these findings under the following two sections: (1) self-organization to act for sustainability and (2) co-construction, negotiation, and compromise in a collaborative environment.
4.2.1. Self-Organization to Act for Sustainability
Fewer than half the participants (N = 34) reported involvement and active participation in sustainability initiatives, nor did their reports reflect clear strategies or structure. For example, only 15 indicated the goals behind their agentic behavior (N = 15). Some students seemed to set up their goals in alignment with program or study activity requirements, as illustrated by these statements:
“In my studies, I have had to work with projects related to SDGs as a framework for my assignment”.(R21)
“It is part of my education to include them and work with them”.(R51)
Other students saw engagement with sustainability as an opportunity to learn more about, work with, and contribute to sustainability:
“It was important to me to educate myself and others”.(R28)
“Furthermore, I also believe it is a good exercise to see how you can incorporate the targets of the SDGs in the work that you do across different fields”.(R31)
“I would like to contribute to them in the best way possible”.(R2)
“Because I care a great deal about our world and I want to be a part of the solution, not the problem”.(R52)
While the participants’ responses do not provide a thorough picture of how they explicitly engaged in sustainability-related actions, the students did reflect on what they had learned through project work, drawing connections to future sustainability-related perspectives through references to “open-mindedness to new ideas on good environments”, learning about “new perspectives through meeting people who care about their outside world and other people”, and “seeing larger pictures for solving worldwide problems”. One student reflected on the potential of working on small problems that may be linked to solving larger problems: “I am working on a valve for windmills… it is so specific for that small area, and it most definitely will not change the entire world at once, but it’s a step on the road…” (P6).
A few participants reflected on the overall consequences of not acting or taking a position on sustainability. For example, R15 did not “think the SDGs are quite enough to ensure global sustainability” but still believed that “they are important and have managed to unite and spark an interest in people and groups that might not have otherwise been activated around the subject”. R28, meanwhile, said that “there is a lot of misinformation and undereducation in the system that serves some kind of political agenda (not saying climate change is not real—but taxing flying does not really make the cut compared to global shipping, fake news about agriculture, or greenwashing)”. This respondent also highlighted their ability to educate themselves and others by engaging in sustainability-related actions. It also seems that students used their intrinsic motivations in relation to a given technical topic to act and contribute to sustainability; as R64 stated:
“I am very passionate about electric transportation and the possibilities it brings. Without a conversion from fossil fuel to green electricity or nuclear power, I do not see a world where humans exist”.(R64)
4.2.2. Co-Construction, Negotiation, and Compromise in a Collaborative Environment
The thematic analysis revealed a consensus among the students that achieving sustainability is a collective endeavor and depends on individuals, organizations, businesses, and governments. Specifically, the results indicate that collaboration is fundamental, not only as a driver but also as a requirement:
“Sustainability is a passion of mine, and the chance to work with people from other countries is something I rarely pass up”.(R14)
“Because the sponsor of the competition, Accenture, emphasized the competing teams should incorporate the SDGs into the business cases they were working on. So, it was not my direct decision to work with SDG, but it was a natural part of the competition”.(R9)
This was further confirmed and elaborated in the interviews, which showed how students could use their voices and their interests in specific types of projects (such as waste sorting) when working with educators and administrators as a student representative on a study committee together.
4.3. Context of Action for Sustainability
The thematic analysis of the survey responses and interviews identified two aspects of students’ interactions with diverse contextual elements: the sources of their awareness and how they made decisions about actions.
4.3.1. Contextual Sources for Awareness
Multiple contextual sources were cited as supporting students’ knowledge acquisition and awareness of the SDGs (see Table 3.) For example, many students (39%, N = 27) named university degree programs as a source of knowledge about sustainability, followed by high school or similar educational settings (20%, N = 14); other reported sources included facilitators, programs, and seminars. Two respondents named “a mix of in the university, work, and the news” or “most of the above”.
Table 3.
Example of contexts in which students became aware of sustainability.
4.3.2. Contextual Sources for Actions
Table 4 provides an overview of the contexts of students’ actions for sustainability.
Table 4.
Example of contexts where students engage in activities for sustainability.
Both the participants’ questionnaire responses and the interviews revealed that students’ decisions about engaging with the SDGs through team projects were related to an integrated method of utilizing sources in micro- (e.g., program information on project scope), meso- (e.g., institutional activities such as workshops and seminars), and macro- (e.g., social media information and new policies in society) contexts. A common approach was to check the scope of the project to see how their individual interests might fit with project goals that addressed certain aspects of the SDGs. The project process was also influenced by what the students learned in the courses provided by the program, any co-curricular activities organized by the relevant university department, and what they learned through social media. Some students reported a proactive approach such as decision-making. For example, P3 mentioned engaging in SDG-related actions in response to influence from a social media blogger who was “informing consumers about the clothing industry or fashion industry, about the garment workers and how little they are paid”. Others may have chosen simply to follow instructions.
Most of the students mentioned “unclear instructions” from the program and institution about how SDGs should be addressed in their semester projects and at what level. This ambiguity legitimized students’ choices to use survival strategies to “minimize their efforts due to the overall overloaded project work” (P3). As P1 explained, sometimes they had limited knowledge about the overall expectations placed on them; therefore, they surmised that it might not greatly matter how many SDGs they could address within a given project’s scope:
“We do not write a lot about the SDGs in our current projects. If it is because we do not know how to do it, I do not know, but I probably think that the attitude towards it is that it does not really matter too much for our field if we help 3, 4, or 5 SDGs along the way”.(P1)
5. Discussion and Conclusions
This study explores engineering students’ views on their enactment of agency to achieve sustainability-related goals in a systemic PBL environment. We have proposed a conceptual framework that includes three dimensions: personal values, behaviors, and the context of action for sustainability. Encompassing 87 responses to a qualitative survey and six interviews, this study identifies a variety of patterns in students’ enactment of agency to achieve sustainability-related goals. While agency is key to learning [25], the students in the current study reported diverse levels of enactment of agency.
The study’s outcome confirms that the proposed conceptual framework can support the understanding and analysis of how students’ agency relates to their learning about sustainability. Regarding personal values, most of the participants highlighted their knowledge of the SDGs and motivation to help achieve them. This finding was expected since environmental sustainability is the main pillar of sustainable engineering [64]. Additionally, X University’s mission-driven research strategy allows engineering departments and research groups to relate their field to specific SDGs (e.g., [57]). Nevertheless, the students reported contradictory beliefs about how sustainability related to their own lives, which in turn influenced their attitudes towards related engagement. Such results indicate the importance of beliefs [24,25,26] and the need to support students to actively transform their knowledge into strong beliefs and positive attitudes, which are prerequisites for taking action [12,13,16,18,32]. An emerging finding was the importance of emotion in students’ perception of their personal values regarding sustainability. This echoes a previous study that identified six primary feelings among young people towards climate change [65]: anxiety, frustration, being overwhelmed, guilt, grief, and hope. This also suggests that more research is needed to understand in depth the feelings and emotional responses of students from country X and how these might impact their choices at both the study and career levels.
Regarding the remaining two dimensions of sustainability-related action and interaction, fewer than half of the participants reported actual engagement in sustainability-related actions, indicating a perceptible gap between the agency of personal values and agentic actions. While the personal dimension seems to be significant, and the thematic analysis showed varying levels of sustainability-related actions along with goal setting and plan making, the actual process of these practices was not well highlighted by most participants. Self-monitoring and self-reflection were even less addressed. Regarding their enactment of agency, their tendency to follow existing institutional guidelines reveals a degree of passivity in their interactions with the environment [25]. This echoes the suggestion in previous studies conducted in different learning environments that improved the knowledge of sustainability does not necessarily lead to behavioral change [12,13,52].
The results underline the need for opportunities for reflection and evaluation to allow students to empower themselves and enact agency [48], and particularly to enhance their sustainability-related competencies. Furthermore, sustainability competencies do not stand on their own—they need to be developed in connection with the professional and situational contexts in which students act and perform. For example, several of the competencies required to act for sustainability are the same as those described by the literature as necessary to address future engineering trends, such as Industry 4.0, and to increase graduates’ employability [66,67].
The results also imply that a systemic PBL approach combining pedagogical principles with education for sustainability can be used to promote engineering students’ agentic experiences in team projects and support sustainability-related competencies such as systems thinking, critical thinking, anticipatory thinking, complex problem-solving, collaboration, and self-awareness [9,11,12,27,31,37]. Students can gain in-depth knowledge of SDGs through identifying and analyzing real-life problems [13], which provides an important source of motivation [33,34]. Through their projects, students set clear goals in support of SDG-related practices [30]. Working on projects also supports student access to and connection with the community and professions and involves activities in which students take stances and make choices about addressing the SDGs [10]. Additionally, the team projects facilitate a process of co-construction of new knowledge, which empowers students to take agentic actions [28,41]. Beyond this, teamwork provides an environment in which students can share information and knowledge and motivate each other [27].
The results do not explicitly indicate whether students consciously relate the potential of the PBL learning environment to the fact that these characteristics provide them with the opportunity to develop the competencies to enact their agency and address sustainability while being educated to become engineers. While PBL plays a positive role in several ways, it is certainly not sufficient in its current form. Students need a more explicitly formulated environment for their goals and actions; critically, they require opportunities to reflect in order to support further engagement with the SDGs.
These results have several implications. Firstly, students must increase their awareness of sustainability issues to engage actively in sustainability initiatives. The students reported various motivations and beliefs regarding sustainability, which indicated the limits of their sources of information and their individual capacities to build the strength of will necessary for engagement. Their agency could be further supported through structured activities to develop an awareness of its sources, enabling them to enhance their decision-making and agency-enacting capabilities [25]. Secondly, program leaders and educators must provide opportunities for students’ knowledge and awareness to be linked to their actual engagement at the curriculum level. Explicit guidelines could be provided for overall program outcomes, project goals, and assessment criteria. Efficient communication on such guidelines and study regulations is also needed to support students in taking positive stances and actions regarding sustainability. Thirdly, educational development could include more clearly defined regulations for the SDGs, which could be used to guide student work in a PBL environment. The students’ responses did not explicitly state what they found challenging, what coping strategies they developed, and how they adjusted in the process of taking sustainability-related actions. Further PBL program revision should pay attention to methods of supporting students’ active engagement in action and documenting their actions through monitoring and self-evaluation.
Several limitations give rise to suggestions for future research perspectives. First, from a conceptual perspective, students’ agency is a complex object of study, the multiple dimensions of which (along with their respective factors) are interdependent and mutually influential. Accordingly, it is sometimes difficult to clearly identify the primary driver of students’ enactment of their agency. Furthermore, one must consider the PBL environment as one in which students can act and take deeper ownership of their learning process. In this respect, the results clearly show that project work is the preferable context for action; however, it is also a collaborative environment in which different students express their own voices and negotiate, share, and co-construct their knowledge. This prevented students from elaborating on whether student agency in the sustainability context was a shared goal or an individual matter. Future studies could apply the proposed framework in different environments and contexts to further explore how student agency can support sustainability as part of achieving the SDGs. Secondly, from a methodological perspective, the answers in this study were generally short; this could be considered a limitation of the chosen data collection method. Nonetheless, one positive aspect of this is that it affords us an overview of the possible patterns of student agency in the sustainability context. Considering the above, this study should be followed up with more in-depth research focusing on one dimension—or a combination of two dimensions—of the student agency framework. Future studies may also consider using quantitative methods to provide a broader overview of how students enact agency in the sustainability context. While the diversity of participant backgrounds is not a core concern of the current study, it merits more attention in future research in order to explore the potential association of the elements of the participants’ backgrounds (gender, ethnicity, economy, family factors, etc.) with their development of agency in the sustainability context. The PBL environment in which this study took place is an international and multicultural environment, which undoubtedly influences the ways in which students conceptualize sustainability, their personal values, and their beliefs, and how these impact their agency in the sustainability context. Future studies should take account of diverse learning environments in order to identify more universal aspects of agency in the sustainability context.
Author Contributions
All authors have made substantial contributions to the conception or design of the work or the acquisition, analysis, or interpretation of data that comprises this paper, with rough individual/joint contributions as follows: conceptualization, all; methodology section, D.J; validation, all; formal analysis, A.G.; investigation, A.G.; original draft preparation, all; review and editing, A.G. and D.J.; visualization, A.G.; supervision, X.D. All authors have read and agreed to the published version of the manuscript.
Funding
This research received no external funding.
Institutional Review Board Statement
The study was conducted in accordance with the Declaration of Denmark and approved by the Technical Faculty of IT and Design Aalborg University (protocol code AAU031- 1017959 and 1 September 2020).
Informed Consent Statement
Informed consent was obtained from all subjects involved in the study.
Data Availability Statement
Not applicable.
Conflicts of Interest
The authors declare no conflict of interest.
Appendix A. Survey Structure and Questions
Figure A1.
Survey Structure and Questions.
Figure A1.
Survey Structure and Questions.

Appendix B. Interview Protocol
Table A1.
Interview protocol.
Table A1.
Interview protocol.
| Themes | Questions |
| Perspectives on SDGs |
|
| Perspectives on problem-based project work |
|
| Academic staff and organizational perspectives |
|
| Contacts |
|
References
- Klotz, L.; Potvin, G.; Godwin, A.; Cribbs, J.; Hazari, Z.; Barclay, N. Sustainability as a Route to Broadening Participation in Engineering. J. Eng. Educ. 2014, 103, 137–153. [Google Scholar] [CrossRef]
- UNESCO. Education for Sustainable Development. Available online: https://www.unesco.org/en/education/sustainable-development (accessed on 2 June 2022).
- UNESCO. What You Need to Know about Education for Sustainable Development. Available online: https://www.unesco.org/en/education/sustainable-development/need-know (accessed on 12 June 2022).
- United States Environmental Protection Agency. Learn about Sustainability. Available online: https://www.epa.gov/sustainability/learn-about-sustainability (accessed on 2 June 2022).
- National Geographic Society. Sustainability. Available online: https://education.nationalgeographic.org/resource/sustainability (accessed on 2 June 2022).
- Regents of the University of California. What Is Sustainability? Available online: https://www.sustain.ucla.edu/what-is-sustainability/ (accessed on 2 June 2022).
- Association of University Leaders for a Sustainable Future (ULSF). Sustainability Assessment Questionnaire (SAQ) for Colleges and Universities. Available online: http://ulsf.org/wp-content/uploads/2015/06/SAQforHigherEd09.pdf#:~:text=The%20Sustainability%20Assessment%20Questionnaire%20%28SAQ%29%20is%20designed%20to,in%20operations%3B%20others%20emphasize%20sustainability%20in%20the%20curriculum (accessed on 2 June 2022).
- Department of Economic and Social Affairs, United Nations. Transforming Our World: The 2030 Agenda for Sustainable Development. Available online: https://sdgs.un.org/2030agenda (accessed on 2 June 2022).
- Rieckmann, M. Education for Sustainable Development Goals: Learning Objectives; UNESCO: Paris, France, 2017; ISBN 978-92-3-100209-0. [Google Scholar]
- Oberrauch, A.; Mayr, H.; Nikitin, I.; Bügler, T.; Kosler, T.; Vollmer, C. “I Wanted a Profession That Makes a Difference”—An Online Survey of First-Year Students’ Study Choice Motives and Sustainability-Related Attributes. Sustainability 2021, 13, 8273. [Google Scholar] [CrossRef]
- Hernández-Diaz, P.M.; Polanco, J.-A.; Escobar-Sierra, M.; Leal Filho, W. Holistic integration of sustainability at universities: Evidences from Colombia. J. Clean. Prod. 2021, 305, 127145. [Google Scholar] [CrossRef]
- Sidiropoulos, E. The Influence of Higher Education on Student Learning and Agency for Sustainability Transition. Sustainability 2022, 14, 3098. [Google Scholar] [CrossRef]
- Hermes, J.; Rimanoczy, I. Deep learning for a sustainability mindset. Int. J. Manag. Educ. 2018, 16, 460–467. [Google Scholar] [CrossRef]
- Sterling, S. Education in Change. In Education for Sustainability; Huckle, J., Sterling, S., Eds.; Earthscan: London, UK, 1996; pp. 18–39. [Google Scholar]
- Sterling, S. Higher Education, Sustainability, and the Role of Systemic Learning. In Higher Education and the Challenge of Sustainability: Contestation, Critique, Practice, and Promise; Corcoran, P.B., Wals, A.E.J., Eds.; Kluwer Academic Publishers: Dordrecht, The Netherlands, 2004; pp. 49–70. [Google Scholar]
- Msengi, I.; Doe, R.; Wilson, T.; Fowler, D.; Wigginton, C.; Olorunyomi, S.; Banks, I.; Morel, R. Assessment of knowledge and awareness of “sustainability” initiatives among college students. Renew. Energy Environ. Sustain. 2019, 4, 6. [Google Scholar] [CrossRef]
- Herremans, I.M.; Reid, R.E. Developing Awareness of the Sustainability Concept. J. Environ. Educ. 2002, 34, 16–20. [Google Scholar] [CrossRef]
- Birdsall, S. Measuring student teachers’ understandings and self-awareness of sustainability. Environ. Educ. Res. 2014, 20, 814–835. [Google Scholar] [CrossRef]
- Malik, M.N.; Khan, H.H.; Chofreh, A.G.; Goni, F.A.; Klemeš, J.J.; Alotaibi, Y. Investigating Students’ Sustainability Awareness and the Curriculum of Technology Education in Pakistan. Sustainability 2019, 11, 2651. [Google Scholar] [CrossRef]
- Alsaati, T.; El-Nakla, S.; El-Nakla, D. Level of Sustainability Awareness among University Students in the Eastern Province of Saudi Arabia. Sustainability 2020, 12, 3159. [Google Scholar] [CrossRef]
- Chaplin, G.; Wyton, P. Student engagement with sustainability: Understanding the value–action gap. Int. J. Sustain. High. Educ. 2014, 15, 404–417. [Google Scholar] [CrossRef]
- Brugmann, R.; Côté, N.; Postma, N.; Shaw, E.; Pal, D.; Robinson, J. Expanding Student Engagement in Sustainability: Using SDG- and CEL-Focused Inventories to Transform Curriculum at the University of Toronto. Sustainability 2019, 11, 530. [Google Scholar] [CrossRef]
- Emblen-Perry, K. Enhancing student engagement in business sustainability through games. Int. J. Sustain. High. Educ. 2018, 19, 858–876. [Google Scholar] [CrossRef]
- Bandura, A. Toward a Psychology of Human Agency. Perspect. Psychol. Sci. 2006, 1, 164–180. [Google Scholar] [CrossRef] [PubMed]
- Jääskelä, P.; Heilala, V.; Kärkkäinen, T.; Häkkinen, P. Student agency analytics: Learning analytics as a tool for analysing student agency in higher education. Behav. Inf. Technol. 2021, 40, 790–808. [Google Scholar] [CrossRef]
- Scardamalia, M. Collective Cognitive Responsibility for the Advancement of Knowledge. In Liberal Education in a Knowledge Society; Smith, B., Bereiter, C., Eds.; Open Court: Chicago, IL, USA, 2002; pp. 67–98. [Google Scholar]
- Damşa, C.I.; Kirschner, P.A.; Andriessen, J.E.B.; Erkens, G.; Sins, P.H.M. Shared Epistemic Agency: An Empirical Study of an Emergent Construct. J. Learn. Sci. 2010, 19, 143–186. [Google Scholar] [CrossRef]
- Klemenčič, M. From Student Engagement to Student Agency: Conceptual Considerations of European Policies on Student-Centered Learning in Higher Education. High. Educ. Policy 2017, 30, 69–85. [Google Scholar] [CrossRef]
- Francis, R.A.; Millington, J.D.A.; Cederlöf, G. Undergraduate student perceptions of assessment and feedback practice: Fostering agency and dialogue. J. Geogr. High. Educ. 2019, 43, 468–485. [Google Scholar] [CrossRef]
- Harris, L.R.; Brown, G.T.L.; Dargusch, J. Not playing the game: Student assessment resistance as a form of agency. Aust. Educ. Res. 2018, 45, 125–140. [Google Scholar] [CrossRef]
- Guerra, A. Integration of Sustainability in Engineering Education: Why Is PBL an Answer? Int. J. Sustain. High. Educ. (Print Ed.) 2017, 18, 436–454. [Google Scholar] [CrossRef]
- Guerra, A.; Holgaard, J.E. Contextual Learning for Sustainability. In Encyclopedia of Sustainability in Higher Education; Filho, W.L., Ed.; Springer International Publishing: Cham, Switzerland, 2019; pp. 298–308. [Google Scholar]
- Malmberg, L.-E.; Hagger, H. Changes in student teachers’ agency beliefs during a teacher education year, and relationships with observed classroom quality, and day-to-day experiences. Br. J. Educ. Psychol. 2009, 79, 677–694. [Google Scholar] [CrossRef] [PubMed]
- Soini, T.; Pietarinen, J.; Toom, A.; Pyhältö, K. What contributes to first-year student teachers’ sense of professional agency in the classroom? Teach. Teach. 2015, 21, 641–659. [Google Scholar] [CrossRef]
- Savery, J.R. Overview of Problem-Based Learning: Definitions and Distinctions. In Essential Readings in Problem-Based Learning: Exploring and Extending the Legacy of Howard S. Barrows; Perdue University Press: West Lafayette, IN, USA, 2015; pp. 5–15. [Google Scholar]
- Bell, S. Project-Based Learning for the 21st Century: Skills for the Future. Clear. House J. Educ. Strateg. Issues Ideas 2010, 83, 39–43. [Google Scholar] [CrossRef]
- Kolmos, A.; de Graaff, E. Problem-Based and Project-Based Learning in Engineering Education: Merging Models. In Cambridge Handbook of Engineering Education Research; Johri, A., Olds, B.M., Eds.; Cambridge University Press: Cambridge, UK, 2014; pp. 141–160. ISBN 978-1-107-01410-7. [Google Scholar]
- Du, X.; Su, L.; Liu, J. Developing Sustainability Curricula Using the PBL Method in a Chinese Context. J. Clean. Prod. 2013, 61, 80–88. [Google Scholar] [CrossRef]
- Krogh Hansen, K.; Dahms, M.-L.; Otrel-Cass, K.; Guerra, A. Problem Based Learning and Sustainability: Practice and Potential; Faculty of Engineering and Science, Aalborg University: Aalborg, Denmark, 2014. [Google Scholar]
- Kolmos, A.; Du, X.; Dahms, M.; Qvist, P. Staff Development for Change to Problem Based Learning. Int. J. Eng. Educ. 2008, 24, 772–782. [Google Scholar]
- Stenalt, M.H.; Lassesen, B. Does student agency benefit student learning? A systematic review of higher education research. Assess. Eval. High. Educ. 2022, 47, 653–669. [Google Scholar] [CrossRef]
- Chang, C.-C.; Kuo, C.-G.; Chang, Y.-H. An Assessment Tool Predicts Learning Effectiveness for Project-Based Learning in Enhancing Education of Sustainability. Sustainability 2018, 10, 3595. [Google Scholar] [CrossRef]
- Tejedor, G.; Segalàs, J.; Barrón, Á.; Fernández-Morilla, M.; Fuertes, M.; Ruiz-Morales, J.; Gutiérrez, I.; García-González, E.; Aramburuzabala, P.; Hernández, À. Didactic Strategies to Promote Competencies in Sustainability. Sustainability 2019, 11, 2086. [Google Scholar] [CrossRef]
- Gamage, K.A.A.; de Silva, E.K. Barriers, New Developments, and Emerging Trends in Sustainability in HE. In The Wiley Handbook of Sustainability in Higher Education Learning and Teaching; Gamage, K.A.A., Gunawardhana, N., Eds.; Wiley: Hoboken, NJ, USA, 2022; pp. 453–459. ISBN 978-1-119-85282-7. [Google Scholar]
- Bandura, A. Toward an Agentic Theory of the Self. In Self-Processes, Learning, and Enabling Human Potential: Dynamic New Approaches; Marsh, H., Craven, R.G., Mclnerney, D.M., Eds.; Information Age Publishing: Charlotte, NC, USA, 2008; pp. 15–49. [Google Scholar]
- Du, X.; Lundberg, A.; Ayari, M.A.; Naji, K.K.; Hawari, A. Examining Engineering Students’ Perceptions of Learner Agency Enactment in Problem- and Project-based Learning Using Q Methodology. J. Eng. Educ. 2022, 111, 111–136. [Google Scholar] [CrossRef]
- Eteläpelto, A.; Vähäsantanen, K.; Hökkä, P.; Paloniemi, S. What is agency? Conceptualizing professional agency at work. Educ. Res. Rev. 2013, 10, 45–65. [Google Scholar] [CrossRef]
- Du, X.; Naji, K.K. Civil Engineering Students’ Collective Agency and Professional Identity in a Problem- and Project-Based Learning Environment: Case from Qatar. J. Civ. Eng. Educ. 2021, 147, 04021007. [Google Scholar] [CrossRef]
- Shin, M.-H. Effects of Project-based Learning on Students’ Motivation and Self-efficacy. Engl. Teach. 2018, 73, 95–114. [Google Scholar] [CrossRef]
- Chaaban, Y.; Qadhi, S.; Du, X. Student Teachers’ Perceptions of Factors Influencing Learner Agency Working in Teams in a STEAM-Based Course. Eurasia J. Math. Sci. Technol. Educ. 2021, 17, em1980. [Google Scholar] [CrossRef]
- Jääskelä, P.; Poikkeus, A.-M.; Vasalampi, K.; Valleala, U.M.; Rasku-Puttonen, H. Assessing agency of university students: Validation of the AUS Scale. Stud. High. Educ. 2017, 42, 2061–2079. [Google Scholar] [CrossRef]
- Boeren, E. Understanding Sustainable Development Goal (SDG) 4 on “quality education” from micro, meso and macro perspectives. Int. Rev. Educ. 2019, 65, 277–294. [Google Scholar] [CrossRef]
- Bocong, L. Engineering Action in Micro-, Meso-, and Macro-Contexts. In Engineering Identities, Epistemologies and Values; Christensen, S.H., Didier, C., Jamison, A., Meganck, M., Mitcham, C., Newberry, B., Eds.; Philosophy of Engineering and Technology; Springer International Publishing: Cham, Switzerland, 2015; Volume 21, pp. 369–379. ISBN 978-3-319-16171-6. [Google Scholar]
- van Wijk, J.; Zietsma, C.; Dorado, S.; de Bakker, F.G.A.; Martí, I. Social Innovation: Integrating Micro, Meso, and Macro Level Insights From Institutional Theory. Bus. Soc. 2019, 58, 887–918. [Google Scholar] [CrossRef]
- Molthan-Hill, P.; Robinson, Z.P.; Hope, A.; Dharmasasmita, A.; McManus, E. Reducing carbon emissions in business through Responsible Management Education: Influence at the micro-, meso- and macro-levels. Int. J. Manag. Educ. 2020, 18, 100328. [Google Scholar] [CrossRef]
- Askehave, I.; Prehn, H.L.; Pedersen, J.; Pedersen, M.T. PBL: Problem-Based Learning; Aalborg University: Aalborg, Denmark, 2015. [Google Scholar]
- Aalborg University: Sustainability at AAU. Available online: https://www.en.aau.dk/about-aau/sustainability-at-aau/ (accessed on 7 June 2022).
- Jansen, H. The Logic of Qualitative Survey Research and Its Position in the Field of Social Research Methods. Forum Qual. Sozialforschung Forum Qual. Soc. Res. 2010, 11. [Google Scholar] [CrossRef]
- Kvale, S.; Brinkmann, S. InterViews: Learning the Craft of Qualitative Research Interviewing, 3rd ed.; Sage Publications: Los Angeles, CA, USA, 2015; ISBN 978-1-4522-7572-7. [Google Scholar]
- Saldaña, J. The Coding Manual for Qualitative Researchers, 3rd ed.; SAGE: Los Angeles, CA, USA; London, UK, 2015; ISBN 978-1-4739-0248-0. [Google Scholar]
- Guba, E.G.; Lincoln, Y.S. Paradigmatic Controversies, Contradictions, and Emerging Confluences. In The Sage Handbook of Qualitative Research; Denzin, N.K., Lincoln, Y.S., Eds.; Sage Publications Ltd.: Thousand Oaks, CA, USA, 2005; pp. 191–215. [Google Scholar]
- Cohen, L.; Manion, L.; Morrison, K.R.B. Research Methods in Education, 7th ed.; Taylor and Francis: Hoboken, NJ, USA, 2013; ISBN 978-1-135-72196-1. [Google Scholar]
- Akkerman, S.; Admiraal, W.; Brekelmans, M.; Oost, H. Auditing Quality of Research in Social Sciences. Qual. Quant. 2008, 42, 257–274. [Google Scholar] [CrossRef]
- Guerra, A.; Smink, C.K. Students’ Perspectives on Sustainability. In Encyclopedia of Sustainability in Higher Education; Leal Filho, W., Ed.; Springer International Publishing: Cham, Switzerland, 2019; pp. 1–9. ISBN 978-3-319-63951-2. [Google Scholar]
- Verlie, B. Bearing worlds: Learning to live-with climate change. Environ. Educ. Res. 2019, 25, 751–766. [Google Scholar] [CrossRef]
- Schwab, K. The Future of Jobs Report 2018; World Economic Forum: Cologny, Switzerland, 2018. [Google Scholar]
- de Carvalho Guerra, A.O.P.; Nørgaard, B. Sustainable Industry 4.0. In Proceedings of the SEFI 47th Annual Conference: Varietas delectat…Complexity is the new normality, Budapest, Hungary, 16–19 September 2019; 2019; pp. 501–510. [Google Scholar]
Publisher’s Note: MDPI stays neutral with regard to jurisdictional claims in published maps and institutional affiliations. |
© 2022 by the authors. Licensee MDPI, Basel, Switzerland. This article is an open access article distributed under the terms and conditions of the Creative Commons Attribution (CC BY) license (https://creativecommons.org/licenses/by/4.0/).