Optimal Design of an Isolated Hybrid Microgrid for Enhanced Deployment of Renewable Energy Sources in Saudi Arabia
Abstract
1. Introduction
- Optimal design of the microgrid system feeding a load in the Yanbu region in Saudi Arabia
- Proposing and analyzing two configurations of microgrid systems considering their technical and operational features
- Presenting the optimal design operation of the hybrid renewable microgrid system by selecting suitable renewable sources to meet the required objectives and constraints
- Investigation and implementation of a recent GPC optimization algorithm and compared it with other algorithms
2. Mathematical Modeling
- The PV and wind turbine supply energy as a pillar of the system.
- The battery operates when there is a shortage of power from renewable sources.
- The diesel generator works and supplies power when the battery is at its min SOC.
2.1. PV Modeling
2.2. Wind Generator Modeling
2.3. Biomass System Modeling
2.4. Diesel Generator System Modeling
2.5. Battery Energy Storage System Modeling
3. Mathematical Formulation of the Objective Function
3.1. Net Present Cost
3.1.1. Costs of PV and Wind
3.1.2. Costs of Diesel Generation
3.1.3. Costs of Battery System
3.1.4. Costs of Biomass System
3.1.5. Costs of Inverter
3.2. Levelized Cost of Energy
3.3. Loss of Power Supply Probability
3.4. Availability Index
4. Optimization Algorithm
| Algorithm 1: Giza Pyramids construction [33] |
| Step 1: |
| Initialize a set of random stone block or workers within the limits . Initialize the GPC parameters. |
| Evaluate the objective function of all populations. |
| Step 2: for iter = 1 to Max_iter, do |
| Step 3: for i = 1 to N do Calculate the amount of stone block displacement. |
| Calculate the amount of worker movement. Estimate new positions of stone blocks and workers. Investigate the possibility of substituting workers. Determine new position and new fitness. |
| if new_fitness < Pharaoh’s agent cost then set new_fitness as Pharaoh’s agent cost. end if end Sort solution for next iteration. end |
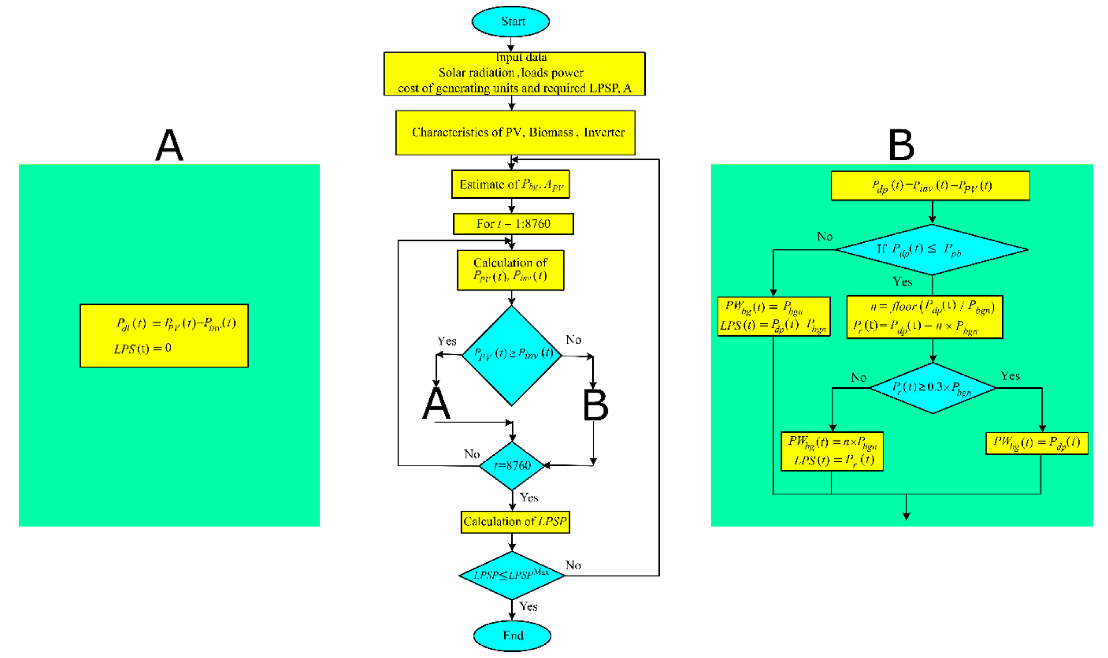
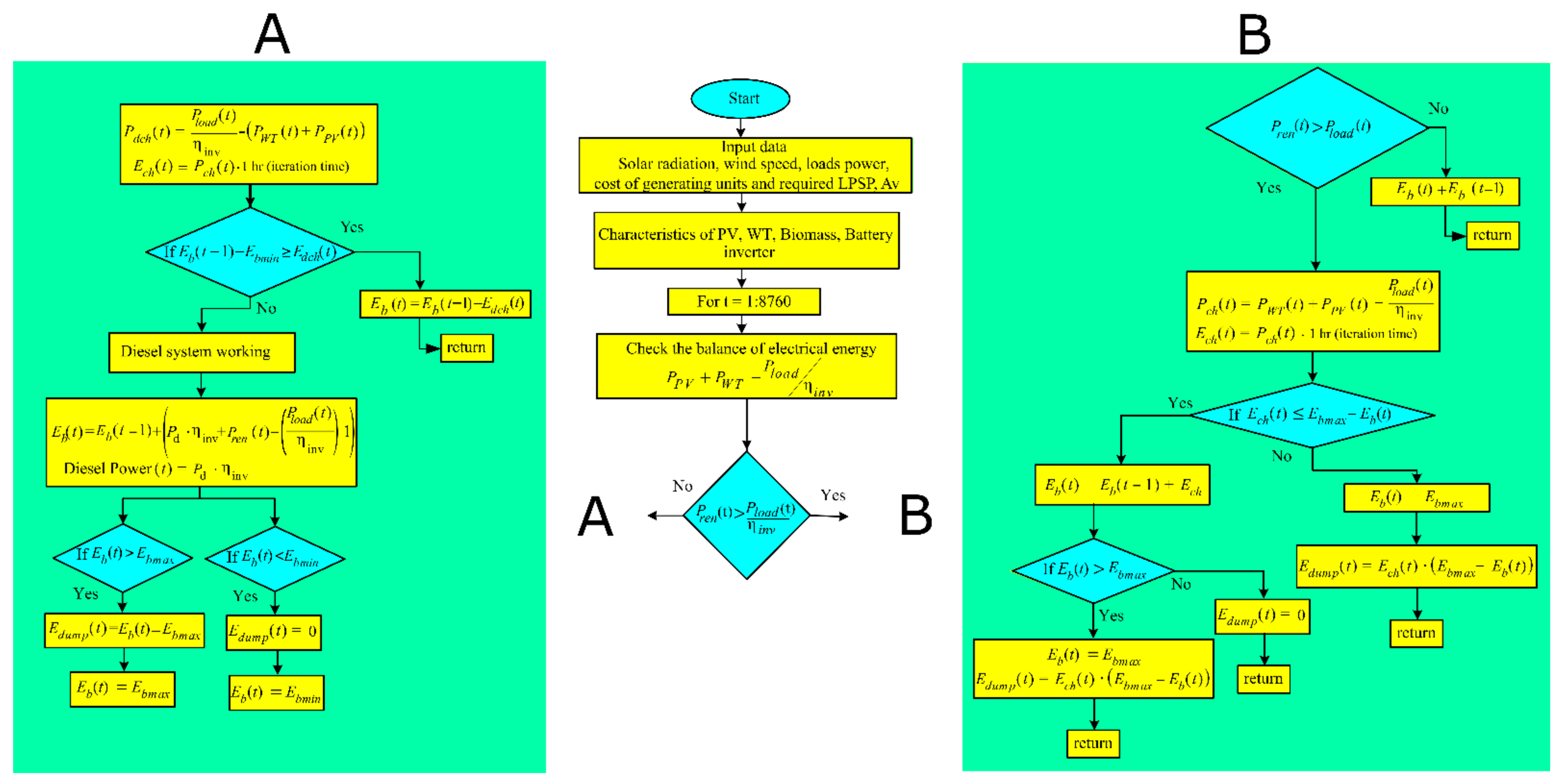
5. Yanbu Case Study of the Hybrid Microgrid System
6. Results and Discussions
- (A)
- PV/biomass hybrid microgrid system
- (B)
- PV/wind/diesel/battery microgrid system
7. Conclusions
Author Contributions
Funding
Institutional Review Board Statement
Informed Consent Statement
Data Availability Statement
Acknowledgments
Conflicts of Interest
Nomenclature
| Symbols | |||
| A | Availability index | Efficiency of the battery (%) | |
| Coefficient of consumption curve (a = 0.246 L/kW) | Efficiency of the biomass system (%) | ||
| AD | Daily autonomy of battery (day) | Efficiency of the inverter (%) | |
| Area covered by the PV panels () | Efficiency of the PV system (%) | ||
| Cross-sectional area of the tidal () | Reference efficiency of PV panels (%) | ||
| Swept area by the wind turbine () | |||
| Capital Cost ($) | Output power of the wind turbine (kW) | ||
| Capacity of the Battery (kWh) | Replacement Cost ($) | ||
| Maximum power coefficient (%) | Temperature (°C) | ||
| Calorific value of the organic material (MJ/kg) | Ambient temperature (°C) | ||
| DOD | Depth of Discharge (%) | Total available of biomass (ton/yr) | |
| Load demand (kWh) | Reference temperature of solar cell (°C) | ||
| Fuel consumption of diesel (L/h) | Wind speed (m/s) | ||
| Fuel Cost for one year ($/Year) | Cut-in wind speed (m/s) | ||
| Solar irradiation (kW/m2) | Cut-out wind speed (m/s) | ||
| Interest rate (%) | Rated wind speed (m/s) | ||
| N | project lifetime (year) | Coefficient of consumption curve (b = 0.08415 L/kW) | |
| Nominal operating cell temperature (°C) | Efficiency MPPT system (%) | ||
| Net Present Cost ($) | Temperature coefficient (0.004 to 0.006 °C) | ||
| Maintenance and operation ($) | Air density (Kg/m3) | ||
| Rated power of the diesel generator (kW) | Initial cost of the battery system ($/kWh) | ||
| Fuel price ($/L) | Biomass initial cost ($/kW) | ||
| Generated power of the biogas plant (kW) | Diesel generator initial cost ($/kW) | ||
| Biomass power (kW) | Initial cost of PV and WT ($/m2) | ||
| Output power of the PV (kW) | Inflation rate (%) | ||
| Rated power (kW) | Escalation rate (%) | ||
| Power from renewable energy systems | Biomass annual fixed O&M cost ($/kW/year) | ||
| Annual working of biomass (kWh/Year) | Biomass variable O&M cost ($/kW h) | ||
| Abbreviations | |||
| AEFA | Artificial Electric Field Algorithm | HMGs | Hybrid Microgrid system |
| ACS | Annualized cost of the system | HSA | Harmony Search Algorithm |
| BESS | Battery Energy Storage System | IWO | Invasive Weed optimization Algorithm |
| BO | Bonobo Optimizer Algorithm | LCOE | Levelized Cost of Energy |
| BOQO | Quasi Oppositional BO Algorithm | LPSP | Loss of Power Supply Probability |
| COE | Cost of Energy | MOPSO | Multiple Objective Particle Swarm Optimization |
| Capital Recovery Factor | NPC | Net present cost | |
| GWO | Grey Wolf Optimizer | PSO | Particle Swarm Optimization |
| HOMER | Hybrid Optimization of Multiple Energy Resources | PV | Photovoltaic |
| HRES | Hybrid Renewable Energy Systems | RF | Renewable Fraction |
| HHO | Harris Hawks Optimization | WT | Wind Turbine |
Appendix A
Appendix A.1. Algorithm of Artificial Electric Field
| Algorithm A1: AEFA [35] |
| Initialize a random population of N size, within the limits . Initialize velocity with a random value. |
| Evaluate the fitness of all populations. |
| Set iteration count to zero. Reproduction and Updating. |
| While the criteria are not satisfied do |
| Calculate K (t), best (t) and worst (t) |
| for i = 1: N do Evaluate fitness values. Calculate the total force of each direction. Calculate acceleration. (t + 1) = rand () × (t) +(t) (t + 1) = (t) + (t + 1) |
| end for |
| end while |
Appendix A.2. Algorithm of Grey Wolf Optimizer
| Algorithm A2: GWO [36] |
| Initialize a set of grey wolf population within the limits . Initialize the parameters Calculate the fitness of all population. |
| While (iter < ) |
| for i = 1: N do |
| Update the position of the current search agent end for Update a, A and C Calculate the fitness of the whole population Update , and iter = iter + 1 end while return |
Appendix A.3. Algorithm Parameters
| Algorithms | Parameters |
| GPC | Gravity = 9.8; Angle of Ramp = 30; Minimum Friction = 1; Maximum Friction = 10; Substitution Probability = 0.5. |
| AEFA | = 500; ⍺ = 30; Population size = 10; Maximum iteration = 100 |
| GWO | a = Linear reduction from 2 to 0; Search agents = 10; Maximum iteration = 100 |
References
- Veilleux, G.; Potisat, T.; Pezim, D.; Ribback, C.; Ling, J.; Krysztofiński, A.; Ahmed, A.; Papenheim, J.; Pineda, A.M.; Sembian, S.; et al. Techno-economic analysis of microgrid projects for rural electrification: A systematic approach to the redesign of Koh Jik off-grid case study. Energy Sustain. Dev. 2020, 54, 1–13. [Google Scholar] [CrossRef]
- Klemm, C.; Vennemann, P. Modeling and optimization of multi-energy systems in mixed-use districts: A review of existing methods and approaches. Renew. Sustain. Energy Rev. 2021, 135, 110206. [Google Scholar] [CrossRef]
- Alzahrani, A.M.; Zohdy, M.; Yan, B. An Overview of Optimization Approaches for Operation of Hybrid Distributed Energy Systems with Photovoltaic and Diesel Turbine Generator. Electr. Power Syst. Res. 2021, 191, 106877. [Google Scholar] [CrossRef]
- Bukar, A.L.; Tan, C.W. A review on stand-alone photovoltaic-wind energy system with fuel cell: System optimization and energy management strategy. J. Clean. Prod. 2019, 221, 73–88. [Google Scholar] [CrossRef]
- Roy, A.; Auger, F.; Olivier, J.-C.; Schaeffer, E.; Auvity, B. Design, Sizing, and Energy Management of Microgrids in Harbor Areas: A Review. Energies 2020, 13, 5314. [Google Scholar] [CrossRef]
- Babatunde, O.M.; Munda, J.L.; Hamam, Y. A Comprehensive State-of-the-Art Survey on Hybrid Renewable Energy System Operations and Planning. IEEE Access 2020, 8, 75313–75346. [Google Scholar] [CrossRef]
- Singh, R.; Bansal, R.C. Review of HRESs based on storage options, system architecture and optimisation criteria and methodologies. Iet Renew. Power Gener. 2018, 12, 747–760. [Google Scholar] [CrossRef]
- Fathy, A.; Kaaniche, K.; Alanazi, T.M. Recent Approach Based Social Spider Optimizer for Optimal Sizing of Hybrid PV/Wind/Battery/Diesel Integrated Microgrid in Aljouf Region. IEEE Access 2020, 8, 57630–57645. [Google Scholar] [CrossRef]
- Rezk, H.; Kanagaraj, N.; Al-Dhaifallah, M. Design and Sensitivity Analysis of Hybrid Photovoltaic-Fuel-Cell-Battery System to Supply a Small Community at Saudi NEOM City. Sustainability 2020, 12, 3341. [Google Scholar] [CrossRef]
- Ramli, M.A.M.; Hiendro, A.; Al-Turki, Y.A. Techno-economic energy analysis of wind/solar hybrid system: Case study for western coastal area of Saudi Arabia. Renew. Energy 2016, 91, 374–385. [Google Scholar] [CrossRef]
- Alharthi, Y.; Siddiki, M.; Chaudhry, G. Resource Assessment and Techno-Economic Analysis of a Grid-Connected Solar PV-Wind Hybrid System for Different Locations in Saudi Arabia. Sustainability 2018, 10, 3690. [Google Scholar] [CrossRef]
- Kharrich, M.; Kamel, S.; Abdeen, M.; Mohammed, O.H.; Akherraz, M.; Khurshaid, T.; Rhee, S.-B. Developed Approach Based on Equilibrium Optimizer for Optimal Design of Hybrid PV/Wind/Diesel/Battery Microgrid in Dakhla, Morocco. IEEE Access 2021, 9, 13655–13670. [Google Scholar] [CrossRef]
- Barbaro, M.; Castro, R. Design optimisation for a hybrid renewable microgrid: Application to the case of Faial island, Azores archipelago. Renew. Energy 2020, 151, 434–445. [Google Scholar] [CrossRef]
- Kharrich, M.; Mohammed, O.H.; Alshammari, N.; Akherraz, M. Multi-objective optimization and the effect of the economic factors on the design of the microgrid hybrid system. Sustain. Cities Soc. 2021, 65, 102646. [Google Scholar] [CrossRef]
- Yoshida, Y.; Farzaneh, H. Optimal Design of a Stand-Alone Residential Hybrid Microgrid System for Enhancing Renewable Energy Deployment in Japan. Energies 2020, 13, 1737. [Google Scholar] [CrossRef]
- Elkadeem, M.R.; Wang, S.; Sharshir, S.W.; Atia, E.G. Feasibility analysis and techno-economic design of grid-isolated hybrid renewable energy system for electrification of agriculture and irrigation area: A case study in Dongola, Sudan. Energy Convers. Manag. 2019, 196, 1453–1478. [Google Scholar] [CrossRef]
- Odou, O.D.T.; Bhandari, R.; Adamou, R. Hybrid off-grid renewable power system for sustainable rural electrification in Benin. Renew. Energy 2020, 145, 1266–1279. [Google Scholar] [CrossRef]
- Curto, D.; Favuzza, S.; Franzitta, V.; Musca, R.; Navarro Navia, M.A.; Zizzo, G. Evaluation of the optimal renewable electricity mix for Lampedusa island: The adoption of a technical and economical methodology. J. Clean. Prod. 2020, 263, 121404. [Google Scholar] [CrossRef]
- Ciavarella, R.; Graditi, G.; Valenti, M.; Pinnarelli, A.; Barone, G.; Vizza, M.; Menniti, D.; Sorrentino, N.; Brusco, G. Modeling of an Energy Hybrid System Integrating Several Storage Technologies: The DBS Technique in a Nanogrid Application. Sustainability 2021, 13, 1170. [Google Scholar] [CrossRef]
- Crainz, M.; Curto, D.; Franzitta, V.; Longo, S.; Montana, F.; Musca, R.; Sanseverino, E.R.; Telaretti, E. Flexibility Services to Minimize the Electricity Production from Fossil Fuels. A Case Study in a Mediterranean Small Island. Energies 2019, 12, 3492. [Google Scholar] [CrossRef]
- Dawood, F.; Shafiullah, G.; Anda, M. Stand-Alone Microgrid with 100% Renewable Energy: A Case Study with Hybrid Solar PV-Battery-Hydrogen. Sustainability 2020, 12, 2047. [Google Scholar] [CrossRef]
- Corti, F.; Laudani, A.; Lozito, G.M.; Reatti, A. Computationally Efficient Modeling of DC-DC Converters for PV Applications. Energies 2020, 13, 5100. [Google Scholar] [CrossRef]
- Khan, A.; Javaid, N. Jaya Learning-Based Optimization for Optimal Sizing of Stand-Alone Photovoltaic, Wind Turbine, and Battery Systems. Engineering 2020, 6, 812–826. [Google Scholar] [CrossRef]
- Makhdoomi, S.; Askarzadeh, A. Optimizing operation of a photovoltaic/diesel generator hybrid energy system with pumped hydro storage by a modified crow search algorithm. J. Energy Storage 2020, 27, 101040. [Google Scholar] [CrossRef]
- Kharrich, M.; Mohammed, O.H.; Kamel, S.; Selim, A.; Sultan, H.M.; Akherraz, M.; Jurado, F. Development and Implementation of a Novel Optimization Algorithm for Reliable and Economic Grid-Independent Hybrid Power System. Appl. Sci. 2020, 10, 6604. [Google Scholar] [CrossRef]
- Abo-Elyousr, F.K.; Elnozahy, A. Bi-objective economic feasibility of hybrid micro-grid systems with multiple fuel options for islanded areas in Egypt. Renew. Energy 2018, 128, 37–56. [Google Scholar] [CrossRef]
- Heydari, A.; Askarzadeh, A. Optimization of a biomass-based photovoltaic power plant for an off-grid application subject to loss of power supply probability concept. Appl. Energy 2016, 165, 601–611. [Google Scholar] [CrossRef]
- Guangqian, D.; Bekhrad, K.; Azarikhah, P.; Maleki, A. A hybrid algorithm-based optimization on modeling of grid independent biodiesel-based hybrid solar/wind systems. Renew. Energy 2018, 122, 551–560. [Google Scholar] [CrossRef]
- Sawle, Y.; Gupta, S.C.; Bohre, A.K. Socio-techno-economic design of hybrid renewable energy system using optimization techniques. Renew. Energy 2018, 119, 459–472. [Google Scholar] [CrossRef]
- Ramli, M.A.M.; Bouchekara, H.R.E.H.; Alghamdi, A.S. Optimal sizing of PV/wind/diesel hybrid microgrid system using multi-objective self-adaptive differential evolution algorithm. Renew. Energy 2018, 121, 400–411. [Google Scholar] [CrossRef]
- Movahediyan, Z.; Askarzadeh, A. Multi-objective optimization framework of a photovoltaic-diesel generator hybrid energy system considering operating reserve. Sustain. Cities Soc. 2018, 41, 1–12. [Google Scholar] [CrossRef]
- Ghiasi, M. Detailed study, multi-objective optimization, and design of an AC-DC smart microgrid with hybrid renewable energy resources. Energy 2019, 169, 496–507. [Google Scholar] [CrossRef]
- Harifi, S.; Mohammadzadeh, J.; Khalilian, M.; Ebrahimnejad, S. Giza Pyramids Construction: An ancient-inspired metaheuristic algorithm for optimization. Evol. Intell. 2020. [Google Scholar] [CrossRef]
- SoDa Delivers Solar Radiation Data. Available online: http://www.soda-pro.com/ (accessed on 5 February 2021).
- Yadav, A. AEFA: Artificial electric field algorithm for global optimization. Swarm Evol. Comput. 2019, 48, 93–108. [Google Scholar]
- Mirjalili, S.; Mirjalili, S.M.; Lewis, A. Grey wolf optimizer. Adv. Eng. Softw. 2014, 69, 46–61. [Google Scholar] [CrossRef]























| Reference | Year | Microgrid System | Location | Algorithm/Tool | Objective Function | Strength | Weakness |
|---|---|---|---|---|---|---|---|
| Fathy et al. [8] | 2020 | PV/wind/battery/diesel | Sakaka, Aljouf, Saudi Arabia | -SSO-WOA-ALO -MVO-GWO | COE | Detailed study. | The constraint factors are limited |
| Rezk et al. [9] | 2020 | PV/FC/battery | NEOM, Saudi Arabia | HOMER | -NPC -COE | Present the effect of tilt angle and derating factor variation on COE | The study should be enhanced by a comparison of HOMER with other algorithms |
| Ramli et al. [10] | 2016 | wind/PV | Yanbu, Saudi Arabia | HOMER | -NPC-COE-unmet demand of the electric load-excess electricity | Consider the unmet electric load demand and the excess electricity | The study does not take the reliability factor as an objective or constraint |
| Alharthi el al. [11] | 2018 | PV/wind/grid-connected | -Yanbu, Saudi Arabia -Hafar Albatin, Saudi Arabia -Sharurah, Saudi Arabia -Riyadh, Saudi Arabia | HOMER | -NPC -COE | Provide a general overview of microgrid systems in Saudi Arabia. | In the study, no technical factors are declared |
| Kharrich et al. [12] | 2021 | PV/wind/diesel/battery | Dakhla, Morocco | -HHO-AEFA-GWO -STOA-EO | NPC | Apply a new meta-heuristic algorithm | The study does not consider uncertainty |
| Barbaro et al. [13] | 2019 | PV/wind/geothermal/diesel | Faial Island, Portugal | Unit Commitment (UC) algorithm | NPV | Develop a new simulation model | The power management is not shown |
| Yoshida, and Farzaneh [15] | 2020 | PV/wind/battery/diesel | Kasuga, Japan | PSO | Total cost of system | Use the least-cost perspective approach | The convergence curve of the minimization of the objective function is not presented |
| Elkadeem et al. [16] | 2019 | -PV/WT/DG1/DG2/battery -PV/WT/DG1/battery -PV/DG1/DG2/battery -WT/DG1/DG2/battery -DG1/DG2 | Dongola, Sudan | HOMER Pro | NPC | Provide a comprehensive feasibility analysis to feed the electricity of agricultural and irrigation areas. | A meta-heuristic algorithm Is not applied and compared to HOMER Pro |
| Odou et al. [17] | 2019 | PV/diesel/battery | Alibori, Benin | HOMER software | NPC | Analyze the techno-economic feasibility of hybrid system with case study in rural electrification | The results are obtained by HOMER only and not compared with any other algorithm |
| Khan and Javaid [23] | 2020 | PV/wind/battery | Rafsanjan, Iran | -Jaya-TLBO-JLBO -GA | TAC | Propose a hybrid JLBO | The renewable fraction is not considered as an objective function or constraints |
| Makhdoomi and Askarzadeh [24] | 2020 | PV/diesel/PHS | Adrar, Algeria | -GA-PSO-CSA -CSAAC-AP | Fuel consumption | Propose modified version of the crow search optimization algorithm | The operation time of the study is only 24 h |
| Kharrich et al. [25] | 2020 | -PV/wind/diesel/battery -PV/biomass -PV/diesel/battery -wind/diesel/battery | Aswan, Egypt | -QOBO-BO -HHO-AEFA-IWO | NPC | Propose an algorithm: Quasi-Oppositional BO (QOBO) | The uncertainty of the renewable sources is not considered |
| Abo-Elyousr and Nozh [26] | 2018 | PV/wind/biomass/NGFC/NGT | Kharga, Egypt Saint Katherine, Egypt Qussair, Egypt | -BOACA-GA -PSO-HOMER | -COE -GHG | Develop the BOACA algorithm to find optimal HMG | LPSP results are not presented |
| Heydari and Askarzadeh [27] | 2016 | PV/biomass | Kerman, Iran | HSA | NPC | Show the limits of HOMER compared to meta-heuristic algorithm | It does not provide a comparison of the HS algorithm |
| Guangqian et al. [28] | 2018 | -PV/diesel/battery -Wind/diesel/battery -Wind/PV/diesel/battery | Khorasan, Iran | -HSA-SAA -HHSSAA | LCC | Propose hybrid meta-heuristic algorithm to size a grid-independent system | The reliability is not considered |
| Sawle et al. [29] | 2018 | -PV/biomass/diesel/battery -PV/diesel/battery -Wind/biomass/diesel/battery -Wind/diesel/battery -PV/wind/diesel/battery -PV/wind/biomass/diesel/battery | Barwani, India | -GA-PSO-BFPSO -TLBO | Sum of several objectives | Consider the social aspect | Uncertainty is not considered |
| Ramli et al. [30] | 2018 | PV/wind/diesel/battery | MOSaDE | -COE-LPSP | Clear study | There is not comparison with a multi-objective algorithm |
| Symbol | Indix | Quantity |
|---|---|---|
| N | Microgrid project lifetime | 20 years |
| Interest rate index | 0.882% | |
| Escalation rate index | 5% | |
| Inflation rate index | 2% | |
| PV system | ||
| initial cost of PV | $400/m2 | |
| Annual cost of PV O&M | /m2/year | |
| Reference efficiency of PV | 25% | |
| MPPT Efficiency | 100% | |
| reference temperature of cell PV | 25 °C | |
| Temperature coefficient | 0.005 °C | |
| NOCT | Nominal operating temperature cell | 47 °C |
| PV system lifetime | 20 years | |
| WT system | ||
| Wind initial cost | $125/m2 | |
| Annual O&M cost of wind | /m2/year | |
| Maximum power coefficient | 48% | |
| Cut-in wind speed | 2.6 m/s | |
| Cut-out wind speed | 25 m/s | |
| Rated wind speed | 9.5 m/s | |
| Wind system lifetime | 20 years | |
| Diesel generator | ||
| Diesel initial cost | $250/kW | |
| Annual O&M cost of diesel | $0.05/h | |
| Replacement cost | $210/kW | |
| Fuel price in Egypt | $0.43/L | |
| Diesel system lifetime | 7 years | |
| BESS | ||
| Initial cost of battery | $100/kWh | |
| Annual O&M cost of the battery | /m2/year | |
| Depth of discharge | 80% | |
| Battery efficiency | 97% | |
| Minimum state of charge | 20% | |
| Maximum state of charge | 80% | |
| Battery system lifetime | 5 years | |
| Inverter | ||
| Inverter initial cost | $400/kW | |
| Annual O&M cost of inverter | $20/year | |
| Inverter efficiency | 97% | |
| Microgrid System | Algorithm | NPC ($) | LCOE ($/kWh) | LPSP (%) | A (%) | AD (Day) |
|---|---|---|---|---|---|---|
| PV/biomass | GPC | 319,219 | 0.208 | 0.049 | 96.409 | -- |
| AEFA | 323,724 | 0.211 | 0.046 | 96.450 | -- | |
| GWO | 325,612 | 0.213 | 0.048 | 96.527 | -- | |
| PV/diesel/BESS | GPC | 497,124 | 0.325 | 0.045 | 99.825 | 0.9 |
| AEFA | 503,112 | 0.328 | 0.041 | 99.736 | 2.2 | |
| GWO | 505,078 | 0.329 | 0.039 | 99.858 | 0.7 | |
| PV/WT/diesel/BESS | GPC | 522,290 | 0.341 | 0.05 | 95 | 0 |
| AEFA | 574,806 | 0.375 | 0.045 | 98.826 | 2 | |
| GWO | 592,074 | 0.386 | 0.046 | 98.705 | 2.09 |
| Microgrid System | Algorithm | PV (m2) | Wind (m2) | Diesel (kW) | Battery (kWh) | Biomass (Ton/Year) | Time(s) |
|---|---|---|---|---|---|---|---|
| PV/biomass | GPC | 265.870 | -- | -- | -- | 1000 | 46,291 |
| AEFA | 295.263 | -- | -- | -- | 995.954 | 82,420 | |
| GWO | 305.290 | -- | -- | -- | 981.023 | 161,439 | |
| PV/diesel/BESS | GPC | 372.168 | -- | 25.199 | 11.195 | -- | 229,861 |
| AEFA | 360.071 | -- | 25.969 | 28.247 | -- | 50,794 | |
| GWO | 390.121 | -- | 25.279 | 8.866 | -- | 87,471 | |
| PV/WT/diesel/BESS | GPC | 535 | 2000 | 0 | 0 | -- | 53,392 |
| AEFA | 191 | 1837 | 34 | 26 | -- | 338,099 | |
| GWO | 284 | 1741 | 31 | 26 | -- | 592,074 |
Publisher’s Note: MDPI stays neutral with regard to jurisdictional claims in published maps and institutional affiliations. |
© 2021 by the authors. Licensee MDPI, Basel, Switzerland. This article is an open access article distributed under the terms and conditions of the Creative Commons Attribution (CC BY) license (https://creativecommons.org/licenses/by/4.0/).
Share and Cite
Kharrich, M.; Kamel, S.; Alghamdi, A.S.; Eid, A.; Mosaad, M.I.; Akherraz, M.; Abdel-Akher, M. Optimal Design of an Isolated Hybrid Microgrid for Enhanced Deployment of Renewable Energy Sources in Saudi Arabia. Sustainability 2021, 13, 4708. https://doi.org/10.3390/su13094708
Kharrich M, Kamel S, Alghamdi AS, Eid A, Mosaad MI, Akherraz M, Abdel-Akher M. Optimal Design of an Isolated Hybrid Microgrid for Enhanced Deployment of Renewable Energy Sources in Saudi Arabia. Sustainability. 2021; 13(9):4708. https://doi.org/10.3390/su13094708
Chicago/Turabian StyleKharrich, Mohammed, Salah Kamel, Ali S. Alghamdi, Ahmad Eid, Mohamed I. Mosaad, Mohammed Akherraz, and Mamdouh Abdel-Akher. 2021. "Optimal Design of an Isolated Hybrid Microgrid for Enhanced Deployment of Renewable Energy Sources in Saudi Arabia" Sustainability 13, no. 9: 4708. https://doi.org/10.3390/su13094708
APA StyleKharrich, M., Kamel, S., Alghamdi, A. S., Eid, A., Mosaad, M. I., Akherraz, M., & Abdel-Akher, M. (2021). Optimal Design of an Isolated Hybrid Microgrid for Enhanced Deployment of Renewable Energy Sources in Saudi Arabia. Sustainability, 13(9), 4708. https://doi.org/10.3390/su13094708

