Establishing Surrogate Model to Predict the Optimal Thermodynamic and Economic Performance of a Packed Bed Humidifier via Multi-Objective Optimization
Abstract
:1. Introduction
2. Materials and Methods
2.1. Mechanism Description
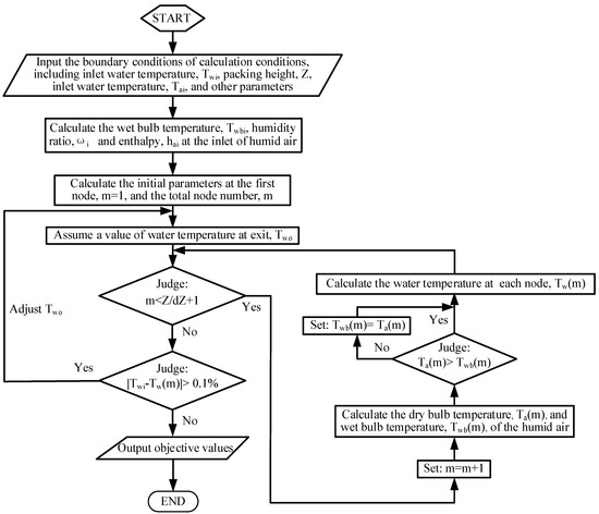
2.2. Governing Equations
2.3. Objective Functions
2.3.1. Unit Humidification Capacity of Volume
2.3.2. Unit Humidification Capacity of Cost
2.4. Multi-Objective Optimization Design
3. Results
3.1. Regression Models of Objective Functions
3.2. ANOVA Results and Model Diagnosis
3.3. Thermodynamic Performance Results
3.4. Economic Performance Results
3.5. Multi-Objective Optimization
4. Discussion
4.1. Thermodynamic Performance Analysis
4.2. Economic Performance Analysis
4.3. Multi-Objective Optimization Analysis
4.4. Verification of Optimal Solution
5. Conclusions
- Feasible regression models of unit humidification capacity of volume and unit humidification capacity of cost are established based on an experimental design scheme consisting of 46 groups, while the thermodynamic model is more accurate than that of economic;
- The liquid–gas ratio has the strongest influence among the independent parameters on thermodynamic and economic performance, simultaneously, and the interaction of the liquid–gas ratio and the inlet water temperature has the greatest impact on thermodynamic and economic performance compared with other interaction factors;
- The optimal parameter groups are found out through genetic programming: the liquid–gas ratio is randomly distributed in the design range, inlet air temperature is around 16 °C, inlet relative humidity is 0.6, inlet water temperature is 90 °C, and specific surface area is 700 m2m−3, respectively. Furthermore, the Pareto-optimal points obtained are all superior to the values of experimental design;
- After multi-objective optimization, the thermodynamic performance improves by 56%, and the economic performance elevates by 6.55%, compared with the values of basic experimental design, respectively;
- The computational time to find the optimization results using an established regression model can be reduced by 99.98%, compared with the original mathematical model.
Author Contributions
Funding
Conflicts of Interest
Nomenclature
| Roman symbols | |
| a | specific surface area (m2m−3) |
| A | area (m2) |
| AZ | cross-sectional area (m2) |
| cp | specific heat capacity (kJkg−1K−1) |
| C | cost ($) |
| dA | heat transfer area of control volume (m2) |
| dZ | height of control volume (m) |
| DG | mass diffusivity in gas (m2/s) |
| f | friction factor |
| h | specific enthalpy (kJkg−1) |
| hc | heat transfer coefficient (Wm−2K−1) |
| hd | mass transfer coefficient (kgm−2s−1) |
| Lef | Lewis factor |
| m | mass flow rate (kgs−1) |
| mr | mass flow rate ratio (mwmda−1) |
| N | power consumption (kW) |
| Re | Reynolds number |
| Sc | Schmidt number |
| t | time (h) |
| T | temperature (°C or K) |
| u | superficial velocity (m/s) |
| V | packing volume (m3) |
| Z | total height of packing (m) |
| Greek Letters | |
| φ | relative humidity |
| ρ | density (kg/m3) |
| μ | dynamic viscosity (kg/ms) |
| ω | humidity ratio (kgkg−1) |
| Subscripts | |
| a | air |
| b | air-blower |
| cv | control volume |
| da | dry air |
| e | electric |
| i | inlet |
| o | outlet |
| p | packing |
| v | vapor |
| s | saturated |
| ss | supersaturated |
| w | water |
| wb | wet bulb |
| wp | water pump |
References
- Narayan, G.P.; Sharqawy, M.H.; Summers, E.K.; Lienhard, J.H.; Zubair, S.M.; Antar, M.A. The potential of solar-driven humidification–dehumidification desalination for small-scale decentralized water production. Renew. Sustain. Energy Rev. 2010, 14, 1187–1201. [Google Scholar] [CrossRef]
- Amer, E.H.; Kotb, H.; Mostafa, G.H.; El-Ghalban, A.R. Theoretical and experimental investigation of humidification–dehumidification desalination unit. Desalination 2009, 249, 949–959. [Google Scholar] [CrossRef]
- Ahmed, H.A.; Ismail, I.M.; Saleh, W.F.; Ahmed, M. Experimental investigation of humidification-dehumidification desalination system with corrugated packing in the humidifier. Desalination 2017, 410, 19–29. [Google Scholar] [CrossRef]
- He, W.F.; Huang, L.; Xia, J.R.; Zhu, W.P.; Wu, Y.K. Parametric analysis of a humidification dehumidification desalination system using a direct-contact dehumidifier. Int. J. Therm. Sci. 2017, 120, 31–40. [Google Scholar] [CrossRef]
- Xu, Z.; Xie, Y.; Zhang, F. Development of mass transfer coefficient correlation for a ceramic foam packing humidifier at elevated pressure. Appl. Therm. Eng. 2018, 133, 560–565. [Google Scholar] [CrossRef]
- Gao, L.; Gegentana; Liu, Z.; Sun, B.; Che, D.; Li, S. Multi-objective optimization of thermal performance of packed bed latent heat thermal storage system based on response surface method. Renew. Energy 2020, 153, 669–680. [Google Scholar] [CrossRef]
- Chen, J.J.; Han, D.; He, W.F.; Ji, C.; Si, Z.T.; Zheng, M.R.; Gu, J.M.; Song, Y. Characteristic analysis of heat and mass transfer process within structured packing humidifier. J. Braz. Soc. Mech. Sci. Eng. 2019, 41, 1–15. [Google Scholar] [CrossRef]
- Chen, J.J.; Han, D.; He, W.F.; Liu, Y.; Gu, J.M. Theoretical and experimental analysis of the thermodynamic and economic performance for a packed bed humidifier. Energy Convers. Manag. 2020, 206, 112497. [Google Scholar] [CrossRef]
- Srithar, K.; Rajaseenivasan, T. Recent fresh water augmentation techniques in solar still and HDH desalination—A review. Renew. Sustain. Energy Rev. 2018, 82, 629–644. [Google Scholar] [CrossRef]
- Fae, A.; Asab, C.; Zmo, A.; Kabeel, A.E.; El-Maghlany, W.M. On the different packing materials of humidification–dehumidification thermal desalination techniques-A review. J. Clean. Prod. 2020, 277, 123468. [Google Scholar]
- Narayan, G.P.; Lienhard, J.H.; Zubair, S.M. Entropy generation minimization of combined heat and mass transfer devices. Int. J. Therm. Sci. 2010, 49, 2057–2066. [Google Scholar] [CrossRef]
- Narayan, G.P.; Chehayeb, K.M.; Mcgovern, R.K.; Thiel, G.P.; Zubair, S.M.; Lienhard, J.H. Thermodynamic balancing of the humidification dehumidification desalination system by mass extraction and injection. Int. J. Heat Mass Transf. 2013, 57, 756–770. [Google Scholar] [CrossRef] [Green Version]
- Mcgovern, R.K.; Thiel, G.P.; Narayan, G.P.; Zubair, S.M.; Lienhard, J.H. Performance limits of zero and single extraction humidification-dehumidification desalination systems. Appl. Energy 2013, 102, 1081–1090. [Google Scholar] [CrossRef]
- Elzayed, M.S.; Ahmed, M.; Qasem, N.; Antar, M.A.; Zubair, S.M. A design procedure to size thermodynamically-balanced humidification-dehumidification desalination systems. Energy Convers. Manag. 2020, 224, 113357. [Google Scholar] [CrossRef]
- Chen, J.J.; Han, D.; He, W.F. Thermodynamic balancing of heat and mass transfer process to minimize its entropy generation by mass injection and extraction. Int. J. Heat Mass Transf. 2020, 161, 120261. [Google Scholar] [CrossRef]
- Chen, J.J.; Han, D.; Gao, S.; He, W.F.; Peng, T. Use of single air extraction and injection to thermodynamically balance the combined heat and mass transfer process. Energy 2021, 224, 120193. [Google Scholar] [CrossRef]
- Sohani, A.; Sayyaadi, H. Employing genetic programming to find the best correlation to predict temperature of solar photovoltaic panels. Energy Convers. Manag. 2020, 224, 113291. [Google Scholar] [CrossRef]
- Zhang, Y.; Zhang, H.; Zheng, W.; You, S.J.; Wang, Y.R. Optimal operating conditions of a hybrid humidification-dehumidification and heat pump desalination system with multi-objective particle swarm algorithm. Desalination 2019, 468, 114076. [Google Scholar] [CrossRef]
- Cao, B.; Yuan, Y.; Ay, A.; Peng, L.; Zhou, Z.; Wang, T.; Wang, Q. Optimization of Halbach magnetic roller for eddy current separation based on the response surface method and multi-objective genetic algorithm. J. Clean. Prod. 2020, 278, 123531. [Google Scholar]
- Esfe, M.H.; Mahian, O.; Hajmohammad, M.H.; Wongwises, S. Design of a heat exchanger working with organic nanofluids using multi-objective particle swarm optimization algorithm and response surface method. Int. J. Heat Mass Transf. 2018, 119, 922–930. [Google Scholar] [CrossRef]
- Yang, L.; Wang, J.; Sun, X.; Xu, M. Multi-objective optimization design of spiral demister with punched holes by combining response surface method and genetic algorithm. Powder Technol. 2019, 355, 106–118. [Google Scholar] [CrossRef]
- Shahverdian, M.H.; Sohani, A.; Sayyaadi, H.; Samiezadeh, S.; Doranehgard, M.H.; Karimic, N.; Li, L.K.B. A dynamic multi-objective optimization procedure for water cooling of a photovoltaic module. Sustain. Energy Technol. Assess. 2021, 45, 101111. [Google Scholar]
- Kloppers, J.C. A Critical Evaluation and Refinement of the Performance Prediction of Wet-Cooling Towers. Ph.D. Thesis, University of Stellenbosch, Stellenbosch, South Africa, 2003. [Google Scholar]
- Kloppers, J.C.; KroGer, D.G. Cooling Tower Performance Evaluation: Merkel, Poppe, and e-NTU Methods of Analysis. J. Eng. Gas Turbines Power 2005, 127, 1–7. [Google Scholar] [CrossRef]
- Onda, K.; Takeuchi, H.; Okumoto, Y. Mass transfer coefficients between gas and liquid phases in packed columns. J. Chem. Eng. Jpn. 1968, 1, 56–62. [Google Scholar] [CrossRef] [Green Version]
- Klimanek, A. Numerical Modelling of Natural Draft Wet-Cooling Towers. Arch. Comput. Methods Eng. 2013, 20, 61–109. [Google Scholar] [CrossRef]
- Bosnjakovic, F. Technical Thermodynamics; Holt, Rinehart and Winston, Inc.: New York, NY, USA, 1965. [Google Scholar]









| Components | Air-Blower | Water Pump | Packing | |||
|---|---|---|---|---|---|---|
| Specifications | Nb = 0.25 kW | Nwp = 0.18 kW | Nwp = 0.75 kW | a = 250 m2m−3 | a = 475 m2m−3 | a = 700 m2m−3 |
| Prices | 84.64$ | 23.08$ | 76.94$ | 900$ m−3 | 1200$ m−3 | 1615.38$ m−3 |
| Items | Parameters (unit) | Codes | Low | High |
|---|---|---|---|---|
| Factors | Liquid–gas ratio, mr (-) | A | 1 | 5 |
| Inlet air temperature, Tai (°C) | B | 10 | 30 | |
| Inlet relative humidity, φi (-) | C | 0.6 | 1 | |
| Inlet water temperature, Tai (°C) | D | 70 | 90 | |
| Specific surface area, a (m2m−3) | E | 250 | 700 | |
| Responses | Unit humidification capacity of volume, UHCV (kgs−1m−3) | |||
| Unit humidification capacity of cost, UHCC (kg$−1) |
| mda(kgs−1) | mr(-) | Twi(°C) | Tai(°C) | φi | P0(kPa) | a(m2m−3) | AZ(m2) | Z(m) |
|---|---|---|---|---|---|---|---|---|
| 0.016 | 3 | 80 | 20 | 0.8 | 101.325 | 500 | 0.12 | 0.45 |
| Groups | A(mr) | B(Tai) | C(φi) | D(Twi) | E(a) | UHCV (kgs−1m−3) | UHCC (kg$−1) |
|---|---|---|---|---|---|---|---|
| 1 | 5 | 20 | 0.6 | 80 | 475 | 0.081 | 10.16 |
| 2 | 1 | 30 | 0.8 | 80 | 475 | 0.023 | 14.18 |
| 3 | 3 | 10 | 1 | 80 | 475 | 0.057 | 11.91 |
| 4 | 3 | 20 | 1 | 90 | 475 | 0.073 | 12.60 |
| 5 | 1 | 20 | 0.8 | 70 | 475 | 0.019 | 14.87 |
| 6 | 5 | 30 | 0.8 | 80 | 475 | 0.08 | 9.93 |
| 7 | 3 | 20 | 0.6 | 90 | 475 | 0.073 | 12.72 |
| 8 | 3 | 30 | 0.6 | 80 | 475 | 0.057 | 11.91 |
| 9 | 3 | 20 | 0.8 | 90 | 250 | 0.070 | 12.19 |
| 10 | 3 | 20 | 0.8 | 90 | 700 | 0.076 | 13.081 |
| 11 | 5 | 20 | 0.8 | 80 | 250 | 0.077 | 9.64 |
| 12 | 3 | 20 | 1 | 80 | 250 | 0.055 | 11.36 |
| 13 | 3 | 20 | 1 | 70 | 475 | 0.042 | 10.91 |
| 14 | 3 | 10 | 0.8 | 90 | 475 | 0.073 | 12.63 |
| 15 | 3 | 20 | 0.8 | 70 | 700 | 0.045 | 11.57 |
| 16 | 3 | 20 | 1 | 80 | 700 | 0.059 | 12.34 |
| 17 | 1 | 20 | 1 | 80 | 475 | 0.024 | 14.84 |
| 18 | 3 | 30 | 0.8 | 80 | 700 | 0.058 | 12.081 |
| 19 | 3 | 30 | 0.8 | 80 | 250 | 0.054 | 11.25 |
| 20 | 1 | 20 | 0.8 | 80 | 250 | 0.023 | 14.55 |
| 21 | 3 | 30 | 0.8 | 70 | 475 | 0.041 | 10.68 |
| 22 | 1 | 20 | 0.8 | 80 | 700 | 0.025 | 15.52 |
| 23 | 3 | 20 | 0.8 | 80 | 475 | 0.057 | 11.92 |
| 24 | 3 | 20 | 0.8 | 80 | 475 | 0.057 | 11.92 |
| 25 | 3 | 20 | 0.6 | 70 | 475 | 0.043 | 11.079 |
| 26 | 5 | 20 | 0.8 | 90 | 475 | 0.11 | 11.15 |
| 27 | 3 | 20 | 0.8 | 80 | 475 | 0.057 | 11.92 |
| 28 | 3 | 10 | 0.8 | 80 | 700 | 0.060 | 12.53 |
| 29 | 3 | 10 | 0.8 | 80 | 250 | 0.054 | 11.27 |
| 30 | 3 | 20 | 0.8 | 80 | 475 | 0.057 | 11.92 |
| 31 | 1 | 20 | 0.8 | 90 | 475 | 0.03 | 15.24 |
| 32 | 5 | 20 | 1 | 80 | 475 | 0.081 | 10.081 |
| 33 | 5 | 10 | 0.8 | 80 | 475 | 0.081 | 10.15 |
| 34 | 3 | 10 | 0.6 | 80 | 475 | 0.057 | 11.90 |
| 35 | 3 | 20 | 0.8 | 70 | 250 | 0.04 | 10.37 |
| 36 | 1 | 20 | 0.6 | 80 | 475 | 0.025 | 15.28 |
| 37 | 5 | 20 | 0.8 | 70 | 475 | 0.057 | 8.80 |
| 38 | 3 | 10 | 0.8 | 70 | 475 | 0.043 | 11.012 |
| 39 | 3 | 20 | 0.8 | 80 | 475 | 0.057 | 11.92 |
| 40 | 3 | 30 | 1 | 80 | 475 | 0.055 | 11.48 |
| 41 | 3 | 30 | 0.8 | 90 | 475 | 0.072 | 12.45 |
| 42 | 5 | 20 | 0.8 | 80 | 700 | 0.085 | 10.56 |
| 43 | 3 | 20 | 0.8 | 80 | 475 | 0.057 | 11.92 |
| 44 | 3 | 20 | 0.6 | 80 | 700 | 0.060 | 12.53 |
| 45 | 3 | 20 | 0.6 | 80 | 250 | 0.055 | 11.44 |
| 46 | 1 | 10 | 0.8 | 80 | 475 | 0.024 | 15.029 |
| Responses | F-Value | p-Value (Prob > F) | R-Squared | Adj R-Squared | Pred R-Squared | Adeq Precision |
|---|---|---|---|---|---|---|
| UHCV | 2387.81 | <0.0001 | 0.9995 | 0.9991 | 0.9979 | 214.256 |
| UHCC | 414.45 | <0.0001 | 0.997 | 0.9946 | 0.988 | 84.571 |
| significant | significant |
| Factors | F Value | p-Value (Prob > F) | |
|---|---|---|---|
| A-mr | 35,473.17 | <0.0001 | significant |
| B-Tai | 13.87 | 0.001 | significant |
| C-φi | 0.62 | 0.44 | |
| D-Twi | 10,238.68 | <0.0001 | significant |
| E-a | 208.61 | <0.0001 | significant |
| AB | 0.55 | 0.46 | |
| AC | 0.027 | 0.87 | |
| AD | 1107.13 | <0.0001 | significant |
| AE | 21.48 | <0.0001 | significant |
| BC | 2.74 | 0.11 | |
| BD | 0.062 | 0.81 | |
| BE | 2.74 | 0.11 | |
| CD | 0 | 1 | |
| CE | 13.87 | 0.001 | significant |
| DE | 0.25 | 0.62 | |
| A2 | 545.77 | <0.0001 | significant |
| B2 | 11.24 | 0.0026 | significant |
| C2 | 1.78 | 0.19 | |
| D2 | 1.37 | 0.25 | |
| E2 | 0.58 | 0.45 |
| Factors | F Value | p-Value (Prob > F) | |
|---|---|---|---|
| A-mr | 6785.39 | <0.0001 | significant |
| B-Tai | 27.067 | <0.0001 | significant |
| C-φi | 9.99 | 0.0041 | significant |
| D-Twi | 727.94 | <0.0001 | significant |
| E-a | 294.44 | <0.0001 | significant |
| AB | 7.065 | 0.014 | significant |
| AC | 2.31 | 0.14 | |
| AD | 69.47 | <0.0001 | significant |
| AE | 0.050 | 0.83 | |
| BC | 3.37 | 0.078 | |
| BD | 0.41 | 0.53 | |
| BE | 3.30 | 0.081 | |
| CD | 0.055 | 0.82 | |
| CE | 0.22 | 0.64 | |
| DE | 1.71 | 0.20 | |
| A2 | 251.52 | <0.0001 | significant |
| B2 | 16.33 | 0.00045 | significant |
| C2 | 0.17 | 0.69 | |
| D2 | 4.17 | 0.052 | |
| E2 | 0.022 | 0.88 |
Publisher’s Note: MDPI stays neutral with regard to jurisdictional claims in published maps and institutional affiliations. |
© 2021 by the authors. Licensee MDPI, Basel, Switzerland. This article is an open access article distributed under the terms and conditions of the Creative Commons Attribution (CC BY) license (https://creativecommons.org/licenses/by/4.0/).
Share and Cite
Chen, J.; Han, D.; He, W.; Amidpour, M. Establishing Surrogate Model to Predict the Optimal Thermodynamic and Economic Performance of a Packed Bed Humidifier via Multi-Objective Optimization. Sustainability 2021, 13, 8346. https://doi.org/10.3390/su13158346
Chen J, Han D, He W, Amidpour M. Establishing Surrogate Model to Predict the Optimal Thermodynamic and Economic Performance of a Packed Bed Humidifier via Multi-Objective Optimization. Sustainability. 2021; 13(15):8346. https://doi.org/10.3390/su13158346
Chicago/Turabian StyleChen, Junjie, Dong Han, Weifeng He, and Majid Amidpour. 2021. "Establishing Surrogate Model to Predict the Optimal Thermodynamic and Economic Performance of a Packed Bed Humidifier via Multi-Objective Optimization" Sustainability 13, no. 15: 8346. https://doi.org/10.3390/su13158346
APA StyleChen, J., Han, D., He, W., & Amidpour, M. (2021). Establishing Surrogate Model to Predict the Optimal Thermodynamic and Economic Performance of a Packed Bed Humidifier via Multi-Objective Optimization. Sustainability, 13(15), 8346. https://doi.org/10.3390/su13158346

