For the Future Sustainable Career Development of College Students: Exploring the Impact of Core Self-Evaluation and Career Calling on Career Decision-Making Difficulty
Abstract
1. Introduction
2. Theoretical Background and Hypotheses Development
2.1. Career Decision-Making Difficulties
2.2. Core Self-Evaluation and Career Decision-Making Difficulties
2.3. The Mediating Role of Career Calling
2.4. Control Variables
3. Materials and Methods
3.1. Participants
3.2. Instruments
3.2.1. Career Decision-Making Difficulty Questionnaire
3.2.2. Core Self-Evaluations Scale
3.2.3. Brief Calling Scale
3.3. Data Analysis
4. Results
4.1. Comparison of Various Variables Among Students with Different Demographic Characteristics
4.2. Correlation Analysis of Main Variables
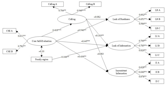
4.3. Analysis of the Mediating Role of Calling between CSE and Career Decision-Making Difficulty
5. Discussions
5.1. Differences in Career Decision-Making Difficulty among Students from Different Regions
5.2. The Mediating Role of Calling between CSE and Career Decision-Making Difficulty
5.3. The Mediating Role of Calling between CSE and the Three Dimensions of Career Decision-Making Difficulty
6. Conclusions and Limitations
7. Future Suggestions
Author Contributions
Funding
Institutional Review Board Statement
Informed Consent Statement
Data Availability Statement
Acknowledgments
Conflicts of Interest
Appendix A
| No. | Items |
|---|---|
| 1 | I know that I have to choose a career, but I do not have the motivation to make the decision now (“I do not feel like it”). |
| 2 | Work is not the most important thing in one’s life and therefore the issue of choosing a career does not worry me much. |
| 3 | I believe that I do not have to choose a career now because time will lead me to the “right” career choice. |
| 4 | It is usually difficult for me to make decisions. |
| 5 | I usually feel that I need confirmation and support for my decisions from a professional person or somebody else I trust. |
| … | |
| 31 | I find it difficult to make a career decision because the occupation I am interested in involves a certain characteristic that bothers me (for example, I am interested in medicine, but I do not want to study for so many years). |
| 32 | I find it difficult to make a career decision because my preferences cannot be combined in one career, and I do not want to give any of them up (e.g., I would like to work as a free-lancer, but I also wish to have a steady income). |
| 33 | I find it difficult to make a career decision because my skills and abilities do not match those required by the occupation I am interested in. |
| 34 | I find it difficult to make a career decision because people who are important to me (such as parents or friends) do not agree with the career options I am considering and/or the career characteristics I desire. |
| 35 | I find it difficult to make a career decision because there are contradictions between the recommendations made by different people who are important to me about the career that suits me or about what career characteristics should guide my decisions. |
| No. | Items |
|---|---|
| 1 | Sometimes, I feel depressed. |
| 2 | Sometimes when I fail, I feel worthless. |
| 3 | Sometimes, I do not feel in control at my work. |
| 4 | Overall, I am satisfied with myself. |
| 5 | I am filled with doubts about my competence. |
| 6 | I do not feel in control of my success in my career. |
| 7 | I am capable of coping with most of my problems. |
| 8 | There are times when things look pretty bleak and hopeless to me. |
| No. | Items |
|---|---|
| 1 | I have a calling to a particular kind of work. |
| 2 | I have a good understanding of my calling as it applies to my career. |
References
- Flemmer, S.; Boltzmann, M.; Schmidt, S.; Rollnik, J.D. Einfluss beruflicher Problemlagen auf den Beschäftigungsstatus sechs Monate nach stationärer neurologischer Rehabilitation. Fortschritte Neurol. Psychiatr. 2021, 89, 29–36. [Google Scholar]
- Vancea, M.; Utzet, M. How unemployment and precarious employment affect the health of young people: A scoping study on social determinants. Scand. J. Public Health 2017, 45, 73–84. [Google Scholar] [CrossRef] [PubMed]
- Wen, Y.; Chen, H.; Pang, L.; Gu, X.; Chen, H. The relationship between emotional intelligence and entrepreneurial self-efficacy of Chinese vocational college students. Int. J. Environ. Res. Public Health 2020, 17, 4511. [Google Scholar] [CrossRef] [PubMed]
- Kapasia, N.; Paul, P.; Roy, A.; Saha, J.; Zaveri, A.; Mallick, R.; Barman, B.; Das, P.; Chouhan, P. Impact of lockdown on learning status of undergraduate and postgraduate students during COVID-19 pandemic in West Bengal, India. Child. Youth Serv. Rev. 2020, 116, 105194. [Google Scholar] [CrossRef] [PubMed]
- Gati, I.; Krausz, M.; Osipow, S. A taxonomy of difficulties in career decision making. J. Couns. Psychol. 1996, 4, 510–526. [Google Scholar] [CrossRef]
- Jang, H.; Smith, C.K.; Duys, D.K. LGB identity and career decision-making self-efficacy among sexual minority college students. Int. J. Educ. Vocat. Guid. 2021, 21, 61–79. [Google Scholar] [CrossRef]
- Jung, K.H.; Sung, C.S. The Effects of entrepreneurship education, individual environmental factor and individual trait on university student‘s career decision self-efficacy. J. Digit. Convergence. 2017, 15, 179–187. [Google Scholar]
- Vahedi, S.; Farrokhi, F.; Mahdavi, A.; Moradi, S. Exploratory and confirmatory factor analysis of the career decision-making difficulties questionnaire. Iran. J. Psychiatry 2012, 7, 74–81. [Google Scholar]
- Atuahene, F. An analysis of major and career decision-making difficulties of exploratory college students in a Mid-Atlantic University. SN Soc. Sci. 2021, 1, 1–22. [Google Scholar] [CrossRef]
- Yaghi, A.; Alabed, N. Career decision-making difficulties among university students: Does employment status matter? Higher Ed. Skills Work-Based Learn. 2021. Ahead of print. [Google Scholar] [CrossRef]
- Walker-Donnelly, K.; Scott, D.A.; Cawthon, T.W. Introduction: Overview and application of career development theories. New Dir. Stud. Serv. 2019, 2019, 9–17. [Google Scholar] [CrossRef]
- Gray, M.A.; Kim, M.; Lee, S. Simplifying the measurement of college students’ career planning: The development of career student planning scale during the COVID-19 Pandemic. Exp. Results 2021, 2, 2. [Google Scholar] [CrossRef]
- Xu, H. Development and initial validation of the constructivist beliefs in the career decision-making scale. J. Career Assess. 2019, 28, 303–319. [Google Scholar] [CrossRef]
- Di Fabio, A.; Palazzeschi, L.; Asulin-Peretz, L.; Gati, I. Career indecision versus indecisiveness. J. Career Assess. 2012, 21, 42–56. [Google Scholar] [CrossRef]
- Bland, A.M.; Roberts-Pittman, B.J. Existential and chaos theory: “Calling” for adaptability and responsibility in career decision making. J. Career Dev. 2013, 41, 382–401. [Google Scholar] [CrossRef]
- Bubić, A. Decision making characteristics and decision styles predict adolescents’ career choice satisfaction. Curr. Psychol. 2014, 33, 515–531. [Google Scholar] [CrossRef]
- Koumoundourou, G.; Tsaousis, I.; Kounenou, K. Parental influences on Greek Adolescents? Career decision-making difficulties: The mediating role of core self-evaluations. J. Career Assess. 2010, 19, 165–182. [Google Scholar] [CrossRef]
- Li, M.; Fan, W. The role of thinking styles in career development among chinese college students. Career Dev. Q. 2017, 65, 237–249. [Google Scholar] [CrossRef]
- Thiry, H.; Laursen, S.L.; Loshbaugh, H.G. “How do I get from here to there?” An Examination of Ph.D. Science students’career preparation and decision making. Int. J. Dr. Stud. 2015, 10, 237–256. [Google Scholar]
- Dik, B.J.; Sargent, A.M.; Steger, M.F. Career development strivings: Assessing goals and motivation in career decision-making and planning. J. Career Dev. 2008, 35, 23–41. [Google Scholar] [CrossRef]
- Kim, S.-H.; Kim, M.-J. The Effect of career preparation program on self-esteem, self-efficacy related career decision-making and career development readiness in university students. J. Digit. Converg. 2016, 14, 407–418. [Google Scholar] [CrossRef][Green Version]
- Martin, J.; Sugarman, J. The social–cognitive construction of psychotherapeutic change: Bridging social constructionism and cognitive constructivism. Rev. Gen. Psychol. 1997, 1, 375–388. [Google Scholar] [CrossRef]
- Saka, N.; Gati, I. Emotional and personality-related aspects of persistent career decision-making difficulties. J. Vocat. Behav. 2007, 71, 340–358. [Google Scholar] [CrossRef]
- Allis, M.R. Career decision scale. Meas. Eval. Couns. Dev. 1984, 17, 98–100. [Google Scholar] [CrossRef]
- Chartrand, J.M.; Robbins, R.B.; Morrill, W.H.; Boggs, K. Development and validation of the Career Factors Inventory. J. J. Couns. Psychol. 1990, 37, 491–501. [Google Scholar] [CrossRef]
- Lancaster, B.P.; Rudolph, C.E.; Perkins, T.S.; Patten, T.G. The reliability and validity of the career decision difficulties questionnaire. J. Career Assess. 1999, 7, 393–413. [Google Scholar] [CrossRef]
- Gati, I.; Levin, N. Counseling for career decision-making difficulties: Measures and methods. Career Dev. Q. 2014, 62, 98–113. [Google Scholar] [CrossRef]
- Gati, I.; Osipow, S.H.; Krausz, M.; Saka, N. Validity of the career decision-making difficulties questionnaire: Counselee versus career counselor perceptions. J. Vocat. Behav. 2000, 56, 99–113. [Google Scholar] [CrossRef]
- Babarović, T.; Šverko, I. The validity of career decision-making difficulties questionnaire in Croatia. J. Career Assess. 2018, 27, 391–407. [Google Scholar] [CrossRef]
- Hou, Z.-J.; Li, X.; Liu, Y.-L.; Gati, I. the emotional and personality-related career decision-making difficulties questionnaire—Validation of the Chinese version. J. Career Assess. 2016, 24, 366–379. [Google Scholar] [CrossRef]
- Levin, N.; Braunstein-Bercovitz, H.; Lipshits-Braziler, Y.; Gati, I.; Rossier, J. Testing the structure of the Career Decision-Making Difficulties Questionnaire across country, gender, age, and decision status. J. Vocat. Behav. 2020, 116, 103365. [Google Scholar] [CrossRef]
- Sovet, L.; Tak, J.; Jung, S. Validation of the career decision-making difficulties questionnaire among Korean college students. J. Career Assess. 2015, 23, 661–676. [Google Scholar] [CrossRef]
- Willner, T.; Gati, I.; Guan, Y. Career decision-making profiles and career decision-making difficulties: A cross-cultural comparison among US, Israeli, and Chinese samples. J. Vocat. Behav. 2015, 88, 143–153. [Google Scholar] [CrossRef]
- Jin, L.; Nam, S.K.; Joo, G.; Yang, E. Validation of a Korean translation of the emotional and personality-related career decision-making difficulties scale–short form (EPCD-SF). J. Career Assess. 2015, 23, 294–307. [Google Scholar] [CrossRef]
- Saka, N.; Gati, I.; Kelly, K.R. Emotional and personality-related aspects of career-decision-making difficulties. J. Career Assess. 2008, 16, 403–424. [Google Scholar] [CrossRef]
- Di Fabio, A.; Palazzeschi, L.; Bar-On, R. The role of personality traits, core self-evaluation, and emotional intelligence in career decision-making difficulties. J. Employ. Couns. 2012, 49, 118–129. [Google Scholar] [CrossRef]
- Di Fabio, A.; Palazzeschi, L.; Levin, N.; Gati, I. The role of personality in the career decision-making difficulties of Italian young adults. J. Career Assess. 2015, 23, 281–293. [Google Scholar] [CrossRef]
- Rudolph, C.W.; Lavigne, K.N.; Zacher, H. Career adaptability: A meta-analysis of relationships with measures of adaptivity, adapting responses, and adaptation results. J. Vocat. Behav. 2017, 98, 17–34. [Google Scholar] [CrossRef]
- Shin, Y.-J.; Kelly, K.R. Resilience and decision-Making Strategies as Predictors of Career Decision Difficulties. Career Dev. Q. 2015, 63, 291–305. [Google Scholar] [CrossRef]
- Callanan, G.A.; Zimmerman, M. To be or not to be an entrepreneur: Applying a normative model to career decisions. J. Career Dev. 2016, 43, 447–461. [Google Scholar] [CrossRef]
- Xu, H. Big Five personality traits and ambiguity management in career decision-making. Career Dev. Q. 2020, 68, 158–172. [Google Scholar] [CrossRef]
- Wu, S.; Zhang, K.; Zhou, S.; Chen, W. Personality and career decision-making self-efficacy of students from poor rural areas in China. Soc. Behav. Pers. Int. J. 2020, 48, 1–18. [Google Scholar] [CrossRef]
- Udayar, S.; Levin, N.; Lipshits-Braziler, Y.; Rochat, S.; Di Fabio, A.; Gati, I.; Sovet, L.; Rossier, J. Difficulties in career decision making and self-evaluations: A meta-analysis. J. Career Assess. 2020, 28, 608–635. [Google Scholar] [CrossRef]
- Kim, S.; Yang, S. The effects of Korean college students’ self-identity on career decision-making self-efficacy. Soc. Behav. Pers. Int. J. 2019, 47, 1–6. [Google Scholar] [CrossRef]
- Jiang, Z. Core self-evaluation and career decision self-efficacy: A mediation model of value orientations. Pers. Individ. Differ. 2015, 86, 450–454. [Google Scholar] [CrossRef]
- Judge, T.A.; Bono, J.E. Relationship of core self-evaluations traits—self-esteem, generalized self-efficacy, locus of control, and emotional stability—With job satisfaction and job performance: A meta-analysis. J. Appl. Psychol. 2001, 86, 80–92. [Google Scholar] [CrossRef]
- O’Neill, T.A.; McLarnon, M.J.W.; Xiu, L.; Law, S.J. Core self-evaluations, perceptions of group potency, and job performance: The moderating role of individualism and collectivism cultural profiles. J. Occup. Organ. Psychol. 2016, 89, 447–473. [Google Scholar] [CrossRef]
- Gurbuz, S.; Costigan, R.; Teke, K. Does being positive work in a mediterranean collectivist culture? Relationship of core self-evaluations to job satisfaction, life satisfaction, and commitment. Curr. Psychol. 2021, 40, 226–241. [Google Scholar] [CrossRef]
- Chhabra, B. Impact of core-self evaluation and job satisfaction on turnover intentions: A study of Indian retail sector. Organ. Mark. Emerg. Econ. 2018, 9, 292–310. [Google Scholar] [CrossRef]
- Stanhope, D.S.; Pond, S.B.; Surface, E.A. Core self-evaluations and training effectiveness: Prediction through motivational intervening mechanisms. J. Appl. Psychol. 2013, 98, 820–831. [Google Scholar] [CrossRef]
- Williams, M.; Gardiner, E. The power of personality at work: Core self-evaluations and earnings in the United Kingdom. Hum. Resour. Manag. J. 2018, 28, 45–60. [Google Scholar] [CrossRef]
- Zacher, H. Career adaptability predicts subjective career success above and beyond personality traits and core self-evaluations. J. Vocat. Behav. 2014, 84, 21–30. [Google Scholar] [CrossRef]
- Di Fabio, A.; Palazzeschi, L. Incremental variance of the core self-evaluation construct compared to fluid intelligence and personality traits in aspects of decision-making. Personal. Individ. Differ. 2012, 53, 196–201. [Google Scholar] [CrossRef]
- Lent, R.W.; Brown, S.D.; Hackett, G. Toward a unifying social cognitive theory of career and academic interest, choice, and performance. J. Vocat. Behav. 1994, 45, 79–122. [Google Scholar] [CrossRef]
- Chen, J.; May, D.R.; Schwoerer, C.E.; Augelli, B. Exploring the boundaries of career calling. J. Career Dev. 2016, 45, 103–116. [Google Scholar] [CrossRef]
- Bellah, R.N.; Madsen, R.; Sullivan, W.M.; Swidler, A.; Tipton, S.M. Habits of the Heart; Harper & Row: New York, NY, USA, 1985. [Google Scholar]
- Wrzesniewski, A.; McCauley, C.; Rozin, P.; Schwartz, B. Jobs, careers, and callings: People’s relations to their work. J. Res. Pers. 1997, 31, 21–33. [Google Scholar] [CrossRef]
- Cardador, M.T.; Dane, E.; Pratt, M.G. Linking calling orientations to organizational attachment via organizational instrumentality. J. Vocat. Behav. 2011, 79, 367–378. [Google Scholar] [CrossRef]
- Dik, B.J.; Duffy, R.D. Calling and vocation at work: Definitions and prospects for research and practice. Couns. Psychol. 2009, 37, 424–450. [Google Scholar] [CrossRef]
- Dobrow, S.R.; Tosti-Kharas, J. Calling: The development of a scale measure. Pers. Psychol. 2011, 64, 1001–1049. [Google Scholar] [CrossRef]
- Zhang, C.Y.; Wei, J.; Zhang, J.F. Calling and mission: The definition and development of psychology in Chinese and Western cultures. J. East China Norm. Univ. 2012, 30, 72–77. (In Chinese) [Google Scholar]
- Hirschi, A. Callings in career: A typological approach to essential and optional components. J. Vocat. Behav. 2011, 79, 60–73. [Google Scholar] [CrossRef]
- Duffy, R.D.; Sedlacek, W.E. The presence of and search for a calling: Connections to career development. J. Vocat. Behav. 2007, 70, 590–601. [Google Scholar] [CrossRef]
- Jiang, Z.; Wang, Z. Entrepreneurial intention and outcome expectancy: Evidence from South Korea and China. Contemp. Manag. Res. 2014, 10, 251–270. [Google Scholar] [CrossRef]
- Williams, R.M.; Rokeach, M. The Nature of Human Values. Polit. Sci. Quart. 1974, 89, 399. [Google Scholar] [CrossRef]
- Avery, D.R. Personality as a Predictor of the Value of Voice. J. Psychol. 2003, 137, 435–446. [Google Scholar] [CrossRef] [PubMed]
- Shen, X.P.; Hu, S. Relationship between proactive personality and job search clarity of undergraduate students: Calling as a mediator and moderator. Chin. J. Clin. Psychol. 2015, 1, 166–170. (In Chinese) [Google Scholar]
- Hijazi, Y.; Tatar, M.; Gati, I. Career decision-making difficulties among Israeli and Palestinian Arab high-school seniors. Prof. Sch. Couns. 2004, 8, 64–72. [Google Scholar]
- Wang, C. The Relationships among College Students’ Decision-Making Style, Self-Management Strategies, Clarity of Job Searching and Career Decision-Making Difficulties; Shandong Normal University: Shandong, China, 2010. (In Chinese) [Google Scholar]
- Xie, Y.P.; Zhou, F. Research on career decision making difficulties of college students and its influencing factors. J. Guangxi Univ. (Philos. Soc. Sci.) 2011, 33, 22–28. (In Chinese) [Google Scholar]
- Bono, J.E.; Judge, T.A. Core self-evaluations: A review of the trait and its role in job satisfaction and job performance. Eur. J. Pers. 2003, 17, S5–S18. [Google Scholar] [CrossRef]
- Little, T.D.; Cunningham, W.A.; Shahar, G.; Widaman, K.F. To parcel or not to parcel: Exploring the question, weighing the merits. J. Struct. Equ. Modeling 2002, 9, 151–173. [Google Scholar] [CrossRef]
- Lease, S.H. Effect of locus of control, work knowledge, and mentoring on career decision-making difficulties: Testing the role of race and academic institution. J. Career Assess. 2004, 12, 239–254. [Google Scholar] [CrossRef]
- Penn, L.T.; Lent, R.W. The joint roles of career decision self-efficacy and personality traits in the prediction of career decidedness and decisional difficulty. J. Career Assess. 2018, 27, 457–470. [Google Scholar] [CrossRef]
- Braunstein-Bercovitz, H.; Benjamin, B.A.; Asor, S.; Lev, M. Insecure attachment and career indecision: Mediating effects of anxiety and pessimism. J. Vocat. Behav. 2012, 81, 236–244. [Google Scholar] [CrossRef]
- Restubog, S.L.D.; Florentino, A.R.; Garcia, P.R.J.M. The mediating roles of career self-efficacy and career decidedness in the relationship between contextual support and persistence. J. Vocat. Behav. 2010, 77, 186–195. [Google Scholar] [CrossRef]
- Hartung, P.J.; Fouad, N.A.; Leong, F.; Hardin, E.E. Individualism-Collectivism: Links to Occupational Plans and Work Values. J. Career Assess. 2010, 18, 34–45. [Google Scholar] [CrossRef]
- Priest, K. Career decision-making for agriculture students’ sustainability. Agric. Educ. Mag. 2008, 80, 23–24. [Google Scholar]
- McDonald, K.S.; Hite, L.M. Conceptualizing and creating sustainable careers. Hum. Resour. Dev. Rev. 2018, 17, 349–372. [Google Scholar] [CrossRef]


| Variables | Quantity | Percent | |
|---|---|---|---|
| Gender | Male | 319 | 66.0% |
| Female | 164 | 34.0% | |
| Subject | Natural science | 358 | 74.1% |
| Humanities and social sciences | 125 | 25.9% | |
| Only child | Yes | 307 | 63.6% |
| No | 176 | 36.4% | |
| Family Region | Big cities | 74 | 15.3% |
| Small and medium-sized cities | 151 | 31.3% | |
| Counties and townships | 156 | 32.3% | |
| Rural areas | 102 | 21.1% | |
| Variables | CSE | Calling | LR | LI | II | Total Score for Career Decision-making Difficulty |
|---|---|---|---|---|---|---|
| CSE | 1 | |||||
| Calling | 0.28 ** | 1 | ||||
| LR | −0.34 ** | −0.27* | 1 | |||
| LI | −0.38 ** | −0.33 ** | 0.56 ** | 1 | ||
| II | −0.34 ** | −0.22* | 0.45 ** | 0.58 ** | 1 | |
| Total Score for Career Decision-Making Difficulty | −0.43 ** | −0.33 ** | 0.82 ** | 0.87 ** | 0.79 ** | 1 |
Publisher’s Note: MDPI stays neutral with regard to jurisdictional claims in published maps and institutional affiliations. |
© 2021 by the authors. Licensee MDPI, Basel, Switzerland. This article is an open access article distributed under the terms and conditions of the Creative Commons Attribution (CC BY) license (https://creativecommons.org/licenses/by/4.0/).
Share and Cite
Shen, X.; Gu, X.; Chen, H.; Wen, Y. For the Future Sustainable Career Development of College Students: Exploring the Impact of Core Self-Evaluation and Career Calling on Career Decision-Making Difficulty. Sustainability 2021, 13, 6817. https://doi.org/10.3390/su13126817
Shen X, Gu X, Chen H, Wen Y. For the Future Sustainable Career Development of College Students: Exploring the Impact of Core Self-Evaluation and Career Calling on Career Decision-Making Difficulty. Sustainability. 2021; 13(12):6817. https://doi.org/10.3390/su13126817
Chicago/Turabian StyleShen, Xueping, Xueying Gu, Huaruo Chen, and Ya Wen. 2021. "For the Future Sustainable Career Development of College Students: Exploring the Impact of Core Self-Evaluation and Career Calling on Career Decision-Making Difficulty" Sustainability 13, no. 12: 6817. https://doi.org/10.3390/su13126817
APA StyleShen, X., Gu, X., Chen, H., & Wen, Y. (2021). For the Future Sustainable Career Development of College Students: Exploring the Impact of Core Self-Evaluation and Career Calling on Career Decision-Making Difficulty. Sustainability, 13(12), 6817. https://doi.org/10.3390/su13126817

