ROS/Enzyme Dual-Responsive Drug Delivery System for Targeted Colorectal Cancer Therapy: Synergistic Chemotherapy, Anti-Inflammatory, and Gut Microbiota Modulation
Abstract
1. Introduction
2. Materials and Methods
2.1. Materials and Reagents
2.2. Cells and Animals
2.3. Synthesis and Characterization of PSM and PM
2.3.1. Synthesis of 2,2′-Thiodiacetic Acid Anhydride (TDAA)
2.3.2. Synthesis of Polyethylene Glycol Monomethyl Ether-Thioether-Carboxylic Acid (mPEG-S-COOH)
2.3.3. Synthesis of mPEG-S-MSL (PSM)
2.3.4. Synthesis of mPEG-MSL (PM)
2.3.5. Characterization of PSM and PM
2.4. Determination of the Critical Aggregation Concentration (CAC)
2.5. Synergistic Effect of the Two Drugs at Different Ratios
2.6. Preparation and Characterization of CUR/PSM Micelles
2.7. Stability Studies
2.7.1. Stability of CUR/PSM Micelles
2.7.2. Stability in Plasma
2.8. ROS-Responsive Drug Release
2.9. Cell Uptake
2.10. Cell Cytotoxicity
2.11. Cell Migration Assay
2.12. Preparation and Characterization of KGM-CUR/PSM Microspheres
2.12.1. Preparation of KGM-CUR/PSM Microspheres
2.12.2. Characterization of KGM-CUR/PSM Microspheres
2.13. ROS/Enzyme Dual-Responsive Drug Release
2.14. Animal Experiments and Design
2.15. Histology Analysis
2.16. Inflammation Analysis
2.16.1. Collection of Serum Samples and Expression Levels of TNF-α, IL-1β, IL-6 in Mice
2.16.2. Detection of TNF-α, IL-1β and IL-6 Expression Levels in Colorectal Tissues
2.16.3. Determination of MPO Expression Levels in CRC Mice
2.17. Microbiological Analysis of Intestinal Microbiota
2.18. Statistical Analysis
3. Results
3.1. Synthesis and Characterization of PSM and PM
3.1.1. Synthesis of PSM and PM
3.1.2. Proton Nuclear Magnetic Resonance (1H-NMR) and Mass Spectrometry (MS) Analysis
3.1.3. Fourier-Transform Infrared (FT-IR) Spectroscopy Analysis
3.2. Determination of the Critical Aggregation Concentration (CAC)
3.3. CUR and MSL Synergistically Inhibit the Proliferation of SW480 Cells
3.4. Preparation and Characterization of CUR/PSM Micelles
3.5. ROS-Responsive Drug Release
3.6. Cell Uptake
3.7. Cell Migration Assay
3.8. Cell Cytotoxicity
3.9. Preparation and Characterization of KGM-CUR/PSM Microspheres
3.10. Animal Experiments and Designed
3.11. Histology Analysis
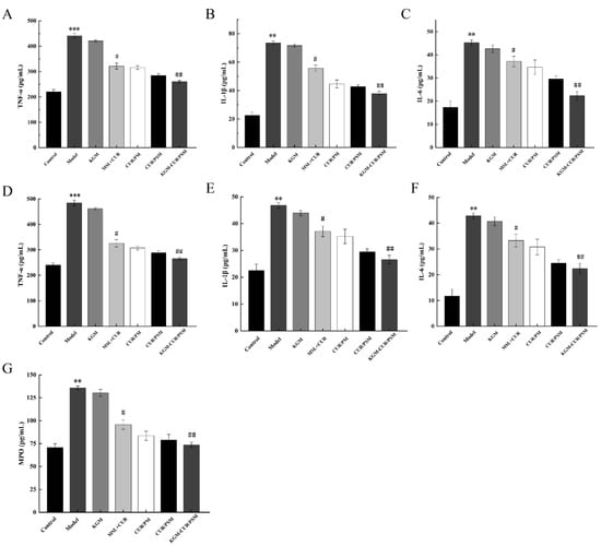
3.12. Inflammation Analysis
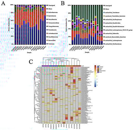
3.13. Microbiological Analysis
3.13.1. Alterations to the Gut Microbiomes in Different Groups
3.13.2. Analysis of the Structure of Intestinal Bacteria
4. Discussion
5. Conclusions
Author Contributions
Funding
Institutional Review Board Statement
Informed Consent Statement
Data Availability Statement
Conflicts of Interest
References
- Li, M.; Zhao, Y.; Sun, J.; Chen, H.; Liu, Z.; Lin, K.; Ma, P.; Zhang, W.; Zhen, Y.; Zhang, S.; et al. pH/reduction dual-responsive hyaluronic acid-podophyllotoxin prodrug micelles for tumor targeted delivery. Carbohydr. Polym. 2022, 288, 119402. [Google Scholar] [CrossRef]
- Siegel, R.L.; Wagle, N.S.; Cercek, A.; Smith, R.A.; Jemal, A. Colorectal cancer statistics. CA Cancer J. Clin. 2023, 73, 233–254. [Google Scholar] [CrossRef]
- Almeida, A.; Castro, F.; Resende, C.; Lúcio, M.; Schwartz, S., Jr.; Sarmento, B. Oral delivery of camptothecin-loaded multifunctional chitosan-based micelles is effective in reduce colorectal cancer. J. Control. Release Off. J. Control. Release Soc. 2022, 349, 731–743. [Google Scholar] [CrossRef]
- Li, M.; Zhang, L.; Xuan, Y.; Zhi, D.; Wang, W.; Zhang, W.; Zhao, Y.; Zhang, S.; Zhang, S. pH-sensitive hyaluronic acid-targeted prodrug micelles constructed via a one-step reaction for enhanced chemotherapy. Int. J. Biol. Macromol. 2022, 206, 489–500. [Google Scholar] [CrossRef] [PubMed]
- Wong, C.C.; Yu, J. Gut microbiota in colorectal cancer development and therapy. Nat. Rev. Clin. Oncol. 2023, 20, 429–452. [Google Scholar] [CrossRef]
- Nenkov, M.; Ma, Y.; Gaßler, N.; Chen, Y. Metabolic Reprogramming of Colorectal Cancer Cells and the Microenvironment: Implication for Therapy. Int. J. Mol. Sci. 2021, 22, 6262. [Google Scholar] [CrossRef] [PubMed]
- Schmitt, M.; Greten, F.R. The inflammatory pathogenesis of colorectal cancer. Nature reviews. Immunology 2021, 21, 653–667. [Google Scholar] [CrossRef] [PubMed]
- Reis, S.A.D.; da Conceição, L.L.; Peluzio, M.D.C.G. Intestinal microbiota and colorectal cancer: Changes in the intestinal microenvironment and their relation to the disease. J. Med. Microbiol. 2019, 68, 1391–1407. [Google Scholar] [CrossRef]
- Gong, F.; Ma, J.C.; Jia, J.; Li, F.Z.; Wu, J.L.; Wang, S.; Teng, X.; Cui, Z.K. Synergistic effect of the anti-PD-1 antibody with blood stable and reduction sensitive curcumin micelles on colon cancer. Drug Deliv. 2021, 28, 930–942. [Google Scholar] [CrossRef]
- Zia, A.; Farkhondeh, T.; Pourbagher-Shahri, A.M.; Samarghandian, S. The role of curcumin in aging and senescence: Molecular mechanisms. Biomed. Pharmacother. 2021, 134, 111119. [Google Scholar] [CrossRef]
- Cui, J.; Li, H.; Zhang, T.; Lin, F.; Chen, M.; Zhang, G.; Feng, Z. Research progress on the mechanism of curcumin anti-oxidative stress based on signaling pathway. Front. Pharmacol. 2025, 16, 1548073. [Google Scholar] [CrossRef]
- Shakibaei, M.; Mobasheri, A.; Lueders, C.; Busch, F.; Shayan, P.; Goel, A. Curcumin enhances the effect of chemotherapy against colorectal cancer cells by inhibition of NF-κB and Src protein kinase signaling pathways. PLoS ONE 2013, 8, e57218. [Google Scholar] [CrossRef]
- Hayakawa, T.; Yaguchi, T.; Kawakami, Y. Enhanced anti-tumor effects of the PD-1 blockade combined with a highly absorptive form of curcumin targeting STAT3. Cancer Sci. 2020, 111, 4326–4335. [Google Scholar] [CrossRef]
- Trujillo, J.; Chirino, Y.I.; Molina-Jijón, E.; Andérica-Romero, A.C.; Tapia, E.; Pedraza-Chaverrí, J. Renoprotective effect of the antioxidant curcumin: Recent findings. Redox Biol. 2013, 1, 448–456. [Google Scholar] [CrossRef]
- Hu, Y.; He, Y.; Ji, J.; Zheng, S.; Cheng, Y. Tumor Targeted Curcumin Delivery by Folate-Modified MPEG-PCL Self-Assembly Micelles for Colorectal Cancer Therapy. Int. J. Nanomed. 2020, 15, 1239–1252. [Google Scholar] [CrossRef]
- Zhao, R.; Du, S.; Liu, Y.; Lv, C.; Song, Y.; Chen, X.; Zhang, B.; Li, D.; Gao, S.; Cui, W.; et al. Mucoadhesive-to-penetrating controllable peptosomes-in-microspheres co-loaded with anti-miR-31 oligonucleotide and Curcumin for targeted colorectal cancer therapy. Theranostics 2020, 10, 3594–3611. [Google Scholar] [CrossRef] [PubMed]
- Heikal, E.J.; Kaoud, R.M.; Gad, S.; Mokhtar, H.I.; Alattar, A.; Alshaman, R.; Zaitone, S.A.; Moustafa, Y.M.; Hammady, T.M. Development of Novel pH-Sensitive Eudragit Coated Beads Containing Curcumin-Mesalamine Combination for Colon-Specific Drug Delivery. Gels 2023, 9, 264. [Google Scholar] [CrossRef]
- Słoka, J.; Madej, M.; Strzalka-Mrozik, B. Molecular Mechanisms of the Antitumor Effects of Mesalazine and Its Preventive Potential in Colorectal Cancer. Molecules 2023, 28, 5081. [Google Scholar] [CrossRef] [PubMed]
- Veloso, P.M.; Machado, R.; Nobre, C. Mesalazine and inflammatory bowel disease-From well-established therapies to progress beyond the state of the art. Eur. J. Pharm. Biopharm. Off. J. Arbeitsgemeinschaft Pharm. Verfahrenstechnik e.V 2021, 167, 89–103. [Google Scholar] [CrossRef] [PubMed]
- Gorzkiewicz, M.; Marcinkowska, M.; Studzian, M.; Karwaciak, I.; Pulaski, L.; Klajnert-Maculewicz, B. Mesalazine-PAMAM Nanoparticles for Transporter-Independent Intracellular Drug Delivery: Cellular Uptake and Anti-Inflammatory Activity. Int. J. Nanomed. 2023, 18, 2109–2126. [Google Scholar] [CrossRef]
- Yang, L.P.; McCormack, P.L. MMX® Mesalazine: A review of its use in the management of mild to moderate ulcerative colitis. Drugs 2011, 71, 221–235. [Google Scholar] [CrossRef] [PubMed]
- Albert, A. Chemical aspects of selective toxicity. Nature 1958, 182, 421–422. [Google Scholar] [CrossRef] [PubMed]
- Khalifa, A.M.; Elsheikh, M.A.; Khalifa, A.M.; Elnaggar, Y.S.R. Current strategies for different paclitaxel-loaded Nano-delivery Systems towards therapeutic applications for ovarian carcinoma: A review article. J. Control. Release Off. J. Control. Release Soc. 2019, 311–312, 125–137. [Google Scholar] [CrossRef] [PubMed]
- Andrade, F.; Rafael, D.; Vilar-Hernández, M.; Montero, S.; Martínez-Trucharte, F.; Seras-Franzoso, J.; Díaz-Riascos, Z.V.; Boullosa, A.; García-Aranda, N.; Cámara-Sánchez, P.; et al. Polymeric micelles targeted against CD44v6 receptor increase niclosamide efficacy against colorectal cancer stem cells and reduce circulating tumor cells in vivo. J. Control. Release Off. J. Control. Release Soc. 2021, 331, 198–212. [Google Scholar] [CrossRef]
- Ghosh, B.; Biswas, S. Polymeric micelles in cancer therapy: State of the art. J. Control. Release Off. J. Control. Release Soc. 2021, 332, 127–147. [Google Scholar] [CrossRef]
- Qian, J.; Guo, Y.; Xu, Y.; Wang, X.; Chen, J.; Wu, X. Combination of micelles and liposomes as a promising drug delivery system: A review. Drug Deliv. Transl. Res. 2023, 13, 2767–2789, Erratum in Drug Deliv. Transl. Res. 2023, 13, 2960. [Google Scholar] [CrossRef]
- Xue, H.; Ju, Y.; Ye, X.; Dai, M.; Tang, C.; Liu, L. Construction of intelligent drug delivery system based on polysaccharide-derived polymer micelles: A review. Int. J. Biol. Macromol. 2024, 254 Pt 3, 128048. [Google Scholar] [CrossRef]
- Wu, S.; Liao, K.; Chen, J.; Li, F. Dual approach: Micellar delivery of chlorambucil prodrug with concurrent glutathione depletion and GST inhibition for enhanced anticancer activity. Nanotechnology 2024, 35, 345601. [Google Scholar] [CrossRef]
- Shu, X.; Zhu, Z.; Cao, D.; Zheng, L.; Wang, F.; Pei, H.; Wen, J.; Yang, J.; Li, D.; Bai, P.; et al. PEG-derivatized birinapant as a nanomicellar carrier of paclitaxel delivery for cancer therapy. Colloids Surf. B Biointerfaces 2019, 182, 110356. [Google Scholar] [CrossRef]
- Wang, X.; Li, C.; Wang, Y.; Chen, H.; Zhang, X.; Luo, C.; Zhou, W.; Li, L.; Teng, L.; Yu, H.; et al. Smart drug delivery systems for precise cancer therapy. Acta Pharm. Sin. B 2022, 12, 4098–4121. [Google Scholar] [CrossRef]
- Guo, F.; Jiao, Y.; Du, Y.; Luo, S.; Hong, W.; Fu, Q.; Li, A.; Wang, G.; Yang, G. Enzyme-responsive nano-drug delivery system for combined antitumor therapy. Int. J. Biol. Macromol. 2022, 220, 1133–1145. [Google Scholar] [CrossRef]
- Guo, Y.; Wang, M.; Zou, Y.; Jin, L.; Zhao, Z.; Liu, Q.; Wang, S.; Li, J. Mechanisms of chemotherapeutic resistance and the application of targeted nanoparticles for enhanced chemotherapy in colorectal cancer. J. Nanobiotechnol. 2022, 20, 371. [Google Scholar] [CrossRef]
- Chen, M.; Lan, H.; Jin, K.; Chen, Y. Responsive nanosystems for targeted therapy of ulcerative colitis: Current practices and future perspectives. Drug Deliv. 2023, 30, 2219427. [Google Scholar] [CrossRef]
- Xu, J.; Tang, X.; Yang, X.; Zhao, M.X. pH and GSH dual-responsive drug-controlled nanomicelles for breast cancer treatment. Biomed. Mater. 2023, 18, 025021. [Google Scholar] [CrossRef] [PubMed]
- Chen, Z.; Sun, Y.; Wang, J.; Zhou, X.; Kong, X.; Meng, J.; Zhang, X. Dual-Responsive Triple-Synergistic Fe-MOF for Tumor Theranostics. ACS Nano 2023, 17, 9003–9013. [Google Scholar] [CrossRef]
- Naeem, M.; Awan, U.A.; Subhan, F.; Cao, J.; Hlaing, S.P.; Lee, J.; Im, E.; Jung, Y.; Yoo, J.W. Advances in colon-targeted nano-drug delivery systems: Challenges and solutions. Arch. Pharmacal. Res. 2020, 43, 153–169. [Google Scholar] [CrossRef] [PubMed]
- Huang, Z.; Gan, J.; Jia, L.; Guo, G.; Wang, C.; Zang, Y.; Ding, Z.; Chen, J.; Zhang, J.; Dong, L. An orally administrated nucleotide-delivery vehicle targeting colonic macrophages for the treatment of inflammatory bowel disease. Biomaterials 2015, 48, 26–36. [Google Scholar] [CrossRef] [PubMed]
- Zhang, C.; Chen, J.D.; Yang, F.Q. Konjac glucomannan, a promising polysaccharide for OCDDS. Carbohydr. Polym. 2014, 104, 175–181. [Google Scholar] [CrossRef]
- Zhang, Y.; Zhou, J.; Yang, C.; Wang, W.; Chu, L.; Huang, F.; Liu, Q.; Deng, L.; Kong, D.; Liu, J.; et al. Folic acid-targeted disulfide-based cross-linking micelle for enhanced drug encapsulation stability and site-specific drug delivery against tumors. Int. J. Nanomed. 2016, 11, 1119–1130. [Google Scholar] [CrossRef]
- Liao, J.; Peng, H.; Liu, C.; Li, D.; Yin, Y.; Lu, B.; Zheng, H.; Wang, Q. Dual pH-responsive-charge-reversal micelle platform for enhanced anticancer therapy. Mater. Sci. Eng. C Mater. Biol. Appl. 2021, 118, 111527. [Google Scholar] [CrossRef]
















| Compound | Characteristics |
|---|---|
| Curcumin (CUR) | Natural lipophilic polyphenol from Curcuma longa; molecular weight: 368.38; poor water solubility; low bioavailability; anti-CRC; anti-inflammatory; antioxidant; gut microbiota modulator. |
| Mesalazine (MSL) | 5-aminosalicylic acid, a non-steroidal anti-inflammatory drug; molecular weight: 153.14; inhibits cyclooxygenase (COX), reduces prostaglandin production; suppresses CRC via Cyclin D1; PPAR-γ/AMPK activation; Wnt/β-catenin inhibition. |
| Polyethylene glycol monomethyl ether (mPEG) | Hydrophilic polymer (MWCO = 1900 Da); excellent biocompatibility; forms hydrophilic shell of micelles. |
| Konjac glucomannan (KGM) | Natural polysaccharide carrier; colon-specific degradation by β-mannanase; promotes intestinal peristalsis; alleviates inflammation and modulates microbiota. |
| 2,2′-Thiodiacetic acid (TDA) | Precursor for ROS-sensitive linker; contains thioether bond (-S-). |
| Azoxymethane (AOM) | Carcinogen used to induce CRC in mice. |
| Dextran sodium sulfate (DSS) | Colitis-inducing agent; used with AOM to establish CRC mouse model. |
| 4-dimethylaminopyridine (DMAP) | Catalyst; molecular weight: 122.17; |
| N,N′-dicyclohexylcarbodiimide (DCC) | Catalyst; molecular weight: 206.33; |
| N-hydroxysuccinimide (NHS) | Catalyst; molecular weight: 115.09; |
| Glutaraldehyde | Cross-linking agent. |
| Conc.(μM) | CUR Alone | MSL Alone | 0.5:1 (CUR:MSL) | 1:1 (CUR:MSL) | 1.5:1 (CUR:MSL) | 2:1 (CUR:MSL) | 2.5:1 (CUR:MSL) |
|---|---|---|---|---|---|---|---|
| 10 | 22.0% | 0.0082% | 22.8% | 25.7% | 31.0% | 28.0% | 22.6% |
| 20 | 30.0% | 0.0143% | 31.7% | 40.0% | 45.3% | 42.0% | 33.8% |
| 30 | 37.0% | 0.02105% | 38.3% | 47.7% | 51.7% | 49.5% | 39.8% |
| 40 | 44.0% | 0.02559% | 45.3% | 51.0% | 58.6% | 53.1% | 45.6% |
| 50 | 49.0% | 0.029% | 49.7% | 56.2% | 62.0% | 58.3% | 51.3% |
Disclaimer/Publisher’s Note: The statements, opinions and data contained in all publications are solely those of the individual author(s) and contributor(s) and not of MDPI and/or the editor(s). MDPI and/or the editor(s) disclaim responsibility for any injury to people or property resulting from any ideas, methods, instructions or products referred to in the content. |
© 2025 by the authors. Licensee MDPI, Basel, Switzerland. This article is an open access article distributed under the terms and conditions of the Creative Commons Attribution (CC BY) license (https://creativecommons.org/licenses/by/4.0/).
Share and Cite
Zhang, X.; Lian, R.; Fan, B.; Meng, L.; Zhang, P.; Zhang, Y.; Sun, W. ROS/Enzyme Dual-Responsive Drug Delivery System for Targeted Colorectal Cancer Therapy: Synergistic Chemotherapy, Anti-Inflammatory, and Gut Microbiota Modulation. Pharmaceutics 2025, 17, 940. https://doi.org/10.3390/pharmaceutics17070940
Zhang X, Lian R, Fan B, Meng L, Zhang P, Zhang Y, Sun W. ROS/Enzyme Dual-Responsive Drug Delivery System for Targeted Colorectal Cancer Therapy: Synergistic Chemotherapy, Anti-Inflammatory, and Gut Microbiota Modulation. Pharmaceutics. 2025; 17(7):940. https://doi.org/10.3390/pharmaceutics17070940
Chicago/Turabian StyleZhang, Xin, Ruonan Lian, Bingbing Fan, Lei Meng, Pengxia Zhang, Yu Zhang, and Weitong Sun. 2025. "ROS/Enzyme Dual-Responsive Drug Delivery System for Targeted Colorectal Cancer Therapy: Synergistic Chemotherapy, Anti-Inflammatory, and Gut Microbiota Modulation" Pharmaceutics 17, no. 7: 940. https://doi.org/10.3390/pharmaceutics17070940
APA StyleZhang, X., Lian, R., Fan, B., Meng, L., Zhang, P., Zhang, Y., & Sun, W. (2025). ROS/Enzyme Dual-Responsive Drug Delivery System for Targeted Colorectal Cancer Therapy: Synergistic Chemotherapy, Anti-Inflammatory, and Gut Microbiota Modulation. Pharmaceutics, 17(7), 940. https://doi.org/10.3390/pharmaceutics17070940

