Advances and Challenges in Immune-Modulatory Biomaterials for Wound Healing Applications
Abstract
1. Introduction
2. Skin Injuries and Repair Difficulties
2.1. Influence of Wound Metabolism on the Immune Response
2.2. Wound Infection
2.3. Wound Healing with Systemic Diseases
2.4. Local Braking
3. Several Types of Wound Dressings with Immunomodulatory Functions
3.1. Hydrogels
3.2. Aerogel
3.3. Electrostatically Spun Nanofiber Dressings
3.4. Collagen Scaffold
3.5. Microneedle
3.6. Sponge Dressings
3.7. Three-Dimensional Printing Materials
4. Immunomodulatory Strategies of Wound Repair Materials
4.1. Mitochondria and ROS Regulation
4.2. Impact of Autophagy on Immune Regulation in Wound Healing
4.3. Effect of Iron Death on Immune Regulation in Wound Healing
4.4. Impact of Regulating Macrophage Behavior on Immune Modulation in Wound Healing

4.5. Cytokine Regulation


| Types | Composition | Cell/Animal | Model | Machine | Results | Ref. |
|---|---|---|---|---|---|---|
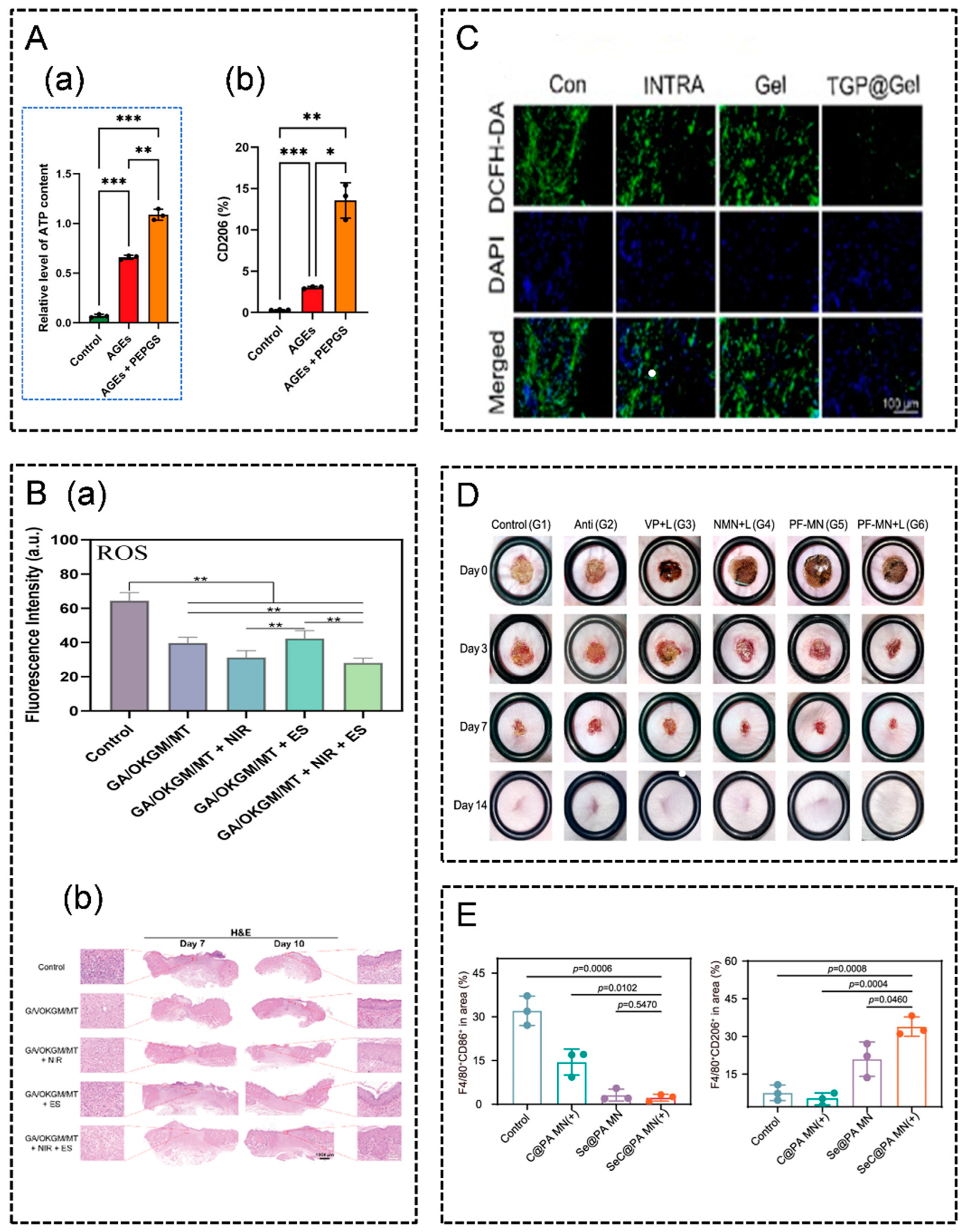
| Hydrogels | PEPGS hydrogel | RAW264.7 cells/ HUVECs/rats | Diabetic wound model (rats) | Restoration of mitochondrial function | ROS ↓, M2 macrophage polarization ↑, ATP ↑ | [141] |
| GA/OKGM/MT hydrogel | Rats | Dorsal skin wound model (rats) | Eliminated excessive ROS | Bacteria ↓, ROS ↓, Inflammation ↓, proliferation ↑ | [142] | |
| RSG-CCL22 hydrogel Patch | Mice lymphocytes/ splenocytes/mice | Diabetic full-thickness skin defect model (mice) | Eliminated excessive ROS | ROS ↓, Th17 differentiation ↓, local inflammation ↓. | [143] | |
| Met@CuPDA NPs/ HG hydrogel | Rats | A diabetic full-thickness skin defect infection model (rats) | Eliminated excessive ROS | ROS ↓, iNOS ↓, arginase ↑, inflammatory response ↓. | [144] | |
| ZC-QPP hydrogels | Rats | Staphylococcus aureus skin infection wound model (rats) | Eliminated excessive ROS | Bacterial membranes ↓, ROS ↓, inflammation ↓. | [146] | |
| CT-X gels | RAW264.7 cells/L929 cells/HUVECs/rats | Square wound model of diabetic full-thickness excised skin (rats) | Eliminated excessive ROS | Bacterial membranes ↓, ROS ↓, inflammation ↓. | [136] | |
| CEC-HA hydrogel | Fibroblasts/ HUVECs/ L929 cells/rats | Diabetic full-thickness dorsal skin defect model (rats) | Eliminated excessive ROS | ROS ↓, M2 macrophage polarization ↑, M1 macrophage polarisation to M2 phenotype ↑, pro-inflammatory cytokines ↓ | [147] | |
| PFOB@PLGA@Pt/ GelMA/ODex hydrogel | HUVECs/L929 cells/RAW264.7 cells/ mices | Diabetic wound model with bacterial infection (mices) | ROS is first generated and subsequently cleared | Bacteria ↓, M1 macrophages ↓, inflammation ↓, proliferation ↑ | [149] | |
| ZnMet-PF127 hydrogel | Human embryonic fibroblasts/HUVECs/ mice | Traumatic skin defect and skin burn model (mice) | Promote cellular autophagy | ROS ↓, inflammation ↓ | [159] | |
| MGC NPs chitosan hydrogel | NCTC clone 929 cells/ dendritic cells/RAW 264.7 cells/mice | Infected wounds on the back (mice) | Promotion of macrophage autophagy | IL-1β ↑, TLR-1 ↑, M2 macrophage autophagy ↑, migration of epithelial cells ↑ | [154] | |
| FeS/GA hydrogels | RAW264.7 cells/3T3 fibroblasts cells/mice | Diabetic wound infection model (mice) | Induction of iron death in bacteria | Bacteria ↓, M2 macrophages ↑, pro-inflammatory cytokines ↓ | [162] | |
| FeCl3-PB hydrogels | Mice | Clinic Isolate infected full-thickness skin wound model (mice) | Induction of iron death in bacteria | Bacteria ↓, IL-6 ↓, TNF-α ↓, IL-1β ↓ | [163] | |
| Gel@fMLP/SiO2-FasL | Neutrophils and macrophages of mice bone marrow origin/mice | Diabetic skin wound healing model (mice) | Boosting macrophage efferocytosis | Macrophage efferocytosis ↑, apoptotic neutrophils ↓, M2 macrophage polarization ↑ | [7] | |
| DPH20 hydrogel | RAW264.7 cells/L929 cells/HUVECs/mice | Dorsal full-thickness excisional skin wound model (mice) | Regulation of macrophage recruitment | macrophage recruitment ↑, inflammation ↓, proliferation ↑ | [117] | |
| DNA-FKNa/Ag hydrogel | NIH3T3 cells/rats | MRSA infection model for total skin defects (rats) | Regulation of macrophage recruitment | M2 macrophage recruitment ↑, inflammation ↓, proliferation ↑ | [173] | |
| Chitosan@Puerarin hydrogel | RAW264.7 cells/mice | Type 1 diabetic whole skin wound model (mice) | Regulation of macrophage typing. | Macrophage ↓, M1 macrophage polarization ↓, IL-1β ↓, TNF-α ↓ | [79] | |
| FIA hydrogel | RAW264.7 cells/L929 cells/HUVECs/mice | MRSA-injured full-thickness skin defect wound model (mice) | Regulation of macrophage typing | Bacteria ↓, M1-type macrophages ↓, pro-inflammatory cytokine levels ↓, inflammation ↓ | [174] | |
| GRK hydrogel | Mice bone marrow macrophage/mice | Mice spleen lymphocytes/Dorsal full-thickness wound model (mice) | Regulation of macrophage typing | TH2 cell differentiation ↑, M2 macrophage residency ↑, type 2 immune response ↑, proliferation ↑ | [176] | |
| CeO2–Y@ZIF-8@Gel | L929 cells/Thp-1 monocyte/Human epidermal keratinocyte cells/ hUMSC/HUVEC/ mice | Diabetic full-thickness skin wounds (mice) | Regulation of macrophage typing | Macrophage infiltration ↓, unfractionated macrophages polarized to M2 phenotype ↑, anti-inflammatory cytokines ↑ | [76] | |
| Fis@ZnO@SFMA | RAW264.7 cells/L929 cells/mice | Whole skin wound model of diabetic infection | Regulation of macrophage typing | Bacteria ↓, M2 macrophage polarization ↑, IL-6 ↓, TNF-α ↓ | [177] | |
| GHM3 hydrogel | RAW264.7 cells/HUVECs/rats | Diabetic skin/foot ulcers wound model (rats) | Regulation of macrophage typing | ROS ↓, M2 macrophage polarization ↑, M1 macrophages polarized to M2 phenotype ↑ | [178] | |
| Ga/GA hydrogels | RS1 cells/RAW264.7 cells/HUVECs/mice | Infected pressure ulcer injury model (mice) | Regulation of macrophage typing | Biofilm ↓, M2 macrophage polarization ↑, M1 macrophages polarized to M2 phenotype ↑ | [179] | |
| PAA-IPEG/TA coacervate hydrogel | RAW264.7 cells/rats | A model of full-layer skin infection on the back (rats) | Regulation of macrophage typing | M1 macrophages polarized to M2 phenotype ↑, bacteria ↓, Bacteria ↓, haemostasis time ↓, healing ↑ | [180] | |
| ICOQF hydrogel | RAW264.7 cells/HUVECs/mice | MRSA-infected diabetic whole skin wound model (mice) | Regulation of macrophage typing | ROS ↓, CO ↑, M1 macrophage polarization to M2 phenotype ↑, macrophage proliferation ↓ | [181] | |
| IL-33-cytogel hydrogel | Human epidermal keratinocyte cells/mice | Diabetic full-thickness skin wound model (mice) | Regulation of pro-/anti-inflammatory factor balance | ROS ↓, ilc2 ↑, M2 macrophages ↑, treg ↑, M1 macrophage polarization to M2 phenotype ↑ | [188] | |
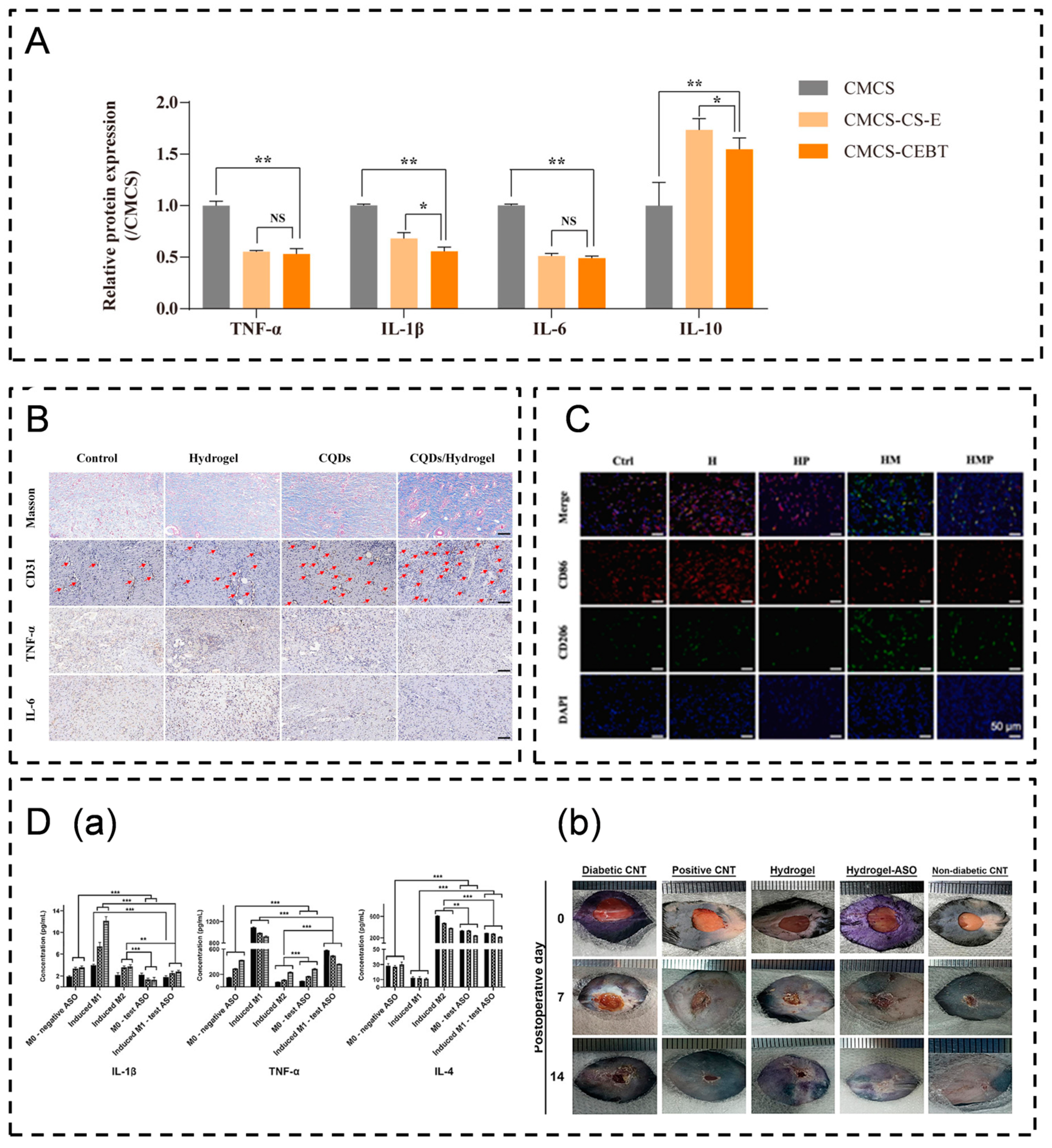
| CMCS-CEBT hydrogel | HUVECs/L929 cells/RAW264.7 cells/mice | Diabetes mellitus whole skin damage model/Skin burn wound model (mice) | Regulation of pro-/anti-inflammatory factor balance | TNF-α ↓, IL-1β ↓, IL-6 ↓, IL-10 ↑, inflammation ↓, wound healing ↑ | [189] | |
| FE/HA-MA hydrogel | HUVECs/RAW264.7 cells/mice | Diabetic full-thickness skin wound model (mice) | Regulation of pro-/anti-inflammatory factor balance | TNF-α ↓, IL-1β ↓, VEGF-A ↑, inflammation ↓, healing ↑ | [191] | |
| CQDs/hydrogel | HUVECs/RAW264.7 cells/rats | A model of MRSA-infected whole skin defects (rats) | Regulation of pro-/anti-inflammatory factor balance | NO ↓, TNF-α ↓, IL-6 ↓, inflammation ↓, angiogenesis ↑ | [192] | |
| GelMA@M-NPs/MLN4924 hydrogel | HUVECs/L929 cells/RAW264.7 cells/mice | Diabetic total excision of skin wounds model (mice) | Regulation of pro-/anti-inflammatory factor balance | ROS ↓, NF-κB ↓, M1 macrophages ↓, TNF-α ↓, IL-6 ↓ | [193] | |
| HMP hydrogel | L929 cells/rats | MRSA-infected diabetic total excisional skin wound (rats) | Regulation of pro-/anti-inflammatory factor balance | MRSA ↓, M2 macrophages ↑, TNF-α ↓, IL-1β ↓, IL-6 ↓, CXCL-1 ↓, IL-4 ↑, IL-10 ↑ | [194] | |
| FABA hydrogel | L929 cells/RAW264.7 cells/mice | MRSA infected skin wound model (mice) | Regulation of pro-/anti-inflammatory factor balance | Bacteria ↓, TNF-α ↓, IL-4 ↓, IL-10 ↓, inflammation ↓, healing ↑ | [86] | |
| BGA/C8G2 hydrogel | Mice embryonic fibroblasts/HUVECs/RAW264.7 cells/rats | MRSA infected skin wound model (rats) | Regulation of pro-/anti-inflammatory factor balance | Bacteria ↓, M2 macrophage polarization ↑, NO ↓, IL-6 ↓, TNF-α ↓, IL-10 ↑ | [77] | |
| Man-PEI-ASO hydrogel | RAW264.7 cells/mice | Diabetic total excision of skin wounds model (mice) | Regulation of cytokine-related genes | IL-4 ↑, IL-10 ↑, TNF-α ↓, IL-1β ↓, M2 macrophage polarization ↑, M1 macrophage ↓ | [186] | |
| EPL-DOPA hydrogel | HUVECs/RAW264.7 cells/mice | Diabetic total excision of skin wounds model (mice) | Altered patterns of cytokine production and release | iNOS ↓, TNF-α ↓, IL-10 ↑, M2 macrophage polarization ↑ | [196] | |
| Nanofiber dressings | Xyl@PVA/DA-Ag Nanofiber Mats | No | No | Eliminated excessive ROS | ROS ↓, Bacteria ↓, inflammation ↓, pain and local heat ↓, burn wounds healing ↑ | [145] |
| Cu2+-PDA-PCL nanofibrous dressing | RAW 264.7 cells/HUVECs/rats | MRSA-infected full-thickness skin wound model (rats) | Eliminated excessive ROS | MRSA ↓, macrophage M1 polarization ↑. M1 macrophages polarized to M2 macrophages ↑ | [103] | |
| ChMA/PCL nanofibrous membrane | L929 cells/mice | Full-layer skin defect wound model (mice) | Regulation of macrophage recruitment | Macrophage infiltration ↓, pro-inflammatory cytokine levels ↓, inflammation ↓ | [172] | |
| Gel/PCL-Cur3 fibrous membrane | Natural human dermal fibroblasts/RAW 246.7 cells/Rats | Subcutaneous injection model (rats) | Regulation of macrophage recruitment | Bacteria ↓/macrophage recruitment ↓, inflammation ↓, TNF-α ↓, IL-6 ↓ | [170] | |
| GA-CSNPs nanocomposite scaffold | Rats | Full dorsal open diabetic incision model (rats) | Regulation of macrophage recruitment | Macrophage recruitment ↓, inflammation ↓, regeneration ↑ | [171] | |
| Gel/PLLA-SRHC nanofibrous textiles | Human dermal fibroblasts/RAW264.7 cells/mice | The classic type I diabetes mellitus whole-layer wound model (mice) | Regulation of macrophage typing | M1 Macrophage activation ↓, pro-inflammatory factors ↓ | [105] | |
| Microneedles | PF-MNs | Male BALB/c mice | Acute wound/diabetic infected wound model (mice) | Promote ROS generation appropriately | Biofilm ↓, pro-inflammatory cytokines ↓, inflammation ↓, proliferation ↑, scarring ↓ | [20] |
| SeC@PA and SeC@PA MN bandage | HUVECs/RAW264.7 cells/mice | Diabetic infected/non-infected whole skin wound model (mice) | ROS is first generated and subsequently cleared | Biofilm ↓, M2 macrophage polarization ↑, inflammation ↓, healing ↑ | [148] | |
| TPH@MN patches | L929 cells/RAW 246.7 cells/C2C12 cells/HUVECs/mice | Chronic diabetic wound model (mice) | Boosting macrophage efferocytosis | Macrophage efferocytosis ↑, inflammatory cell debris ↓, tissue repair ↑ | [169] | |
| Purpurolide C-based microneedle | Mice peritoneal macrophages/RAW 246.7 cells/mice | Type 2 Diabetes Wound Model (mice) | Regulation of macrophage typing | M1 macrophage activation and polarization ↓, pro-inflammatory cytokines ↓, MD2 and MYD88 protein ↓ | [175] | |
| FE/HA–MA Hybrid Hydrogels | HUVECs/RAW264.7 cells/mice | Diabetic Wound Model (mice) | Regulation of pro-/anti-inflammatory factor balance | TNF-α ↓, IL-1β ↓, VEGF-A ↑, inflammation ↓, healing ↑ | [118] | |
| Collagen scaffolds | CBS-MSCs Collagen scaffolds | RAW264.7 cells/bone marrow stem cells of mice/mice | Whole skin defect model (mice) | Regulation of macrophage typing | MMP-9 ↑, IL-1β ↓, TNF-α ↓, IL-10 ↑, TGF-β3 ↑, M1 macrophages polarized to M2 phenotype ↑ | [111] |
| Collagen scaffolds loaded with MSC | Rats | Hypoxic wound model (rats) | Regulation of pro-/anti-inflammatory factor balance | TGFβ1 ↑, inflammation ↓, wound healing ↑ | [112] | |
| Sponge dressings | CTM collagen sponge | HUVECs/huc-mscs/ L929 cells/RAW 246.7 cells/rats | Diabetic skin trauma model (rats) | Regulation of macrophage typing | Macrophages polarized to M1 type ↓, polarized to M2 type ↑, M1 macrophages polarized to M2 ↑ | [128] |
| SPCP/Zn sponge | L929 cells/rats | Whole skin defect wound model (rats) | Regulation of pro-/anti-inflammatory factor balance | Bacteria ↓, hemostasis ↑, TNF- ↓, IL-6 ↓, VEGF ↑ | [121] | |
| Aerogels | QMOFs-PCMA | L929 cells/RAW 246.7 cells/rats | A model of S. aureus-infected diabetic total skin defects (rats) | Regulation of pro-/anti-inflammatory factor balance | ROS ↓, M1 macrophages polarized to M2 ↑, TNF-α ↓, IL-1β ↓, IL-10 ↑, TGF-β ↑ | [91] |
| Nanomaterials | MACNL | NIH/3T3 cells/HUVECs/mice | MRSA-infected diabetic total excisional skin wound (mice) | Regulation of pro-/anti-inflammatory factor balance | NO ↑, M2 macrophage polarization ↑, IL-10 ↑, TGF-β1 ↑, VEGF ↑ | [190] |
5. Biomaterials Loaded with Plant Extracts to Modulate the Immune Microenvironment
5.1. Curcumin
5.2. Astragaloside IV
5.3. Resveratrol
6. New Research Developments and Perspectives
6.1. Mitochondrial Transfer Material and Wound Immunomodulation
6.2. Biomaterial Morphology Influences the Immunomodulatory Mechanisms of Wound Healing
6.3. Immunomodulatory Role of Metal Ions in Skin Wound Repair
6.4. Immunomodulation in Wound Healing by Conductive Electrical Stimulation Dressings
6.5. Composite Materials
6.5.1. Hydrogel-Microneedle Composites
6.5.2. Hydrogel Composites with Nanofibrous Membranes
6.5.3. Composite Material Combining an Aerogel and a Nanofiber Membrane
6.5.4. Composites Incorporating 3D Printing Technology
7. Summary
Author Contributions
Funding
Institutional Review Board Statement
Informed Consent Statement
Data Availability Statement
Conflicts of Interest
Abbreviations
| ROS | Reactive oxygen species |
| OxPhos | Oxidative phosphorylation |
| ECM | Extracellular matrix |
| MMPs | Matrix metalloproteinases |
| AgNPs | Silver nanoparticles |
| ILs | Interleukins |
| TNF-α | Tumor Necrosis Factor-α |
| MCP-1 | Monocyte chemoattractant protein-1 |
| AIDS | Acquired immunodeficiency syndrome |
| HIV | Human immunodeficiency virus |
| CRRT | Continuous renal replacement therapy |
| PVA | Poly(vinyl alcohol) |
| VEGF | Vascular endothelial growth factor |
| NO | Nitric oxide |
| Th2 | T helper 2 |
| MRSA | Meticillin-resistant Staphylococcus aureus |
| AS-IV | Astragaloside IV |
References
- Zou, W.; Lu, J.; Zhang, L.; Sun, D. Tetrahedral framework nucleic acids for improving wound healing. J. Nanobiotechnol. 2024, 22, 113. [Google Scholar] [CrossRef] [PubMed]
- Noreen, S.; Bernkop-Schnürch, A. Thiolated Poly- and Oligosaccharide-Based Hydrogels for Tissue Engineering and Wound Healing. Adv. Funct. Mater. 2023, 34, 2310129. [Google Scholar] [CrossRef]
- Yu, R.; Zhang, H.; Guo, B. Conductive Biomaterials as Bioactive Wound Dressing for Wound Healing and Skin Tissue Engineering. Nano-Micro Lett. 2021, 14, 1. [Google Scholar] [CrossRef] [PubMed]
- Byrne, M.; Idrizi, R.; Power, J.; Kaye, D. Percutaneous Re-Circulating Isolated Limb Perfusion of Gentamicin in a Large Animal Model. J. Am. Coll. Cardiol. 2012, 59, 47–52. [Google Scholar] [CrossRef]
- Sousa, A.B.; Aguas, A.P.; Barbosa, M.A.; Barbosa, J.N. Immunomodulatory biomaterial-based wound dressings advance the healing of chronic wounds via regulating macrophage behavior. Regen. Biomater. 2022, 9, rbac065. [Google Scholar] [CrossRef] [PubMed]
- Tang, X.; Li, L.; You, G.; Li, X.; Kang, J. Metallic elements combine with herbal compounds upload in microneedles to promote wound healing: A review. Front. Bioeng. Biotechnol. 2023, 11, 1283771. [Google Scholar] [CrossRef]
- Liu, X.; Dou, G.; Li, Z.; Wang, X.; Jin, R.; Liu, Y.; Kuang, H.; Huang, X.; Yang, X.; Yang, X.; et al. Hybrid Biomaterial Initiates Refractory Wound Healing via Inducing Transiently Heightened Inflammatory Responses. Adv. Sci. 2022, 9, 2105650. [Google Scholar] [CrossRef]
- Stojadinovic, A.; Carlson, J.W.; Schultz, G.S.; Davis, T.A.; Elster, E.A. Topical advances in wound care. Gynecol. Oncol. 2008, 111 (Suppl. 2), S70–S80. [Google Scholar] [CrossRef]
- Li, Z.; Milionis, A.; Zheng, Y.; Yee, M.; Codispoti, L.; Tan, F.; Poulikakos, D.; Yap, C.H. Superhydrophobic hemostatic nanofiber composites for fast clotting and minimal adhesion. Nat. Commun. 2019, 10, 5562. [Google Scholar] [CrossRef]
- Yang, Z.; Huang, R.; Zheng, B.; Guo, W.; Li, C.; He, W.; Wei, Y.; Du, Y.; Wang, H.; Wu, D.; et al. Highly Stretchable, Adhesive, Biocompatible, and Antibacterial Hydrogel Dressings for Wound Healing. Adv. Sci. 2021, 8, 2003627. [Google Scholar] [CrossRef]
- Liu, X.; Qin, S.; Xu, L.; Fu, G.; Huang, Y.; Yu, C.; Cheng, G.; Li, Y.; He, Y.; Qi, Y.; et al. A tough and mechanically stable adhesive hydrogel for non-invasive wound repair. Front. Bioeng. Biotechnol. 2023, 11, 1173247. [Google Scholar] [CrossRef] [PubMed]
- Wang, Z.; Zhao, F.; Xu, C.; Zhang, Q.; Ren, H.; Huang, X.; He, C.; Ma, J.; Wang, Z. Metabolic reprogramming in skin wound healing. Burns Trauma 2024, 12, tkad047. [Google Scholar] [CrossRef] [PubMed]
- Willenborg, S.; Sanin, D.E.; Jais, A.; Ding, X.; Ulas, T.; Nuchel, J.; Popovic, M.; MacVicar, T.; Langer, T.; Schultze, J.L.; et al. Mitochondrial metabolism coordinates stage-specific repair processes in macrophages during wound healing. Cell Metab. 2021, 33, 2398–2414.e9. [Google Scholar] [CrossRef]
- Hunt, M.; Torres, M.; Bachar-Wikstrom, E.; Wikstrom, J.D. Multifaceted roles of mitochondria in wound healing and chronic wound pathogenesis. Front. Cell Dev. Biol. 2023, 11, 1252318. [Google Scholar] [CrossRef] [PubMed]
- Woo, S.H.; Mo, Y.J.; Lee, Y.I.; Park, J.H.; Hwang, D.; Park, T.J.; Kang, H.Y.; Park, S.C.; Lee, Y.S. ANT2 Accelerates Cutaneous Wound Healing in Aged Skin by Regulating Energy Homeostasis and Inflammation. J. Investig. Dermatol. 2023, 143, 2295–2310.e17. [Google Scholar] [CrossRef] [PubMed]
- Wang, X.; Song, R.; Johnson, M.; A, S.; Shen, P.; Zhang, N.; Lara-Saez, I.; Xu, Q.; Wang, W. Chitosan-Based Hydrogels for Infected Wound Treatment. Macromol. Biosci. 2023, 23, 2300094. [Google Scholar] [CrossRef] [PubMed]
- Nqoro, X.; Taziwa, R. Polymer-Based Functional Materials Loaded with Metal-Based Nanoparticles as Potential Scaffolds for the Management of Infected Wounds. Pharmaceutics 2024, 16, 155. [Google Scholar] [CrossRef] [PubMed]
- Yousefian, F.; Hesari, R.; Jensen, T.; Obagi, S.; Rgeai, A.; Damiani, G.; Bunick, C.G.; Grada, A. Antimicrobial Wound Dressings: A Concise Review for Clinicians. Antibiotics 2023, 12, 1434. [Google Scholar] [CrossRef] [PubMed]
- Herman, A.; Herman, A.P. Herbal Products and Their Active Constituents for Diabetic Wound Healing-Preclinical and Clinical Studies: A Systematic Review. Pharmaceutics 2023, 15, 281. [Google Scholar] [CrossRef]
- Zhang, Y.; Wang, S.; Yang, Y.; Zhao, S.; You, J.; Wang, J.; Cai, J.; Wang, H.; Wang, J.; Zhang, W.; et al. Scarless wound healing programmed by core-shell microneedles. Nat. Commun. 2023, 14, 3431. [Google Scholar] [CrossRef]
- Akbari, F.; Azadbakht, M.; Bagheri, A.; Vahedi, L.; Singh, K. In Vitro and In Vivo Wound Healing Activity of Astragalus floccosus Boiss. (Fabaceae). Adv. Pharmacol. Pharm. Sci. 2022, 2022, 7865015. [Google Scholar] [CrossRef] [PubMed]
- Gounden, V.; Singh, M. Hydrogels and Wound Healing: Current and Future Prospects. Gels 2024, 10, 43. [Google Scholar] [CrossRef] [PubMed]
- Li, S.; Wang, X.; Yan, Z.; Wang, T.; Chen, Z.; Song, H.; Zheng, Y. Microneedle Patches with Antimicrobial and Immunomodulating Properties for Infected Wound Healing. Adv. Sci. 2023, 10, 2300576. [Google Scholar] [CrossRef] [PubMed]
- Lu, Z.; Yu, D.; Nie, F.; Wang, Y.; Chong, Y. Iron Nanoparticles Open Up New Directions for Promoting Healing in Chronic Wounds in the Context of Bacterial Infection. Pharmaceutics 2023, 15, 2327. [Google Scholar] [CrossRef] [PubMed]
- Liu, L.; Wang, W.; Hong, W.; Jin, Y.; Wang, L.; Liu, S.; Wang, A.; Liu, X. Photothermal 2D Nanosheets Combined With Astragaloside IV for Antibacterial Properties and Promoting Angiogenesis to Treat Infected Wounds. Front. Bioeng. Biotechnol. 2021, 9, 826011. [Google Scholar] [CrossRef] [PubMed]
- Duan, W.; Jin, X.; Zhao, Y.; Martin-Saldaña, S.; Li, S.; Qiao, L.; Shao, L.; Zhu, B.; Hu, S.; Li, F.; et al. Engineering injectable hyaluronic acid-based adhesive hydrogels with anchored PRP to pattern the micro-environment to accelerate diabetic wound healing. Carbohydr. Polym. 2024, 337, 122146. [Google Scholar] [CrossRef] [PubMed]
- Cui, Z.; Zhang, X.; Zhou, L.; Dong, W.; Wei, Y.; Liu, Z.; Wu, X. A carrier-free injectable hydrogel self-assembled using natural thymol and glycyrrhizin for MRSA-infected wound healing in rats. Chem. Eng. J. 2024, 489, 151418. [Google Scholar] [CrossRef]
- Hu, Y.; Yu, B.; Jia, Y.; Lei, M.; Li, Z.; Liu, H.; Huang, H.; Xu, F.; Li, J.; Wei, Z. Hyaluronate- and gelatin-based hydrogels encapsulating doxycycline as a wound dressing for burn injury therapy. Acta Biomater. 2023, 164, 151–158. [Google Scholar] [CrossRef] [PubMed]
- Qi, C.; Sun, Q.; Xiao, D.; Zhang, M.; Gao, S.; Guo, B.; Lin, Y. Tetrahedral framework nucleic acids/hyaluronic acid-methacrylic anhydride hybrid hydrogel with antimicrobial and anti-inflammatory properties for infected wound healing. Int. J. Oral Sci. 2024, 16, 30. [Google Scholar] [CrossRef]
- Liu, C.; Zeng, H.; Chen, Z.; Ge, Z.; Wang, B.; Liu, B.; Fan, Z. Sprayable methacrylic anhydride-modified gelatin hydrogel combined with bionic neutrophils nanoparticles for scar-free wound healing of diabetes mellitus. Int. J. Biol. Macromol. 2022, 202, 418–430. [Google Scholar] [CrossRef]
- Zhou, C.; Jiang, T.; Liu, S.; He, Y.; Yang, G.; Nie, J.; Wang, F.; Yang, X.; Chen, Z.; Lu, C. AgNPs loaded adenine-modified chitosan composite POSS-PEG hybrid hydrogel with enhanced antibacterial and cell proliferation properties for promotion of infected wound healing. Int. J. Biol. Macromol. 2024, 267 Pt 1, 131575. [Google Scholar] [CrossRef] [PubMed]
- Song, J.; Lu, Y.; Pan, T.; Wang, J.; Liu, Z.; Xu, L.; Zhang, S.; Li, Y.; Bai, Y.; Heng, B.C.; et al. Manipulation of Surface Electrical Charge on Nanocomposite Membranes Confers Wide Spectrum Bactericidal Effects and Promotes Tissue Regeneration. Adv. Funct. Mater. 2024, 34, 2314024. [Google Scholar] [CrossRef]
- Wang, L.; Yu, Y.; Zhao, X.; Zhang, Z.; Yuan, X.; Cao, J.; Meng, W.; Ye, L.; Lin, W.; Wang, G. A Biocompatible Self-Powered Piezoelectric Poly(vinyl alcohol)-Based Hydrogel for Diabetic Wound Repair. ACS Appl. Mater. Interfaces 2022, 14, 46273–46289. [Google Scholar] [CrossRef]
- Wu, C.; Shen, L.; Lu, Y.; Hu, C.; Liang, Z.; Long, L.; Ning, N.; Chen, J.; Guo, Y.; Yang, Z.; et al. Intrinsic Antibacterial and Conductive Hydrogels Based on the Distinct Bactericidal Effect of Polyaniline for Infected Chronic Wound Healing. ACS Appl. Mater. Interfaces 2021, 13, 52308–52320. [Google Scholar] [CrossRef]
- Si, R.; Wang, Y.; Yang, Y.; Wu, Y.; Wang, M.; Han, B. A multifunctional conductive organohydrogel as a flexible sensor for synchronous real-time monitoring of traumatic wounds and pro-healing process. Chem. Eng. J. 2024, 489, 151419. [Google Scholar] [CrossRef]
- Gao, S.; Zhang, W.; Zhai, X.; Zhao, X.; Wang, J.; Weng, J.; Li, J.; Chen, X. An antibacterial and proangiogenic double-layer drug-loaded microneedle patch for accelerating diabetic wound healing. Biomater. Sci. 2023, 11, 533–541. [Google Scholar] [CrossRef] [PubMed]
- Yang, X.; Jia, M.; Li, Z.; Ma, Z.; Lv, J.; Jia, D.; He, D.; Zeng, R.; Luo, G.; Yu, Y. In-situ synthesis silver nanoparticles in chitosan/Bletilla striata polysaccharide composited microneedles for infected and susceptible wound healing. Int. J. Biol. Macromol. 2022, 215, 550–559. [Google Scholar] [CrossRef]
- Ouyang, J.; Sun, L.; She, Z.; Li, R.; Zeng, F.; Yao, Z.; Wu, S. Microneedle System with Biomarker-Activatable Chromophore as Both Optical Imaging Probe and Anti-bacterial Agent for Combination Therapy of Bacterial-Infected Wounds and Outcome Monitoring. ACS Appl. Mater. Interfaces 2024, 16, 20315–20328. [Google Scholar] [CrossRef] [PubMed]
- Vargas Guerrero, M.; Aendekerk, F.M.A.; de Boer, C.; Geurts, J.; Lucchesi, J.; Arts, J.J.C. Bioactive-Glass-Based Materials with Possible Application in Diabetic Wound Healing: A Systematic Review. Int. J. Mol. Sci. 2024, 25, 1152. [Google Scholar] [CrossRef]
- Feng, J.; Wang, J.; Wang, Y.; Huang, X.; Shao, T.; Deng, X.; Cao, Y.; Zhou, M.; Zhao, C. Oxidative Stress and Lipid Peroxidation: Prospective Associations between Ferroptosis and Delayed Wound Healing in Diabetic Ulcers. Front. Cell Dev. Biol. 2022, 10, 898657. [Google Scholar] [CrossRef]
- Kolipaka, T.; Pandey, G.; Abraham, N.; Srinivasarao, D.A.; Raghuvanshi, R.S.; Rajinikanth, P.S.; Tickoo, V.; Srivastava, S. Stimuli-responsive polysaccharide-based smart hydrogels for diabetic wound healing: Design aspects, preparation methods and regulatory perspectives. Carbohydr. Polym. 2024, 324, 121537. [Google Scholar] [CrossRef] [PubMed]
- Peng, Y.; He, D.; Ge, X.; Lu, Y.; Chai, Y.; Zhang, Y.; Mao, Z.; Luo, G.; Deng, J.; Zhang, Y. Construction of heparin-based hydrogel incorporated with Cu5.4O ultrasmall nanozymes for wound healing and inflammation inhibition. Bioact. Mater. 2021, 6, 3109–3124. [Google Scholar] [CrossRef] [PubMed]
- Nirenjen, S.; Narayanan, J.; Tamilanban, T.; Subramaniyan, V.; Chitra, V.; Fuloria, N.K.; Wong, L.S.; Ramachawolran, G.; Sekar, M.; Gupta, G.; et al. Exploring the contribution of pro-inflammatory cytokines to impaired wound healing in diabetes. Front. Immunol. 2023, 14, 1216321. [Google Scholar] [CrossRef] [PubMed]
- Ji, J.Y.; Ren, D.Y.; Weng, Y.Z. Efficiency of Multifunctional Antibacterial Hydrogels for Chronic Wound Healing in Diabetes: A Comprehensive Review. Int. J. Nanomed. 2022, 17, 3163–3176. [Google Scholar] [CrossRef] [PubMed]
- Shamiya, Y.; Ravi, S.P.; Coyle, A.; Chakrabarti, S.; Paul, A. Engineering nanoparticle therapeutics for impaired wound healing in diabetes. Drug Discov. Today 2022, 27, 1156–1166. [Google Scholar] [CrossRef] [PubMed]
- Wei, X.; Liu, M.; Zheng, Z.; Yu, S.; Huang, L.; Ma, J.; Gao, Y.; Peng, Y.; Chen, L.; Tan, R.; et al. Defective NCOA4-dependent ferroptosis in senescent fibroblasts retards diabetic wound healing. Cell Death Discov. 2023, 9, 138. [Google Scholar] [CrossRef]
- Cao, G.; Yin, S.; Ma, J.; Lu, Y.; Song, R.; Wu, Z.; Liu, C.; Liu, J.; Wu, P.; Sun, R.; et al. YAP promotes the healing of ischemic wounds by reducing ferroptosis in skin fibroblasts through inhibition of ferritinophagy. Heliyon 2024, 10, e24602. [Google Scholar] [CrossRef]
- Nagoba, B.; Patil Dawale, C.; Raju, R.; Wadher, B.; Chidrawar, S.; Selkar, S.; Suryawanshi, N. Citric acid treatment of post operative wound infections in HIV/AIDS patients. J. Tissue Viability 2014, 23, 24–28. [Google Scholar] [CrossRef] [PubMed]
- Alqatawni, A.; Sharma, A.L.; Attilus, B.; Tyagi, M.; Daniel, R. Shedding Light on the Role of Extracellular Vesicles in HIV Infection and Wound Healing. Viruses 2020, 12, 584. [Google Scholar] [CrossRef]
- Ben-Hamouda, N.; Charriere, M.; Voirol, P.; Berger, M.M. Massive copper and selenium losses cause life-threatening deficiencies during prolonged continuous renal replacement. Nutrition 2017, 34, 71–75. [Google Scholar] [CrossRef]
- Fang, K.; Gu, Q.; Zeng, M.; Huang, Z.; Qiu, H.; Miao, J.; Fang, Y.; Zhao, Y.; Xiao, Y.; Xu, T.; et al. Tannic acid-reinforced zwitterionic hydrogels with multi-functionalities for diabetic wound treatment. J. Mater. Chem. B 2022, 10, 4142–4152. [Google Scholar] [CrossRef] [PubMed]
- Wang, Y.; Xiao, D.; Yu, H.; Ke, R.; Shi, S.; Tang, Y.; Zhong, Y.; Zhang, L.; Sui, X.; Wang, B.; et al. Asymmetric composite wound dressing with hydrophobic flexible bandage and tissue-adhesive hydrogel for joints skin wound healing. Compos. Part B Eng. 2022, 235, 109762. [Google Scholar] [CrossRef]
- Liu, J.; Deng, J.; Zhao, F.; Wu, T.; Xing, J. A highly stretchable, adhesive, anti-freezing hydrogel with prominent antibacterial property rapidly prepared by photopolymerization for wound dressing. Colloids Surf. A Physicochem. Eng. Asp. 2024, 683, 133087. [Google Scholar] [CrossRef]
- Wen, J.; Hu, D.; Wang, R.; Liu, K.; Zheng, Y.; He, J.; Chen, X.; Zhang, Y.; Zhao, X.; Bu, Y.; et al. Astragalus polysaccharides driven stretchable nanofibrous membrane wound dressing for joint wound healing. Int. J. Biol. Macromol. 2023, 248, 125557. [Google Scholar] [CrossRef] [PubMed]
- Hu, Q.; Du, Y.; Bai, Y.; Xing, D.; Lang, S.; Li, K.; Li, X.; Nie, Y.; Liu, G. Sprayable Zwitterionic Antibacterial Hydrogel With High Mechanical Resilience and Robust Adhesion for Joint Wound Treatment. Macromol. Rapid Commun. 2024, 45, 2300683. [Google Scholar] [CrossRef] [PubMed]
- Shan, M.; Chen, X.; Zhang, X.; Zhang, S.; Zhang, L.; Chen, J.; Wang, X.; Liu, X. Injectable Conductive Hydrogel with Self-Healing, Motion Monitoring, and Bacteria Theranostics for Bioelectronic Wound Dressing. Adv. Health Mater. 2024, 13, 2303876. [Google Scholar] [CrossRef]
- Zhang, C.; Liu, K.; He, Y.; Chang, R.; Guan, F.; Yao, M. A multifunctional hydrogel dressing with high tensile and adhesive strength for infected skin wound healing in joint regions. J. Mater. Chem. B 2023, 11, 11135–11149. [Google Scholar] [CrossRef] [PubMed]
- Lee, E.; Zhang, H.; Jackson, J.K.; Lim, C.J.; Chiao, M. Janus films with stretchable and waterproof properties for wound care and drug delivery applications. RSC Adv. 2016, 6, 79900–79909. [Google Scholar] [CrossRef]
- Zhou, X.; Feng, P.; Liu, H.; Song, B. Bioinspired aligned wrinkling dressings for monitoring joint motion and promoting joint wound healing. Biomater. Sci. 2022, 10, 5146–5157. [Google Scholar] [CrossRef]
- Hu, Y.; Tang, H.; Xu, N.; Kang, X.; Wu, W.; Shen, C.; Lin, J.; Bao, Y.; Jiang, X.; Luo, Z. Adhesive, Flexible, and Fast Degradable 3D-Printed Wound Dressings with a Simple Composition. Adv. Health Mater. 2024, 13, 2302063. [Google Scholar] [CrossRef]
- Zhong, Y.; Ma, H.; Lu, Y.; Cao, L.; Cheng, Y.Y.; Tang, X.; Sun, H.; Song, K. Investigation on repairing diabetic foot ulcer based on 3D bio-printing Gel/dECM/Qcs composite scaffolds. Tissue Cell 2023, 85, 102213. [Google Scholar] [CrossRef]
- Yuan, N.; Shao, K.; Huang, S.; Chen, C. Chitosan, alginate, hyaluronic acid and other novel multifunctional hydrogel dressings for wound healing: A review. Int. J. Biol. Macromol. 2023, 240, 124321. [Google Scholar] [CrossRef]
- Jayswal, M.A.; Ahlawat, P.; Patel, A. Review on Hydrogel Based Systems and their use in Drug Delivery for Wound Healing & Wound Management. Curr. Mater. Sci. 2024, 17, 336–357. [Google Scholar] [CrossRef]
- Sajjadi, S.; Gholizadeh-Hashjin, A.; Shafizadeh, F.; Marefat, S.; Hamidi, S.; Farjami, A. Advancing biomedicine with gel-based materials and composites: A comprehensive review. J. Appl. Polym. Sci. 2023, 140, e54641. [Google Scholar] [CrossRef]
- Saberian, M.; Abak, N. Hydrogel-mediated delivery of platelet-derived exosomes: Innovations in tissue engineering. Heliyon 2024, 10, e24584. [Google Scholar] [CrossRef] [PubMed]
- Michalicha, A.; Belcarz, A.; Giannakoudakis, D.A.; Staniszewska, M.; Barczak, M. Designing Composite Stimuli-Responsive Hydrogels for Wound Healing Applications: The State-of-the-Art and Recent Discoveries. Materials 2024, 17, 278. [Google Scholar] [CrossRef] [PubMed]
- Kibungu, C.; Kondiah, P.P.D.; Kumar, P.; Choonara, Y.E. This Review Recent Advances in Chitosan and Alginate-Based Hydrogels for Wound Healing Application. Front. Mater. 2021, 8, 681960. [Google Scholar] [CrossRef]
- Yang, Y.; Wang, P.; Zhang, G.; He, S.; Xu, B. Inorganic-Nanomaterial-Composited Hydrogel Dressings for Wound Healing. J. Compos. Sci. 2024, 8, 46. [Google Scholar] [CrossRef]
- Xiao, W.; Wan, X.; Shi, L.; Ye, M.; Zhang, Y.; Wang, S. A Viscous-Biofluid Self-Pumping Organohydrogel Dressing to Accelerate Diabetic Wound Healing. Adv. Mater. 2024, 36, 2401539. [Google Scholar] [CrossRef]
- Wang, Y.; Zhang, Y.; Yang, Y.P.; Jin, M.Y.; Huang, S.; Zhuang, Z.M.; Zhang, T.; Cao, L.L.; Lin, X.Y.; Chen, J.; et al. Versatile dopamine-functionalized hyaluronic acid-recombinant human collagen hydrogel promoting diabetic wound healing via inflammation control and vascularization tissue regeneration. Bioact. Mater. 2024, 35, 330–345. [Google Scholar] [CrossRef]
- Xiao, Y.; Ding, T.; Fang, H.; Lin, J.; Chen, L.; Ma, D.; Zhang, T.; Cui, W.; Ma, J. Innovative Bio-based Hydrogel Microspheres Micro-Cage for Neutrophil Extracellular Traps Scavenging in Diabetic Wound Healing. Adv. Sci. 2024, 11, e2401195. [Google Scholar] [CrossRef]
- Xu, H.; Li, Y.; Song, J.; Zhou, L.; Wu, K.; Lu, X.; Zhai, X.; Wan, Z.; Gao, J. Highly active probiotic hydrogels matrixed on bacterial EPS accelerate wound healing via maintaining stable skin microbiota and reducing inflammation. Bioact. Mater. 2024, 35, 31–44. [Google Scholar] [CrossRef]
- Zhang, F.; Gluck, J.M.; Brown, A.C.; Zaharoff, D.A.; King, M.W. Heparin Affinity-Based IL-4 Delivery to Modulate Macrophage Phenotype and Endothelial Cell Activity In Vitro. ACS Appl. Mater. Interfaces 2023, 15, 27457–27470. [Google Scholar] [CrossRef]
- Kang, Y.; Xu, L.; Dong, J.; Yuan, X.; Ye, J.; Fan, Y.; Liu, B.; Xie, J.; Ji, X. Programmed microalgae-gel promotes chronic wound healing in diabetes. Nat. Commun. 2024, 15, 1042. [Google Scholar] [CrossRef] [PubMed]
- Zhang, Y.; Ai, S.; Yu, Z.; Wang, L.; Tao, H.; Wang, B.; Kong, D.; Yang, Z.; Wang, Y. Mesenchymal Stem Cell Spheroids Induced by Supramolecular Nanofibers for Diabetic Wound Healing. Adv. Funct. Mater. 2024, 34, 2314607. [Google Scholar] [CrossRef]
- He, S.; Li, Z.; Wang, L.; Yao, N.; Wen, H.; Yuan, H.; Zhang, J.; Li, Z.; Shen, C. A nanoenzyme-modified hydrogel targets macrophage reprogramming-angiogenesis crosstalk to boost diabetic wound repair. Bioact. Mater. 2024, 35, 17–30. [Google Scholar] [CrossRef]
- Li, L.; Wang, Y.; Huang, Z.; Xu, Z.; Cao, R.; Li, J.; Wu, B.; Lu, J.R.; Zhu, H. An additive-free multifunctional β-glucan-peptide hydrogel participates in the whole process of bacterial-infected wound healing. J. Control. Release 2023, 362, 577–590. [Google Scholar] [CrossRef]
- Byun, H.; Han, Y.; Kim, E.; Jun, I.; Lee, J.; Jeong, H.; Huh, S.J.; Joo, J.; Shin, S.R.; Shin, H. Cell-homing and immunomodulatory composite hydrogels for effective wound healing with neovascularization. Bioact. Mater. 2024, 36, 185–202. [Google Scholar] [CrossRef] [PubMed]
- Zeng, X.; Chen, B.; Wang, L.; Sun, Y.; Jin, Z.; Liu, X.; Ouyang, L.; Liao, Y. Chitosan@Puerarin hydrogel for accelerated wound healing in diabetic subjects by miR-29ab1 mediated inflammatory axis suppression. Bioact. Mater. 2023, 19, 653–665. [Google Scholar] [CrossRef]
- Zhou, W.; Duan, Z.; Zhao, J.; Fu, R.; Zhu, C.; Fan, D. Glucose and MMP-9 dual-responsive hydrogel with temperature sensitive self-adaptive shape and controlled drug release accelerates diabetic wound healing. Bioact. Mater. 2022, 17, 1–17. [Google Scholar] [CrossRef]
- Tian, Y.; Jiang, F.; Xie, H.; Chi, Z.; Liu, C. Conductive Hyaluronic Acid/Deep Eutectic Solvent Composite Hydrogel as a Wound Dressing for Promoting Skin Burn Healing under Electrical Stimulation. Adv. Health Mater. 2024, 13, 2304117. [Google Scholar] [CrossRef] [PubMed]
- Zhang, W.; Yang, X.; Huang, X.; Chen, L. Bioinspired nanovesicles released from injectable hydrogels facilitate diabetic wound healing by regulating macrophage polarization and endothelial cell dysfunction. J. Nanobiotechnol. 2023, 21, 358. [Google Scholar] [CrossRef]
- Abdul Khalil, H.P.S.; Adnan, A.S.; Yahya, E.B.; Olaiya, N.G.; Safrida, S.; Hossain, M.S.; Balakrishnan, V.; Gopakumar, D.A.; Abdullah, C.K.; Oyekanmi, A.A.; et al. A Review on Plant Cellulose Nanofibre-Based Aerogels for Biomedical Applications. Polymers 2020, 12, 1759. [Google Scholar] [CrossRef] [PubMed]
- Bakhori, N.M.; Ismail, Z.; Hassan, M.Z.; Dolah, R. Emerging Trends in Nanotechnology: Aerogel-Based Materials for Biomedical Applications. Nanomaterials 2023, 13, 1063. [Google Scholar] [CrossRef] [PubMed]
- Karamikamkar, S.; Yalcintas, E.P.; Haghniaz, R.; de Barros, N.R.; Mecwan, M.; Nasiri, R.; Davoodi, E.; Nasrollahi, F.; Erdem, A.; Kang, H.; et al. Aerogel-Based Biomaterials for Biomedical Applications: From Fabrication Methods to Disease-Targeting Applications (Adv. Sci. 23/2023). Adv. Sci. 2023, 10, 2370154. [Google Scholar] [CrossRef]
- Chen, Y.; Xiang, Y.; Zhang, H.; Zhu, T.; Chen, S.; Li, J.; Du, J.; Yan, X. A multifunctional chitosan composite aerogel based on high density amidation for chronic wound healing. Carbohydr. Polym. 2023, 321, 121248. [Google Scholar] [CrossRef]
- Trembecka-Wójciga, K.; Sobczak, J.J.; Sobczak, N. A comprehensive review of graphene-based aerogels for biomedical applications. The impact of synthesis parameters onto material microstructure and porosity. Arch. Civ. Mech. Eng. 2023, 23, 133. [Google Scholar] [CrossRef]
- Yang, G.; Fan, R.; Yang, J.; Yi, L.; Chen, S.; Wan, W. Magnesium/gallic acid bioMOFs laden carbonized mushroom aerogel effectively heals biofilm-infected skin wounds. Biomaterials 2023, 302, 122347. [Google Scholar] [CrossRef]
- Yan, Q.; Long, X.; Zhang, P.; Lei, W.; Sun, D.; Ye, X. Oxidized Bletilla rhizome polysaccharide-based aerogel with synergistic antibiosis and hemostasis for wound healing. Carbohydr. Polym. 2022, 293, 119696. [Google Scholar] [CrossRef] [PubMed]
- Gong, M.; Shi, H.; Hu, Z.; Wang, F.; Dong, M.; Lei, R.; Zeng, Z.; Wang, Y.; Chen, J. Aerogel-hydrogel biphase gels based on physically crosslinked β-lactoglobulin fibrils/polyvinyl alcohol for skin wound dressings: In vitro and in vivo characterization. Chem. Eng. J. 2023, 473, 145394. [Google Scholar] [CrossRef]
- Zou, F.; Wang, Y.; Tang, T.; Zheng, Y.; Xie, Y.; Zhu, S.; Yang, H.; Meng, H.; Liu, X.; Yang, J. Synergistic strategy constructed hydrogel-aerogel biphase gel (HAB-gel) with self-negative-pressure exudate absorption, M2 macrophage-polarized and antibacterial for chronic wound treatment. Chem. Eng. J. 2023, 451, 138952. [Google Scholar] [CrossRef]
- Astaneh, M.E.; Fereydouni, N. A focused review on hyaluronic acid contained nanofiber formulations for diabetic wound healing. Int. J. Biol. Macromol. 2023, 253 Pt 8, 127607. [Google Scholar] [CrossRef] [PubMed]
- Li, K.; Zhu, Z.; Zhai, Y.; Chen, S. Recent Advances in Electrospun Nanofiber-Based Strategies for Diabetic Wound Healing Application. Pharmaceutics 2023, 15, 2285. [Google Scholar] [CrossRef]
- Jiang, Z.; Zheng, Z.; Yu, S.; Gao, Y.; Ma, J.; Huang, L.; Yang, L. Nanofiber Scaffolds as Drug Delivery Systems Promoting Wound Healing. Pharmaceutics 2023, 15, 1829. [Google Scholar] [CrossRef]
- Abdel Khalek, M.A.; Abdelhameed, A.M.; Abdel Gaber, S.A. The Use of Photoactive Polymeric Nanoparticles and Nanofibers to Generate a Photodynamic-Mediated Antimicrobial Effect, with a Special Emphasis on Chronic Wounds. Pharmaceutics 2024, 16, 229. [Google Scholar] [CrossRef]
- Ghomi, E.R.; Shakiba, M.; Ardahaei, A.S.; Kenari, M.A.; Faraji, M.; Ataei, S.; Kohansal, P.; Jafari, I.; Abdouss, M.; Ramakrishna, S. Innovations in Drug Delivery for Chronic Wound Healing. Curr. Pharm. Des. 2022, 28, 340–351. [Google Scholar] [CrossRef]
- Zheng, Q.; Xi, Y.; Weng, Y. Functional electrospun nanofibers: Fabrication, properties, and applications in wound-healing process. RSC Adv. 2024, 14, 3359–3378. [Google Scholar] [CrossRef]
- Zhang, Y.; Yu, J.; Zhang, H.; Li, Y.; Wang, L. Nanofibrous dressing: Potential alternative for fighting against antibiotic-resistance wound infections. J. Appl. Polym. Sci. 2022, 139, 52178. [Google Scholar] [CrossRef]
- Dang, Z.; Ma, X.; Yang, Z.; Wen, X.; Zhao, P. Electrospun Nanofiber Scaffolds Loaded with Metal-Based Nanoparticles for Wound Healing. Polymers 2023, 16, 24. [Google Scholar] [CrossRef] [PubMed]
- Milanesi, G.; Vigani, B.; Rossi, S.; Sandri, G.; Mele, E. Chitosan-Coated Poly(lactic acid) Nanofibres Loaded with Essential Oils for Wound Healing. Polymers 2021, 13, 2582. [Google Scholar] [CrossRef]
- Zhang, X.; Yu, N.; Ren, Q.; Niu, S.; Zhu, L.; Hong, L.; Cui, K.; Wang, X.; Jiang, W.; Wen, M.; et al. Janus Nanofiber Membranes with Photothermal-Enhanced Biofluid Drainage and Sterilization for Diabetic Wounds. Adv. Funct. Mater. 2024, 34, 2315020. [Google Scholar] [CrossRef]
- He, J.; Zhou, S.; Wang, J.; Sun, B.; Ni, D.; Wu, J.; Peng, X. Anti-inflammatory and anti-oxidative electrospun nanofiber membrane promotes diabetic wound healing via macrophage modulation. J. Nanobiotechnol. 2024, 22, 116. [Google Scholar] [CrossRef]
- Xiao, T.; Liu, J.; Li, Y.; Cai, Y.; Xing, X.; Shao, M.; Zhang, C.; Duan, D.; Liu, S.; Tan, G.; et al. Microenvironment-responsive Cu-phenolic networks coated nanofibrous dressing with timely macrophage phenotype transition for chronic MRSA infected wound healing. Mater. Today Bio 2023, 22, 100788. [Google Scholar] [CrossRef] [PubMed]
- Wang, C.; Zhang, Q.; Hou, G.; Wang, C.; Yan, H. Sustained release of EGF/bFGF growth factors achieved by mussel-inspired core–shell nanofibers with hemostatic and anti-inflammatory effects for promoting wound healing. Eur. Polym. J. 2023, 190, 112003. [Google Scholar] [CrossRef]
- Li, Y.; Zhao, W.; Chen, S.; Zhai, H.; Wu, S. Bioactive electrospun nanoyarn-constructed textile dressing patches delivering Chinese herbal compound for accelerated diabetic wound healing. Mater. Des. 2024, 237, 112623. [Google Scholar] [CrossRef]
- Rathod, L.; Bhowmick, S.; Patel, P.; Sawant, K. Calendula flower extract loaded collagen film exhibits superior wound healing potential: Preparation, evaluation, in-vitro & in-vivo wound healing study. J. Drug Deliv. Sci. Technol. 2022, 72, 103363. [Google Scholar] [CrossRef]
- Tenorova, K.; Masteikova, R.; Pavlokova, S.; Kostelanska, K.; Bernatoniene, J.; Vetchy, D. Formulation and Evaluation of Novel Film Wound Dressing Based on Collagen/Microfibrillated Carboxymethylcellulose Blend. Pharmaceutics 2022, 14, 782. [Google Scholar] [CrossRef] [PubMed]
- La Monica, F.; Campora, S.; Ghersi, G. Collagen-Based Scaffolds for Chronic Skin Wound Treatment. Gels 2024, 10, 137. [Google Scholar] [CrossRef]
- Ma, L.; Tan, Y.; Tong, Q.; Cao, X.; Liu, D.; Ma, X.; Jiang, X.; Li, X. Collagen Scaffolds Functionalized by Cu2+-Chelated EGCG Nanoparticles with Anti-Inflammatory, Anti-Oxidation, Vascularization, and Anti-Bacterial Activities for Accelerating Wound Healing. Adv. Health Mater. 2024, 13, 2303297. [Google Scholar] [CrossRef]
- Selvakumar, G.; Lonchin, S. Bioactive functional collagen-oxidized pullulan scaffold loaded with polydatin for treating chronic wounds. Biomater. Adv. 2022, 140, 213078. [Google Scholar] [CrossRef]
- Liu, H.; Yang, R.; Zhao, S.; Zhou, F.; Liu, Y.; Zhou, Z.; Chen, L.; Xie, J. Collagen scaffolds derived from bovine skin loaded withMSCoptimizedM1macrophages remodeling and chronic diabetic wounds healing. Bioeng. Transl. Med. 2022, 8, e10467. [Google Scholar] [CrossRef] [PubMed]
- Khan, I.; Siddiqui, M.N.; Jameel, F.; Qazi, R.-e.-M.; Salim, A.; Aslam, S.; Zaidi, M.B. Potential of stem cell seeded three-dimensional scaffold for regeneration of full-thickness skin wounds. Interface Focus 2022, 12, 20220017. [Google Scholar] [CrossRef] [PubMed]
- Selvakumar, G.; Lonchin, S. A bio-polymeric scaffold incorporated with p-Coumaric acid enhances diabetic wound healing by modulating MMP-9 and TGF-β3 expression. Colloids Surf. B Biointerfaces 2023, 225, 113280. [Google Scholar] [CrossRef] [PubMed]
- Zhao, Z.Q.; Liang, L.; Jing, L.Y.; Liu, Y.; Zhang, Y.H.; Shahbazi, M.A.; Chen, B.Z.; Guo, X.D. Microneedles: A novel strategy for wound management. Biomater. Sci. 2023, 11, 4430–4451. [Google Scholar] [CrossRef] [PubMed]
- Jose, J.; Khot, K.B.; Shastry, P.; Thomas, S.P.; Chopra, H.; Gopan, G.; Bandiwadekar, A.; Babu, A.; Ugare, S.R.; Ashraf, G.M.; et al. Advances in microneedles-based drug delivery system on promoting wound healing. J. Drug Deliv. Sci. Technol. 2023, 90, 105163. [Google Scholar] [CrossRef]
- Ye, G.; Jimo, R.; Lu, Y.; Kong, Z.; Axi, Y.; Huang, S.; Xiong, Y.; Zhang, L.; Chen, G.; Xiao, Y.; et al. Multifunctional natural microneedles based methacrylated Bletilla striata polysaccharide for repairing chronic wounds with bacterial infections. Int. J. Biol. Macromol. 2024, 254 Pt 2, 127914. [Google Scholar] [CrossRef] [PubMed]
- Liu, Y.; Deng, Z.; Zhang, J.; Wu, Y.; Wu, N.; Geng, L.; Yue, Y.; Zhang, Q.; Wang, J. Preparation of a Dual-Functional Sulfated Galactofucan Polysaccharide/Poly(vinyl alcohol) Hydrogel to Promote Macrophage Recruitment and Angiogenic Potential in Diabetic Wound Healing. Biomacromolecules 2023, 24, 4831–4842. [Google Scholar] [CrossRef] [PubMed]
- Ghelich, P.; Samandari, M.; Hassani Najafabadi, A.; Tanguay, A.; Quint, J.; Menon, N.; Ghanbariamin, D.; Saeedinejad, F.; Alipanah, F.; Chidambaram, R.; et al. Dissolvable Immunomodulatory Microneedles for Treatment of Skin Wounds. Adv. Health Mater. 2024, 13, 2302836. [Google Scholar] [CrossRef] [PubMed]
- Li, W.; Liu, Z.; Tan, X.; Yang, N.; Liang, Y.; Feng, D.; Li, H.; Yuan, R.; Zhang, Q.; Liu, L.; et al. All-in-One Self-Powered Microneedle Device for Accelerating Infected Diabetic Wound Repair. Adv. Healthc. Mater. 2024, 13, 2304365. [Google Scholar] [CrossRef]
- Liu, T.; Sun, Y.; Jiang, G.; Zhang, W.; Wang, R.; Nie, L.; Shavandi, A.; Yunusov, K.E.; Aharodnikau, U.E.; Solomevich, S.O. Porcupine-inspired microneedles coupled with an adhesive back patching as dressing for accelerating diabetic wound healing. Acta Biomater. 2023, 160, 32–44. [Google Scholar] [CrossRef]
- Wang, Q.; Han, Q.; Xu, X.; Ding, X.; Nie, X.; Xu, X.; Liu, X.; Zhang, C.; Li, J.; Shi, Q. Bioinspired Zn-MOF doped radial porous chitosan-based sponge with antibacterial and antioxidant properties for rapid hemostasis and wound healing. Int. J. Biol. Macromol. 2024, 259 Pt 2, 128960. [Google Scholar] [CrossRef] [PubMed]
- He, J.; Ye, G.; Ma, H.; Jia, S.; Ma, J.; Lv, J.; Jia, D.; Song, Y.; Liu, F.; Li, P.; et al. Multifunctional Bletilla striata polysaccharide/copper/peony leaf sponge for the full-stage wound healing. Int. J. Biol. Macromol. 2023, 240, 124487. [Google Scholar] [CrossRef]
- Chen, L.L.; Shi, W.P.; Zhou, Y.Q.; Zhang, T.D.; Lin, W.J.; Guo, W.H.; Zhou, R.B.; Yin, D.C. High-efficiency antibacterial calcium alginate/lysozyme/AgNPs composite sponge for wound healing. Int. J. Biol. Macromol. 2024, 256 Pt 1, 128370. [Google Scholar] [CrossRef] [PubMed]
- Dong, Q.; Liang, X.; Chen, F.; Ke, M.; Yang, X.; Ai, J.; Cheng, Q.; Zhou, Y.; Chen, Y. Injectable shape memory hydroxyethyl cellulose/soy protein isolate based composite sponge with antibacterial property for rapid noncompressible hemorrhage and prevention of wound infection. Int. J. Biol. Macromol. 2022, 217, 367–380. [Google Scholar] [CrossRef] [PubMed]
- Liu, W.; Yang, C.; Gao, R.; Zhang, C.; Ou-Yang, W.; Feng, Z.; Zhang, C.; Pan, X.; Huang, P.; Kong, D.; et al. Polymer Composite Sponges with Inherent Antibacterial, Hemostatic, Inflammation-Modulating and Proregenerative Performances for Methicillin-Resistant Staphylococcus aureus-Infected Wound Healing. Adv. Health Mater. 2021, 10, 2101247. [Google Scholar] [CrossRef] [PubMed]
- Las Heras, K.; Garcia-Orue, I.; Aguirre, J.J.; de la Caba, K.; Guerrero, P.; Igartua, M.; Santos-Vizcaino, E.; Hernandez, R.M. Soy protein/β-chitin sponge-like scaffolds laden with human mesenchymal stromal cells from hair follicle or adipose tissue promote diabetic chronic wound healing. Biomater. Adv. 2023, 155, 213682. [Google Scholar] [CrossRef] [PubMed]
- Jiang, M.; Li, S.; Ming, P.; Guo, Y.; Yuan, L.; Jiang, X.; Liu, Y.; Chen, J.; Xia, D.; He, Y.; et al. Rational design of porous structure-based sodium alginate/chitosan sponges loaded with green synthesized hybrid antibacterial agents for infected wound healing. Int. J. Biol. Macromol. 2023, 237, 123944. [Google Scholar] [CrossRef] [PubMed]
- Liu, X.; Liu, Y.; Zhou, J.; Yu, X.; Wan, J.; Wang, J.; Lei, S.; Zhang, Z.; Zhang, L.; Wang, S. Porous Collagen Sponge Loaded with Large Efficacy-Potentiated Exosome-Mimicking Nanovesicles for Diabetic Skin Wound Healing. ACS Biomater. Sci. Eng. 2024, 10, 975–986. [Google Scholar] [CrossRef]
- Li, J.; Sun, X.; Dai, J.; Yang, J.; Li, L.; Zhang, Z.; Guo, J.; Bai, S.; Zheng, Y.; Shi, X. Biomimetic multifunctional hybrid sponge via enzymatic cross-linking to accelerate infected burn wound healing. Int. J. Biol. Macromol. 2023, 225, 90–102. [Google Scholar] [CrossRef]
- Yayehrad, A.T.; Siraj, E.A.; Matsabisa, M.; Birhanu, G. 3D printed drug loaded nanomaterials for wound healing applications. Regen. Ther. 2023, 24, 361–376. [Google Scholar] [CrossRef]
- Tabriz, A.G.; Douroumis, D. Recent advances in 3D printing for wound healing: A systematic review. J. Drug Deliv. Sci. Technol. 2022, 74, 103564. [Google Scholar] [CrossRef]
- Patitucci, F.; Motta, M.F.; Dattilo, M.; Malivindi, R.; Leonetti, A.E.; Pezzi, G.; Prete, S.; Mileti, O.; Gabriele, D.; Parisi, O.I.; et al. 3D-Printed Alginate/Pectin-Based Patches Loaded with Olive Leaf Extracts for Wound Healing Applications: Development, Characterization and In Vitro Evaluation of Biological Properties. Pharmaceutics 2024, 16, 99. [Google Scholar] [CrossRef] [PubMed]
- Li, L.; Wang, Z.; Wang, K.; Fu, S.; Li, D.; Wang, M.; Cao, Y.; Zhu, H.; Li, Z.; Weng, L.; et al. Paintable Bioactive Extracellular Vesicle Ink for Wound Healing. ACS Appl. Mater. Interfaces 2023, 15, 25427–25436. [Google Scholar] [CrossRef] [PubMed]
- Zorov, D.B.; Juhaszova, M.; Sollott, S.J. Mitochondrial reactive oxygen species (ROS) and ROS-induced ROS release. Physiol. Rev. 2014, 94, 909–950. [Google Scholar] [CrossRef]
- Muliyil, S.; Narasimha, M. Mitochondrial ROS regulates cytoskeletal and mitochondrial remodeling to tune cell and tissue dynamics in a model for wound healing. Dev. Cell 2014, 28, 239–252. [Google Scholar] [CrossRef]
- Shu, X.; Shu, J.; Wang, Y.; Deng, H.; Zhang, J.; He, J.; Wu, F. ROS-scavenging hydrogel to accelerate wound healing and reduce scar formation. Chem. Eng. J. 2023, 474, 145941. [Google Scholar] [CrossRef]
- Kim, S.; Kim, Y.; Yu, S.-H.; Lee, S.-E.; Park, J.H.; Cho, G.; Choi, C.; Han, K.; Kim, C.-H.; Kang, Y.C. Platelet-derived mitochondria transfer facilitates wound-closure by modulating ROS levels in dermal fibroblasts. Platelets 2022, 34, 2151996. [Google Scholar] [CrossRef]
- Main, E.N.; Cruz, T.M.; Bowlin, G.L. Mitochondria as a therapeutic: A potential new frontier in driving the shift from tissue repair to regeneration. Regen. Biomater. 2023, 10, rbad070. [Google Scholar] [CrossRef]
- Du, W.; Wang, Z.; Dong, Y.; Hu, H.; Zhou, H.; He, X.; Hu, J.; Li, Y. Electroacupuncture promotes skin wound repair by improving lipid metabolism and inhibiting ferroptosis. J. Cell. Mol. Med. 2023, 27, 2308–2320. [Google Scholar] [CrossRef]
- Prabhakaran, H.S.; Hu, D.; He, W.; Luo, G.; Liou, Y.C. Mitochondrial dysfunction and mitophagy: Crucial players in burn trauma and wound healing. Burns Trauma 2023, 11, tkad029. [Google Scholar] [CrossRef]
- Qi, X.; Liu, C.; Si, J.; Yin, B.; Huang, J.; Wang, X.; Huang, J.; Sun, H.; Zhu, C.; Zhang, W. A bioenergetically-active ploy (glycerol sebacate)-based multiblock hydrogel improved diabetic wound healing through revitalizing mitochondrial metabolism. Cell Prolif. 2024, 57, e13613. [Google Scholar] [CrossRef] [PubMed]
- Qiu, X.; Nie, L.; Liu, P.; Xiong, X.; Chen, F.; Liu, X.; Bu, P.; Zhou, B.; Tan, M.; Zhan, F.; et al. From hemostasis to proliferation: Accelerating the infected wound healing through a comprehensive repair strategy based on GA/OKGM hydrogel loaded with MXene@TiO2 nanosheets. Biomaterials 2024, 308, 122548. [Google Scholar] [CrossRef] [PubMed]
- Qu, M.; Xu, W.; Zhou, X.; Tang, F.; Chen, Q.; Zhang, X.; Bai, X.; Li, Z.; Jiang, X.; Chen, Q. An ROS-Scavenging Treg-Recruiting Hydrogel Patch for Diabetic Wound Healing. Adv. Funct. Mater. 2024, 34, 2314500. [Google Scholar] [CrossRef]
- Zhu, S.; Zhao, B.; Li, M.; Wang, H.; Zhu, J.; Li, Q.; Gao, H.; Feng, Q.; Cao, X. Microenvironment responsive nanocomposite hydrogel with NIR photothermal therapy, vascularization and anti-inflammation for diabetic infected wound healing. Bioact. Mater. 2023, 26, 306–320. [Google Scholar] [CrossRef] [PubMed]
- Yang, L.; Yang, W.; Xu, W.; Wu, Q.; Ma, S.; Li, M.; Qi, D.; Wu, J. Studies on Preparation and Performances of Multifunctional Sugar Alcohol-Encapsulated Nanofiber Mats. ACS Appl. Polym. Mater. 2024, 6, 3379–3389. [Google Scholar] [CrossRef]
- Zhang, Z.; Wang, J.; Luo, Y.; Li, C.; Sun, Y.; Wang, K.; Deng, G.; Zhao, L.; Yuan, C.; Lu, J.; et al. A pH-responsive ZC-QPP hydrogel for synergistic antibacterial and antioxidant treatment to enhance wound healing. J. Mater. Chem. B 2023, 11, 9300–9310. [Google Scholar] [CrossRef] [PubMed]
- Zhang, Y.; Wang, T.; Zhang, D.; Xia, S.; Jiao, Z.; Cai, B.; Shen, P.; Yang, C.; Deng, Y. Chitosan based macromolecular hydrogel loaded total glycosides of paeony enhances diabetic wound healing by regulating oxidative stress microenvironment. Int. J. Biol. Macromol. 2023, 250, 126010. [Google Scholar] [CrossRef] [PubMed]
- Yang, L.; Zhang, D.; Li, W.; Lin, H.; Ding, C.; Liu, Q.; Wang, L.; Li, Z.; Mei, L.; Chen, H.; et al. Biofilm microenvironment triggered self-enhancing photodynamic immunomodulatory microneedle for diabetic wound therapy. Nat. Commun. 2023, 14, 7658. [Google Scholar] [CrossRef] [PubMed]
- Zhou, Z.; Mei, X.; Hu, K.; Ma, M.; Zhang, Y. Nanohybrid Double Network Hydrogels Based on a Platinum Nanozyme Composite for Antimicrobial and Diabetic Wound Healing. ACS Appl. Mater. Interfaces 2023, 15, 17612–17626. [Google Scholar] [CrossRef]
- Shu, Q.H.; Zuo, R.T.; Chu, M.; Shi, J.J.; Ke, Q.F.; Guan, J.J.; Guo, Y.P. Fiber-reinforced gelatin/β-cyclodextrin hydrogels loaded with platelet-rich plasma-derived exosomes for diabetic wound healing. Biomater. Adv. 2023, 154, 213640. [Google Scholar] [CrossRef]
- Kakanj, P.; Bhide, S.; Moussian, B.; Leptin, M. Autophagy-mediated plasma membrane removal promotes the formation of epithelial syncytia. EMBO J. 2022, 41, e109992. [Google Scholar] [CrossRef] [PubMed]
- Zhang, J.; Li, L.; Yu, J.; Zhang, F.; Shi, J.; Li, M.; Liu, J.; Li, H.; Gao, J.; Wu, Y. Autophagy-Modulated Biomaterial: A Robust Weapon for Modulating the Wound Environment to Promote Skin Wound Healing. Int. J. Nanomed. 2023, 18, 2567–2588. [Google Scholar] [CrossRef] [PubMed]
- Peng, X.; Ding, C.; Zhao, Y.; Hao, M.; Liu, W.; Yang, M.; Xiao, F.; Zheng, Y. Poloxamer 407 and Hyaluronic Acid Thermosensitive Hydrogel-Encapsulated Ginsenoside Rg3 to Promote Skin Wound Healing. Front. Bioeng. Biotechnol. 2022, 10, 831007. [Google Scholar] [CrossRef] [PubMed]
- Kong, X.; Chen, H.; Li, F.; Zhang, F.; Jiang, Y.; Song, J.; Sun, Y.; Zhao, B.; Shi, J. Three-dimension chitosan hydrogel loading melanin composite nanoparticles for wound healing by anti-bacteria, immune activation and macrophage autophagy promotion. Int. J. Biol. Macromol. 2023, 237, 124176. [Google Scholar] [CrossRef] [PubMed]
- Song, J.; Zhu, K.; Wang, H.; Wu, M.; Wu, Y.; Zhang, Q. Deciphering The Emerging Role of Programmed Cell Death in Diabetic Wound Healing. Int. J. Biol. Sci. 2023, 19, 4989–5003. [Google Scholar] [CrossRef] [PubMed]
- Lee, Y.M.; He, W.; Liou, Y.C. The redox language in neurodegenerative diseases: Oxidative post-translational modifications by hydrogen peroxide. Cell Death Dis. 2021, 12, 58. [Google Scholar] [CrossRef] [PubMed]
- Sun, S.; Hao, M.; Ding, C.; Zhang, J.; Ding, Q.; Zhang, Y.; Zhao, Y.; Liu, W. SF/PVP nanofiber wound dressings loaded with phlorizin: Preparation, characterization, in vivo and in vitro evaluation. Colloids Surf. B Biointerfaces 2022, 217, 112692. [Google Scholar] [CrossRef] [PubMed]
- Geng, X.; Liu, K.; Wang, J.; Su, X.; Shi, Y.; Zhao, L. Preparation of Ultra-Small Copper Nanoparticles-Loaded Self-Healing Hydrogels with Antibacterial, Inflammation-Suppressing and Angiogenesis-Enhancing Properties for Promoting Diabetic Wound Healing. Int. J. Nanomed. 2023, 18, 3339–3358. [Google Scholar] [CrossRef] [PubMed]
- Liu, Z.; Tang, W.; Liu, J.; Han, Y.; Yan, Q.; Dong, Y.; Liu, X.; Yang, D.; Ma, G.; Cao, H. A novel sprayable thermosensitive hydrogel coupled with zinc modified metformin promotes the healing of skin wound. Bioact. Mater. 2023, 20, 610–626. [Google Scholar] [CrossRef]
- Cui, S.; Liu, X.; Liu, Y.; Hu, W.; Ma, K.; Huang, Q.; Chu, Z.; Tian, L.; Meng, S.; Su, J.; et al. Autophagosomes Defeat Ferroptosis by Decreasing Generation and Increasing Discharge of Free Fe2+ in Skin Repair Cells to Accelerate Diabetic Wound Healing. Adv. Sci. 2023, 10, 2300414. [Google Scholar] [CrossRef]
- Chen, L.; Wu, D.; Zhou, L.; Ye, Y. Platelet-rich plasma promotes diabetic ulcer repair through inhibition of ferroptosis. Ann. Transl. Med. 2022, 10, 1121. [Google Scholar] [CrossRef] [PubMed]
- Xu, Z.; Xu, Z.; Gu, J.; Zhou, J.; Sha, G.; Huang, Y.; Wang, T.; Fan, L.; Zhang, Y.; Xi, J. In situ formation of ferrous sulfide in glycyrrhizic acid hydrogels to promote healing of multi-drug resistant Staphylococcus aureus-infected diabetic wounds. J. Colloid Interface Sci. 2023, 650 Pt B, 1918–1929. [Google Scholar] [CrossRef]
- Huang, M.; Wang, Z.; Yao, L.; Zhang, L.; Gou, X.; Mo, H.; Li, H.; Hu, L.; Zhou, X. Ferric chloride induces ferroptosis in Pseudomonas aeruginosa and heals wound infection in a mouse model. Int. J. Antimicrob. Agents 2023, 61, 106794. [Google Scholar] [CrossRef] [PubMed]
- Joorabloo, A.; Liu, T. Recent advances in nanomedicines for regulation of macrophages in wound healing. J. Nanobiotechnol. 2022, 20, 407. [Google Scholar] [CrossRef] [PubMed]
- Zheng, H.; Cheng, X.; Jin, L.; Shan, S.; Yang, J.; Zhou, J. Recent advances in strategies to target the behavior of macrophages in wound healing. Biomed. Pharmacother. 2023, 165, 115199. [Google Scholar] [CrossRef] [PubMed]
- Landen, N.X.; Li, D.; Stahle, M. Transition from inflammation to proliferation: A critical step during wound healing. Cell. Mol. Life Sci. 2016, 73, 3861–3885. [Google Scholar] [CrossRef] [PubMed]
- Gao, Y.; Mi, N.; Zhang, Y.; Li, X.; Guan, W.; Bai, C. Uterine macrophages as treatment targets for therapy of premature rupture of membranes by modified ADSC-EVs through a circRNA/miRNA/NF-κB pathway. J. Nanobiotechnol. 2022, 20, 487. [Google Scholar] [CrossRef] [PubMed]
- Faulknor, R.A.; Olekson, M.A.; Ekwueme, E.C.; Krzyszczyk, P.; Freeman, J.W.; Berthiaume, F. Hypoxia Impairs Mesenchymal Stromal Cell-Induced Macrophage M1 to M2 Transition. Technology 2017, 5, 81–86. [Google Scholar] [CrossRef] [PubMed]
- Zhu, W.; Liu, Q.; Zhang, Z.; Wang, Y.; Mei, J.; Xu, D.; Zhou, J.; Su, Z.; Zhang, X.; Zhu, C.; et al. Photothermal Microneedle Hydrogel Patch for Refractory Soft Tissue Injuries through Thermosensitized Anti-Inflammaging Modulation. Small Struct. 2024, 5, 2400014. [Google Scholar] [CrossRef]
- Sun, S.; Yuan, Q.; Li, X.; Wang, X.; Wu, S.; Chen, S.; Ma, J.; Zhou, F. Curcumin Functionalized Electrospun Fibers with Efficient pH Real-Time Monitoring and Antibacterial and Anti-inflammatory Properties. ACS Biomater. Sci. Eng. 2022, 9, 474–484. [Google Scholar] [CrossRef]
- Kaparekar, P.S.; Anandasadagopan, S.K. In vitro and in vivo effect of novel GA-CSNPs loaded col-fibrin nanocomposite scaffold on diabetic wound healing. J. Biomed. Mater. Res. Part B Appl. Biomater. 2022, 111, 1074–1088. [Google Scholar] [CrossRef] [PubMed]
- Li, X.; Sun, S.; Yang, A.; Li, X.; Jiang, Z.; Wu, S.; Zhou, F. Dual-crosslinked methacrylamide chitosan/poly(ε-caprolactone) nanofibers sequential releasing of tannic acid and curcumin drugs for accelerating wound healing. Int. J. Biol. Macromol. 2023, 253 Pt 8, 127601. [Google Scholar] [CrossRef] [PubMed]
- Gao, F.; Ma, X.; Wang, F.; Zhou, F.; Ye, J.; Yang, D.; Li, M.; Wang, P. Injectable multifunctional DNA hydrogel for accelerated wound healing. Chem. Eng. J. 2023, 470, 144347. [Google Scholar] [CrossRef]
- Ma, J.; Li, T.; Luo, M.; Lei, B. Single-Component Self-Healing Antibacterial Anti-Inflammatory Intracellular-Antioxidative Poly(itaconic acid-pluronic) Hydrogel for Rapid Repair of MRSA-Impaired Wound. ACS Appl. Mater. Interfaces 2023, 15, 33413–33424. [Google Scholar] [CrossRef] [PubMed]
- Liu, Y.; Xia, G.; Chen, Y.; Xia, H.; Xu, J.; Guo, L.; Lin, S.; Liu, Y. Purpurolide C-based microneedle promotes macrophage-mediated diabetic wound healing via inhibiting TLR4-MD2 dimerization and MYD88 phosphorylation. Acta Pharm. Sin. B 2023, 13, 5060–5073. [Google Scholar] [CrossRef]
- Wang, J.; Liu, X.; Wang, Y.; Zhang, Y.; Gao, R.; Gao, Y.; Kong, P.; Huangfu, Y.; Zhang, C.; Feng, Z.; et al. Pro-Regenerative Glycopeptide Hydrogel Activates Type 2 Immune Response for Wound Healing via Macrophage-T Cell Crosstalk. Adv. Funct. Mater. 2024, 34, 2307711. [Google Scholar] [CrossRef]
- Gu, S.; Zhou, X.; Yuan, X.; Zhu, Y.; Zhang, H.; Xu, L.; Li, L. Photocurable fisetin silk fibroin hydrogel accelerates infected diabetic wounds healing through biofilm inhibition and macrophage immunomodulation. Mater. Lett. 2023, 341, 134154. [Google Scholar] [CrossRef]
- Qi, X.; Cai, E.; Xiang, Y.; Zhang, C.; Ge, X.; Wang, J.; Lan, Y.; Xu, H.; Hu, R.; Shen, J. An Immunomodulatory Hydrogel by Hyperthermia-Assisted Self-Cascade Glucose Depletion and ROS Scavenging for Diabetic Foot Ulcer Wound Therapeutics. Adv. Mater. 2023, 35, 2306632. [Google Scholar] [CrossRef] [PubMed]
- Zhang, C.; Cai, E.; Qi, X.; Ge, X.; Xiang, Y.; Wang, J.; Li, Y.; Lv, L.; Zheng, H.; Qian, Y.; et al. Immunomodulatory gallium/glycyrrhizic acid hydrogels for treating multidrug-resistant Pseudomonas aeruginosa-infected pressure ulcers. Chem. Eng. J. 2024, 487, 150756. [Google Scholar] [CrossRef]
- Wang, L.; Duan, L.; Liu, G.; Sun, J.; Shahbazi, M.A.; Kundu, S.C.; Reis, R.L.; Xiao, B.; Yang, X. Bioinspired Polyacrylic Acid-Based Dressing: Wet Adhesive, Self-Healing, and Multi-Biofunctional Coacervate Hydrogel Accelerates Wound Healing. Adv. Sci. 2023, 10, 2207352. [Google Scholar] [CrossRef]
- Chen, J.; Chen, D.; Chen, J.; Shen, T.; Jin, T.; Zeng, B.; Li, L.; Yang, C.; Mu, Z.; Deng, H.; et al. An all-in-one CO gas therapy-based hydrogel dressing with sustained insulin release, anti-oxidative stress, antibacterial, and anti-inflammatory capabilities for infected diabetic wounds. Acta Biomater. 2022, 146, 49–65. [Google Scholar] [CrossRef] [PubMed]
- Ferrante, C.J.; Leibovich, S.J. Regulation of Macrophage Polarization and Wound Healing. Adv. Wound Care 2012, 1, 10–16. [Google Scholar] [CrossRef] [PubMed]
- Lohmann, N.; Schirmer, L.; Atallah, P.; Wandel, E.; Ferrer, R.A.; Werner, C.; Simon, J.C.; Franz, S.; Freudenberg, U. Glycosaminoglycan-based hydrogels capture inflammatory chemokines and rescue defective wound healing in mice. Sci. Transl. Med. 2017, 9, eaai9044. [Google Scholar] [CrossRef]
- Yu, Y.; Jin, H.; Li, L.; Zhang, X.; Zheng, C.; Gao, X.; Yang, Y.; Sun, B. An injectable, activated neutrophil-derived exosome mimetics/extracellular matrix hybrid hydrogel with antibacterial activity and wound healing promotion effect for diabetic wound therapy. J. Nanobiotechnol. 2023, 21, 308. [Google Scholar] [CrossRef] [PubMed]
- Shen, T.; Dai, K.; Yu, Y.; Wang, J.; Liu, C. Sulfated chitosan rescues dysfunctional macrophages and accelerates wound healing in diabetic mice. Acta Biomater. 2020, 117, 192–203. [Google Scholar] [CrossRef]
- Amoupour, M.; Brouki Milan, P.; Barati, M.; Hivechi, A.; Rajabi Fomeshi, M.; Kiani Ghalesardi, O.; Ahmadvand, D.; Karkuki Osguei, N.; Samadikuchaksaraei, A. Suppression of SOCS3 expression in macrophage cells: Potential application in diabetic wound healing. Int. J. Biol. Macromol. 2024, 262 Pt 1, 129876. [Google Scholar] [CrossRef]
- Schirmer, L.; Atallah, P.; Freudenberg, U.; Werner, C. Chemokine-Capturing Wound Contact Layer Rescues Dermal Healing. Adv. Sci. 2021, 8, 2100293. [Google Scholar] [CrossRef]
- Wang, Z.; Li, W.; Gou, L.; Zhou, Y.; Peng, G.; Zhang, J.; Liu, J.; Li, R.; Ni, H.; Zhang, W.; et al. Biodegradable and Antioxidant DNA Hydrogel as a Cytokine Delivery System for Diabetic Wound Healing. Adv. Healthc. Mater. 2022, 11, 2200782. [Google Scholar] [CrossRef]
- Shang, S.; Zhuang, K.; Chen, J.; Zhang, M.; Jiang, S.; Li, W. A bioactive composite hydrogel dressing that promotes healing of both acute and chronic diabetic skin wounds. Bioact. Mater. 2024, 34, 298–310. [Google Scholar] [CrossRef]
- Zhao, X.; Xue, C.; Liu, Y.; Wang, T.; Shuai, Q. Glu and GSH double-unlocked immunomodulatory tri-cascade nanoreactor for biofilm-infected diabetic wounds healing. Chem. Eng. J. 2024, 485, 150002. [Google Scholar] [CrossRef]
- Xian, C.; Zhang, Z.; You, X.; Fang, Y.; Wu, J. Nanosized Fat Emulsion Injection Modulating Local Microenvironment Promotes Angiogenesis in Chronic Wound Healing. Adv. Funct. Mater. 2022, 32, 2202410. [Google Scholar] [CrossRef]
- Lu, S.; Chen, Z.; Tu, H.; Liu, H.; Liu, Y.; Chen, S.; Cai, D.; Liu, C.; Zhang, X.; Zou, G.; et al. Multifunctional carbon quantum dots decorated self-healing hydrogel for highly effective treatment of superbug infected wounds. Chem. Eng. J. 2024, 480, 148218. [Google Scholar] [CrossRef]
- Zeng, R.; Lv, B.; Lin, Z.; Chu, X.; Xiong, Y.; Knoedler, S.; Cao, F.; Lin, C.; Chen, L.; Yu, C.; et al. Neddylation suppression by a macrophage membrane-coated nanoparticle promotes dual immunomodulatory repair of diabetic wounds. Bioact. Mater. 2024, 34, 366–380. [Google Scholar] [CrossRef]
- Tu, C.; Lu, H.; Zhou, T.; Zhang, W.; Deng, L.; Cao, W.; Yang, Z.; Wang, Z.; Wu, X.; Ding, J.; et al. Promoting the healing of infected diabetic wound by an anti-bacterial and nano-enzyme-containing hydrogel with inflammation-suppressing, ROS-scavenging, oxygen and nitric oxide-generating properties. Biomaterials 2022, 286, 121597. [Google Scholar] [CrossRef]
- Zhang, L.; Niu, W.; Lin, Y.; Ma, J.; Leng, T.; Cheng, W.; Wang, Y.; Wang, M.; Ning, J.; Yang, S.; et al. Multifunctional antibacterial bioactive nanoglass hydrogel for normal and MRSA infected wound repair. J. Nanobiotechnol. 2023, 21, 162. [Google Scholar] [CrossRef]
- Mao, J.; Cai, Z.; Liu, Z.; Qian, S.; Zhao, B.; Zhang, Y.; Zhuang, Y.; Zhang, L.; Mao, X.; Zhang, Y.; et al. Charge and receptor functional injectable hydrogels as cytokine-releasing reservoirs for wound healing. Chem. Eng. J. 2022, 450, 137880. [Google Scholar] [CrossRef]
- Marchesan, S.; Qu, Y.; Waddington, L.J.; Easton, C.D.; Glattauer, V.; Lithgow, T.J.; McLean, K.M.; Forsythe, J.S.; Hartley, P.G. Self-assembly of ciprofloxacin and a tripeptide into an antimicrobial nanostructured hydrogel. Biomaterials 2013, 34, 3678–3687. [Google Scholar] [CrossRef]
- Kondaveeti, S.; Bueno, P.V.A.; Carmona-Ribeiro, A.M.; Esposito, F.; Lincopan, N.; Sierakowski, M.R.; Petri, D.F.S. Microbicidal gentamicin-alginate hydrogels. Carbohydr. Polym. 2018, 186, 159–167. [Google Scholar] [CrossRef]
- Zhang, S.; Yang, L.; Wang, Y.; Yang, G.; Li, Y.; Li, Y.; Zhu, J.; Li, R.; Xie, W.; Wan, Q.; et al. Development of a Stretchable and Water-Resistant Hydrogel with Antibacterial and Antioxidant Dual Functions for Wound Healing in Movable Parts. ACS Appl. Mater. Interfaces 2023, 15, 43524–43540. [Google Scholar] [CrossRef]
- Garcia-Orue, I.; Santos-Vizcaino, E.; Uranga, J.; de la Caba, K.; Guerrero, P.; Igartua, M.; Hernandez, R.M. Agar/gelatin hydro-film containing EGF and Aloe vera for effective wound healing. J. Mater. Chem. B 2023, 11, 6896–6910. [Google Scholar] [CrossRef]
- Ishfaq, B.; Khan, I.U.; Khalid, S.H.; Asghar, S. Design and evaluation of sodium alginate-based hydrogel dressings containing Betula utilis extract for cutaneous wound healing. Front. Bioeng. Biotechnol. 2023, 11, 1042077. [Google Scholar] [CrossRef]
- Ashames, A.; Ijaz, M.; Buabeid, M.; Yasin, H.; Yaseen, S.; Bhandare, R.R.; Murtaza, G. In Vivo Wound Healing Potential and Molecular Pathways of Amniotic Fluid and Moringa Olifera-Loaded Nanoclay Films. Molecules 2024, 29, 729. [Google Scholar] [CrossRef]
- Chen, K.; Pan, H.; Ji, D.; Li, Y.; Duan, H.; Pan, W. Curcumin-loaded sandwich-like nanofibrous membrane prepared by electrospinning technology as wound dressing for accelerate wound healing. Mater. Sci. Eng. C Mater. Biol. Appl. 2021, 127, 112245. [Google Scholar] [CrossRef]
- Barchitta, M.; Maugeri, A.; Favara, G.; Magnano San Lio, R.; Evola, G.; Agodi, A.; Basile, G. Nutrition and Wound Healing: An Overview Focusing on the Beneficial Effects of Curcumin. Int. J. Mol. Sci. 2019, 20, 1119. [Google Scholar] [CrossRef] [PubMed]
- Fan, X.; Huang, J.; Zhang, W.; Su, Z.; Li, J.; Wu, Z.; Zhang, P. A Multifunctional, Tough, Stretchable, and Transparent Curcumin Hydrogel with Potent Antimicrobial, Antioxidative, Anti-inflammatory, and Angiogenesis Capabilities for Diabetic Wound Healing. ACS Appl. Mater. Interfaces 2024, 16, 9749–9767. [Google Scholar] [CrossRef]
- Zhang, J.; Wang, L.; Xu, C.; Cao, Y.; Liu, S.; Reis, R.L.; Kundu, S.C.; Yang, X.; Xiao, B.; Duan, L. Transparent silk fibroin film-facilitated infected-wound healing through antibacterial, improved fibroblast adhesion and immune modulation. J. Mater. Chem. B 2024, 12, 475–488. [Google Scholar] [CrossRef]
- Zhang, X.; Feng, J.; Feng, W.; Xu, B.; Zhang, K.; Ma, G.; Li, Y.; Yang, M.; Xu, F.J. Glycosaminoglycan-Based Hydrogel Delivery System Regulates the Wound Microenvironment to Rescue Chronic Wound Healing. ACS Appl. Mater. Interfaces 2022, 14, 31737–31750. [Google Scholar] [CrossRef]
- Chopra, H.; Bibi, S.; Mohanta, Y.K.; Kumar Mohanta, T.; Kumar, S.; Singh, I.; Saad Khan, M.; Ranjan Rauta, P.; Alshammari, A.; Alharbi, M.; et al. In Vitro and In Silico Characterization of Curcumin-Loaded Chitosan-PVA Hydrogels: Antimicrobial and Potential Wound Healing Activity. Gels 2023, 9, 394. [Google Scholar] [CrossRef]
- Xiong, W.; Bai, X.; Zhang, X.; Lei, H.; Xiao, H.; Zhang, L.; Xiao, Y.; Yang, Q.; Zou, X. Endothelial Progenitor-Cell-Derived Exosomes Induced by Astragaloside IV Accelerate Type I Diabetic-wound Healing via the PI3K/AKT/mTOR Pathway in Rats. Front. Biosci. (Landmark Ed.) 2023, 28, 282. [Google Scholar] [CrossRef] [PubMed]
- Gao, Q.; Pan, L.; Li, Y.; Zhang, X. Astragaloside IV attenuates high glucose-induced human keratinocytes injury via TGF-β/Smad signaling pathway. J. Tissue Viability 2022, 31, 678–686. [Google Scholar] [CrossRef] [PubMed]
- Zhao, X.; Luo, J.; Huang, Y.; Mu, L.; Chen, J.; Liang, Z.; Yin, Z.; Chu, D.; Han, Y.; Guo, B. Injectable Antiswelling and High-Strength Bioactive Hydrogels with a Wet Adhesion and Rapid Gelling Process to Promote Sutureless Wound Closure and Scar-free Repair of Infectious Wounds. ACS Nano 2023, 17, 22015–22034. [Google Scholar] [CrossRef]
- Zhang, D.; Li, L.; Shan, Y.; Xiong, J.; Hu, Z.; Zhang, Y.; Gao, J. In vivo study of silk fibroin/gelatin electrospun nanofiber dressing loaded with astragaloside IV on the effect of promoting wound healing and relieving scar. J. Drug Deliv. Sci. Technol. 2019, 52, 272–281. [Google Scholar] [CrossRef]
- Zha, K.; Zhang, W.; Hu, W.; Tan, M.; Zhang, S.; Yu, Y.; Gou, S.; Bu, P.; Zhou, B.; Zou, Y.; et al. Three-Step Regenerative Strategy: Multifunctional Bilayer Hydrogel for Combined Photothermal/Photodynamic Therapy to Promote Drug-Resistant Bacteria-Infected Wound Healing. Adv. Funct. Mater. 2023, 34, 2308145. [Google Scholar] [CrossRef]
- Jia, Y.; Shao, J.H.; Zhang, K.W.; Zou, M.L.; Teng, Y.Y.; Tian, F.; Chen, M.N.; Chen, W.W.; Yuan, Z.D.; Wu, J.J.; et al. Emerging Effects of Resveratrol on Wound Healing: A Comprehensive Review. Molecules 2022, 27, 6736. [Google Scholar] [CrossRef] [PubMed]
- Mascarenhas-Melo, F.; Araújo, A.; Rodrigues, M.; Mathur, A.; Gonçalves, M.; Tanwar, K.; Heidarizadeh, F.; Nejaddehbashi, F.; Rahdar, A.; Mazzola, P.; et al. Dermatological Bioactivities of Resveratrol and Nanotechnology Strategies to Boost Its Efficacy—An Updated Review. Cosmetics 2023, 10, 68. [Google Scholar] [CrossRef]
- Ding, Y.; Yang, P.; Li, S.; Zhang, H.; Ding, X.; Tan, Q. Resveratrol accelerates wound healing by inducing M2 macrophage polarisation in diabetic mice. Pharm. Biol. 2022, 60, 2328–2337. [Google Scholar] [CrossRef]
- Yang, G.; Zhang, Z.; Liu, K.; Ji, X.; Fatehi, P.; Chen, J. A cellulose nanofibril-reinforced hydrogel with robust mechanical, self-healing, pH-responsive and antibacterial characteristics for wound dressing applications. J. Nanobiotechnol. 2022, 20, 312. [Google Scholar] [CrossRef]
- Zhu, W.; Dong, Y.; Xu, P.; Pan, Q.; Jia, K.; Jin, P.; Zhou, M.; Xu, Y.; Guo, R.; Cheng, B. A composite hydrogel containing resveratrol-laden nanoparticles and platelet-derived extracellular vesicles promotes wound healing in diabetic mice. Acta Biomater. 2022, 154, 212–230. [Google Scholar] [CrossRef]
- Tan, L.; Li, M.; Chen, H.; Zhang, Y.; Liu, Y.; Chen, M.; Luo, Z.; Cai, K.; Hu, Y. Dynamic hydrogel with environment-adaptive autonomous wound-compressing ability enables rapid hemostasis and inflammation amelioration for hemorrhagic wound healing. Nano Today 2023, 52, 101962. [Google Scholar] [CrossRef]
- Wang, N.; Liu, W.; Chai, G.; Sun, S.; Ding, Q.; Cheng, Z.; Liu, X.; Zhao, Y.; Zhao, T.; Wang, Y.; et al. Antibacterial, anti-inflammatory, rapid hemostasis, and accelerated repair by multifunctional metal–organic frameworks fibrous scaffolds for diabetic wounds. Chem. Eng. J. 2023, 477, 147262. [Google Scholar] [CrossRef]
- Tang, L.; Chen, X.; Tong, Q.; Ran, Y.; Ma, L.; Tan, Y.; Yi, Z.; Li, X. Biocompatible, bacteria-targeting resveratrol nanoparticles fabricated by Mannich molecular condensation for accelerating infected wound healing. J. Mater. Chem. B 2022, 10, 9280–9294. [Google Scholar] [CrossRef] [PubMed]
- Feng, J.; Ding, Y.; Wang, Z.; Bao, C.; Xiao, Y. Facile Preparation of a Multifunctional Hydrogel Composite Dressing via Dual Self-Redox Mechanism for Accelerated Infected Wound Healing. ACS Appl. Mater. Interfaces 2023, 15, 52262–52275. [Google Scholar] [CrossRef]
- Fergie, N.; Todd, N.; McClements, L.; McAuley, D.; O’Kane, C.; Krasnodembskaya, A. Hypercapnic acidosis induces mitochondrial dysfunction and impairs the ability of mesenchymal stem cells to promote distal lung epithelial repair. FASEB J. 2019, 33, 5585–5598. [Google Scholar] [CrossRef] [PubMed]
- Levoux, J.; Prola, A.; Lafuste, P.; Gervais, M.; Chevallier, N.; Koumaiha, Z.; Kefi, K.; Braud, L.; Schmitt, A.; Yacia, A.; et al. Platelets Facilitate the Wound-Healing Capability of Mesenchymal Stem Cells by Mitochondrial Transfer and Metabolic Reprogramming. Cell Metab. 2021, 33, 283–299.e9. [Google Scholar] [CrossRef] [PubMed]
- Borcherding, N.; Brestoff, J.R. The power and potential of mitochondria transfer. Nature 2023, 623, 283–291. [Google Scholar] [CrossRef]
- Guo, Y.; Chi, X.; Wang, Y.; Heng, B.C.; Wei, Y.; Zhang, X.; Zhao, H.; Yin, Y.; Deng, X. Mitochondria transfer enhances proliferation, migration, and osteogenic differentiation of bone marrow mesenchymal stem cell and promotes bone defect healing. Stem Cell Res. Ther. 2020, 11, 245. [Google Scholar] [CrossRef]
- Hassanpour, P.; Sadeghsoltani, F.; Haiaty, S.; Zakeri, Z.; Saghebasl, S.; Izadpanah, M.; Boroumand, S.; Mota, A.; Rahmati, M.; Rahbarghazi, R.; et al. Mitochondria-loaded alginate-based hydrogel accelerated angiogenesis in a rat model of acute myocardial infarction. Int. J. Biol. Macromol. 2024, 260, 129633. [Google Scholar] [CrossRef]
- Westensee, I.N.; Brodszkij, E.; Qian, X.; Marcelino, T.F.; Lefkimmiatis, K.; Städler, B. Mitochondria Encapsulation in Hydrogel-Based Artificial Cells as ATP Producing Subunits. Small 2021, 17, 2007959. [Google Scholar] [CrossRef]
- Patel, S.P.; Michael, F.M.; Arif Khan, M.; Duggan, B.; Wyse, S.; Darby, D.R.; Chaudhuri, K.; Pham, J.T.; Gollihue, J.; DeRouchey, J.E.; et al. Erodible thermogelling hydrogels for localized mitochondrial transplantation to the spinal cord. Mitochondrion 2022, 64, 145–155. [Google Scholar] [CrossRef]
- Velarde, F.; Ezquerra, S.; Delbruyere, X.; Caicedo, A.; Hidalgo, Y.; Khoury, M. Mesenchymal stem cell-mediated transfer of mitochondria: Mechanisms and functional impact. Cell. Mol. Life Sci. 2022, 79, 177. [Google Scholar] [CrossRef]
- Wang, C.; Chu, C.; Zhao, X.; Yang, Y.; Hu, C.; Liu, L.; Li, J.; Qu, Y.; Man, Y. The diameter factor of aligned membranes facilitates wound healing by promoting epithelialization in an immune way. Bioact. Mater. 2022, 11, 206–217. [Google Scholar] [CrossRef] [PubMed]
- Venugopal, D.; Vishwakarma, S.; Kaur, I.; Samavedi, S. Electrospun fiber-based strategies for controlling early innate immune cell responses: Towards immunomodulatory mesh designs that facilitate robust tissue repair. Acta Biomater. 2023, 163, 228–247. [Google Scholar] [CrossRef]
- Monteiro, N.O.; Casanova, M.R.; Quinteira, R.; Fangueiro, J.F.; Reis, R.L.; Neves, N.M. Biomimetic surface topography as a potential modulator of macrophages inflammatory response to biomaterials. Biomater. Adv. 2022, 141, 213128. [Google Scholar] [CrossRef] [PubMed]
- Liu, Y.; Suarez-Arnedo, A.; Caston, E.L.P.; Riley, L.; Schneider, M.; Segura, T. Exploring the Role of Spatial Confinement in Immune Cell Recruitment and Regeneration of Skin Wounds. Adv. Mater. 2023, 35, 2304049. [Google Scholar] [CrossRef] [PubMed]
- Cui, H.; Cai, J.; He, H.; Ding, S.; Long, Y.; Lin, S. Tailored chitosan/glycerol micropatterned composite dressings by 3D printing for improved wound healing. Int. J. Biol. Macromol. 2024, 255, 127952. [Google Scholar] [CrossRef] [PubMed]
- Li, W.; Dai, F.; Zhang, S.; Xu, F.; Xu, Z.; Liao, S.; Zeng, L.; Song, L.; Ai, F. Pore Size of 3D-Printed Polycaprolactone/Polyethylene Glycol/Hydroxyapatite Scaffolds Affects Bone Regeneration by Modulating Macrophage Polarization and the Foreign Body Response. ACS Appl. Mater. Interfaces 2022, 14, 20693–20707. [Google Scholar] [CrossRef] [PubMed]
- Yang, J.; Huang, Z.; Tan, J.; Pan, J.; Chen, S.; Wan, W. Copper ion/gallic acid MOFs-laden adhesive pomelo peel sponge effectively treats biofilm-infected skin wounds and improves healing quality. Bioact. Mater. 2024, 32, 260–276. [Google Scholar] [CrossRef] [PubMed]
- Zhang, Y.; Chen, S.; Qin, X.; Guo, A.; Li, K.; Chen, L.; Yi, W.; Deng, Z.; Tay, F.R.; Geng, W.; et al. A Versatile Chitosan-Based Hydrogel Accelerates Infected Wound Healing via Bacterial Elimination, Antioxidation, Immunoregulation, and Angiogenesis. Adv. Healthc. Mater. 2024, 2400318. [Google Scholar] [CrossRef] [PubMed]
- Wang, P.; Wu, J.; Yang, H.; Liu, H.; Yao, T.; Liu, C.; Gong, Y.; Wang, M.; Ji, G.; Huang, P.; et al. Intelligent microneedle patch with prolonged local release of hydrogen and magnesium ions for diabetic wound healing. Bioact. Mater. 2023, 24, 463–476. [Google Scholar] [CrossRef]
- Ryu, U.; Chien, P.N.; Jang, S.; Trinh, X.T.; Lee, H.S.; Van Anh, L.T.; Zhang, X.R.; Giang, N.N.; Van Long, N.; Nam, S.Y.; et al. Zirconium-Based Metal-Organic Framework Capable of Binding Proinflammatory Mediators in Hydrogel Form Promotes Wound Healing Process through a Multiscale Adsorption Mechanism. Adv. Healthc. Mater. 2023, 13, 2301679. [Google Scholar] [CrossRef]
- Liu, M.; Wang, X.; Cui, J.; Wang, H.; Sun, B.; Zhang, J.; Rolauffs, B.; Shafiq, M.; Mo, X.; Zhu, Z.; et al. Electrospun flexible magnesium-doped silica bioactive glass nanofiber membranes with anti-inflammatory and pro-angiogenic effects for infected wounds. J. Mater. Chem. B 2023, 11, 359–376. [Google Scholar] [CrossRef] [PubMed]
- Ge, G.; Wu, L.; Zhang, F.; Wang, T.; Han, L.; Kong, X.; Shi, J. Na2S2O4@Co-metal organic framework (ZIF-67) @glucose oxidase for biofilm-infecting wound healing with immune activation. Int. J. Biol. Macromol. 2023, 226, 1533–1546. [Google Scholar] [CrossRef] [PubMed]
- Guo, L.; Lan, J.; Li, J.; Song, Y.; Wang, X.; Zhao, Y.; Yuan, Y. A novel bola-molecular self-assembling hydrogel for enhancing diabetic wound healing. J. Colloid Interface Sci. 2024, 659, 385–396. [Google Scholar] [CrossRef] [PubMed]
- Li, D.; Li, M.; Wang, L.; Zhang, J.; Wang, X.; Nie, J.; Ma, G. The synergetic effect of alginate-derived hydrogels and metal–phenolic nanospheres for chronic wound therapy. J. Mater. Chem. B 2024, 12, 2571–2586. [Google Scholar] [CrossRef]
- Huo, S.; Liu, S.; Liu, Q.; Xie, E.; Miao, L.; Meng, X.; Xu, Z.; Zhou, C.; Liu, X.; Xu, G. Copper–Zinc-Doped Bilayer Bioactive Glasses Loaded Hydrogel with Spatiotemporal Immunomodulation Supports MRSA-Infected Wound Healing. Adv. Sci. 2023, 11, 2302674. [Google Scholar] [CrossRef] [PubMed]
- Luo, W.; Li, Z.; Ren, C.; Xu, H.; Zhang, H.; Cao, Z.; Wang, T.; Liu, X.; Li, G.; Jin, L. Zn2+ driven H2S/Cu2+ sustained releasing nanofibers with immunoregulation for wound healing. Mater. Des. 2024, 238, 112626. [Google Scholar] [CrossRef]
- Tian, M.; Zhou, L.; Fan, C.; Wang, L.; Lin, X.; Wen, Y.; Su, L.; Dong, H. Bimetal-organic framework/GOx-based hydrogel dressings with antibacterial and inflammatory modulation for wound healing. Acta Biomater. 2023, 158, 252–265. [Google Scholar] [CrossRef] [PubMed]
- Li, Q.; Song, H.; Li, S.; Hu, P.; Zhang, C.; Zhang, J.; Feng, Z.; Kong, D.; Wang, W.; Huang, P. Macrophage metabolism reprogramming EGCG-Cu coordination capsules delivered in polyzwitterionic hydrogel for burn wound healing and regeneration. Bioact. Mater. 2023, 29, 251–264. [Google Scholar] [CrossRef] [PubMed]
- Nie, L.; Wei, Q.; Li, J.; Deng, Y.; He, X.; Gao, X.; Ma, X.; Liu, S.; Sun, Y.; Jiang, G.; et al. Fabrication and desired properties of conductive hydrogel dressings for wound healing. RSC Adv. 2023, 13, 8502–8522. [Google Scholar] [CrossRef]
- Xu, J.; Jia, Y.; Huang, W.; Shi, Q.; Sun, X.; Zheng, L.; Wang, M.; Li, P.; Fan, Y. Non-contact electrical stimulation as an effective means to promote wound healing. Bioelectrochemistry 2022, 146, 108108. [Google Scholar] [CrossRef]
- Zhang, Y.; Xue, C.; Zhang, Y.; Zhang, Q.; Zhang, K.; Liu, Y.; Shan, Z.; Qiu, W.; Chen, G.; Li, N.; et al. Cocktail effect of ionic patch driven by triboelectric nanogenerator for diabetic wound healing. Chin. Chem. Lett. 2024, 35, 109196. [Google Scholar] [CrossRef]
- Ning, T.; Yang, F.; Chen, D.; Jia, Z.; Yuan, R.; Du, Z.; Liu, S.; Yu, Y.; Dai, X.; Niu, X.; et al. Synergistically Detachable Microneedle Dressing for Programmed Treatment of Chronic Wounds. Adv. Healthc. Mater. 2022, 11, 2102180. [Google Scholar] [CrossRef] [PubMed]
- Guo, Z.; Liu, H.; Shi, Z.; Lin, L.; Li, Y.; Wang, M.; Pan, G.; Lei, Y.; Xue, L. Responsive hydrogel-based microneedle dressing for diabetic wound healing. J. Mater. Chem. B 2022, 10, 3501–3511. [Google Scholar] [CrossRef] [PubMed]
- Sun, X.; Zhang, Y.; Cui, J.; Zhang, C.; Xing, C.; Bian, H.; Lv, J.; Chen, D.; Xiao, L.; Su, J.; et al. Advanced multilayer composite dressing with co-delivery of gelsevirine and silk fibroin for burn wound healing. Compos. Part B Eng. 2023, 253, 110549. [Google Scholar] [CrossRef]
- Wu, B.; Yang, J.; Zu, Y.; Chi, J.; Shi, K. Aligned electrospun fiber film loaded with multi-enzyme mimetic iridium nanozymes for wound healing. J. Nanobiotechnol. 2022, 20, 478. [Google Scholar] [CrossRef] [PubMed]
- Han, X.; Wang, L.; Shang, Y.; Liu, X.; Kang, I.-k.; Shen, J.; Yuan, J. Bilayer dressing based on aerogel/electrospun mats with self-catalytic hydrogen sulfide generation and enhanced antioxidant ability. J. Mater. Chem. B 2023, 11, 1008–1019. [Google Scholar] [CrossRef] [PubMed]
- Cao, W.; Peng, S.; Yao, Y.; Xie, J.; Li, S.; Tu, C.; Gao, C. A nanofibrous membrane loaded with doxycycline and printed with conductive hydrogel strips promotes diabetic wound healing in vivo. Acta Biomater. 2022, 152, 60–73. [Google Scholar] [CrossRef]
- Zhang, H.; Shao, Y.; Gao, B.; Li, J. Spidroin-based multifunctional microneedles with controlled drug release for efficient wound management. Eur. Polym. J. 2023, 198, 112429. [Google Scholar] [CrossRef]





Disclaimer/Publisher’s Note: The statements, opinions and data contained in all publications are solely those of the individual author(s) and contributor(s) and not of MDPI and/or the editor(s). MDPI and/or the editor(s) disclaim responsibility for any injury to people or property resulting from any ideas, methods, instructions or products referred to in the content. |
© 2024 by the authors. Licensee MDPI, Basel, Switzerland. This article is an open access article distributed under the terms and conditions of the Creative Commons Attribution (CC BY) license (https://creativecommons.org/licenses/by/4.0/).
Share and Cite
Cao, Y.; Sun, J.; Qin, S.; Zhou, Z.; Xu, Y.; Liu, C. Advances and Challenges in Immune-Modulatory Biomaterials for Wound Healing Applications. Pharmaceutics 2024, 16, 990. https://doi.org/10.3390/pharmaceutics16080990
Cao Y, Sun J, Qin S, Zhou Z, Xu Y, Liu C. Advances and Challenges in Immune-Modulatory Biomaterials for Wound Healing Applications. Pharmaceutics. 2024; 16(8):990. https://doi.org/10.3390/pharmaceutics16080990
Chicago/Turabian StyleCao, Yuqi, Jiagui Sun, Shengao Qin, Zhengshu Zhou, Yanan Xu, and Chenggang Liu. 2024. "Advances and Challenges in Immune-Modulatory Biomaterials for Wound Healing Applications" Pharmaceutics 16, no. 8: 990. https://doi.org/10.3390/pharmaceutics16080990
APA StyleCao, Y., Sun, J., Qin, S., Zhou, Z., Xu, Y., & Liu, C. (2024). Advances and Challenges in Immune-Modulatory Biomaterials for Wound Healing Applications. Pharmaceutics, 16(8), 990. https://doi.org/10.3390/pharmaceutics16080990

