Evaluating the Effects of Viruses on Eastern Indigo Snakes (Drymarchon couperi) with Gastric Cryptosporidiosis
Abstract
1. Introduction
2. Materials and Methods
2.1. Sample Collection and Processing
2.2. Statistical Analysis
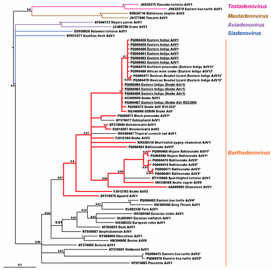
3. Results
4. Discussion
Author Contributions
Funding
Institutional Review Board Statement
Informed Consent Statement
Data Availability Statement
Acknowledgments
Conflicts of Interest
References
- United States Fish and Wildlife Service [USFWS]. Listing of the eastern indigo snake as a threatened species. Fed. Regist. 1978, 43, 4026–4029. [Google Scholar]
- Brownstein, D.G.; Strandberg, J.D.; Montali, R.J.; Bush, M.; Fortner, J. Cryptosporidium in snakes with hypertrophic gastritis. Vet. Pathol. 1977, 14, 606–617. [Google Scholar] [CrossRef] [PubMed]
- Landolfi, J.A.; Terio, K.A.; Kinsel, M.J.; Langan, J.; Zachariah, T.T.; Childress, A.L.; Wellehan, J.F., Jr. Orthoreovirus infection and concurrent cryptosporidiosis in rough green snakes (Opheodrys aestivus): Pathology and identification of a novel orthoreovirus strain via polymerase chain reaction and sequencing. J. Vet. Diagn. Investig. 2010, 22, 37–43. [Google Scholar] [CrossRef] [PubMed]
- Valentin, A.; Jakob, W.; Strauss, G.; Stolte, M. Intestinal cryptosporidiosis in snakes (Pituophis melanoleucus sayi). Tierarztl. Prax. Ausg. K Kleintiere Heimtiere 1998, 26, 55–60. [Google Scholar]
- Mahapatra, D.; Reinhard, M.; Naikare, H.K. Adenovirus and Cryptosporidium co-infection in a corn snake (Elaphae guttata guttata). J. Zoo Wildl. Med. 2013, 44, 220–224. [Google Scholar] [CrossRef]
- Petry, F.; Jakobi, V.; Tessema, T.S. Host immune response to Cryptosporidium parvum infection. Exp. Parasitol. 2010, 126, 304–309. [Google Scholar] [CrossRef]
- Bogan, J.E.; Wellehan, J.F.; Garner, M.M.; Childress, A.L.; Jackson, B. Evaluation of a probe hybridization quantitative polymerase chain reaction assay for Cryptosporidium serpentis in eastern indigo snakes (Drymarchon couperi). Parasitol. Res. 2022, 121, 3523–3527. [Google Scholar] [CrossRef]
- Wellehan, J.F.; Johnson, A.J.; Harrach, B.; Benkö, M.; Pessier, A.P.; Johnson, C.M.; Garner, M.M.; Childress, A.; Jacobson, E.R. Detection and analysis of six lizard adenoviruses by consensus primer PCR provides further evidence of a reptilian origin for the atadenoviruses. J. Virol. 2004, 78, 13366–13369. [Google Scholar] [CrossRef]
- Bogan, J.E.; Hoffman, M.; Dickerson, F.; Mitchell, M.A.; Garner, M.M.; Childress, A.; Wellehan, J.F.X. Evaluation of paromomycin treatment for Cryptosporidium serpentis in eastern indigo snakes (Drymarchon couperi). J. Herpetol. Med. Surg. 2021, 31, 307–314. [Google Scholar] [CrossRef]
- Wellehan, J.F.; Childress, A.L.; Marschang, R.E.; Johnson, A.J.; Lamirande, E.W.; Roberts, J.F.; Vickers, M.L.; Gaskin, J.M.; Jacobson, E.R. Consensus nested PCR amplification and sequencing of diverse reptilian, avian, and mammalian orthoreoviruses. Vet. Microbiol. 2009, 133, 34–42. [Google Scholar] [CrossRef]
- Antonio, F. AZA Snake TAG 2011. In Eastern Indigo Snake (Drymarchon couperi) Care Manual; Association of Zoos and Aquariums: Silver Spring, MD, USA, 2011; pp. 5–42. [Google Scholar]
- Katoh, K.; Toh, H. Recent developments in the MAFFT multiple sequence alignment program. Brief. Bioinform. 2008, 9, 286–298. [Google Scholar] [CrossRef] [PubMed]
- Suyama, M.; Torrents, D.; Bork, P. PAL2NAL: Robust conversion of protein sequence alignments into the corresponding codon alignments. Nucleic Acids Res. 2006, 34, W609–W612. [Google Scholar] [CrossRef] [PubMed]
- Huelsenbeck, J.P.; Ronquist, F. MRBAYES: Bayesian inference of phylogenetic trees. Bioinformatics 2001, 17, 754–755. [Google Scholar] [CrossRef]
- Miller, M.A.; Schwartz, T.; Pickett, B.E.; He, S.; Klem, E.B.; Scheuermann, R.H.; Passarotti, M.; Kaufman, S.; O’Leary, M.A. A RESTful API for access to phylogenetic tools via the CIPRES science gateway. Evol. Bioinform. Online 2015, 11, 43–48. [Google Scholar] [CrossRef] [PubMed]
- Ronquist, F.; Teslenko, M.; van der Mark, P.; Ayres, D.L.; Darling, A.; Hohna, S.; Larget, B.; Liu, L.; Suchard, M.A.; Huelsenbeck, J.P. MrBayes 3.2: Efficient Bayesian phylogenetic inference and model choice across a large model space. Syst. Biol. 2012, 61, 539–542. [Google Scholar] [CrossRef]
- Zhu, Y.; Xu, J.; Lian, S.; Zhang, R.; Hou, J.; Wang, M.; Yan, X. Difference analysis between canine adenovirus types 1 and 2. Front. Cell Infect. Microbiol. 2022, 12, 854876. [Google Scholar] [CrossRef]
- Lin, F.Y.; Tseng, Y.Y.; Chan, K.W.; Kuo, S.T.; Yang, C.H.; Wang, C.Y.; Takasu, M.; Hsu, W.L.; Wong, M.L. Suppression of influenza virus infection by the orf virus isolated in Taiwan. J. Vet. Med. Sci. 2015, 77, 1055–1062. [Google Scholar] [CrossRef]
- Abbassi, H.; Dambrine, G.; Chérel, Y.; Coudert, F.; Naciri, M. Interaction of Marek’s disease virus and Cryptosporidium baileyi in experimentally infected chickens. Avian Dis. 2000, 44, 776–789. [Google Scholar] [CrossRef]
- Oliveira, E.R.A.; Bouvier, M. Immune evasion by adenoviruses: A window into host-virus adaptation. FEBS Lett. 2019, 593, 3496–3503. [Google Scholar] [CrossRef]
- Suresh, M.; Sharma, J.M. Hemorrhagic enteritis virus induced changes in the lymphocyte subpopulations in turkeys and the effect of experimental immunodeficiency on viral pathogenesis. Vet. Immunol. Immunopathol. 1995, 45, 139–150. [Google Scholar] [CrossRef]
- Kim, D.Y.; Mitchell, M.A.; Bauer, R.W.; Poston, R.; Cho, D.Y. An outbreak of adenoviral infection in inland bearded dragons (Pogona vitticeps) coinfected with dependovirus and coccidial protozoa (Isospora sp.). J. Vet. Diagn. Investig. 2002, 14, 332–334. [Google Scholar] [CrossRef] [PubMed]
- Cohn, I.S.; Wallbank, B.A.; Haskins, B.E.; O’Dea, K.M.; Pardy, R.D.; Shaw, S.; Merolle, M.I.; Gullicksrud, J.A.; Christian, D.A.; Striepen, B.; et al. Intestinal cDC1s provide IL-12 dependent and independent functions required for CD4+ T cell-mediated resistance to Cryptosporidium. bioRxiv 2023, 1–60. [Google Scholar]
- Benge, S.L.; Hyndman, T.H.; Funk, R.S.; Marschang, R.E.; Schneider, R.; Childress, A.L.; Wellehan, J.F.X. Identification of Helodermatid Adenovirus 2 in a captive central bearded dragon (Pogona vitticeps), wild Gila monsters (Heloderma suspectum), and a death adder (Acanthophis antarcticus). J. Zoo Wildl. Med. 2019, 50, 238–242. [Google Scholar] [PubMed]
- Benkó, M.; Elo, P.; Ursu, K.; Ahne, W.; LaPatra, S.E.; Thomson, D.; Harrach, B. First molecular evidence for the existence of distinct fish and snake adenoviruses. J. Virol. 2002, 76, 10056–10059. [Google Scholar] [CrossRef][Green Version]
- Giuffrida, M.A. Basic statistics for the exotic animal practitioner. Vet. Clin. N. Am. Exot. Anim. Pract. 2017, 20, 947–959. [Google Scholar] [CrossRef]
- MacLachlan, N.J.; Dubovi, E.J. Pathogenesis of viral infections and diseases. In Fenner’s Veterinary Virology, 4th ed.; MacLachlan, N.J., Dubovi, E.J., Eds.; Elsevier: St. Louis, MO, USA, 2011; pp. 43–74. [Google Scholar]

Disclaimer/Publisher’s Note: The statements, opinions and data contained in all publications are solely those of the individual author(s) and contributor(s) and not of MDPI and/or the editor(s). MDPI and/or the editor(s) disclaim responsibility for any injury to people or property resulting from any ideas, methods, instructions or products referred to in the content. |
© 2024 by the authors. Licensee MDPI, Basel, Switzerland. This article is an open access article distributed under the terms and conditions of the Creative Commons Attribution (CC BY) license (https://creativecommons.org/licenses/by/4.0/).
Share and Cite
Bogan, J.E., Jr.; Ossiboff, R.J.; Childress, A.L.; Wellehan, J.F.X.; Mason, A.K. Evaluating the Effects of Viruses on Eastern Indigo Snakes (Drymarchon couperi) with Gastric Cryptosporidiosis. Viruses 2024, 16, 1496. https://doi.org/10.3390/v16091496
Bogan JE Jr., Ossiboff RJ, Childress AL, Wellehan JFX, Mason AK. Evaluating the Effects of Viruses on Eastern Indigo Snakes (Drymarchon couperi) with Gastric Cryptosporidiosis. Viruses. 2024; 16(9):1496. https://doi.org/10.3390/v16091496
Chicago/Turabian StyleBogan, James E., Jr., Robert J. Ossiboff, April L. Childress, James F. X. Wellehan, and Alexandra K. Mason. 2024. "Evaluating the Effects of Viruses on Eastern Indigo Snakes (Drymarchon couperi) with Gastric Cryptosporidiosis" Viruses 16, no. 9: 1496. https://doi.org/10.3390/v16091496
APA StyleBogan, J. E., Jr., Ossiboff, R. J., Childress, A. L., Wellehan, J. F. X., & Mason, A. K. (2024). Evaluating the Effects of Viruses on Eastern Indigo Snakes (Drymarchon couperi) with Gastric Cryptosporidiosis. Viruses, 16(9), 1496. https://doi.org/10.3390/v16091496

