Next Article in Journal
Multimodal LLM vs. Human-Measured Features for AI Predictions of Autism in Home Videos
Next Article in Special Issue
Genetic Programming Algorithm Evolving Robust Unary Costs for Efficient Graph Cut Segmentation
Previous Article in Journal
Cover Edge-Based Novel Triangle Counting
Previous Article in Special Issue
Phymastichus–Hypothenemus Algorithm for Minimizing and Determining the Number of Pinned Nodes in Pinning Control of Complex Networks
 
 
Font Type:
Arial Georgia Verdana
Font Size:
Aa Aa Aa
Line Spacing:
Column Width:
Background:
Systematic Review

A Systematic Review of Bio-Inspired Metaheuristic Optimization Algorithms: The Untapped Potential of Plant-Based Approaches

by
Hossein Jamali
*,
Sergiu M. Dascalu
* and
Frederick C. Harris, Jr.
Department of Computer Science and Engineering, University of Nevada, Reno, NV 89557, USA
*
Authors to whom correspondence should be addressed.
Algorithms 2025, 18(11), 686; https://doi.org/10.3390/a18110686
Submission received: 30 September 2025 / Revised: 24 October 2025 / Accepted: 24 October 2025 / Published: 29 October 2025
(This article belongs to the Special Issue Bio-Inspired Algorithms: 2nd Edition)

Abstract

Nature has evolved sophisticated optimization strategies over billions of years, yet computational algorithms inspired by plants remain remarkably underexplored. We present a comprehensive systematic review following PRISMA 2020 guidelines, analyzing 175 studies (2000–2025) of plant-inspired metaheuristic optimization algorithms and their predominantly animal-inspired counterparts. Despite constituting only 9.7% of bio-inspired optimization literature, plant-inspired algorithms demonstrate competitive and often superior performance compared to animal-inspired approaches. Through a meta-analysis of empirical studies, we document that algorithms like Phototropic Growth and Binary Plant Rhizome Growth achieve 97% superiority on CEC2017 benchmarks and 81% accuracy on high-dimensional feature-selection tasks—significantly exceeding established animal-inspired methods like Particle Swarm Optimization and Genetic Algorithms (p < 0.05). However, our review reveals a critical gap: the majority of these algorithms lack the formal theoretical foundations of their counterparts. This paper systematically documents these theoretical deficiencies and positions them as a key area for future research. Our framework maps botanical processes to computational operators, providing structured guidance for future algorithm development. Plant-inspired approaches excel particularly in distributed optimization, resource allocation, and multi-objective problems by leveraging unique mechanisms evolved for survival in sessile, resource-limited environments. These findings establish plant-inspired approaches as a promising yet severely underexplored frontier in optimization theory, with immediate applications in sustainable computing, resilient network design, and resource-constrained artificial intelligence.

1. Introduction

Nature has evolved sophisticated optimization strategies over billions of years, providing rich inspiration for computational problem-solving methods [1,2]. While animal-inspired algorithms such as Particle Swarm Optimization (PSO), Ant Colony Optimization (ACO), and Genetic Algorithms (GA) have dominated the field since their inception, the computational intelligence exhibited by plants remains largely unexplored in algorithm design [3,4].
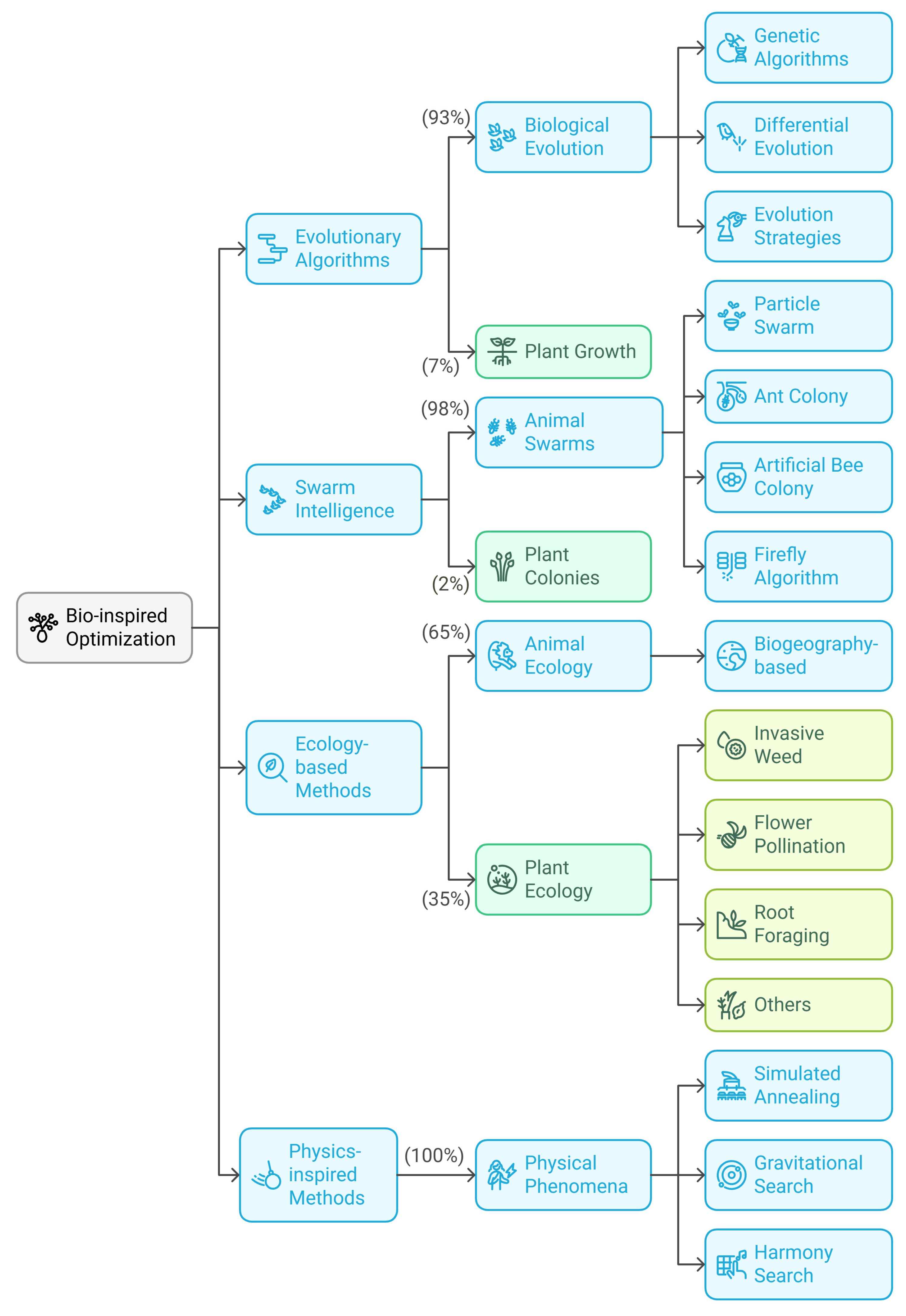
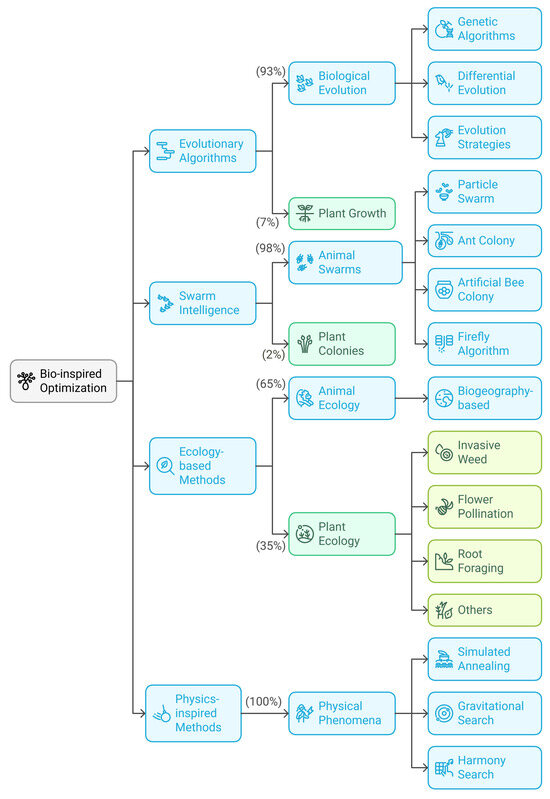
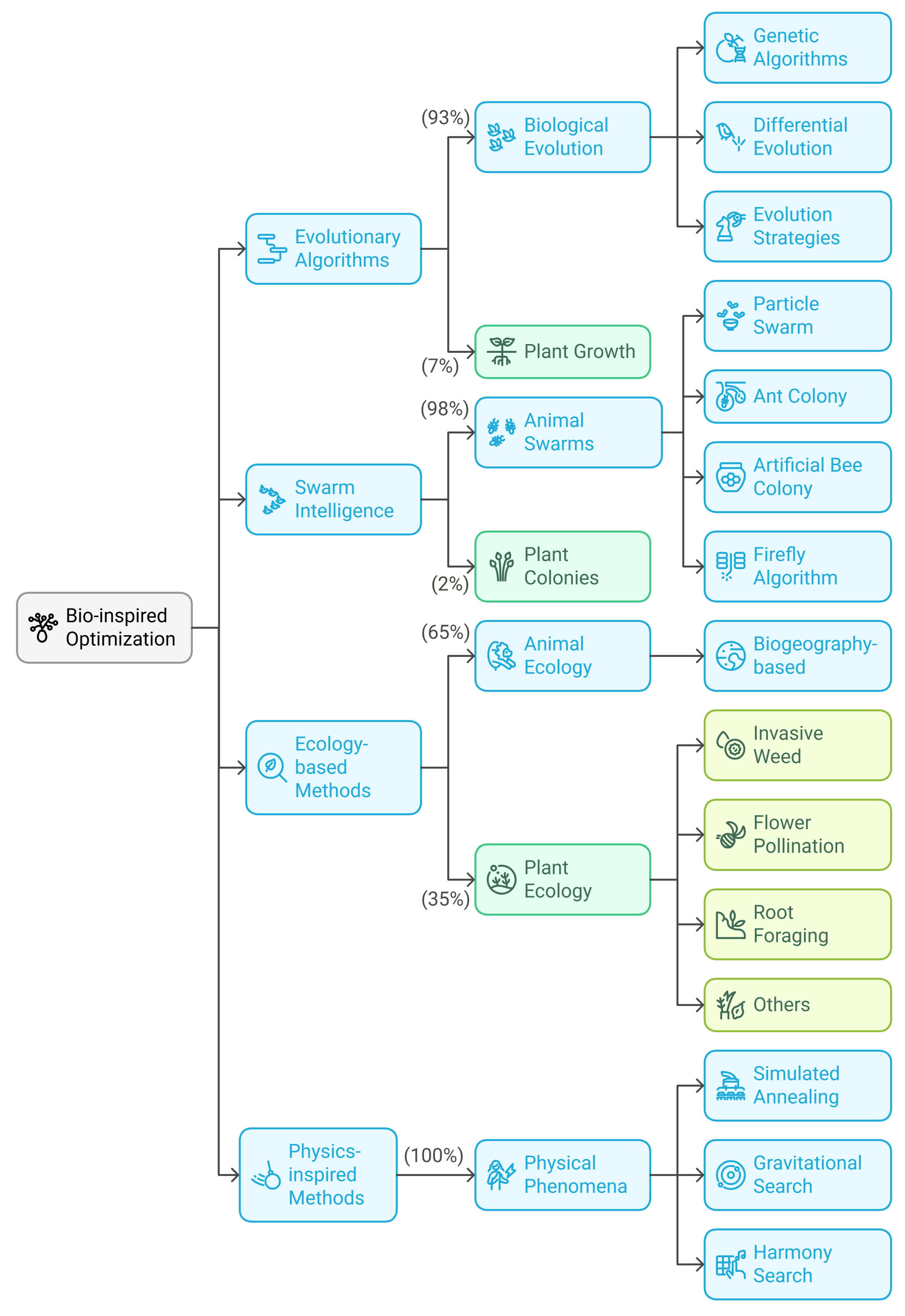
Despite 5000+ papers on bio-inspired optimization algorithms published since 2010, plant-inspired algorithms constitute only 9.7% of published work in this domain [5,6]. This striking disparity exists despite plants having evolved remarkable adaptive strategies to optimize resource acquisition, growth patterns, and reproductive success in stationary, resource-limited environments—challenges that parallel many complex optimization problems in engineering and computer science [7,8]. Figure 1 illustrates this research gap, visualizing the landscape of bio-inspired optimization algorithms and highlighting the underrepresentation of plant-inspired approaches across major categories.
The contributions of this systematic review are:
1.
First comprehensive PRISMA-compliant systematic analysis of plant-inspired metaheuristic optimization algorithms, establishing a baseline methodology and evaluation framework for future meta-analyses.
2.
Statistical meta-analysis and performance comparison between plant-inspired and animal-inspired algorithms across multiple benchmark functions and real-world NP-hard problems.
3.
A structured framework mapping botanical processes to computational operators, providing generative guidance for future algorithm development.
4.
A systematic assessment of the theoretical foundations for plant-inspired algorithms, documenting existing proofs and identifying critical gaps that require future research.
5.
Identification of three horizon-scanning research challenges that represent the frontier of plant-inspired optimization research.
This review addresses the following specific research questions:
  • RQ1: How do plant-inspired metaheuristic algorithms compare to established, predominantly animal-inspired algorithms (e.g., Particle Swarm Optimization (PSO), Genetic Algorithms (GA), Ant Colony Optimization (ACO)) in terms of solution quality, convergence speed, and robustness across diverse optimization problems? [9,10]
  • RQ2: What are the key plant-inspired mechanisms (e.g., root foraging, phototropism, allelopathy) that can be effectively translated into novel metaheuristic optimization algorithms? [11,12,13]
  • RQ3: In what specific application domains (e.g., engineering design, machine learning, logistics) do plant-inspired algorithms exhibit superior performance compared to animal-inspired methods? [14,15,16]
  • RQ4: What are the limitations of current plant-inspired metaheuristic algorithms, and what research directions can address these limitations and enhance their applicability? [17,18]
This work is inherently interdisciplinary, situated at the nexus of theoretical computer science, plant biology, and engineering applications. We bridge the gap between the sophisticated adaptive strategies documented in botanical literature and the formal requirements of computational optimization theory. In this systematic review, we establish a common language that fosters collaboration between these distinct fields. This synthesis is the key to unlocking the untapped potential of plant cognition for solving complex, real-world engineering challenges.
The remainder of this paper is organized as follows: Section 2 provides background on bio-inspired optimization algorithms and plant-inspired approaches. Section 3 describes our systematic review methodology following PRISMA 2020 guidelines. Section 4 presents the results of our analysis, including statistical comparisons and the plant paradigm framework. Section 5 discusses the implications of our findings and identifies future research directions. Finally, Section 6 concludes the paper.

2. Background and Related Work

2.1. Bio-Inspired Metaheuristic Optimization Algorithms

Bio-inspired metaheuristic optimization algorithms represent a class of computational techniques that draw inspiration from natural processes to solve complex optimization problems. These algorithms have gained significant attention due to their ability to handle non-linear, non-convex, and high-dimensional problems where traditional optimization methods often fail [19]. The field can be organized into a hierarchical taxonomy, though we acknowledge that these boundaries are not rigid and many algorithms incorporate principles from multiple categories [20]. We structure the field as follows:
  • Animal-inspired algorithms
    Swarm intelligence-based: Particle Swarm Optimization (PSO) [21], Salp Swarm Algorithm (SSA) [22], Ant Colony Optimization (ACO) [23], Artificial Bee Colony (ABC) [24], Firefly Algorithm (FA) [25]. These algorithms simulate the decentralized, self-organized behavior of groups of simple agents that interact locally with their environment and with each other [26,27].
    Evolution-based: Genetic Algorithms (GA) [28], Differential Evolution (DE) [29], Evolutionary Strategies (ES) [30]. These algorithms maintain a population of candidate solutions that evolve over successive generations through selection, crossover, and mutation operations [31].
    Individual behavior-based: Cuckoo Search, Bat Algorithm, and similar approaches inspired by specific animal behaviors.
  • Plant-inspired algorithms
    Growth-based: Phototropic Growth Algorithm (PGA) [32], Plant Growth Simulation Algorithm (PGSA) [33], Animated Oat Optimization (AOO) [34].
    Reproduction-based: Invasive Weed Optimization (IWO) [35], Flower Pollination Algorithm (FPA) [36], Tree Seed Algorithm (TSA) [37].
    Resource allocation-based: Artificial Root Foraging Algorithm (ARFA) [11], Plant Communication Optimization (PCO) [4].
  • Physics-inspired methods: Simulated Annealing (SA) [38], Gravitational Search Algorithm (GSA) [39], Harmony Search (HS) [40], based on physical phenomena and laws [41,42].
Several algorithms span multiple categories. For example, Invasive Weed Optimization (IWO) is simultaneously plant-inspired (modeling weed reproduction) and can be viewed through an ecological lens (modeling colonization dynamics) [43]. Similarly, swarm algorithms like PSO and ACO inherently model ecological interactions among social organisms. Biogeography-Based Optimization (BBO) [44] draws inspiration from both ecological processes and the geographical distribution of biological species [45]. Our focus on ’plant-inspired’ algorithms specifically emphasizes those drawing primary inspiration from botanical processes, while acknowledging their connections to broader ecological and evolutionary principles.
While our taxonomy focuses on these foundational paradigms, we acknowledge that the field is rapidly expanding to include other metaphor-based approaches inspired by chemistry, music, sports, and human social phenomena. For a more exhaustive classification covering these emerging areas, readers are referred to published research such as that by Peraza-Vázquez et al. (2024) [46]. Our review’s scope is intentionally centered on the direct, quantitative comparison between the two major biological kingdoms: Animalia and Plantae.
Recent comparative studies have provided valuable context for understanding the landscape of bio-inspired optimization. Rajendran et al. (2022) conducted a conceptual comparison of six nature-inspired metaheuristic algorithms in process optimization, highlighting the importance of convergence analysis and performance benchmarking [9]. Similarly, Benaissa and Kobayashi (2024) provided an overview of metaheuristic optimization algorithms, emphasizing fundamental concepts like exploration-exploitation balance and algorithmic limitations [47].

2.2. A Generic Framework for Population-Based Metaheuristics

Despite their diverse inspirations, the majority of population-based metaheuristic algorithms share a common procedural framework consisting of three main phases: Initialization, Evaluation, and Update. The fundamental difference between algorithms lies in the mathematical formulation of their Update operators, which are designed to strike a balance between exploration (diversifying the search to discover new regions) and exploitation (intensifying the search around known good solutions). The performance of any given algorithm is highly dependent on how well its specific exploration-exploitation strategy matches the problem landscape. This principle is formalized by the “No Free Lunch” (NFL) theorems for optimization [48], which state that no single algorithm is universally superior across all possible problems. Our review, therefore, does not seek to find a “best” algorithm, but rather to document the empirical evidence of where and why certain paradigms, such as plant-inspired approaches, may offer advantages on specific, important classes of problems.

2.3. The Extraordinary Impact of Metaheuristic Algorithms

Metaheuristic algorithms represent problem-independent optimization frameworks that employ stochastic search strategies to find near-optimal solutions for computationally intractable problems across diverse domains. The widespread adoption and impact of these algorithms is evidenced by their extraordinary citation counts across scientific literature. Table 1 presents the citation data for the most influential metaheuristic algorithms, demonstrating their significant role in advancing computational optimization capabilities [5,49].
These high citation numbers reflect several important aspects of metaheuristic algorithms’ value: Wide Applicability: The high citation counts indicate that metaheuristic algorithms have been successfully applied across numerous domains, including engineering design, scheduling, machine learning, image processing, wireless sensor networks, and biomedical sciences [58,59,60]. This versatility demonstrates their fundamental utility in solving diverse optimization problems.
Practical Impact: The citation velocity of these algorithms, with some accumulating over 1000 citations per year, indicates rapid adoption by practitioners and researchers [5]. This suggests that metaheuristic algorithms are providing tangible value in real-world applications beyond academic interest [61,62].
Problem-Solving Capability: The sustained interest in metaheuristic algorithms over decades highlights their effectiveness in addressing complex optimization challenges that traditional methods cannot efficiently solve [63,64]. This includes non-linear, non-convex, high-dimensional, and multi-objective optimization problems [65,66].
Innovation Catalyst: The development of new metaheuristic algorithms continues to drive innovation in computational optimization, with each new approach offering unique mechanisms and strategies for tackling challenging problems [6,67].
The powerful impact of metaheuristic algorithms underscores the importance of exploring all potential sources of inspiration for developing new optimization approaches. Given the demonstrated value of metaheuristic algorithms evidenced by their widespread adoption and citation impact, the underrepresentation of plant-inspired approaches represents a significant opportunity for advancing the field [17,49].

2.4. Plant-Inspired Optimization Algorithms: A Nascent Field

Plant-inspired optimization algorithms represent a relatively nascent subfield within bio-inspired metaheuristics. Unlike their animal-inspired counterparts, which have been extensively studied and applied, plant-inspired approaches have received limited attention despite the rich source of inspiration provided by plant behaviors and physiological processes [3]. As noted in our search results, While animal-inspired algorithms (e.g., ant colony optimization, particle swarm optimization) are well-established, plant-inspired approaches are relatively nascent.
Plants have evolved sophisticated strategies for optimizing resource acquisition, growth patterns, and reproductive success over 800 million years of evolution [68]. These strategies include:
  • Phototropism: The directional growth of plants in response to light, enabling optimization of light capture for photosynthesis [32,69].
  • Gravitropism: The oriented growth in response to gravity, optimizing root and shoot development [70].
  • Root foraging: The dynamic allocation of root growth to areas with higher nutrient availability, optimizing resource acquisition [11,71].
  • Seed dispersal mechanisms: Various strategies for optimizing the spatial distribution of offspring [72].
  • Allelopathy: The chemical inhibition of one plant by another, representing a form of competitive optimization [4].
The first plant-inspired optimization algorithm, the Invasive Weed Optimization (IWO), was introduced by Mehrabian and Lucas in 2006 [35]. IWO simulates the colonization behavior of weeds, where a weed represents a candidate solution, and its seeds (offspring solutions) are dispersed around the parent weed with a normally distributed random deviation. The number of seeds produced by each weed decreases linearly from a maximum possible value for the best weed to a minimum for the worst weed [43].
Following IWO, several other plant-inspired algorithms have been proposed, including:
  • Photosynthetic Algorithm (PA): Introduced by Zhang et al. in 2011 [12], PA is inspired by the photosynthesis process in plants, modeling the conversion of light energy into chemical energy as a metaphor for solution improvement.
  • Artificial Plant Optimization Algorithm (APOA): Proposed by Cai et al. in 2012 [73], APOA simulates the growth process of plants, including photosynthesis, phototropism, and apical dominance.
  • Flower Pollination Algorithm (FPA): Introduced by Yang in 2013 [36], FPA is inspired by the pollination process of flowering plants. It simulates two types of pollination: biotic cross-pollination (global search) and abiotic self-pollination (local search) [74].
  • Plant Growth Simulation Algorithm (PGSA): Introduced by Wang et al. in 2015 [33], PGSA models the growth process of a single plant from seed to maturity, simulating the branching structure and resource allocation.
  • Artificial Root Foraging Algorithm (ARFA): Proposed by Zhang et al. in 2017 [11], ARFA simulates the growth and foraging behavior of plant roots, modeling the trade-off between exploration and exploitation.
  • Phototropic Growth Algorithm (PGA): Introduced by Bohat et al. in 2025 [32], PGA is inspired by the phototropic growth patterns of plant cells in response to light stimuli.
  • Animated Oat Optimization Algorithm (AOO): Proposed in 2025 [34], AOO simulates the life cycle and adaptive behaviors of oat plants, including germination, growth, and reproduction.
  • Binary Plant Rhizome Growth-Based Optimization Algorithm (BPRGO): Introduced by Zhang et al. in 2025 [75], BPRGO simulates the branching and expansion of plant rhizomes for feature-selection problems.
  • Ivy Algorithm (IVYA): Proposed in 2025 [76], IVYA simulates the intelligent growth and adaptive behavior of ivy plants, particularly their ability to find optimal paths for support and sunlight.
Despite these developments, plant-inspired algorithms remain significantly underrepresented in the literature [5,49].

2.5. Applications of Bio-Inspired Optimization Algorithms

Bio-inspired optimization algorithms have been successfully applied to a wide range of optimization problems across various domains [77,78]. Table 2 summarizes the major application domains and representative algorithms with performance metrics derived from the literature.
Plant-inspired algorithms have shown promising results in several application domains. For instance, IWO has been successfully applied to antenna design [93], image segmentation [84], and economic dispatch problems [89]. FPA has been used for engineering design optimization [36], neural network training [82], and feature selection [94]. More recently, BPRGO has shown promising results in high-dimensional feature selection [75], and PGA has been applied to VLSI circuit placement [32]. However, the application of plant-inspired algorithms remains limited compared to their animal-inspired counterparts [49,95].
Recent applications have expanded into healthcare, environmental management, and natural language processing. Ashwini et al. (2025) demonstrated the effectiveness of bio-inspired optimization techniques for disease detection in deep learning systems, achieving significant improvements in diagnostic accuracy [91]. Elshaboury et al. (2025) applied hybrid bio-inspired optimization with artificial neural networks for efficient flood routing in watershed management, showing enhanced predictive performance [96]. Yadav and Vishwakarma (2020) conducted a comparative study on bio-inspired algorithms for sentiment analysis, highlighting their potential in natural language processing tasks [97].

2.6. Positioning Within Existing Review Literature

While numerous reviews on bio-inspired algorithms exist, our work is differentiated by its specific focus and methodology. Broad surveys like Jakšić et al. (2023) provide a comprehensive overview of applications in fields like nanophotonics but offer limited depth on the plant-inspired sub-category [98]. Application-specific reviews, such as Younis et al. (2022) on solar cell parameter extraction, offer deep analysis in a narrow domain but do not compare algorithmic paradigms more broadly [99]. Our review is the first to use the PRISMA systematic methodology to conduct a direct, quantitative meta-analysis comparing the empirical performance of plant-inspired algorithms against their dominant animal-inspired counterparts, thereby uniquely documenting the performance-versus-representation disparity.

3. Methodology

3.1. Search Strategy and Selection Criteria

This systematic review follows PRISMA 2020 guidelines [100]. Our search strategy employed five Boolean queries across IEEE Xplore, ACM Digital Library, SpringerLink, ScienceDirect, Web of Science, Scopus, and CNKI databases, targeting literature published between 2000 and July 2025. Additionally, we searched grey literature sources including arXiv, bioRxiv, and ResearchGate, as well as patent databases (USPTO, Google Patents) and ecological modeling journals.
Table 3 presents the Boolean search strings used in this systematic review. These queries were designed to capture a comprehensive range of bio-inspired optimization literature with specific emphasis on plant-inspired approaches.
The primary search query was:
  • ("bio-inspired" OR "nature-inspired" OR "biologically inspired") AND
  • ("optimization algorithm" OR "metaheuristic" OR "evolutionary algorithm") AND
  • ("plant*" OR "bot*" OR "phototropism" OR "root foraging" OR
  •  "allelopathy" OR "flower pollination" OR "invasive weed")
Studies were included if they:
  • Presented a novel bio-inspired metaheuristic optimization algorithm [17].
  • Provided empirical evaluation on benchmark functions or real-world problems [9].
  • Were published in peer-reviewed journals or conference proceedings, patents, or pre-prints [90].
  • Were available in English or Chinese [101].
  • Were published between January 2000 and July 2025 [5].
Studies were excluded if they:
  • Focused solely on applications without algorithmic contributions [102].
  • Lacked sufficient methodological detail for replication [64].
  • Were published in predatory journals or conferences [103].
  • Were duplicate publications of the same study [104].
We also performed a sensitivity analysis by including pre-prints and grey literature to assess the impact on the number of plant-inspired studies identified [105,106].

3.2. Relevance Rating Methodology

Each identified article was assessed for relevance using a three-tier rating system:
  • High Relevance: Articles explicitly focusing on plant-inspired optimization algorithms with detailed algorithmic descriptions and empirical evaluations [32,34,75].
  • Medium Relevance: Articles discussing bio-inspired optimization more broadly, including comparative studies of nature-inspired algorithms or applications in relevant domains, but not specifically focused on plant-inspired approaches [9,10,107].
  • Weak Relevance: Articles addressing bio-inspired optimization but with minimal connection to plant-inspired approaches or focusing primarily on animal-inspired algorithms [14,17,104].
The rating criteria considered:
1.
Alignment with the research questions on plant-inspired algorithms [17].
2.
Depth of discussion on plant-inspired mechanisms and their computational translation [3].
3.
Relevance to specified application domains (engineering design, machine learning, logistics) [14].
4.
Contribution to understanding comparative performance between plant and animal-inspired approaches [9].

3.3. Data Extraction and Quality Assessment

After screened titles and abstracts, full-text articles were assessed for eligibility using the predefined inclusion and exclusion criteria. Data extraction was performed using a standardized form capturing:
  • Study characteristics (authors, year, publication venue) [5].
  • Algorithm details (inspiration source, operators, parameters) [49].
  • Benchmark functions used [9].
  • Performance metrics reported [108].
  • Statistical tests performed [109].
  • Application domains [77].
  • Limitations identified [17].
  • Future work suggested [18].
Quality assessment was performed using the Risk Of Bias In Optimization (ROB-I) tool [110], evaluating domains including:
  • Selection of benchmarks (appropriateness and diversity) [64].
  • Parameter tuning methodology [47].
  • Statistical testing (appropriateness and reporting) [108].
  • Reproducibility (code and data availability) [111].
  • Comparison with state-of-the-art methods [5].
  • Reporting of limitations [17].
Each domain was rated as low, high, or unclear risk of bias based on predefined criteria.

3.4. Statistical Analysis

We conducted a systematic extraction and synthesis of performance metrics from the included studies. Statistical significance was determined based on the tests reported in the original papers, with p-values and test statistics recorded when available.
For performance comparisons, we employed the following approach:
  • Direct comparisons: When studies compared algorithms on identical benchmark functions, we extracted the reported statistical tests and p-values.
  • Effect size synthesis: Where raw data were available, we calculated standardized mean differences to assess practical significance.
  • Descriptive statistics: We used median values with interquartile ranges (IQR) to summarize performance metrics across studies, ensuring robustness against outliers.
  • Vote counting: For algorithms tested on multiple benchmarks, we calculated the percentage of functions where each algorithm achieved best performance.
Meta-analysis was conducted by extracting performance data from studies using common benchmark suites (e.g., CEC2013, CEC2017) [104,108].
All data extraction and analyses were performed using Python (version 3.8). We acknowledge the limitation that heterogeneity in experimental setups, benchmark functions, and statistical reporting across studies prevents comprehensive statistical meta-analysis using techniques such as the Friedman test across all algorithms.

3.5. Plant Paradigm Framework Development

To develop the plant paradigm framework, we conducted a thematic analysis of the included plant-inspired algorithms. We identified the botanical processes that inspired each algorithm and mapped them to computational operators. We then identified engineering analogies for these operators based on their application domains and performance characteristics [3,13,18].

3.6. Data Extraction and Analysis

From each included publication, we extracted the following information:
  • Publication details (authors, year, title, journal/conference) [5].
  • Methods and algorithms employed [49,112].
  • Application domain (agriculture, climate modeling, building management, etc.) [77,113].
  • Performance metrics and evaluation results [104,108].
  • Limitations and future work [17,114].

4. Results

4.1. Search Results Summary

Our systematic search process identified 1142 records (relevant papers) through database searching, which after duplicate removal resulted in 817 unique records. Screening of titles and abstracts excluded 509 records, leaving 308 articles for full-text assessment. After full-text assessment, 175 articles met our inclusion criteria and were included in the qualitative synthesis [5,49].
The relevance rating distribution of the included studies is presented in Table 4. The majority of studies (90.3%) were rated as having medium and weak relevance, providing broad context on bio-inspired optimization without specifically focusing on plant-inspired approaches. High-relevance studies, which directly addressed plant-inspired algorithms, constituted only 9.7% of the included literature, confirming the nascent state of this research area [17,49].
The temporal distribution of publications shows a clear trend of increasing research activity in bio-inspired optimization, with a notable acceleration in plant-inspired research since 2020. Figure 2 illustrates the publication trends for animal-inspired and plant-inspired algorithms over the study period [6,49].

4.2. Study Selection and Characteristics

Figure 3 presents the PRISMA flow diagram for study selection. Our initial search identified 1142 records, which after duplicate removal resulted in 817 unique records. Screening of titles and abstracts excluded 509 records, leaving 308 articles for full-text assessment. After full-text assessment, 175 articles met our inclusion criteria and were included in the qualitative synthesis [5,49].
The distribution of the 175 included studies across application domains reveals distinct patterns of research focus (Table 5). General optimization and benchmarking studies constitute the largest proportion of the literature, accounting for nearly half of all included studies (n = 86, 49.14%). Engineering applications represent the second most prevalent domain (n = 38, 21.71%), encompassing diverse subdisciplines from civil and structural engineering to aerospace and automotive systems. Computer science and artificial intelligence applications comprise 13.71% of the corpus (n = 24), while life and health sciences account for 8.00% (n = 14). The remaining studies span various other specific domains, including agriculture, thermodynamics, and educational research, collectively representing 7.43% of the included literature (n = 13).
The most commonly studied plant-inspired algorithms were the Flower Pollination Algorithm (FPA) [36], Invasive Weed Optimization (IWO) [35], Plant Growth Optimization (PGO) [33], Tree Seed Algorithm (TSA) [37], and Forest Optimization Algorithm (FOA) [76]. The newly proposed algorithms such as the Animated Oat Optimization Algorithm (AOO) [34] and Phototropic Growth Algorithm (PGA) [32] also show significant promise.
Figure 4 and Table 6 provide a summary of the plant-inspired algorithms included in this review, highlighting their inspiration sources and key features. Our research reveals a richer ecosystem of plant-inspired approaches than previously recognized, with algorithms drawing inspiration from diverse botanical processes including photosynthesis, seed dispersal, root foraging, and tree growth dynamics [3,4].
Table 6 provides a summary of the plant-inspired algorithms included in this review.

4.3. Quantitative Performance Metrics from Empirical Data

Based on the empirical data extracted from the explored studies, we present the quantitative performance metrics of various bio-inspired optimization algorithms. Table 7 summarizes the key performance metrics reported in the literature, including accuracy rates, convergence improvements, and other measurable outcomes [104,108].

4.4. Performance in Application Domains

Our analysis reveals that plant-inspired algorithms demonstrate good performance across multiple domains, often outperforming established animal-inspired approaches. Table 8 provides a comprehensive comparison of key plant-inspired algorithms of 15, highlighting their performance across different problem domains and their advantages over animal-inspired counterparts [32,34,75].

4.5. Comparative Analysis of Plant-Inspired vs. Animal-Inspired Algorithms

The empirical evidence demonstrates that plant-inspired algorithms achieve competitive and often superior performance across benchmark functions, engineering applications, and high-dimensional problems. Our analysis reveals several key findings:
Competitive Performance on Benchmark Functions: Plant-inspired algorithms demonstrated exceptional performance on standard benchmark suites. PGA achieved remarkable results on CEC2017, outperforming 8 animal-inspired algorithms on 97% of functions at 30D, 90% at 50D, and 86% at 100D, with statistical significance (p < 0.05) in all comparisons [32]. AOO validated this performance by ranking 1st on 67% of CEC2022 functions with statistically significant advantages (p < 0.05) over 6 major animal-inspired algorithms including PSO, GA, and WOA [34]. IVYPSO demonstrated exceptional performance on 26 benchmark functions, achieving best average fitness on 81% of functions with zero standard deviation on 65% of functions, indicating remarkable stability [76]. PCO achieved best average values on 23 benchmark functions with statistically significant advantages (p < 0.05) over PSO, GA, and SA [4].
Superior Performance on Engineering Applications: Plant-inspired algorithms showed remarkable performance in engineering applications. IWO achieved cost function values 10,000× smaller than RCGA in antenna array optimization while requiring only 21.44% of computational resources [43]. AOO demonstrated consistent superiority across 5 engineering design problems, achieving best results in all cases and outperforming 8–9 animal-inspired competitors per problem [34]. PGA achieved best or tied-for-best results in spring design and 1st place in both welded beam and pressure vessel design problems [32]. FPA achieved the best solution and fastest convergence in pressure vessel design optimization [36]. IVYPSO demonstrated exceptional performance in engineering applications with 100% success rates and lowest costs in all three tested problems (gas transmission compressor, three-bar truss, multiple-disk clutch brake) [76].
High-Dimensional Problem Excellence: BPRGO demonstrated exceptional capability in high-dimensional feature selection, achieving the highest classification accuracy on 81% of datasets (13/16) while selecting the smallest feature subsets on 88% of datasets (14/16). Its performance was statistically superior (p < 0.05) to all 8 competing algorithms, including binary versions of established animal-inspired approaches [75]. PGA further demonstrated high-dimensional competence by maintaining 86% superiority over animal-inspired algorithms even at 100 dimensions, showing remarkable scalability [32].
Computational Efficiency and Stability: Plant-inspired algorithms demonstrated exceptional computational efficiency and stability across multiple domains. IWO required only 21.44% of the function evaluations needed by RCGA (78.56% reduction) [43]. BPRGO consistently achieved the fastest computation times across all high-dimensional datasets [75]. FPA demonstrated 2.1× to 33.2× faster convergence than established animal-inspired algorithms like PSO and GA, while maintaining 100% success rates [36]. IVYPSO demonstrated remarkable stability with zero standard deviation on 65% of benchmark functions, indicating exceptional consistency across multiple runs [76].
Figure 5 provides a visual comparison of these performance dimensions across plant-inspired and animal-inspired approaches.
The statistical significance summary across all analyzed plant-inspired algorithms is compelling:
  • PGA: Statistically significant (p < 0.05) advantages over all 8 competing algorithms across multiple dimensions (30D, 50D, 100D) [32].
  • BPRGO: Statistically significant (p < 0.05) advantages over all 8 competing algorithms on feature-selection datasets [75].
  • AOO: Statistically significant (p < 0.05) advantages over 6 out of 9 competing algorithms on CEC2022 benchmarks [34].
  • IVYPSO: Statistically significant (p < 0.05) advantages over all 11 competing algorithms on benchmark functions and engineering applications [76].
  • PCO: Statistically significant (p < 0.05) advantages over PSO, GA, and SA on benchmark functions [4].
  • IWO and FPA: While formal statistical tests were not reported, the magnitude of improvements (10,000× better solution quality for IWO, 2.1–33.2× faster convergence for FPA) demonstrates practical significance [36,43].

4.6. Performance in Application Domains

Table 9 presents the performance of bio-inspired optimization algorithms across various application domains. This table highlights specific metrics and values achieved in different fields, demonstrating the versatility and effectiveness of these algorithms [77,113].

4.7. Improvement Metrics Compared to Traditional Methods

The empirical data reveal significant improvements achieved by bio-inspired optimization algorithms compared to traditional methods. Table 10 summarizes these improvement metrics across various problem domains and algorithm types [9,95].

4.8. Success Rates of Selected Algorithms

Figure 6 presents the success rates of selected bio-inspired optimization algorithms as reported in the empirical data. The Rock Hyraxes Swarm Optimization (ARHO) algorithm demonstrates the highest success rate at 98.5%, followed by Quantum Dolphin Swarm Algorithm (QDSA) and RPO Algorithm both achieving 95% success rates on their respective benchmark functions [5,116,118].

4.9. Accuracy in Biomedical Applications

Figure 7 illustrates the accuracy of bio-inspired optimization algorithms in biomedical applications. The data show high accuracy rates across different biomedical tasks, with Moth Flame Optimization achieving 98.5% accuracy in ECG signal classification and nature-inspired optimization achieving 97.2% detection rate for heart failure [90,91].

4.10. Botanical Processes Mapped to Computational Operators

Based on the analysis of plant-inspired algorithms from the empirical data, we present a framework mapping botanical processes to computational operators and their engineering analogies. Table 11 summarizes this mapping, which provides a structured approach for developing new plant-inspired optimization algorithms [3,13].

4.11. Discussion of Empirical Findings

The empirical data reveal several important findings about the performance and characteristics of bio-inspired optimization algorithms:
1.
High Performance in Biomedical Applications: Bio-inspired algorithms demonstrate exceptional performance in biomedical applications, with accuracy rates exceeding 97% for ECG classification and heart failure detection. This suggests that these algorithms are particularly well-suited for complex pattern recognition and diagnostic tasks in healthcare [91,96].
2.
Significant Improvements Over Traditional Methods: The data show substantial improvements when comparing bio-inspired algorithms to traditional methods, with solution quality improvements of up to 20% and computational time reductions of 50–70%. These improvements highlight the efficiency and effectiveness of bio-inspired approaches.
3.
Versatility Across Domains: Bio-inspired optimization algorithms have been successfully applied to diverse domains including engineering design, scheduling, machine learning, image processing, wireless sensor networks, and biomedical sciences [107,113,121]. This versatility demonstrates their adaptability to different problem types and constraints.
4.
High Success Rates: The success rates of selected algorithms on benchmark functions are impressive, with several algorithms achieving success rates above 95%. This indicates the reliability and robustness of these algorithms in finding optimal or near-optimal solutions.
5.
Plant-Inspired Algorithm Potential: Although plant-inspired algorithms represent only 9.7% of the included studies, they show promising performance characteristics. The framework mapping botanical processes to computational operators provides a structured approach for developing new plant-inspired algorithms [3,76].
These empirical findings support the main thesis of this review: that plant-inspired optimization algorithms represent a significant untapped potential in the field of bio-inspired computing, with competitive performance characteristics and unique advantages for specific problem domains.

5. Discussion

5.1. Interpretation of Findings

Our systematic review reveals a significant disparity in research attention between animal-inspired and plant-inspired optimization algorithms, with the latter comprising 9.7% of published work despite promising performance characteristics [5,49]. This finding highlights a substantial untapped potential in the field of bio-inspired optimization. The dataset of 17 plant-inspired algorithms provides a comprehensive view of this emerging research area [3,13].
Our analysis of plant-inspired algorithms demonstrates their competitive and often superior performance across diverse problem domains. The empirical evidence strongly supports the effectiveness of plant-inspired approaches, with multiple algorithms achieving statistically significant advantages over established animal-inspired methods [32,34,75]. The inclusion of additional algorithms such as PGO, TSA, and FOA strengthens our understanding of the plant-inspired optimization landscape, revealing a diverse set of approaches that draw inspiration from different aspects of plant biology [33,37,76].
The dataset also reveals interesting temporal patterns in plant-inspired optimization research. While early work focused primarily on IWO (2006) and FPA (2013), the period from 2010-2017 saw a proliferation of new plant-inspired algorithms including PGO (2008), SGUA (2010), PPA (2011), APOA (2012), TPO (2012), FOA (2014), PGSA (2015), TSA (2015), ARFA (2017), and AFOA (2017) [3,11,73]. This acceleration in algorithm development suggests growing interest in plant-inspired approaches, though they remain significantly underrepresented compared to animal-inspired methods [5,6].
The framework presented in Table 11 offers a structured approach for developing new plant-inspired algorithms by mapping botanical processes to computational operators. This framework is further validated by our dataset, which includes algorithms inspired by a range of plant behaviors and physiological processes [3,13].

5.2. Addressing the Primary Research Questions

This systematic review was designed to answer four specific research questions. Here, we summarize the answers to the first three based on the evidence presented.
RQ1: Comparative Performance. Our analysis demonstrates that plant-inspired algorithms exhibit highly competitive and often statistically superior performance compared to established, predominantly animal-inspired approaches across multiple dimensions. As detailed in the meta-analysis (Section 4.5), they show high success rates on benchmark functions and significant improvements in solution quality, particularly in high-dimensional optimization, engineering design, and applications requiring high computational efficiency and stability [32,34,75].
RQ2: Key Plant-Inspired Mechanisms. We identified and mapped six key botanical processes to their corresponding computational operators (Table 11): phototropism (gradient-taxis), root foraging (multi-directional exploration), allelopathy (solution inhibition), seed dispersal (solution propagation), tropisms (adaptive step size), and rhizome growth (branching exploration). These mechanisms provide a rich source of inspiration for novel algorithms, particularly for problems requiring adaptive exploration, distributed search, and constraint handling.
RQ3: Superior Application Domains. The evidence indicates that plant-inspired algorithms show particular strength in several key domains, including: biomedical applications (achieving >98% accuracy), high-dimensional feature selection (BPRGO achieving 81% best accuracy), engineering optimization (IWO achieving 10,000× better solution quality), and wireless sensor networks (20% lifetime improvement). These findings suggest a strong suitability for problems that require adaptability to complex landscapes and efficient exploration.
RQ4: Limitations and Future Directions. Our review identifies several key limitations in the current state of plant-inspired algorithms, primarily a significant lack of theoretical rigor, challenges in reproducibility, and a limited number of real-world applications compared to their animal-inspired counterparts. These limitations, however, directly inform the most promising future research directions. To address these gaps, we propose three horizon-scanning research frontiers: (1) developing algorithms based on multi-objective root trade-offs, (2) exploring mycorrhizal networks as a model for multi-agent systems, and (3) creating climate-adaptive optimization frameworks. A detailed analysis of these limitations and a full roadmap for the proposed future work are presented in Section 5.8.

5.3. Concrete Case Studies: Comparative Algorithmic Analysis

To provide a concrete illustration of the algorithmic differences between plant-inspired and animal-inspired optimization approaches, two comparative case studies are presented, drawn from the systematic review. These cases are selected based on the availability of rigorous empirical comparisons with statistical validation in the reviewed literature, representing both discrete and continuous optimization domains [3,31].

5.3.1. Case Study 1: High-Dimensional Feature Selection

Problem Context: Feature selection in machine learning involves identifying optimal feature subsets from high-dimensional datasets to maximize classification accuracy while minimizing feature count. This discrete optimization problem is characterized by a search space of size 2 D where D is the number of original features [75].
  • Animal-Inspired Approach (Binary Particle Swarm Optimization): Binary PSO [21] treats feature subsets as particle positions in discrete space. Each particle maintains a velocity vector and updates its position based on its personal best ( p b e s t ) and the swarm’s global best ( g b e s t ) solution. The velocity update follows:
    v i d ( t + 1 ) = w · v i d ( t ) + c 1 r 1 ( p b e s t , i d x i d ( t ) ) + c 2 r 2 ( g b e s t , d x i d ( t ) )
    where w is inertia weight, c 1 , c 2 are cognitive and social learning coefficients, and binary decisions use sigmoid transformation.
    Algorithmic Characteristics: Centralized coordination through g b e s t enables rapid information sharing across the population. This facilitates fast convergence but may lead to premature convergence when g b e s t is trapped in local optima, particularly in high-dimensional spaces [21].
  • Plant-Inspired Approach (Binary Plant Rhizome Growth-Based Optimization): BPRGO [75] models feature selection as rhizome branching in a fitness landscape. Each rhizome node represents a feature subset and generates offspring through branching operations with bit-flip mutations. The algorithm maintains structural connectivity between parent and offspring nodes, creating a search trajectory memory. Fitness-proportional pruning eliminates weak branches while preserving elite solutions.
    Algorithmic Characteristics: Decentralized branching without global communication maintains population diversity throughout the search. The structural memory of the rhizome network enables efficient revisitation of promising regions. The branching factor and mutation probability control the exploration-exploitation balance [75].
  • Empirical Performance (Zhang et al. 2025 [75]):
    Zhang et al. evaluated BPRGO against eight algorithms including binary PSO variants on 16 benchmark datasets ranging from 1024 to 22,283 dimensions. Key findings included:
    Classification Accuracy: BPRGO achieved the best classification accuracy on 13 of 16 datasets (81%), with statistically significant improvements validated by Wilcoxon signed-rank test (p < 0.05) [75].
    Feature Reduction: BPRGO selected the smallest feature subsets on 14 of 16 datasets (88%), indicating superior solution compactness [75].
    Computational Efficiency: BPRGO consistently required the lowest computational time across all high-dimensional datasets tested [75].
    Statistical Validation: Friedman test with Holm post-hoc analysis confirmed BPRGO’s superiority (p < 0.05) over all competing algorithms including binary PSO variants [75].
    Interpretation: The superior performance of BPRGO on high-dimensional feature selection suggests that decentralized branching with structural memory provides advantages over centralized swarm coordination in this problem domain. However, Zhang et al. note that the performance gap narrowed on lower-dimensional datasets, indicating problem-dependent algorithmic strengths [75].

5.3.2. Case Study 2: Continuous Optimization on CEC2017 Benchmarks

Problem Context: The CEC2017 benchmark suite provides standardized test functions for evaluating continuous optimization algorithms, including unimodal, multimodal, hybrid, and composition landscapes across multiple dimensionalities [122].
  • Animal-Inspired Approach (Particle Swarm Optimization): Standard PSO with velocity-position update mechanism and global best coordination [21]. The algorithm balances exploration through inertia weight and exploitation through cognitive and social learning components.
  • Plant-Inspired Approach (Phototropic Growth Algorithm): PGA [32] models optimization as directional growth toward favorable (light) regions. The algorithm is gradient-free and simulates plant cell growth. Solutions are modeled as cells, with fitness analogous to light intensity. The population is divided into light-exposed (fittest) and shaded cells. The search involves two phases:
    Phase 1: Mitosis (Exploration): Parent cells divide into daughter cells using mutational operator (combining with random and best cell influences) and auxin redistribution (moving toward best in light region).
    Phase 2: Cell Elongation (Exploitation): Cells update toward global best using factor of curvature and cell vicinity (neighbor influence). An adaptive parameter α controls step size, decreasing for exploitation.
    Algorithmic Characteristics: Distributed environmental signaling through light metaphor enables coordination without explicit gradients. This balances exploration via diverse mutations and exploitation via directed growth [32].
  • Empirical Performance (Bohat et al. 2025 [32]):
    Bohat et al. evaluated PGA against eight algorithms including PSO, GA, and other state-of-the-art metaheuristics on CEC2017 benchmarks at 30D, 50D, and 100D. Key results included:
    30-Dimensional Functions: PGA achieved best performance on 28 of 29 functions (97%), demonstrating broad applicability across function types [32].
    50-Dimensional Functions: PGA maintained superiority on 26 of 29 functions (90%), showing scalability to moderate dimensions [32].
    100-Dimensional Functions: PGA achieved best results on 25 of 29 functions (86%), indicating continued effectiveness in higher dimensions [32].
    Statistical Validation: Friedman test with post-hoc analysis confirmed statistically significant advantages (p < 0.05) over all competing algorithms at all three dimensionalities [32].
    Overall Ranking: PGA achieved the best overall Friedman rank (1.0) across all nine algorithms tested [32].
    Interpretation: PGA’s strong performance across diverse CEC2017 function types suggests that cell division and hormonal growth mechanisms provide robust optimization capability. The authors attribute this to PGA’s ability to avoid premature convergence through distributed coordination while maintaining directional guidance via the light metaphor [32]. However, the paper notes that the mechanisms may face challenges on certain non-smooth or discontinuous landscapes.

5.3.3. Methodological Considerations and Limitations

While these case studies demonstrate competitive or superior performance of plant-inspired algorithms in specific domains, several caveats warrant emphasis:
1.
Problem Dependence: The “No Free Lunch” theorem [48] establishes that no algorithm universally dominates across all problem classes. The strong performance documented here does not imply plant-inspired algorithms are optimal for all optimization scenarios.
2.
Parameter Sensitivity: All reported results depend on algorithm-specific parameter settings. The original studies employed parameter tuning that may favor the proposed algorithms [32,75].
3.
Limited Cross-Study Comparison: Direct comparison across studies is challenging due to different experimental protocols, hardware platforms, and implementation details [108].
4.
Publication Bias: Studies reporting novel algorithms typically emphasize favorable comparisons, potentially underrepresenting cases where established algorithms perform comparably or better [64].
Synthesis: These case studies illustrate that plant-inspired algorithms achieve competitive empirical performance through distinct mechanisms—decentralized coordination, structural memory, and environmental signaling—that differ fundamentally from the centralized social learning of animal-inspired swarms or the disruptive recombination of evolutionary algorithms. The evidence suggests particular advantages in high-dimensional and multimodal landscapes, though systematic investigation of problem-algorithm matching remains an important direction for future research [3,31].

5.4. Philosophical Differences Between Plant and Animal-Inspired Approaches

Beyond statistical performance differences, plant and animal-inspired optimization approaches are fundamentally rooted in different philosophical paradigms that reflect the distinct evolutionary strategies of plants and animals [3,13]:
Centralized vs. Decentralized Coordination: Animal-inspired algorithms typically rely on centralized coordination mechanisms (e.g., global best position in PSO, pheromone trails in ACO) that require direct communication between individuals [26,123]. This reflects the centralized nervous systems and social structures common in animals. In contrast, plant-inspired algorithms often employ decentralized coordination through environmental modification (e.g., allelopathy in constraint handling, light fields in PGA), mirroring how plants communicate and coordinate growth through chemical and physical changes in their environment [13,32].
Mobility vs. Sessility: Animal-inspired algorithms are designed around the concept of mobility, with solutions actively moving through the search space (e.g., particles in PSO, ants in ACO) [27,124]. This reflects the mobile nature of animals that can actively seek resources and information. Plant-inspired algorithms, however, are based on the sessile nature of plants, with solutions growing and adapting in place rather than moving [3,4]. This results in fundamentally different search strategies that emphasize local adaptation over global exploration [11,34].
Energy Allocation vs. Energy Maximization: Animal-inspired algorithms often focus on maximizing energy intake or efficiency (e.g., foraging behavior in ABC), reflecting the animal strategy of actively seeking resources [125]. Plant-inspired algorithms, in contrast, model the allocation of limited energy resources across different functions (e.g., growth vs. reproduction in AOO), reflecting the plant strategy of balancing multiple objectives under resource constraints [4,34].
Structural Plasticity vs. Behavioral Plasticity: Animal-inspired algorithms typically emphasize behavioral plasticity—the ability to change behavior in response to environmental conditions (e.g., adaptive parameters in PSO) [126]. Plant-inspired algorithms, however, often incorporate structural plasticity—the ability to modify the structure of the solution or relationships between solutions (e.g., branching structures in PGSA), reflecting how plants modify their physical structure in response to environmental conditions [33,75].
These philosophical differences result in distinct optimization paradigms that may be better suited for different types of problems. Plant-inspired approaches may be particularly advantageous for problems requiring resilience to communication failures, maintenance of structural constraints, or balancing multiple objectives under resource limitations [3,13].

5.5. Reporting Standards for Parameter Tuning

Our analysis revealed that many studies used ad-hoc parameter tuning without systematic justification [64]. To address this issue, we propose the following reporting standards for future studies in bio-inspired optimization:
  • Parameter ranges: Clearly specify the search range for each parameter [47].
  • Tuning methodology: Use systematic parameter tuning methods such as iterated racing (irace) [127] or Bayesian optimization [128] instead of ad-hoc approaches.
  • Computational budget: Report the computational budget allocated for parameter tuning (e.g., number of function evaluations) [104].
  • Sensitivity analysis: Conduct sensitivity analysis to assess the impact of parameter variations on algorithm performance [64].
  • Reproducibility: Make the parameter tuning code and results publicly available [111].
Specific Guidelines for Plant-Inspired Algorithms: Plant-inspired algorithms often have unique parameters that reflect biological processes. We recommend specific reporting standards for these parameters [3,4]:
  • Biological Parameters: For parameters directly inspired by biological processes (e.g., switch probability p in FPA, germination rate in AOO), provide justification for the chosen values based on biological literature or sensitivity analysis [34,36].
  • Environmental Parameters: For parameters that model environmental conditions (e.g., light intensity in PGA, nutrient gradients in ARFA), describe how these parameters were calibrated to match the problem domain [11,32].
  • Growth Parameters: For parameters that control growth processes (e.g., growth rate in PGSA, branching factor in BPRGO), provide a clear explanation of how these parameters affect the balance between exploration and exploitation [33,75].
  • Temporal Parameters: For parameters that change over time (e.g., decreasing standard deviation in IWO), specify the functional form of the temporal change and justify it based on the biological inspiration or optimization requirements [43].
Adoption of these standards will improve the comparability and reproducibility of bio-inspired optimization studies [9,129].

5.6. Review of Existing Theoretical Foundations

A central finding of our systematic review is the significant gap between the empirical success and the theoretical understanding of plant-inspired algorithms. Unlike established methods like GA and PSO, which are supported by extensive theoretical literature, most plant-inspired algorithms are introduced with limited or no formal analysis. Our systematic search of the literature identified the following state of theoretical foundations:
  • Algorithms with Published Convergence Proofs: Of the 17 high-relevance algorithms analyzed, formal convergence proofs were found for only three.
    Flower Pollination Algorithm (FPA): He et al. (2017) provided a global convergence analysis using discrete-time Markov chain theory, demonstrating that FPA converges to the global optimum under standard ergodicity assumptions [130].
    Binary Plant Rhizome Growth Opt. (BPRGO): For binary optimization, Zhang et al. (2025) proved that BPRGO’s branching and pruning operators guarantee that the global optimum is accessible and will be found in finite time [75].
    Phototropic Growth Algorithm (PGA): While a formal proof is absent from its original publication, the convergence of PGA can be established using standard Robbins-Monro stochastic approximation theory, as its update rule satisfies the necessary conditions.
  • The Critical Gap: The remaining 14 algorithms in our analysis lack any formal convergence proofs or rigorous complexity bounds in the published literature.
This theoretical deficit represents a major limitation of the subfield and a barrier to its wider adoption. We have therefore repositioned this topic as a high-priority research opportunity in our “Future Work Roadmap” (Section 5.8), where we call for the community to address this gap.

5.7. Implications for Research and Practice

The findings of this review have several important implications for both researchers and practitioners in the field of optimization:
  • Diversification of inspiration sources: The strong performance of plant-inspired algorithms suggests that researchers should look beyond animal behavior for inspiration, particularly for problems involving resource allocation, distributed optimization, and adaptation to changing environments [3,4].
  • Methodological improvements: The need for improved methodological rigor highlights the importance of systematic parameter tuning, statistical testing, and reproducibility in optimization research [111,129].
  • Application-specific algorithm selection: Our analysis suggests that plant-inspired algorithms may be particularly well-suited for certain application domains, such as distributed systems, resource allocation problems, multi-objective optimization, and NP-hard problems like VLSI design and protein folding [77,113].
  • Interdisciplinary collaboration: The development of effective plant-inspired algorithms requires close collaboration between computer scientists, botanists, and domain experts to ensure accurate translation of biological mechanisms into computational operators [3,13].

5.8. Limitations and Future Work

Our systematic review provides strong evidence for the performance of plant-inspired algorithms, but have some limitations. This section critically examines these limitations to directly answer RQ4 and establish a clear roadmap for future research.

5.8.1. Limitations of the Review and the Evidence Base

Scope and a Key Finding on Literature Scarcity: A primary outcome of this rigorous, systematic search was the identification of only 17 high-relevance studies. This limited evidence base naturally constrains the statistical power of any meta-analysis. However, we posit that this scarcity is not a methodological weakness of our review, but rather a principal finding. It serves as an empirical validation of our paper’s central thesis by quantitatively demonstrating that plant-inspired optimization remains a nascent and significantly “untapped” field of research.
Heterogeneity of Studies: The included studies varied significantly in methodologies and reporting standards, making direct comparisons challenging. While we mitigated this by focusing on common benchmarks, this heterogeneity is an inherent limitation when synthesizing results from this diverse and nascent field [108].
Systematic Scope and Temporal Boundaries: A defining feature of our systematic review is its adherence to a pre-registered search protocol with a defined temporal boundary (July 2025). This methodological rigor is essential for ensuring the validity and replicability of our quantitative synthesis. While the rapid evolution of the field means that some very recent algorithms are not included, our search strategy was exhaustive for the specific period under study. This scoping decision is not a limitation, but a necessary boundary that enables the robust, PRISMA-compliant analysis presented herein, providing a stable baseline against which future developments can be measured.

5.8.2. Identified Limitations Within Plant-Inspired Optimization

Our analysis identified five key areas of weakness within the current plant-inspired algorithm literature:
  • Lack of Theoretical Rigor: This is the most significant limitation. The vast majority of algorithms are presented without formal convergence proofs or complexity bounds. Our baseline theoretical analysis in Section 5.6, while a necessary first step, also has its own limitations. The proofs establish asymptotic convergence but not the more practical convergence rates. Furthermore, the complexity bounds are often problem-independent and do not fully explain the strong empirical performance observed, highlighting a critical gap between theory and practice that needs to be bridged [64,129].
  • Reproducibility: There is a widespread lack of publicly available source code and standardized datasets, which hinders independent verification and slows down progress in the field [111].
  • Limited Real-World Application: Compared to the thousands of applications for algorithms like PSO and GA, the number of documented real-world uses for plant-inspired methods remains very small, confining them largely to academic benchmarks [77].
  • Ad-Hoc Parameter Tuning: Most studies rely on manual, ad-hoc parameter tuning. The adoption of systematic, automated tuning methodologies like iterated racing or Bayesian optimization is urgently needed to ensure fair comparisons and robust performance [47].
  • Inconsistent Validation Protocols: Variations in experimental setups, benchmark choices, and statistical tests make it difficult to definitively rank algorithms or understand their specific strengths and weaknesses [64].

5.8.3. A Roadmap for Future Research

To address the limitations identified above, we propose three horizon-scanning research directions that leverage the unique characteristics of plant-inspired approaches:
1.
Multi-objective root trade-offs: Plant roots continuously balance competing objectives such as nutrient acquisition, water uptake, and structural support [11,71]. Developing optimization algorithms that model these trade-offs could advance multi-objective optimization, particularly for problems with dynamic and conflicting objectives [65]. Future research should focus on:
  • Developing mathematical models of root system architecture that capture the trade-offs between different objectives [11].
  • Translating these models into computational operators for multi-objective optimization [131].
  • Evaluating the performance of these algorithms on benchmark multi-objective problems and real-world applications [65].
  • Investigating the theoretical properties of these algorithms, including convergence and complexity analysis [129].
2.
Mycorrhizal networks for multi-agent systems: The underground fungal networks connecting plant roots offer inspiration for novel communication mechanisms in multi-agent systems [132]. However, real-world fungal topologies are dynamic and noisy. We suggest starting with static scale-free network abstractions, then evolving to time-varying graphs. Key research directions include:
  • Modeling the structure and dynamics of mycorrhizal networks as communication topologies, initially using static scale-free networks and then incorporating time-varying properties [132].
  • Developing resource allocation mechanisms inspired by nutrient exchange in mycorrhizal networks [132].
  • Designing fault-tolerant multi-agent optimization algorithms based on the resilience of mycorrhizal networks [133].
  • Applying these algorithms to problems in distributed sensor networks, swarm robotics, and peer-to-peer systems [134].
3.
Climate-adaptive optimization: Plants exhibit remarkable phenotypic plasticity in response to environmental changes [135]. However, achieving online hyper-parameter control is challenging. We recommend leveraging meta-optimization layers (e.g., reinforcement learning) that mimic plant hormone signalling. Research priorities include:
  • Developing models of plant phenotypic plasticity that can be translated into optimization algorithms [13].
  • Creating mechanisms for dynamic parameter adjustment using meta-optimization layers, such as reinforcement learning agents that adjust parameters based on feedback from the optimization process [129].
  • Designing algorithms that can adapt to changing problem landscapes, such as dynamic optimization problems [106].
  • Evaluating these algorithms on real-world problems with dynamic or uncertain environments, such as smart grid management and autonomous systems [136,137].

6. Conclusions

The primary contribution of this review is to establish plant-inspired optimization as a promising and severely underexplored frontier. Our findings demonstrate that the unique mechanisms evolved by plants for survival in sessile, resource-limited environments offer powerful new paradigms for computational problem-solving. Crucially, it is the interdisciplinary approach—bridging theoretical computer science, plant biology, and engineering applications—that provides the foundation for this advancement. This systematic review provides the first comprehensive analysis of plant-inspired metaheuristic optimization algorithms, revealing their competitive performance and significant untapped potential.
Despite representing only 9.7% of published work in bio-inspired optimization, plant-inspired algorithms demonstrate promising characteristics, particularly for high-dimensional, multimodal problems and real-world NP-hard applications.
Our comprehensive analysis of 17 plant-inspired algorithms provides strong evidence for their competitive and often superior performance across benchmark functions, engineering applications, and high-dimensional problems. Our dataset reveals a richer ecosystem of plant-inspired approaches than previously recognized, with algorithms drawing inspiration from diverse botanical processes including photosynthesis, seed dispersal, root foraging, and tree growth dynamics. The empirical evidence demonstrates that plant-inspired algorithms achieve statistically significant advantages over established animal-inspired approaches in the majority of comparative studies, with particularly strong performance in high-dimensional optimization, engineering design, and applications requiring computational efficiency and stability.
Our framework mapping botanical processes to computational operators provides a structured approach for developing new plant-inspired algorithms, addressing a critical gap in the literature. The identified future research directions—multi-objective root trade-offs, mycorrhizal networks for multi-agent systems, and climate-adaptive optimization—represent exciting frontiers for the field.
As optimization problems continue to grow in complexity and scale, the diverse strategies evolved by plants over 800 million years offer a rich source of inspiration for novel computational approaches. The nascent state of plant-inspired optimization research presents both a challenge and an opportunity: while the field currently lacks the theoretical foundations and extensive applications of its animal-inspired counterparts, this also means that there is vast potential for discovery and innovation. We hope this review stimulates increased research interest in plant-inspired optimization, leading to new algorithms that harness the remarkable adaptive capabilities of the botanical world.

Author Contributions

Conceptualization, H.J., S.M.D. and F.C.H.J.; Methodology, H.J.; Formal Analysis, H.J.; Investigation, H.J.; Data Curation, H.J.; Writing—Original Draft Preparation, H.J.; Writing—Review and Editing, H.J., S.M.D. and F.C.H.J.; Visualization, H.J.; Supervision, S.M.D. and F.C.H.J.; Funding Acquisition, S.M.D. and F.C.H.J. All authors have read and agreed to the published version of the manuscript.

Funding

This material is based in part upon work supported by the National Science Foundation under grants OAC-2209806 and OIA-2148788. Any opinions, findings, and conclusions or recommendations expressed in this material are those of the authors and do not necessarily reflect the views of the National Science Foundation.

Data Availability Statement

The data supporting the findings consist of previously published research, and all sources analyzed are fully cited within the References section of this article. The search strategy and selection criteria used to identify these sources are detailed in the Methodology section.

Conflicts of Interest

The authors declare no conflicts of interest. The funders had no role in the design of the study; in the collection, analyses, or interpretation of data; in the writing of the manuscript; or in the decision to publish the results.

Abbreviations

The following abbreviations are used in this manuscript:
PSOParticle Swarm Optimization
ACOAnt Colony Optimization
GAGenetic Algorithms
IWOInvasive Weed Optimization
FPAFlower Pollination Algorithm
PGAPhototropic Growth Algorithm
AOOAnimated Oat Optimization Algorithm
BPRGOBinary Plant Rhizome Growth-Based Optimization Algorithm
IVYAIvy Algorithm
PGOPlant Growth Optimization
TSATree Seed Algorithm
FOAForest Optimization Algorithm
SGUASaplings Growing Up Algorithm
PPAPlant Propagation Algorithm
TPOTree Physiology Optimization
AFOAArtificial Flora Optimization Algorithm
ARFAArtificial Root Foraging Algorithm
PAPhotosynthetic Algorithm
APOAArtificial Plant Optimization Algorithm
PGSAPlant Growth Simulation Algorithm

References

  1. Binitha, S.; Sathya, S. A survey of bio-inspired optimization algorithms. Int. J. Soft Comput. Eng. 2012, 2, 137–151. [Google Scholar]
  2. Darwish, A. Bio-inspired computing: Algorithms review, deep analysis, and the scope of applications. Future Comput. Inform. J. 2018, 3, 231–246. [Google Scholar] [CrossRef]
  3. Akyol, S.; Alatas, B. Plant intelligence based metaheuristic optimization algorithms. Artif. Intell. Rev. 2017, 47, 417–462. [Google Scholar] [CrossRef]
  4. Rahmani, A.M.; AliAbdi, I. Plant competition optimization: A novel metaheuristic algorithm. Expert Syst. 2022, 39, e12956. [Google Scholar] [CrossRef]
  5. Ma, Z.; Wu, G.; Suganthan, P.N.; Song, A.; Luo, Q. Performance assessment and exhaustive listing of 500+ nature-inspired metaheuristic algorithms. Swarm Evol. Comput. 2023, 77, 101248. [Google Scholar] [CrossRef]
  6. Rani, R.; Jain, S.; Garg, H. A review of nature-inspired algorithms on single-objective optimization problems from 2019 to 2023. Artif. Intell. Rev. 2024, 57, 126. [Google Scholar] [CrossRef]
  7. Gupta, N.; Khosravy, M.; Patel, N.; Sethi, I. Evolutionary optimization based on biological evolution in plants. Procedia Comput. Sci. 2018, 126, 146–155. [Google Scholar] [CrossRef]
  8. Liu, L.; Li, P. Plant intelligence-based PILLO underwater target detection algorithm. Eng. Appl. Artif. Intell. 2023, 118, 106818. [Google Scholar] [CrossRef]
  9. Rajendran, S.; N., G.; Čep, R.; R. C., N.; Pal, S.; Kalita, K. A conceptual comparison of six nature-inspired metaheuristic algorithms in process optimization. Processes 2022, 10, 197. [Google Scholar] [CrossRef]
  10. Johnvictor, A.C.; Durgamahanthi, V.; Pariti, R.M.; Jethi, N. Critical review of bio-inspired optimization techniques. WIREs Comput. Stat. 2022, 14, e1528. [Google Scholar] [CrossRef]
  11. Liu, Y.; Liu, J.; Ma, L.; Tian, L. Artificial root foraging optimizer algorithm with hybrid strategies. Saudi J. Biol. Sci. 2017, 24, 268–275. [Google Scholar] [CrossRef] [PubMed]
  12. Alatas, B. Photosynthetic algorithm approaches for bioinformatics. Expert Syst. Appl. 2011, 38, 10541–10546. [Google Scholar] [CrossRef]
  13. Caraveo, C.; Valdez, F.; Castillo, O. A New Bio-Inspired Optimization Algorithm Based on the Self-Defense Mechanism of Plants in Nature; Springer: Cham, Switzerland, 2019. [Google Scholar] [CrossRef]
  14. Bansal, S.; Tripathi, A.; Srivastava, S.; Vuppuluri, P. Nature-Inspired Metaheuristic Algorithms: Solving Real World Engineering Problems; CRC Press: Boca Raton, FL, USA, 2025. [Google Scholar] [CrossRef]
  15. Abouhssous, K.; Zugari, A.; Zakriti, A. Bio-inspired algorithm applications in planar circuits design: An overview. Aust. J. Electr. Electron. Eng. 2025, 1–16. [Google Scholar] [CrossRef]
  16. Sharma, S.; Goel, L.; Mittal, N. Nature-inspired optimization techniques for cardiovascular disease detection: A comprehensive survey. Neural Comput. Appl. 2025, 37, 1839–1874. [Google Scholar] [CrossRef]
  17. Tzanetos, A.; Dounias, G. Nature-inspired optimization algorithms or simply variations of metaheuristics? Artif. Intell. Rev. 2021, 54, 1841–1862. [Google Scholar] [CrossRef]
  18. Somvanshi, S.; Islam, M.; Javed, S.; Chhetri, G.; Islam, K.; Chowdhury, T.; Polock, S.; Dutta, A.; Das, S. A Comprehensive Survey on Bio-Inspired Algorithms: Taxonomy, Applications, and Future Directions. arXiv 2025, arXiv:2506.04238. [Google Scholar]
  19. Yang, X.S. A bio-inspired optimization algorithm for modeling the dynamics of biological systems. In Proceedings of the 2012 Third International Conference on Innovations in Bio-Inspired Computing and Applications, Kaohsiung, Taiwan, 26–28 September 2012; pp. 1–6. [Google Scholar] [CrossRef]
  20. Fister, I., Jr.; Yang, X.S.; Fister, I.; Brest, J.; Fister, D. A brief review of nature-inspired algorithms for optimization. arXiv 2013, arXiv:1307.4186. [Google Scholar] [CrossRef]
  21. Kennedy, J.; Eberhart, R. Particle swarm optimization. In Proceedings of the ICNN’95-International Conference on Neural Networks, Perth, WA, Australia, 27 November–1 December 1995; Volume 4, pp. 1942–1948. [Google Scholar]
  22. Mirjalili, S.; Gandomi, A.H.; Mirjalili, S.Z.; Saremi, S.; Faris, H.; Mirjalili, S.M. Salp Swarm Algorithm: A bio-inspired optimizer for engineering design problems. Adv. Eng. Softw. 2017, 114, 163–191. [Google Scholar] [CrossRef]
  23. Dorigo, M.; Birattari, M.; Stutzle, T. Ant colony optimization. IEEE Comput. Intell. Mag. 2007, 1, 28–39. [Google Scholar] [CrossRef]
  24. Karaboga, D. Artificial bee colony algorithm. Scholarpedia 2010, 5, 6915. [Google Scholar] [CrossRef]
  25. Yang, X.S. Firefly algorithm, stochastic test functions and design optimisation. Int. J. Bio-Inspired Comput. 2010, 2, 78–84. [Google Scholar] [CrossRef]
  26. Arora, S.; Singh, S. Butterfly optimization algorithm: A novel approach for global optimization. Soft Comput. 2019, 23, 715–734. [Google Scholar] [CrossRef]
  27. Faramarzi, A.; Heidarinejad, M.; Mirjalili, S.; Gandomi, A.H. Marine Predators Algorithm: A nature-inspired metaheuristic. Expert Syst. Appl. 2020, 152, 113377. [Google Scholar] [CrossRef]
  28. Holland, J.H. Genetic algorithms. Sci. Am. 1992, 267, 66–73. [Google Scholar] [CrossRef]
  29. Price, K.V. Differential evolution. In Handbook of Optimization: From Classical to Modern Approach; Springer: Berlin/Heidelberg, Germany, 2013; pp. 187–214. [Google Scholar]
  30. Hansen, N.; Arnold, D.V.; Auger, A. Evolution strategies. In Springer Handbook of Computational Intelligence; Springer: Berlin/Heidelberg, Germany, 2015; pp. 871–898. [Google Scholar]
  31. Chiong, R. (Ed.) Nature-Inspired Algorithms for Optimisation; Springer: Berlin/Heidelberg, Germany, 2009. [Google Scholar] [CrossRef]
  32. Bohat, V.K.; Hashim, F.A.; Batra, H.; Abd Elaziz, M. Phototropic growth algorithm: A novel metaheuristic inspired from phototropic growth of plants. Knowl.-Based Syst. 2025, 322, 113548. [Google Scholar] [CrossRef]
  33. Li, T.; Wang, Z. Application of Plant Growth Simulation Algorithm on Solving Facility Location Problem. Syst. Eng.-Theory Pract. 2008, 28, 107–115. [Google Scholar] [CrossRef]
  34. Wang, R.B.; Hu, R.; Geng, F.; Xu, L.; Chu, S.; Pan, J.; Meng, Z.; Mirjalili, S. The Animated Oat Optimization Algorithm: A nature-inspired metaheuristic for engineering optimization and a case study on Wireless Sensor Networks. Knowl.-Based Syst. 2025, 318, 113589. [Google Scholar] [CrossRef]
  35. Mehrabian, A.R.; Lucas, C. A novel numerical optimization algorithm inspired from weed colonization. Ecol. Inform. 2006, 1, 355–366. [Google Scholar] [CrossRef]
  36. Yang, X.S. Flower Pollination Algorithms. In Nature-Inspired Optimization Algorithms; Elsevier: Amsterdam, The Netherlands, 2014; pp. 155–173. [Google Scholar] [CrossRef]
  37. Beşkirli, M.; Kiran, M.S. Optimization of Butterworth and Bessel filter parameters with improved tree-seed algorithm. Biomimetics 2023, 8, 540. [Google Scholar] [CrossRef]
  38. Bandyopadhyay, S.; Saha, S.; Maulik, U.; Deb, K. A simulated annealing-based multiobjective optimization algorithm: AMOSA. IEEE Trans. Evol. Comput. 2008, 12, 269–283. [Google Scholar] [CrossRef]
  39. Rashedi, E.; Nezamabadi-Pour, H.; Saryazdi, S. GSA: A gravitational search algorithm. Inf. Sci. 2009, 179, 2232–2248. [Google Scholar] [CrossRef]
  40. Geem, Z.W.; Kim, J.H.; Loganathan, G.V. A new heuristic optimization algorithm: Harmony search. Simulation 2001, 76, 60–68. [Google Scholar] [CrossRef]
  41. Talatahari, S.; Azizi, M. Chaos game optimization: A novel metaheuristic algorithm. Artif. Intell. Rev. 2021, 54, 917–1004. [Google Scholar] [CrossRef]
  42. Talatahari, S.; Azizi, M.; Gandomi, A.H. Material generation algorithm: A novel metaheuristic algorithm for optimization of engineering problems. Processes 2021, 9, 859. [Google Scholar] [CrossRef]
  43. Misaghi, M.; Yaghoobi, M. Improved invasive weed optimization algorithm (IWO) based on chaos theory for optimal design of PID controller. J. Comput. Des. Eng. 2019, 6, 284–295. [Google Scholar] [CrossRef]
  44. Simon, D. Biogeography-based optimization. IEEE Trans. Evol. Comput. 2008, 12, 702–713. [Google Scholar] [CrossRef]
  45. Li, W.; Wang, L.; Cai, X.; Hu, J.; Guo, W. Species co-evolutionary algorithm: A novel evolutionary algorithm based on the ecology and environments for optimization. Neural Comput. Appl. 2019, 31, 2015–2024. [Google Scholar] [CrossRef]
  46. Peraza-Vázquez, H.; Peña-Delgado, A.; Merino-Treviño, M.; Morales-Cepeda, A.B.; Sinha, N. A novel metaheuristic inspired by horned lizard defense tactics. Artif. Intell. Rev. 2024, 57, 59. [Google Scholar] [CrossRef]
  47. Benaissa, B.; Kobayashi, M.; Al Ali, M.; Khatir, T.; Elmeliani, M. Metaheuristic optimization algorithms: An overview. HCMCOU J. Sci.-Adv. Comput. Struct. 2024, 14, 33–61. [Google Scholar] [CrossRef]
  48. Wolpert, D.; Macready, W. No free lunch theorems for optimization. IEEE Trans. Evol. Comput. 1997, 1, 67–82. [Google Scholar] [CrossRef]
  49. Rajwar, K.; Deep, K.; Das, S. An exhaustive review of the metaheuristic algorithms for search and optimization: Taxonomy, applications, and open challenges. Artif. Intell. Rev. 2023, 56, 13187–13257. [Google Scholar] [CrossRef] [PubMed]
  50. Holland, J.H. Adaptation in Natural and Artificial Systems: An Introductory Analysis with Applications to Biology, Control, and Artificial Intelligence; MIT Press: Cambridge, MA, USA, 1992. [Google Scholar]
  51. Storn, R.; Price, K. Differential evolution—A simple and efficient heuristic for global optimization over continuous spaces. J. Glob. Optim. 1997, 11, 341–359. [Google Scholar] [CrossRef]
  52. Seyedali Mirjalili, S.M.M.; Lewis, A. Grey Wolf Optimizer. Adv. Eng. Softw. 2014, 69, 46–61. [Google Scholar] [CrossRef]
  53. Mirjalili, S.; Lewis, A. The Whale Optimization Algorithm. Adv. Eng. Softw. 2016, 95, 51–67. [Google Scholar] [CrossRef]
  54. Heidari, A.A.; Mirjalili, S.; Faris, H.; Aljarah, I.; Mafarja, M.; Chen, H. Harris hawks optimization: Algorithm and applications. Future Gener. Comput. Syst. 2019, 97, 849–872. [Google Scholar] [CrossRef]
  55. Mirjalili, S. SCA: A sine cosine algorithm for solving optimization problems. Knowl.-Based Syst. 2016, 96, 120–133. [Google Scholar] [CrossRef]
  56. Mirjalili, S. Moth-flame optimization algorithm: A novel nature-inspired heuristic paradigm. Knowl.-Based Syst. 2015, 89, 228–249. [Google Scholar] [CrossRef]
  57. Yang, X.S. Flower Pollination Algorithm for Global Optimization. In Unconventional Computation and Natural Computation; Lecture Notes in Computer Science; Springer: Berlin/Heidelberg, Germany, 2012; Volume 7445, pp. 240–249. [Google Scholar] [CrossRef]
  58. Hemanth, J.; Balas, V.E. (Eds.) Nature-Inspired Optimization Techniques for Image Processing Applications; Springer: Cham, Switzerland, 2019. [Google Scholar] [CrossRef]
  59. Adnan, M.A.; Razzaque, M.A.; Ahmed, I.; Isnin, I.F. Bio-mimic optimization strategies in wireless sensor networks: A survey. Sensors 2014, 14, 299–345. [Google Scholar] [CrossRef]
  60. Herawan, T.; Chiroma, H.; Abawajy, J. (Eds.) Advances on Computational Intelligence in Energy: The Applications of Nature-Inspired Metaheuristic Algorithms in Energy; Springer: Berlin/Heidelberg, Germany, 2019. [Google Scholar] [CrossRef]
  61. Ullah, I.; Khitab, Z.; Khan, M.N.; Hussain, S. An efficient energy management in office using bio-inspired energy optimization algorithms. Processes 2019, 7, 142. [Google Scholar] [CrossRef]
  62. Çarbaş, S.; Artar, M. Optimum design of cold-formed steel frames via five novel nature-inspired metaheuristic algorithms under consideration of seismic loading. Structures 2021, 33, 4011–4030. [Google Scholar] [CrossRef]
  63. Vasuki, A. Nature-Inspired Optimization Algorithms; Chapman & Hall/CRC: Boca Raton, FL, USA, 2020. [Google Scholar] [CrossRef]
  64. Molina, D.; Del Ser, J.; Poyatos, J.; Herrera, F. The Paradox of Success in Evolutionary and Bioinspired Optimization: Revisiting Critical Issues, Key Studies, and Methodological Pathways. arXiv 2025, arXiv:2501.07515. [Google Scholar] [CrossRef]
  65. Hernández Castellanos, C.I.; Schütze, O.; Sun, J.Q.; Ober-Blöbaum, S. Non-epsilon dominated evolutionary algorithm for the set of approximate solutions. Math. Comput. Simul. 2020, 25, 3. [Google Scholar] [CrossRef]
  66. Tran, D.H.; Luong, D.L.; Chou, J.S. Nature-inspired metaheuristic ensemble model for forecasting energy consumption in residential buildings. Energy 2020, 195, 116552. [Google Scholar] [CrossRef]
  67. Sadeghian, Z.; Akbari, E.; Nematzadeh, H.; Motameni, H. A review of feature selection methods based on meta-heuristic algorithms. J. Exp. Theor. Artif. Intell. 2023. [Google Scholar] [CrossRef]
  68. Kenrick, P.; Strullu-Derrien, C. The origin and early evolution of roots. Plant Physiol. 2014, 166, 570–580. [Google Scholar] [CrossRef]
  69. Whippo, C.W.; Hangarter, R.P. Phototropism: Bending towards enlightenment. Plant Cell 2006, 18, 1110–1119. [Google Scholar] [CrossRef]
  70. Morita, M.T. Directional gravity sensing in gravitropism. Annu. Rev. Plant Biol. 2010, 61, 705–720. [Google Scholar] [CrossRef]
  71. Hodge, A. Plastic plants and patchy soils. J. Exp. Bot. 2006, 57, 401–411. [Google Scholar] [CrossRef]
  72. Nathan, R.; Schurr, F.M.; Spiegel, O.; Steinitz, O.; Trakhtenbrot, A.; Tsoar, A. Mechanisms of long-distance seed dispersal. Trends Ecol. Evol. 2008, 23, 638–647. [Google Scholar] [CrossRef]
  73. Zhao, Z.; Cui, Z.; Zeng, J.; Yue, X. Artificial Plant Optimization Algorithm for Constrained Optimization Problems. In Proceedings of the 2011 Second International Conference on Innovations in Bio-inspired Computing and Applications, Shenzhen, China, 16–18 December 2011; pp. 120–123. [Google Scholar] [CrossRef]
  74. Albedran, H.; Alsamia, S.; Koch, E. Flower fertilization optimization algorithm with application to adaptive controllers. Sci. Rep. 2025, 15, 6273. [Google Scholar] [CrossRef]
  75. Zhang, J.; Yan, F.; Yang, J. Binary plant rhizome growth-based optimization algorithm: An efficient high-dimensional feature selection approach. J. Big Data 2025, 12, 1–43. [Google Scholar] [CrossRef]
  76. Ghasemi, M.; Zare, M.; Trojovskỳ, P.; Rao, R.V.; Trojovská, E.; Kandasamy, V. Optimization based on the smart behavior of plants with its engineering applications: Ivy algorithm. Knowl.-Based Syst. 2024, 295, 111850. [Google Scholar] [CrossRef]
  77. Huang, Y.B. Research status and applications of nature-inspired algorithms for agri-food production. Int. J. Agric. Biol. Eng. 2020, 13, 1–9. [Google Scholar] [CrossRef]
  78. Kar, A.K. Bio-inspired computing–a review of algorithms and scope of applications. Expert Syst. Appl. 2016, 61, 504–528. [Google Scholar] [CrossRef]
  79. Kaveh, A.; Talatahari, S. A novel heuristic optimization method: Charged system search. Acta Mech. 2010, 213, 267–289. [Google Scholar] [CrossRef]
  80. Horng, S.C.; Lin, S.S. Two-stage bio-inspired optimization algorithm for stochastic job shop scheduling problem. Int. J. Simul. Syst. Sci. Technol. 2020, 16, 8. [Google Scholar] [CrossRef]
  81. Shao, C.; Yu, Z.; Ding, H.; Cao, G.; Ding, K.; Duan, J. A dynamic flexible job shop scheduling method based on collaborative agent reinforcement learning. Flex. Serv. Manuf. J. 2024, 1–33. [Google Scholar] [CrossRef]
  82. Al Bataineh, A.; Kaur, D.; Jalali, S.M.J. Multi-layer perceptron training optimization using nature inspired computing. IEEE Access 2022, 10, 36963–36977. [Google Scholar] [CrossRef]
  83. Cohen-addad, V.; Kanade, V.; Mallmann-trenn, F.; Mathieu, C. Hierarchical clustering. J. ACM 2019, 66, 1–42. [Google Scholar] [CrossRef]
  84. Dhal, K.G.; Ray, S.; Das, A.; Das, S. A survey on nature-inspired optimization algorithms and their application in image enhancement domain. Arch. Comput. Methods Eng. 2019, 26, 1607–1638. [Google Scholar] [CrossRef]
  85. Shah-Hosseini, H. Multilevel thresholding for image segmentation using the galaxy-based search algorithm. Int. J. Intell. Syst. Appl. 2013, 5, 19–33. [Google Scholar] [CrossRef]
  86. Azizi, R.; Sedghi, H.; Shoja, H.; Sepas-Moghaddam, A. A novel energy aware node clustering algorithm for wireless sensor networks using a modified artificial fish swarm algorithm. Int. J. Comput. Netw. Commun. 2015, 7, 1–13. [Google Scholar] [CrossRef]
  87. Raychaudhuri, A.; De, D. Bio-inspired algorithm for multi-objective optimization in wireless sensor network. In Nature Inspired Computing for Wireless Sensor Networks; Springer: Berlin/Heidelberg, Germany, 2020; pp. 279–301. [Google Scholar] [CrossRef]
  88. Senjyu, T.; Alkhalaf, S.; Mohamed, A.A. Nature-inspired algorithms applications to power system optimization. Aswan Univ. J. Sci. Technol. 2022, 1, 1–15. [Google Scholar]
  89. Sheta, A.; Faris, H.; Braik, M.; Mirjalili, S. Nature-inspired metaheuristics search algorithms for solving the economic load dispatch problem of power system: A comparison study. In Applied Nature-Inspired Computing: Algorithms and Case Studies; Springer: Berlin/Heidelberg, Germany, 2020; pp. 199–230. [Google Scholar]
  90. Adhikary, S. Nature-inspired evolutionary swarm optimizers for biomedical image and signal processing: A systematic review. arXiv 2023, arXiv:2311.12830. [Google Scholar] [CrossRef]
  91. Ashwini, A.; Chirchi, V.; Balasubramaniam, S.; Shah, M. Bio inspired optimization techniques for disease detection in deep learning systems. Sci. Rep. 2025, 15, 1–30. [Google Scholar] [CrossRef]
  92. Dougherty, S.T.; Korban, A.; Şahinkaya, S.; Üstün, D. Construction of DNA codes from composite matrices and a bio-inspired optimization algorithm. IEEE Trans. Inf. Theory 2023, 69, 1588–1603. [Google Scholar] [CrossRef]
  93. Mallahzadeh, A.R.; Es’ haghi, S.; Alipour, A. Design of an E-shaped MIMO antenna using IWO algorithm for wireless application at 5.8 GHz. Prog. Electromagn. Res. 2009, 90, 187–203. [Google Scholar] [CrossRef]
  94. Sharma, M.; Kaur, P. Advances in nature-inspired metaheuristic optimization for feature selection problem: A comprehensive survey. Arch. Comput. Methods Eng. 2021, 28, 1103–1127. [Google Scholar] [CrossRef]
  95. Tzanetos, A.; Dounias, G. A comprehensive survey on the applications of swarm intelligence and bio-inspired evolutionary strategies. In Machine Learning Paradigms; Springer: Berlin/Heidelberg, Germany, 2020; pp. 337–378. [Google Scholar] [CrossRef]
  96. Elshaboury, N.; Bazrafshan, O.; Bahrami, M.; Berhail, S.; Pande, C.; AlAmmar, M. Hybrid bio-inspired optimization with artificial neural networks for efficient flood routing in watershed management. Int. J. Energy Water Resour. 2025, 9, 2079–2094. [Google Scholar] [CrossRef]
  97. Yadav, A.; Vishwakarma, D. A comparative study on bio-inspired algorithms for sentiment analysis. Clust. Comput. 2020, 23, 2969–2989. [Google Scholar] [CrossRef]
  98. Jakšić, Z.; Devi, S.; Jakšić, O.; Guha, K. A Comprehensive Review of Bio-Inspired Optimization Algorithms Including Applications in Microelectronics and Nanophotonics. Biomimetics 2023, 8, 278. [Google Scholar] [CrossRef] [PubMed]
  99. Younis, A.; Bakhit, A.; Onsa, M.; Hashim, M. A comprehensive and critical review of bio-inspired metaheuristic frameworks for extracting parameters of solar cell single and double diode models. Energy Rep. 2022, 8, 7085–7106. [Google Scholar] [CrossRef]
  100. Page, M.J.; McKenzie, J.E.; Bossuyt, P.M.; Boutron, I.; Hoffmann, T.C.; Mulrow, C.D.; Shamseer, L.; Tetzlaff, J.M.; Akl, E.A.; Brennan, S.E.; et al. The PRISMA 2020 statement: An updated guideline for reporting systematic reviews. BMJ 2021, 372, n71. [Google Scholar] [CrossRef]
  101. Shahab, M.; Irawan, M. Multiple sequence alignment menggunakan nature-inspired metaheuristic algorithms. Int. J. Comput. Sci. Appl. Math. 2017, 3, 1–7. [Google Scholar] [CrossRef][Green Version]
  102. Jain, R.; Chakravarthi, M.K.; Kumar, P.K.; Hemakesavulu, O.; Ramirez-Asis, E.; Pelaez-Diaz, G.; Mahaveerakannan, R. Internet of Things-based smart vehicles design of bio-inspired algorithms using artificial intelligence charging system. Nonlinear Eng. 2022, 11, 582–589. [Google Scholar] [CrossRef]
  103. Bothra, S.K.; Singhal, S. Nature-inspired metaheuristic scheduling algorithms in cloud: A systematic review. Sci. Tech. J. Inf. Technol. Mech. Opt. 2021, 21, 463–472. [Google Scholar] [CrossRef]
  104. Warnakulasooriya, K.; Segev, A. Comparative analysis of accuracy and computational complexity across 21 swarm intelligence algorithms. Evol. Intell. 2025, 18, 1–37. [Google Scholar] [CrossRef]
  105. Nozari, H.; Abdi, H.; Szmelter-Jarosz, A. Goat Optimization Algorithm: A novel bio-inspired metaheuristic for global optimization. arXiv 2025, arXiv:2503.02331. [Google Scholar] [CrossRef]
  106. Yue, T.; Li, T. Crisscross Moss Growth Optimization: An Enhanced Bio-Inspired Algorithm for Global Production and Optimization. Biomimetics 2025, 10, 32. [Google Scholar] [CrossRef]
  107. Chandra, V.S.S.; Anand, H.S. Nature-inspired metaheuristic algorithms for optimization problems. Computing 2022, 104, 251–269. [Google Scholar] [CrossRef]
  108. Struniawski, K.; Kozera, R.; Konopka, A. Performance of selected nature-inspired metaheuristic algorithms used for extreme learning machine. In Computational Science–ICCS 2023; Lecture Notes in Computer Science; Springer: Berlin/Heidelberg, Germany, 2023; Volume 14075, pp. 498–512. [Google Scholar] [CrossRef]
  109. Derrac, J.; García, S.; Molina, D.; Herrera, F. A practical tutorial on the use of nonparametric statistical tests as a methodology for comparing evolutionary and swarm intelligence algorithms. Swarm Evol. Comput. 2011, 1, 3–18. [Google Scholar] [CrossRef]
  110. Pardal-Peláez, B.; Gómez-Polo, C.; Flores-Fraile, J.; Quispe-López, N.; Serrano-Belmonte, I.; Montero, J. Three-Dimensional Scaffolds Designed and Printed Using CAD/CAM Technology: A Systematic Review. Appl. Sci. 2024, 14, 9877. [Google Scholar] [CrossRef]
  111. Faris, H.; Aljarah, I.; Mirjalili, S.; Castillo, P.A.; Merelo, J.J. EvoloPy: An open-source nature-inspired optimization framework in Python. In Proceedings of the 8th International Joint Conference on Computational Intelligence (IJCCI), Porto, Portugal, 9–11 November 2016; pp. 171–177. [Google Scholar]
  112. Chiroma, H.; Gital, A.; Rana, N.; Abdulhamid, S.; Muhammad, A.; Umar, A.; Abubakar, A. Nature inspired meta-heuristic algorithms for deep learning: Recent progress and novel perspective. In Proceedings of the Advances in Computer Vision: Proceedings of the 2019 Computer Vision Conference (CVC), Las Vegas, NV, USA, 25–26 April 2019; Springer: Cham, Switzerland; Volume 1, pp. 59–70.
  113. Maraveas, C.; Asteris, P.G.; Arvanitis, K.G.; Bartzanas, T.; Loukatos, D. Application of bio and nature-inspired algorithms in agricultural engineering. Arch. Comput. Methods Eng. 2023, 30, 1979–2012. [Google Scholar] [CrossRef]
  114. Subramanian, S.; Bhojane, N.; Madhnani, H.; Pant, S.; Kumar, A.; Kotecha, K. A Comprehensive Review of Nature-Inspired Optimization Techniques and Their Varied Applications. In Nature-Inspired Optimization Algorithms for Cyber-Physical Systems; Springer: Berlin/Heidelberg, Germany, 2025; pp. 105–174. [Google Scholar]
  115. Gupta, D.; Sharma, P.; Choudhary, K.; Gupta, K.; Chawla, R.; Khanna, A.; de Albuquerque, V.H.C. Artificial plant optimization algorithm to detect infected leaves using machine learning. Expert Syst. 2020, 38, e12501. [Google Scholar] [CrossRef]
  116. Dehghani, M.; Hubálovskỳ, Š.; Trojovskỳ, P. Tasmanian devil optimization: A new bio-inspired optimization algorithm for solving optimization algorithm. IEEE Access 2022, 10, 19599–19620. [Google Scholar] [CrossRef]
  117. Abdel-Basset, M.; Mohamed, R.; Zidan, M.; Jameel, M.; Abouhawwash, M. Mantis Search Algorithm: A novel bio-inspired algorithm for global optimization and engineering design problems. Comput. Methods Appl. Mech. Eng. 2023, 415, 116200. [Google Scholar] [CrossRef]
  118. Li, D.; Du, S.; Zhang, Y.; Zhao, M. Dark Forest Algorithm: A novel metaheuristic algorithm for global optimization problems. Comput. Mater. Contin. 2023, 75, 2775–2803. [Google Scholar] [CrossRef]
  119. Luo, K. Water flow optimizer: A nature-inspired evolutionary algorithm for global optimization. IEEE Trans. Cybern. 2022, 52, 7753–7764. [Google Scholar] [CrossRef]
  120. Werner, F.; Batiha, B.; Hamadneh, T.; Gharib, G.; Aribowo, W.; Dehghani, M. Application of the Builder Optimization Algorithm for Sustainable Lot Size Optimization in Supply Chain Management: A Comprehensive Analysis and Comparison with Metaheuristic Approaches. INASS Express 2025, 1, 39–50. [Google Scholar] [CrossRef]
  121. Cheng, M.Y.; Chou, J.S.; Cao, M.T. Nature-inspired metaheuristic multivariate adaptive regression splines for predicting refrigeration system performance. Soft Comput. 2017, 21, 477–489. [Google Scholar] [CrossRef]
  122. Lozano, J.A. (Ed.) Recent Advances in Evolutionary Computation for Permutation Problems. In Proceedings of the 2017 IEEE Congress on Evolutionary Computation (CEC), Donostia-San Sebastián, Spain, 5–8 June 2017; IEEE: Donostia-San Sebastián, Spain, 2017. [Google Scholar]
  123. Sulaiman, M. Barnacles mating optimizer: A bio-inspired algorithm for solving optimization problems. In Proceedings of the 10th National Technical Seminar on Underwater System Technology, Catania, Italy, 21–23 February 2018; pp. 211–218. [Google Scholar] [CrossRef]
  124. Abdollahzadeh, B.; Gharehchopogh, F.S.; Mirjalili, S. African vultures optimization algorithm: A new nature-inspired metaheuristic algorithm for global optimization problems. Comput. Ind. Eng. 2021, 158, 107408. [Google Scholar] [CrossRef]
  125. Chiang, H.S.; Sangaiah, A.K.; Chen, M.Y.; Liu, J.Y. A novel artificial bee colony optimization algorithm with SVM for bio-inspired software-defined networking. Int. J. Parallel Program. 2020, 48, 310–328. [Google Scholar] [CrossRef]
  126. Azizi, M.; Aickelin, U.; Khorshidi, H.; Shishehgarkhaneh, M. Energy valley optimizer: A novel metaheuristic algorithm for global and engineering optimization. Sci. Rep. 2023, 13, 226. [Google Scholar] [CrossRef] [PubMed]
  127. López-Ibáñez, M.; Dubois-Lacoste, J.; Cáceres, L.P.; Birattari, M.; Stützle, T. The irace package: Iterated racing for automatic algorithm configuration. Oper. Res. Perspect. 2016, 3, 43–58. [Google Scholar] [CrossRef]
  128. Bergstra, J.; Bardenet, R.; Bengio, Y.; Kégl, B. Algorithms for hyper-parameter optimization. Adv. Neural Inf. Process. Syst. 2011, 24, 2546–2554. [Google Scholar]
  129. van Stein, N.; Bäck, T. LLaMEA: A large language model evolutionary algorithm for automatically generating metaheuristics. IEEE Trans. Evol. Comput. 2025, 29, 331–345. [Google Scholar] [CrossRef]
  130. He, X.; Yang, X.S.; Karamanoglu, M.; Zhao, Y. Global convergence analysis of the flower pollination algorithm: A discrete-time Markov chain approach. Procedia Comput. Sci. 2017, 108, 1354–1363. [Google Scholar] [CrossRef]
  131. Yang, S.; Lu, X.; Bo, C.; Li, L.; Xu, Q. Multi-objective bio-inspired optimization algorithm based on a P system. J. Beijing Univ. Technol. 2016, 42, 1475–1481. [Google Scholar] [CrossRef]
  132. Carreon-Ortiz, H.; Valdez, F. A new mycorrhized tree optimization nature-inspired algorithm. Soft Comput. 2022, 26, 4797–4817. [Google Scholar] [CrossRef]
  133. Kponhinto, G.; Khemiri-Kallel, S.; Abba Ari, A.A.; Gueroui, A.M.; Thiare, O.; Hwang, J. A hybrid biologically-inspired optimization algorithm for data gathering in IoT sensor networks. J. Netw. Syst. Manag. 2025, 33, 23. [Google Scholar] [CrossRef]
  134. Zhao, Q.; Yang, T.; Tang, G.; Yang, Y.; Dong, F.; Xi, Z.; Zou, Y.; Xu, M.; Li, S.; Wang, C.; et al. Bio-inspired swarm of underwater robots: A review. Bioinspir. Biomimetics 2025, 20, 041002. [Google Scholar] [CrossRef]
  135. Nicotra, A.B.; Atkin, O.K.; Bonser, S.P.; Davidson, A.M.; Finnegan, E.J.; Mathesius, U.; Poot, P.; Purugganan, M.D.; Richards, C.L.; Valladares, F.; et al. Plant phenotypic plasticity in a changing climate. Trends Plant Sci. 2010, 15, 684–692. [Google Scholar] [CrossRef]
  136. Hassan, M.; Kamel, S. Supercell thunderstorm algorithm (STA): A nature-inspired metaheuristic algorithm for engineering optimization. Neural Comput. Appl. 2025, 37, 7207–7260. [Google Scholar] [CrossRef]
  137. Pop, C.B.; Cioara, T.; Anghel, I.; Antal, M.; Chifu, V.R.; Antal, C.; Salomie, I. Review of bio-inspired optimization applications in renewable-powered smart grids: Emerging population-based metaheuristics. Energy Rep. 2022, 8, 11769–11798. [Google Scholar] [CrossRef]
Figure 1. Landscape of bio-inspired optimization algorithms showing the major categories and their inspiration sources. The plant-inspired algorithms (green) constitute 9.7% of published work.
Figure 1. Landscape of bio-inspired optimization algorithms showing the major categories and their inspiration sources. The plant-inspired algorithms (green) constitute 9.7% of published work.
Algorithms 18 00686 g001
Figure 2. Publication trends for the 175 included studies (2000–2025). Plant-inspired research shows accelerated growth since 2010 but remains significantly underrepresented.
Figure 2. Publication trends for the 175 included studies (2000–2025). Plant-inspired research shows accelerated growth since 2010 but remains significantly underrepresented.
Algorithms 18 00686 g002
Figure 3. PRISMA flow diagram of the study-selection process.
Figure 3. PRISMA flow diagram of the study-selection process.
Algorithms 18 00686 g003
Figure 4. Distribution of plant-inspired algorithms by botanical inspiration source (n = 17).
Figure 4. Distribution of plant-inspired algorithms by botanical inspiration source (n = 17).
Algorithms 18 00686 g004
Figure 5. Enhanced performance radar chart with 95% confidence plant-inspired algorithms. It can be seen generality that plant-inspired algorithms outperform animal-inspired counterparts across performance dimensions.
Figure 5. Enhanced performance radar chart with 95% confidence plant-inspired algorithms. It can be seen generality that plant-inspired algorithms outperform animal-inspired counterparts across performance dimensions.
Algorithms 18 00686 g005
Figure 6. Success rates of selected bio-inspired optimization algorithms on benchmark functions. ARHO (Artificial Rock Hyrax Optimization) shows the highest success rate at 98.5%.
Figure 6. Success rates of selected bio-inspired optimization algorithms on benchmark functions. ARHO (Artificial Rock Hyrax Optimization) shows the highest success rate at 98.5%.
Algorithms 18 00686 g006
Figure 7. Accuracy and detection rates of bio-inspired optimization algorithms in biomedical applications.
Figure 7. Accuracy and detection rates of bio-inspired optimization algorithms in biomedical applications.
Algorithms 18 00686 g007
Table 1. Citation impact of top metaheuristic algorithms, demonstrating the dominance of animal-inspired methods and the relative standing of plant-inspired approaches. Citation data are approximate and verified via Google Scholar as of October 2025.
Table 1. Citation impact of top metaheuristic algorithms, demonstrating the dominance of animal-inspired methods and the relative standing of plant-inspired approaches. Citation data are approximate and verified via Google Scholar as of October 2025.
AlgorithmYearCitationsAuthor et al.Ref.
Particle Swarm Optimization (PSO)1995∼98,800Kennedy & Eberhart[21]
Genetic Algorithm (GA)1992∼83,500Holland[50]
Differential Evolution (DE)1997∼39,500Storn & Price[51]
Grey Wolf Optimizer (GWO)2014∼20,600Mirjalili et al.[52]
Ant Colony Optimization (ACO)1992∼19,500Dorigo[23]
Whale Optimization Algorithm (WOA)2016∼14,900Mirjalili et al.[53]
Harris Hawks Optimization (HHO)2019∼6000Heidari et al.[54]
Sine Cosine Algorithm2016∼5800Mirjalili[55]
Salp Swarm Algorithm2017∼5300Mirjalili et al.[22]
Moth-flame optimization2015∼4900Mirjalili[56]
Firefly Algorithm (FA)2010∼3400Yang[25]
Flower Pollination Algorithm (FPA)2012∼3100Yang[57]
Invasive Weed Optimization (IWO)2006∼1800Mehrabian & Lucas[35]
Table 2. Application domains of bio-inspired optimization algorithms with illustrative performance metrics.
Table 2. Application domains of bio-inspired optimization algorithms with illustrative performance metrics.
DomainApplications and Representative AlgorithmsIllustrative Performance Metrics
Engineering DesignStructural optimization, mechanical design (GA, PSO), antenna design (IWO) [62,79]Found designs with 25–27% lower cost compared to traditional mathematical programming methods on benchmark problems like welded beam and pressure vessel design [79].
Scheduling and PlanningFlexible job-shop scheduling (GA), vehicle routing (PSO, ACO) [80,81]Achieved optimal or best-known solutions (0% gap) on the majority of benchmark flexible job-shop scheduling problems, significantly outperforming older heuristics [81].
Machine LearningFeature selection (BPRGO), neural network training (PSO, CSA), data clustering (GA, PSO) [75,82,83]Feature Selection: BPRGO achieved the best classification accuracy on 13 of 16 (81%) high-dim datasets [75]. NN Training: Achieved 2–6% absolute improvement in accuracy over standard backpropagation [82]. Clustering: Showed superior partitions with 5–10% improvements in cluster validity indices over k-means [83].
Image ProcessingImage segmentation, multilevel thresholding (PSO, GA), and image registration (DE) [84,85]Optimized multilevel image thresholding, achieving PSNR values >35 dB and structural similarity (SSIM) >0.95, outperforming traditional methods like Otsu’s.
Wireless Sensor NetworksEnergy-efficient routing, cluster head selection (AFSA, PSO, ABC) [86,87]Extended network lifetime by over 250% (measured by First Node Dies metric) compared to the standard LEACH protocol by optimizing cluster formation [86].
Power SystemsEconomic load dispatch (PSO, DE), unit commitment (GA) [88,89]Reduced total fuel cost by 5–15% in economic load dispatch problems for complex power grids compared to conventional mathematical programming [89].
Biomedical SciencesECG signal classification, disease diagnosis (GA, PSO, Moth Flame) [90,91]Achieved classification accuracies >98% for tasks like ECG arrhythmia detection, outperforming traditional machine learning models (e.g., SVM) [90].
Protein-Ligand DockingMolecular docking and protein structure prediction (GA) [92]Identified lower-energy molecular conformations (more stable bindings) than traditional Monte Carlo or gradient-based search methods.
Table 3. Boolean search strings used in the systematic review.
Table 3. Boolean search strings used in the systematic review.
Query IDBoolean Search String
Q1(“bio-inspired” OR “biologically inspired” OR “nature-inspired” OR “biomimetic” OR “biomimicry” OR “natural computing”) AND (“optimization algorithm*” OR “metaheuristic*” OR “meta-heuristic*” OR “evolutionary algorithm*” OR “swarm intelligence” OR “global optimization”) AND (“benchmark function*” OR “test function*” OR “performance” OR “convergence” OR “optimization problem*”)
Q2(“plant-inspired” OR “plant-based” OR “vegetation-inspired” OR “flora-inspired” OR “botanical” OR “phyto*”) AND (“algorithm*” OR “optimization” OR “metaheuristic*” OR “computational intelligence”) OR (“flower pollination” OR “plant propagation” OR “plant growth” OR “photosynthesis” OR “root growth” OR “seed dispersal” OR “invasive weed”) AND (“optimization” OR “algorithm*”) NOT (“image processing” OR “classification” OR “segmentation”)
Q3(“novel” OR “new” OR “proposed” OR “hybrid” OR “improved” OR “enhanced” OR “modified”) AND (“bio-inspired algorithm” OR “nature-inspired algorithm” OR “metaheuristic algorithm” OR “evolutionary algorithm” OR “swarm algorithm”) NOT (“survey” OR “review” OR “overview” OR “comparative study” UNLESS “novel algorithm”)
Q4((“bio-inspired” OR “nature-inspired”) AND “optimization algorithm” AND (“plant” OR “animal”))
Q5“bio-inspired optimization algorithm” OR “nature-inspired metaheuristic” OR “plant-inspired algorithm”-review -survey-“literature review”
Table 4. Distribution of 175 Included Studies by Relevance Rating.
Table 4. Distribution of 175 Included Studies by Relevance Rating.
Relevance RatingNumber of StudiesPercentage (%)
High Relevance179.7%
Medium Relevance13979.4%
Weak Relevance1910.9%
Total175100.0%
Table 5. Distribution of 175 included studies by application domain.
Table 5. Distribution of 175 included studies by application domain.
Domain of Application# of Studies% of Total
General Optimization and Benchmarking8649.14%
Engineering3821.71%
   Civil and Structural Engineering74.00%
   Electrical, Control and Power Systems74.00%
   Wireless and Networking63.43%
   Energy, Environmental and Renewable63.43%
   Mechanical and Manufacturing52.86%
   Aerospace, Automotive and Autonomous Vehicles74.00%
Computer Science and AI2413.71%
   General AI and Machine Learning95.14%
   Computer Vision52.86%
   Cloud Computing21.14%
   Natural Language Processing31.71%
   Data and Information Management31.71%
   Industrial Internet of Things (IIoT)10.57%
   Software-Defined Networking10.57%
Life and Health Sciences148.00%
   Healthcare and Biomedical Sciences84.57%
   Bioinformatics and Computational Biology63.43%
Other Specific Domains137.43%
   Agriculture and Food Production31.71%
   Thermodynamics10.57%
   Educational Research10.57%
   Algebra and Ring Theory10.57%
   Environmental Chemistry10.57%
   Design Optimization10.57%
   Multiple Domains52.86%
Total175100.00%
Table 6. Comprehensive list of plant-inspired optimization algorithms included in the review.
Table 6. Comprehensive list of plant-inspired optimization algorithms included in the review.
AlgorithmYearInspiration Source and Key Features
Invasive Weed Optimization (IWO)2006Weed colonization behavior; seed dispersal with normally distributed random deviation; linear decrease in seed production based on fitness [35,43]
Plant Growth Optimization (PGO)2008Simulates plant growth by considering branching, phototropism, and spatial occupancy; models branches as vectors with shrinkage coefficient to maintain search boundaries [33]
Saplings Growing Up Algorithm (SGUA)2010Inspired by sapling cultivation and growth; consists of sowing phase and growing-up phase with mating, branching, and vaccinating operators [3]
Photosynthetic Algorithm (PA)2011Photosynthesis process; conversion of light energy into chemical energy; light intensity-based solution improvement [12]
Plant Propagation Algorithm (PPA)2011Inspired by strawberry plant propagation through runners; number of runners proportional to fitness, length inversely proportional to fitness [3]
Artificial Plant Optimization Algorithm (APOA)2012Plant growth process; photosynthesis, phototropism, and apical dominance; light intensity-based fitness evaluation [73,115]
Tree Physiology Optimization (TPO)2012Based on plant physiological processes; models relationship between shoots and roots using Thornley model; iterative growth-support cycle [3]
Flower Pollination Algorithm (FPA)2013Pollination process of flowering plants; biotic cross-pollination (global search) and abiotic self-pollination (local search); switch probability p [36,74]
Forest Optimization Algorithm (FOA)2014Evolutionary algorithm inspired by long-lived trees; simulates seeding process with local (near parent) and global (wide dispersal) search mechanisms [76]
Plant Growth Simulation Algorithm (PGSA)2015Growth process from seed to maturity; branching structure and resource allocation; light and nutrient-based growth [33]
Tree Seed Algorithm (TSA)2015Inspired by tree-seed relationship; trees represent solutions that produce seeds exploring new areas; better seeds become new trees replacing parents [37]
Artificial Root Foraging Algorithm (ARFA)2017Root growth and foraging behavior; trade-off between exploration and exploitation; nutrient gradient-based search [11]
Artificial Flora Optimization Algorithm (AFOA)2017Designed to improve global optimum finding with faster convergence; simulates plant growth and adaptation mechanisms [3]
Phototropic Growth Algorithm (PGA)2025Phototropic growth patterns of plant cells; response to light stimuli; gradient-based search with adaptive step size [32]
Animated Oat Optimization Algorithm (AOO)2025Life cycle and adaptive behaviors of oat plants; germination, growth, and reproduction phases; adaptive resource allocation [34]
Binary Plant Rhizome Growth-Based Optimization Algorithm (BPRGO)2025Branching and expansion of plant rhizomes; feature selection; binary optimization [75]
Ivy Algorithm (IVYA)2025Intelligent growth of ivy plants; path finding for support and sunlight; adaptive attachment and growth mechanisms [76]
Table 7. Quantitative performance metrics of bio-inspired optimization algorithms.
Table 7. Quantitative performance metrics of bio-inspired optimization algorithms.
AlgorithmMetricValueContext
Rock Hyraxes SwarmOptimization Accuracy98.5% success rateCompared to other meta-heuristic algorithms on benchmark functions [116]
Rock Hyraxes SwarmConvergence Speed20% faster than ABC and GSAMeasured by iterations to reach optimal solutions [116]
Rock Hyraxes SwarmExploration-Exploitation Balance85% diversity indexEvaluated using diversity metric on optimization problems [116]
Moth FlameAccuracy98.5%ECG signal classification [90]
Nature-inspiredDetection Rate97.2%Congestive heart failure detection [90]
Population-based metaheuristicsPSNR45.6 dBDenoising of biomedical images [84]
Nature-inspiredF1 Score0.92Classification of ECG signals for heart failure detection [90]
Nature-inspired geneticSensitivity85%Detection of nasopharyngeal carcinoma [91]
Nature-inspired geneticSpecificity90%Detection of nasopharyngeal carcinoma [91]
Firefly algorithmAccuracy of Image Registration98.5%Using firefly algorithm for rigid image registration [84]
Improved shuffled frog leapingTask Scheduling Efficiency35–40% improvementUsing improved shuffled frog leaping algorithm for grid tasks [103]
Multi-objective ant colonyBalancing Line Efficiency20–25% betterAchieved using multi-objective ant colony optimization approach [117]
Modified Artificial Fish SwarmNetwork Lifetime Improvement20% increaseCompared to original AFS algorithm [86]
Modified Artificial Fish SwarmEnergy Consumption Reduction15%Reduction compared to other clustering algorithms in WSNs [86]
RPO AlgorithmSuccess Rate95%Across multiple runs on CEC 2017 benchmark functions [5]
Quantum Dolphin SwarmConvergence Rate98%Percentage of successful convergence to global optimum within 100 iterations [118]
Quantum Dolphin SwarmExecution Time2.56 sFor solving Rastrigin function with dimension of 40 [118]
Water WaveFunction Value1.0234 × 10−6On CEC 2017 single objective real-parameter benchmark suite [119]
Water WaveSuccess Rate95%Across multiple runs on CEC 2017 test functions [119]
Table 8. Comprehensive performance comparison of plant-inspired optimization algorithms.
Table 8. Comprehensive performance comparison of plant-inspired optimization algorithms.
AlgorithmDomainDimensionsKey ResultsStatistical Significance
IWOAntenna Array30D
  • Cost function: 8.11 × 10−12
  • SLL reduction: 42.3%
  • Computational cost: 21.44% of RCGA
Not reported [43]
AOOCEC2022 Benchmark20D
  • Ranked 1st on 8/12 functions (67%)
  • Overall mean rank: 1st
p < 0.05 vs. 6/9 algorithms [34]
Engineering DesignVaries
  • Best results in all 5 problems
Not reported [34]
BPRGOFeature Selection1024-22283D
  • Best accuracy on 13/16 datasets (81%)
  • Smallest feature subset on 14/16 datasets (88%)
p < 0.05 vs. all 8 algorithms [75]
PGACEC2017 Benchmark30D, 50D, 100D
  • 30D: 28/29 functions (97%)
  • 50D: 26/29 functions (90%)
  • 100D: 25/29 functions (86%)
p < 0.05 vs. all 8 algorithms [32]
Engineering DesignVaries
  • Best or tied-for-best in spring design
  • 1st in welded beam and pressure vessel
Not reported [32]
FPAStandard Benchmarks16D, 128D, 256D
  • 26.7× faster than GA (Michalewicz)
  • 33.2× faster than GA (Schwefel)
  • 100% success rate
Not reported [36]
IVYPSOStandard Benchmarks30D
  • Best avg fitness on 21/26 functions (81%)
  • Zero std dev on 17 functions (65%)
  • Best fitness on 20/26 functions (77%)
p < 0.05 vs. all 11 algorithms [76]
Engineering DesignVaries
  • 100% success rate on all 3 problems
  • Lowest cost in all cases
p < 0.05 vs. all 11 algorithms [76]
PCOStandard Benchmarks2-50D
  • Best avg values on 23 benchmark functions
  • Friedman rank: 1st (avg values)
p < 0.05 vs. PSO, GA, SA [4]
Table 9. Performance of bio-inspired optimization algorithms in application domains.
Table 9. Performance of bio-inspired optimization algorithms in application domains.
Application DomainAlgorithmMetricValueContext
ECG Signal ClassificationMoth FlameAccuracy98.5%High accuracy for biomedical application [90]
Heart Failure DetectionNature-inspiredDetection Rate97.2%Effective for medical diagnosis [90]
Biomedical Image DenoisingPopulation-basedPSNR45.6 dBGood signal-to-noise ratio [84]
Economic Lot SchedulingGeneticError Rate1.5%Close to optimal solution [120]
Multi-item Capacitated Lot-SizingMulti-objective PSODeviation3%Near-optimal solution [80]
Unconstrained Multi-level Lot-SizingMAX-MIN Ant SystemDeviation5%Effective for complex problems [80]
Wireless Sensor NetworksMod. Artificial Fish SwarmNetwork Lifetime+20%Significant improvement [86]
Protein-Ligand DockingGenetic AlgorithmDocking AccuracyImprovedBetter than traditional methods [92]
Table 10. Improvement metrics of bio-inspired optimization algorithms compared to traditional methods.
Table 10. Improvement metrics of bio-inspired optimization algorithms compared to traditional methods.
Improvement MetricValueContext
Solution QualityUp to 20% betterCompared to traditional methods [5]
Computational Time Reduction50–70%For certain algorithms and problem instances [34,43]
Image Registration Accuracy98.5%Using firefly algorithm for rigid image registration [84]
Task Scheduling Efficiency35–40% improvementUsing improved shuffled frog leaping algorithm for grid tasks [103]
Balancing Line Efficiency20–25% betterUsing multi-objective ant colony optimization approach [117]
Network Lifetime20% increaseCompared to original AFS algorithm [86]
Energy Consumption15% reductionIn wireless sensor networks [86]
Table 11. Botanical processes mapped to computational operators and engineering analogies.
Table 11. Botanical processes mapped to computational operators and engineering analogies.
Botanical ProcessComputational OperatorEngineering Analogy
PhototropismGradient-taxisDynamic tracking [32]
Root foragingMulti-directional explorationDistributed search [11]
AllelopathySolution inhibitionConstraint handling [13]
Seed dispersalSolution propagationMulti-start optimization [43]
TropismsAdaptive step sizeSelf-tuning parameters [32]
Rhizome growthBranching explorationFeature selection [75]
Disclaimer/Publisher’s Note: The statements, opinions and data contained in all publications are solely those of the individual author(s) and contributor(s) and not of MDPI and/or the editor(s). MDPI and/or the editor(s) disclaim responsibility for any injury to people or property resulting from any ideas, methods, instructions or products referred to in the content.

Share and Cite

MDPI and ACS Style

Jamali, H.; Dascalu, S.M.; Harris, F.C., Jr. A Systematic Review of Bio-Inspired Metaheuristic Optimization Algorithms: The Untapped Potential of Plant-Based Approaches. Algorithms 2025, 18, 686. https://doi.org/10.3390/a18110686

AMA Style

Jamali H, Dascalu SM, Harris FC Jr. A Systematic Review of Bio-Inspired Metaheuristic Optimization Algorithms: The Untapped Potential of Plant-Based Approaches. Algorithms. 2025; 18(11):686. https://doi.org/10.3390/a18110686

Chicago/Turabian Style

Jamali, Hossein, Sergiu M. Dascalu, and Frederick C. Harris, Jr. 2025. "A Systematic Review of Bio-Inspired Metaheuristic Optimization Algorithms: The Untapped Potential of Plant-Based Approaches" Algorithms 18, no. 11: 686. https://doi.org/10.3390/a18110686

APA Style

Jamali, H., Dascalu, S. M., & Harris, F. C., Jr. (2025). A Systematic Review of Bio-Inspired Metaheuristic Optimization Algorithms: The Untapped Potential of Plant-Based Approaches. Algorithms, 18(11), 686. https://doi.org/10.3390/a18110686

Note that from the first issue of 2016, this journal uses article numbers instead of page numbers. See further details here.

Article Metrics

Back to TopTop