A Review of Strategies to Increase PV Penetration Level in Smart Grids
Abstract
1. Introduction
2. Strategies for Increasing PV Penetration Level in Smart Grids
2.1. Voltage Control Strategies for Increasing PV Penetration Level
2.1.1. Upgraded Voltage Control Strategy
2.1.2. Economical Distributed Voltage Control Strategy
2.2. Coordinated Control Strategies to Increase PV Penetration Level
2.2.1. Optimal Coordination Strategy
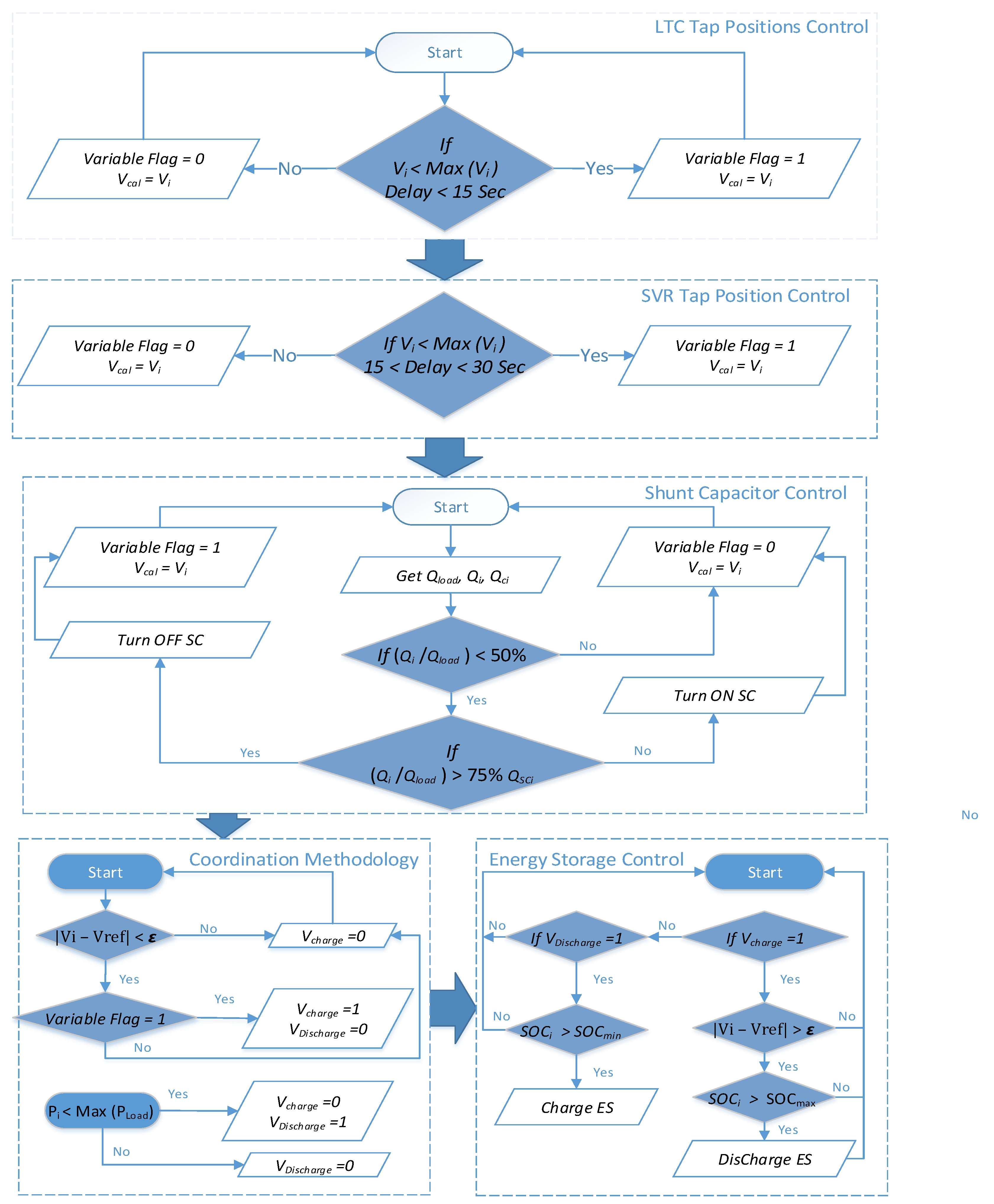
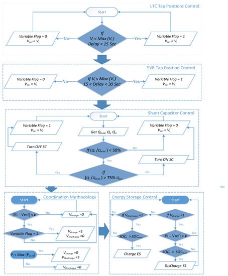
2.2.2. Coordinated Hybrid Energy Storage Control Strategy
- Step 1:
- Define the PV predicted power and load demand with electricity price at time of use.
- Step 2:
- Initialize Variable count in the objective function, i.e., dimension D, iteration count M and calculation precision N.
- Step 3:
- Initialize the particle velocity and position and calculate the particle fitness based on fitness function.
- Step 4:
- Assess fitness value of each particle with its extremes and update the current individuals if appropriate. Compare them with global value and update the current global extreme if needed.
- Step 5:
- Update the location and velocity of each particle and update the extremes under constraints.
- Step 6:
- Repeat step 4 and 5 until they are under constraint conditions.
- Step 7:
- Determine whether the iteration count and error value meet the requirement, if not repeat step 7. Otherwise, the calculation is terminated, and result is obtained.
2.2.3. Hierarchical Controls Selection Approach
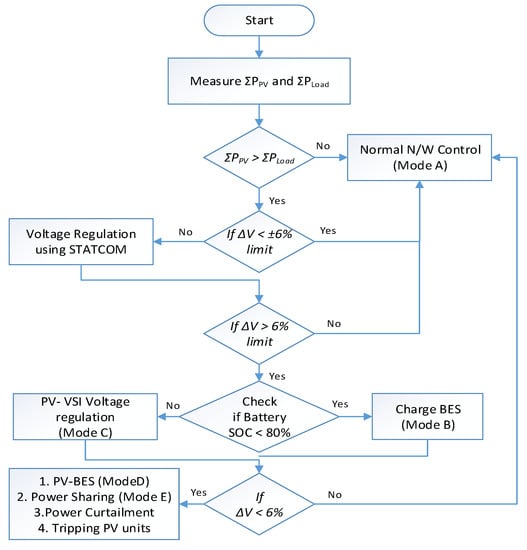
2.2.4. Enhanced Reactive Power Management for PV–Grid Interaction
- 1)
- The strategy incorporates Static Synchronous Compensator (STATCOM) functionality through the PV inverter itself, it works in a dedicated fashion to provide ancillary service viz. reactive power compensation without increasing the power capacity.
- 2)
- Reactive power reserve can be enhanced up to 300% for the PV Inverter.
- 3)
- This enables complete controllable range of reactive power compensation despite using discrete banks for dedicated voltage regulation.
- 4)
- Dynamic behavior of the system is improved due to better controllability of reactive power ancillary service
- 5)
- Power system can be relieved with compensating reactive power support and its capability can be used for mitigating voltage drops and over voltages. This approach can be utilized for increasing PV penetration in both distribution and transmission systems.
2.2.5. Sensorless Power Reserve Control Strategy
2.3. PV Inverter and Smart Inverter Strategies
2.3.1. Microinverter Curtailment Strategy
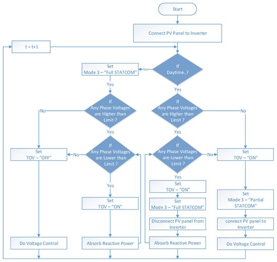
2.3.2. Enhancement of Solar Farm Connectivity with Smart PV Inverter PV-STATCOM
3. Strategies for Integration of PVs along with EVs in Smart Grid
3.1. Scenario-based Modelling of the Potential for Solar Energy Charging of EVs
3.2. Multi-Objective Optimization Technique for Grid Tied PV Powered EV Charging Station
- Step 1:
- Population based on predefined decision variables and number of populations is initialized.
- Step 2:
- Initialized data is sorted based on non-denomination.
- Step 3:
- Crowd data is calculated.
- Step 4:
- An offspring population is created using binary tournament (BT) selection, recombination, mutation operators.
- Step 5:
- From the first generation, following steps are performed for each new generation.
- Mating pool was created by combining parent population and offspring population.
- Combined population is sorted based on non-domination.
- New parent is generated.
- BT selection, recombination and mutation were performed on new parent population.
- Step 6:
- Step 5 is repeated till maximum iterations are met.
- Step 7:
- A pareto set is generated.
3.3. A Novel Probabilistic Model for Coordinated EV Charging for Corelated EV and Grid Loads and PV Output:
3.4. EV Charge-Discharge Management for Maximum PV Generation
4. Discussions and Future Research Directions
5. Conclusion
Author Contributions
Funding
Conflicts of Interest
References
- Ackermann, T.; Andersson, G.; Söder, L. Distributed generation: A definition. Electr. Power Syst. Res. 2001, 57, 195–204. [Google Scholar] [CrossRef]
- SolarPower Europe. Global Market Outlook—for Solar power 2018–2022; SolarPower Europe: Brussels, Belgium, February 2018; pp. 1–81. Available online: https://www.solarpowereurope.org/wp-content/uploads/2018/09/Global-Market-Outlook-2018-2022.pdf (accessed on 2 February 2020).
- REN21. Renewables 2019 Global Status Report 2019; Paris, France. Available online: https://www.ren21.net/gsr-2019/ (accessed on 2 February 2020).
- Karekezi, S.; Kithyoma, W. Renewable energy strategies for rural Africa: Is a PV-led renewable energy strategy the right approach for providing modern energy to the rural poor of sub-Saharan Africa? Energy Policy 2002, 30, 1071–1086. [Google Scholar] [CrossRef]
- Almeshqab, F.; Ustun, T.S. Lessons learned from rural electrification initiatives in developing countries: Insights for technical, social, financial and public policy aspects. Renew. Sustain. Energy Rev. 2019, 102, 35–53. [Google Scholar] [CrossRef]
- International Energy Agency. World Energy Outlook 2018; International Energy Agency: Paris, France, 2018. [Google Scholar]
- The Ministry of Economy Trade and Industry (METI). Long-term Energy Supply and Demand Outlook 2015; The Ministry of Economy Trade and Industry (METI): Tokyo, Japan, 2015. [Google Scholar]
- RES LEGAL 2019. “EEG Feed-in tariff in Germany,” European Commission. 2019. Available online: http://www.res-legal.eu/search-by-country/germany/single/s/res-e/t/promotion/aid/feed-in-tariff-eeg-feed-in-tariff/lastp/135/ (accessed on 30 July 2019).
- Ministry of Energy & Minerals. TANZANIA’S SE4ALL ACTION AGENDA; Ministry of Energy & Minerals: Dar es Salaam, Tanzania, 2015. Available online: https://www.seforall.org/sites/default/files/TANZANIA_AA-Final.pdf (accessed on 2 February 2020).
- Ministry of New and Renewable energy Government of India. National Solar Mission—Central Financial Assistance(CFA). Available online: https://mnre.gov.in/resolution (accessed on 30 July 2019).
- Renewable Energy Target—An Australian Government scheme. Available online: http://www.cleanenergyregulator.gov.au/RET/ (accessed on 30 July 2019).
- International Institute for Sustainable Development. India’s Energy Transition: Mapping Subsidies to Fossil Fuels and Clean Energy in India GSI Report; Manitoba, Canada, 2017. Available online: https://www.iisd.org/sites/default/files/publications/india-energy-transition.pdf (accessed on 2 February 2020).
- European Union, “EU Renewable Energy Target 2020”. Available online: https://ec.europa.eu/energy/en/topics/renewable-energy (accessed on 31 July 2019).
- California Independent System Operator. Fast Facts: CAISO Duck Curve; California Independent System Operator: Folsom, CA, USA, 2016; pp. 1–4. Available online: https://www.caiso.com/Documents/FlexibleResourcesHelpRenewables_FastFacts.pdf (accessed on 2 February 2020).
- Yuan, X.; Ji, B.; Yuan, Y.; Ikram, R.M.; Zhang, X.; Huang, Y. An efficient chaos embedded hybrid approach for hydro-thermal unit commitment problem. Energy Convers. Manag. 2015, 91, 225–237. [Google Scholar] [CrossRef]
- Hussain, S.M.S.; Nadeem, F.; Aftab, M.A.; Ali, I.; Ustun, T.S. The emerging energy internet: Architecture, benefits, challenges, and future prospects. Electronics 2019, 8, 1037. [Google Scholar] [CrossRef]
- Tonkoski, R.; Turcotte, D.; El-Fouly, T.H.M. Impact of high PV penetration on voltage profiles in residential neighborhoods. IEEE Trans. Sustain. Energy 2012, 3, 518–527. [Google Scholar] [CrossRef]
- Walling, R.A.; Saint, R.; Dugan, R.C.; Burke, J.; Kojovic, L.A. Summary of distributed resources impact on power delivery systems. IEEE Trans. Power Deliv. 2008, 23, 1636–1644. [Google Scholar] [CrossRef]
- Cole, W.; Frazier, A.W. Impacts of increasing penetration of renewable energy on the operation of the power sector. Electr. J. 2018, 31, 24–31. [Google Scholar] [CrossRef]
- Yan, R.; Saha, T.K. Voltage Variation Sensitivity Analysis for Unbalanced Distribution Networks Due to Photovoltaic Power Fluctuations. IEEE Trans. Power Syst. 2012, 27, 1078–1089. [Google Scholar] [CrossRef]
- Shayani, R.A.; De Oliveira, M.A.G. Photovoltaic Generation Penetration Limits in Radial Distribution Systems. IEEE Trans. Power Syst. 2010, 26, 1625–1631. [Google Scholar] [CrossRef]
- Baran, M.E.; Shen, Z.; Huang, A.Q.; Hooshyar, H. Accommodating high PV penetration on distribution feeders. IEEE Trans. Smart Grid 2012, 3, 1039–1046. [Google Scholar] [CrossRef]
- Katiraei, F.; Aguero, J. Solar PV integration challenges. IEEE Power Energy Mag. 2011, 9, 62–71. [Google Scholar] [CrossRef]
- De Brito, M.A.G.; Galotto, L.; Sampaio, L.P.; Melo, G.D.A.E.; Canesin, C.A. Evaluation of the main MPPT techniques for photovoltaic applications. IEEE Trans. Ind. Electron. 2012, 60, 1156–1167. [Google Scholar] [CrossRef]
- Xu, J.; Shen, A.; Yang, C.; Rao, W.; Yang, X. ANN Based on IncCond Algorithm for MPP Tracker. In Proceedings of the 2011 Sixth International Conference on Bio-Inspired Computing: Theories and Applications, Penang, Malaysia, 27–29 September 2011; pp. 129–134. [Google Scholar]
- Tarek, B.; Said, D.; Benbouzid, M.E.H.; Tarek, B. Maximum power point tracking control for photovoltaic system using adaptive neuro-fuzzy “ANFIS”. In Proceedings of the 2013 Eighth International Conference and Exhibition on Ecological Vehicles and Renewable Energies (EVER), Monte Carlo, Monaco, 27–30 March 2013; pp. 1–7. [Google Scholar]
- Arora, A.; Gaur, P. Comparison of ANN and ANFIS based MPPT Controller for grid connected PV systems. In Proceedings of the 2015 Annual IEEE India Conference (INDICON), New Delhi, India, 17–20 December 2015; pp. 1–6. [Google Scholar]
- Sun, W. Maximizing Renewable Hosting Capacity in Electricity Networks; The University of Edinburgh: Edinburgh, UK, 2015. [Google Scholar]
- Sakar, S.; Balci, M.E.; Aleem, S.H.A.; Zobaa, A.F. Increasing PV hosting capacity in distorted distribution systems using passive harmonic filtering. Electr. Power Syst. Res. 2017, 148, 74–86. [Google Scholar] [CrossRef]
- Al-Saadi, H.; Zivanovic, R.; Al-Sarawi, S.F. Probabilistic Hosting Capacity for Active Distribution Networks. IEEE Trans. Ind. Inform. 2017, 13, 2519–2532. [Google Scholar] [CrossRef]
- Khayyatzadeh, M.; Kazemzadeh, R. Sub-synchronous resonance damping using high penetration PV plant. Mech. Syst. Signal Process. 2017, 84, 431–444. [Google Scholar] [CrossRef]
- Divan, D.; Moghe, R.; Chun, H. Managing distribution feeder voltage issues caused by high PV penetration. In Proceedings of the 2016 IEEE 7th International Symposium on Power Electronics for Distributed Generation Systems (PEDG), Vancouver, BC, Canada, 27–30 June 2016; pp. 1–8. [Google Scholar]
- Wang, L.; Lin, Y.-H. Random fluctuations on dynamic stability of a grid-connected photovoltaic array. In Proceedings of the 2001 IEEE Power Engineering Society Winter Meeting. Conference Proceedings (Cat. No.01CH37194), Columbus, OH, USA, 28 January–1 February 2001; Volume 3, pp. 985–989. [Google Scholar]
- Shah, R.; Mithulananthan, N.; Sode-Yome, A.; Lee, K. Impact of large-scale PV penetration on power system oscillatory stability. In Proceedings of the 2010 IEEE Power and Energy Society General Meeting, Providence, RI, USA, 25–29 July 2010; pp. 1–7. [Google Scholar]
- Lee, D.-J.; Wang, L. Small-signal stability analysis of an autonomous hybrid renewable energy power generation/Energy storage system Part I: Time-domain simulations. IEEE Trans. Energy Convers. 2008, 23, 311–320. [Google Scholar] [CrossRef]
- Haque, M.M.; Wolfs, P. A review of high PV penetrations in LV distribution networks: Present status, impacts and mitigation measures. Renew. Sustain. Energy Rev. 2016, 62, 1195–1208. [Google Scholar] [CrossRef]
- Hoke, A.; Butler, R.; Hambrick, J.; Kroposki, B. Steady-State Analysis of Maximum Photovoltaic Penetration Levels on Typical Distribution Feeders. IEEE Trans. Sustain. Energy 2012, 4, 350–357. [Google Scholar] [CrossRef]
- Cheng, D.; Mather, B.A.; Seguin, R.; Hambrick, J.; Broadwater, R.P. Photovoltaic (PV) Impact Assessment for Very High Penetration Levels. IEEE J. Photovolt. 2015, 6, 295–300. [Google Scholar] [CrossRef]
- Yang, G.; Marra, F.; Juamperez, M.; Kjær, S.B.; Hashemi, S.; Østergaard, J.; Ipsen, H.H.; Frederiksen, K.H.B. Voltage rise mitigation for solar PV integration at LV grids. J. Mod. Power Syst. Clean Energy 2015, 3, 411–421. [Google Scholar] [CrossRef]
- Mukwekwe, L.; Venugopal, C.; Davidson, I.E. A review of the impacts and mitigation strategies of high PV penetration in low voltage networks. In Proceedings of the 2017 IEEE PES PowerAfrica, Accra, Ghana, 27–30 June 2017; pp. 274–279. [Google Scholar]
- Olowu, T.O.; Sundararajan, A.; Moghaddami, M.; Sarwat, A.I. Future Challenges and Mitigation Methods for High Photovoltaic Penetration: A Survey. Energies 2018, 11, 1782. [Google Scholar] [CrossRef]
- Capasso, C.; Rubino, G.; Rubino, L.; Veneri, O. Power architectures for the integration of photovoltaic generation systems in DC-microgrids. Energy Procedia 2019, 159, 34–41. [Google Scholar] [CrossRef]
- Elfeqy, H.; Shahin, M.; Al-Rumaihi, A.; Massoud, A.; Gastli, A. A highly efficient PV power system for DC MicroGrids. In Proceedings of the 2016 IEEE Symposium on Computer Applications & Industrial Electronics (ISCAIE), Penang, Malaysia, 29–31 May 2016; pp. 183–188. [Google Scholar]
- Rauf, S.; Wahab, A.; Rizwan, M.; Rasool, S.; Khan, N. Application of Dc-grid for Efficient use of solar PV System in Smart Grid. Procedia Comput. Sci. 2016, 83, 902–906. [Google Scholar] [CrossRef]
- Dos Santos, F.C.; Thornburg, J.; Ustun, T.S. Automated Planning of Rooftop PV Systems with Aerial Image Processing. In Proceedings of the 2018 IEEE PES Asia-Pacific Power and Energy Engineering Conference (APPEEC), Kota Kinabalu, Sabah, Malaysia, 7–10 October 2018; pp. 736–740. [Google Scholar]
- Elsinga, B.; Van Sark, W.G. Short-term peer-to-peer solar forecasting in a network of photovoltaic systems. Appl. Energy 2017, 206, 1464–1483. [Google Scholar] [CrossRef]
- Wan, C.; Zhao, J.; Song, Y.; Xu, Z.; Lin, J.; Hu, Z. Photovoltaic and solar power forecasting for smart grid energy management. CSEE J. Power Energy Syst. 2015, 1, 38–46. [Google Scholar] [CrossRef]
- Hubble, A.H.; Ustun, T.S. Composition, placement, and economics of rural microgrids for ensuring sustainable development. Sustain. Energy Grids Netw. 2018, 13, 1–18. [Google Scholar] [CrossRef]
- Hubble, A.H.; Ustun, T.S. Scaling renewable energy based microgrids in underserved communities: Latin America, South Asia, and Sub-Saharan Africa. In Proceedings of the 2016 IEEE PES PowerAfrica, Livingstone, Zambia, 28 June–3 July 2016; pp. 134–138. [Google Scholar]
- Bódis, K.; Kougias, I.; Jäger-Waldau, A.; Taylor, N.; Szabó, S. A high-resolution geospatial assessment of the rooftop solar photovoltaic potential in the European Union. Renew. Sustain. Energy Rev. 2019, 114, 109309. [Google Scholar] [CrossRef]
- Akagi, S.; Takahashi, R.; Kaneko, A.; Ito, M.; Yoshinaga, J.; Hayashi, Y.; Asano, H.; Konda, H. Upgrading voltage control method based on photovoltaic penetration rate. IEEE Trans. Smart Grid 2018, 9, 3994–4003. [Google Scholar] [CrossRef]
- Yoshizawa, S.; Yamamoto, Y.; Yoshinaga, J.; Hayashi, Y.; Sasaki, S.; Shigetou, T.; Nomura, H. Voltage control of multiple step voltage regulators by renewing control parameters. In Proceedings of the 2014 Power Systems Computation Conference (PSCC), Wroclaw, Poland, 18–22 August 2014; pp. 1–7. [Google Scholar]
- Minister of Economy Trade and Industry Japan. New Energy and Industrial Technology Development Organisation (NEDO). Available online: https://www.nedo.go.jp/english/introducing_tdf1.html (accessed on 15 September 2019).
- Unigwe, O.; Okekunle, D.; Kiprakis, A. Economical distributed voltage control in low-voltage grids with high penetration of photovoltaic. CIRED Open Access Proc. J. 2017, 2017, 1722–1725. [Google Scholar] [CrossRef]
- Yang, Y.; Li, H.; Aichhorn, A.; Zheng, J.; Greenleaf, M. Sizing strategy of distributed battery storage system with high penetration of photovoltaic for voltage regulation and peak load shaving. IEEE Trans. Smart Grid 2013, 5, 982–991. [Google Scholar] [CrossRef]
- Aryanezhad, M. Management and coordination of LTC, SVR, shunt capacitor and energy storage with high PV penetration in power distribution system for voltage regulation and power loss minimization. Int. J. Electr. Power Energy Syst. 2018, 100, 178–192. [Google Scholar] [CrossRef]
- Taylor, C. Power System Voltage Stability; McGraw-Hill Inc: New York, NY, USA, 1994. [Google Scholar]
- Homaee, O.; Zakariazadeh, A.; Jadid, S. Real-time voltage control algorithm with switched capacitors in smart distribution system in presence of renewable generations. Int. J. Electr. Power Energy Syst. 2014, 54, 187–197. [Google Scholar] [CrossRef]
- Carpinelli, G.; Celli, G.; Mocci, S.; Mottola, F.; Pilo, F.; Proto, D. Optimal integration of distributed energy storage devices in smart grids. IEEE Trans. Smart Grid 2013, 4, 985–995. [Google Scholar] [CrossRef]
- Zhao, H.; Wu, Q.; Hu, S.; Xu, H.; Rasmussen, C.N. Review of energy storage system for wind power integration support. Appl. Energy 2015, 137, 545–553. [Google Scholar] [CrossRef]
- Nadeem, F.; Hussain, S.M.S.; Tiwari, P.K.; Goswami, A.K.; Ustun, T.S. Comparative Review of Energy Storage Systems, Their Roles, and Impacts on Future Power Systems. IEEE Access 2019, 7, 4555–4585. [Google Scholar] [CrossRef]
- Haupt, R.L.; Haupt, S.E. Practical Genetic Algorithms, 2nd ed.; John Wiley & Sons, Inc.: Hoboken, NJ, USA, 2004. [Google Scholar]
- Bendato, I.; Bonfiglio, A.; Brignone, M.; Delfino, F.; Pampararo, F.; Procopio, R. A real-time energy management system for the integration of economical aspects and system operator requirements: Definition and validation. Renew. Energy 2017, 102, 406–416. [Google Scholar] [CrossRef]
- Zhang, D.; Guo, J.; Li, J. Coordinated control strategy of hybrid energy storage to improve accommodating ability of PV. J. Eng. 2017, 2017, 1555–1559. [Google Scholar] [CrossRef]
- Koad, R.B.A.; Zobaa, A.F.; El Shahat, A. A Novel MPPT Algorithm Based on Particle Swarm Optimization for Photovoltaic Systems. IEEE Trans. Sustain. Energy 2017, 8, 468–476. [Google Scholar] [CrossRef]
- Elgammal, A.; El-Naggar, M.; Elnaggar, M. Energy management in smart grids for the integration of hybrid wind–PV–FC–battery renewable energy resources using multi-objective particle swarm optimisation (MOPSO). J. Eng. 2018, 2018, 1806–1816. [Google Scholar] [CrossRef]
- Parsopoulos, K.E.; Vrahatis, M.N. Particle Swarm Optimization and Intelligence: Advances and Applications; Information Science Publishing (IGI Global): Hershey, PA, USA, 2010. [Google Scholar]
- Javed, K.; Ashfaq, H.; Singh, R.; Hussain, S.S.; Ustun, T.S. Design and Performance Analysis of a Stand-alone PV System with Hybrid Energy Storage for Rural India. Electronics 2019, 8, 952. [Google Scholar] [CrossRef]
- Keshan, H.; Thornburg, J.; Ustun, T. Comparison of lead-acid and lithium ion batteries for stationary storage in off-grid energy systems. In Proceedings of the 4th IET Clean Energy and Technology Conference (CEAT 2016), Kuala Lumpur, Malaysia, 14–15 November 2016; p. 30. [Google Scholar]
- Rafi, F.; Hossain, M.; Lu, J. Hierarchical controls selection based on PV penetrations for voltage rise mitigation in a LV distribution network. Int. J. Electr. Power Energy Syst. 2016, 81, 123–139. [Google Scholar] [CrossRef]
- Rueda-Medina, A.C.; Padilha-Feltrin, A. Distributed Generators as Providers of Reactive Power Support—A Market Approach. IEEE Trans. Power Syst. 2012, 28, 490–502. [Google Scholar] [CrossRef]
- Wandhare, R.G.; Agarwal, V. Reactive Power Capacity Enhancement of a PV-Grid System to Increase PV Penetration Level in Smart Grid Scenario. IEEE Trans. Smart Grid 2014, 5, 1845–1854. [Google Scholar] [CrossRef]
- IEEE. IEEE Guide for the Application of Shunt Power Capacitors; IEEE: New York, NY, USA, 2011; Available online: https://ieeexplore.ieee.org/document/5703189 (accessed on 2 February 2020).
- Bae, Y.; Vu, T.-K.; Kim, R.-Y. Implemental Control Strategy for Grid Stabilization of Grid-Connected PV System Based on German Grid Code in Symmetrical Low-to-Medium Voltage Network. IEEE Trans. Energy Convers. 2013, 28, 619–631. [Google Scholar] [CrossRef]
- Yang, Y.; Enjeti, P.; Blaabjerg, F.; Wang, H. Wide-Scale Adoption of Photovoltaic Energy: Grid Code Modifications Are Explored in the Distribution Grid. IEEE Ind. Appl. Mag. 2015, 21, 21–31. [Google Scholar] [CrossRef]
- Sangwongwanich, A.; Yang, Y.; Blaabjerg, F. A Sensorless Power Reserve Control Strategy for Two-Stage Grid-Connected PV Systems. IEEE Trans. Power Electron. 2017, 32, 8559–8569. [Google Scholar] [CrossRef]
- Sangwongwanich, A.; Yang, Y.; Blaabjerg, F. High-Performance Constant Power Generation in Grid-Connected PV Systems. IEEE Trans. Power Electron. 2015, 31, 1822–1825. [Google Scholar] [CrossRef]
- Wanzeler, T.M.; Vieira, J.P.A.; Radatz, P.; Souza, V.C.; Pinheiro, D.C. Assessing the performance of smart inverter volt-watt and volt-var functions in distribution systems with high PV penetration. In Proceedings of the 2018 Simposio Brasileiro de Sistemas Eletricos (SBSE), Niteroi, Brazil, 12–16 May 2018; pp. 1–6. [Google Scholar]
- Del Pizzo, A.; Di Noia, L.P.; Meo, S.; Andrea, D.P.; Pio, D.N.L.; Santolo, M. Super twisting sliding mode control of smart-inverters grid-connected for PV applications. In Proceedings of the 2017 IEEE 6th International Conference on Renewable Energy Research and Applications (ICRERA), San Diego, CA, USA, 5–8 November 2017; pp. 793–796. [Google Scholar]
- Hossan, S.; Westfallen, V.; Paaso, E.A.; Avendano, M.; Bahramirad, S. Usage of smart inverter Q-V droop functionality for irradiance variation induced voltage fluctuation reduction considering system uncertainty. In Proceedings of the 2018 IEEE Power & Energy Society Innovative Smart Grid Technologies Conference (ISGT), Washionton DC, DC, USA, 19–22 February 2018; pp. 1–5. [Google Scholar]
- Dao, V.T.; Ishii, H.; Hayashi, Y. Voltage and energy loss assessment for systems with smart inverter functions of rooftop solar. In Proceedings of the 2017 14th International Conference on Electrical Engineering/Electronics, Computer, Telecommunications and Information Technology (ECTI-CON), Phuket, Thailand, 27–30 June 2017; pp. 159–162. [Google Scholar]
- Ustun, T.S.; Aoto, Y. Impact of Power Conditioning Systems with Advanced Inverter Capabilities on the Distribution Network. In Proceedings of the 2018 53rd International Universities Power Engineering Conference (UPEC), Glasgow, UK, 4–7 September 2018; pp. 1–6. [Google Scholar]
- Liu, Y.-J.; Huang, C.-Y.; Chang, Y.-R.; Lee, Y.-D. Voltage impact mitigation by smart inverter control for PV integration at distribution networks. In Proceedings of the 2018 IEEE International Conference on Applied System Invention (ICASI), Chiba, Japan, 13–17 April 2018; pp. 192–195. [Google Scholar]
- Parajeles, M.; Quiros-Tortos, J.; Valverde, G. Assessing the performance of smart inverters in large-scale distribution networks with PV systems. In Proceedings of the 2017 IEEE PES Innovative Smart Grid Technologies Conference—Latin America (ISGT Latin America), Quito, Ecuador, 20–22 September 2017; pp. 1–6. [Google Scholar]
- Howlader, A.M.; Sadoyama, S.; Roose, L.R.; Sepasi, S. Experimental analysis of active power control of the PV system using smart PV inverter for the smart grid system. In Proceedings of the 2017 IEEE 12th International Conference on Power Electronics and Drive Systems (PEDS), Honolulu, HI, USA, 12–15 December 2017; pp. 497–501. [Google Scholar]
- Pecenak, Z.K.; Kleissl, J.; Disfani, V.R. Smart inverter impacts on California distribution feeders with increasing PV penetration: A case study. In Proceedings of the 2017 IEEE Power & Energy Society General Meeting, Chicago, IL, USA, 16–20 July 2017; pp. 1–5. [Google Scholar]
- Ustun, T.S.; Hashimoto, J.; Otani, K. Impact of Smart Inverters on Feeder Hosting Capacity of Distribution Networks. IEEE Access 2019, 7, 163526–163536. [Google Scholar] [CrossRef]
- Ustun, T.S.; Khan, M.T.; Hussain, S.S. Modeling Smart Inverters for Hardware-in-the-loop tests in Low-Voltage Distribution Systems. In Proceedings of the TENCON 2019—2019 IEEE Region 10 Conference (TENCON), Kochi, India, 17–20 October 2019; pp. 1672–1676. [Google Scholar]
- Gagrica, O.; Nguyen, P.H.; Kling, W.L.; Uhl, T. Microinverter Curtailment Strategy for Increasing Photovoltaic Penetration in Low-Voltage Networks. IEEE Trans. Sustain. Energy 2015, 6, 369–379. [Google Scholar] [CrossRef]
- Machowski, J.; Bialek, J.W.; Bumby, J.R. Power System Dynamics: Stability and Control, 2nd ed.; John Wiley & Sons, Ltd.: Hoboken, NJ, USA, 2012. [Google Scholar]
- Kovalsky, L.; Yuan, X.; Tekletsadik, K.; Keri, A.; Bock, J.; Breuer, F. Applications of Superconducting Fault Current Limiters in Electric Power Transmission Systems. IEEE Trans. Appl. Supercond. 2005, 15, 2130–2133. [Google Scholar] [CrossRef]
- Varma, R.K.; Siavashi, E.M. Enhancement of Solar Farm Connectivity With Smart PV Inverter PV-STATCOM. IEEE Trans. Sustain. Energy 2019, 10, 1161–1171. [Google Scholar] [CrossRef]
- Chen, C.S.; Lin, C.H.; Hsieh, W.L.; Hsu, C.T.; Ku, T.T. Enhancement of PV penetration with DSTATCOM in taipower distribution system. IEEE Trans. Power Syst. 2013, 28, 1560–1567. [Google Scholar] [CrossRef]
- Hydro One. Distributed Generation Technical Interconnection Requirements Interconnections at Voltages 50kV and Below. Guia 2013, 3, 183. [Google Scholar]
- Ustun, T.S.; Aoto, Y. Analysis of Smart Inverter’s Impact on the Distribution Network Operation. IEEE Access 2019, 7, 9790–9804. [Google Scholar] [CrossRef]
- Yazdani, A.; Ghoddami, H.; Kazerani, M.; Jatskevich, J.; Di Fazio, A.R.; Russo, M.; Strunz, K.; Leva, S.; Martinez, J.A. Modeling Guidelines and a Benchmark for Power System Simulation Studies of Three-Phase Single-Stage Photovoltaic Systems. IEEE Trans. Power Deliv. 2010, 26, 1247–1264. [Google Scholar] [CrossRef]
- Drude, L.; Junior, L.C.P.; Rüther, R. Photovoltaics (PV) and electric vehicle-to-grid (V2G) strategies for peak demand reduction in urban regions in Brazil in a smart grid environment. Renew. Energy 2014, 68, 443–451. [Google Scholar] [CrossRef]
- Taibi, E.; Del Valle, C.F.; Howells, M. Strategies for solar and wind integration by leveraging flexibility from electric vehicles: The Barbados case study. Energy 2018, 164, 65–78. [Google Scholar] [CrossRef]
- Good, C.; Shepero, M.; Munkhammar, J.; Boström, T. Scenario-based modelling of the potential for solar energy charging of electric vehicles in two Scandinavian cities. Energy 2019, 168, 111–125. [Google Scholar] [CrossRef]
- Vithayasrichareon, P.; Mills, G.; MacGill, I.F. Impact of Electric Vehicles and Solar PV on Future Generation Portfolio Investment. IEEE Trans. Sustain. Energy 2015, 6, 899–908. [Google Scholar] [CrossRef]
- Eldeeb, H.H.; Faddel, S.; Mohammed, O.A. Multi-Objective Optimization Technique for the Operation of Grid tied PV Powered EV Charging Station. Electr. Power Syst. Res. 2018, 164, 201–211. [Google Scholar] [CrossRef]
- Huang, Z.; Xie, Z.; Zhang, C.; Chan, S.H.; Milewski, J.; Xie, Y.; Yang, Y.; Hu, X. Modeling and multi-objective optimization of a stand-alone PV-hydrogen-retired EV battery hybrid energy system. Energy Convers. Manag. 2019, 181, 80–92. [Google Scholar] [CrossRef]
- Islam, S.; Mithulananthan, N.; Hung, D.Q. Coordinated EV charging for correlated EV and grid loads and PV output using a novel, correlated, probabilistic model. Int. J. Electr. Power Energy Syst. 2019, 104, 335–348. [Google Scholar] [CrossRef]
- Traube, J.; Lu, F.; Maksimovic, D.; Mossoba, J.; Kromer, M.; Faill, P.; Katz, S.; Borowy, B.; Nichols, S.; Casey, L. Mitigation of solar irradiance intermittency in photovoltaic power systems with integrated electric-vehicle charging functionality. IEEE Trans. Power Electron. 2013, 28, 3058–3067. [Google Scholar] [CrossRef]
- Ustun, T.S.; Hussain, S.M.S.; Kikusato, H. IEC 61850-Based Communication Modeling of EV Charge-Discharge Management for Maximum PV Generation. IEEE Access 2019, 7, 4219–4231. [Google Scholar] [CrossRef]
- Ustun, T.S.; Zayegh, A.; Ozansoy, C. Electric Vehicle Potential in Australia: Its Impact on Smartgrids. IEEE Ind. Electron. Mag. 2013, 7, 15–25. [Google Scholar] [CrossRef]
- Aftab, M.A.; Hussain, S.M.S.; Ali, I.; Ustun, T.S. IEC 61850 and XMPP Communication Based Energy Management in Microgrids Considering Electric Vehicles. IEEE Access 2018, 6, 35657–35668. [Google Scholar] [CrossRef]
- Kikusato, H.; Mori, K.; Yoshizawa, S.; Fujimoto, Y.; Asano, H.; Hayashi, Y.; Kawashima, A.; Inagaki, S.; Suzuki, T. Electric Vehicle Charge-Discharge Management for Utilization of Photovoltaic by Coordination between Home and Grid Energy Management Systems. IEEE Trans. Smart Grid 2019, 10, 3186–3197. [Google Scholar] [CrossRef]
- Barnes, A.K.; Balda, J.C.; Escobar-Mejia, A. A Semi-Markov Model for Control of Energy Storage in Utility Grids and Microgrids With PV Generation. IEEE Trans. Sustain. Energy 2015, 6, 546–556. [Google Scholar] [CrossRef]
- Barnes, A.K.; Balda, J.C.; Hayes, J.K. Modelling PV Clouding Effects Using a Semi-Markov Process with Application to Energy Storage. IFAC Proc. Vol. 2014, 47, 9444–9449. [Google Scholar] [CrossRef]
- Wang, D.; Meng, K.; Gao, X.; Qiu, J.; Lai, L.L.; Dong, Z.Y. Coordinated Dispatch of Virtual Energy Storage Systems in LV Grids for Voltage Regulation. IEEE Trans. Ind. Inform. 2018, 14, 2452–2462. [Google Scholar] [CrossRef]
- Deng, R.; Yang, Z.; Chow, M.-Y.; Chen, J. A Survey on Demand Response in Smart Grids: Mathematical Models and Approaches. IEEE Trans. Ind. Inform. 2015, 11, 1. [Google Scholar] [CrossRef]
- Perfumo, C.; Braslavsky, J.H.; Ward, J.K. Model-Based Estimation of Energy Savings in Load Control Events for Thermostatically Controlled Loads. IEEE Trans. Smart Grid 2014, 5, 1410–1420. [Google Scholar] [CrossRef]
- Ayyubi, S.R.; Ustun, T.S.; Miao, Y. Grid planning: Agent based approach for early notification of air conditioning loads to smart grid. In Proceedings of the 2015 IEEE 10th Conference on Industrial Electronics and Applications (ICIEA), Auckland, New Zealand, 15–17 June 2015; pp. 1772–1777. [Google Scholar]
- Smith, R.; Meng, K.; Dong, Z.; Simpson, R. Demand response: A strategy to address residential air-conditioning peak load in Australia. J. Mod. Power Syst. Clean Energy 2013, 1, 223–230. [Google Scholar] [CrossRef]









| Reference | Advantages | Disadvantages | Effectiveness | Complexity | Cost/economics |
|---|---|---|---|---|---|
| [97] |
|
| Less effective due to pricing analogy | Moderate | high |
| [98] |
|
| More effective | More | High |
| [99] |
|
| Moderate | More | High |
| [100] |
|
| More effective | Moderate | High |
| [101] |
|
| More effective | More complex due to uncertainties in modelling | High |
| [102] |
|
| More | More due to multi objective optimization | High |
| [103] |
|
| High | More complex due to unbalanced grid conditions | High |
| [104] |
|
| Highly effective | Moderate | High |
| Reference | Advantages | Disadvantages | Effectiveness | Complexity | Cost/economics |
|---|---|---|---|---|---|
| [72] |
|
| Fast response of methodology with high Penetration gives high effectiveness | Medium | Economically feasible and less equipment costs |
| [51] |
|
| Highly effective as it expands the hosting capacity | Medium | Costs are moderately high as it uses SVC’s and SVR’s for control |
| [54] |
|
| Easily implemented | Comparatively high due to usage of BESS | |
| [56] |
|
| Less | More as coordination is needed for multiple devices | High |
| [70] |
|
| More effective | Medium | Moderate and less when compared to individual operation in centralized methods. |
| [89] |
|
| Less effective as more trippings are adopted on methodology | Simple coordination | Moderate, may get high on usage based on network. |
| [64] |
|
| More effective | Simple and easily implemented | High |
| [76] |
|
| Medium | High as control is applied at both DG and Grid sides with limitations | Less compared to other methods. |
| [45] |
|
| More effective as Algorithm provides nearly 80% accurate results | Less | Less |
| [105] |
|
| Highly efficient | High | High |
| [92] |
|
| More effective | Moderate | Less |
© 2020 by the authors. Licensee MDPI, Basel, Switzerland. This article is an open access article distributed under the terms and conditions of the Creative Commons Attribution (CC BY) license (http://creativecommons.org/licenses/by/4.0/).
Share and Cite
Aleem, S.A.; Hussain, S.M.S.; Ustun, T.S. A Review of Strategies to Increase PV Penetration Level in Smart Grids. Energies 2020, 13, 636. https://doi.org/10.3390/en13030636
Aleem SA, Hussain SMS, Ustun TS. A Review of Strategies to Increase PV Penetration Level in Smart Grids. Energies. 2020; 13(3):636. https://doi.org/10.3390/en13030636
Chicago/Turabian StyleAleem, Sk Abdul, S. M. Suhail Hussain, and Taha Selim Ustun. 2020. "A Review of Strategies to Increase PV Penetration Level in Smart Grids" Energies 13, no. 3: 636. https://doi.org/10.3390/en13030636
APA StyleAleem, S. A., Hussain, S. M. S., & Ustun, T. S. (2020). A Review of Strategies to Increase PV Penetration Level in Smart Grids. Energies, 13(3), 636. https://doi.org/10.3390/en13030636

