Next Article in Journal
The Impact of Corporate Governance and Political Connectedness on the Financial Performance of Lebanese Banks during the Financial Crisis of 2019–2021
Next Article in Special Issue
Banking Risks in the Asset and Liability Management System
Previous Article in Journal
The Impact of Migration on Vietnam Household Living Standards
Previous Article in Special Issue
An Assessment of the Impact of Legal Regulation on Financial Security in OECD Countries
 
 
Font Type:
Arial Georgia Verdana
Font Size:
Aa Aa Aa
Line Spacing:
Column Width:
Background:
Article

Risk Management of Startups of Innovative Products

Department of Entrepreneurship and Business, Kyiv National University of Technology and Design, 01011 Kyiv, Ukraine
J. Risk Financial Manag. 2022, 15(5), 202; https://doi.org/10.3390/jrfm15050202
Submission received: 25 March 2022 / Revised: 16 April 2022 / Accepted: 18 April 2022 / Published: 27 April 2022

Abstract

:
The activation of the startup movement is one of the fundamental preconditions for the transition from innovation to a startup ecosystem, the development of which is impossible without special innovation structures that help startups promote innovative products on the market. The purpose of this article is to modernize the process of promoting innovative products on the market in the form of startups, taking into account the trends of the innovative development of the modern economy. The following methods are used in the article: situational and design approaches; methods of simulation and structural−functional modeling—to determine the potential market demand for innovative products and plan the process of their promotion to the market; and BPMN notation—to formalize the integration links between actors in the process of promoting innovative products on the market. As a result, a scheme for assessing the economic efficiency of innovative product market promotion process management was developed that sorts out several indicators at each stage of the innovation process, which allows one to increase the clarity and completeness of the promotion process management while reducing costs. The system of risk management of innovative products has been studied using the example of the promotion of the innovative startup Hideez Technology Ltd on the market in Europe and the USA. This has allowed the company to benefit economically from implementing the results, reaching USD 20,000. In conclusion, the sequence of actions for making management decisions during the implementation of the strategy for innovative product promotion process management was defined.

1. Introduction

At the present stage of the digital revolution in almost all countries, the traditional understanding of the main factors influencing the commercial success of economic entities is radically changing. Regardless of the type, innovative products are successfully promoted if they represent a specific value to the consumer. Therefore, in a competitive environment, an economic entity can only be economically strong if it pays sufficient attention to the production of innovative products and the management of its promotion on the market. The average innovation activity of economic entities is 44% in EU countries (Rocha et al. 2019).
The activities of modern companies throughout their operation are accompanied by risk. The occurrence of risk is due to the uncertainty of various aspects of business activities, particularly trends in economic development, changes in the behavior of competitors and customer preferences, the choice and application of the latest equipment and technologies, etc. Therefore, risk management is a necessary condition for making the right decisions to reduce (minimize) risks, as it is almost impossible to reduce them to zero (Kuester et al. 2018).
In a wide range of types of risk, innovation risk, in general, can be defined as the probability of losses when a company invests in product, technical, technological, management, and other types of innovation (Gurd and Helliar 2017).
Competent policy on innovation risk management will prevent or help reduce the likelihood of companies not receiving the expected results and localize the negative consequences of management decisions in the field of innovation (Eling and Lehmann 2018).
Because of this, the problems of studying the causes of innovation risk from the perspective of its management have become particularly relevant today.
The variability of the economic activity involved in “innovation risk” explains that today there is no unambiguous interpretation of its meaning and content in the scientific literature. Through an analysis of publications on innovation risk, the most widespread interpretations of it were found, which are as follows:
-
The probability of losing resources and tools used in the process of creating and implementing new equipment, goods, services, management solutions, advanced materials, and technologies that may not receive the expected market demand or not bring the expected effect (Giudici 2018);
-
The risk of losses as a result of the unsuccessful completion of the planned innovation process (Khraisha and Arthur 2018);
-
The probability of losses arising from the company’s investment in the production of new goods (services), which may not find the expected demand in the market (Klotins et al. 2019).
It should be noted that each startup has its specific path. Stages, volumes of investment, and the classification of investors may vary depending on the individual situation, the specifics of the startup, and the country in which this takes place.
Startups are born and die by the thousands, experimenting and looking for a more effective solution to one of the needs of people.
Each stage is a step to the next level. The goal of each stage and, accordingly, its working tasks is to achieve indicators that will make it possible to prepare the company and its processes and receive investments to move to the next stage (Saura et al. 2019). Clever entrepreneurs and investors work as a team preparing a startup for each new stage, and with each of their actions, they try to reduce risks, increasing their chances of survival.
In general, a startup has two large life phases, before and after finding a confirmed product/market fit that consumers are willing to pay for (Ferina et al. 2018).
The purpose of this article is to update the innovative product market promotion process of startups, taking into account the innovative development trends of the modern economy.
To achieve this purpose, the following tasks were set and completed: methodological management areas of the innovative product market promotion process were examined, and its specifics were identified; a management concept of the innovative product market promotion process was developed; and the innovative product market promotion process was updated taking into account the innovative development trends of the modern economy.
The object of this study is the innovative product market promotion process of startups.
The subject of study is the theoretical−methodological management principles of the innovative product market promotion process.
The main hypothesis is that to achieve the success of the proposed startup using an improved methodology, it must consider marketing tools.
The main aim of the study is to substantiate the theoretical conclusions and development of practical recommendations contained in this article. They allow for the formation of strategic priorities to overcome problems in the management of the promotion of innovative products on the market during the economic cycle. The suggested concept, methods, and approaches have a high level of universality and can be used to manage the promotion of any innovative product.
The author’s main contribution to solving the scientific problem of the above topic is to improve the method of planning the process of promoting innovative products on the market based on the methodology of the project approach to management through the use of modified structural−functional and simulation models. This ensures the search for effective integration between economic entities at each stage of the innovation process and allows planning and accelerating the diffusion rate of innovative products on the market.

2. Literature Review

In a company that has been operating in the market for a certain period, innovation risk arises if:
  • A cheaper production method of goods or services is introduced compared to those already used. The risk here is related to the possibility of incorrect assessment of demand for goods or services (Demartini 2018).
  • A new product or service is created using the old equipment. As in the above situation, the risk is related to the possibility of incorrect assessment of demand for goods or services. At the same time, there is a risk of inconsistency in the quality of goods or services due to the use of old equipment (Ganguly and Euchner 2018).
  • New goods or services are produced with the help of new equipment and technology. Here the risks are related, firstly, to the possibility that a new product or service may not find a buyer; secondly, to the inconsistency of new equipment and technology with the requirements for the production of new goods or services; and thirdly, the inability to sell the equipment because it is not suitable for the production of other products (Richter et al. 2018).
A startup is a modern, highly promising form of organizing innovation activity. In our opinion, the main preconditions for the creation and spread of startups are as follows:
(1)
Slowdown in the growth of sales of traditional products (services) by companies due to the low growth rate of the country’s economy (Kim et al. 2018);
(2)
Emergence of significant opportunities for the globalization of business due to the development of communication technologies (Pukala et al. 2018);
(3)
Reduction in the cost of resources needed to start a business and facilitation of access to them (for example, highly qualified personnel, modern technologies, etc.) (Wouters et al. 2018);
(4)
Emergence of conditions for providing jobs for young and creative people who are unsuccessfully looking for work, etc. (Oliva et al. 2018).
In addition, it is advisable to highlight the low flexibility of modern companies that sell their product with significant success in a conservative market for a long time and therefore do not see the urgent need to develop and implement new ideas, technologies, etc. at this stage. Despite their significant positive results in meeting the needs of consumers, today, there are already companies that do it even more successfully, namely startups. As some scientists rightly point out, the main impetus for the emergence of a startup is its high efficiency due to the mobility of implementing new ideas.
The related venture business strategy is implemented by a corporation to commercialize R&D results that do not correspond to the company’s core business. Since during the development of any technological solution, side technological solutions may appear, the commercialization of which within the corporation is difficult; they are separated into an independent business, a spin-off (de Faria et al. 2021).
A distinction is made between a spin-off related to the restructuring of a corporation (restructuring-driven spin-off) and a spin-off organized on the initiative of employees of an innovation developer company (entrepreneurial spin-off) (Ghezzi and Cavallo 2020). Separation of related business by a corporation can be carried out in various forms: as allocation of assets (equity spin-off) or sale of a business segment or part of a company (divestiture) (Lee and Yang 2018).
When allocating assets, the corporation distributes most of the shares of the new company among its shareholders in proportion to their shares in the company’s capital (Suryani and Rosalina 2019). Thus, an equity spin-off does not cause the generation of a cash flow, whereas, during divestiture, a complete or partial sale of a startup to a third party takes place (for example, a strategic investor or startup founders). This form includes spin-out and management buyout (MBO/LBO) (Ghezzi 2020).
A special form of separation of related business is carve-out. Unlike a spin-out, a carve-out is a separation of an entire subdivision of a corporation or its group through an IPO (David-West et al. 2018).
So, the introduction of alternative corporate venture investment strategies allows corporations to gain access to new technologies by reducing their own research and development costs, control the development of business based on these solutions by growing innovative companies, increase the efficiency of internal R&D spending by commercializing side technologies or innovative products through spin-outs and spin-offs.
According to the study of scientific sources, one can highlight the following fundamental differences between a startup and a traditional business:
  • The team, whose members have high intellectual potential and are potential carriers of innovative ideas, takes part in creating a startup and its further development (Thavorn and Chandrachai 2020).
  • A startup bases its activities on new products, business models, markets, etc. Its priority is to create a product that will appeal to consumers and conquer the market (Mogos et al. 2018).
  • The startup, without its own startup capital, forms it at the expense of investments of investors, among which the leading place is given to business angels—private investors who invest in growing startups in the early stages (Rane et al. 2019).
  • During the development of a startup, the business model changes, which inevitably leads to certain problems and disputes in its team (Lee and Shin 2018).
  • A startup is characterized by a high degree of risk of failure (Gozman et al. 2018).
  • A startup is separated from the relationship with partners and competitors and contacts them only when necessary (Kurpjuweit et al. 2021).
Moreover, in the scientific literature, due attention is not paid to the socio-economic significance and the role of the process of promotion of innovative products on the market.
For example, the authors believe that the role of this process is to establish communication with individuals and groups of people through direct and indirect means for the purpose of sales support (Cohen et al. 2019). However, this interpretation reveals the means and purpose of promoting innovative products to a greater extent than its role.
In Mansoori et al. (2019), this drawback is eliminated, and it is pointed out that for the manufacturer, the role of the process of promotion of innovative products is as follows: minimize the cost of storage and transportation of finished products and increase profits from their sale. For the consumer, it is in the timely receipt of products to perform their own production tasks and, ultimately, make a profit.
With that, it should be noted that the above definition of the role of the process of promotion of innovative products does not take into account the specifics of the tasks of the process of promotion of innovative products on the market because these functions reflect marketing and logistics principles of production and sales activities in the context of finished products.
Hence, the process of promoting innovative products on the market as an object of management is, first of all, the information process, the form and speed of which depend on:
-
Marketing strategy of economic entities that promote innovative products on the market (Bocken and Snihur 2020);
-
Characteristics of the market in which it is planned to sell innovative products (Ahluwalia et al. 2020);
-
Capacity of communication channels between producers and consumers of innovative products (Shepherd and Gruber 2021);
-
Ways of transmission of information about innovative products and features of their perception by consumers (Singh et al. 2020);
-
Abilities of consumers to make practical use of information about innovative products (Prommer et al. 2020);
-
Technical and consumer properties of innovative products, which determine a differentiated approach to the promotion of each type of innovative product (Bryan and Hovenkamp 2020).
At the same time, insufficient attention is paid to identifying the specifics of management of the process of promotion of innovative products on the market in the scientific economic literature. In this regard, the objective need is to determine the specifics of management of the process of promotion of innovative products on the market, taking into account the consistent implementation of each of its stages.
Analysis of theories of innovative economic development and approaches to innovation management demonstrated that in these theories, the characteristics of modern models of innovative economic development are emphasized, the process of generating innovations and their implementation in the activities of economic entities is characterized, and the problem of resource support of innovative economic development arises.
When advanced achievements are increasingly implemented in the world economy, competition among economic entities trying to promote their innovative products on the market becomes aggressive, which is reflected in the expenses of economic entities for innovative activities.
According to the conducted content analysis, the author’s study allows for further developing the method of planning for the process of promotion of innovative products on the market promotion in the form of startups based on the project approach methodology that, unlike existing ones, uses modified structural-functional and simulation models for identification of subjects of promotion of innovative products on the market and ways of their cooperation. Also, the methods and terms of promotion of innovative products on the market were determined to search for effective integration ties between subjects at each stage of the innovation process and allow for planning and accelerating the diffusion of innovative products on the market.

3. Materials and Methods

3.1. Model Description

Uncertainty of perception of innovative products by potential consumers in the future leads to the fact that the demand for it is set in the form of a random variable. Suppose r is an evenly distributed random variable of demand for innovative products in the segment [ R min , R max ] .
Suppose that a company that promotes a startup, an innovative product on the market, is focused on gaining a market share by reducing the market share of major competitors in a particular product segment. Note that the variable R max R min > 0 is quite large and can ensure the loss-free operation of two or more competing economic entities.
An economic entity, which plans to produce and market innovative products for the first time, uses, first of all, price levers to maximize income I :
I = p × ( R max R d 0 ( p ) )
where R d 0 = p d 0 R min is determined based on the usefulness of innovative products f ( R d 0 ) for the consumer, who does not care from which producer to buy innovative products at a price p with a level of quality d .
Suppose that a subpopulation of consumers of a specific innovative product is characterized by a high level of its usefulness, which provides the economic entity that promotes it on the market and the demand for its innovative products.
Thus, under the condition of demand for innovative products equal to R max R d 0 , the price at which the economic entity will receive the maximum income is determined from the equality of the derivative to zero (Equation (1)) and the condition r > R d 0 (otherwise, we receive zero):
p = 0.5 × R max × d 0
Then, substituting in Equation (1) the received price Equation (2), we obtain the dependence of the income of the economic entity on the maximum demand for its innovative products and their quality:
If it is established that improving the quality of innovative products will lead to a significant increase in consumer demand, the economic entity may initiate the implementation of a new innovative project to improve the quality characteristics of innovative products.
Successful implementation of such a project, which will promote innovative products with improved quality characteristics (possibly under a new brand), will allow the company to generate the total revenue:
I 2 = p n × ( R max r ) + p × ( r R d 0 )
where:
r = p n p d 0 × d ˜
Thus, the economic entity will have the opportunity to promote innovative products of two types: “old” ones with the level of quality d 0 at the price p and “new” ones with the level of quality d 1 = d 0 × ( 1 + d ˜ ) at price p n , where d ˜ is the parameter of quality increase.
Equation (5) determines the usefulness of innovative products for consumers who do not care which innovative products to buy—“old” or “new” ones, i.e., the basis of Equation (5) is the condition of the equation:
f ( d 1 , p n ) = f ( d 0 , p )
In Equation (4), the variable R d 0 determines the lower limit of demand for innovative products, which corresponds to the minimum level of usefulness, below which these innovative products will not be in demand among the potential consumers, and they will not buy them.
The extremes of the income function of the economic entity (4) based on the increase in prices for innovative products p and p n allow for determining the equilibrium prices. With that, the price p = 0.5 × R max × d 0 is the same as in Equation (2). Whereas for “new” innovative products, the equation of equilibrium price has the form:
p n = 0.5 × R max × d 0 × ( 1 + d ˜ )
Over time, the economic entity will stop producing “old” innovative products, as maintaining the market demand of consumers is possible only by reducing their price, which will negatively affect the company’s total revenue. The company will move to the production and promotion of only “new” innovative products, which share of production may exceed half of the total production. As a result, the company revenue will be greater than or equal to:
I 3 = p n × ( R max r ) = 0.25 × ( R max ) 2 × d 1 = 0.25 × ( R max ) 2 × d 0 × ( 1 + d ˜ )
Based on Equation (9), the regulatory parameter in choosing the path of innovative development of the economic entity (depending on the qualitative component of its innovation potential) is as follows d ˜ :
d ˜ = arg max { I 3 S ( d ˜ ) | I 3 S ( d ˜ ) c × I 1 }
where S ( d ˜ ) are expenses for the implementation of an innovative project that ensures the achievement of a given level of quality of innovative products; c is the rate of return of an innovative project.
Thus, the competitiveness of “new” innovative products is proportional to the unpaid (or received for free by the buyer) part of the consumer value of products, namely: the greater the benefits consumers receive from the use of innovative products, the better this innovative product will be promoted in the market, and, consequently, the producer will receive faster profit from its sale.

3.2. Theoretical Substantiation of the Author’s Concept

A characteristic trend of improvement of the process of promotion of innovative products on the market is the search for economic integration links with each other, which is due to the lack of own funds, high cost of borrowed resources, difficulties with investment attraction, reduction in the life cycle of innovative products, the need for the integrated use of different methods of promotion, and other factors (Figure 1).
To accelerate and improve the quality of the promotion process of innovative products on the market, producers of innovative products should share their knowledge of potential consumers with partners so that the latter could more easily understand how to develop original, innovative products which can meet individual consumer needs. To this end, it is necessary to ensure cooperation through a continuous exchange of information that connects all the subjects of promotion (Dinesh and Sushil 2019).
The promotion of innovative products on the market can be done through the vertical or horizontal integration of subjects. During the vertical integration of subjects of promotion of innovative products on the market, there is an organizational association of companies of related technological operations within the common property. The horizontal method of integration of subjects is a method of partnership and cooperation, in which one subject organizes the process of promotion of innovative products on the market, and the functions of promotion of innovative products are distributed among other subjects.
We consider the features of the structural and functional model of the search for cooperation between subjects in promoting innovative products on the market. For example, for innovative consumer goods that have a material form, simulation market tests and trial sales are possible. The purpose of simulation market tests is to test innovative products in conditions that mimic the real market.
For example, a group of potential consumers of innovative products is created. With limited funds allocated to them, they have to make purchases for a certain period, choosing from different types of products, among which are innovative products that are marketed. At the same time, researchers observe whether or not innovative products are included in the set of goods selected by the consumers. With that, consumers are influenced by various marketing tools informing them about the benefits of the products offered, including the innovative products marketed.
Simulation market tests measure the depth of market penetration of innovative products—the share of consumers who have purchased innovative products at least once; and repeated purchase—the share of consumers who have purchased innovative products for the second time.
If the penetration is deep and the repeated purchase is small, the consumers are asked why, after trying the innovative product, they did not buy it again.
Analyzing information obtained from consumers who participated in simulation market tests of innovative products allows you to identify deviations in quality, price, and other characteristics of innovative products from those expected by consumers.
As a result, the manufacturer of innovative products may decide to initiate an innovative project to create innovative products with improved quality characteristics or withdraw from the production of innovative products that have passed a test compared with similar products of competitors.
Promotion of innovative products on the market through the information impact on potential consumers leads to an increase in the number of simulator companies and, consequently, to a greater number of tests. Information includes product advertising, participation in exhibitions, seminars, direct negotiations with potential consumers, and other ways to promote products. Thus, for the manufacturer of innovative products, the intensity of information is a regulatory parameter.
Approbation of innovative products is meant as the experimental installation of several samples or reconfiguration of existing technological lines at the production facilities of simulator companies for operational testing. However, as the number of tests increases, the cost of research increases, while the availability of working capital of a manufacturer that promotes innovative products on the market is limited; in addition, the amount of lost profits increases. Therefore, it is important to determine the number of tests to receive the values of product characteristics (reliability, economy, productivity, etc.).
Potential consumers evaluate innovative products not only based on their desired characteristics, such as modern design, but also by taking into account how these characteristics of innovative products will help them in a specific life situation (Kupp et al. 2017). Consumers become informants who distribute positive information and recommendations, explaining to other potential consumers the value of a specific innovative product from their point of view and using their language. Thus, consumers are involved in promoting innovative products on the market, learning to use them, and consciously sharing their feelings and thoughts with other potential consumers. Involvement of innovative products in economic practice turns into a mass free and open movement.
Logical and information generalization of the diffusion of innovative industrial products in the industry market from the point of view of its manufacturer is presented in the form of a diagram of causal relationships in Figure 2.
The following stages of the life cycle of innovative products are considered in the suggested model: development and production of innovative products; approbation and promotion of innovative products; diffusion of innovative products; saturation of the market with innovative products; aging of innovative products.
However, with the reduction of the level of uncertainty and the risk of promotion of innovative products, the potential of its market penetration is exhausted, and the profitability of the manufacturer from their promotion decreases. Therefore, the possibility of obtaining additional profits from promoting any innovative product on the market is temporary and decreases with approaching the limit of its diffusion among consumers.
Based on a series of simulation experiments, we believe that improving the efficiency of market promotion and diffusion of innovative products should be founded on the application of a project approach.
This approach allows you to organize the innovation process in the form of a sequence of projects to develop innovative products, their promotion, and diffusion on the market. In the general case, the start time of a new project may precede, coincide with or follow the end time of the previous project. Each project is a sequence of logically time-ordered stages, which, in turn, also have all the features of a project, as they have targets, time and financial constraints, criteria, and performance indicators.
Based on the identified patterns and causal relationships, the following conditions for the diffusion of innovative products are implemented in the model:
-
competitive advantages of innovative products, in the long run, contribute to its repeated purchases;
-
number of orders from potential consumers depends on the price of innovative products, which is determined by the cost of its production, the rate of consumer use (demand in the industry market);
-
market saturation and novelty of innovative products;
-
over time, the economic effect of the use of innovative products decreases, while a high level of market saturation contributes to reducing the period of sale of innovative products;
-
over time, the price of innovative products decreases;
-
measures to improve the quality of production and sales of innovative products can prolong their production and diffusion, increase the cost of sales and service;
-
with the growth in profit of the producer of innovative products, the amount of funding for further research, work to improve quality, operational and other groups of characteristics of innovative products, development of communication channels for sales (thus, the producer through an increase in market attractiveness and price of innovative products ensures its profit growth).
This model allows estimating the scale and speed of diffusion of innovative products through differentiation and impact on parameters of innovative products, which are internal (intensity of information provision, number of simulators involved, the volume of funding, etc.) and external (the ability of economic entities to implement innovative products, limit of distribution of innovative products, number of potential consumers, etc.) for the manufacturer.
The absence of a single approach to the assessment of the cost-effectiveness of management of the process of promotion of innovative products on the market in the economic literature has determined the development of an algorithm for assessment of the cost-effectiveness of management of the process of promotion of innovative products on the market, with the identification of several indicators at each stage of the innovation process, which allows increasing clarity, completeness of management of the promotion process, and reduces the cost of its implementation.
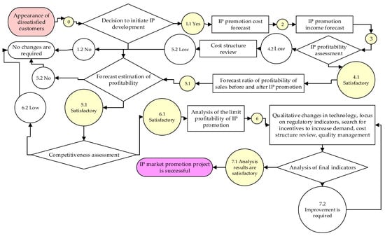
A flow diagram for assessing the management cost-effectiveness of the market promotion process of innovative products (IP) is presented in Figure 3.
We characterize the data in Figure 3. At each stage of the innovation process (1—research and development work (R&D), 2—design, 3—testing, 4—production, 5—operation) promotion of innovative products has its characteristics, which allows identifying several indicators for making a management decision. The dynamic values of these indicators indicate the effectiveness of management in the process of promotion of innovative products on the market, and the advisability of management influence the process of promotion of innovative products.
The horizontal line separates the related stages of the innovation process. Any project that has passed all stages is considered to be completed successfully, but a comprehensive assessment of the effectiveness of such a project does not always give a positive result. It is not enough that each indicator is within acceptable limits; it is important that the generally integrated criterion gives a satisfactory result.
Assessment of management cost-effectiveness of market promotion process of innovative products at each stage of the innovation process allows management entities to respond promptly to deviations from the norm or planned parameters by making corrective decisions.
The above algorithm for assessing management cost-effectiveness of the market promotion process of innovative products is based on step-by-step control of results and, accordingly, step-by-step management, which eliminates local problems in time, but does not eliminate global, key, primary problems.
All indicators for assessing the economic efficiency of management of the promotion process of innovative products on the market are divided into three groups: efficiency, economy, and quality.

4. Results

For manufacturers of innovative products, one of the important criteria for deciding their promotion on the market is the comparison of alternative decisions made by competitors regarding the promotion of their products on the market, as well as consumer decisions that choose innovative products on the market. At the same time, decisions on the promotion of innovative products on the market are made mostly under the condition of uncertainty (the presence of innovative risks), which is due to:
-
manufacturers of innovative products have limited information on the experience of competitors in the promotion of innovative products and the needs of potential consumers;
-
potential consumers of innovative products spend much time and have difficulties assessing the need for innovative products and their novelty.
This uncertainty can be eliminated by the manufacturer of innovative products accumulating information on the experience of competitors in the promotion of innovative products, as well as information about the problems and needs of consumers that can be solved with innovative products.
To maintain the optimal structure of the business model before each new stage of the promotion of innovative products on the market, it should be corrected by taking into account the information received from the previous stage of promotion.
To do this, one can use the recommendation of the authors of the concept of the “Blue Ocean Strategy” (van Winden and Carvalho 2019), namely—to act in accordance with such a scheme: “remove”–“reduce”–“increase”–“add” (Table 1).
“Remove” means:
-
to remove from the existing business model certain components of the price proposal as they are not important to a specific consumer, which means one can reduce the cost of promotion;
-
to stop serving certain categories of consumers as they either do not bring enough profit or are lossmaking;
-
to get rid of certain items of expenditure or income flows;
-
to stop doing certain actions;
-
to get rid of unnecessary, uncritical, or expensive assets;
-
to stop relationships with certain partners or other members of the value network.
“Add” may include the actions mentioned above, but “with the opposite sign”—add, start, etc.
The actions described by the words “reduce” and “increase” refer to the already existing components of the business model, i.e., one decreases, reduces, limits (or, conversely—one increases, intensifies, expands) certain components.
All actions regarding changes in the business model, as a rule, should be aimed at:
-
better accounting for consumer needs, effective implementation of “work”, which is important for them;
-
expansion and improvement of the base of key customers;
-
development of relationships with consumers that will be repeated;
-
more efficient use of key assets;
-
creation of a more efficient return model;
-
optimization of the cost structure.
A business model will be effective only if the cost of attracting each new consumer of innovative products is less than the cost of their monetization.
To provide favorable conditions for economic entities during the promotion of innovative products on the market, it is important to develop an innovation infrastructure, which includes a set of economic entities and mechanisms that organizationally and materially ensure effective interaction between initiators of innovative products (startups) and potential consumers (Teberga et al. 2018).
During the promotion of innovative products on the market, the efficiency of its organizational management, i.e., an indicator that reflects the rational use of machinery, raw materials, technology, labor, and financial resources at the highest productivity, should be the criterion for the level of organization of the process.
Previous results are related to empirical studies. As an example, the authors give data on the market promotion of innovative products of a real startup. Given this, the promotion of innovative products of Hideez Technology LTD, which specializes in research, design, development, and production of compact devices for the cybersecurity sector, is a timely and promising task.
Smartphones and computers have become carriers of important information. E-mail, social media accounts, banking programs, programs for work or shopping—you need a password everywhere. An average user has 27 different accounts, and only a robot can remember dozens of unique passwords. According to an analysis of a potential market conducted by Hideez Technology LTD, 47% of economic entities use “dangerous” passwords such as memorable dates and pet names, and many people have one password for all occasions.
The proposed method of developing a strategy for managing the promotion of innovative products on the market was used by the team of Hideez Technology LTD to identify problems of potential consumers to solve them with the help of innovative products.
Using the method of forming a potential market for innovative products, which was further developed in this study, helped to identify the segments of the main potential consumers of Hideez Key and to evaluate the market position of competitors for the selection of methods to encourage potential consumers and promote innovative products on the market.
The main consumer segments are as follows:
(1)
B2C segment:
-
Individual businesses that understand the value of information in laptops, smartphones, and tablets and are willing to protect it—for convenience and speed while improving the security of end devices and personal data protection;
-
Lovers of unusual accessories—to control things).
(2)
B2B segment: corporate entities—to reduce security administration costs and risks of losing classified information as part of access control.
To determine the competitive advantages of innovative products of Hideez Technology LTD (Hideez Key and Hideez Band), they were analyzed in comparison with the competitors’ products (Table 2).
During 2017–2021, the activity of Hideez Technology Ltd. was focused on achieving regional leadership in the countries of Europe and the USA in the segment of cybersecurity. To determine the methods and terms of promotion of Hideez Key on the market, the method of planning the promotion of innovative products on the market suggested in the study was used. Among the tools for attracting partners and investors during a promotion on the market of the countries of Europe and the USA, the Executive Summary has demonstrated its effectiveness.
Regular evaluation of the competitiveness of Hideez Key during 2017–2021 allowed the team of Hideez Technology Ltd. to generate relevant new competitive advantages of innovative products faster than its competitors and organize retail sales in the countries of Europe: Poland, the Czech Republic, Germany, France.
For example, at the CES 2017 exhibition, Hideez Technology Ltd. presented a working prototype of the next generation of its product—Hideez Keu-2, which will include NFC in addition to RFID and Bluetooth, improved RFID protocol, multiple RFID storage, and many other unique features.
In the next 3 years, significant attention will be paid to promoting innovative products of Hideez Technology LTD on the US market. This explains the largest share of expenses for marketing and promotion in this market in the overall cost structure, except in 2021 when the share of research expenditures was the largest (Figure 4).
In February 2021, Hideez Technology LTD signed a distribution agreement with ERC to promote Hideez Key in Poland. According to preliminary estimates, the main financial indicators of Hideez Key sales revenue and gross profit of Hideez Technology LTD are projected to grow rapidly during 2022–2026 (Figure 5).
The dynamics of the projected gross profit of Hideez Technology in 2022–2026 will be achieved at the expense of B2C and B2B segments (prepayment and license) (Figure 6).
Due to the significant cost of promotion of Hideez Key at the initial stage, in 2022 Hideez Technology LTD expects to incur a total loss of USD 47,850. Already, rapid growth is projected for 2023—net profit will reach USD 147,737, and by the end of 2026 it will increase 4.6 times (Figure 7).
All calculations correspond to the general methodology for determining economic results; namely the following indicators: cost structures for the promotion of innovative products; planned revenue from the sale of innovative products; projected gross profit; net profit (loss) of the project (Hahn 2020).
The implementation of the results of the study by Hideez Technology LTD during 2018–2021 allowed to obtain an economic effect of USD 20,000 through:
-
Use of the method of developing a strategy for managing the promotion of innovative products on the market (development and promotion of Hideez Key on the market are initiated). Due to these measures, the local economic effect was 60% of $20,000.
-
Formation of a potential market for Hideez Key in the USA and several Eastern European countries. Due to these measures, the local economic effect was 20% of USD 20,000.
-
Planning the promotion process of Hideez Key for each market separately (deadlines are set, and promotion methods are selected). Due to these measures, the local economic effect was 15% of $20,000.
Evaluation of Hideez Key’s competitiveness compared to competitors’ products (Hideez Key’s competitive advantages identified and strengthened). Due to these measures, the local economic effect was 5% of $20,000.
The suggested method for assessment of management cost-effectiveness of market promotion process of innovative products has its advantages contributing to greater and more accurate control at each stage and its disadvantages, without taking into account the primary, key problem. Hence, further research into the management of the market promotion process of innovative products will be focused on improving the method for assessment of its cost-effectiveness.

5. Discussion

Since 95% of total economic effects are due to specifics of marketing tools (the first three measures listed above), a management decision was taken to further increase expenditures under “Marketing and Promotion”.
But to ensure the efficiency of startup implementation in the future, it is necessary to focus on the development of startup marketing.
The analysis of successes and failures has allowed us to conclude that startup marketing is a key moment on which success depends. The approximate contribution of marketing to the success of a startup is 80–95% (Zhang et al. 2020). And with that, this marketing must be of high quality, and there must be an understanding that it is different from the marketing of products and services. Startup marketing is the key to success is difficult to question.
There are a lot of ideas, so in principle, little depends on them. The difficulty is in the promotion of ideas. Few people manage to promote an idea in the end, and promotion is marketing. Lack of marketing or low-quality marketing is the main reason why the share of successful startups is small (Tajpour and Hosseini 2021).
In fact, startup marketing is an explanation to the target audience of the essence of the idea that underlies a startup. Its goal is to create a market, to get people in whom this idea is implemented. In turn, product marketing is not to tell about the electric car but about where it can be used, to convey to consumers ideas that will cause demand for it. Its goal is to develop a market.
Many people, having once applied the startup marketing, continue to apply it further (Piccarozzi 2017). But this is a big mistake. After a startup is launched, it is necessary to apply product marketing or service marketing, respectively, translating another idea. When translating an idea, it is necessary to remember the second important feature. If the marketing of products and services works in one direction, then the marketing of a startup works in two directions.
The first direction is to work with consumers of products (Hampel et al. 2020). The second direction is to work with investors (Dellermann et al. 2017). To have maximum success, it is necessary to work in 2 directions. During the promotion of a startup, it is necessary to introduce the idea that underlies your product, both for investors and consumers. If you can explain the idea that underlies the startup to investors, they will want to implement it and give you the money (Chege et al. 2020).
All former owners of startups and now successful owners of businesses have succeeded largely thanks to the fact that they could develop their project ideas by 100% and more (Das et al. 2018). This allowed them to explain the value of their ideas to both investors and consumers. As a result, investors and consumers wanted to implement these ideas.
Even though owners of successful startups are attributed an aura of uniqueness, they are all ordinary people, just like you. If they could do it, so could you. All you have to do is do what they did and use a modern marketing script. Success will surely come. It has come to thousands of startup owners, and it will come to millions, because life is a movement, and there is a movement only when there are new ideas.

6. Conclusions

According to the study of the promotion process of innovative products on the market as an object of management, it was proved that the unwillingness of producers of innovative products to respond quickly and flexibly to growing consumer demand and use the latest approaches to managing the process of promotion of innovative products leads to the inability of innovative domestic products to compete in both domestic and global markets.
In my opinion, the limitations of applying this methodology lie in the fact that for each specific national economy, there may be different conditions for the introduction of startups. Therefore, to assess all possible risks at all life stages of the analysis, in my opinion, it is necessary to conduct an additional situation analysis. This is especially true for stimulators and destimulators.
It should be noted that the main limitation of this study is the impact of various risk factors. First of all, these are social, political, and economic risk factors. For example, if you apply the risk management tools of a startup project based on risk management, you can significantly level them. It is the risk identification stage that will determine these tools. Specifically, it uses tools for strategic analysis and planning: SWOT, PEST, SNW, etc.
The author’s contribution is the improvement of the method of planning the process of promotion of innovative products on the market as a startup based on the use of modified structural-functional and simulation models. This allows you to plan and accelerate the diffusion rate of innovative products on the market and obtain the economic effect of USD 20,000.
In the author’s opinion, one can distinguish this area for further studies. To substantiate the timeliness of management decisions to initiate the development and promotion of innovative products that will be of value to consumers, it is necessary to improve the method for the development of a strategy for management of the process of promotion of innovative products in the market in terms of collection, formalization, and interpretation of information from potential consumers concerning possibilities for solving their problems with the help of innovative products, as well as the system for evaluating the effectiveness of innovative products.

Funding

This research received no external funding.

Data Availability Statement

Not applicable.

Conflicts of Interest

The author declares no conflict of interest.

References

  1. Ahluwalia, Saurabh, Raj Mahto, and Maribel Guerrero. 2020. Blockchain technology and startup financing: A transaction cost economics perspective. Technological Forecasting and Social Change 151: 119854. [Google Scholar] [CrossRef]
  2. Bocken, Nancy, and Yuliya Snihur. 2020. Lean Startup and the business model: Experimenting for novelty and impact. Long Range Planning 53: 101953. [Google Scholar] [CrossRef]
  3. Bryan, Kevin, and Erik Hovenkamp. 2020. Antitrust limits on startup acquisitions. Review of Industrial Organization 56: 615–36. [Google Scholar] [CrossRef]
  4. Chege, Samwel Macharia, Daoping Wang, and Shaldon Leparan Suntu. 2020. Impact of information technology innovation on firm performance in Kenya. Information Technology for Development 26: 316–45. [Google Scholar] [CrossRef]
  5. Cohen, Susan, Fehder Daniel, Hochberg Yael, and Fiona Murray. 2019. The design of startup accelerators. Research Policy 48: 1781–97. [Google Scholar] [CrossRef]
  6. Das, Robert Verburg, Alexander Verbraeck, and Lodewijk Bonebakker. 2018. Barriers to innovation within large financial services firms: An in-depth study into disruptive and radical innovation projects at a bank. European Journal of Innovation Management 21: 96–112. [Google Scholar] [CrossRef] [Green Version]
  7. David-West, Olayinka, Immanuel Ovemeso Umukoro, and Raymond Okwudiri Onuoha. 2018. Platforms in Sub-Saharan Africa: Startup models and the role of business incubation. Journal of Intellectual Capital 19: 581–616. [Google Scholar] [CrossRef]
  8. de Faria, Vinícius Figueiredo, Vanessa Pereira Santos, and Fernando Hadad Zaidan. 2021. The Business Model Innovation and Lean Startup Process Supporting Startup Sustainability. Procedia Computer Science 181: 93–101. [Google Scholar] [CrossRef]
  9. Dellermann, Dominik, Alexander Fliaster, and Michael Kolloch. 2017. Innovation risk in digital business models: The German energy sector. Journal of Business Strategy 38: 35–43. [Google Scholar] [CrossRef]
  10. Demartini, Paola. 2018. Innovative female-led startups. Do women in business underperform? Administrative Sciences 8: 70. [Google Scholar] [CrossRef] [Green Version]
  11. Dinesh, Kamala Kannan, and Sushil. 2019. Strategic innovation factors in startups: Results of a cross-case analysis of Indian startups. Journal for Global Business Advancement 12: 449–70. [Google Scholar] [CrossRef]
  12. Eling, Martin, and Martin Lehmann. 2018. The impact of digitalization on the insurance value chain and the insurability of risks. The Geneva Papers on Risk and Insurance-Issues and Practice 43: 359–96. [Google Scholar] [CrossRef]
  13. Ferina, Nurlaily, Aini Edlyn Khurotul, and Asmoro Priandhita Sukowidyanti. 2018. Does family social support affect startup business activities? Russian Journal of Agricultural and Socio-Economic Sciences 74. [Google Scholar] [CrossRef]
  14. Ganguly, Abhijit, and Jim Euchner. 2018. Conducting Business Experiments: Validating New Business Models Well-designed business experiments can help validate assumptions and reduce risk associated with new business models. Research-Technology Management 61: 27–36. [Google Scholar] [CrossRef]
  15. Ghezzi, Antonio. 2020. How Entrepreneurs make sense of Lean Startup Approaches: Business Models as cognitive lenses to generate fast and frugal Heuristics. Technological Forecasting and Social Change 161: 120324. [Google Scholar] [CrossRef]
  16. Ghezzi, Antonio, and Angelo Cavallo. 2020. Agile business model innovation in digital entrepreneurship: Lean startup approaches. Journal of Business Research 110: 519–37. [Google Scholar] [CrossRef]
  17. Giudici, Paolo. 2018. Fintech risk management: A research challenge for artificial intelligence in finance. Frontiers in Artificial Intelligence 1: 1. [Google Scholar] [CrossRef] [Green Version]
  18. Gozman, Daniel, Jonathan Liebenau, and Jonathan Mangan. 2018. The innovation mechanisms of fintech startups: Insights from SWIFT’s innotribe competition. Journal of Management Information Systems 35: 145–79. [Google Scholar] [CrossRef]
  19. Gurd, Bruce, and Christine Helliar. 2017. Looking for leaders: ‘Balancing’ innovation, risk and management control systems. The British Accounting Review 49: 91–102. [Google Scholar] [CrossRef]
  20. Hahn, Gerd. 2020. Industry 4.0: A supply chain innovation perspective. International Journal of Production Research 58: 1425–41. [Google Scholar] [CrossRef]
  21. Hampel, Christian, Markus Perkmann, and Nelson Phillips. 2020. Beyond the lean startup: Experimentation in corporate entrepreneurship and innovation. Innovation 22: 1–11. [Google Scholar] [CrossRef]
  22. Khraisha, Tamer, and Keren Arthur. 2018. Can we have a general theory of financial innovation processes? A conceptual review. Financial Innovation 4: 4. [Google Scholar] [CrossRef]
  23. Kim, Boyoung, Hyojin Kim, and Youngok Jeon. 2018. Critical success factors of a design startup business. Sustainability 10: 2981. [Google Scholar] [CrossRef] [Green Version]
  24. Klotins, Eriks, Michael Unterkalmsteiner, and Tony Gorschek. 2019. Software engineering in startup companies: An analysis of 88 experience reports. Empirical Software Engineering 24: 68–102. [Google Scholar] [CrossRef] [Green Version]
  25. Kuester, Sabine, Elisa Konya-Baumbach, and Monika C. Schuhmacher. 2018. Get the show on the road: Go-to-market strategies for e-innovations of start-ups. Journal of Business Research 83: 65–81. [Google Scholar] [CrossRef]
  26. Kupp, Martin, Moyra Marval, and Peter Borchers. 2017. Corporate accelerators: Fostering innovation while bringing together startups and large firms. Journal of Business Strategy 38: 47–53. [Google Scholar] [CrossRef]
  27. Kurpjuweit, Stefan, Stephan Wagner, and Thomas Choi. 2021. Selecting startups as suppliers: A typology of supplier selection archetypes. Journal of Supply Chain Management 57: 25–49. [Google Scholar] [CrossRef]
  28. Lee, In, and Yong Jae Shin. 2018. Fintech: Ecosystem, business models, investment decisions, and challenges. Business Horizons 61: 35–46. [Google Scholar] [CrossRef]
  29. Lee, Young Ju, and Youngseok Yang. 2018. An Impact of Startup Business Performance by Entrepreneurs’ Perceived Importance, Satisfaction, and Level of Meeting to Expectation over Government Startup Business Aid Programs. Asia-Pacific Journal of Business Venturing and Entrepreneurship 13: 31–41. [Google Scholar]
  30. Mansoori, Yashar, Tomas Karlsson, and Mats Lundqvist. 2019. The influence of the lean startup methodology on entrepreneur-coach relationships in the context of a startup accelerator. Technovation 84: 37–47. [Google Scholar] [CrossRef]
  31. Mogos, Maria Flavia, Anna Fredriksson, and Erlend Alfnes. 2018. A production transfer procedure based on risk management principles. Journal of Global Operations and Strategic Sourcing 12: 103–50. [Google Scholar] [CrossRef]
  32. Oliva, Fábio Lotti, Marcelo Henrique Gomes Couto, Ricardo Fernandes Santos, and Stefano Bresciani. 2018. The integration between knowledge management and dynamic capabilities in agile organizations. Management Decision 57: 1960–79. [Google Scholar] [CrossRef]
  33. Piccarozzi, Michela. 2017. Does social innovation contribute to sustainability? The case of Italian innovative startups. Sustainability 9: 2376. [Google Scholar] [CrossRef] [Green Version]
  34. Prommer, Lisa, Victor Tiberius, and Sascha Kraus. 2020. Exploring the future of startup leadership development. Journal of Business Venturing Insights 14: e00200. [Google Scholar] [CrossRef]
  35. Pukala, Ryszard, Elena Sira, and Roman Vavrek. 2018. Risk management and financing among startups. Marketing and Management of Innovations 3: 153–61. [Google Scholar] [CrossRef] [Green Version]
  36. Rane, Santosh B., Prathamesh Ramkrishana Potdar, and Suraj Rane. 2019. Development of project risk management framework based on industry 4.0 technologies. Benchmarking: An International Journal 28: 1451–81. [Google Scholar] [CrossRef]
  37. Richter, Nancy, Paul Jackson, and Thomas Schildhauer. 2018. Outsourcing creativity: An abductive study of open innovation using corporate accelerators. Creativity and Innovation Management 27: 69–78. [Google Scholar] [CrossRef]
  38. Rocha, Clarissa Figueredo, Diórgenes Falcão Mamédio, and Carlos Olavo Quandt. 2019. Startups and the innovation ecosystem in Industry 4.0. Technology Analysis & Strategic Management 31: 1474–87. [Google Scholar] [CrossRef]
  39. Saura, Jose Ramon, Pedro Palos-Sanchez, and Antonio Grilo. 2019. Detecting indicators for startup business success: Sentiment analysis using text data mining. Sustainability 11: 917. [Google Scholar] [CrossRef] [Green Version]
  40. Shepherd, Dean, and Marc Gruber. 2021. The lean startup framework: Closing the academic–practitioner divide. Entrepreneurship Theory and Practice 45: 967–98. [Google Scholar] [CrossRef] [Green Version]
  41. Singh, Shiwangi, Akshay Chauhan, and Sanjay Dhir. 2020. Analyzing the startup ecosystem of India: A Twitter analytics perspective. Journal of Advances in Management Research 17: 262–81. [Google Scholar] [CrossRef]
  42. Suryani, Siti, and Sylvia Sari Rosalina. 2019. Pengaruh Brand Image, Brand Trust, Dan Kualitas Layanan Terhadap Keputusan Pembelian Ulang Dengan Kepuasan Konsumen Sebagai Variabel Moderating Pada Startup Business Unicorn Indonesia. Journal of Business Studies 4: 41–53. [Google Scholar]
  43. Tajpour, Mehdi, and Elahe Hosseini. 2021. Entrepreneurial intention and the performance of digital startups: The mediating role of social media. Journal of Content, Community & Communication 13: 2–15. [Google Scholar] [CrossRef]
  44. Teberga, Pedro Marins Freire, Fábio Lotti Oliva, and Masaaki Kotabe. 2018. Risk analysis in introduction of new technologies by startups in the Brazilian market. Management Decision 56: 64–86. [Google Scholar] [CrossRef]
  45. Thavorn, Jakkrit, and Achara Chandrachai. 2020. The influence of entrepreneurial self-efficacy and innovation on firm performance: Evidence from Thai startup firms. Humanities 8: 450–63. [Google Scholar] [CrossRef]
  46. van Winden, Willem, and Luís Carvalho. 2019. Intermediation in public procurement of innovation: How Amsterdam’s startup-in-residence programme connects startups to urban challenges. Research Policy 48: 103789. [Google Scholar] [CrossRef]
  47. Wouters, Marc, James C. Anderson, and Markus Kirchberger. 2018. New-technology startups seeking pilot customers: Crafting a pair of value propositions. California Management Review 60: 101–24. [Google Scholar] [CrossRef]
  48. Zhang, Dongyang, Liqun Zhuge, and Richard Freeman. 2020. Firm dynamics of hi-tech startups: Does innovation matter? China Economic Review 59: 101370. [Google Scholar] [CrossRef]
Figure 1. Structural and functional model of the search for cooperation between subjects in the process of promotion of innovative products on the market in BPMN notation (author’s research). Jrfm 15 00202 i001 model trigger—request for information. Jrfm 15 00202 i002 model trigger—event timer. Jrfm 15 00202 i003 manufacturing company. Jrfm 15 00202 i004 consumer company. Jrfm 15 00202 i005 transfer agents.
Figure 1. Structural and functional model of the search for cooperation between subjects in the process of promotion of innovative products on the market in BPMN notation (author’s research). Jrfm 15 00202 i001 model trigger—request for information. Jrfm 15 00202 i002 model trigger—event timer. Jrfm 15 00202 i003 manufacturing company. Jrfm 15 00202 i004 consumer company. Jrfm 15 00202 i005 transfer agents.
Jrfm 15 00202 g001
Figure 2. Diagram of causal relationships of diffusion of innovative products (author’s research). Jrfm 15 00202 i006—negative relationship. Jrfm 15 00202 i007—positive relationship.
Figure 2. Diagram of causal relationships of diffusion of innovative products (author’s research). Jrfm 15 00202 i006—negative relationship. Jrfm 15 00202 i007—positive relationship.
Jrfm 15 00202 g002
Figure 3. Flow diagram for assessment of management cost-effectiveness of market promotion process of innovative products, color notations: Jrfm 15 00202 i008—process start, Jrfm 15 00202 i009—process end, Jrfm 15 00202 i010—assessment process, other figures correspond to the postulates of “algorithm and data structure” (author’s research).
Figure 3. Flow diagram for assessment of management cost-effectiveness of market promotion process of innovative products, color notations: Jrfm 15 00202 i008—process start, Jrfm 15 00202 i009—process end, Jrfm 15 00202 i010—assessment process, other figures correspond to the postulates of “algorithm and data structure” (author’s research).
Jrfm 15 00202 g003
Figure 4. The structure of expenses for the promotion of innovative products of Hideez in the dynamics during 2022–2026, US dollars.
Figure 4. The structure of expenses for the promotion of innovative products of Hideez in the dynamics during 2022–2026, US dollars.
Jrfm 15 00202 g004
Figure 5. Dynamics of planned revenue from the implementation of Hideez Key in 2022–2026, US dollars.
Figure 5. Dynamics of planned revenue from the implementation of Hideez Key in 2022–2026, US dollars.
Jrfm 15 00202 g005
Figure 6. Dynamics of projected gross profit of Hideez Technology in 2022–2026, US dollars.
Figure 6. Dynamics of projected gross profit of Hideez Technology in 2022–2026, US dollars.
Jrfm 15 00202 g006
Figure 7. Dynamics of net profit (loss) of the Hideez project in 2022–2026, US dollars.
Figure 7. Dynamics of net profit (loss) of the Hideez project in 2022–2026, US dollars.
Jrfm 15 00202 g007
Table 1. Business model correction directions.
Table 1. Business model correction directions.
ComponentsRemoveReduceIncreaseAdd
Price proposal+
Consumer segment +
Promotion channels +
Consumer relations+
Key assets+
Key processes -
Income flows +
Cost structure -
Partnership +
Table 2. Comparison of innovative products of Hideez Technology LTD with the products of major competitors.
Table 2. Comparison of innovative products of Hideez Technology LTD with the products of major competitors.
SpecificsTileSesameEverykeyNymi
Band
PassfortHideez
Key
Hideez
Band
FormKey fobKey fob3-in-1BraceletKey fobKey fobBracelet
Monitor---1.44″ TFT--5 × 48 LED
Battery, its service lifeNo data, 1 yearCR32, no dataBattery, 30 daysBattery, 5 daysBattery, 7 daysCR32, 6 months80 mAh, 14 days
User identification---Heartbeat-Eye biometricsEye biometrics
RFID
(radio frequency identification)
-----+Planned
Automatic login for laptops---++++
Automatic login for mobile devices--++++
Object protection+----+-
OTP (one-time password generator)--++-++
SOS panic button-----++
Digital signature---+-++
Encrypted
Bluetooth connection
---+-++
Publisher’s Note: MDPI stays neutral with regard to jurisdictional claims in published maps and institutional affiliations.

Share and Cite

MDPI and ACS Style

Bielialov, T. Risk Management of Startups of Innovative Products. J. Risk Financial Manag. 2022, 15, 202. https://doi.org/10.3390/jrfm15050202

AMA Style

Bielialov T. Risk Management of Startups of Innovative Products. Journal of Risk and Financial Management. 2022; 15(5):202. https://doi.org/10.3390/jrfm15050202

Chicago/Turabian Style

Bielialov, Taliat. 2022. "Risk Management of Startups of Innovative Products" Journal of Risk and Financial Management 15, no. 5: 202. https://doi.org/10.3390/jrfm15050202

APA Style

Bielialov, T. (2022). Risk Management of Startups of Innovative Products. Journal of Risk and Financial Management, 15(5), 202. https://doi.org/10.3390/jrfm15050202

Article Metrics

Back to TopTop