The Influence of Guozhuang Dance on the Subjective Well-Being of Older Adults: The Chain Mediating Effect of Group Identity and Self-Efficacy
Abstract
1. Introduction
1.1. Subjective Well-Being and the Guozhuang Dance
1.2. Mediation of the Group Identity
1.3. Mediation of Self-Efficacy
1.4. Chain Mediation of Group Identity and Self-Efficacy
2. Materials and Methods
2.1. Hypotheses and Conceptual Model
2.2. Participants and Procedure
2.3. Control Variables
2.4. Instruments
2.4.1. Guozhuang Dance Exercise Level
2.4.2. Group Identity
2.4.3. Self-Efficacy
2.4.4. Subjective Well-Being
2.5. Statistical Analysis
3. Results
3.1. Reliability and Validity Tests
3.2. Descriptive Statistics and Correlations between the Main Study Variables
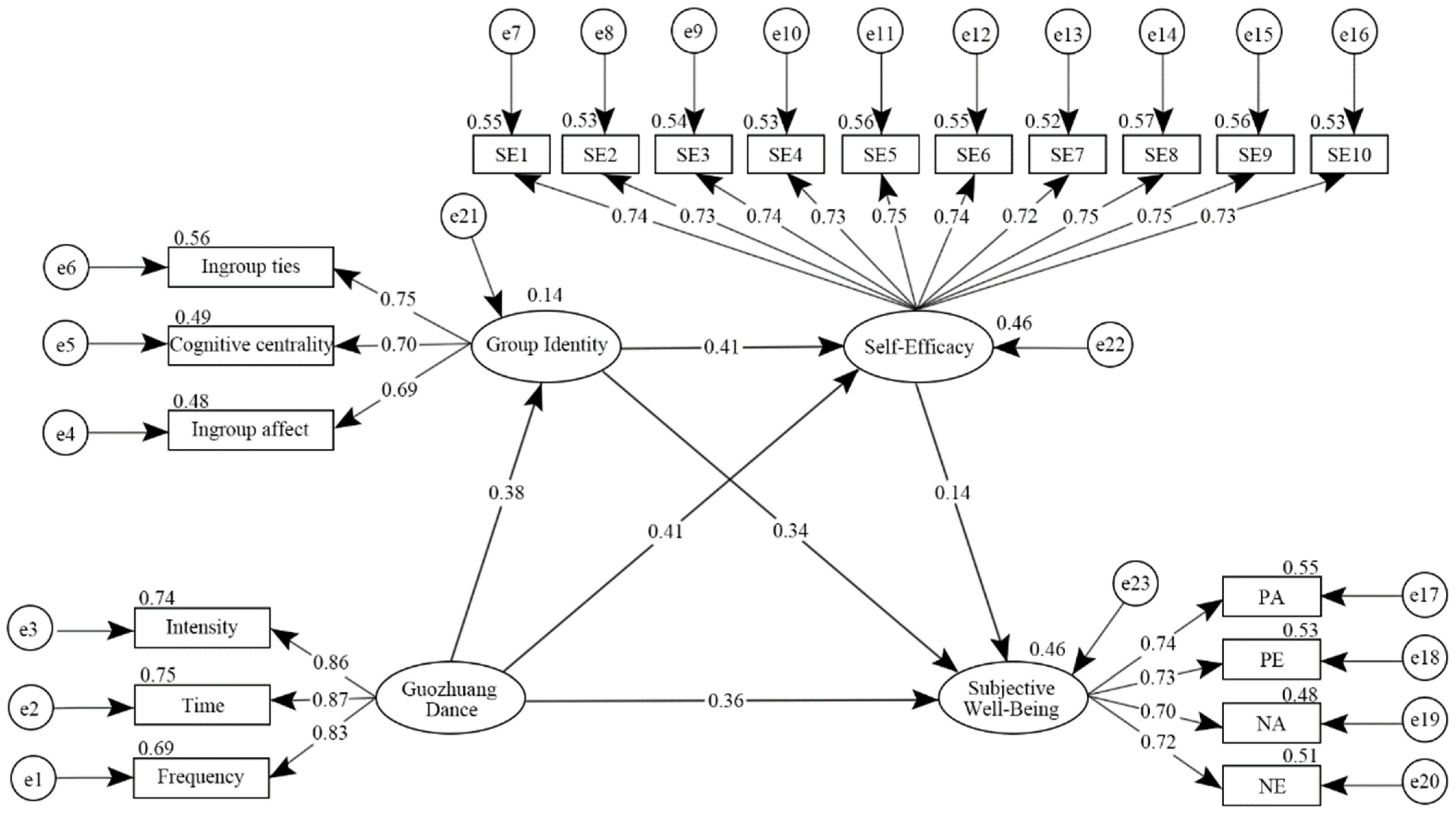
3.3. Mediating Analysis
4. Discussion
4.1. Direct Effect of Guozhuang Dance on the Subjective Well-Being
4.2. Mediating Role of the Group Identity in the Influence of Guozhuang Dance on the Subjective Well-Being
4.3. Mediating Role of Self-Efficacy in the Effect of Guozhuang Dance on the Subjective Well-Being
4.4. Chain Mediating Role of the Group Identity and Self-Efficacy in the Effect of Guozhuang Dance on the Subjective Well-Being
4.5. Contributions
4.6. Limitations
5. Conclusions
Author Contributions
Funding
Institutional Review Board Statement
Informed Consent Statement
Data Availability Statement
Conflicts of Interest
References
- World Health Organization. Ageing and Health. Available online: https://www.who.int/news-room/fact-sheets/detail/ageing-and-health (accessed on 18 August 2022).
- National Bureau of Statistics. Statistical Bulletin on National Economic and Social Development of the People’s Republic of China for 2021. Available online: http://www.gov.cn/shuju/2022-02/28/content_5676015.htm (accessed on 26 August 2022).
- Andreescu, C.; Lee, S. Anxiety disorders in the elderly. In Anxiety Disorders; Springer: Berlin, Germany, 2020; pp. 561–576. [Google Scholar]
- Oh, I.M.; Cho, M.J.; Hahm, B.-J.; Kim, B.-S.; Sohn, J.H.; Suk, H.W.; Jung, B.Y.; Kim, H.J.; Kim, H.A.; Choi, K.B. Effectiveness of a village-based intervention for depression in community-dwelling older adults: A randomised feasibility study. BMC Geriatr. 2020, 20, 89. [Google Scholar] [CrossRef] [PubMed]
- Soosova, M.S.; Timkova, V.; Dimunova, L.; Mauer, B. Spirituality as a Mediator Between Depressive Symptoms and Subjective Well-being in Older Adults. Clin. Nurs. Res. 2021, 30, 707–717. [Google Scholar] [CrossRef] [PubMed]
- Malone, C.; Wachholtz, A. The Relationship of Anxiety and Depression to Subjective Well-Being in a Mainland Chinese Sample. J. Relig. Health 2018, 57, 266–278. [Google Scholar] [CrossRef] [PubMed]
- Yi, S.-W. Depressive symptoms on the geriatric depression scale and suicide deaths in older middle-aged men: A prospective cohort study. J. Prev. Med. Public Health 2016, 49, 176. [Google Scholar] [CrossRef] [PubMed]
- Troutman-Jordan, M.; Kazemi, D.M. COVID-19’s impact on the mental health of older adults: Increase in isolation, depression, and suicide risk. An urgent call for action. Public Health Nurs. 2020, 37, 637–638. [Google Scholar] [CrossRef] [PubMed]
- Abdi, A.; Soufinia, A.; Borji, M.; Tarjoman, A. The Effect of Religion Intervention on Life Satisfaction and Depression in Elderly with Heart Failure. J. Relig. Health 2019, 58, 823–832. [Google Scholar] [CrossRef] [PubMed]
- Cwirlej-Sozanska, A.B.; Sozatiski, B.; Wisniowska-Szurlej, A.; Wilmowska-Pietruszynska, A. Quality of life and related factors among older people living in rural areas in south-eastern Poland. Ann. Agric. Environ. Med. 2018, 25, 539–545. [Google Scholar] [CrossRef]
- López-Torres Hidalgo, J. Effectiveness of physical exercise in the treatment of depression in older adults as an alternative to antidepressant drugs in primary care. BMC Psychiatry 2019, 19, 21. [Google Scholar] [CrossRef]
- De Oliveira, L.d.S.S.C.B.; Souza, E.C.; Rodrigues, R.A.S.; Fett, C.A.; Piva, A.B. The effects of physical activity on anxiety, depression, and quality of life in elderly people living in the community. Trends Psychiatry Psychother. 2019, 41, 36–42. [Google Scholar] [CrossRef]
- Son, J.S.; Nimrod, G.; West, S.T.; Janke, M.C.; Liechty, T.; Naar, J.J. Promoting older adults’ physical activity and social well-being during COVID-19. Leis. Sci. 2021, 43, 287–294. [Google Scholar] [CrossRef]
- Suzuki, Y.; Maeda, N.; Hirado, D.; Shirakawa, T.; Urabe, Y. Physical activity changes and its risk factors among community-dwelling japanese older adults during the COVID-19 epidemic: Associations with subjective well-being and health-related quality of life. Int. J. Environ. Res. Public Health 2020, 17, 6591. [Google Scholar] [CrossRef]
- Frühauf, A.; Schnitzer, M.; Schobersberger, W.; Weiss, G.; Kopp, M. Jogging, nordic walking and going for a walk-inter-disciplinary recommendations to keep people physically active in times of the covid-19 lockdown in Tyrol, Austria. Curr. Issues Sport Sci. CISS 2020, 5, 1–4. [Google Scholar] [CrossRef][Green Version]
- Li, J.; Hsu, C.-C.; Lin, C.-T. Leisure participation behavior and psychological well-being of elderly adults: An empirical study of Tai Chi Chuan in China. Int. J. Environ. Res. Public Health 2019, 16, 3387. [Google Scholar] [CrossRef] [PubMed]
- Chang, P.-S.; Knobf, M.T.; Oh, B.; Funk, M. Physical and psychological effects of Qigong exercise in community-dwelling older adults: An exploratory study. Geriatr. Nurs. 2018, 39, 88–94. [Google Scholar] [CrossRef] [PubMed]
- Shi, S.; Wang, Z. Investigation on Tibetan residence and employment in Sino-Tibetan communication—Based on the adaptability investigation of floating Tibetan population in Chengdu. China Tibetol. 2019, 140, 81–88. [Google Scholar]
- Zhang, X. Research on teaching characteristics and fitness value of Tibetan Guozhuang dance. J. Inn. Mong. Norm. Univ. Educ. Sci. Ed. 2014, 27, 167–169. [Google Scholar]
- Yan, R. Research on sports value of Tibetan Guozhuang dance. Sports Cult. Guide 2009, 79, 134–136. [Google Scholar]
- Feng, J.; Zhang, B.; Xu, W. Research on fitness in Tibetan Guozhuang. Sports Cult. Guide 2012, 124, 125–128. [Google Scholar]
- Diener, E. Subjective well-being. In The Science of Well-Being; Springer: Berlin, Germany, 2009; pp. 11–58. [Google Scholar]
- Diener, E.; Suh, E.M.; Lucas, R.E.; Smith, H.L. Subjective well-being: Three decades of progress. Psychol. Bull. 1999, 125, 276. [Google Scholar] [CrossRef]
- Iwon, K.; Skibinska, J.; Jasielska, D.; Kalwarczyk, S. Elevating Subjective Well-Being Through Physical Exercises: An Intervention Study. Front. Psychol. 2021, 12, 702678. [Google Scholar] [CrossRef]
- An, H.-Y.; Chen, W.; Wang, C.-W.; Yang, H.-F.; Huang, W.-T.; Fan, S.-Y. The relationships between physical activity and life satisfaction and happiness among young, middle-aged, and older adults. Int. J. Environ. Res. Public Health 2020, 17, 4817. [Google Scholar] [CrossRef] [PubMed]
- Li, J.; Liu, W. Research on Dual Effects of Physical Exercise on Subjective and Psychological Happiness. Theory Pract. Educ. 2014, 34, 37–39. [Google Scholar]
- Li, G.; Zhu, A.; Huang, Y.; Meng, J.; Ji, L.; Xue, J.; Li, H.; Wang, X.; Luo, J.; Wu, Z. The effect of traditional Tibetan guozhuang dance on vascular health in elderly individuals living at high altitudes. Am. J. Transl. Res. 2020, 12, 4550. [Google Scholar] [PubMed]
- Zhou, J. Development and Evolution of “Tiaoguozhuang” in Tibetan Areas of Sichuan; China Tibetology: Beijing, China, 2002; pp. 79–84. [Google Scholar]
- Liu, Q.; Wang, J.; Qin, Y. Chinese Tibetan Guozhuang dance from the perspective of sports. Asian Soc. Sci. 2012, 8, 240. [Google Scholar] [CrossRef]
- Tajfel, H.E. Differentiation between Social Groups: Studies in the Social Psychology of Intergroup Relations; Academic Press: Cambridge, MA, USA, 1978. [Google Scholar]
- Master, A.; Cheryan, S.; Meltzoff, A.N. Motivation and identity. In Handbook of Motivation at School; Routledge: London, UK, 2016; pp. 300–319. [Google Scholar]
- Yang, J.; Qin, T.L. Public life as identity construction: A case study based on an SL square-dancing group in Shanghai. British J. Sociol. 2021, 72, 1260–1283. [Google Scholar] [CrossRef]
- Zhu, X.; Li, C. A phenomenological exploration of the square dance among the Chinese elderly in urbanised communities. Learn. Cult. Soc. Interact. 2021, 28, 100494. [Google Scholar] [CrossRef]
- Bergman, Y.S.; Horenczyk, G.; Abramovsky-Zitter, R. Perceived Discrimination and Well-Being Among the Ultra-Orthodox in Israel: The Mediating Role of Group Identity. J. Cross-Cult. Psychol. 2017, 48, 1320–1327. [Google Scholar] [CrossRef]
- Molix, L.; Bettencourt, B.A. Predicting well-being among ethnic minorities: Psychological empowerment and group identity. J. Appl. Soc. Psychol. 2010, 40, 513–533. [Google Scholar] [CrossRef]
- Kyprianides, A.; Easterbrook, M.J.; Brown, R. Group identities benefit well-being by satisfying needs. J. Exp. Soc. Psychol. 2019, 84, 103836. [Google Scholar] [CrossRef]
- Bandura, A. Self-efficacy: Toward a unifying theory of behavioral change. Psychol. Rev. 1977, 84, 191. [Google Scholar] [CrossRef]
- Yu, G.; Song, Y. What Affects Sports Participation and Life Satisfaction Among Urban Residents? The Role of Self-Efficacy and Motivation. Front. Psychol. 2022, 13, 884953. [Google Scholar] [CrossRef] [PubMed]
- Parschau, L.; Fleig, L.; Warner, L.M.; Pomp, S.; Barz, M.; Knoll, N.; Schwarzer, R.; Lippke, S. Positive exercise experience facilitates behavior change via self-efficacy. Health Educ. Behav. 2014, 41, 414–422. [Google Scholar] [CrossRef] [PubMed]
- Gao, F.; Chen, Y.; Liu, P.; Jiang, Z.; Huang, X. The Dominance Analysis of the Prediction for the Subjective Well-being of the Elderly Made by Their Resilience, Loneliness and Self-Efficacy. Stud. Psychol. Behav. 2017, 15, 227–232+239. [Google Scholar]
- Hajek, A.; König, H.H. The role of optimism, self-esteem, and self-efficacy in moderating the relation between health comparisons and subjective well-being: Results of a nationally representative longitudinal study among older adults. Br. J. Health Psychol. 2019, 24, 547–570. [Google Scholar] [CrossRef]
- Toledano-González, A.; Labajos-Manzanares, T.; Romero-Ayuso, D. Well-Being, Self-Efficacy and Independence in older adults: A Randomized Trial of Occupational Therapy. Arch. Gerontol. Geriatr. 2019, 83, 277–284. [Google Scholar] [CrossRef]
- Tovel, H.; Carmel, S. Function Self-Efficacy Scale—FSES: Development, Evaluation, and Contribution to Well-Being. Res. Aging 2015, 38, 643–664. [Google Scholar] [CrossRef]
- Lee, M.K.; Oh, J. Health-related quality of life in older adults: Its association with health literacy, self-efficacy, social support, and health-promoting behavior. Healthcare 2020, 8, 407. [Google Scholar] [CrossRef]
- Zumeta, L.N.; Oriol, X.; Telletxea, S.; Amutio, A.; Basabe, N. Collective Efficacy in Sports and Physical Activities: Perceived Emotional Synchrony and Shared Flow. Front. Psychol. 2016, 6, 1960. [Google Scholar] [CrossRef]
- Haslam, S.A.; Jetten, J.; Postmes, T.; Haslam, C. Social identity, health and well-being: An emerging agenda for applied psychology. Appl. Psychol. 2009, 58, 1–23. [Google Scholar] [CrossRef]
- Guan, M.; So, J. Influence of social identity on self-efficacy beliefs through perceived social support: A social identity theory perspective. Commun. Stud. 2016, 67, 588–604. [Google Scholar] [CrossRef]
- Strachan, S.M.; Brawley, L.R.; Spink, K.; Glazebrook, K. Older adults’ physically-active identity: Relationships between social cognitions, physical activity and satisfaction with life. Psychol. Sport Exerc. 2010, 11, 114–121. [Google Scholar] [CrossRef]
- Liang, D. Stress level of college students and its relationship with physical exercise. Chin. Ment. Health J. 1994, 8, 5–6. [Google Scholar]
- Bruner, M.W.; Benson, A.J. Evaluating the psychometric properties of the Social Identity Questionnaire for Sport (SIQS). Psychol. Sport Exerc. 2018, 35, 181–188. [Google Scholar] [CrossRef]
- Zhang, J.X.; Schwarzer, R. Measuring optimistic self-beliefs: A Chinese adaptation of the general self-efficacy scale. Psychol. Int. J. Psychol. Orient 1995, 38, 174–181. [Google Scholar]
- Shen, J.; Tang, D. Use of General Self-Efficacy Scale (GSES) in Chinese Aged People. Chin. J. Clin. Psychol. 2004, 4, 342–344. [Google Scholar]
- Kozma, A.; Stones, M. The measurement of happiness: Development of the Memorial University of Newfoundland Scale of Happiness (MUNSH). J. Gerontol. 1980, 35, 906–912. [Google Scholar] [CrossRef] [PubMed]
- Wu, J. Relationship Among Social Support, Loneliness and Subjective Well-being Elderly. J. Psychol. Sci. 2008, 174, 984–986+1004. [Google Scholar] [CrossRef]
- Tang, D.; Zhou, J.; Shen, J.; Zhang, L. The Influence Factors of Subjective Well-being in Older Adults. Chin. Ment. Health J. 2006, 20, 160–162. [Google Scholar]
- Hayes, A.F. Beyond Baron and Kenny: Statistical mediation analysis in the new millennium. Commun. Monogr. 2009, 76, 408–420. [Google Scholar] [CrossRef]
- Chen, R.; Zheng, Y.; Wenjing, L. Mediation Analysis: Principles, Procedures, Bootstrap Methods and Applications. J. Mark. Sci. 2013, 9, 120–135. [Google Scholar]
- Parra-Rizo, M.A.; Sanchis-Soler, G. Satisfaction with Life, Subjective Well-Being and Functional Skills in Active Older Adults Based on Their Level of Physical Activity Practice. Int. J. Environ. Res. Public Health 2020, 17, 1299. [Google Scholar] [CrossRef] [PubMed]
- Lazarou, I.; Parastatidis, T.; Tsolaki, A.; Gkioka, M.; Karakostas, A.; Douka, S.; Tsolaki, M. International ballroom dancing against neurodegeneration: A randomized controlled trial in Greek community-dwelling elders with mild cognitive impairment. Am. J. Alzheimer’s Dis. Other Dement.® 2017, 32, 489–499. [Google Scholar] [CrossRef] [PubMed]
- Gang, C. On Cultural Characteristics and Educational Functions of “Guozhuang”(Tibetan BonfireDance). J. Res. Educ. Ethn. Minor. 2008, 86, 42–45. [Google Scholar] [CrossRef]
- Jeon, E.Y.; Kim, S.Y.; Yoo, H.S. Effects of music therapy and rhythmic exercise on quality of life, blood pressure and upper extremity muscle strength in institution-dwelling elderly women. J. Korean Acad. Nurs. 2009, 39, 829–839. [Google Scholar] [CrossRef] [PubMed]
- Hays, T. Well-being in later life through music. Australas. J. Ageing 2005, 24, 28–32. [Google Scholar] [CrossRef]
- Mo, S. The Artistic Characteristics of Tibetan Guozhuang Dance. Master’s Thesis, Sichuan Normal University, Chengdu, China, 2012. [Google Scholar]
- Wang, S.; Yin, H.; Meng, X.; Shang, B.; Meng, Q.; Zheng, L.; Wang, L.; Chen, L. Effects of Chinese square dancing on older adults with mild cognitive impairment. Geriatr. Nurs. 2020, 41, 290–296. [Google Scholar] [CrossRef] [PubMed]
- Golaszewski, N.M.; LaCroix, A.Z.; Hooker, S.P.; Bartholomew, J.B. Group exercise membership is associated with forms of social support, exercise identity, and amount of physical activity. Int. J. Sport Exerc. Psychol. 2022, 20, 630–643. [Google Scholar] [CrossRef] [PubMed]
- Greenaway, K.H.; Haslam, S.A.; Cruwys, T.; Branscombe, N.R.; Ysseldyk, R.; Heldreth, C. From “we” to “me”: Group identification enhances perceived personal control with consequences for health and well-being. J. Personal. Soc. Psychol. 2015, 109, 53. [Google Scholar] [CrossRef] [PubMed]
- Carstensen, L.L. The influence of a sense of time on human development. Science 2006, 312, 1913–1915. [Google Scholar] [CrossRef]
- Robertson, C.; Tarr, B.; Kempnich, M.; Dunbar, R. Rapid partner switching may facilitate increased broadcast group size in dance compared with conversation groups. Ethology 2017, 123, 736–747. [Google Scholar] [CrossRef]
- Haslam, C.; Cruwys, T.; Milne, M.; Kan, C.-H.; Haslam, S.A. Group ties protect cognitive health by promoting social identification and social support. J. Aging Health 2016, 28, 244–266. [Google Scholar] [CrossRef] [PubMed]
- Overy, K.; Molnar-Szakacs, I. Being together in time: Musical experience and the mirror neuron system. Music. Percept. 2009, 26, 489–504. [Google Scholar] [CrossRef]
- Wang, G. Artistic Characteristics and Value of Tibetan Dance “Guo Zhuang”. J. Qinghai Minzu Univ. Soc. Sci. 2009, 35, 168–170. [Google Scholar]
- McAuley, E.; Konopack, J.F.; Motl, R.W.; Morris, K.S.; Doerksen, S.E.; Rosengren, K.R. Physical activity and quality of life in older adults: Influence of health status and self-efficacy. Ann. Behav. Med. 2006, 31, 99–103. [Google Scholar] [CrossRef]
- Bai, L. Study on the Subjective Well-Being and Its Influencing Factors of the Elderly after Retirement. Master’s Thesis, Tianjin Normal University, Tianjin, China, 2013. [Google Scholar]
- Krok, D.; Zarzycka, B. Self-Efficacy and Psychological Well-Being in Cardiac Patients: Moderated Mediation by Affect and Meaning-Making. J. Psychol. 2020, 154, 411–425. [Google Scholar] [CrossRef] [PubMed]
- Miller, K.H.; Ogletree, R.J.; Welshimer, K. Impact of activity behaviors on physical activity identity and self-efficacy. Am. J. Health Behav. 2002, 26, 323–330. [Google Scholar] [CrossRef] [PubMed]
- Carter, M.J.; Aguilar, J.E.; Flores, G.R. Role identities and self-efficacy: Examining the effect of conventional versus idiosyncratic role identity meanings. Curr. Psychol. 2021, 1–13. [Google Scholar] [CrossRef]
- Bandura, A.; Freeman, W.H.; Lightsey, R. Self-efficacy: The exercise of control—Book Review. J. Cogn. Psychother. 1999, 13, 158. [Google Scholar] [CrossRef]


| Variable | Frequency | Percentage (%) |
|---|---|---|
| Gender | ||
| Male | 228 | 43.85% |
| Female | 292 | 56.15% |
| Age | ||
| 65–70 | 469 | 90.19% |
| 70–75 | 38 | 7.31% |
| 75–80 | 10 | 1.92% |
| >80 | 3 | 0.58% |
| Income | ||
| <2000 | 203 | 39.04% |
| 2000–3000 | 171 | 32.88% |
| 3000–4000 | 99 | 19.04% |
| 4000–5000 | 29 | 5.58% |
| >5000 | 18 | 3.46% |
| Education | ||
| Primary school | 251 | 48.27% |
| High school | 196 | 37.69% |
| College and higher | 73 | 14.04% |
| Marital status | ||
| Married | 484 | 93.08% |
| Unmarried | 2 | 0.38% |
| Divorced | 15 | 2.88% |
| Widowed | 19 | 3.65% |
| Variable | Topic | Parameter Significance Estimation | Factor Load | Reliability | CR | AVE | |||
|---|---|---|---|---|---|---|---|---|---|
| Unstd. | S.E. | t-Value | p | Std. | SMC | ||||
| Guozhuang Dance | Frequency | 1.000 | 0.829 | 0.688 | 0.888 | 0.726 | |||
| Time | 0.982 | 0.032 | 30.229 | *** | 0.868 | 0.754 | |||
| Intensity | 1.003 | 0.034 | 29.869 | *** | 0.858 | 0.736 | |||
| Group identity | In-group ties | 1.000 | *** | 0.749 | 0.561 | 0.757 | 0.509 | ||
| Cognitive centrality | 0.900 | 0.052 | 17.267 | *** | 0.689 | 0.475 | |||
| In-group effect | 0.958 | 0.055 | 17.445 | 0.701 | 0.492 | ||||
| Self-efficacy | Self-efficacy 1 | 1.000 | 0.740 | 0.739 | 0.923 | 0.545 | |||
| Self-efficacy 2 | 0.980 | 0.044 | 22.229 | *** | 0.727 | 0.730 | |||
| Self-efficacy 3 | 0.991 | 0.044 | 22.418 | *** | 0.730 | 0.736 | |||
| Self-efficacy 4 | 0.939 | 0.042 | 22.259 | *** | 0.730 | 0.731 | |||
| Self-efficacy 5 | 0.999 | 0.044 | 22.941 | *** | 0.744 | 0.752 | |||
| Self-efficacy 6 | 0.974 | 0.043 | 22.702 | *** | 0.742 | 0.744 | |||
| Self-efficacy 7 | 0.941 | 0.043 | 21.930 | *** | 0.725 | 0.721 | |||
| Self-efficacy 8 | 0.980 | 0.043 | 22.974 | *** | 0.744 | 0.753 | |||
| Self-efficacy 9 | 0.986 | 0.043 | 22.809 | *** | 0.740 | 0.748 | |||
| Self-efficacy 10 | 0.938 | 0.042 | 22.079 | *** | 0.724 | 0.725 | |||
| Subjective well-being | PA | 1.000 | 0.742 | 0.550 | 0.810 | 0.516 | |||
| NA | 0.957 | 0.052 | 18.339 | *** | 0.726 | 0.527 | |||
| PE | 0.943 | 0.049 | 18.296 | *** | 0.708 | 0.513 | |||
| NE | 0.911 | 0.051 | 17.833 | *** | 0.696 | 0.484 | |||
| Variable | Group Identity | Self-Efficacy | Subjective Well-Being | |
|---|---|---|---|---|
| Gender | male (n = 228) | 4.58 ± 1.16 | 2.56 ± 0.71 | 4.03 ± 0.94 |
| female (n = 292) | 4.63 ± 1.16 | 2.55 ± 0.72 | 4.12 ± 0.87 | |
| p | 0.563 | 0.949 | 0.130 | |
| F | −0.579 | 0.064 | −1.516 |
| M | SD | Guozhuang Dance | Group Identity | Self-Efficacy | Subjective Well-Being | |
|---|---|---|---|---|---|---|
| Guozhuang Dance | 1.894 | 0.875 | 1 | |||
| Group identity | 4.605 | 1.180 | 0.308 *** | 1 | ||
| Self-efficacy | 2.557 | 0.718 | 0.533 *** | 0.470 *** | 1 | |
| Subjective well-being | 4.065 | 0.916 | 0.440 *** | 0.420 *** | 0.447 *** | 1 |
| χ2 | df | χ2/df | p | GFI | AGFI | CFI | NFI | IFI | RMSEA | |
|---|---|---|---|---|---|---|---|---|---|---|
| Model | 282.321 | 146 | 1.934 | 0 | 0.968 | 0.958 | 0.985 | 0.969 | 0.985 | 0.032 |
| Standardized Value | Bootstrap LLCI | Bootstrap ULCI | |
|---|---|---|---|
| Indirect effect | |||
| Guozhuang Dance → group identity → subjective well-being | 0.129 | 0.067 | 0.162 |
| Guozhuang Dance → self-efficacy → subjective well-being | 0.057 | 0.012 | 0.088 |
| Guozhuang Dance → group identity → self-efficacy → subjective well-being | 0.022 | 0.005 | 0.035 |
| Direct effect | 0.360 | 0.254 | 0.449 |
| Total effect | 0.568 | 0.475 | 0.639 |
Publisher’s Note: MDPI stays neutral with regard to jurisdictional claims in published maps and institutional affiliations. |
© 2022 by the authors. Licensee MDPI, Basel, Switzerland. This article is an open access article distributed under the terms and conditions of the Creative Commons Attribution (CC BY) license (https://creativecommons.org/licenses/by/4.0/).
Share and Cite
Lin, Y.; Zhao, B.; Ma, X. The Influence of Guozhuang Dance on the Subjective Well-Being of Older Adults: The Chain Mediating Effect of Group Identity and Self-Efficacy. Int. J. Environ. Res. Public Health 2022, 19, 14545. https://doi.org/10.3390/ijerph192114545
Lin Y, Zhao B, Ma X. The Influence of Guozhuang Dance on the Subjective Well-Being of Older Adults: The Chain Mediating Effect of Group Identity and Self-Efficacy. International Journal of Environmental Research and Public Health. 2022; 19(21):14545. https://doi.org/10.3390/ijerph192114545
Chicago/Turabian StyleLin, Yuanzheng, Bin Zhao, and Xiujie Ma. 2022. "The Influence of Guozhuang Dance on the Subjective Well-Being of Older Adults: The Chain Mediating Effect of Group Identity and Self-Efficacy" International Journal of Environmental Research and Public Health 19, no. 21: 14545. https://doi.org/10.3390/ijerph192114545
APA StyleLin, Y., Zhao, B., & Ma, X. (2022). The Influence of Guozhuang Dance on the Subjective Well-Being of Older Adults: The Chain Mediating Effect of Group Identity and Self-Efficacy. International Journal of Environmental Research and Public Health, 19(21), 14545. https://doi.org/10.3390/ijerph192114545

