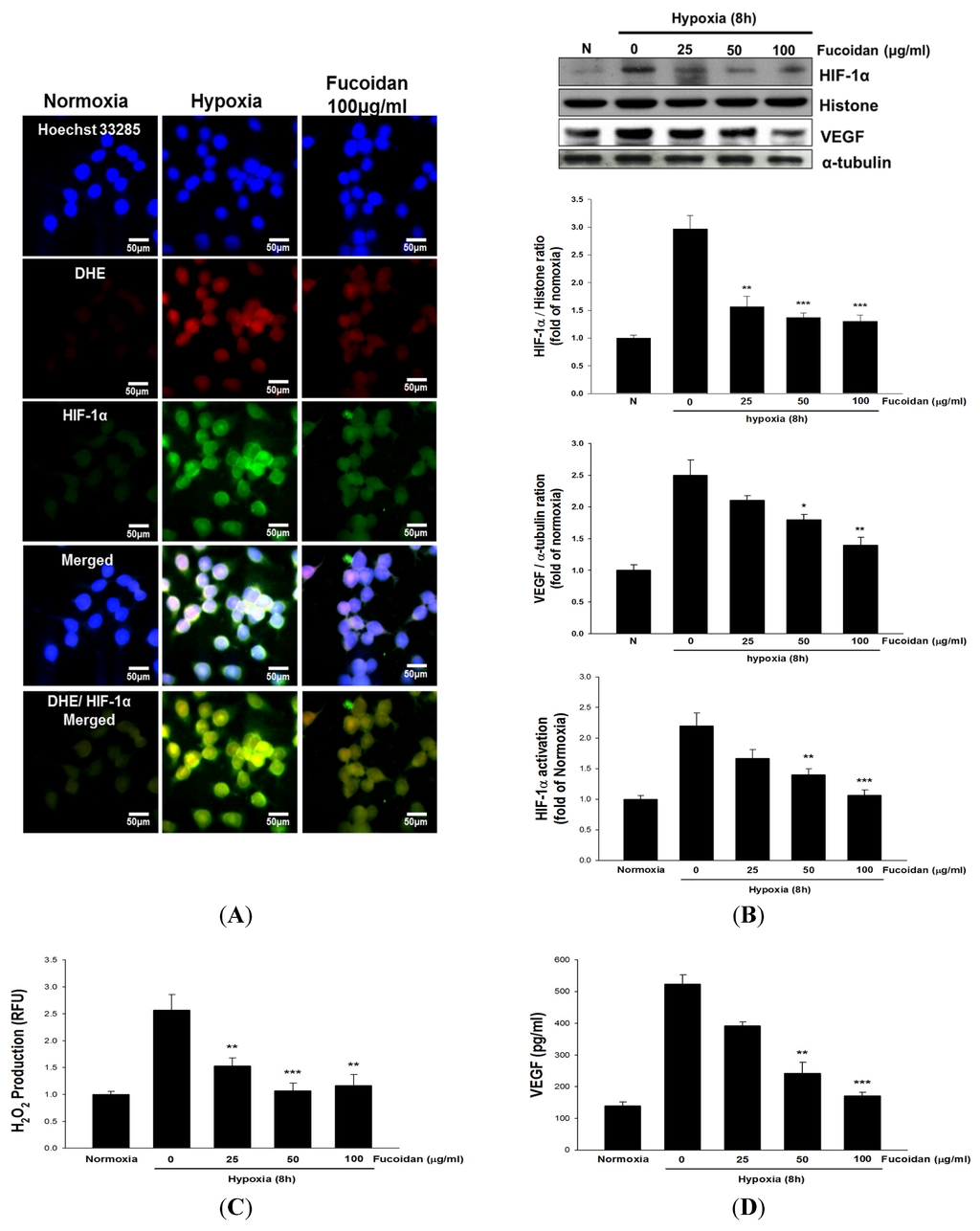
Low Molecular Weight Fucoidan Inhibits Tumor Angiogenesis through Downregulation of HIF-1/VEGF Signaling under Hypoxia
Chen, M.-C.; Hsu, W.-L.; Hwang, P.-A.; Chou, T.-C. Low Molecular Weight Fucoidan Inhibits Tumor Angiogenesis through Downregulation of HIF-1/VEGF Signaling under Hypoxia. Mar. Drugs 2015, 13, 4436-4451. https://doi.org/10.3390/md13074436
Chen M-C, Hsu W-L, Hwang P-A, Chou T-C. Low Molecular Weight Fucoidan Inhibits Tumor Angiogenesis through Downregulation of HIF-1/VEGF Signaling under Hypoxia. Marine Drugs. 2015; 13(7):4436-4451. https://doi.org/10.3390/md13074436
Chicago/Turabian StyleChen, Meng-Chuan, Wen-Lin Hsu, Pai-An Hwang, and Tz-Chong Chou. 2015. "Low Molecular Weight Fucoidan Inhibits Tumor Angiogenesis through Downregulation of HIF-1/VEGF Signaling under Hypoxia" Marine Drugs 13, no. 7: 4436-4451. https://doi.org/10.3390/md13074436

