Astrocytic HIV-1 Nef Expression Decreases Glutamate Transporter Expression in the Nucleus Accumbens and Increases Cocaine-Seeking Behavior in Rats
Abstract
1. Introduction
2. Results
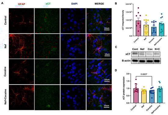
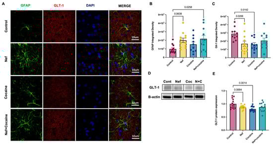
2.1. Astrocytic Nef and Cocaine Had Independent Effects on Glutamate Transporter Expression in the NAc
2.2. Male and Female Rats with Nef in the NAc Responded Differently to Cocaine Self-Administration
2.3. Nef in the NAc Causes Sex-Dependent Differences in GLT-1 and GFAP After Behavioral Paradigm
3. Discussion
3.1. Astrocytic Nef and Single Dose of Cocaine Independently Reduce GLT-1, but Not xCT
3.2. GLT-1 Expression Is Reduced by Nef and Cocaine Independently After Cocaine-Primed Reinstatement, While xCT Downregulation Is Cocaine Dependent
3.3. Nef and Cocaine in Combination Show Sex-Dependent Effects on GLT-1 Expression After Behavioral Paradigm
3.4. Clinical Relevance
4. Materials and Methods
4.1. Animals
4.2. Bilateral Stereotaxic Surgery
4.3. Cocaine Injection Procedure
4.4. Immunofluorescence
4.5. Catheter Implantation Surgery
4.6. Self-Administration Procedure
4.7. Western Blotting
4.8. Nef Free-Floating Immunohistochemistry
4.9. Data Analysis
5. Conclusions
Supplementary Materials
Author Contributions
Funding
Institutional Review Board Statement
Informed Consent Statement
Data Availability Statement
Acknowledgments
Conflicts of Interest
References
- Centers for Disease Control and Prevention: HIV Surveillance Report. 2021. Available online: http://www.cdc.gov/hiv/library/reports/hiv-surveillance.html (accessed on 3 May 2024).
- Samji, H.; Cescon, A.; Hogg, R.S.; Modur, S.P.; Althoff, K.N.; Buchacz, K.; Burchell, A.N.; Cohen, M.; Gebo, K.A.; Gill, M.J.; et al. Closing the gap: Increases in life expectancy among treated HIV-positive individuals in the United States and Canada. PLoS ONE 2013, 8, e81355. [Google Scholar] [CrossRef] [PubMed]
- Marcus, J.L.; Leyden, W.A.; Alexeeff, S.E.; Anderson, A.N.; Hechter, R.C.; Hu, H.; Lam, J.O.; Towner, W.J.; Yuan, Q.; Horberg, M.A.; et al. Comparison of Overall and Comorbidity-Free Life Expectancy Between Insured Adults With and Without HIV Infection, 2000-2016. JAMA Netw Open 2020, 3, e207954. [Google Scholar] [CrossRef] [PubMed]
- Maschke, M.; Kastrup, O.; Esser, S.; Ross, B.; Hengge, U.; Hufnagel, A. Incidence and prevalence of neurological disorders associated with HIV since the introduction of highly active antiretroviral therapy (HAART). J. Neurol. Neurosurg. Psychiatry 2000, 69, 376–380. [Google Scholar] [CrossRef] [PubMed]
- Kaul, M.; Zheng, J.; Okamoto, S.; Gendelman, H.E.; Lipton, S.A. HIV-1 infection and AIDS: Consequences for the central nervous system. Cell Death Differ. 2005, 12 (Suppl. 1), 878–892. [Google Scholar] [CrossRef] [PubMed]
- Stockman, J.K.; Strathdee, S.A. HIV among people who use drugs: A global perspective of populations at risk. J. Acquir. Immune Defic. Syndr. 2010, 55 (Suppl. 1), S17–S22. [Google Scholar] [CrossRef] [PubMed]
- Hartzler, B.; Dombrowski, J.C.; Crane, H.M.; Eron, J.J.; Geng, E.H.; Christopher Mathews, W.; Mayer, K.H.; Moore, R.D.; Mugavero, M.J.; Napravnik, S.; et al. Prevalence and Predictors of Substance Use Disorders Among HIV Care Enrollees in the United States. AIDS Behav. 2017, 21, 1138–1148. [Google Scholar] [CrossRef]
- Mimiaga, M.J.; Reisner, S.L.; Grasso, C.; Crane, H.M.; Safren, S.A.; Kitahata, M.M.; Schumacher, J.E.; Mathews, W.C.; Mayer, K.H. Substance Use Among HIV-Infected Patients Engaged in Primary Care in the United States: Findings From the Centers for AIDS Research Network of Integrated Clinical Systems Cohort. Am. J. Public Health 2013, 103, 1457–1467. [Google Scholar] [CrossRef] [PubMed]
- Rosen, M.I.; Black, A.C.; Arnsten, J.H.; Goggin, K.; Remien, R.H.; Simoni, J.M.; Golin, C.E.; Bangsberg, D.R.; Liu, H. Association between use of specific drugs and antiretroviral adherence: Findings from MACH 14. AIDS Behav. 2013, 17, 142–147. [Google Scholar] [CrossRef] [PubMed]
- Nigro, S.E.; Wu, M.; A, C.J.; Flynn, B.; Lu, L.H.; Landay, A.L.; French, A.L.; Yang, S. Effects of cocaine and HIV on decision-making abilities. J. Neurovirol 2021, 27, 422–433. [Google Scholar] [CrossRef] [PubMed]
- National Institute on Drug Abuse. Common Comorbidities with Substance Use Disorders Research Report; National Institutes on Drug Abuse (US): Bethesda, MD, USA, 2020. [Google Scholar]
- Wakim, K.M.; Freedman, E.G.; Tivarus, M.E.; Heinecke, A.; Foxe, J.J. Assessing combinatorial effects of HIV infection and former cocaine dependence on cognitive control processes: A functional neuroimaging study of response inhibition. Neuropharmacology 2022, 203, 108815. [Google Scholar] [CrossRef]
- Dash, S.; Balasubramaniam, M.; Villalta, F.; Dash, C.; Pandhare, J. Impact of cocaine abuse on HIV pathogenesis. Front. Microbiol. 2015, 6, 1111. [Google Scholar] [CrossRef] [PubMed]
- Mahmoud, S.; Gharagozloo, M.; Simard, C.; Gris, D. Astrocytes Maintain Glutamate Homeostasis in the CNS by Controlling the Balance between Glutamate Uptake and Release. Cells 2019, 8, 184. [Google Scholar] [CrossRef] [PubMed]
- Sofroniew, M.V.; Vinters, H.V. Astrocytes: Biology and pathology. Acta Neuropathol. 2010, 119, 7–35. [Google Scholar] [CrossRef]
- Uys, J.D.; Reissner, K.J. Glutamatergic neuroplasticity in cocaine addiction. Prog. Mol. Biol. Transl. Sci. 2011, 98, 367–400. [Google Scholar] [CrossRef]
- Scofield, M.D.; Heinsbroek, J.A.; Gipson, C.D.; Kupchik, Y.M.; Spencer, S.; Smith, A.C.; Roberts-Wolfe, D.; Kalivas, P.W. The Nucleus Accumbens: Mechanisms of Addiction across Drug Classes Reflect the Importance of Glutamate Homeostasis. Pharmacol. Rev. 2016, 68, 816–871. [Google Scholar] [CrossRef] [PubMed]
- Sami Saribas, A.; Cicalese, S.; Ahooyi, T.M.; Khalili, K.; Amini, S.; Sariyer, I.K. HIV-1 Nef is released in extracellular vesicles derived from astrocytes: Evidence for Nef-mediated neurotoxicity. Cell Death Dis. 2017, 8, e2542. [Google Scholar] [CrossRef] [PubMed]
- Churchill, M.J.; Wesselingh, S.L.; Cowley, D.; Pardo, C.A.; McArthur, J.C.; Brew, B.J.; Gorry, P.R. Extensive astrocyte infection is prominent in human immunodeficiency virus-associated dementia. Ann. Neurol. 2009, 66, 253–258. [Google Scholar] [CrossRef] [PubMed]
- Ferdin, J.; Goričar, K.; Dolžan, V.; Plemenitaš, A.; Martin, J.N.; Peterlin, B.M.; Deeks, S.G.; Lenassi, M. Viral protein Nef is detected in plasma of half of HIV-infected adults with undetectable plasma HIV RNA. PLoS ONE 2018, 13, e0191613. [Google Scholar] [CrossRef] [PubMed]
- Cheney, L.; Guzik, H.; Macaluso, F.P.; Macian, F.; Cuervo, A.M.; Berman, J.W. HIV Nef and Antiretroviral Therapy Have an Inhibitory Effect on Autophagy in Human Astrocytes that May Contribute to HIV-Associated Neurocognitive Disorders. Cells 2020, 9, 1426. [Google Scholar] [CrossRef] [PubMed]
- Kohleisen, B.; Shumay, E.; Sutter, G.; Foerster, R.; Brack-Werner, R.; Nuesse, M.; Erfle, V. Stable expression of HIV-1 Nef induces changes in growth properties and activation state of human astrocytes. Aids 1999, 13, 2331–2341. [Google Scholar] [CrossRef] [PubMed]
- Vilhardt, F.; Plastre, O.; Sawada, M.; Suzuki, K.; Wiznerowicz, M.; Kiyokawa, E.; Trono, D.; Krause, K.H. The HIV-1 Nef protein and phagocyte NADPH oxidase activation. J. Biol. Chem. 2002, 277, 42136–42143. [Google Scholar] [CrossRef]
- Appay, V.; Sauce, D. Immune activation and inflammation in HIV-1 infection: Causes and consequences. J. Pathol. 2008, 214, 231–241. [Google Scholar] [CrossRef] [PubMed]
- Fine, S.M.; Angel, R.A.; Perry, S.W.; Epstein, L.G.; Rothstein, J.D.; Dewhurst, S.; Gelbard, H.A. Tumor necrosis factor alpha inhibits glutamate uptake by primary human astrocytes. Implications for pathogenesis of HIV-1 dementia. J. Biol. Chem. 1996, 271, 15303–15306. [Google Scholar] [CrossRef] [PubMed]
- Yang, L.; Yao, H.; Chen, X.; Cai, Y.; Callen, S.; Buch, S. Role of Sigma Receptor in Cocaine-Mediated Induction of Glial Fibrillary Acidic Protein: Implications for HAND. Mol. Neurobiol. 2016, 53, 1329–1342. [Google Scholar] [CrossRef]
- Buch, S.; Yao, H.; Guo, M.; Mori, T.; Mathias-Costa, B.; Singh, V.; Seth, P.; Wang, J.; Su, T.P. Cocaine and HIV-1 interplay in CNS: Cellular and molecular mechanisms. Curr. HIV Res. 2012, 10, 425–428. [Google Scholar] [CrossRef] [PubMed]
- Testen, A.; Sepulveda-Orengo, M.T.; Gaines, C.H.; Reissner, K.J. Region-Specific Reductions in Morphometric Properties and Synaptic Colocalization of Astrocytes Following Cocaine Self-Administration and Extinction. Front. Cell Neurosci. 2018, 12, 246. [Google Scholar] [CrossRef]
- Takahashi, K.; Foster, J.B.; Lin, C.L. Glutamate transporter EAAT2: Regulation, function, and potential as a therapeutic target for neurological and psychiatric disease. Cell Mol. Life Sci. 2015, 72, 3489–3506. [Google Scholar] [CrossRef]
- Baker, D.A.; McFarland, K.; Lake, R.W.; Shen, H.; Tang, X.C.; Toda, S.; Kalivas, P.W. Neuroadaptations in cystine-glutamate exchange underlie cocaine relapse. Nat. Neurosci. 2003, 6, 743–749. [Google Scholar] [CrossRef]
- Baker, D.A.; Shen, H.; Kalivas, P.W. Cystine/glutamate exchange serves as the source for extracellular glutamate: Modifications by repeated cocaine administration. Amino Acids 2002, 23, 161–162. [Google Scholar] [CrossRef] [PubMed]
- Chompre, G.; Cruz, E.; Maldonado, L.; Rivera-Amill, V.; Porter, J.T.; Noel, R.J., Jr. Astrocytic expression of HIV-1 Nef impairs spatial and recognition memory. Neurobiol. Dis. 2013, 49, 128–136. [Google Scholar] [CrossRef] [PubMed]
- Rivera, J.; Isidro, R.A.; Loucil-Alicea, R.Y.; Cruz, M.L.; Appleyard, C.B.; Isidro, A.A.; Chompre, G.; Colon-Rivera, K.; Noel, R.J., Jr. Infusion of HIV-1 Nef-expressing astrocytes into the rat hippocampus induces enteropathy and interstitial pneumonitis and increases blood-brain-barrier permeability. PLoS ONE 2019, 14, e0225760. [Google Scholar] [CrossRef] [PubMed]
- Tyagi, M.; Weber, J.; Bukrinsky, M.; Simon, G.L. The effects of cocaine on HIV transcription. J. Neurovirol. 2016, 22, 261–274. [Google Scholar] [CrossRef]
- Melendez, R.I.; Roman, C.; Capo-Velez, C.M.; Lasalde-Dominicci, J.A. Decreased glial and synaptic glutamate uptake in the striatum of HIV-1 gp120 transgenic mice. J. Neurovirol. 2016, 22, 358–365. [Google Scholar] [CrossRef] [PubMed]
- Kalivas, P.W.; Duffy, P. Repeated cocaine administration alters extracellular glutamate in the ventral tegmental area. J. Neurochem. 1998, 70, 1497–1502. [Google Scholar] [CrossRef]
- Kalivas, P.W. The glutamate homeostasis hypothesis of addiction. Nat. Rev. Neurosci. 2009, 10, 561–572. [Google Scholar] [CrossRef]
- Spencer, S.; Kalivas, P.W. Glutamate Transport: A New Bench to Bedside Mechanism for Treating Drug Abuse. Int. J. Neuropsychopharmacol. 2017, 20, 797–812. [Google Scholar] [CrossRef] [PubMed]
- Sari, Y.; Smith, K.D.; Ali, P.K.; Rebec, G.V. Upregulation of GLT1 attenuates cue-induced reinstatement of cocaine-seeking behavior in rats. J. Neurosci. 2009, 29, 9239–9243. [Google Scholar] [CrossRef] [PubMed]
- Williams, L.E.; Featherstone, D.E. Regulation of hippocampal synaptic strength by glial xCT. J. Neurosci. 2014, 34, 16093–16102. [Google Scholar] [CrossRef] [PubMed]
- Lewerenz, J.; Hewett, S.J.; Huang, Y.; Lambros, M.; Gout, P.W.; Kalivas, P.W.; Massie, A.; Smolders, I.; Methner, A.; Pergande, M.; et al. The cystine/glutamate antiporter system x(c)(-) in health and disease: From molecular mechanisms to novel therapeutic opportunities. Antioxid. Redox Signal 2013, 18, 522–555. [Google Scholar] [CrossRef] [PubMed]
- Brog, J.S.; Salyapongse, A.; Deutch, A.Y.; Zahm, D.S. The patterns of afferent innervation of the core and shell in the “accumbens” part of the rat ventral striatum: Immunohistochemical detection of retrogradely transported fluoro-gold. J. Comp. Neurol. 1993, 338, 255–278. [Google Scholar] [CrossRef] [PubMed]
- Miguens, M.; Crespo, J.A.; Del Olmo, N.; Higuera-Matas, A.; Montoya, G.L.; Garcia-Lecumberri, C.; Ambrosio, E. Differential cocaine-induced modulation of glutamate and dopamine transporters after contingent and non-contingent administration. Neuropharmacology 2008, 55, 771–779. [Google Scholar] [CrossRef] [PubMed]
- Suto, N.; Ecke, L.E.; You, Z.B.; Wise, R.A. Extracellular fluctuations of dopamine and glutamate in the nucleus accumbens core and shell associated with lever-pressing during cocaine self-administration, extinction, and yoked cocaine administration. Psychopharmacology 2010, 211, 267–275. [Google Scholar] [CrossRef] [PubMed][Green Version]
- Vartak-Sharma, N.; Gelman, B.B.; Joshi, C.; Borgamann, K.; Ghorpade, A. Astrocyte elevated gene-1 is a novel modulator of HIV-1-associated neuroinflammation via regulation of nuclear factor-kappaB signaling and excitatory amino acid transporter-2 repression. J. Biol. Chem. 2014, 289, 19599–19612. [Google Scholar] [CrossRef]
- Lindl, K.A.; Marks, D.R.; Kolson, D.L.; Jordan-Sciutto, K.L. HIV-associated neurocognitive disorder: Pathogenesis and therapeutic opportunities. J. Neuroimmune Pharmacol. 2010, 5, 294–309. [Google Scholar] [CrossRef]
- Wilson, K.M.; He, J.J. HIV Nef Expression Down-modulated GFAP Expression and Altered Glutamate Uptake and Release and Proliferation in Astrocytes. Aging Dis. 2023, 14, 152–169. [Google Scholar] [CrossRef] [PubMed]
- McIntosh, S.; Sexton, T.; Pattison, L.P.; Childers, S.R.; Hemby, S.E. Increased Sensitivity to Cocaine Self-Administration in HIV-1 Transgenic Rats is Associated with Changes in Striatal Dopamine Transporter Binding. J. Neuroimmune Pharmacol. 2015, 10, 493–505. [Google Scholar] [CrossRef] [PubMed]
- Paris, J.J.; Carey, A.N.; Shay, C.F.; Gomes, S.M.; He, J.J.; McLaughlin, J.P. Effects of conditional central expression of HIV-1 tat protein to potentiate cocaine-mediated psychostimulation and reward among male mice. Neuropsychopharmacology 2014, 39, 380–388. [Google Scholar] [CrossRef]
- Fischer-Smith, K.D.; Houston, A.C.; Rebec, G.V. Differential effects of cocaine access and withdrawal on glutamate type 1 transporter expression in rat nucleus accumbens core and shell. Neuroscience 2012, 210, 333–339. [Google Scholar] [CrossRef] [PubMed]
- Knackstedt, L.A.; Melendez, R.I.; Kalivas, P.W. Ceftriaxone restores glutamate homeostasis and prevents relapse to cocaine seeking. Biol. Psychiatry 2010, 67, 81–84. [Google Scholar] [CrossRef] [PubMed]
- LaCrosse, A.L.; O'Donovan, S.M.; Sepulveda-Orengo, M.T.; McCullumsmith, R.E.; Reissner, K.J.; Schwendt, M.; Knackstedt, L.A. Contrasting the Role of xCT and GLT-1 Upregulation in the Ability of Ceftriaxone to Attenuate the Cue-Induced Reinstatement of Cocaine Seeking and Normalize AMPA Receptor Subunit Expression. J. Neurosci. 2017, 37, 5809–5821. [Google Scholar] [CrossRef] [PubMed]
- Sepulveda-Orengo, M.T.; Healey, K.L.; Kim, R.; Auriemma, A.C.; Rojas, J.; Woronoff, N.; Hyppolite, R.; Reissner, K.J. Riluzole Impairs Cocaine Reinstatement and Restores Adaptations in Intrinsic Excitability and GLT-1 Expression. Neuropsychopharmacology 2018, 43, 1212–1223. [Google Scholar] [CrossRef] [PubMed]
- Hammad, A.M.; Alasmari, F.; Althobaiti, Y.S.; Sari, Y. Modulatory effects of Ampicillin/Sulbactam on glial glutamate transporters and metabotropic glutamate receptor 1 as well as reinstatement to cocaine-seeking behavior. Behav. Brain Res. 2017, 332, 288–298. [Google Scholar] [CrossRef]
- Fuente-Martin, E.; Garcia-Caceres, C.; Morselli, E.; Clegg, D.J.; Chowen, J.A.; Finan, B.; Brinton, R.D.; Tschop, M.H. Estrogen, astrocytes and the neuroendocrine control of metabolism. Rev. Endocr. Metab. Disord. 2013, 14, 331–338. [Google Scholar] [CrossRef] [PubMed]
- Liang, Z.; Valla, J.; Sefidvash-Hockley, S.; Rogers, J.; Li, R. Effects of estrogen treatment on glutamate uptake in cultured human astrocytes derived from cortex of Alzheimer's disease patients. J. Neurochem. 2002, 80, 807–814. [Google Scholar] [CrossRef]
- Lee, E.; Sidoryk-Wegrzynowicz, M.; Farina, M.; Rocha, J.B.; Aschner, M. Estrogen attenuates manganese-induced glutamate transporter impairment in rat primary astrocytes. Neurotox. Res. 2013, 23, 124–130. [Google Scholar] [CrossRef] [PubMed][Green Version]
- Spence, R.D.; Hamby, M.E.; Umeda, E.; Itoh, N.; Du, S.; Wisdom, A.J.; Cao, Y.; Bondar, G.; Lam, J.; Ao, Y.; et al. Neuroprotection mediated through estrogen receptor-alpha in astrocytes. Proc. Natl. Acad. Sci. USA 2011, 108, 8867–8872. [Google Scholar] [CrossRef]
- Pawlak, J.; Brito, V.; Kuppers, E.; Beyer, C. Regulation of glutamate transporter GLAST and GLT-1 expression in astrocytes by estrogen. Brain Res. Mol. Brain Res. 2005, 138, 1–7. [Google Scholar] [CrossRef] [PubMed]
- Yang, H.J.; Hempel, B.J.; Bi, G.H.; He, Y.; Zhang, H.Y.; Gardner, E.L.; Xi, Z.X. Elevation of Extracellular Glutamate by Blockade of Astrocyte Glutamate Transporters Inhibits Cocaine Reinforcement in Rats via a NMDA-GluN2B Receptor Mechanism. J. Neurosci. 2022, 42, 2327–2343. [Google Scholar] [CrossRef]
- Ferrario, C.R.; Gorny, G.; Crombag, H.S.; Li, Y.; Kolb, B.; Robinson, T.E. Neural and behavioral plasticity associated with the transition from controlled to escalated cocaine use. Biol. Psychiatry 2005, 58, 751–759. [Google Scholar] [CrossRef] [PubMed]
- Guillemin, G.; Croitoru, J.; Le Grand, R.L.; Franck-Duchenne, M.; Dormont, D.; Boussin, F.D. Simian immunodeficiency virus mac251 infection of astrocytes. J. Neurovirol. 2000, 6, 173–186. [Google Scholar] [CrossRef] [PubMed]
- Anderson, C.E.; Tomlinson, G.S.; Pauly, B.; Brannan, F.W.; Chiswick, A.; Brack-Werner, R.; Simmonds, P.; Bell, J.E. Relationship of Nef-positive and GFAP-reactive astrocytes to drug use in early and late HIV infection. Neuropathol. Appl. Neurobiol. 2003, 29, 378–388. [Google Scholar] [CrossRef]
- Kim, R.; Sepulveda-Orengo, M.T.; Healey, K.L.; Williams, E.A.; Reissner, K.J. Regulation of glutamate transporter 1 (GLT-1) gene expression by cocaine self-administration and withdrawal. Neuropharmacology 2018, 128, 1–10. [Google Scholar] [CrossRef] [PubMed]
- Peris, J.; Zahniser, N.R. One injection of cocaine produces a long-lasting increase in [3H]-dopamine release. Pharmacol. Biochem. Behav. 1987, 27, 533–535. [Google Scholar] [CrossRef] [PubMed]
- Bhat, R.V.; Cole, A.J.; Baraban, J.M. Role of monoamine systems in activation of zif268 by cocaine. J. Psychiatry Neurosci. 1992, 17, 94–102. [Google Scholar] [PubMed]
- Kalivas, P.W.; Alesdatter, J.E. Involvement of N-methyl-D-aspartate receptor stimulation in the ventral tegmental area and amygdala in behavioral sensitization to cocaine. J. Pharmacol. Exp. Ther. 1993, 267, 486–495. [Google Scholar] [PubMed]
- Saal, D.; Dong, Y.; Bonci, A.; Malenka, R.C. Drugs of abuse and stress trigger a common synaptic adaptation in dopamine neurons. Neuron 2003, 37, 577–582. [Google Scholar] [CrossRef] [PubMed]
- Dos Santos, M.; Salery, M.; Forget, B.; Garcia Perez, M.A.; Betuing, S.; Boudier, T.; Vanhoutte, P.; Caboche, J.; Heck, N. Rapid Synaptogenesis in the Nucleus Accumbens Is Induced by a Single Cocaine Administration and Stabilized by Mitogen-Activated Protein Kinase Interacting Kinase-1 Activity. Biol. Psychiatry 2017, 82, 806–818. [Google Scholar] [CrossRef] [PubMed]







| Figures | Statistics | Post-hoc Analysis | Rationale |
|---|---|---|---|
| 2, 3, and 7 | One-way ANOVA | Tukey’s Post-Hoc with multiple comparisons | One-way ANOVA was used to compare and understand any significant differences between the 4 independent treatments used throughout the study (control, Nef, cocaine, Nef+cocaine). Tukey’s post-hoc analysis also performed pairwise comparisons between the means of each of the groups to identify which of the treatments were different, especially compared to the baseline (control group). |
| 5 and 6 | Two-way ANOVA | Uncorrected Fischer’s LSD | Two-way ANOVA was used to analyze the effects of two independent variables (between treatment and phase of behavioral paradigm). Uncorrected Fischer’s LSD was used to focus on a more precise detection of specific contrasts between these variables with a normal distribution within the groups used. |
Disclaimer/Publisher’s Note: The statements, opinions and data contained in all publications are solely those of the individual author(s) and contributor(s) and not of MDPI and/or the editor(s). MDPI and/or the editor(s) disclaim responsibility for any injury to people or property resulting from any ideas, methods, instructions or products referred to in the content. |
© 2025 by the authors. Licensee MDPI, Basel, Switzerland. This article is an open access article distributed under the terms and conditions of the Creative Commons Attribution (CC BY) license (https://creativecommons.org/licenses/by/4.0/).
Share and Cite
Pla-Tenorio, J.; Velazquez-Perez, B.; Mendez-Borrero, Y.; Cruz, M.L.; Sepulveda-Orengo, M.T.; Noel, R.J., Jr. Astrocytic HIV-1 Nef Expression Decreases Glutamate Transporter Expression in the Nucleus Accumbens and Increases Cocaine-Seeking Behavior in Rats. Pharmaceuticals 2025, 18, 40. https://doi.org/10.3390/ph18010040
Pla-Tenorio J, Velazquez-Perez B, Mendez-Borrero Y, Cruz ML, Sepulveda-Orengo MT, Noel RJ Jr. Astrocytic HIV-1 Nef Expression Decreases Glutamate Transporter Expression in the Nucleus Accumbens and Increases Cocaine-Seeking Behavior in Rats. Pharmaceuticals. 2025; 18(1):40. https://doi.org/10.3390/ph18010040
Chicago/Turabian StylePla-Tenorio, Jessalyn, Bethzaly Velazquez-Perez, Yainira Mendez-Borrero, Myrella L. Cruz, Marian T. Sepulveda-Orengo, and Richard J. Noel, Jr. 2025. "Astrocytic HIV-1 Nef Expression Decreases Glutamate Transporter Expression in the Nucleus Accumbens and Increases Cocaine-Seeking Behavior in Rats" Pharmaceuticals 18, no. 1: 40. https://doi.org/10.3390/ph18010040
APA StylePla-Tenorio, J., Velazquez-Perez, B., Mendez-Borrero, Y., Cruz, M. L., Sepulveda-Orengo, M. T., & Noel, R. J., Jr. (2025). Astrocytic HIV-1 Nef Expression Decreases Glutamate Transporter Expression in the Nucleus Accumbens and Increases Cocaine-Seeking Behavior in Rats. Pharmaceuticals, 18(1), 40. https://doi.org/10.3390/ph18010040

